|
ИСХОДНЫЕ ДАННЫЕ ДЛЯ
СИСТЕМЫ, ВАРИАНТ 25
|
|
1. Ограничение на 2. Тип
системы 3. Тип ЭВМ 4. Тип ВЗУ 5. Тип памяти 6. Исследуемое устройство (п.2.1
основного задания) 7. Тип каналов 8. Средняя длина пакета 9. Количество
абонентов
|
время, 36с ВСТД IBM PC винчестер; flash любая
линия связи телефон, цифровой 3 Кбит 7
|
Параметры задач, решаемых системой
Таблица 1. Параметры задач, решаемых системой
|
Задача 1
|
Задача 2
|
Задача 3
|
Задача 4
|
Задача 5
|
|
№ задачи
|
Интенсив-ность λm
|
№ задачи
|
Интенсив-ность λm
|
№ задачи
|
Интенсив-ность λm
|
№ задачи
|
Интенсив-ность λm
|
№ задачи
|
Интенсив-ность λm
|
|
15
|
0.06
|
7
|
0.09
|
9
|
0.04
|
20
|
0.05
|
5
|
0.06
|
Параметры файлов
Таблица 2. Параметры файлов
|
Номер файла k
|
|
Файлы Fk
|
F1
|
F2
|
F3
|
F4
|
F5
|
F6
|
F7
|
F8
|
F9
|
F10
|
|
Длина файла Gk,
Гбайт
|
56
|
68
|
88
|
54
|
56
|
45
|
35
|
68
|
88
|
62
|
|
Длина блока записей lk,
Кбайт
|
300
|
400
|
500
|
500
|
300
|
400
|
400
|
300
|
500
|
200
|
Трудоемкости задач и число обращений к файлам
Таблица 3. Трудоемкости задач и число обращений к файлам
|
№ задачи
|
Трудо-емкость Θm,
млн операций
|
Число обращений удаленных
пользователей к задачам qm
|
Число обращений к файлам dmk
|
|
|
|
F1
|
F2
|
F3
|
F4
|
F5
|
F6
|
F7
|
F8
|
F9
|
F10
|
|
5
|
160000
|
32
|
|
220
|
|
|
|
150
|
|
80
|
|
220
|
|
7
|
120000
|
28
|
|
|
|
160
|
|
250
|
|
200
|
|
180
|
|
9
|
100000
|
22
|
|
220
|
|
|
|
180
|
|
150
|
|
200
|
|
15
|
220000
|
32
|
180
|
|
|
|
200
|
|
|
150
|
|
|
|
20
|
180000
|
40
|
|
|
220
|
|
|
180
|
|
150
|
|
200
|
1. Определение вычислительной нагрузки, создаваемой набором задач
Для получения однородного описания рабочей нагрузки определяют следующие
характеристики средней задачи:
1) интенсивность поступления:
L =
L=0,3
)
(Доля задач класса m в смеси)
3) трудоемкость процессорных операций:
Q =
Q =
)
среднее число обращений к файлу Fk:
Dk =
(F1)= 180*0,2=36(F2)= 220*0,2 + 220 *
0,13333=73,333(F3)= 220*0,16666=36,6666(F4)= 160*0,3=48(F5)= 200*0,2=40(F6)=
150*0,2+250*0,3+180*0,13333+180*0,166666=159(F7)= 0(F8)=
80*0,2+200*0,3+150*0,133333+150*0,2+150*0,16666=151(F9)= 0(F10)=220*0,2+180*0,3+200*0,1333+200*0,16666=158
5) общее число обращений к файлам:
D
=
=
702
)
средняя длина блока записей файлов:
ср
бл = (
)/D
ср
бл = 334,71 ≈ 335 Кбайта
)
среднее число обращений источников информации к задаче:
Q =
=
30,8
)
среднее количество прерываний ВЭ определяется с учетом того, что любая операция
обращения к файлу Fk вызывает прерывание ВЭ:
ВЭ
= D + Q + 1ВЭ = 733,8
)
средняя трудоемкость (количество операций) непрерывного счета на ВЭ:
Q0 = Q / HВЭ
Q0 = 211,68 млн.
операций
2. Эскизный
проект
На стадии эскизного проекта необходимо определить структуру ВС и
приблизительно оценить ее характеристики.
.1 Выбор базовой конфигурации ВС
Базовую конфигурацию еще называют минимальной. Она должна, во-первых,
содержать устройства, номенклатура которых определяется потребностями задач и
архитектурой базовой ЭВМ, и, во-вторых, обеспечивать обработку этих задач за
конечное время, т. е. функционировать в стационарном режиме.
Для построения ВСТД на базе IBM PC необходимо
использовать следующий стандартный набор модулей:
1 центральный процессор;
2 накопитель на жестком диске (большой
емкости или винчестер);
3 контроллер;
4 системная шина (канал);
5 терминалы;
6 мультиплексоры (концентраторы, хабы);
7 сетевые адаптеры (контроллеры,
карты);
8 каналы (линии связи).
.2 Определение параметров устройств минимальной конфигурации
.2.1 Выбор центрального процессора
Условие для определения минимального быстродействия процессора:
ВЦПр > L * Q
ВЦПр > 0,3* 155333,3= 46600,00 млн. оп.
Выберем центральный процессор Intel i3-2100 3.3 ГГц
.2.2 Выбор контроллеров
Обычно эти устройства имеют стандартные характеристики, одинаковые для
всех ЭВМ семейства. Поэтому необходимо определить минимальное количество таких
устройств из условия
Kконтр
> lконтр * vконтр
lконтр = L * D = 210,6 - интенсивность потока
запросов на обмен с файлами.
vконтр
= lср. бл / Вконтр = 0,00471423 с
контр > 210,6 * 0, 00471423 = 0,9928 Þ Kконтр = 1.
.2.3 Выбор накопителей
При выборе накопителей и определении их количества необходимо выполнить
два условия: обеспечение стационарного режима и наличие емкости, необходимой
для размещения файлов.
Стационарный режим устанавливается при коэффициенте загрузки
или
.
Коэффициент
загрузки определяется по формуле
,
где
- среднее время доступа к накопителю
,
где
- количество обращений к файлам, назначенным на
данное ВЗУ.
Для
одного винчестера DВЗУ = D = 702 следовательно:
= 0,3 *
702 = 210,6
Для
проверки наличия стационарного режима можно записать следующее ограничение:
,
где:
= 1/(0,3*0,00471) = 793,65 Þ вышеописанное условие не выполняется и нужно
назначить файлы на несколько накопителей.
Назначаем
файлы на 2 накопителя:
ВЗУ1=D1 + D2 + D4 + D8 = 308,333ВЗУ2=D3
+ D5 + D6 + D10 = 393,6667
Определим
емкость накопителей, необходимую для размещения файлов:
GВЗУ1 = 56 + 68
+ 54 +68 = 246Gb
GВЗУ2 = 88 + 56
+ 45 + 62 = 251Gb
Проверим
наличие стационарного режима
,65
> 308,333 и
,65
> 393,6667Þ все файлы назначаются на 2 накопителя
= 0,3 *
308,333 = 92,4999
= 0,3 *
393,6667= 118,1
вычислительный нагрузка процессор накопитель
=
92,4999 * 0,00471= 0,42018
= 118,1*
0,00471= 0,5364
Поскольку
= 0,42018< 1 и
=
0,5364< 1 , следовательно, стационарный режим обеспечен.
В
качестве накопителей выберем жесткие диски 320Gb Seagate(Maxtor) 7200 Barracuda
со средним временем доступа 4,2 мс.
.2.4 Выбор числа терминалов
Это число определяется количеством рабочих мест (источников информации),
оговоренных в техническом задании (Количество абонентов = 7).
.2.5 Выбор числа линий связи
Определим число линий связи:
rЛС = lЛС * vЛС
lЛС = L * Q = 0,3 * 30,8 = 9,24 - потока
запросов от удаленных пользователейЛС = Z / ВЛС = 3000 / 10000 = 0,3
rЛС = 9,24 * 0,3 = 2,772 » 3 линий связи, что целесообразно.
Число линий определяет количество сетевых адаптеров (контроллеров):
КСА = 2 * КЛС = 2 * 1 = 2 сетевых адаптера.
Мультиплексоры (хабы) обеспечивают подключение линий к ЭВМ или удаленных
терминалов - к линии. Количество мультиплексоров:
КМПД ³ КЛС / К
вх. МПД = 1/7 » 1
мультиплексор.
.3 Проверка корректности ограничения на время
При решении задачи посчитаем времена обслуживания на узлах:
|
ЦП
|
0,004268
|
|
контроллер
|
3,30939
|
|
ВЗУ
|
5,8968
|
|
ЛС
|
9,24
|
|
мин время
|
18,45046
|
Ограничение на время U*
больше Umin, т.е. оно задано корректно.
Спецификация базовой конфигурации ВСТД на IBM PC
|
№
|
Наименование
|
Марка
|
Количество
|
Цена
|
Сумма
|
|
1
|
Центральный процессор
|
i3-2120 3,3GHz
|
1
|
3 550
|
3 550
|
|
2
|
материнская плата
|
Плата Gigabyte LGA1155
GA-P61A-D3 H61 2xDDR3-1333 1xPCI-E 8ch 4xSATA 2xSATA3 2xUSB3 COM LPT GLAN ATX
|
1
|
1990
|
1990
|
|
3
|
оперативная память
|
Память DIMM DDR3 2048MB
PC10666 1333Mhz Hynix orig.
|
2
|
360
|
720
|
|
4
|
винчестер
|
Жесткий диск SATA-3 320Gb Seagate 7200 Barracuda
[ST3320413AS/ST320DM000] Cache 16MB
|
2
|
1 990
|
3980
|
|
5
|
монитор
|
Монитор DNS 15.6" G161
[LCD, 1366x768, 1000:1, 5 мс, 160гор/160вер, D-Sub, DVI]
|
1
|
2 790
|
2790
|
|
6
|
клавиатура
|
Клавиатура DNS OFFICE KB-005BK Black USB
|
1
|
310
|
310
|
|
7
|
мышь
|
Мышь проводная DNS OFFICE WRD-039BS Black USB
|
1
|
220
|
220
|
|
8
|
корпус
|
Корпус Miditower ATX AirTone GM-7006 400W
(DNP-450)
|
1
|
1990
|
1990
|
|
9
|
сетевой адаптер
|
82558 UTP 10/100 adapter
|
6
|
275
|
1650
|
|
10
|
коммутатор
|
Коммутатор D-Link DES-1024D
|
1
|
1750
|
1750
|
|
Итого
|
18950
|
2.4
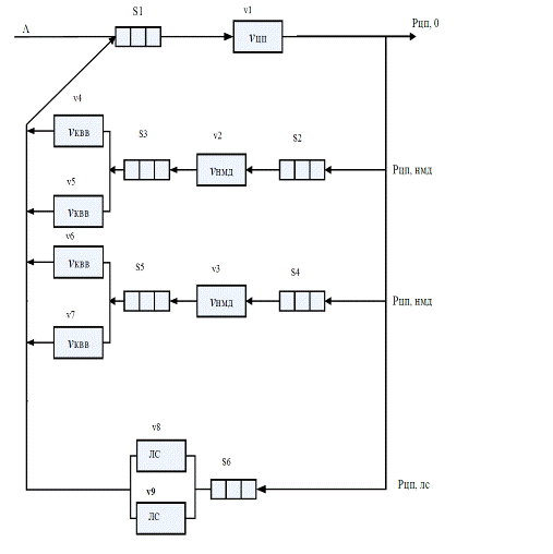
Структурная схема базовой конфигурации проектируемой ВС
Рисунок 2.1 Структура базовой конфигурации
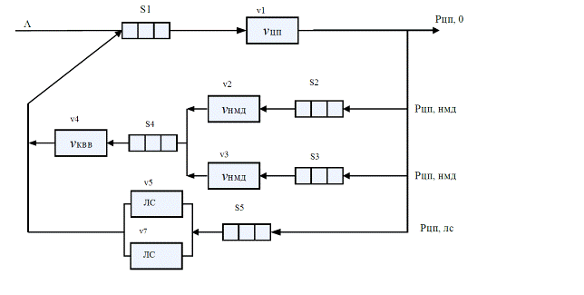
3. Модель базовой конфигурации ВС
Рисунок 3.1 Модель базовой ВСТД на базе IBM PC
4. Оценка характеристик ВС с помощью моделей
4.1 Параметры
модели
Модель задана, если заданы ее параметры:
) количество узлов (СМО) - N ;
N = 5
) число каналов K1, ..., KN в
СМО S1, ..., SN;
S1 : K1 = 2;: K2 = 1;: K3 = 1;4 : K4 =
1;
S5 : K5 = 3;
) интенсивность источника заявок (задач) L;
L = 0,3
) средние длительности обслуживания в узлах v1, ...,vN;
|
v1
|
0,004267812
|
|
v2=v3
|
0,0042
|
|
v4
|
0,00471423
|
|
v5=v6=v7
|
0,3
|
) связи между СМО, которые представляются в виде матрицы вероятностей
передач P = p[i,j]. Элемент рij этой матрицы задает вероятность перехода заявки
из СМО Si в СМО Sj в процессе решения задачи.
Матрица имеет размерность (N+1)*(N+1), так как в сети используется
дополнительная (фиктивная) СМО S0 - источник заявок.
. рВЭ0 - вероятность окончания счета,
рВЭ,0 = 1/Н ВЭ = 1/733,8 = 0,0013,
где Н ЦПР - количество прерываний центрального процессора.
. рВЗУ - вероятность обращения к НМД с номером k,
рВЗУ1 = DВЗУ1/Нцпр = 308,33/733,8 = 0,42,
рВЗУ2 = DВЗУ2/Нцпр = 393,666/733,8 = 0,5364,
где DВЗУ - количество обращений к НМДk.
. рЛС - вероятность обращения к линии связи,
ЛС = Q / Hцпр= 30,8/733,8= 0,041973
где Q - количество обращений удаленных
пользователей к задачам.
Матрица имеет размерность (N+1)*(N+1), так как в сети используется
дополнительная (фиктивная) СМО S0 - источник заявок.
Таблица 4.1 Параметры модели
|
S0
|
S1
|
S2
|
S3
|
S4
|
S5
|
|
S0
|
0
|
1
|
0
|
0
|
0
|
0
|
|
S1
|
0,001362769
|
0
|
0,420187154
|
0,536477
|
0
|
0,041973
|
|
S2
|
0
|
0
|
0
|
1
|
0
|
|
S3
|
0
|
0
|
0
|
0
|
1
|
0
|
|
S4
|
0
|
1
|
0
|
0
|
0
|
0
|
|
S5
|
0
|
1
|
0
|
0
|
0
|
0
|
Таблица 4.2 Параметры СМО
|
СМО
|
Время обслуживания
|
Число каналов
|
|
СМО1
|
0,004267812
|
2
|
|
СМО2
|
0,0042
|
1
|
|
СМО3
|
0,0042
|
1
|
|
СМО4
|
0,00471423
|
1
|
|
СМО5
|
0,3
|
3
|
4.2
Определение характеристик ВС с помощью модели
Таблица 4.3 Полученные характеристики ВСТД
|
Имя СМО
|
Интен-ть входного потока
|
Коэф-т загрузки
|
Среднее число занятых
каналов
|
Коэф-т передачи
|
Средняя длина очереди
|
Среднее число заявок в СМО
|
Среднее время ожидания в
очереди
|
Среднее время пребывания в
СМО
|
|
s1
|
214,2857
|
0,4572
|
0,9145
|
714,2857
|
0,2417
|
1,1563
|
0,0011
|
0,0053
|
|
s2
|
90,0428
|
0,3781
|
0,3781
|
300,1428
|
0,23
|
0,6081
|
0,0025
|
0,0067
|
|
s3
|
114,9428
|
0,4827
|
0,4827
|
383,1428
|
0,4505
|
0,9333
|
0,0039
|
0,0081
|
|
s4
|
204,9857
|
0,9663
|
0,9663
|
683,2857
|
27,7511
|
28,717
|
0,1353
|
0,14
|
|
s5
|
9
|
0,9
|
2,7
|
30
|
7,3535
|
10,0535
|
0,8170
|
1,117
|
Среднее число заявок, ожидающих обслуживания в сети: 36,0270
Среднее число заявок пребывающих в сети: 41,4688
Среднее время обслуживания в сети: 18,1394
Среднее время ожидания в сети: 120,0902
Среднее время пребывания в сети: 138,2296
5. Оптимизация структуры ВС
Основной прием оптимизации разгрузка “ узких мест ”. Если некоторый
коэффициент rn > 0.5 для одноканальной СМО (или
коэффициент загрузки канала многоканальной СМО rn канала >0.5), то соответствующее устройство можно считать
«узким местом» системы.
В данной системе «узкими местами» являются узлы СМО4, СМО5. Для разгрузки
системы меняем структуру - СМО4 становится СМО3 с 2мя контроллерами, добавляем
СМО5 с 2мя контроллерами. Так же, по условию задания нам доступны цифровые
линии связи, используем их вместо телефонных, в 2 канала. Пропускную
способность цифровых линий берём чуть выше средней, в 30кбод\сек.
Рисунок 5.1 Оптимизированная структурная схема
Рисунок 5.2 Оптимизированная модель ВСТД
Таблица 5.1 Характеристики оптимизированной модели ВСТД
|
Имя СМО
|
Интен-ть входного потока
|
Коэф-т загрузки
|
Среднее число занятых
каналов
|
Коэф-т передачи
|
Средняя длина очереди
|
Среднее число заявок в СМО
|
Среднее время ожидания в
очереди
|
Среднее время пребывания в
СМО
|
|
s1
|
214,2857
|
0,4572
|
0,9145
|
714,2857
|
0,24177
|
1,1563
|
0,0009
|
0,0011
|
|
s2
|
90,0428
|
0,3781
|
0,3781
|
300,1428
|
0,23
|
0,6081
|
0,0004
|
0,0025
|
|
s3
|
90,0428
|
0,2122
|
0,4244
|
300,1428
|
0,02002
|
0,4445
|
0,0008
|
0,0002
|
|
s4
|
114,9428
|
0,4827
|
0,4827
|
383,1428
|
0,45057
|
0,9333
|
0,0005
|
0,0039
|
|
s5
|
114,9428
|
0,2709
|
0,5418
|
383,1428
|
0,0429
|
0,5847
|
0,00008
|
0,0003
|
|
s6
|
9
|
0,0253
|
0,9
|
30
|
0,2285
|
1,1285
|
1*10-8
|
0,0253
|
Среднее число заявок, ожидающих обслуживания в сети : 1,2138316553423
Среднее число заявок пребывающих в сети : 4,85565260205659
Среднее время обслуживания в сети : 12,1394031557143
Среднее время ожидания в сети : 4,04610551780767
Среднее время пребывания в сети : 16,185508673522
В оптимизированной системе значительно уменьшились времена пребывания
заявок в системе.
6/ Технический
проект ВС
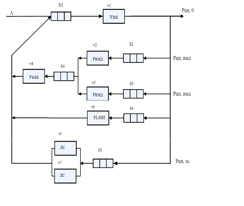
.1 Исследование влияния накопителей другого типа на характеристики ВС
К полученной базовой конфигурации подключим накопитель Твердотельный
накопитель SSD 2.5" SATA-3 60Gb Corsair со средним временем доступа 1,5 мс.
На этот накопитель назначим файл F6
длиной 45 Гбайт и проведем исследование полученной модели (рисунок 6.1).
Рисунок 6.1 Базовая модель ВСТД + Flash накопитель
Перераспределим файлы на накопителе ВЗУ2:
DВЗУ1
= 393,6667 - 159 = 234,6667
Параметры модели:
) количество узлов (СМО) - N = 6
;
) интенсивность источника заявок (задач) L=0.3;
) средние длительности обслуживания в узлах v1, ...,vN;
v flash = 0,0015 c.
) рВЗУ - вероятность обращения к НМД с номером k,
рВЗУ1 = DВЗУ1/Нцпр = 0,420187
рВЗУ2 = DВЗУ2/Нцпр = 0,319796
рflash = D1/Нцпр = 0,21668
Остальные параметры возьмем из пункта 4.1.
Таблица 6.1 Параметры модели
|
S0
|
S1
|
S2
|
S3
|
S4
|
S5
|
S6
|
|
S0
|
0
|
1
|
0
|
0
|
0
|
0
|
0
|
|
S1
|
0,001363
|
0
|
0,420187
|
0,319796
|
0
|
0,041973
|
0,21668
|
|
S2
|
0
|
0
|
0
|
0
|
1
|
0
|
0
|
|
S3
|
0
|
0
|
0
|
0
|
1
|
0
|
0
|
|
S4
|
0
|
1
|
0
|
0
|
0
|
0
|
0
|
|
S5
|
0
|
1
|
0
|
0
|
0
|
0
|
0
|
|
S6
|
0
|
1
|
0
|
0
|
0
|
0
|
0
|
Таблица 6.2 Параметры СМО
|
СМО
|
Время обслуживания
|
Число каналов
|
|
СМО1
|
0,004267812
|
2
|
|
СМО2
|
0,0042
|
1
|
|
СМО3
|
0,0042
|
1
|
|
СМО4
|
0,00471423
|
1
|
|
СМО5
|
0,3
|
3
|
|
СМО6
|
0,0015
|
1
|
Таблица 6.3 Характеристики ВС с Flash - накопителем
|
Имя СМО
|
Интен-ть входного потока
|
Коэф-т загрузки
|
Среднее число занятых
каналов
|
Коэф-т передачи
|
Средняя дина очереди
|
Среднее число заявок в СМО
|
Среднее время ожидания в
очереди
|
Среднее время пребывания в
СМО
|
|
s1
|
214,2857
|
0,4572
|
0,9145
|
714,285
|
0,2417
|
1,1563
|
0,0011
|
0,0053
|
|
s2
|
90
|
0,378
|
0,378
|
300
|
0,2297
|
0,6077
|
0,0025
|
0,0067
|
|
s3
|
68,5714
|
0,288
|
0,288
|
228,5714
|
0,1164
|
0,4044
|
0,0016
|
0,0058
|
|
s4
|
158,5714
|
0,7475
|
0,7475
|
528,5714
|
2,2135
|
2,9610
|
0,0139
|
0,0186
|
|
s5
|
9
|
0,9
|
2,7
|
30
|
7,3535
|
10,053
|
0,8170
|
1,1170
|
|
s6
|
46,4142
|
0,00011
|
0,0696
|
154,714
|
0,0052
|
0,0748
|
0,00011
|
0,0016
|
Среднее число заявок, ожидающих обслуживания в сети: 10,1602600195451
Среднее число заявок пребывающих в сети : 15,257954776688
Среднее время обслуживания в сети : 16,9923158571429
Среднее время ожидания в сети : 33,8675333984838
При переносе файла F6
происходит разгрузка контролера ВЗУ2. Уменьшается среднее время пребывания в
сети, среднее число заявок находящихся в сети и находящихся на обслуживании, а
так же среднее время ожидания в сети.
.2 Исследование влияния количества устройств (линий связи)
Выполняем расчеты, на модели минимальной конфигурации изменяя число линий
связи (т.е. изменяя число каналов) от 4 до 8.
При 4 каналах.
|
Имя СМО
|
Интен-ть входного потока
|
Коэф-т загрузки
|
Среднее число занятых
каналов
|
Коэф-т передачи
|
Средняя дина очереди
|
Среднее число заявок в СМО
|
Среднее время ожидания в
очереди
|
Среднее время пребывания в
СМО
|
|
s1
|
214,2857
|
0,4572
|
0,9145
|
714,2857
|
0,2417
|
1,1563
|
0,0011
|
0,0053
|
|
s2
|
90,0428
|
0,3781
|
0,3781
|
300,1428
|
0,2300
|
0,6081
|
0,0025
|
0,0067
|
|
s3
|
114,9428
|
0,4827
|
0,4827
|
383,1428
|
0,4505
|
0,9333
|
0,0039
|
0,0081
|
|
s4
|
204,9857
|
0,9663
|
0,9663
|
683,2857
|
27,7511
|
28,7175
|
0,1353
|
0,14
|
|
s5
|
9
|
0,675
|
2,7
|
30
|
0,8114
|
3,5114
|
0,0901
|
0,3901
|
Среднее число заявок, ожидающих обслуживания в сети: 29,4849663564516
Среднее число заявок пребывающих в сети : 34,9267873031658
Среднее время обслуживания в сети : 18,1394031557143
Среднее время ожидания в сети : 98,2832211881719
Среднее время пребывания в сети : 116,422624343886
При 5 каналах.
|
Имя СМО
|
Интен-ть входного потока
|
Коэф-т загрузки
|
Среднее число занятых
каналов
|
Коэф-т передачи
|
Средняя дина очереди
|
Среднее число заявок в СМО
|
Среднее время ожидания в
очереди
|
Среднее время пребывания в
СМО
|
|
s1
|
214,2857
|
0,4572
|
0,9145
|
714,2857
|
0,2417
|
1,1563
|
0,0011
|
0,0053
|
|
s2
|
90,0428
|
0,3781
|
0,378
|
300,1428
|
0,2300
|
0,6081
|
0,0025
|
0,0067
|
|
s3
|
114,9428
|
0,4827
|
0,4827
|
383,1428
|
0,4505
|
0,9333
|
0,0039
|
0,0081
|
|
s4
|
204,9857
|
0,9663
|
0,9663
|
683,2857
|
27,7511
|
28,7175
|
0,1353
|
0,14
|
|
s5
|
9
|
0,54
|
2,7
|
30
|
0,1976
|
2,8976
|
0,0219
|
0,3219
|
Среднее число заявок, ожидающих обслуживания в сети: 28,8711601334256
Среднее число заявок пребывающих в сети : 34,3129810801399
Среднее время обслуживания в сети : 18,1394031557143
Среднее время ожидания в сети : 96,2372004447521
Среднее время пребывания в сети : 114,376603600466
При 6 каналах.
|
Имя СМО
|
Интен-ть входного потока
|
Коэф-т загрузки
|
Среднее число занятых
каналов
|
Коэф-т передачи
|
Средняя дина очереди
|
Среднее число заявок в СМО
|
Среднее время ожидания в
очереди
|
Среднее время пребывания в
СМО
|
|
s1
|
214,2857
|
0,4572
|
0,9145
|
714,2857
|
0,2417
|
1,1563
|
0,0011
|
0,0053
|
|
s2
|
90,0428
|
0,3781
|
0,378
|
300,1428
|
0,2300
|
0,6081
|
0,0025
|
0,0067
|
|
s3
|
114,9428
|
0,4827
|
0,4827
|
383,1428
|
0,4505
|
0,9333
|
0,0039
|
0,0081
|
|
s4
|
204,9857
|
0,9663
|
0,9663
|
683,2857
|
27,7511
|
28,7175
|
0,1353
|
0,14
|
|
s5
|
9
|
0,45
|
2,7
|
30
|
0,0533
|
2,7533
|
0,0059
|
0,3059
|
Среднее число заявок, ожидающих обслуживания в сети: 28,7268280732423
Среднее число заявок пребывающих в сети : 34,1686490199566
Среднее время обслуживания в сети : 18,1394031557143
Среднее время ожидания в сети : 95,7560935774745
Среднее время пребывания в сети : 113,895496733189
При 7 каналах.
|
Имя СМО
|
Интен-ть входного потока
|
Коэф-т загрузки
|
Среднее число занятых
каналов
|
Коэф-т передачи
|
Средняя дина очереди
|
Среднее число заявок в СМО
|
Среднее время ожидания в
очереди
|
Среднее время пребывания в
СМО
|
|
s1
|
214,2857
|
0,4572
|
0,9145
|
714,2857
|
0,2417
|
1,1563
|
0,0011
|
0,0053
|
|
s2
|
90,0428
|
0,3781
|
0,378
|
300,1428
|
0,2300
|
0,6081
|
0,0025
|
0,0067
|
|
s3
|
114,9428
|
0,4827
|
0,4827
|
383,1428
|
0,4505
|
0,9333
|
0,0039
|
0,0081
|
|
s4
|
204,9857
|
0,9663
|
0,9663
|
683,2857
|
27,7511
|
28,7175
|
0,1353
|
0,14
|
|
s5
|
9
|
0,3857
|
2,7
|
30
|
0,0142
|
2,7142
|
0,0015
|
0,3015
|
Среднее число заявок, ожидающих обслуживания в сети : 28,6877409937894
Среднее число заявок пребывающих в сети : 34,1295619405036
Среднее время обслуживания в сети : 18,1394031557143
Среднее время ожидания в сети : 95,6258033126312
Среднее время пребывания в сети : 113,765206468345
При 8 каналах.
|
Имя СМО
|
Интен-ть входного потока
|
Коэф-т загрузки
|
Среднее число занятых
каналов
|
Коэф-т передачи
|
Средняя дина очереди
|
Среднее число заявок в СМО
|
Среднее время ожидания в
очереди
|
Среднее время пребывания в
СМО
|
|
s1
|
214,2857
|
0,4572
|
0,9145
|
714,2857
|
0,2417
|
1,1563
|
0,0011
|
0,0053
|
|
s2
|
90,0428
|
0,3781
|
0,378
|
300,1428
|
0,2300
|
0,6081
|
0,0025
|
0,0067
|
|
s3
|
114,9428
|
0,4827
|
0,4827
|
383,1428
|
0,4505
|
0,9333
|
0,0039
|
0,0081
|
|
s4
|
204,9857
|
0,9663
|
0,9663
|
683,2857
|
27,7511
|
28,7175
|
0,1353
|
0,14
|
|
s5
|
9
|
0,3375
|
2,7
|
30
|
0,0036
|
2,7036
|
0,0004
|
0,3004
|
Среднее число заявок, ожидающих обслуживания в сети: 28,6771319711516
Среднее число заявок пребывающих в сети : 34,1189529178659
Среднее время обслуживания в сети : 18,1394031557143
Среднее время ожидания в сети : 95,5904399038387
Среднее время пребывания в сети : 113,729843059553
Вывод: При увеличении числа линий связи происходит снижение коэффициента
загрузки СМО линий связи, времени ожидания в очереди, а также среднее время
пребывания в сети. Среднее время обслуживания в сети не изменяется.
Список используемых источников
1. Проектирование вычислительных систем.
Методические указания к курсовому проектированию, 2002.
2. Конспект лекций по проектированию ВС.