База знаний интеллектуальной справочной системы по логике

  • Вид работы:
    Курсовая работа (т)
  • Предмет:
    Информационное обеспечение, программирование
  • Язык:
    Русский
    ,
    Формат файла:
    MS Word
    2,3 Мб
  • Опубликовано:
    2012-07-13
Вы можете узнать стоимость помощи в написании студенческой работы.
Помощь в написании работы, которую точно примут!

База знаний интеллектуальной справочной системы по логике

Содержание

 

Перечень условных обозначений

Введение

1. Технико-экономическое обоснование проектируемой интеллектуальной системы

2. База знаний проектируемой интеллектуальной системы

2.1 Задачно-ориентированная спецификация базы знаний проектируемой интеллектуальной системы

2.2 Онтология базы знаний проектируемой интеллектуальной системы

2.3 Содержательная декомпозиция базы знаний проектируемой интеллектуальной системы

2.4 Исходные тексты базы знаний проектируемой интеллектуальной системы

2.5 Верификация и отладка базы знаний проектируемой интеллектуальной системы

Заключение

Библиографический указатель

Перечень условных обозначений

ИСС - интеллектуально справочная система;

БЗ - база знаний;

Введение


Идея создания искусственного подобия человека для решения различного рода задач давно была присуща людям.

В настоящее время развитие информационных технологий, робототехники, вычислительных машин и систем идёт быстрыми темпами. Современная техника всё более совершенствуется: улучшается её производительность, качество работы. Увеличился перечень задач решаемых компьютерными технологиями. Благодаря достижениям науки многие задачи решаемые человеком, могут решаться уже и машинами.

Однако, не каждый из пользователей может воспользоваться информационной системой без определённых знаний и инструкций по нужной системе. Большинство технологий не могут обеспечить полное взаимодействие между системой и пользователем. Из-за вышеназванного барьера происходит постоянное развитие информационных технологий, влекущее за собой, как следствие, их интеллектуализацию.

Одной из приоритетных целей информационных технологий является: переработка первичной информации для последующего предоставления её пользователю, с целью анализа, и принятия на его основе решения по выполнению какого-либо действия.

Целью данной курсовой работы является создание интеллектуальной справочной системы по логике, которая могла бы предоставлять пользователю ответы на вопросы которые содержатся в базе знаний, а также была бы способна формулировать новые знания на основе логического вывода и анализа уже имеющихся.

В рамках курсового проекта ставятся следующие задачи:

провести анализ выбранной предметной области;

разработать базу знаний интеллектуальной справочной системы;

спроектировать и реализовать первую версию интеллектуальной справочной системы по выбранной предметной области;

протестировать интеллектуальную справочную систему.

1. Технико-экономическое обоснование проектируемой интеллектуальной системы


Рост науки прямо пропорционален росту объёма обрабатываемой и получаемой информации в различных сферах. Остро стоит проблема анализа всех этих данных, для последующей их сортировки по предметным областям, распределению между различными системами, определения отношений между ними.

Из вышесказанного ясно, что в настоящее время есть реальная проблема поиска информации.

Долгое время главным из источников информации были книги. Инструментом поиска был доступ человека к книжному хранилищу. Поиск информации занимал достаточно большое время, т.к. человека, нуждающегося в информации, интересовала не сама книга, а только некоторый фрагмент, и очень часто нельзя было объяснить, как знания связаны с названием книги или её автором.

С развитием науки изменились и приоритеты в использовании того, или иного источника информации.

Однако и сегодня поиск по базам данных занимает не мало времени. Специалисты по информационным технологиям считают, что эту проблемы может исправить развитие семантических технологий. Они устроены таким образом, что между всеми данными существует смысловая связь, другими словами устанавливается отношения между ними. Данная особенность позволяет работать с информацией на высоком уровне.

Примером использования семантических технологий является семантические справочные системы. Семантические справочные системы - класс информационно-справочных систем, построенных с использованием семантических технологий.

Логика - один из важнейших гуманитарных предметов. Люди, изучающие её, сталкиваются с рядом трудностей. Благодаря ИСС по логике изучаемый материал будет легче восприниматься. Данная ИСС будет содержать все базовые понятия и логические законы.

Таким образом список пользователей будет очень обширным. В качестве пользователей могут выступать студенты, ученики, преподаватели, а так же люди и других профессий, изучающие логику.

Главной особенностью интеллектуальной системы будет то, что она способна "самосовершенствоваться", т.е. формировать новые знания с помощью логического вывода и механизмов выявления закономерностей в накопленных знаниях.

Для полного, целостного представления о системе следует провести её сравнение с уже существующими аналогами. В качестве схожих систем можно привести интернет-ресурсы exactus.ru [1] и google.com [6].[1] - средство семантического интеллектуального поиска и анализа информации в гетерогенных информационных ресурсах и сервисах: Internet/Intranet сети, локальные/распределенные базы данных различного рода. Система представляет пользователям сервис глобального поиска с возможностью ввода естественно-языковых запросов, расширения запроса синонимами, выбором поискового профиля и т.д. что существенным образом увеличивает точность и полноту поиска.

Следует отметить, что новая версия Exactus функицонирует на высокопроизводительной кластерной установке под управлением операционной системы Unix. Специалисты ИСА РАН провели переработку архитектуры Exactus, сделав систему кросс-платформенной и масштабируемой.

Также Exactus позволяет решить проблему семантически релевантного поиска.[6] - поисковая система, появившаяся сравнительно недавно, в 1998 г. Её создатели, сотрудники Стенфордского университета (США) Сергей Брин и Лоуренс Пейдж, постарались сделать её механизм более гибким и расширяемым, чем существовавшие на то время у грандов поиска - Аltavista и Inktomi. На данный момент Google и Fast (еще одна ИПС, www.alltheweb.com) имеют самый большой объем проиндексированных страниц - более двух миллиардов.

В течение ближайших месяцев поисковик Google обзаведется новыми возможностями - в частности, научится отвечать на вопросы, заданные пользователями. В результатах поиска, помимо ссылок на те или иные ресурсы, появятся ответы на вопросы, которые можно будет увидеть, не переходя по ссылкам.

Благодаря "перестройке" поисковик сможет давать ответы на достаточно сложные вопросы, например: запрос "озеро Тахо" позволит пользователю, не посещая дополнительные сайты, получить информацию о местоположении озера, высоте над уровнем моря, температуре воды и так далее.

Нововведения станут возможны благодаря реализации технологии так называемого "семантического поиска". Для ответа на вопрос Google анализирует значение слов, из которых составлен запрос, и найдет необходимые сведения в специальной базе данных.

Стоит заметить, что ответы на простейшие вопросы Google умеет давать уже сейчас - например, отображать в результатах поиска котировки акций, выдавать информацию о погоде, осуществлять арифметические операции.

Таблица 1. Сравнение интеллектуальной справочной вопросно-ответной системы по логике с некоторыми аналогами

Критерии сравнения

ИСС

Интернет-ресурс google.com

Интернет-ресурс exactus.ru

Содержание теоретических сведений

+

 -

 -

Возможность простого поиска по ключевым словам

+

+

 +

Возможность сложно-структурированного поиска

+

-

 +

Возможность генерации знаний

+

-

 

Возможность интеграции с другими системами

+

-


Способ ответа на вопрос

Готовый ответ на естественном языке.

Готовый ответ на естественном языке (на некоторые вопросы) Список источников содержащих ответ

 Список источников содержащих ответ

Стоит отметить, что с помощью семантической технологии проектирование и разработка ИСС не занимает длительного времени. Все эти преимущества обеспечивается в первую очередь за счет использования технологии семантической сети.

Семантические технологии позволяют создавать сложные системы, которые будут легко интегрироваться одна с одной.

Семантические технологии - это бурно развивающаяся область информатики, возникшая на стыке работ по искусственному интеллекту, Internet-технологиям, компьютерной лингвистике.

Что касается трудозатрат по реализации системы на данном этапе, то следует отметить, что в качестве основных трудностей выступают извлечение знаний и их формализация.

2. База знаний проектируемой интеллектуальной системы


База знаний [3] - совокупность программных средств, обеспечивающих поиск, хранение, преобразование и запись в память ЭВМ сложно структурированных информационных единиц.

Двумя наиболее важными требованиями к информации, хранящейся в базе знаний интеллектуальной системы, являются [5]:

1.      достоверность <#"564512.files/image001.gif">

Рисунок 2.1 - 1 правило деления - константы.

Рисунок 2.2 - 1 правило деления - надмножество.

Рисунок 2.3 - 1 правило деления - определение.

Рисунок 2.4 - 1 правило деления - синонимы.

Рисунок 2.5 - абстрактное понятие - константы.

Рисунок 2.6 - абстрактное понятие - надмножество.

Рисунок 2.7 - абстрактное понятие - определение.

Рисунок 2.8 - абстрактное понятие - синонимы.

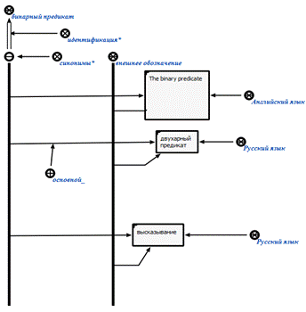
Рисунок 2.9 - бинарный предикат - константы.

Рисунок 2.10 - бинарный предикат - надмножество.

Рисунок 2.11 - бинарный предикат - определение.

Рисунок 2.12 - бинарный предикат - синонимы.

Рисунок 2.13 - булевая алгебра - константы.

Рисунок 2.14 - булевая алгебра - надмножество.

Рисунок 2.15 - булевая алгебра - определение.

Рисунок 2.16 - булевая алгебра - синонимы.

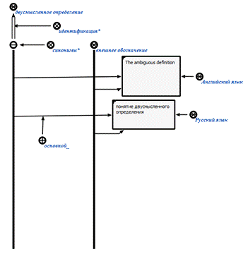
Рисунок 2.17 - двусмысленное определение - константы.

Рисунок 2.18 - двусмысленное определение - надмножество.

Рисунок 2.19 - определение двусмысленного - определения.

Рисунок 2.20 - двусмысленное определение - синонимы.

Рисунок 2.21 - делимое понятие - константы.

Рисунок 2.22 - делимое понятие - надмножество.

Рисунок 2.23 - делимое понятие - определение.

Рисунок 2.24 - делимое понятие - синонимы.

Рисунок 2.25 - дихотомия - константы.

Рисунок 2.26 - дихотомия - надмножество.

Рисунок 2.27 - дихотомия - определение.

Рисунок 2.28 - дихотомия - синонимы.

Рисунок 2.29 - достаточное условие - константы.

Рисунок 2.30 - достаточное условие - надмножество.

Рисунок 2.31 - достаточное условие - определение.

Рисунок 2.32 - достаточное условие - синонимы.

Рисунок 2.33 - единичное понятие - константы.

Рисунок 2.34 - единичное понятие - надмножество.

Рисунок 2.35 - единичное понятие - определение.

Рисунок 2.36 - единичное понятие - синонимы.

Рисунок 2.37 - непосредственное умозаключение - константы.

Рисунок 2.38 - непосредственное умозаключение - надмножество.

Рисунок 2.39 - непосредственное умозаключение - определение.

Рисунок 2.40 - непосредственное умозаключение - синонимы.

Рисунок 2.41 - несовместимые по объёму понятия - константы.

Рисунок 2.42 - несовместимые по объёму понятия - надмножество.

Рисунок 2.43 - несовместимые по объёму понятия - определение.

Рисунок 2.44 - несовместимые по объёму понятия - синонимы.

Рисунок 2.45 - нулевое понятие - константы.

Рисунок 2.46 - нулевое понятие - надмножество.

Рисунок 2.47 - нулевое понятие - определение.

Рисунок 2.48 - нулевое понятие - синонимы.

Рисунок 2.49 - прогрессивный полисиллогизм - константы.

Рисунок 2.50 - прогрессивный полисиллогизм - надмножество.

Рисунок 2.51 - прогрессивный полисиллогизм - определение.

Рисунок 2.52 - прогрессивный полисиллогизм - синонимы.

Рисунок 2.53 - разделительно-категорическое умозаключение - константы.

Рисунок 2.54 - разделительно-категорическое умозаключение - надмножество.

Рисунок 2.55 - разделительно категорическое умозаключение - определение.

Рисунок 2.56 - разделительно-категорическое умозаключение - синонимы.

Рисунок 2.57 - умножение понятий - надмножество.

Рисунок 2.58 - умножение понятий - константы.

Рисунок 2.59 - умножение понятий - определение.

Рисунок 2.60 - умножение понятий - синонимы.

2.5 Верификация и отладка базы знаний проектируемой интеллектуальной системы

 

Верификация и отладка базы знаний проводилась с помощью утилиты Semantic User Interface Toolkit 0.4.0. Системе был задан ряд тестовых вопросов и успешно получены ответы на них.

Примеры некоторых вопросов:

. Найти семантическую окрестность фрагмента "постулат".

Ответ:


. Найти определение постулата

Ответ:


. Найди константы входящие в определение

Ответ:


Таким образов можно сделать вывод, что база знаний успешно пополнилась новыми знаниями, и они уже могут использоваться для решения задач ИСС.

Заключение


В процессе выполнения данной курсовой работы по разработке ИСС была изучена предметная область "логика". Была спроектирована и разработана начальная версия базы знаний интеллектуальной справочной системы по логике. На данный момент БЗ насчитывает более 300 статей. Личный вклад - 50 фрагментов БЗ, а также 30 тестовых вопросов.

Разработанная база знаний позволяет производить навигацию с помощью шаблонов изоморфного поиска и набора стандартных поисковых операций находить ответы на вопросы.


Библиографический указатель


1. Сайт интеллектуальной поисковой системы Exactus [Электронный ресурс]. - Режим доступа: http://www.exactus.ru - Дата доступа: 01.05.2012.

. Кузнецов, О.П. Дискретная математика для инженера / О.П. Кузнецов - Учебное пособие.6-е изд., стер. - СПб.: Издательство "Лань", 2009. - 400 с.: ил. - (Учебники для вузов. Специальная литература).

. Хорошевский, В.Ф. Базы знаний интеллектуальных систем / В.Ф. Хорошевский, Т.А. Гаврилова - СПб: Питер, 2000. - 384 с.: ил.

. Проект OSTIS [Электронный ресурс]. Минск, 2012. - Режим доступа: http://ostis.net/. - Дата доступа: 01.05.2012.

. Справочно-информационный портал Википедия [Электронный ресурс]. - Режим доступа: http://www.http://ru. wikipedia.org - Дата доступа: 01.05.2012.

. Сайт поисковой системы Google [Электронный ресурс]. - Режим доступа: http://www.http://google.com - Дата доступа: 01.05.2012.

Похожие работы на - База знаний интеллектуальной справочной системы по логике

 

Не нашли материал для своей работы?
Поможем написать уникальную работу
Без плагиата!
Без нейросетей!