Автоматизированная информационная система составления смет на выполнение строительных работ

  • Вид работы:
    Дипломная (ВКР)
  • Предмет:
    Информационное обеспечение, программирование
  • Язык:
    Русский
    ,
    Формат файла:
    MS Word
    4,81 Мб
  • Опубликовано:
    2012-06-28
Вы можете узнать стоимость помощи в написании студенческой работы.
Помощь в написании работы, которую точно примут!

Автоматизированная информационная система составления смет на выполнение строительных работ

МИНОБРНАУКИ РОССИИ

Федеральное государственное бюджетное образовательное учреждение

высшего профессионального образования

«Ижевский государственный технический университет имени М.Т. Калашникова»

(ФГБОУ ВПО «ИжГТУ имени М.Т. Калашникова»)

Чайковский технологический институт (филиал)

Кафедра ИВТ

ВЫПУСКНАЯ КВАЛИФИКАЦИОННАЯ РАБОТА

на тему:

«Автоматизированная информационная система составления смет на выполнение строительных работ»

Заведующий кафедрой Козлова С. Ж.

Руководитель проекта Жукова С. А

начальник отдела

«Информационные

технологии» ЧТИ (филиал)

ИжГТУ, к.т.н

Нормоконтроль Деев А. В.

начальник управления по

науке и качеству продукции

ОАО «Уралоргсинтез»

Автор выпускной работы Мишанин А. А.

Чайковский 2012 г.

Содержание

Список используемых сокращений

Введение

1        Анализ предметной области

1.1     Общая характеристика предприятия

1.2     Технические средства предприятия

1.3     Внутренняя организация

1.4     Состав и функции сметного отдела

1.6     Анализ данных

1.7     Исследование информационных потоков

1.8     Заключение по оценке

2        Обзор существующих аналогов

2.1     Программный комплекс «ГРАНД-смета»

2.2     Программный комплекс «Смета 2000» («Ресурсная смета»)

2.3     Программный комплекс «Смета-WIZARD»

2.4     Заключение по оценке аналогов

3        Постановка задачи

3.1     Требования к системе

3.1.1  Список функциональных требований

3.1.2  Список нефункциональных требований

3.2     Математическая постановка задачи расчёта сметной стоимости

4        Обзор средств разработки

4.1     Обзор инструментов

4.1.1  Описание «1С: Предприятие 8.1»

4.2     Выбор средства разработки

4.3     Обзор СУБД

4.3.1  СУБД OracleDatabase

4.3.2  MS SQL Server 2005

4.4     Заключение по обзору средств разработки

5        Проектные решения по системе

5.1     Описание структурной схемы системы

5.2     Решение по комплексу технических средств

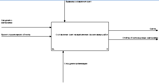
5.3     Функциональная схема АИС «Составление смет на выполнение строительных работ»

5.4     Решение по информационному обеспечению

5.4.1  Описание логической модели данных

5.4.2  Описание физической модели данных

5.5     Решение по защите информации

5.6     Частные проектные решения

5.7     Блок-схема формирования отчёта «Смета»

5.8     Описание тестового примера

5.9     Файловый состав системы

6        Экономическое обоснование

6.1     Оценка размера программного продукта

Заключение

Список используемых источников

Приложение А. Структурная схема ООО «РСУ-6»

Приложение Б. Диаграмма IDEF.0 - модель бизнес-процессов «as-is»

Приложение В. Диаграмма DFD - модель потоков данных

Приложение Г. Структурная схема системы

Приложение Д. Логическая модель базы данных

Приложение Е. Руководство пользователя

Приложение Ж. Функциональная схема

Приложение З. Листинг программы

Приложение И. Блок-схема модуля формирования отчёта по смете

Список используемых сокращений

АИС - автоматизированная информационная система.

БД - база данных.

СУБД - система управления базами данных.

АРМ - автоматизированное рабочее место.

ПЭВМ - персональная электронно-вычислительная машина.

ВУ - вычислительные узлы.

ИТ - информационные технологии.

ЛВС - локальные вычислительные сети.

ООО - общество с ограниченной ответственностью.

РСУ-6 - Ремонтно-Строительное управление 6.

ТСД - терминал сбора данных.

Введение


Современный мир информационных технологий трудно представить себе без использования баз данных. Практически все системы в той или иной степени связаны с функциями долговременного хранения и обработки информации. Фактически информация становиться фактором, определяющим эффективность любой сферы деятельности. Увеличились информационные потоки и повысились требования к скорости обработки данных, и теперь уже большинство операций не может быть выполнено вручную, они требуют применения наиболее перспективных компьютерных технологий. Любые административные решения требуют четкой и точной оценки текущей ситуации и возможных перспектив ее изменения. И, если раньше в оценке ситуации участвовало несколько десятков факторов, которые могли быть вычислены вручную, то теперь таких факторов сотни и сотни тысяч. И ситуация меняется не в течение года, а через несколько минут, а обоснованность принимаемых решений требуется большая, потому что и реакция на неправильные решения более серьезная, более быстрая и более мощная, чем раньше. И, конечно, обойтись без информационной модели производства, хранимой в базе данных, в этом случае невозможно.

Как правило, базы данных создаются обычно не для решения какой-либо одной задачи для одного пользователя, а для многоцелевого использования. Базы данных отражают определенную часть реального мира. Эта информация должна по возможности фиксироваться в базе данных однократно, и все пользователи, которым эта информация нужна, должны иметь возможность работать с ней. Отсутствие централизованных методов управления доступом к информации послужило причиной разработки систем управления базой данных, а сами хранилища информации, которые работали под управлением данных систем, назывались базами или банками данных.

В настоящее время процесс автоматизации затронули не только производственную, техническую и технологическую сферы деятельности человечества, но и информационное пространство; в частности издательства, библиотеки, музеи, информационные центры. Уже сложно представить жизнь общества без таких понятий как интернет, средства телекоммуникации и т.д. Автоматизация больше всего затронула информационную сферу, так как именно информация нуждалась и нуждается в быстром поиске, отборе и хранении, а так же в обеспечении доступа к ней.

Основное преимущество автоматизации - это сокращение избыточности хранимых данных, а следовательно, экономия объема используемой памяти, уменьшение затрат на многократные операции обновления избыточных копий и устранение возможности возникновения противоречий из-за хранения в разных местах сведений об одном и том же объекте, увеличение степени достоверности информации и увеличение скорости обработки информации; излишнее количество внутренних промежуточных документов, различных журналов, папок, заявок и т.д., повторное внесение одной и той же информации в различные промежуточные документы. Также значительно сокращает время автоматический поиск информации, который производится из специальных экранных форм, в которых указываются параметры поиска объекта.

Целью данной работы является разработка автоматизированной информационной системы составления смет на выполнение строительных работ на примере ООО «РСУ-6».

Основные задачи выпускной квалификационной работы:

­   Изучение технологии составления смет.

­    Аналитический обзор.

­    Разработка структуры системы.

­    Проектирование информационной базы учёта строительных материалов.

­    Разработка приложения на 1С: Предприятие 8.1

­    Разработка документации по системе.

Автоматизация составления смет на выполнение строительных работ позволит работникам избавиться от многих рутинных процессов, что обеспечит наиболее быстрое, полное и качественное обслуживание клиентов.

1. Анализ предметной области

 

.1   Общая характеристика предприятия


Основные направления деятельности организации ООО «РСУ-6» - строительство зданий и сооружений I и II уровней ответственности в соответствии с Государственным стандартом.

Строительная организация занимается строительством различного рода объектов: жилых домов, больниц, школ, мостов, дорог и т.д. по договорам с заказчиками (городская администрация, ведомства, частные фирмы и т.д.). Каждая из перечисленных категорий объектов имеет характеристики, свойственные только этой или нескольким категориям: например, к характеристикам жилых домов относится этажность, тип строительного материала, число квартир, для мостов уникальными характеристиками являются тип пролетного строения, ширина, количество полос для движения. автоматизированный информационный смета программный

Технология строительства того или иного объекта предполагает выполнение определенного набора видов работ, необходимых для сооружения данного типа объекта. Например, для жилого дома - это возведение фундамента, кирпичные работы, прокладка водоснабжения и т.д. Каждый вид работ на объекте выполняется одной бригадой. Для организации работ на объекте составляется графики работ, указывающие в каком порядке и в какие сроки выполняются те или иные работы, а также смета, определяющая какие строительные материалы и в каких количествах необходимы для сооружения объекта. По результатам выполнения работ составляется отчет с указанием сроков выполнения работ и фактических расходов материалов.

1.2 Технические средства предприятия


Для осуществления строительной деятельности в организации ООО «РСУ-6» активно используются информационные технологии, автоматизирующие основные процессы: административный, коммерческий. Предприятие располагает современной материальной базой, включающей вычислительную технику и периферию (таблица 1.2.1).

Таблица 1.2.1 - Комплектация вычислительной техникой

Назначение

Кол-во компьютеров

Кол-во периферии

Кол-во оргтехники

Управление

7

4

4

Отдел снабжения

2

2

1

Отдел эконом. безопасности

2

2

1

Отдел ИТ

5

3

2

Сметный отдел

3

2

1

Бухгалтерия

4

3

2

Отдел учёта материалов

3

2

1

Производственно-техн. отдел

4

0

1

Итого

30

18

13


На предприятии развернута локальная вычислительная сеть (ЛВС), которая позволяет осуществлять централизованное хранение и обработку информации. Сеть охватывает все складские, служебные помещения, здание управления.

Инструментальные средства поддержки бизнеса:

На предприятии используются следующие программно-аппаратные средства.

Программные средства:

­   Windows ХР Professional Edition - операционная система семейства Windows NT корпорации Microsoft.

­    Windows Server 2003 - операционная система семейства Windows NT от компании Microsoft, предназначенная для работы на серверах.

­    1С: Предприятие 8.1.

­    1С: Бухгалтерия 8.1.

­    Антивирус Касперского 2012 - программа обеспечивает антивирусную защиту, защиту от спама и хакерских атак.

Аппаратные средства:

­   В подразделениях предприятия установлены компьютеры со следующей конфигурацией: Intel 3.0 GHz, DDR 512 Mb, VGA 128 Mb

­    Периферийные устройства и оргтехника.

­    Все компьютеры объединены в единую локальную вычислительную сеть и имеют доступ в Интернет.

­   Информационные системы и прикладные программные комплексы:

­ 1С: Бухгалтерия 8.1 - универсальная система массового назначения для автоматизации бухгалтерского и налогового учета, включая подготовку обязательной (регламентированной) отчетности.

­    MS OFICCE - комплекс программ для подготовки документации.

1.3 Внутренняя организация


Структурно строительная организация состоит из строительных управлений, каждое строительное управление ведет работы на одном или нескольких участках, возглавляемых начальниками участков, которым подчиняется группа прорабов, мастеров и техников. Каждой категории инженерно-технического персонала (инженеры, технологи, техники) и рабочих (каменщики, бетонщики, отделочники, сварщики, электрики, шофера, слесари, и пр.) также свойственны характерные только для этой группы атрибуты. Рабочие объединяется в бригады, которыми руководят бригадиры. Бригадиры выбираются из числа рабочих, мастера, прорабы, начальники участков и управлений назначаются из числа инженерно-технического персонала.

Организация включает восемь производственных участков, цех металлоконструкций, цех по изготовлению стеклопакетов, цех сертифицированных оконных и дверных блоков, цех погонажных деревянных изделий, цех по ремонту техники и оборудования, асфальтобетонный завод, бетонно-смесительный узел, пилораму, теплые гаражи и стоянки, котельную с эффективными энергоблоками, складские помещения, оснащенные подъемно-транспортным оборудованием.

На каждом участке возводится один или несколько объектов, на каждом объекте работу ведут одна или несколько бригад. Закончив работу, бригада переходит к другому объекту на этом или другом участке. Строительному управлению придается строительная техника (подъемные краны, экскаваторы, бульдозеры и т.д.), которая распределяется по объектам.

В сметном отделе строительной компании профессиональные сметчики занимаются составлением сметных расчетов для своей компании перед началом работ по:

­   строительству,

­    отделке,

­    реконструкции.

Смета представляет собой сводный план всех расходов предприятия на предстоящий период производственно-финансовой деятельности. Она определяет общую сумму издержек производства по видам используемых ресурсов, стадиям производственной деятельности, уровням управления предприятием и другим направлениям расходов. В смету включаются затраты основного и вспомогательного производства, связанные с изготовлением и продажей продукции, товаров и услуг, а также на содержание административно-управленческого персонала, выполнение различных работ и услуг, в том числе и не входящих в основную производственную деятельность предприятия.

Планирование видов затрат осуществляется в денежном выражении на предусмотренные в годовых проектах производственные программы, цели и задачи, выбранные экономические ресурсы и технологические средства их выполнения. Все плановые задания и показатели конкретизируются на предприятии в соответствующих сметах, включающих стоимостную оценку затрат и результатов. Например, смета расходов составляется как план ожидаемых затрат по различным видам выполняемых работ и применяемых ресурсов. Смета перспективных доходов устанавливает планируемые денежные поступления и расходы на предстоящий период. Смета затрат на производство продукции показывает планируемые уровни материальных запасов, объемы выпускаемой продукции, стоимость различных видов ресурсов и т.д. Сводная смета показывает все затраты и результаты по основным разделам годового плана социально-экономического развития предприятия.

Инженер-сметчик проверяет обоснованность стоимости строительно-монтажных работ и прочих затрат генподрядчика по тендерной документации или по предложениям к договору подряда на строительство объекта с учетом возможного удорожания в период строительства, обусловленного инфляцией, научно-техническим и социальным прогрессом, затратами на мероприятия по охране окружающей среды.

Общая структура предприятия представлена в приложении А.

1.4 Состав и функции сметного отдела


В составлении смет сметного отдела участвуют следующие сотрудники:

­   Начальник:

o  Осуществление руководства отделом;

o   Решение вопросов с заказчиками;

­   Инженер-сметчик:

o  Составление смет;

o   Проверка смет заказчика или подрядчика на предмет адекватности отображения затрат;

­   Экономист:

o  Составление калькуляций на производимую строительную продукцию;

­   Технолог:

o  Оптимизация затрат при разработке техпроцесса изготовления изделия;

­   Нормировщик:

o  Формирование цены на изготавливаемую продукцию;

­   Менеджер:

o  Заключение договоров с заказчиками

1.5 Описание бизнес - процессов

В рамках выпускной квалификационной работы рассматривается деятельность по составлению смет на выполнение строительных работ, которая включает следующие бизнес-процессы.

. Выбор метода составления смет - осуществляется в каждом конкретном случае в зависимости от условий договора (контракта) и общей экономической ситуации. Сметная документация не является обязательной, обязателен лишь протокол соглашения о договорной цене. Однако заказчик имеет право затребовать сметную документацию в любой форме, с любой степенью детализации и большинство заказчиков, как правило, пользуются таким правом практически, в особенности если заказчиком является государственная организация.

. Определение стоимости работ:

−    Расчёт объёма работ:

o  Сбор сведений об объекте - получение необходимых сведений об объекте для определения работ. Размеры, место положения и т.д.

o   Определение необходимых работ

−    Расчёт стоимости работ:

o  Определение вида оплаты - согласование вида оплаты, удобного заказчику.

o   Определение норм оплаты

−    Расчёт материальных затрат:

o  Создание списка необходимых материалов - занесение необходимых материалов в БД для дальнейшего сопоставления материала с ценой.

o   Определение цен на материалы

3. Формирование отчетных документов - формирование отчётов подрядчиком для предоставления заказчику информации о составленной смете.

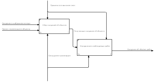
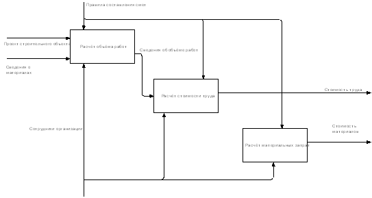
Для формализованного описания вышеописанных бизнес-процессов приведены функциональные модели IDEF0 «as-is» и IDEF0 «to-be» в приложении Б.

Рассмотрим бизнес - правила, необходимые для составления смет:

Бизнес-правила - набор условий, которые управляют деловым событием, чтобы оно происходило так, как нужно для предприятия (или клиента).

­   Сметная стоимость устанавливается на каждой стадии проектирования, в связи, с чем обеспечивается поэтапная ее детализация и уточнение.

­    Смета составляется на основании согласованного метода.

­    Оплата производится по договору в указанный срок.

­    Оплата по договору производится в безналичном порядке на счёт организации.

­    Своевременная оплата за предоставляемые услуги.

­    Предоставление необходимой документации заказчику.

1.6 Анализ данных


Исходя из вышеперечисленного необходимо определить данные, которые будут использоваться в проектируемой базе данных.

Эти сведения можно разделить на типы:

­   сведения о проекте объекта;

­    сведения о заказчиках;

­    сведения о работах;

­    сведения о материалах

­    сведения об оплате;

­    сведения о сотрудниках.

Сведения о проекте объекта включают: наименование объекта, срок проведения работ, дата начала работ.

Сведения о заказчике включают: код заказчика, ФИО, должность.

Сведения о работах включают: наименование, единицу измерения, стоимость за единицу.

Сведения о материалах включают: код материала, наименование, единица измерения, цена за единицу;

Сведения об оплате включают: код оплаты, вид оплаты;

Сведения о сотрудниках включают: код сотрудника, ФИО, должность сотрудника.

1.7 Исследование информационных потоков


В результате анализа деятельности сметного отдела был выявлен комплекс информационных потоков.

Входные данные:

­   Данные об объекте. Данные поступают на основании проекта.

­    Данные объёма труда. Данные поступают на основании расчёта объёма труда.

­    Данные о материальных затратах. Данные поступают на основании заданных в БД сведений о стоимости материалов.

­    Данные о стоимости работ. Данные поступают на основании заданных в БД стоимостей работ.

­    Подотчётные данные. Данные поступают на основании составленной сметы, подписанной инженером-сметчиком.

Выходные документы:

­   Смета на выполнение строительных работ. Содержит данные об объекте, стоимость работ и материалов, ФИО заказчика и сотрудника.

­    Отчёт по смете. Составляется на основании полученной сметы для предоставления руководству предприятия и заказчику.

В результате исследования информационных потоков была построена DFD модель, которая показывает, какие информационные потоки возникают при выполнении функций.

Она будет применяться при проектировании базы данных, модель приведена в приложении В.

1.8 Заключение по оценке


В настоящее время в ООО «РСУ-6» функционирует информационная система на базе 1С:Предприятие 7.7 для бухгалтерского, складского учета, составления смет, а также учета заработной платы. Данная версия 1С выходит из оборота, а также влечёт за собой некоторые недостатки:

-    недостаточная функциональность, что ограничивает возможности персонала;

-       нет многопользовательского доступа;

-       нет гибких механизмов разграничения доступа к данным;

-       низкая производительность при работе с большими объемами данных;

-       большие трудности с консолидацией.

 Подходящие новые технологии

Современным решением выше указанных проблем является разработка АС на базе1С: Предприятие 8.1, способствующей понизить количество недостатков, так как:

­   во всех типовых конфигурациях существует возможность ведения много фирменного учёта в одной информационной базе;

­   гибкий интерфейс - пользователь может использовать для работы в программе тот интерфейс, который считает наиболее подходящим для себя;

­   возможность создания распределённой информационной базы;

­    возможна интеграция части решений 1С: Предприятие 8.1 с сайтом компании;

­    во всех решениях 1С: Предприятие 8.1 существует внешняя обработка, которая способна восстановить базу данных, которая была разрушена при неправильном выключении компьютера или выключении электроэнергии.

Создание собственной автоматизированной системы позволит учесть все особенности составления смет в ООО «РСУ-6».

Ожидаемый эффект от внедрения:

­   Актуальность - возможность оперативно отражать изменения.

­    Полнота информации, то есть предоставление максимально полной информации о составленной смете.

­    Удобство - понятный интерфейс.

­    Непротиворечивость и достоверность данных.

­   Консолидация сведений на предприятии.

2.   Обзор существующих аналогов

На сегодняшний день существует достаточно автоматизированных систем составления смет на выполнение строительных работ. Большинство из них на платной основе и действуют для соответствующего региона.

2.1    Программный комплекс «ГРАНД-смета»

Описание:

ПК «ГРАНД-Смета» позволяет организациям полностью автоматизировать составление смет всеми существующими методами расчета, осуществлять экспертизу смет и выпуск проектно-сметной документации на любые виды работ.

Функциональность программного комплекса «ГРАНД-смета»:

­   Составление локальных смет всеми существующими методами расчета (базисно-индексный, ресурсный и т. д.).

­    Учет выполненных работ: формирование актов приемки выполненных работ по форме КС-2, накопительных ведомостей по форме КС-6, списание материалов по форме М-29.

­    Формирование ведомостей потребности в ресурсах на стройку, объект, локальную смету.

­    Составление объектных смет и сводных сметных расчетов с автоматическим переносом и группировкой данных из локальных смет.

­    Экспертиза сметной документации: проверка сметных норм и расценок на соответствие нормативной базе, проверка нормативов накладных расходов и сметной прибыли, индексов пересчета в текущий уровень цен, базисных и текущих цен на ресурсы.

­    Автоматический пересчет смет из одной региональной базы в другую, из ТЕР в ФЕР, из ГЭСН в ТЕР и т.п.

­    Удобный контекстный поиск расценок в сметно-нормативной базе по обоснованию, наименованию, составу работ и наименованию ресурсов.

­    Удобная настройка дополнительных начислений, автоматическая привязка к единичным расценкам нормативов НР и СП, индексов пересчета в текущий уровень цен, автоматическая загрузка базисных и текущих цен на ресурсы.

­    Использование шаблонов при составлении смет. Возможность установки зависимости между объемами работ в смете.

­    Возможность составления смет в многопользовательском режиме в локальной сети с разграничением прав доступа для пользователей.

­    Возможность отмены выполненных действий и возврата отмененных действий.

­    Наличие стандартных отчетных форм согласно действующих методических указаний и нормативных актов. Генератор отчетов для создания собственных выходных форм документов. Экспорт документов в Microsoft Office и OpenOffice.org.

­    Возможность приема-передачи смет в закрытом формате ПК «ГРАНД-Смета» или открытом формате XML, а также в формате АРПС 1.10 для обмена данными с другими сметными программами.

2.2 Программный комплекс «Смета 2000» («Ресурсная смета»)

Описание:

ПК "Смета 2000" ("Ресурсная смета") предназначен для составления смет на строительные, ремонтно-строительные, монтажные и другие виды работ.

Функциональность программного комплекса:

­   Учет выполненных объемов работ за месяц, за период с разложением по позициям и по материалам;

­   сводный сметный расчёт по объектам строительства, стройкам и пусковым комплексам;

­    объектные сметы;

­    локальные сметы по видам выполняемых работ (локальные сметы, разделы, подразделы);

­    акты приёмки выполненных работ (процентовок) по составленным локальным сметам, либо отдельных;

­    ведомости списания материалов и ресурсных ведомостей;

­    любые печатные формы (документы);

­   cоставление структурных схем объектов в виде дерева.

­    возможность раздельного ведения документации для объектов и строек при составлении перечней объектов, строек, очередей строительства и пусковых комплексов. Гибкий и понятный механизм подчинения и переподчинения объектов стройкам, очередям и пусковым комплексам. Возможность ввода или корректировки титульных характеристик объектов, строек и т.д. в любой момент.

2.3 Программный комплекс «Смета-WIZARD»

Описание:

При работе с программой SmetaWIZARD Вы получаете возможность:

-    Организовывать пакет функционально связанных документов, относящихся к одному проекту;

-       Одновременно рассчитывать несколько смет любой сложности индексным или ресурсным методом;

-       Учитывать выполненные работы и затраты;

-       Создавать сметы по разделам без ограничений, с получением общей конечной суммы;

-       Автоматически создавать формы: акты сдачи-приемки выполненных работ, компенсации по материалам, дефектные ведомости, расчеты текущей стоимости, ресурсные ведомости, объектные ресурсные ведомости и др. формы;

-       Рассчитывать форму калькуляции с занесением созданных расценок в базу данных;

-       Вести накопительные ведомости, сводные и объектные сметы;

-       Автоматически получать суммарную стоимость неучтенных материалов;

-       Автоматически получать суммарную стоимость оборудования и возврат материалов;

-       Автоматически получать расчет стоимости основных материалов с учетом перевозки грузов;

-       Контролировать конечный результат сметы в процессе расчета путем изменения количества выполняемых работ или коэффициента расценки;

-       Осуществлять автоматическую привязку коэффициентов из технических частей сборников расценок, значений коэффициентов индексации и косвенных затрат по видам работ;

-       Осуществлять проверку и экспертизу смет;

-       Копировать в буфер обмена Windows части сметы и переносить их между документами;

-       Вводить в расчет любые налоги, пошлины, договорные и переходные коэффициенты, в том числе и коэффициенты, характерные для специфики Вашей деятельности;

-       Использовать для расчета базу строительных расценок, цен на материалы и норм расхода материалов.

-       Создавать и хранить собственную базу фирменных расценок и ценников на материалы, машины и механизмы на основе ценников в удобной иерархической структуре, пополнять ее новыми расценками, соответствующими специфике Вашей работы;

-       Автоматически переводить сметы, рассчитанные индексным методом, в ресурсный метод и обратно;

-       Проводить поиск расценок по шифру и по наименованию, что обеспечивает большую экономию времени и сил;

-       Формировать внешний вид документа в процессе расчета, а также использовать режим предварительного просмотра для контроля печатной формы документа;

-       Работать в локальном и сетевом режимах;

-       Передавать сметную документацию между пользователями программы в виде файлов;

-       Создавать новые сметы за счет использования ранее созданных шаблонов.

2.4 Заключение по оценке аналогов


Внедрение крупных программных систем, автоматизирующих большой круг видов деятельности строительных предприятий довольно проблематично, занимает много времени, дорого обходится, а так же требует довольно высокой квалификации пользователей. Исходя из цен вышеописанных продуктов, которые начинаются с 60000 рублей, целесообразно использовать программный продукт, написанный под определённую организацию.

3.   Постановка задачи

 

3.1 Требования к системе


Целью выпускной квалификационной работы является проектирование автоматизированной информационной системы составления смет на выполнение строительных работ.

В результате внедрения АИС ожидаются следующие преимущества:

­ повышение оперативности выполнения функций;

­    оперативный контроль за ходом внесения изменений в смету;

­    снижение числа ошибок при составлении смет;

3.1.1 Список функциональных требований

АС «Составление смет на выполнение строительных работ» должна обеспечивать выполнение следующих функций:

1.  Ввод справочных данных о работах и нормах расхода материалов.

2.       Ввод сведений о материалах.

3.       Ввод сведений о заказчиках.

4.       Ввод сведений об объекте и его свойствах.

5.       Внесение изменений в сведения о материалах, заказчике и объекте.

6.       Внесение изменений в сведения о сметной стоимости.

7.       Формирование сметы

.        Формирование различных отчетов: отчёт о материалах, отчёт по смете.

9.  Формирование списка материалов.

10.     Получение данных о ранее выполненных сметах.

3.1.2  Список нефункциональных требований

Требования к временным характеристикам

Время обновления информации представленной на экранных формах АРМ после любых действий пользователя, регламентированных «Описанием применения», не должно превышать 15 с. Время формирования отчетов не должно превышать 120 с.

Требования к надежности

Контроль входной и выходной информации:

­   Контроль входной информации должен осуществляться посредством проверки полноты и корректности заполнения экранных форм.

Время восстановления после отказа:

­   При отказе операционной системы, сетевого оборудования или аппаратной части время восстановления работоспособности АИС определяется временем восстановления отказавших программно-аппаратных средств.

Условия эксплуатации автоматизированного рабочего места

Автоматизированное рабочее место должно размещаться в помещении с характеристиками температурно-влажностного режима и электромагнитной совместимости, удовлетворяющими требованиям каждого из компонент комплекса технических средств, обеспечивающих его эффективное функционирование.

Для успешного выполнения задач на АРМ сотрудники предприятия должны иметь уверенные знания по работе в ОС Windows и программной среде 1С.

Эффективное функционирование АРМ обеспечивается наличием в штате предприятия должностных лиц ответственных за администрирование программных средств.

Требования к составу и параметрам технических средств

Для функционирования АРМ необходим следующий минимальный состав технических средств:

·    Системный блок на базе процессора Pentium IV 2 GHz:

·   память не менее 512 Мb;

·   жесткий диск не менее 80 Gb;

·    Операционная система Windows XP/Vista/7 x32;

·        ПО: 1С:Предприятие 8.1

Требования к информационному и программному обеспечению

Требования к информационным структурам на входе и выходе АРМ:

Данные входных и выходных документов должны быть нормализованы и идентифицированы.

Состав информации и структура баз данных АРМ должны обеспечивать непротиворечивость данных, единую структуру и размерность повторяющихся данных для всех АРМ и целостность данных.

Требования по безопасности информации

Разрабатываемая АИС должна обеспечивать ограничение доступа к информации, резервирование и восстановление данных.

Резервное копирование данных производится для обеспечения возможности последующего восстановления. То есть планирование резервирования начинается с планирования восстановления для каждой из возможных причин потери данных (какой носитель содержит последнюю копию, где он находится, как его использовать, как восстановить сервер резервирования, где описание сгоревшего сервера, какие диски в нём были, как они были разбиты, конфигурация RAID и LVM). Необходим мониторинг резервного копирования и процедуры тестирования для всех режимов копирования и восстановления, включая аварийные ситуации, смену версии ОС, СУБД, системы резервирования или её замену.

Последствия потери данных:

­    прямые потери данных о клиентах, заказах

­      потери рабочего времени

­      неуверенность сотрудников, они начинают копировать данные самостоятельно

­      административные последствия для системного администратора или его начальника

Дополнительные возможности, которые может обеспечить система резервирования данных:

­    верификация данных

­      поиск дублей данных

Требования к способам информационного обмена

Проектируемая информационная система должна быть сетевой, то есть обмен информацией должен осуществляться с помощью локальной вычислительной сети предприятия, что увеличивает скорость передачи информации, уменьшает вероятность появления ошибок и трудоёмкость работ. Так же должна быть предусмотрена возможность обмена информацией посредством внешних носителей путем выгрузки сведений во внешние файлы.

3.2 Математическая постановка задачи расчёта сметной стоимости


Важной частью проектирования процесса автоматизированной системы является математическая постановка задачи. Она включает в себя: выбор, обоснование и описание модели объекта проектирования; формальную постановку цели, выбор методов решения поставленных задач и критериев достижения целей.

Расчёт сметной стоимости выполняется по следующей схеме (руб.):

 

где  - это сумма материальных затрат,

 - сумма трудозатрат,

 - сметная стоимость.

Расчёт материальных затрат (руб/ед.измер.):

 

где  - стоимость за i-й материал,

n - количество ассортимента материалов,

 - количество материалов.

Расчёт трудозатрат (руб/чел.час.):

 

где  - объём j-й работы,

 - стоимость j-й работы,

m - количество ассортимента работ.

4. Обзор средств разработки

4.1 Обзор инструментов

 

.1.1 Описание «1С: Предприятие 8.1»

Система 1С: Предприятие 8 имеет в своей основе ряд механизмов, определяющих концепцию создания прикладных решений. Наличие этих механизмов позволяет максимально соотнести технологические возможности с бизнес-схемой разработки и внедрения прикладных решений.

В качестве ключевых моментов можно выделить изоляцию разработчика от технологических подробностей, алгоритмическое программирование только бизнес-логики приложения, использование собственной модели базы данных и масштабируемость прикладных решений без их доработки.

Состав прикладных механизмов 1С: Предприятия ориентирован на решение задач автоматизации учета и управления предприятием. Использование проблемно-ориентированных объектов позволяет разработчику решать самый широкий круг задач складского, бухгалтерского, управленческого учета, расчета зарплаты, анализа данных и управления на уровне бизнес-процессов.

Система 1С: Предприятие 8 является открытой системой. Предоставляется возможность для интеграции практически с любыми внешними программами и оборудованием на основе общепризнанных открытых стандартов и протоколов передачи данных.

В системе 1С: Предприятие 8 имеется целый набор средств, с помощью которых можно:

-    создавать, обрабатывать и обмениваться данными различных форматов;

-    осуществлять доступ ко всем объектам системы 1С: Предприятие 8, реализующим ее функциональные возможности;

-    поддерживать различные протоколы обмена;

-       поддерживать стандарты взаимодействия с другими подсистемами;

-       создавать собственные интернет-решения.

Преимущества 1С: Предприятие 8:

-    Интерфейсные механизмы:

а) Пользователь может использовать для работы в программе тот интерфейс, который считает наиболее подходящим для себя.

б) Поля, обязательные для заполнения, отмечены красной линией, что привлекает внимание пользователя;

в) Возможность осуществления отбора по нескольким условиям;

г) Пользователь может настроить внешний вид списка, отображаемого в форме; указать, какие колонки должны быть отображены, порядок следования колонок, а также их расположение.

-    Прикладные механизмы:

а) Вводить «на основании» можно не только документы, но и другие объекты.

б) Режим оперативного проведения может быть запрещен в Конфигураторе.

в) Документ может иметь несколько табличных частей.

г) Документ может создавать движения различными датами, отличными от даты проведения документа.

д) Одному пользователю может быть назначено несколько ролей, что упрощает разграничение прав пользователей.

ж) Ограничения доступа к данным могут быть наложены на уровне записей и полей базы данных.

и) Прикладные решения теперь могут быть многоязычными.

-    Хранение сведений:

В базе данных можно хранить произвольную информацию в разрезе нескольких измерений. Для этого введен новый объект конфигурации - Регистр сведений. Он поддерживает периодичность, так что информация может быть развернута по времени или позиции документа.

-    Бухгалтерский учет:

а) Пользователь может самостоятельно задавать новые виды субконто в режиме 1С:Предприятие.

б) Счета могут иметь несколько табличных частей для хранения различных данных.

в) В одном прикладном решении может вестись раздельный учет не в одном, а в нескольких разрезах.

г) Значения небалансовых измерений и ресурсов могут указываться теперь раздельно для дебета и кредита проводки.

д) Введены новые объекты конфигурации - Бизнес-процесс и Задача.

-    Экономическая и аналитическая отчетность:

а) Платформа содержит набор готовых оформлений. Кроме того, пользователь может самостоятельно создавать собственные варианты оформления.

б) Появился новый мощный инструмент интерактивного анализа данных - Сводная таблица. Она может быть размещена в табличном документе и позволяет интерактивно настраивать представление итоговых данных.

в) Введены новые объекты - Сводная диаграмма, Диаграмма Ганта и Дендрограмма.

Недостатки 1С: Предприятие 8

-    Высокие системные требования. Даже пустая база данных весит около 200 мегабайт. Поэтому и компьютер должен быть соответствующий - от 512 мегабайт оперативной памяти (а для комфортной работы лучше 1024 мегабайта), процессор от 1500 мегагерц.

-       Низкая производительность платформы. Даже если установить 1С: Предприятие 8 на очень шустрый компьютер, то высокой скорости работы добиться будет проблематично.

-    Для того чтобы работать с 8.1, необходимо обучение персонала. Для того чтобы пользователь смог разобраться в механизме стандартных отчётов, ему надо иметь хотя бы знания начального уровня о том, как хранятся данные в 1С, о том, что такое регистры, о том, как проводятся документы, что при этом происходит, т.е. для работы с 1С версии 8 необходим более квалифицированный персонал.

-    В 1С версии 8 больше возможностей, отчётов, вариантов работы.

-    1С, версия 8 -изменяется и обновляется регулярно, несколько раз в месяц, что по большому счёту сказывается на стоимости владения и обслуживания.

4.2 Выбор средства разработки


В нашем случае разработка АИС осуществляется на 1С: Предприятие 8.1 так как:

-    1С: Предприятие 8.1 имеет всю необходимую нам функциональность.

-       1С версии 8.1 лучше работает на больших предприятиях.

-       1С версии 8 лучше работает с MS SQL.

-       Совместимость 1С 8.1 с новыми операционными системами.

-       На предприятии уже установлена версия 1С: предприятие 8.1, что не требует дополнительных затрат.

4.3 Обзор СУБД


Средства автоматизации - это инструментальные системы, с помощью которых создаются новые программные продукты, и готовые программные комплексы, настраивающиеся на потребности конкретного пользователя.

В качестве СУБД в данной работе могут быть использованы:

-    Oracle.

-       MS SQL Server-2005.

4.3.1  СУБД OracleDatabase

Oracle - одна из наиболее мощных современных СУБД, предназначенных для реализации баз данных уровня корпорации, что предъявляет серьезные требования к серверу.может работать в большинстве операционных систем: Windоws, Linux, UNIХ, AIX, Nowell Nеtwаrе. А это в свою очередь позволяет выбирать наиболее удобную для корпоративных задач платформу сервера. Например, если организация предпочитает использовать операционные системы не от Windows, то она легко может себе это позволить. Некоторые организации могут ориентироваться на решения на базе UNIХ-систем, славящихся надежностью и устойчивостью в качестве серверной платформы, при этом продолжая использовать привычный пользователям Windows на клиентских компьютерах.

Oracle Database предоставляет возможность автоматической настройки и управления, которая делает ее использование простым и экономически выгодным. Ее уникальные возможности осуществлять управление всеми данными предприятия - от обычных операций с бизнес-информацией до динамического многомерного анализа данных (OLAP), операций с документами формата XML, управления распределенной/локальной информацией - делает ее идеальным выбором для выполнения приложений, обеспечивающих обработку оперативных транзакций, интеллектуальный анализ информации, хранение данных и управление информационным наполнением. Основными преимуществами Oracle можно считать поддержку баз данных очень большого объема (до 64 Гбайт), мощные средства разработки и администрирования, поддержку многопроцессорности и двух языковых сред, а также интеграцию с Web. Вместе с этим программа предъявляет серьезные аппаратные требования и высокую цену.

4.3.2 MS SQL Server 2005

MS SQL Sеrvеr-2005 получила широкое распространение как у нас в стране, так и за рубежом, поскольку она предлагает широкий спектр услуг администрирования и легко масштабируется. Это позволяет использовать ее в информационных системах для среднего бизнеса и больших компьютерных информационных системах (КИС).

SQL Server 2005 - комплексная платформа баз данных, обеспечивающая управление данными в масштабе предприятия и оснащённая интегрированными средствами управления интеллектуальными ресурсами предприятия. Server 2005 представляет собой безопасную, надежную и высокопроизводительную платформу управления данными для корпоративных пользователей. Новая версия СУБД обеспечивает комплексное управление данными и предоставляет платформу для анализа, что помогает организациям уверенно управлять критически важной информацией и использовать мощные бизнес-приложения. С помощью встроенных в SQL Server 2005 функций отчетности и инструментов анализа данных сотрудники компаний, обрабатывая бизнес-информацию, смогут получать более полные сведения, принимать правильные решения и быстрее достигать результатов.SQL Server 2005 нацелен на решение широкого круга задач во всех областях бизнеса, в том числе и в электронной коммерции. Полная web-ориентированность. осуществление запросов, анализ и управление данными через Интернет. Использование языка XML для обмена данными между удаленными системами. Простой и безопасный доступ к данным с помощью web-браузеров с использованием межсетевого экрана, быстрый поиск необходимых документов. SQL 2005 Server обеспечивает практически неограниченный рост объемов данных за счет увеличения надежности и масштабируемости системы, используя все преимущества мультипроцессорной обработки данных. SQL 2005 Server под управлением ОС Windows 2000 Server обеспечивает параллельность обработки данных на 32 CPU и может использовать объем ОЗУ до 64Gb.

Главное преимущество программы - тесная интеграция с программными продуктами от Мiсrosоft и возможность экспорта/импорта данных в большинство распространенных форматов данных, что позволяет использовать MS SQL Server как центральное хранилище данных.

 

4.4 Заключение по обзору средств разработки


Т.к. ООО «РСУ-6» использует программный продукт SQL Server, то при разработке АИС используем данную СУБД. Кроме того MS SQL Server имеет самые мощные механизмы защиты, мощные средства для обработки данных, высокую производительность, реализует клиент-серверную архитектуру.

Клиент-серверная архитектура - вычислительная или сетевая архитектура, в которой задания или сетевая нагрузка распределены между поставщиками услуг (а в нашем случае - выделенный сервер с данными), называемыми серверами, и заказчиками услуг, называемыми клиентами (клиентские машины - АРМы). Клиенты и серверы взаимодействуют через компьютерную сеть.

Данная архитектура позволяет реализовать следующие плюсы:

-    Делает возможным, распределить функции вычислительной системы между несколькими независимыми компьютерами в сети. Это позволяет упростить обслуживание вычислительной системы. В частности, замена, ремонт, модернизация или перемещение сервера, не затрагивают клиентов.

-       Все данные хранятся на сервере, который на предприятии защищён гораздо лучше большинства клиентов. На сервере проще обеспечить контроль полномочий, чтобы разрешать доступ к данным только клиентам с соответствующими правами доступа.

-       Позволяет объединить различные клиенты. Использовать ресурсы одного сервера часто могут клиенты с разными аппаратными платформами, операционными системами и т.п.

Традиционным методом организации информационных систем является двухзвенная архитектура "клиент-сервер". В этом случае вся прикладная часть информационной системы выполняется на рабочих станциях системы (т.е. дублируется), а на стороне сервера осуществляется только доступ к базе данных.

5. Проектные решения по системе

5.1 Описание структурной схемы системы


Исходя из выполняемых системой функций и требований, предъявляемых к ней, она декомпозирована на 5 подсистем:

−    Подсистема составления смет.

−       Подсистема поиска и навигации по каталогу.

−       Подсистема составления отчётов.

−       Подсистема разграничения прав доступа.

−       Подсистема импорта/экспорта данных.

Подсистема составления смет:

­   Модуль ввода данных - используется для ввода сведений о необходимых материалах, проектных данных, данных заказчика и подрядчика.

­    Модуль расчёта сметы - используется для расчёта сметы на выполнение строительных работ.

Подсистема поиска и навигации по каталогу материалов:

­   Модуль поиска данных - используется для поиска заданных данных по каталогу.

­    Модуль фильтрации данных - фильтрация по заданному условию.

Подсистема составления отчётов:

­   Модуль формирования отчёта о необходимых материалов - используется для предъявления отчётных данных заказчику.

­    Модуль формирования отчёта по составленной смете - используется для предъявления отчётных данных заказчику.

Подсистема разграничения прав доступа:

­   Модуль регистрации - используется для сопоставления вводимых пользователем логина и пароля.

­    Модуль аутентификации - используется для проверки наличия пользователя в БД.

Подсистема импорта/экспорта данных:

­   Модуль импорта данных - предоставляет пользователю возможность импорта данных, полученных ранее либо в других системах.

­    Модуль экспорта данных - предоставляет пользователю возможность экспортировать данные для последующего использования их в другой системе.

Структурная схема системы представлена в приложении Г.

5.2 Решение по комплексу технических средств


Система построена на основе клиент-серверной архитектуры обработки данных. Общее представление информационной системы в архитектуре "клиент-сервер" показано на рисунке 5.2.1.

Рисунок 5.2.1 - Клиент-серверная архитектура

­    На стороне клиента выполняется код приложения, в который обязательно входят компоненты, поддерживающие интерфейс с конечным пользователем, производящие отчеты, выполняющие другие специфичные для приложения функции.

­      Клиентская часть приложения взаимодействует с клиентской частью программного обеспечения управления базами данных, которая, фактически, является индивидуальным представителем СУБД для приложения.

Интерфейс между клиентской частью приложения и клиентской частью сервера баз данных, как правило, основан на использовании языка SQL. Поэтому такие функции, как, например, предварительная обработка форм, предназначенных для запросов к базе данных, или формирование результирующих отчетов выполняются в коде приложения.

Наконец, клиентская часть сервера баз данных, используя средства сетевого доступа, обращается к серверу баз данных, передавая ему текст оператора языка SQL.

Здесь необходимо сделать еще два замечания.

­   Обычно компании, производящие развитые серверы баз данных, стремятся к тому, чтобы обеспечить возможность использования своих продуктов не только в стандартных на сегодняшний день TCP/IP-ориентированных сетях, но в сетях, основанных на других протоколах (например, SNA или IPX/SPX). Поэтому при организации сетевых взаимодействий между клиентской и серверной частями СУБД часто используются не стандартные средства высокого уровня (например, механизмы программных гнезд или вызовов удаленных процедур), а собственные функционально подобные средства, менее зависящие от особенностей сетевых транспортных протоколов.

­   Когда мы говорим об интерфейсе на основе языка SQL, нужно отдавать себе отчет в том, что несмотря на титанические усилия по стандартизации этого языка, нет такой реализации, в которой стандартные средства языка не были бы расширены. Необдуманное использование расширений языка приводит к полной зависимости приложения от конкретного производителя сервера баз данных.

Программный и технический комплекс для сервера:

Система управления реляционными базами данных под управлением серверной ОС

−    MS SQL Server 2005 со следующей конфигурацией:

­   Процессор2,5 гигагерц (ГГц).

­    ОЗУ2 Гб.

­    Диск - раздел с файловой системой NTFS и минимум 3 ГБ свободного места, а также место для веб-сайтов.

­    DVD-дисковод или источник, скопированный на локальный или сетевой диск.

­    Монитор с разрешением 1024х768 или выше.

­    Соединение между клиентскими компьютерами и сервером со скоростью 100мбит/с или выше.

Программный и технический комплекс для клиента:

При выборе технических средств для разработки АСУ наибольшую роль играет фактор быстродействия работы ПЭВМ. Поскольку именно от него зависит время разработки ПО, а соответственно затрат на разработку и его себестоимости.

Скорость функционирования ПЭВМ в основном определяется следующими параметрами:

-    объемом оперативной памяти (ОП);

-       быстродействием процессора;

-       объемом видеопамяти (ВП).

Исходя из требований предъявляемых к используемым программным средствам разработки ("1С:Предприятие 8", MSSQLServer 2000) для комфортной работы рекомендуется программный и технический комплексы в составе:

-    Процессор Intel Pentium III 866 МГц и выше (рекомендуется Intel Pentium IV/Celeron 1800 МГц).

-       Оперативная память 512 Мбайт и выше (рекомендуется 1024 Мбайт).

-       Жесткий диск (при установке используется около 220 Мбайт).

-       Монитор 15”.

-       Принтер формата А4.

-       Сетевая плата 10-100 Мбит.

-       Операционная система MicrosoftWindowsXP.

-    Периферийная техника: принтеры, плоттеры, сканеры, МФУ, копировальные аппараты, факсимильные аппараты и прочее.

Сеть: Компьютеры сметного отдела связаны локальной сетью FastEthernet, 100Мбит/с.

Схема развертывания компонентов на вычислительных узлах представлена на рисунке 5.2.2.

Рисунок 5.2.2 - Схема развёртывания компонентов на ВУ

5.3 Функциональная схема АИС «Составление смет на выполнение строительных работ»


Рассмотрим функциональную схему АС «Составление смет на выполнение строительных работ», представленную на рисунке 5.3.1. На схеме представлены модули авторизации, составления сметы на выполнения строительных работ, формирования отчёта по смете, формирования отчёта по материалам, поиска и фильтрации. Для выполнения каждого из модулей происходит взаимодействие с БД. Для входа в систему пользователь должен пройти аутентификацию, для чего необходимо ввести регистрационные данные. Формирование отчёта по смете происходит после модулей формирования сметы и расчёта сметной стоимости. После выполнения модуля формирование отчёта по материалам пользователю предлагается возможность поиска и фильтрации данных в отчёте. Результаты поиска выводятся на дисплей или выводятся на печать.

Рисунок 5.3.1 - Функциональная схема АИС «Составление смет на выполнение строительных работ»

5.4 Решение по информационному обеспечению

 

5.4.1 Описание логической модели данных

В качестве модели данных для проектируемой системы была выбрана реляционная модель. Исходя из выбранной модели данных, была спроектирована с помощью CASE - средства ERwin 7.2.8. схема логической (диаграмма ERD - модель сущность-связь) модели данных, представленная в приложении Д.

Спроектированная логическая модель данных имеет следующие сущности, представленные в таблицах:

Таблица 5.4.1.1 - Сущность «Справочник проект объекта» и ее атрибуты

Атрибут

Описание

Код объекта

Код объекта

Дата начала строительства

Дата начала строительства

Наименование

Наименование объекта

Срок проведения работ

Срок проведения работ на объекте


Таблица 5.4.1.2 - Сущность «Справочник материалы» и ее атрибуты

Атрибут

Описание

Код материала

Код материала

Наименование

Название материала

Ед. измер.

Единица измерения

Цена за единицу

Цена за единицу


Таблица 5.4.1.3 - Сущность «Справочник сотрудники» и ее атрибуты

Атрибут

Описание

Код сотрудника

Код сотрудника сметного отдела

ФИО

ФИО сотрудника

Должность

Занимаемая должность



Таблица 5.4.1.4 - Сущность «Справочник оплата» и ее атрибуты

Атрибут

Описание

Код оплаты

Код оплаты

Вид оплаты

Вид оплаты


Таблица 5.4.1.5 - Сущность «Справочник работы» и ее атрибуты

Атрибут

Описание

Код работы

Код работы

Наименование

Наименование работы

Единица измерения

Единица измерения

Стоимость единицы

Стоимость единицы


Таблица 5.4.1.6 - Сущность «Справочник заказчики» и ее атрибуты

Атрибут

Описание

Код заказчика

Код заказчика

ФИО

ФИО заказчика

Должность

Должность


Таблица 5.4.1.7 - Сущность «Документ смета» и ее атрибуты

Атрибут

Описание

Номер сметы

Номер сметы

Код объекта

Код объекта

Код материала

Код материала

Код работы

Код работы

Код накладной

Код накладной

Код сотрудника

Код сотрудника

Кол-во материалов

Количество материалов

Объём работ

Объём необходимых работ

Стоимость работ

Стоимость работ

Материальные затраты

Затраты на материалы

 

5.4.2 Описание физической модели данных

Рассмотрим объекты, создаваемые в 1С:

Константы - описываются в режиме конфигурирования. Имеют в свойствах код, наименование, назначение. Могут быть периодическими. Сохраняют значения на определенную дату;

Справочники - это агрегатный тип данных, средство для работы со списками однородных элементов данных. Название и структура каждого конкретного справочника определяются при его создании в конфигураторе. У любого справочника существуют два реквизита, которые создаются автоматически - «Код» и «Наименование». Реквизиты справочников могут быть периодическими, т.е. иметь значения, связанные с датой;

Документы - используются для ввода, просмотра и корректировки информации о совершаемых хозяйственных операциях. У любого документа есть три обязательных реквизита «ДатаДок», «ВремяДок», «НомерДок». Дата и время, - наиболее важные характеристики документов, так как позволяют устанавливать строгую временную последовательность совершения операций;

Перечисления - представляют собой служебный тип данных, который не используется самостоятельно, а применяется, в основном, в совокупности с другими типами данных. Используются при вводе значений реквизитов документов, справочников, при вводе значений констант, в тех случаях, когда необходимо исключить неоднозначный ввод информации. Определить перечисление можно как «Список возможных значений реквизита»;

Отчеты - объект программы, обеспечивающий формирование некоторой выходной печатной формы документа, содержащейся в базе данных;

Объект перечисления - поименованные списки, содержащие набор значений (виды налогов и т.д.). Значения задаются на этапе конфигурирования;

Журналы документов - предназначены для регистрации документов;

Объекты и их атрибуты физической модели представлены в таблицах.

Таблица 5.4.2.1 - Сущность «Справочник проект объекта» и ее атрибуты

Атрибут

Тип поля

Код объекта

Число (10)

Дата начала строительства

Дата

Наименование

Строка(20)

Срок проведения работ

Число (10)


Таблица 5.4.2.2 - Сущность «Справочник работы» и ее атрибуты

Атрибут

Тип поля

Код работы

Число (10)

Наименование

Строка(30)

Единица измерения

Строка(10)

Стоимость за единицу

Число (10)


Таблица 5.4.2.3 - Сущность «Справочник материалы» и ее атрибуты

Атрибут

Тип поля

Код материала

Число (10)

Наименование

Строка(20)

Единица измерения

Строка(20)

Цена за единицу

Число(10)


Таблица 5.4.2.4 - Сущность «Справочник оплата» и ее атрибуты

Атрибут

Тип поля

Код накладной

Число (10)

Вид оплаты

Строка(20)


Таблица 5.4.2.5 - Сущность «Справочник сотрудники» и ее атрибуты

Атрибут

Тип поля

Код сотрудника

Число (10)

ФИО сотрудника

Строка(30)

Должность

Строка(20)


Таблица 5.4.2.6 - Сущность «Справочник заказчики» и ее атрибуты

Атрибут

Тип поля

Код заказчика

Число (10)

ФИО заказчика

Строка(30)

Должность

Строка(20)


Таблица 5.4.2.7 - Сущность «Документ смета» и ее атрибуты

Атрибут

Тип поля

Номер сметы

Число (10)

Код объекта

СправочникСсылка.Проект объекта

Код материала

СправочникСсылка.Материалы

Код работы

СправочникСсылка.Работы

Код оплаты

СправочникСсылка.Оплата

Код сотрудника

СправочникСсылка.Сотрудники

Количество материалов

Число (10)

Объём работ

Строка (10)

Стоимость работ

Число (10)

Материальные затраты

Число (10)

Код сотрудника

СправочникСсылка.Сотрудники

 

5.5 Решение по защите информации

Защита на уровне домена.

Локальная сеть предприятия построена по доменному принципу, т.е. при входе в сеть пользователю необходимо указать свой логин и пароль, в соответствии с ними пользователю будет предоставлен набор прав.

Внутри локальной сети информация защищается посредством разграничения прав доступа каждого клиента. Для каждого пользователя может быть предусмотрена гибкая, система контроля прав в зависимости от выполняемых им действий. В общем случае каждый пользователь обладает уникальными, присущими только ему правами в системе, и таким образом настраиваются рабочие места пользователей в зависимости от их функций. Эффективная политика управления пользователями позволяет защитить информационную систему от атак изнутри, так как любой пользователь имеет доступ только к той информации, которая необходима ему для непосредственного выполнения поставленной перед ним задачи.

Защита на уровне СУБД.

При условии входа в домен будет происходить аутентификация пользователя на уровне MicrosoftSQLServer 2005. Разграничение прав доступа в 1С делается с помощью механизма установки прав доступа до конкретных записей объектов в режиме 1С:Предприятие. Такая установка доступна только пользователю с правами Администратор. Пользователи создаются в конфигураторе 1С. В системе предусмотрены 3 роли:

1. Администратор выполняет следующие функции: создание резервных копий, восстановление данных из резервной копии, управление привилегиями пользователей и т.д.

2. Начальник сметного отдела выполняет следующие функции: полный доступ к информации, касающейся сведений по сметам, материалам, работам и персоналу.

3. Инженер сметчик: полный доступ к информации о материалах, сметах, работах. В режиме чтения: персонал и виды оплаты.

Основные группы пользователей и их права приведены в таблице 5.4.1.

Таблица 5.5.1. Основные группы пользователей и их права

Пользователь

Данные

Администратор

Вся информация, с возможностью добавления, изменения, удаления

Начальник сметного отдела

Инженер сметчик

Полный доступ к информации о материалах, сметах, работах. Информация о персонале и видах оплаты в «режиме чтения».


Защита средствами операционной системы

На каждом ПК предприятия устанавливается пароль на вход в операционную систему.

Физическое ограничение доступа.

Доступ к компьютерам в сметном отделе имеют только его сотрудники. Также ограничен доступ к серверу. Ключи от серверной комнаты находятся только у администратора.

5.6 Частные проектные решения


Перечень разработанных компонентов АИС составления смет на выполнение строительных работ, представлены в таблице 5.6.1.

Таблица 5.6.1 - Перечень компонентов системы

Подсистема

Компонент системы

Наименование компонента

Ввода справочной информации

Справочник

Материалы


Справочник

Оплата


Справочник

Заказчики


Справочник

Сотрудники


Справочник

Проект объекта


Справочник

Работы

Составление сметы

Документ

Смета на выполнение строительных работ

Составление отчетов

отчет

Сведения о материалах


отчет

Отчёт по смете


Подсистема «Формирование отчётов»

Опишем более подробно подсистему «Формирование отчётов», в ходе которой формируются отчёты о составленных сметах на выполнение строительных работ.

В системе 1С: Предприятие отчеты предназначены для вывода информации из базы данных. Отчеты похожи на документы, только эти объекты выполняют разные функции. Документы вводят информацию в базу данных, отчеты выводят результаты.

У любого отчета в системе 1С есть экранная форма - диалог, который пользователь видит на экране. В диалоге пользователь обычно задает параметры формирования отчета, например, период времени. Также у отчета обычно есть одна или несколько бумажных форм - таблиц. С помощью таблиц отчет печатается на бумаге. Алгоритм формирования отчета записывается в модуле отчета на встроенном языке 1С.

Фирма 1С предоставила мощный инструмент формирования отчетов - секции. Секция - это область таблицы, предназначенная для многократного вывода. Секции могут быть горизонтальными или вертикальными. Можно также выводить пересечения горизонтальных и вертикальных секций.

Подсистема «формирования отчетов» реализована путем разработки и внесения в конфигурацию системы «1С Предприятие 8.1» двух отчетов:

-    Отчёт по смете.

-       Отчёт по материалам.

Отчеты разработаны при помощи встроенного языка.

Отчет «Смета»

Для формирования отчета «Смета» выполняются следующие действия:

1.   Из справочника Проект объекта выбираем код объекта.

2.       Из справочника Заказчики выбираем ФИО заказчика.

.        Из справочника сотрудники выбираем ФИО сотрудника.

.        Из справочника Оплата выбираем вид оплаты.

.        Из справочника Материалы выбираем наименование материала, после чего автоматически заполнится поле стоимость единицы материала

.        Выбираем количество материалов и единицу измерения, после чего рассчитывается сумма материальных затрат.

.        Из справочника Работы выбираем наименование работ, после чего автоматически заполнится поле стоимость работы.

.        Выбираем объём работ и единицу измерения, после чего автоматически рассчитывается сумма трудозатрат.

Входные данные:

-    Код объекта.

-       ФИО заказчика.

-       ФИО сотрудника.

-       Вид оплаты.

-       Наименование материала.

-       Наименование работы.

-       Количество материалов.

-       Объём работ.

Экранная форма отчета «Смета» изображена на рисунке 5.6.1.1

 

Рисунок 5.6.1.1 - Экранная форма отчета «Смета»

Экранная форма отчета «Смета» содержит элементы управления, представленные в таблице 5.6.1.2

Таблица 5.6.1.2 - Перечень элементов управления отчета «Смета»

Элемент управле-ния

Идентификатор элемента управления

Действие

Результат действия

Кнопка

ОсновныеДействияФормыСформировать

КнопкаСформироватьНажатие

Формирование отчета

 Кнопка

 ОсновныеДействияФормыЗакрыть

 Закрыть

Закрыть экранную форму отчета

  Кнопка

  Код_объекта

 СправочникСсылка.Проект_объекта

Открыть справочник проект объекта

Кнопка

ФИО_заказчика

СправочникСсылка.Заказчики

Открыть справочник заказчики

Кнопка

ФИО_сотрудниика

СправочникСсылка.Сотрудники

Открыть справочник сотрудники

Кнопка

Вид_оплаты

СправочникСсылка.Оплата

Открыть справочник оплата

Кнопка

Наименование_материала

СправочникСсылка.Материалы

Открыть справочник материалы

Кнопка

Стоимость_материала

СправочникСсылка.Материалы

Автозаполнение стоимости материала

Кнопка

Количество_материалов


Выбрать количество материалов

Кнопка

Единица_измерения


Выбрать единицу измерения

Кнопка

Сумма


Автозаполнение суммы материальных затрат

Кнопка

Наименование_работы

СправочникСсылка.Работы

Открыть справочник работы

Кнопка

Стоимость_работы


Автозаполнение стоимости работы

Кнопка

Объём работ


Выбрать объём работ

Кнопка

Единица измерения


Выбрать единицу измерения

Кнопка

Сумма


Автозаполнение суммы трудозатрат

Кнопка

ОсновныеДействияФормыЗаписать

КнопкаЗаписатьНажатие

Запись в БД

Кнопка

ОсновныеДействияФормыРасчитать

КнопкарасчитатьНажатие

Расчёт сметной стоимости


По результатам заполнения формы, можно сформировать отчет.

Листинг модуля формирования отчета «Смета» представлен в приложении З.

Отчет «Материалы»

Для формирования отчета «Материалы» выполняются следующие действия:      

1.   Выбираем наименование материала.

.     Выбираем вид материала.

3.       Выбираем единицу измерения материалов.

.        Выбираем цену за единицу.

Входные данные:

-    Наименование.

-       Вид материала.

-       Единица измерения.

-       Цена за единицу.

Экранная форма отчета «Материалы» изображена на рисунке 5.6.1.3

 

Рисунок 5.6.1.3 - Экранная форма отчета «Материалы»

Экранная форма отчета «Материалы» содержит элементы управления, представленные в таблице 5.6.1.4

Таблица 5.6.1.4 - Перечень элементов управления отчета «Материалы»

Элемент управле-ния

Идентификатор элемента управления

Действие

Результат действия

Кнопка

ОсновныеДействияФормыОК

КнопкаОКНажатие

Подтвердить изменения в БД

 Кнопка

 ОсновныеДействияФормыЗакрыть

 Закрыть

Закрыть экранную форму отчета

  Кнопка

  Наименование


Выбрать наименована материала

 Кнопка

Вид_материала


Выбрать вида материала

 Кнопка

Единица_измерения


Выбрать единицу измерения

Кнопка

Цена_за_единицу


Выбрать цену за единицу материала

Кнопка

ОсновныеДействияФормыЗаписать

КнопкаЗаписатьНажатие

Запись данных в БД

Кнопка

ОсновныеДействияФормыСформировать

КнопкаСформироватьНажатие

Формирование отчёта по материалам


По результатам заполнения формы, можно сформировать отчет, в котором будут содержаться следующие данные:

-    Наименование материала.

-       Вид материала.

-       Единца измерения.

-       Цена за единицу.

Листинг модуля формирования отчета «Материалы» представлен в приложении З.

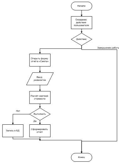
5.7 Блок-схема формирования отчёта «Смета»


Рассмотрим процесс формирования отчёта по смете на блок-схеме, представленной на рисунке 5.7.1. После открытия формы отчёта «Смета» пользователю предоставляется возможность заполнения реквизитов сметы на строительные работы. Далее рассчитывается сметная стоимость и формируется отчёт для дальнейшей печати. Если в данный момент пользователю не нужен отчёт, то можно записать данные в БД.

Рисунок 5.7.1 - Блок схема формирования отчёта «Смета»

5.8 Описание тестового примера


Рассмотрим корректность работы системы. Для формирования отчетов «Смета», «материалы», необходимо заполнить некоторые справочники и документы.

Введем данные о проекте объекта:

-    Наименование объекта.

-       Срок проведения работ.

-       Дата начала работ.

Форма ввода данных о проекте объекта представлена на рисунке 5.8.1

Рисунок 5.8.1 - Форма ввода данных о проекте объекта

Результат ввода данных представлен на рисунке 5.8.2

Рисунок 5.8.2 - Результат ввода данных о проекте объекта

Введем данные о заказчике:

-    ФИО заказчика.

-       Должность.

Форма ввода данных о заказчике представлена на рисунке 5.8.3

Рисунок 5.8.3 - Форма ввода данных о заказчике

Результат ввода данных представлен на рисунке 5.8.4

Рисунок 5.8.4 - Результат ввода данных о заказчике

Введем данные о сотруднике:

-    ФИО сотрудника.

-       Должность.

Форма ввода данных о сотруднике представлена на рисунке 5.8.5

Рисунок 5.8.5 - Форма ввода данных о сотруднике

Результат ввода данных представлен на рисунке 5.8.6

Рисунок 5.8.6 - Результат ввода данных о сотруднике

Ввод данных о виде оплаты:

-    Вид оплаты.

Форма ввода данных о виде оплаты представлена на рисунке 5.8.7

Рисунок 5.8.7 - Форма ввода данных о виде оплаты

Результат ввода данных представлен на рисунке 5.8.8

Рисунок 5.8.8 - Результат ввода данных о виде оплаты

Ввод данных о материалах:

-    Наименование материала.

-       Единица измерения.

-       Цена за единицу.

Форма ввода данных о материалах представлена на рисунке 5.8.9

Рисунок 5.8.9 - Форма ввода данных о материалах

Результат ввода данных представлен на рисунке 5.8.10

Рисунок 5.8.10 - Результат ввода данных о материалах

Ввод данных о работах:

-    Наименование работы.

-       Единица измерения.

-       Стоимость за единицу.

Форма ввода данных о работах представлена на рисунке 5.8.11

Рисунок 5.8.11 - Форма ввода данных о работах

Результат ввода данных представлен на рисунке 5.8.3.12

Рисунок 5.8.12 - Результат ввода данных о работах

Смета на выполнение строительных работ представлена на рисунке 5.8.13

Рисунок 5.8.13 - Смета

Результат формирования отчета «Смета» представлен на рисунке 5.8.14

Рисунок 5.8.14 - Отчет «смета»

Результат формирования отчета «Материалы» представлен на рисунке 5.8.15

Рисунок 5.8.15 - Отчет «материалы»

Рисунок 5.8.16 - Отчет «материалы»

Исходя из полученных результатов, можно сделать вывод о корректности работы программы.

5.9 Файловый состав системы


Представление системы «Составление смет на выполнение строительных работ» на уровне файлов отображено в таблице 5.9.1

Таблица 5.9.1 - Файловый состав системы

Файл

Описание

1Cv8.1CD

Конфигурация «Составление смет на выполнение строительных работ»

20120517000000.log

Файл с записями о событиях

1Cv8.elf

Документ для представления о файлах и таблицах БД


Установка данного программного продукта включает в себя два этапа:

-    установка и настройка базы данных на сервер;

-       установка конфигурации на АРМ;

-       размещение внешних отчетов на АРМ в папку «Внешние отчеты».

На удаленном сервере должна быть установлена и настроена СУБД MicrosoftSQLServer 2005.

Для подключения базы данных электронного каталога с именем «1Сv8» необходимо выбрать данную конфигурацию в запуске 1С:Предприятие, указав расположение необходимых файлов БД:

-    1Сv8.1CD- содержит данные БД.

Программа не требует инсталляции. Для организации АРМ достаточно разместить конфигурацию в любом каталоге на носителе (жестком диске, флеш-карте и пр.).

6. Экономическое обоснование

В данном разделе обосновывается эффективность и целесообразность организации работ по созданию автоматизированной информационной системы "Составление смет на выполнение строительных работ" как законченного программного продукта для управления деятельностью инженера-сметчика.

Создание нового программного продукта предусматривает выполнение совокупности работ на каждой стадии разработки программ и программных документов. Состав работ определяется условиями и организацией разработки программной документации и количеством проектируемых программных модулей.

6.1 Оценка размера программного продукта


Для оценки размера программы будем использовать наиболее распространенную метрику Function Point (FP) - количество функциональных точек, которые содержит программа. Достоинствами данной метрики являются:

1.   Независимость от языка программирования.

2.       То, что легко вычисляется на любой стадии проекта.

При оценке размера программы будем пользоваться моделью потоков данных и логической моделью БД.

В данной метрике используются 5 информационных характеристик.

Таблица 6.1.1 - Исходные данные для расчета FP-метрик

Имя характеристики

Ранг, сложность, количество

Низкий

Средний

Высокий

Итого

коэф.

значение

коэф.

значение

коэф.

значение

 

Внешние вводы <file:///I:\учеба\Диплом\КП\Расчет_Размера_вариант2КП.xls>3042608








Внешние выводы <file:///I:\учеба\Диплом\КП\Расчет_Размера_вариант2КП.xls>40527010








Внешние запросы <file:///I:\учеба\Диплом\КП\Расчет_Размера_вариант2КП.xls>30466024








Внутренние логические файлы <file:///I:\учеба\Диплом\КП\Расчет_Размера_вариант2КП.xls>70100000








Внешние интерфейсные файлы <file:///I:\учеба\Диплом\КП\Расчет_Размера_вариант2КП.xls>50701000








 

 

 

 

Общее количество (N):

42

 

После сбора всей необходимой информации приступаем к расчету метрики FP. Общее количество вычисляем исходя из уровня сложности и количества по каждой характеристике: Общее количество = 42

Количество функциональных указателей вычислим по формуле:

 

FP = Общее количество * (0, 65 + 0, 01 *),

где Fi - коэффициенты регулировки сложности.

Определим факторы среды:

Каждый коэффициент может принимать следующие значения: 0 - нет влияния, 1 - случайное, 2 - небольшое, 3 - среднее, 4 - важное, 5 - основное.

Значения выбираются эмпирически в результате ответа на 14 вопросов, которые характеризуют системные параметры приложения, приведенные в таблице 6.2.1

Таблица 6.1.2 - Факторы среды

Системный параметр

Описание

Коэффициент

1 Передачи данных

Сколько средств связи требуется для передачи или обмена информацией с приложением или системой?

2

2 Распределенная обработка данных

Как обрабатываются распределенные данные и функции обработки?

2

3 Производительность

Нуждается ли пользователь в фиксации времени ответа или производительности?

2

4 Распространенность используемой конфигурации

Насколько распространена текущая аппаратная платформа, на которой будет выполнятся приложение?

5

5 Скорость транзакций

Как часто выполняются транзакции?

3

6 Оперативный ввод данных

Какой процент информации надо вводить в режиме онлайн?

2

7 Эффективность работы конечного пользователя

Приложение проектировалось для обеспечения эффективной работы конечного пользователя?

5

8 Оперативное обновление

3

9 Сложность обработки

Выполняет ли приложение интенсивную логическую или математическую обработку?

2

10 Повторная используемость

Приложение разрабатывалось для удовлетворения требований одного или многих пользователей?

3

11 Легкость инсталляции

Насколько трудны преобразования и инсталляция приложения?

3

12 Легкость эксплуатации

Насколько эффективны и/или автоматизированы процедуры запуска, резервирования и восстановления?

3

13 Разнообразные условия размещения

Была ли спроектирована, разработана и поддержана возможность инсталляции приложения в разных местах для различных организаций?

1

14 Простата изменений

Была ли спроектирована, разработана и поддержана в приложении простота изменений?

1

Итого

36


Таким образом, сумма коэффициентов 36, а количество функциональных точек, исходя из формулы (6.1):

= 42 * (0, 65 + 0, 01 * 36) =42,4

Теперь FP-оценки пересчитаем в LOC-оценки. Для реализации ПО будем использовать язык программирования 1С Предприятие.

 

Количество LOC-строк = 42,4 *42 =1780

Определение трудозатрат.

Определим трудозатраты с помощью модели COCOMO 2 (Constructive cost model):

·    Трудозатраты для базовой модели:

 

Е = А * (размер)В

где А и В коэффициенты. Для определения коэффициентов необходимо определить режим системы (уровень сложности):

1.   Органический режим (то 2000 до 50000 строк).

−    Сроки разработки не сложные.

−       Среда разработки комфортная.

−       Не требуется новшеств.

−       А = 2,4; В = 1,05.

2.   Сбалансированный режим (от 50000 до 300000 строк).

−    Требования к срокам разработки средние.

−       Требования к среде разработки средние.

−       А = 3,0; В = 1,12.

3.   Внедренный режим (свыше 300000 строк).

−    Требования к срокам разработки максимальные.

−       Требования к среде разработки максимальные.

−       А = 3,6; В = 1,2.

Мы выбираем органический, потому что проект не сложный, тогда по формуле

 

Е = 2,4 * (1,780)1,05 = 4 чел./месяц.

·    Длительность проекта:

 

TDEV = 2,5 * EС = 2,5 * (3)0,38= 4 месяца,

где С - коэффициент для органического уровня сложности, который равен С = 0,38.

·    Численность персонала:

 

SS =E / TDEV = 4 /4 = 1 человек

 

Основная заработная плата рассчитывается с учетом затраченного времени на разработку системы.

Оклад программиста на период разработки составлял 12000 рублей за месяц.

-    Кпр - коэффициент, учитывающий премиальные доплаты - 1,5;

-       Кр - коэффициент, учитывающий зональные (районные) выплаты - 1,15;

 

Зобш = 12000 × 1,5 × 1,15 = 20700 руб.

Общая заработная плата 1-го программиста (Зобш) за весь период разработки информационной системы (4 месяца):

 

Зобш =20700*1*4= 82800,00руб.

Сумма единого социального налога за весь период разработки информационной системы:

 

Сесн = Сесн(дн) × Тразр

Сесн =82800,00 × 0,26 = 21528,00 руб.

Стоимость трудозатрат за весь период разработки информационной системы:

 

ЗП = Зо6щ + Сесн

ЗП = 82800,00+ 21528,00=104328,00руб.

Заключение


В ходе выполнения выпускной квалификационной работы был проведен анализ деятельности сметного отдела предприятия ООО «РСУ-6». В результате анализа была выявлена и обоснована необходимость разработки АИС составления смет, которая используется для составления смет на выполнение строительных работ и формирования отчетов.

В результате выполнения выпускной квалификационной работы была спроектирована структура АИС. Спроектированы и реализованы: подсистема составления смет на выполнение строительных работ, подсистема поиска и навигации по каталогу, подсистема составления отчётов. При проектировании были изучены и использованы CASE средства AllFusion Process Modeler BPWin, использовавшейся для создания моделей бизнес процессов, ERWin Data Modeler, использовавшейся для создания логической модели.

Также была рассчитана стоимость программного продукта в размере 104328 руб. и разработана документация по системе.

В дальнейшем развитии системы предполагается реализация подсистемы «импорт - экспорт», а так же модернизация программного продукта под различные строительные организации.

Автоматизация составления смет позволит:

­ повысить оперативность выполнения функций;

­    обеспечить полноту информации;

­    обеспечить непрерывный оперативный контроль над ходом внесения платежей за услуги;

­    повысить скорость обработки информации;

­   уменьшить число ошибок при учете оказываемых услуг;

Список используемых источников


1.   «РСУ-6» [Электронный ресурс]: Сайт ООО «РСУ-6» - режим доступа: #"564431.files/image035.gif">

Рисунок А1 - Структурная схема ООО «РСУ-6»

Приложение Б

Диаграмма IDEF.0 - модель бизнес-процессов «as-is»


Рисунок Б1 - Контекстный блок

Рисунок Б2 - Декомпозиция блока «Составление смет на выполнение строительных работ»

Рисунок Б3 - Декомпозиция блока «Определение стоимости работ»

Рисунок Б4 - Декомпозиция блока «Расчёт объёма работ»

Рисунок Б5 - Декомпозиция блока «Расчёт стоимости труда»

Рисунок Б6 - Декомпозиция блока «Расчёт материальных затрат»

Диаграмма IDEF.0 - модель бизнес-процессов «to-be»


Рисунок Б7 - Контекстный блок

Рисунок Б8 - Декомпозиция блока «Составление смет на выполнение строительных работ»

Рисунок Б9 - Декомпозиция блока «Определение стоимости работ»

Рисунок Б10 - Декомпозиция блока «Расчёт объёма работ»

Рисунок Б11 - Декомпозиция блока «Расчёт стоимости труда»

Рисунок Б12 - Декомпозиция блока «Расчёт материальных затрат»

Приложение В

Диаграмма DFD - модель потоков данных

Рисунок В1 - Диаграмма потоков данных

Приложение Г

Рисунок Г1 - Структурная схема системы

Приложение Д

Рисунок Д1 - Логическая модель базы данных

Приложение Е

 

Руководство пользователя

АИС «Составление смет на выполнение строительных работ»

1 Назначение и условия применения комплекса программ

АИС «Составление смет на выполнение строительных работ» должна обеспечивать выполнение следующих функций:

.     Ввод справочных данных о работах и нормах расхода материалов.

2.  Ввод сведений о материалах.

3.       Ввод сведений о заказчиках.

4.       Ввод сведений об объекте и его свойствах.

5.       Внесение изменений в сведения о материалах, заказчике и объекте.

6.       Внесение изменений в сведения о сметной стоимости.

7.       Формирование сметы

.        Формирование различных отчетов: отчёт о материалах, отчёт по смете.

9.  Формирование списка материалов.

10.     Получение данных о ранее выполненных сметах.

Программа разработана на основе системы 1С: Предприятие 8.1.

Требования к техническому обеспечению

Исходя из требований предъявляемых к используемым программным средствам разработки ("1С:Предприятие 8", MSSQLServer 2005) для комфортной работы рекомендуется программный и технический комплексы в составе:

-    Процессор Intel Pentium III 866 МГц и выше (рекомендуется Intel Pentium IV/Celeron 1800 МГц).

-       Оперативная память 512 Мбайт и выше (рекомендуется 1024 Мбайт).

-       Жесткий диск (при установке используется около 220 Мбайт).

-       Монитор 15”.

-       Принтер формата А4.

-       Сетевая плата 10-100 Мбит.

-       Операционная система MicrosoftWindowsXP.

-    Периферийная техника: принтеры, плоттеры, сканеры, МФУ, копировальные аппараты, факсимильные аппараты и прочее.

Сеть: Компьютеры сметного отдела связаны локальной сетью FastEthernet, 100Мбит/с.

2 Пуск программы

Работа с программой осуществляется с помощью управляющей системы 1С: Предприятие 8.1. При запуске 1С: Предприятие появляется диалоговое окно, в котором пользователь выбирает базу данных для работы и параметры запуска. Внешний вид этого диалогового окна приведен на рисунке 2.1

Рисунок 2.1 - Диалоговое окно

3 Команды пользователя

Программа работает под управление ОС Windows, поэтому интерфейс системы разработан с учетом стандартов этой ОС. Выполнение различных действий производится из нескольких точек: основное меню, панель инструментов и пункт списка в основной форме.

Вся работа в системе опирается на эргономику и удобство использования, поэтому система ориентирована на манипулятор типа «мышь». Строковые поля заполняются вручную с помощью клавиатуры.

Перемещение между полями осуществляется либо «мышью» либо посредством нажатия клавиши «Tab», обратный ход по полям - «Shift-Tab».

Для закрытия экранных форм используется либо кнопка «Закрыть» либо стандартные средства ОС Windows.

Работы с экранными формами осуществляется по правилам форм в ОС Windows (используются стандартные панели инструментов, меню и элементы ввода данных).

Работа с печатными формами отличается своей простотой: форма открывается в режиме предварительного просмотра, а для ее вывода на принтер используется стандартная пиктограмма в виде значка принтера (либо стандартное сочетание клавиш «Ctrl+P»).

Для предотвращения полной потери информации в случае порчи основного файла базы данных, в системе предусмотрено периодическое выполнение операции резервного копирования информационной базы.

Для восстановления базы данных необходимо:

-    создать резервную копию базы данных;

-       запустить утилиту "chdbfl.exe", входящую в комплект поставки "1C:Предприятие 8", расположенную в директории "BIN" каталога установки программы;

-       после запуска "chdbfl.exe" нужно отметить флаг "Исправлять обнаруженные ошибки" и указать путь к нужному файлу информационной базы. Запустить проверку физической целостности файла БД;

-       после успешного восстановления записей рекомендуется выполнить тестирование и исправление ИБ в режиме конфигуратора.

4 Сообщения пользователю

Программа работает под управление ОС Windows, поэтому все сообщения представлены в виде окон. Работа с программой осуществляется с помощью управляющей системой 1С:Предприятие 8.1. После выбора базы данных для работы и нажатия кнопки ОК, система запрашивает имя пользователя и пароль. Внешний вид окна авторизации доступа приведен на рисунке 4.1.

Рисунок 4.1 - Окно авторизации пользователя

Для входа в систему необходимо ввести зарегистрированное в системе имя пользователя и пароль. В случае ввода неверного пароля или не зарегистрированного в системе имени пользователя выдается сообщение, приведенное на рисунке 4.2.

Рисунок 4.2 - Сообщение о вводе неверного логина/пароля

При правильном вводе имени пользователя и пароля производится вход в систему.

Сообщения, выдаваемые программой в ходе выполнения, приведены в таблице 4.3.

Таблица 4.3 - Сообщения, выдаваемые программой в ходе выполнения

Текст сообщения

Описание

Действие

Неверно указана цена за единицу

При заполнении цены за единицу введены строчные символы

Указать цену в числовом виде

Неверно указано количество материалов

При заполнении поля количество материалов введены строчные символы

Указать количество в числовом виде

Неверно указан объём работ

При заполнении поля количество материалов введены строчные символы

Указать количество в числовом виде

Не заполнена единица измерения

Не заполнена единица измерения материалов/работы

Заполнить единицу измерения

5 Работа с подсистемой «Отчеты»

Функция подсистемы - формирование различных отчетов. Все отчеты доступны через пункт меню «Отчеты». Запустив отчёт «Смета» необходимо указать:

­   Номер сметы;

­    Дата;

­    Код объекта;

­    ФИО заказчика;

­    ФИО сотрудника;

­    Вид оплаты;

­    Наименование материалы;

­    Количество материалов;

­    Единицу измерения материалов;

­    Наименование работы;

­    Объём работ;

­    Единица измерения работ.

Форма для ввода параметров отчета представлена на рисунке 4.4.

Рисунок 5.4 - Экранная форма отчета «Смета»

В результате сформируется отчет, представленный на рисунке 5.5.

Рисунок 5.5 - Отчет «Смета»

Приложение Ж

Рисунок Ж1 - Функциональная модель АИС «Составление смет на выполнение строительных работ»

Приложение З

Листинг программы

Формирование отчёта «Смета»

Процедура ЗаполнитьПараметры(Запрос,Текст)

Код_объекта = ЭлементыФормы.Код_объекта.Значение;

ФИО_заказчика = ЭлементыФормы.ФИО_заказчика.Значение;

ФИО_сотрудника = ЭлементыФормы.ФИО_сотрудника.Значение;

Вид_оплаты = ЭлементыФормы.Вид_оплаты.Значение;

Наименование_материала = ЭлементыФормы.Наименование_материала.Значение;

Количество_материала = ЭлементыФормы.Количество_материала.Значение;

Наименование_работы = ЭлементыФормы.Наименование_работы.Значение;

Объём_работ = ЭлементыФормы.Объём_работ.Значение;

Статус = ЭлементыФормы.Статус.Значение;

Если НЕ Код_объекта.Пустая() Тогда

Текст = Текст + " И Проект_объекта.Код_объекта = &Код_объекта";

Запрос.УстановитьПараметр("Код_объекта",Код_объекта);

КонецЕсли;

Если НЕ ФИО_заказчика.Пустая() Тогда

Текст = Текст + " И Заказчики.ФИО_заказчика = &ФИО_заказчика";

Запрос.УстановитьПараметр("ФИО_заказчика",ФИО_заказчика);

КонецЕсли;

Если НЕ ФИО_сотрудника.Пустая() Тогда

Текст = Текст + " И Сотрудники.ФИО_сотрудника = &ФИО_сотрудника";

Запрос.УстановитьПараметр("ФИО_сотрудника",ФИО_сотрудника);

КонецЕсли;

Если НЕ Вид_оплаты.Пустая() Тогда

Текст = Текст + " И Оплата.Вид_оплаты = &Вид_оплаты";

Запрос.УстановитьПараметр("Вид_оплаты",Вид_оплаты);

КонецЕсли;

Если Наименование_материала.Пустая() Тогда

Текст = Текст + " И Материалы.Наименование_материала = &Наименование_материала";

Запрос.УстановитьПараметр("Наименование_материала",наименование_материала);

КонецЕсли;

Если НЕ Наименование_работы.Пустая() Тогда

Текст = Текст + " И работы.Наименование_работы = &Наименование_работы";

Запрос.УстановитьПараметр("Наименование_работы",Наименование_работы);

КонецЕсли;

Запрос.УстановитьПараметр("Количество_материалов", ЭлементыФормы.Количество_материалов.Значение);

Запрос.УстановитьПараметр("Объём_работы", ЭлементыФормы.Объём_работы.Значение);

КонецПроцедуры

Процедура КнопкаСформироватьНажатие(Кнопка)

ЭлементыФормы.Дата.Значение = ТекущаяДата();

ТабДок = Новый ТабличныйДокумент;

Если ЭлементыФормы.Вывод.Значение Тогда

Запрос = Новый Запрос;

Текст = "ВЫБРАТЬ

|     Проект_объекта.Код_объекта,

|     Заказчики.ФИО_заказчика КАК ФИО_заказчика,

|     Сотрудники.ФИО_сотрудника КАК ФИО_сотрудника,

|     Оплата.Вид_оплаты КАК Вид_оплаты,

|     Материалы.Наименование_материала КАК Наименование_материала,

|     Работы.Наименование_работы КАК Наимнование_работы

|ИЗ

|     РегистрСведений.Смета КАК Смета

|ГДЕ

|     Смета;

ЗаполнитьПараметры(Запрос,Текст);

Запрос.Текст = Текст + "

|ИТОГИ ПО

|     Наименование_материала,

|     Наименование_работы";

//Заполнение макета

Макет = ПолучитьМакет("Смета");

ОблЗаголовок = Макет.ПолучитьОбласть("Заголовок");

ОблЗаголовок.Параметры.Дата = Формат(ЭлементыФормы.Дата.Значение,"ДФ=dd.MM.yyyy");

ТабДок.Вывести(ОблЗаголовок);

ТабДок.Вывести(Макет.ПолучитьОбласть("Шапка"));

Код_об = Макет.ПолучитьОбласть("Код_объекта");

РезультатЗапроса = Запрос.Выполнить();

ТабДок.НачатьАвтогруппировкуСтрок();

ВыборкаИтоги = РезультатЗапроса.Выбрать(ОбходРезультатаЗапроса.ПоГруппировкам);

НомерСтроки = 0;

Пока ВыборкаИтоги.Следующий() Цикл

ОбластьКод_об = Макет.ПолучитьОбласть("Код_объекта");

ОбластьКод_об.Параметры.Код_объекта= ВыборкаИтоги.Код_объекта;

ТабДок.Вывести(ОбластьКод_об,ВыборкаИтоги.Уровень());

ТабДок.ОтображатьСетку = Ложь;

ТабДок.Показать();

КонецПроцедуры

Формирование отчёта «Материалы»

Процедура ЗаполнитьПараметры(Запрос,Текст)

Наименование = ЭлементыФормы.наименование.Значение;

Статус = ЭлементыФормы.Статус.Значение;

Если НЕ Наменование.Пустая() Тогда

Текст = Текст + " И Материалы.Наименование = &Наименование";

Запрос.УстановитьПараметр("Наименование",Наименование);

КонецЕсли;

КонецПроцедуры

Процедура КнопкаСформироватьНажатие(Кнопка)

ЭлементыФормы.Код.Значение = Код_материала;

ТабДок = Новый ТабличныйДокумент;

Если ЭлементыФормы.Вывод.Значение Тогда

Запрос = Новый Запрос;

Текст = "ВЫБРАТЬ

|     Материалы.Наименование КАК Наименование,

|     Единица_измерения КАК Единица_измерения,

|     Цена_за_единицу КАК Цена_за_единицу

|ИЗ

|     РегистрСведений.Материалы КАК Материалы

|ГДЕ

|     Материалы;

ЗаполнитьПараметры(Запрос,Текст);

Запрос.Текст = Текст + "

|ИТОГИ ПО

|     Наименование_материала,

|     Единица_измерения";

//Заполнение макета

Макет = ПолучитьМакет("материалы");

ОблЗаголовок = Макет.ПолучитьОбласть("Заголовок");

ТабДок.Вывести(ОблЗаголовок);

ТабДок.Вывести(Макет.ПолучитьОбласть("Шапка"));

Наим = Макет.ПолучитьОбласть("Наименование");

РезультатЗапроса = Запрос.Выполнить();

ТабДок.НачатьАвтогруппировкуСтрок();

ВыборкаИтоги = РезультатЗапроса.Выбрать(ОбходРезультатаЗапроса.ПоГруппировкам);

НомерСтроки = 0;

Пока ВыборкаИтоги.Следующий() Цикл

ОбластьНаим = Макет.ПолучитьОбласть("Наименование");

ОбластьКод_об.Параметры.Наименование= ВыборкаИтоги.наименование;

ТабДок.Вывести(ОбластьКод_об,ВыборкаИтоги.Уровень());

ТабДок.ОтображатьСетку = Ложь;

ТабДок.Показать();

КонецПроцедуры

Печать сметы

//{{_КОНСТРУКТОР_ПЕЧАТИ_ЭЛЕМЕНТ(Сформировать)

// Данный фрагмент построен конструктором.

// При повторном использовании конструктора, внесенные вручную изменения будут утеряны!!!

ТабДок = Новый ТабличныйДокумент;

Макет = Документы.Смета.ПолучитьМакет("Сформировать");

// Заголовок

Область = Макет.ПолучитьОбласть("Заголовок");

ТабДок.Вывести(Область);

// Шапка

Шапка = Макет.ПолучитьОбласть("Шапка");

Шапка.Параметры.Заполнить(ЭтотОбъект);

ТабДок.Вывести(Шапка);

// Данные

Область = Макет.ПолучитьОбласть("ДанныеШапка");

ТабДок.Вывести(Область);

ОбластьДанные = Макет.ПолучитьОбласть("Данные");

Для Каждого ТекСтрокаДанные Из Данные Цикл

ОбластьДанные.Параметры.Заполнить(ТекСтрокаДанные);

ТабДок.Вывести(ОбластьДанные);

КонецЦикла;

// Работы

ТабДок.Вывести(Область);

ОбластьРаботы = Макет.ПолучитьОбласть("Работы");

Для Каждого ТекСтрокаРаботы Из Работы Цикл

ОбластьРаботы.Параметры.Заполнить(ТекСтрокаРаботы);

ТабДок.Вывести(ОбластьРаботы);

КонецЦикла;

// Подвал

Подвал = Макет.ПолучитьОбласть("Подвал");

Подвал.Параметры.Заполнить(ЭтотОбъект);

ТабДок.Вывести(Подвал);

ТабДок.ОтображатьСетку = Ложь;

ТабДок.Защита = Ложь;

ТабДок.ТолькоПросмотр = Ложь;

ТабДок.ОтображатьЗаголовки = Ложь;

ТабДок.Показать();

//}}_КОНСТРУКТОР_ПЕЧАТИ_ЭЛЕМЕНТ

Печать сведений о материалах

//{{_КОНСТРУКТОР_ПЕЧАТИ_ЭЛЕМЕНТ(Печать)

// Данный фрагмент построен конструктором.

// При повторном использовании конструктора, внесенные вручную изменения будут утеряны!!!

ТабДок = Новый ТабличныйДокумент;

Макет = Справочники.Материалы.ПолучитьМакет("Печать");

// Заголовок

Область = Макет.ПолучитьОбласть("Заголовок");

ТабДок.Вывести(Область);

// Шапка

Шапка = Макет.ПолучитьОбласть("Шапка");

Шапка.Параметры.Заполнить(ЭтотОбъект);

ТабДок.Вывести(Шапка);

ТабДок.ОтображатьСетку = Ложь;

ТабДок.Защита = Ложь;

ТабДок.ТолькоПросмотр = Ложь;

ТабДок.ОтображатьЗаголовки = Ложь;

ТабДок.Показать();

//}}_КОНСТРУКТОР_ПЕЧАТИ_ЭЛЕМЕНТ

Приложение И

Рисунок И1 - Формирование отчёта по смете

Похожие работы на - Автоматизированная информационная система составления смет на выполнение строительных работ

 

Не нашли материал для своей работы?
Поможем написать уникальную работу
Без плагиата!
Без нейросетей!