Проектирование системы электронного документооборота строительной фирмы

  • Вид работы:
    Дипломная (ВКР)
  • Предмет:
    Информационное обеспечение, программирование
  • Язык:
    Русский
    ,
    Формат файла:
    MS Word
    1,97 Mb
  • Опубликовано:
    2011-09-07
Вы можете узнать стоимость помощи в написании студенческой работы.
Помощь в написании работы, которую точно примут!

Проектирование системы электронного документооборота строительной фирмы

РЕФЕРАТ


Выпускная квалификационная работа 59 стр., 24 рисунка, 47 таблицы, 9 источников.

Объектом проектирование информационной системы является отдел работы с клиентами в строительной организации ЗАО "ЛАТЕС".

Цель работы - спроектировать систему и реализовать некоторые функции, которая будет содержать перечни предоставляемых услуг, видов работ, материалов, использующихся для ремонта, хранит данных о клиентах, с которыми был заключен договор, документы, обеспечивающие деятельность предприятия.

В результате работы была спроектирована и частично реализована информационная система "ConstructDocs"

Система разработана с использованием современных средств и технологий - СУБД Microsoft SQL 2005 Express, и средства разработки приложений C#. Выпускная квалификационная работа выполнена в текстовом редакторе Microsoft Office 2007.

Степень внедрения - система находиться на стадии реализации с последующим внедрением в ЗАО "ЛАТЕС".

программный документооборот информационный

ОГЛАВЛЕНИЕ


ВВЕДЕНИЕ

. ОПИСАНИЕ ПРЕДМЕТНОЙ ОБЛАСТИ

.1 Организационная структура объекта автоматизации

.2 Движение потоков данных

.3 Нормативно-правовая база

.4 Технология функционирования объекта

.5 Обзор существующих аналогов

.6 Постановка задачи

. ПРОЕКТИРОВАНИЕ ИНФОРМАЦИОННОЙ СИСТЕМЫ

.1 Реляционный анализ

.1.1 Идентификация информационного пространства

.1.2 Структурирование информационного пространства

.1.3 Выделение сущностей

.1.4 Типы связей

.1.5 Проектирование предварительных отношений

.1.6 Определение логической структуры базы данных

.1.7 Схема базы данных

.2 Структурный анализ

.2.1 Входные и выходные данные

.2.2 Диаграммы потоков и словарь данных

.2.3 Спецификации процессов

. ПРОГРАММНАЯ РЕАЛИЗАЦИЯ СИСТЕМЫ

.1 Требования к прикладному программному обеспечению

.2 Функции прикладного программного обеспечения

.3 Средства разработки программного обеспечения

.3.1 Язык программирования С/C++

.3.2 Язык программирования Visual Basic

.3.3 Язык программирования Java

.3.4 Язык программирования C# и платформа .NET

.4 Выбор операционной системы

.5 Выбор аппаратного обеспечения

.5 Реализация информационной системы

ЗАКЛЮЧЕНИЕ

СПИСОК ИСПОЛЬЗУЕМЫХ ИСТОЧНИКОВ

ВВЕДЕНИЕ

Основной задачей организации ЗАО "ЛАТЕС" является предоставление строительно-ремонтных и отделочных работ. Большинство операций производится вручную, это сокращает объем выполненной работы и приводит к снижению получаемой прибыли. Не оптимальное использование информации на предприятии существенно замедляет ее обработку и эффективность применения для управления предприятием. В настоящее время очень важную роль играет структурированная информация по различным предметным областям. Информация о проводимых строительных работах должна быть понятна и удобна для анализа, обработки и согласования, как заказчикам, так и исполнителям. Но получение такой информации в необходимой форме задача, требующая большое количество усилий и знаний в данной области. Следует отметить, что строительная документация является основой любого строительства, так как правильно составленная смета позволяет экономить денежные средства, а разработанный с учетом всех требований план строительства позволяет избежать технических проблем. Степень детализации сметного расчета, представленного подрядчиком, очень важна, так как позволяет регулировать взаимоотношения в течение всего времени ремонтных работ. Для того чтобы заказчик мог контролировать реальное выполнение, необходимо, чтобы смета позволяла выделить эти этапы из общего сметного объема. Другими словами, в смете должна быть детально отражена суть технологических операций и процессов строительства, определены их физические объемы и приведена стоимость единицы каждой работы.

Укрупненные сметы, предоставляемые строительными фирмами, часто не содержат такой информации и не дают возможность детально контролировать ход работ и сдачу-прием этапов. Правильно составленная смета является документом, в котором можно не только получить уточненную стоимость ремонта, но и провести некоторую коррекцию ее с целью сокращения затрат, например, отказаться от дорогостоящих работ или заменить некоторые материалы на более дешевые.

Для оптимизации работы ЗАО "ЛАТЕС" принято решение внедрить в эксплуатацию информационную систему, которая позволит устранить существующие проблемы. Система должна быть разработана с учетом специфики работы организации. Целью данной выпускной квалификационной работы является проектирование информационной системы, с учетом требований к ней заказчика. Основные задачи, необходимые для решения в ходе проектирования системы, которая будет разработана для автоматизации процесса обработки и анализа данных и документов в ЗАО "ЛАТЕС":

·        изучение всех этапов работы с документами ЗАО "ЛАТЕС"

·        изучение методологий, которые будут использоваться при проектировании;

·        проектирование базы данных информационной системы.

Разрабатываемая ИС должна выполнять следующие функции:

Ø  хранить каталог услуг и материалов, и их стоимость;

Ø  формировать, хранить, выводить на печать, обрабатывать документы и рассчитывать стоимость строительных работ;

Ø  формировать перечень материалов, необходимых для проведения строительных работ, по каждой смете;

Ø  ввести архив документов:

Ø  рассчитывать долг заказчика перед исполнителем по хранимым документам;

Ø  хранить реестр заказчиков и заключенные с ними договоры;

Ø  отбирать документы в соответствии с выбранными критериями;

Ø  формировать отчеты необходимые для эффективного управления предприятием;

Ø  экспортировать сформированные документы в Word и Excel.

1. ОПИСАНИЕ ПРЕДМЕТНОЙ ОБЛАСТИ


1.1 Организационная структура объекта автоматизации


Cтроительная компания ЗАО "ЛАТЕС" осуществляет полный комплекс ремонтно-строительных работ. Основные направления деятельности организации - это косметический и капитальный ремонт квартир, офисов, ванн, евроремонт, перепланировка помещений, строительство коттеджей под ключ, отделка домов, строительство бань любой сложности. На рисунке 1 представлена структурная организация предприятия ЗАО "ЛАТЕС". Объект автоматизации выделен цветом.

Рисунок 1 - Структурная схема предприятия

Основными функциями объекта автоматизации являются:

·        прием заявок на выезд мастера на объект и составление

предварительной сметы;

·        редактирование строительной сметы в соответствии с требованиями заказчика;

·        заключение договора подряда по утвержденной смете;

·        ведение документооборота по работе с заказчиками;

·        консультирование клиентов;

·        контроль оплаты выполненных этапов строительства по утвержденной смете.

Рисунок 2 - Структурная схема объекта автоматизации

Все функции отдела распределены между должностными лицами, которые отвечают за часть работы отдела.

В обязанности начальника отдела входят:

·        обеспечения взаимодействия между другими отделами;

·        управление работой с клиентами сотрудников отдела.

К обязанностям инженера-сметчика относятся:

·        составление предварительной сметы;

·        согласование с заказчиком всех смет;

·        формирование объектных и локальных смет и их передача в отдел специалистов по ремонту;

·        ведение архива проектно-сметной документации.

Задачами ассистента являются:

·        заключение договора подряда с заказчиками;

·        составление, хранение документов (счет на оплату, счет-фактура, акт приема-передачи);

·        контроль оплаты выполненных этапов.

Консультант занимается:

·        приемом заявок на выезд мастера;

·        выезд на объект к заказчику;

·        консультирование клиентов по ремонту объектов;

·        консультирование клиентов по выбору материалов для ремонта.

Отдел по работе с клиентами передает отчеты и необходимые документы в бухгалтерию. Отдел специалистов по ремонту работает с клиентом по утвержденной строительной смете, разработанной в отделе по работе с клиентами. Отдел по работе с клиентами является посредником между клиентом и отделом специалистов по ремонту.

1.2 Движение потоков данных


Для обеспечения взаимодействия всех отделов необходимо обмениваться документами и информацией, необходимой для эффективной работы предприятия. На рисунке 3 представлена схема информационных потоков в объекте автоматизации и связанными с ним отделами.

Рисунок 3. Схема информационных потоков

Начальник отдела с клиентами передает главному бухгалтеру счета на оплату, акты выполненных работ и отчеты, необходимые для бухгалтерии, также отдает управленческий распоряжения своим подчиненным и работает совместно с начальником отдела специалистов по ремонту для удовлетворения потребностей заказчика. Консультант передает информацию, полученную во время выезду к заказчику, инженеру-сметчику для составления предварительной сметы. Ассистент получает от инженера-сметчика утвержденную смету, после заключения договора с заказчиком, передает сформированные сметы в отдел специалистов по ремонту. Ассистент и инженер-сметчик передают начальнику отдела по работе с клиентами сформированные документы и составленные по ним отчеты.

1.3 Нормативно-правовая база


В настоящее время на различных уровнях (от федерального до ведомственного и муниципального) проработаны практически все вопросы, так или иначе связанные со строительством, - от архитектурного планирования землеотвода и ограждения пятна застройки, до сдачи объекта "под ключ", благоустройство территории и нормативно-правовых и нормативно-технических документов. гарантий качества. В результате создана обширная база данных, содержащая множество. В общем виде структура норм, регулирующих различные аспекты отношений подряда в РФ в области строительства, включает в себя кодексы, некодифицированные законы федерального уровня, подзаконные акты, законы регионального уровня, муниципальные правовые акты, ведомственные и отраслевые приказы, инструкции и положения, ГОСТы, ОСТы, СНиПы. Важное место в нормативной базе занимают федеральные правовые акты, которые издаются с целью регламентации отдельных специфических видов подрядных работ или сопутствующих им обстоятельств. Особенностью правового регулирования отношений договора строительного подряда является обязательное наличие двух видов нормативных актов - нормативно-правовых и нормативно-технических. Последние из названных актов составляются и утверждаются специализированными министерствами и ведомствами. Среди таких нормативно-технических актов хотелось бы отметить Строительные нормы и правила (СНиПы) и Государственные стандарты (ГОСТы). Содержание этих документов определяет организационные, методические, технические и иные требования по строительным, изыскательным и проектным работам.

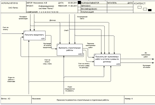
Рисунок 4 - Контекстная диаграмма процесса "Выполнить строительно-ремонтные и отделочные работы"'

Рисунок 5 - Детализация процесса "Выполнить строительно-ремонтные и отделочные работы"

Рисунок 6 - Детализация процесса "Составить смету"

Рисунок 7 - Детализация процесса "Произвести строительно-ремонтные и отделочные работы"

1.4 Технология функционирования объекта


Описание функционирования объекта производится в нотации методологии функционального моделирования SADT, как подмножества стандарта IDEF0. Эта нотация позволяет представить функции предприятия, функциональные связи и данные (информацию или объекты), которые связывают эти функции.

Процесс выполнения строительно-ремонтных и отделочных работ состоит из следующих действий:

1.      Выезд на объект заказчика для осуществления первичного осмотра, консультирования и сбора данных для составления предварительной сметы.

2.      Составление предварительной сметы, которая определяет приблизительную стоимость ремонта, виды работ и необходимые материалы.

.        Согласование и утверждение смет, которое подтверждается ее подписанием обеих сторон.

.        После утверждения сметы заключается договор, в котором указываются обязанности сторон и сроки выполнения ремонта.

.        Необходимо оплатить часть или все сумму по договору, так как организация работает по предоплате.

.        После получения аванса начинаются строительно-ремонтные работы в соответствии с заключенным договором и утвержденной смете.

.        По окончанию строительных работ обеими сторонами подписывается акт о выполненной работе.

 

1.5 Обзор существующих аналогов


На сегодняшний день на территории Российской Федерации распространяется около двух десятков различных программ расчёта стоимости строительства. Рассмотрим несколько разработанных программ:

Smeta.ru

·        Разработчик: ООО "Фирма "Строй Софт"

·        Тип: программа

·        Версии: локальная, сетевая

·        Интеграция: 1С:Предприятие, АРПС

Ориентирована на крупные проектные и строительные организации; эргономичный интерфейс, огромный функциональный набор; возможность выбрать для покупки только определённые справочники.

WinСмета Neo

·        Разработчик: Компания "ВинСмета"

·        Тип: комплекс

·        Версии: локальная, сетевая

·        Интеграция: через АРПС

Программа отличается высокой стабильностью работы, интуитивным интерфейсом, хорошим функциональным оснащением.

WinABePC

·        Разработчик: ООО "ЭРТИ"

·        Тип: программа

·        Версии: локальная, сетевая

·        Интеграция: 1С:Предприятие

Программа может быть рекомендована для использования, как средним, так и крупным заказчикам, обрабатывающим документацию, поступающую от большого количества подрядчиков, благодаря механизму обмена сметами и процентовками различной степени готовности между различными пользователями системы.

Гектор-Строитель

·        Разработчик: НТЦ "Гектор"

·        Тип: комплекс

·        Версии: локальная, сетевая

·        Интеграция: 1С:Предприятие, АРПС, Гектор: Склад-материалы

         Развитый комплекс программ для полного удовлетворения расчётно-учётных потребностей строительных и проектных организаций; управляет комплектацией объектов строительства материально-техническими ресурсами; обеспечивает диспетчеризацию заявок на материалы, строительные механизмы и автотранспорт.

Гранд-Смета

·        Разработчик: Группа компаний "ГРАНД"

·        Тип: комплекс

·        Версии: локальная, сетевая

·        Интеграция: через АРПС

         В качестве своего маркетингового преимущества разработчики предлагают каждому клиенту доработку базовой версии под его нюансы учёта; нормативная часть чётко соответствует СНиП, а наполнение информационной базы идет с учётом регионов применения; осуществляется поиск необходимой расценки в нескольких сборниках не только по обоснованию, наименованию, но и по составу работ. Рассчитана на средние и крупные строительные организации.

Организация ЗАО "ЛАТЕС" не является крупной строительной организация и им не выгодно покупать уже готовое программное обеспечение, выгодней разработать программный комплекс, в котором можно будет реализовывать нестандартные запросы, и постоянно обновлять программу для конкретных ситуаций.

Таблица 1 - Сравнительный анализ стоимости сметных программ

Разработчик, программа, версия

ООО "Фирма СтройСофт"

ООО "ТЖВ СОФТ"

ООО "ЭртиСофт"

НТЦ "Гектор"

Центр Гранд


Smeta.RU

Ресурсная смета

WinСмета 2000

WinСмета Neo

WinАверс

Сметчик-строитель

Гранд- Смета


1.9.0.3.

1.0.9.

Регион. вариант

Prof

Версия 3. Базовый комплект

Регионы-Проф

-

Цена за типовую комплектацию

15000 (17250)

9600 (11850)

9700 (14050)

11990 (18340)

32470 (37650)

32800 (36400)

18000 (28500)

 

1.6 Постановка задачи


Проектируемая информационная система "ConstructDocs", - это программный комплекс, использующийся для ведения документооборота строительной организации.

Система содержит перечни предоставляемых услуг, видов работ, материалов, использующихся для ремонта, хранит данных о клиентах, с которыми был заключен договор, документы, обеспечивающие деятельность предприятия. Система позволяет решать оперативные задачи, возникающие перед сотрудниками предприятия, и должна быть использована совместно с информационными системами, позволяющими вести кадровый и бухгалтерский учет.

 

2. ПРОЕКТИРОВАНИЕ ИНФОРМАЦИОННОЙ СИСТЕМЫ

 

.1 Реляционный анализ


.1.1 Идентификация информационного пространства

Информационная система "Проектно-сметная документация" для эффективного ведения документооборота строительного предприятия должна хранить следующую информацию:

·        Информация о предоставляемых услугах;

·        Информация о материалах;

·        Реквизиты заказчиков;

·        Предварительные и утвержденные сметы;

·        Договоры с заказчиками;

·        Счета на оплату и данные из квитанций об оплате;

·        Акты выполненных работ.

Эта информация необходима для анализа и составления отчетности для руководства предприятия о работе отделов предприятия с заказчиками.

.1.2 Структурирование информационного пространства

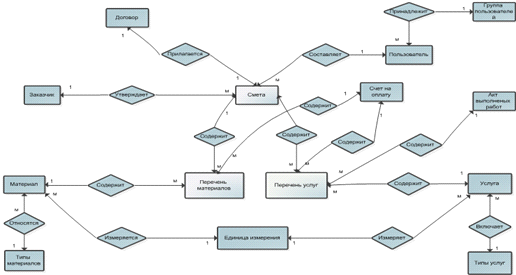
Для проектирования базы данных используется метод "сущность-связь".

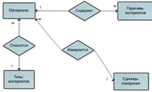
Рисунок 8 - Локальная модель хранилища "Материалы"

Рисунок 9 - Локальная модель хранилища "Услуги"

Рисунок 10- Локальная модель хранилища "Заказчик"

Рисунок 11 - Локальная модель хранилища "Сметы, договоры, счета на оплату, акты выполненных работ"

Рисунок 12 - Глобальная модель "Сущность-связь"

.1.3 Выделение сущностей

Имя типа сущности - заказчик (таблица 2);

а)      краткое описание: заказчики, для которых составляется смета и с которыми заключается договор;

б)      ожидаемое количество экземпляров: 100;

в)      список атрибутов: код, наименование, полное наименование, сокращенное Ф.И.О., полное Ф.И.О., Ф.И.О. в род. падеже, физический адрес, юридический адрес, тип, ИНН, КПП, Код по ОКПО, серия паспорта, номер паспорта, телефон;

г)       список потенциальных ключей: код, наименование, полное наименование, ИНН, серия и номер паспорта;

д)      первичный ключ: код заказчика;

Таблица 2 - Сущность "заказчик"

Имя атрибута

Краткое описание

Домен

Тип по составу (простой/составной)

Код заказчика

Классификационный код для управления доступом к информации

Число(3)

Простой

Наименование

Наименование заказчика

Текст(20)

Простой

Полное наименование

Полное наименование заказчика

Текст(20)

Простой

Сокращенное Ф.И.О.

Сокращенное Ф.И.О, заказчика для указания в реквизитах договора

Текст(15)

Простой

Полное Ф.И.О.

Полное Ф,И,О, заказчика

Текст(20)

Простой

Ф.И.О. в род. Падеже

Ф.И.О. в родительном падеже заказчика для указания в договоре

Текст(20)

Простой

Физический адрес

Физический адрес заказчика

Текст(20)

Простой

Юридический адрес

Юридический адрес заказчика

Текст(20)

Простой

Тип

Тип лица (юридическое или физическое)

Текст(5)

Простой

ИНН

ИНН заказчика

Число(6)

Простой

КПП

КПП заказчика

Число(8)

Простой

Код по ОКПО

Физический адрес поставщика

Число(10)

Простой

Серия паспорта

Юридический адрес поставщика

Число(6)

Простой

Номер паспорта

Банковские реквизиты поставщика (ИНН, № лицевого счета, БИК, КПП)

Число(6)

Простой

Телефон

Контактный телефон заказчика

Число(6)

Простой

Имя типа сущности - смета (таблица 3);

а)      краткое описание: смета на выполнение строительных и ремонтно-отделочных работ;

б)      ожидаемое количество экземпляров: 100;

в)      список атрибутов: № сметы, дата составления, дата утверждения, статус, стоимость материалов, стоимость работ, общая сумма;

г)       список потенциальных ключей: № сметы;

д)      первичный ключ: Код сметы;

Таблица 3 - Сущность "сметы"

Имя атрибута

Краткое описание

Домен

Тип по составу (простой/ составной)

Код Сметы

Классификационный код для управления доступом к договору

Код(3)

Простой

Дата составления

Дата заключения договора

Дата

Простой

Дата утверждения

Период действия договора

Дата

Простой

Статус

Общая стоимость заказанного сырья

Число(20)

Простой


Имя типа сущности - договор (таблица 4);

а) краткое описание: договор на поставку сырья;

б) разновидность: слабая;

в) ожидаемое количество экземпляров: 100;

г) список атрибутов: № договора, дата подписания, предмет договора, дата начала работ, дата окончания работ;

д) список потенциальных ключей: № договора;

е) первичный ключ: Код Договора;

Таблица 4 - Сущность "договор"


Имя типа сущности: Перечень материалов (таблица 5);

а)      краткое описание: перечень необходимых материалов по смете;

б)      ожидаемое количество экземпляров: 50;

в)      список атрибутов: №, цена за единицу, количество;

г)       список потенциальных ключей: код перечня материалов;

д)      первичный ключ: код перечня материалов;

Таблица 5 - Сущность "перечень материалов"

Имя атрибута

Краткое описание

Домен

Тип по составу (простой/ составной)

Код перечня материалов.

Классификационный код для управления доступом к договору

Код(3)

Простой

Цена за единицу

Цена за единицу работ в момент составления сметы

Число(4)

Простой

Количество

Количество предоставляемых услуг в смете

Число(3)

Простой


Имя типа сущности - перечень услуг (таблица 6);

а)      краткое описание: перечень услуг по смете;

б)      ожидаемое количество экземпляров: 50;

в)      список атрибутов: №, цена за единицу, количество;

г)       первичный ключ: код перечня услуг;

Таблица 6 - Сущность "перечень услуг"


Имя типа сущности - услуги (таблица 7);

а)      краткое описание: услуги, которые предоставляет предприятие;

б)      ожидаемое количество экземпляров: 150;

в)      список атрибутов: артикульный номер, наименование, полное наименование, цена за единицу, дата установки цены;

г)       список потенциальных ключей: артикульный номер;

д)      первичный ключ: код услуги.

Таблица 7 - Сущность "услуги"

Имя атрибута

Краткое описание

Домен

Тип по составу (простой / составной)

Код услуги

Классификационный код для управления доступом к договору

Код(3)

Простой

Наименование

Текст(25)

Простой

Полное наименование

Полное наименование услуги

Текст(50)

Простой

Цена за единицу

Текущая цена за единицу работ

Число(4)

Простой

Дата установки цены

Дата установки текущей цены

Дата

Простой


Имя типа сущности - материалы (таблица 8);

а)      краткое описание: материалы, которые могут использоваться в ремонте;

б)      ожидаемое количество экземпляров: 150;

в)      список атрибутов: артикульный номер, наименование, полное наименование, цена за единицу, дата установки цены;

г)       список потенциальных ключей: Код материала;

д)      первичный ключ: код материала.

Таблица 8 - Сущность "материал"

Имя атрибута

Краткое описание

Домен

Тип по составу (простой / составной)

Код материала

Классификационный код для управления доступом к договору

Код(3)

Простой

Наименование

Наименование материала

Текст(20)

Простой

Полное наименование

Полное наименование материала

Текст(25)

Простой

Цена за единицу

Текущая цена за единицу материала

Число(4)

Простой

Дата установки цены

Дата установки текущей цены

Дата

Простой


Имя типа сущности - типы услуг (таблица 9);

а)      краткое описание: типы предоставляемых услуг;

б)      ожидаемое количество экземпляров: 30;

в)      список атрибутов: №, наименование, описание;

г)       список потенциальных ключей: №;

д)                                            первичный ключ: Код типа услуг.

Таблица 9 - Сущность тип "услуги"

Имя атрибута

Краткое описание

Домен

Тип по составу (простой / составной)

Код типа услуг

Классификационный код для управления доступом к договору

код

Простой

Наименование

Наименование типа услуг

Текст(20)

Простой

Описание

Краткое описание типа услуг

Текст(50)

Простой


Имя типа сущности - типы материалов (таблица 10);

а)      краткое описание: типы материалов, используемых в строительных работах;

б)      ожидаемое количество экземпляров: 30;

в)      список атрибутов: №, наименование, описание;

г)       список потенциальных ключей: код типа материала;

д)      первичный ключ: код типа материала.

Таблица 10 - Сущность тип "материалы"

Имя атрибута

Краткое описание

Домен

Тип по составу (простой / составной)

Код типа материала.

Классификационный код для управления доступом к договору

Код(3)

Простой

Наименование

Наименование типа материалов

Текст(50)

Простой

Описание

Краткое описание типа материалов

Текст(50)

Простой


Имя типа сущности - единица измерения (таблица 11);

а)      краткое описание: единицы измерения услуг и материалов;

б)      ожидаемое количество экземпляров: 30;

в)      список атрибутов: №, краткое наименование, полное наименование;

г)       список потенциальных ключей: Код единицы измерения;

д)      первичный ключ: код единицы измерения;

Таблица 11 - Сущность "единицы измерения"

Имя атрибута

Краткое описание

Домен

Тип по составу (простой / составной)

Код единицы измерения.

Классификационный код для управления доступом к договору

Код(3)

Простой

Краткое наименование

Краткое наименование единицы измерения, используемое в документах

Текст(25)

Простой

Полное наименование

Полное наименование единицы измерения

Текст(50)

Простой


Имя типа сущности - счет на оплату (таблица 12);

а)      краткое описание: счета на оплату работ и материалов;

б)      ожидаемое количество экземпляров: 100;

в)      список атрибутов: №, дата, сумма;

г)       список потенциальных ключей: код счета на оплату;

д)      первичный ключ: код счета на оплату

Таблица 12- Сущность "счет на оплату"

Имя атрибута

Краткое описание

Домен

Тип по составу (простой / составной)

Код счета на оплату

Классификационный код для управления доступом к договору

Код(3)

Простой

Дата

Дата выдачи счета на оплату

Дата

Простой

Сумма

Сумма счета на оплату

Число(10)

Простой


Имя типа сущности - пользователь (таблица 13);

а)      краткое описание: пользователь системы, который составляет смету;

б)      ожидаемое количество экземпляров: 10;

в)      список атрибутов: №, краткое имя, полное имя, пароль;

г)       список потенциальных ключей: Код пользователя;

д)      первичный ключ: код пользователя

Таблица 13 - Сущность "пользователь"

Имя атрибута

Краткое описание

Домен

Тип по составу (простой / составной)

Код пользователя

Классификационный код для управления доступом к договору

Код(3)

Простой

Краткое имя

Краткое имя пользователя системы

Текст(20)

Простой

Полное имя

Полное имя пользователя

Текст(50)

Простой

Пароль

Пароль доступа к системе

Текст(15)

Простой


Имя типа сущности - группа пользователей(таблица 14);

а)      краткое описание: группы пользователей для разграничения доступа к данным;

б)      ожидаемое количество экземпляров: 3;

в)      список атрибутов: №, наименование;

г)       список потенциальных ключей: код группы пользователя;

д)      первичный ключ: код группы пользователя.

Таблица 14 - Сущность "группа пользователей"

Имя атрибута

Краткое описание

Домен

Тип по составу (простой / составной)

Код группы пользователя

Классификационный код для управления доступом к договору

Код(3)

Простой

Наименование

Наименование группы пользователей

Текст(20)

Простой


2.1.4 Типы связей

Имя типа связи - утверждает (таблица 15);

а)      краткое описание: заказчик утверждает смету;

б)      степень связи: бинарная;

в)      список типов сущностей, участвующих в связи: заказчик, смета;

Таблица 15 - Тип связи "утверждает"

Имя типа сущности

Кардинальность

Степень участия

Заказчик

1

Частичное

Смета

М

Полное


Имя типа связи - включает (таблица 16);

а)      краткое описание: договор включает в себя тип договора;

б)      степень связи: бинарная;

в)      список типов сущностей, участвующих в связи: договор, тип договора;

Таблица 16 - Тип связи "включает"

Имя типа сущностиКардинальностьСтепень участия



Договор

1

Полное

Смета

1

Частичное


Имя типа связи - составляет (таблица 17);

а)      краткое описание: пользователь составляет смету;

б)      степень связи: бинарная;

в)      список типов сущностей, участвующих в связи: смета, пользователь;

Таблица 17 - Тип связи "составляет"

Имя типа сущностиКардинальностьСтепень участия



Пользователь

1

Полное

Смета

М

Полное


Имя типа связи - принадлежит (таблица 18);

а)      краткое описание: пользователь принадлежит группе

пользователей;

б)      степень связи: бинарная;

в)      список типов сущностей, участвующих в связи: пользователь, группа пользователей;

Таблица 18 - Тип связи "принадлежит"

Имя типа сущности

Кардинальность

Степень участия

Группа пользователей

1

Частичное

Пользователь

М

Полное


Имя типа связи - содержит (таблица 19);

а)      краткое описание: смета содержит перечень услуг;

б)      степень связи: бинарная;

в)      список типов сущностей, участвующих в связи: смета, перечень услуг;

Таблица 19- Тип связи "содержит"

Имя типа сущности

Кардинальность

Степень участия

Смета

1

Частичное

Перечень услуг

М

Полное

Имя типа связи - содержит (таблица 20);

а)      краткое описание: смета содержит перечень материалов;

б)      степень связи: бинарная;

в)      список типов сущностей, участвующих в связи: смета, перечень материалов;

Таблица 20 - Тип связи "содержит"

Имя типа сущности

Кардинальность

Степень участия

Смета

1

Полное

Перечень материалов

М

Полное

Имя типа связи - содержит (таблица 21);

а)      краткое описание: услуги содержатся в перечне услуг;

б)      степень связи: бинарная;

в)      список типов сущностей, участвующих в связи: услуги, перечень работ;

Таблица 21 - Тип связи "содержит"

Имя типа сущности

Кардинальность

Степень участия

Смета

1

Частичное

Перечень работ

М

Полное


Имя типа связи - содержит (таблица 22);

а)      краткое описание: материалы содержатся в перечне материалов;

б)      степень связи: бинарная;

в)      список типов сущностей, участвующих в связи: материалы, типы материалов;

Таблица 22 - Тип связи "содержит"

Имя типа сущности

Кардинальность

Степень участия

Материалы

1

Частичное

Перечень материалов

М

Полное

Имя типа связи: относится (таблица 23);

а)      краткое описание: материалы относятся к типам материалов;

б)      степень связи: бинарная;

в)      список типов сущностей, участвующих в связи: материалы, типы материалов;

Таблица 23 - Тип связи "относится"

Имя типа сущности

Кардинальность

Степень участия

Типы материалов

1

Полное

Материалы

М

Полное

Имя типа связи - относится (таблица 24);

а)      краткое описание: услуги относятся к типам услуг;

б)      степень связи: бинарная;

в)      список типов сущностей, участвующих в связи: услуги, типы услуг;

Таблица 24 - Тип связи "относится"

Имя типа сущностиКардинальностьСтепень участия



Типы услуг

1

Полное

Услуги

М

Полное

Имя типа связи - измеряется (таблица 25);

а)      краткое описание: услуги измеряются в единицах измерения;

б)      степень связи: бинарная;

в)      список типов сущностей, участвующих в связи: услуги, единицы измерения;

Таблица 25 - Тип связи "измеряется"

Имя типа сущности

Кардинальность

Степень участия

Единицы измерения

1

Полное

Услуги

М

Полное

Имя типа связи - измеряется (таблица 26);

а)      краткое описание: материалы измеряются в единицах измерения;

б)      степень связи: бинарная;

в)      список типов сущностей, участвующих в связи: материалы, единицы измерения;

Таблица 26 - Тип связи "измеряется"

Имя типа сущностиКардинальностьСтепень участия



Единицы измерения

1

Полное

Материалы

М

Полное

Имя типа связи - содержит (таблица 27);

а)      краткое описание: счет на оплату содержит перечень материалов;

б)      степень связи: бинарная;

в)      список типов сущностей, участвующих в связи: счет на оплату, перечень материалов;

Таблица 27 - Тип связи "содержит"

Кардинальность

Степень участия

Счет на оплату

1

Полное

Перечень материалов

М

Полное

Имя типа связи - содержит (таблица 28);

а)      краткое описание: счет на оплату содержит перечень услуг;

б)      степень связи: бинарная;

в)      список типов сущностей, участвующих в связи: счет на оплату, перечень услуг;

Таблица 28 - Тип связи "содержит"

Имя типа сущности

Кардинальность

Степень участия

Счет на оплату

1

Частичное

Перечень услуг

М

Полное

Имя типа связи - содержит (таблица 29);

а)      краткое описание: акт выполненных работ содержит перечень услуг;

б)      степень связи: бинарная;

в)      список типов сущностей, участвующих в связи: акт выполненных работ, перечень услуг;

Таблица 29 - Тип связи "содержит"

Имя типа сущности

Кардинальность

Степень участия

Акт выполненных работ

1

Частичное

Перечень услуг

М

Полное


2.1.5 Проектирование предварительных отношений

В соответствии с выделенными на диаграмме сущностями строится первоначальный набор отношений.

Таблица 30 - Заказчик

Название

Ключ

1

Код_заказчика

Первичный

2

Наименование


3

Полное_наименование


4

Сокращенное_ФИО


5

Полное_ФИО


6

ФИО_род_падеж


7

Физический_адрес


8

Юридический_адрес


9

Тип


10

ИНН


11

КПП


12

Код_по_ОКПО


13

Серия_паспорта


14

Номер_паспорта


15

Телефон



Таблица 31 - Смета

1

Код_сметы

Первичный

2

Код_заказчика

Внешний

3

Код_пользователя

Внешний

4

Дата_составления


5

Дата_подписания


6

Статус



Таблица 32 - Договор

1

Код_договора

Первичный

2

Код_сметы

Внешний

3

Дата_подписания


4

Предмет_договора


5

Дата_начала_работ


6

Дата_окончания_работ



Таблица 33- Пользователь

1

Код_пользователя

Первичный

2

Код_группы

Внешний

3

Краткое_имя


4

Полное_имя


5

Пароль



Таблица 34 - Группа пользователей

Название

Ключ

1

Код_группы

Первичный

2

Название_группы



Таблица 35 - Перечень материалов

Название

Ключ

1

Код_перечня материалов

Первичный

2

Код_материала

Внешний

3

Код_сметы

Внешний

4

Цена_за_ед


5

Количество



Таблица 36 - Материалы

Название

Ключ

1

Код_материала

Первичный

2

Наименование


3

Полное_наименование


4

Цена_за_ед


5

Дата_установки_цены


6

Код_ед_измерения

Внешний

7

Код_типа_материалов

Внешний


Таблица 37 - Типы материалов

1

Код_типа_материалов

Первичный

2

Наименование_типа_материалов



Таблица 38- Перечень услуг

1

Код

Первичный

2

Код_услуги

Внешний

3

Номер_сметы

Внешний

4

Цена_за_ед


5

Количество


6

Код_акта

Внешний


Таблица 39 - Услуги

1

Код_услуги

Первичный

2

Наименование


3

Полное_наименование


4

Цена_за_ед


5

Дата_установки_цены


6

Код_ед_измерения

Внешний

7

Код_типа_услуг

Внешний


Таблица 40 - Типы услуг

Название

Ключ

1

Код_типа_услуг

Первичный

2

Наименование_типа_услуг



Таблица 41 - Единцы измерения

Название

Ключ

1

Код_ед_измерения

Первичный

2

Краткое_наименование


3

Полное_наименование



Таблица 42 - Счет на оплату

Название

Ключ

1

Код_счета

Первичный

2

Дата


3

Код_перечня_услуг

Внешний

4

Код_перечня_материалов

Внешний


Таблица 43 - Акт выполненных работ

Название

Ключ

1

Номер_акта

Первичный

2

Дата


 

2.1.6 Определение логической структуры базы данных

Требования нормализации выполнены, поэтому декомпозиция отношений не нужна. В предварительных отношениях нет функциональной и транзитивной зависимостей, и отношения соответствуют в третьей нормальной форме нормализации.

.1.7 Схема базы данных

Логическая структура базы данных отображает таблицы базы данных, по каким полям осуществляется взаимосвязь таблиц и атрибуты таблиц с указанием первичных и внешних ключей.

В логической модели базы данных определены типа связей между отношениями (идентифицирующая и неидентифицирующая).

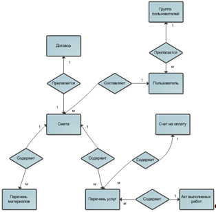
Рисунок 13 - Логическая модель базы данных

 

.2 Структурный анализ


.2.1 Входные и выходные данные

Основные входные потоки:

·        Заявка на выезд мастера - поток информации, который содержит дату, время прихода мастера и адрес объекта осмотра;

·        Данные заказчика - поток информации состоит из данных о заказчике, которые необходимы для регистрации в системе и заключения договора;

·        Данные об объекте - поток информации, необходимый для составления проектно-сметной документации;

·        Строительные нормы и правила - поток информации, состоящий из нормативных требований и положений, регламентирующий проектирование и строительство;

·        Регламент организации - поток информации, содержащий должностные инструкции персонала организации.

Основной выходной поток:

·        Акты выполненных работ - поток информации, подтверждающий выполнение условий договора.

.2.2 Диаграммы потоков и словарь данных

Диаграммы потоков данных показывают важнейшие процессы системы, хранилища данных, источники и получателей потоков данных.

Рисунок 14 - Логическое проектирование процесса выполнения строительно-ремонтных и отделочных работ

Рисунок 15 - Декомпозиция процесса выполнения строительных и ремонтно-отделочных работ

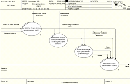
Рисунок 16 - Декомпозиция процесса формирования сметы

.2.3 Спецификации процессов

А1

Сформировать смету.

Вход: Заявка на выезд мастера, Данные об объекте, Наименование услуг, Цена за единицу, Наименование материала, Цена за единицу материала.

Выход: Смета.

Спецификация А1: Составляется смета на выполнение строительных работ в соответствии с техническими данными объекта и анализом объекта, проведенном во время осмотра мастером.

А1.1

Вычислить общую сумму производимых работ.

Вход: заявка на выезд мастера, данные об объекте, наименование услуг, цена за единицу.

Выход: перечень работ, стоимость работ.

Спецификация А1.1: определяются виды работ, которые необходимо провести и вычисляется их стоимость.

А1.2

Вычислить общую сумму материалов, необходимых для ремонта.

Вход: перечень работ, стоимость работ.

Выход: перечень материалов, стоимость материалов.

Спецификация А1.2: определяются материалы необходимые для ремонта, их количество и вычисляются затраты на материалы.

А1.3

Вычислить общую сумму по смете с учетом скидки.

Вход: перечень работ, стоимость работ, перечень материалов, стоимость материалов.

Выход: общая стоимость, скидка.

Спецификация А1.3: по ранее рассчитанным данным вычисляется общая сумма затрат на проводимый ремонт, в зависимости от условий определяется скидка, действующая на смету и вычисляется итоговая сумма.

А1.4

Скомпоновать и распечатать смету.

Вход: перечень работ, стоимость работ, перечень материалов, стоимость материалов, общая стоимость, скидка, данные о заказчике.

Выход: смета.

Спецификация А1.4: данные о предоставляемых услугах, необходимых материалах выводятся на печать в установленной форме.

А2

Сформировать договор.

Вход: реквизиты заказчика, № сметы.

Выход: договор, счета на оплату.

Спецификация А2: формируется договор и счета на оплату на основе сметы и реквизитов заказчика.

А3

Зарегистрировать оплату.

Вход: данные из квитанции об оплате, № счета, сумма.

Выход: № счета, сумма на оплату, дата.

Спецификация А3: регистрируется в системе дата и сумма из квитанции об оплате для контроля оплаты работ заказчиком.

А4

Сформировать акт выполненных работ.

Вход: перечень выполненных работ из сметы, № договора.

Выход: акт выполненных работ.

Спецификация А4: Формирует и сохраняет в системе акт выполненных работ на основе данных о выполненных работах по смете и № договора.

3. ПРОГРАММНАЯ РЕАЛИЗАЦИЯ СИСТЕМЫ


3.1 Требования к прикладному программному обеспечению


В состав информационной системы должны входить следующие подсистемы:

•        подсистема хранения данных;

•        подсистема анализа;

•        подсистема формирования отчетности.

Подсистема хранения данных предназначена для хранения оперативных данных системы, данных для формирования аналитических отчетов, документов системы, сформированных в процессе работы отчетов.

Подсистема анализа предназначена как для анализа кадровых процессов АС, так и для аналитической обработки накопленного массива данных АС.

Подсистема формирования отчетности предназначена для создания и формирования отчетов в виде удобном для вывода на печатающие устройства на основе данных АС, формирования и предоставления по запросам пользователей аналитических и статистических отчетов в различных форматах.

ИС должна реализовывать возможность дальнейшей модернизации как программного обеспечения, так комплекса технических средств. Необходимо также предусмотреть возможность увеличения производительности системы путем её масштабирования.

Взаимодействие пользователей с прикладным программным обеспечением, входящим в состав системы должно осуществляться посредством визуального графического интерфейса (GUI). Интерфейс системы должен быть понятным и удобным, не должен быть перегружен графическими элементами.

3.2 Функции прикладного программного обеспечения

Подсистема хранения данных должна осуществлять хранение оперативных данных системы, данных для формирования аналитических отчетов, документов системы, сформированных в процессе работы отчетов. Подсистема должна обеспечивать периодическое резервное копирование и сохранение данных на дополнительных носителях информации.

Подсистема анализа должна формировать и предоставлять аналитические данные о деятельности с возможностью оперативного отслеживания ключевых показателей.

Подсистема формирования отчетности должна включать механизмы гибкой настройки.

3.3 Средства разработки программного обеспечения


Рассмотрим несколько языков программирования, чтобы выбрать самый оптимальный.

.3.1 Язык программирования С/C++++ - это огромный шаг вперед в отношении новых возможностей по сравнению с исходным языком С. Во многих случаях C++ вполне допустимо представить, как объектно-ориентированную надстройку над С. Такая надстройка позволяет использовать преимущества столпов объектно-ориентированного программирования - инкапсуляции, полиморфизма и наследования. Однако программисты, использующие C++, остаются незащищенными от многих и часто опасных особенностей С (теми же самыми низкоуровневыми возможностями работы с памятью и трудными для восприятия и синтаксическими конструкциями).

Существует множество библиотек для C++, основное назначение которых - облегчить написание приложений под Windows, предоставив для этой цели уже готовые классы.

.3.2 Язык программирования Visual Basic

Люди всегда стремятся сделать свою жизнь проще. Повинуясь этому стремлению, многие программисты на C++ обратили свои взоры к гораздо более простому и дружелюбному языку, каким является Visual Basic (VB). Visual Basic позволяет работать с достаточно сложными элементами интерфейса пользователя, библиотеками кода (например, СОМ-серверами) и средствами доступа к данным при минимальных затратах времени и сил.

Однако у Visual Basic есть и недостатки. Главный из них - это гораздо меньшие возможности, которые предоставляет этот язык, по сравнению с C++ (это утверждение справедливо, по крайней мере, для версий более ранних, чем VB.NET).Basic - это язык для работы с объектами, а не объектно-ориентированный язык в обычном понимании этого слова. В Visual Basic нет классического наследования, нет поддержки создания параметризованных классов, нет собственных средств создания многопоточных приложений - и этот список можно продолжать еще долго.

.3.3 Язык программирования Java

Язык программирования Java - это полностью объектно-ориентированный язык, который в отношении синтаксиса многое унаследовал от C++. Конечно, преимущества Java далеко не исчерпываются межплатформенностью. Язык Java в синтаксическом отношении проще и логичнее, чем C++. Java как платформа предоставляет в распоряжение программистов большое количество библиотек (пакетов), в которых содержится большое количество описаний классов и интерфейсов на все случаи жизни. С их помощью можно создавать стопроцентные приложения Java с возможностью обращения к базам данных, поддержкой передачи почтовых сообщений, с клиентской частью, которой необходим только web-браузер, или наоборот, с клиентской частью, обладающей изощренным интерфейсом.- это очень элегантный и красивый язык. Однако при его использовании проблем также избежать не удастся. Одна из серьезных проблем заключается в том, что при создании сложного приложения на Java вам придется использовать только этот язык для создания всех частей этого приложения . В Java предусмотрено не так уж много средств для межъязыкового взаимодействия (что понятно ввиду предназначения Java быть единым многоцелевым языком программирования ). В реальном мире существуют миллионы строк готового кода, которые хотелось бы интегрировать с новыми приложениями на Java. Однако это сделать очень трудно.

.3.4 Язык программирования C# и платформа .NET

Платформа .NET и программирование на С# представляют собой заметное явление в мире программирования .

.NET представляет собой совершенно новый способ создания распределенных, настольных и встроенных приложений. Очень важно сразу осознать, что .NET не имеет ничего общего с СОМ (кроме мощных средств интеграции двух платформ). Для типов .NET не нужны ни фабрики классов, ни регистрация в системном реестре. Эти основные элементы СОМ не скрыты - их просто больше нет.

Специально для новой платформы Microsoft разработала новый язык программирования - С# (Си Шарп). Этот язык, как и Java, очень многое позаимствовал из C++ (особенно с точки зрения синтаксиса). Однако на С# сильно повлиял и Visual Basic 6.0.

В целом можно сказать, что С# впитал в себя многое из того лучшего, что есть в самых разных языках программирования , и если у вас есть опыт работы с C++, Java или Visual Basic, то вы найдете в С# много знакомого.

Очень важно отметить, что платформа .NET является полностью независимой от используемых языков программирования. Можно использовать несколько .NET-совместимых языков программирования (скорее всего, вскоре их будет множество) даже в рамках одного проекта. Разобраться с самим языком С# достаточно просто. Наибольшие усилия потребуются, чтобы познакомиться с многочисленными пространствами имен и типами библиотеки базовых классов .NET. С этими типами (как и со своими собственными, созданными, например, на С#) можно работать из любого .NET-совместимого языка.

Проведем морфологический анализ выбранных средств, определим правила предпочтения, весовые коэффициенты и значения частных критериев для выбранных альтернатив.

Таблица 44 - Частные критерии альтернатив для вариантов языка программирования

Частные критерии

Правила предпочтения

Весовые коэффициенты

Альтернативы




MS С++

MS VB

MS Java

Цена, руб.

Чем меньше, тем лучше

3

5000

5000

5000

5000

Обучаемость, бал.

Чем больше, тем лучше

8

6

6

6

8

Удобство, бал.

Чем больше, тем лучше

9

6

6

7

9

Сопровождение, бал.

Чем больше, тем лучше

1

5

5

5

5


Т.к. все рассматриваемые языки входят в состав платформы .NET, то цена у всех одна. Цена указана на учебную версию Visual Studio Professional 2008 Win32 AcademicEdition.

Главными критериями являются обучаемость и удобство использования языка. Видно, что язык С# превосходит своих собратьев. Исходя из вышесказанного, проектируемая система разрабатывается на языке Microsoft Visual C# 2005 Express.

3.4 Выбор операционной системы


Для эффективной работы электронного документооборота я проанализировал несколько операционных систем. Главным критерием было дружелюбный интерфейс и распространенность.

Unix системы предлагают большое кол-во дистрибьютивов, специально разработанных под базы данных, но они рассчитаны на специалистов довольно высокого уровня.

Операционные системы семейства MS Windows, прекрасно подходят под эти параметры. Это является самым оптимальным вариантом.

.5 Выбор аппаратного обеспечения

Важной частью работы проектируемой информационной системы является аппаратная составляющая. Для базы данных нужен сервер, хранилище для резервных копий, источники бесперебойного питания.

Начнем с сервера. Главный критерий в выборе сервера это производительность, объем оперативной памяти, возможность реализации RAID массивов. Мой выбор остановился на сервере, конфигурация которого показана в таблице 45. Данные этой таблицы удовлетворяют главным критериям отбора сервера.

Таблица 45 - Конфигурация сервера HP

Владелец торговой марки

HP

Линейка

ProLiant

Модель

DL160G6

Процессоры в сервере

1(2 опц.) x Xeon 5506 (4xCore) 2.13GHz/800MHz/L3 4Mb

Объём встроенной памяти

4 x 2GB (DDR3 Unbuffered)

Жесткие диски сервера

4 х 250GB NHP-SATA HDD

Особенности комплектации

2xLAN, Smart Array B110i SATA RAID Controller (RAID 0/1/10), DVD-RW, 500W Power Supply.

Сумма

51 000 руб.


Оптимальным устройством для хранения резервных копий является сетевое хранилище. Оно прекрасно подходит по соотношение цена/качество, т.к являясь недорогим оборудованием, оно выполняет полноценную роль файлохранилища.

Таблица 46 - Конфигурация сетевого хранилища

Владелец торговой марки

Synology

Интерфейс HDD

SerialATA

Модель

DS411J

Интерфейс

LAN 10/100/1000 Base-TX, USB

Особенности комплектации

4xHDD 3.5" SATA II, RAID 0/1/5

Сумма

15500 руб.


Чтобы обезопасить себя от потери данных при внезапном отключении электроэнергии, воспользуемся источником бесперебойного питания. Главный критерий выбора источника - это время работы его батареи. Обычно хватает 5 мин, для того, чтобы файлы SQL базы успели безопасно записаться на жесткий диск. В таблице 47 я привел источник бесперебойного питания для нашего сервера и сетевого хранилища.

Таблица 47- Конфигурация ИБП

Владелец торговой марки

Ippon

Линейка

Smart Winner

Модель

2000

Тип преобразовния

line-interactive

Количество розеток

6

Выходная мощность

1340 Вт / 2000 VA

Время работы на батареях

5 мин

Интерфейс

COM (RS-232) + USB

Система резервного копирования построена так:

.        Один раз в месяц делается FULL BACKUP данных, и по сети копируется на независимое сетевое хранилище.

.        Раз в неделю производится Incremental backup данных, и по сети копируется на независимое сетевое хранилище.

.        По истечению трех месяцев, данные с сетевого хранилища записываются на внешний оптический носитель, который хранится в отдельном месте.

3.5 Реализация информационной системы


Реализация полной программы , превышает объем ВКР и поэтому я реализовал только небольшую часть программы, для того чтобы убедиться что информационная система спроектирована верно.

Возьмем для примера форму для ввода данных в таблицу "Сметы" рисунок 17. На этой форме каждый атрибут заполняется в отдельном элементе.

Рисунок 17 -Интерфейс ввода данных в таблицу смета.

Рассмотрим форму где показаны уже все заполненные поля в таблице "Сметы" рисунок18.

Рисунок 18 - таблица "Заказчик"

Аналогично поступим с таблицами - "Группы пользователей", "Пользователь", "Заказчик", "Договора".

Рисунок 19 - Таблица "Группы пользователей"

Рисунок 20 - Таблица "Пользователи"

Рисунок 21 - Таблица "Заказчик"

Рисунок 22 - Таблица "Договор"

Теперь выполним пару запросов для проверки правильности связей.

.        Общий запрос по заказчикам (без условий).

Смысл этого запроса заключается, чтобы вывести в одной таблице договора, сметы, пользователей и адреса всех заказчиков из разных таблиц .

Здесь я привел программный код SQL-запроса:TOP (100) PERCENT dbo.Заказчик.[Полное наименование], dbo.Заказчик.[Физический адрес], dbo.Заказчик.Телефон, dbo.Договор.[Номер договора], dbo.Смета.[Номер Сметы], dbo.Пользователь.[Полное имя]dbo.Пользователь INNER JOIN dbo.Смета ON dbo.Пользователь.[Код пользователя] = dbo.Смета.[Код пользователя] INNER JOIN dbo.Группыпользователей ON dbo.Пользователь.[Код группы] = dbo.Группыпользователей.[Код группы] INNER JOIN dbo.Заказчик ON dbo.Смета.[Код заказчик] = dbo.Заказчик.[Код заказчика] INNER JOIN dbo.Договор ON dbo.Заказчик.[Код заказчика] = dbo.Договор.[Код заказчика]BY dbo.Заказчик.[Физический адрес], dbo.Заказчик.[Полное наименование]

Рисунок 23 - Выполнение запроса по всем заказчикам

2.      Выдать договора менеджеров:

Смысл этого запроса заключается, чтобы вывести в одной таблице договора всех менеджеров.

Здесь я привел программный код SQL-запроса:

TOP (100) PERCENT dbo.Группыпользователей.[Название группы], dbo.Заказчик.Наименование, dbo.Договор.[Номер договора], dbo.Договор.[Предмет договора]dbo.Смета INNER JOIN dbo.Группыпользователей ON dbo.Смета.[Код группы] = dbo.Группыпользователей.[Код группы] INNER JOIN dbo.Пользователь ON dbo.Смета.[Код пользователя] = dbo.Пользователь.[Код пользователя] AND dbo.Группыпользователей.[Код группы] = dbo.Пользователь.[Код группы]

INNER JOIN dbo.Договор INNER JOIN dbo.Заказчик ON dbo.Договор.[Код заказчика] = dbo.Заказчик.[Код заказчика] ON dbo.Смета.[Код заказчик] = dbo.Заказчик.[Код заказчика] AND dbo.Смета.[Код Сметы] = dbo.Договор.[Номер сметы](dbo.Группыпользователей.[Название группы] = N'Менеджеры')BY dbo.Заказчик.Наименование, dbo.Договор.[Номер договора], dbo.Договор.[Предмет договора]

Рисунок 24 - Выполнение запроса выдать договора менеджеров

По рисункам 23, 24, видно, что запросы прошли успешно, значит, информационная система спроектирована правильно.

ЗАКЛЮЧЕНИЕ

В наши дни разработка и внедрение сметного программного обеспечения - это целая отрасль прикладного программирования, причем в нашей стране развивающаяся, весьма динамично. Составление сметной документации теперь немыслимо без использования автоматизированных программных комплексов. При этом часто стоимость составления сметы достигает до 10% от стоимости проекта или примерно 1% от всей стоимости объекта строительства. В условиях все возрастающей конкуренции в строительном бизнесе особенно важно применять надежные, эффективные сметные программные разработки, подходящие именно для условий деятельности конкретной компании. Качество выполнения сметных расчетов определяет эффективность реализации всего инвестиционно-строительного проекта. Большой выбор программных комплексов для составления строительных смет позволяет пользователю выбирать и работать с программным продуктом, который максимально отвечает потребностям в той или иной задаче.

Разрабатываемая система ConstructDocs предназначена для:

·        электронной обработки документов;

·        хранения прошлой и текущей информации о ценах на виды работ, которые предлагает предприятие;

·        автоматизированного составления строительных смет, по которым будут производиться работы;

·        контроля взаиморасчетов между заказчиком и исполнителем.

Разрабатываемая система ConstructDocs позволит произвести предусмотренные в ней действия с минимальными затратами времени, что заметно скажется на скорости обработки информации о заказах, составления проектно-сметной документации, формирования отчетности о работе строительного предприятия и эффективности хранения архивов документов.

СПИСОК ИСПОЛЬЗУЕМЫХ ИСТОЧНИКОВ


1.      Ардзинов В.Д.Как составлять и проверять строительные сметы. - СПб.: Питер, 2008.-208с.;

.        Новиков В.П. Сметные программы в строительстве. - СПб.: Питер, 2007.-448с.;

.        Секо Е.В. Заключение и ведение договоров подряда в строительстве. - СПб.: Питер, 2007.-208с.;

.        Бекаревич, Ю. Access за 21 занятие для студента; БХВ-Петербург, 2005. - 525 c.

.        Джейсон, Прайс; Майк, Гандэрлой Visual C# .NET. Полное руководство; КОРОНА принт, 2004. - 960 c.

.        Редько, В.Н.; Басараб, И.А. Базы данных и информационные системы; Знание, 1987. - 431 c.

.        Лори Ульрих, SQL Server 2005 шаг за шагом. Практическое руководство; М.: ЭКОМ, 2007. - 463 c.

.        Гринченко, Н.Н. и др. Проектирование баз данных. СУБД Microsoft Access; Горячая Линия Телеком, 2004. - 240 c.

.        Визуальное проектирование приложений C# http://www.frolov-lib.ru/books/msnet/c_sharp2.

Похожие работы на - Проектирование системы электронного документооборота строительной фирмы

 

Не нашли материал для своей работы?
Поможем написать уникальную работу
Без плагиата!
Без нейросетей!