Усилитель мощности звуковой частоты
Введение
Целью выполнения курсового проекта является
разработка структурной и принципиальной схем одного из наиболее применяемых
типов усилителей: усилителя мощности звуковой частоты (УМЗЧ) в соответствии с
техническим заданием, которое приведено ниже.
В процессе выполнения КП была рассчитана
структурная схема УМЗЧ, а также составлена принципиальная схема УМЗЧ в
соответствии с ГОСТом, рассчитаны электрические параметры схемы.
В данной работе выполнены следующие основные
этапы:
) рассчитана структурная электрическая схема
УМЗЧ (заданием предусмотрено проектирование 3х - каскадного усилителя).
) выполнен её чертёж в соответствии с ГОСТом на
УГО структурных электрических схем (Рис.1) .
) составлена в соответствии с проведённым
расчётом и полученной структурной схемой электрическая принципиальная схема
УМЗЧ в соответствии с ГОСТом на УГО (Рис.2). При этом учтено, что
проектирование строго ограничивается вариантом УМЧЗ, выполненным по
бестрансформаторной схеме на дискретных БТ.
) проведен полный электрический расчёт
полученной принципиальной схемы УМЗЧ.
) выполнен расчёт АЧХ УМЗЧ.
1. Техническое задание
Разработать структурную и принципиальную схему
усилителя мощности звуковой частоты в соответствии со следующими исходными
данными:
Вариант индивидуального задания #9:







Тип драйвера: вольт-добавка
2. Расчёт структурной схемы
1. Выбор транзисторов оконечного каскада.
Необходимо выбрать два транзистора (с p- и n-
каналом) с максимально схожими параметрами исходя из следующего:
1. Допустимой мощности, рассеиваемой на
стоке транзистора плеча каскада
2. Допустимого тока стока
. Допустимого напряжения сток- исток
транзисторов
. Допустимой граничной частоты
транзисторов
. Допустимая мощность:


2. Допустимый
ток стока:

3. Допустимое
напряжение сток- исток транзистора:

Выберем транзисторы по первым трём
пунктам:канал: IRF532 (
)канал: IRF9530 (
)
4. Расчёт
граничной частоты транзистора:
IRF532:
определяется
графически (граф. 1 и 2)

Транзистор IRF532 подходит по всем параметрам.
График 1 - Крутизна
График 2
:
определяется
графически (граф. 3 и 4)

Транзистор IRF9530подходит по всем параметрам.
График 3 - Крутизна
График 4
. Выбор транзистора предоконечного каскада
(драйвера).
Выбор осуществляется на основании следующего:
1. Допустимой мощности, рассеиваемой на
стоке транзистора плеча каскада
2. Допустимого тока стока
. Допустимого напряжения сток- исток
транзистора
. Допустимой граничной частоты
транзистора
Выполним расчёт:









MFE9200 n- канал (
)
Проверим, подходит ли транзистор по частоте:
-крутизна
определяется графически (граф. 5 и 6)
Рис. 5
Рис. 6
Транзистор подходит по всем параметрам.
Рассчитаем некоторые доп. параметры, которые
понадобятся нам впоследствии:
. Выбор транзистора первого каскада.
Осуществляется по:
1. Коэффициенту усиления
2. Напряжению сток- исток
. Току стока
. Мощности рассеивания
. Граничной частоте
- глубина ОС;
Для определения напряжения, запишем выражение
закона Кирхгофа по напряжению для контура:
Выберем транзистор по току и напряжению:, n-
канал (
)
Проверим, подходит ли транзистор по коэффициенту
усиления и граничной частоте:
-
по ГОСТу:
-определяется
графически (граф. 7 и 8)
График 7 - Крутизна
График 8
Транзистор подходит по всем параметрам.
. Электрический расчёт.
. Электрический расчёт оконечного каскада.
Из расчёта структурной схемы:
По ГОСТу выбираем:
Для транзистора IRF532:
- определяются
графически (граф. 9)
Для транзистора IRF9530:
- определяются
графически (граф. 10)
Необходим технологический запас, поэтому
выбираем:
Тогда:
График 9 - Семейство ВАХ IRF532

Проверим, подходят ли ПТ по дополнительным
эксплуатационным параметрам:
Т.о. оба транзистора подходят с небольшим
запасом по всем параметрам.
. Расчёт входных показателей оконечного каскада.
График 11
- см. граф. 11
3. Электрический расчёт
предоконечного каскада (драйвера)
В драйвере используется т. н. эффект
«вольт-добавки» за счёт большой ёмкости
Из- за этой ёмкости
включено
параллельно
, поэтому выбираем
его следующим образом:
- по ГОСТу:
Резистор
по
переменному току включён параллельно З-И оконечных ПТ, поэтому:
Сильное увеличение
недопустимо,
т. к. в этом случае Т. П. попадёт в сильно нелинейную область проходной ВАХ.
Чтобы найти
запишем
выражение для з- на Кирхгофа для контура:
т. к.
Выберем резисторы по ГОСТу:
При наличии вольт-добавочной ёмкости:
Найдём амплитуду тока стока драйвера:
Т.к.
,
то режим «А» осуществим для транзистора драйвера с запасом.
Найдём мощность, рассеиваемую на стоке
транзистора:
Максимальное напряжение сток- исток транзистора
VT2 при «В-Д»:
Проверим, подходит ли транзистор по
эксплуатационным параметрам:
Найдём значение вольт-добавочной ёмкости
.
Постоянная времени цепи «В-Д»:
Д. б.:
Выбираем:
Выбираем по ГОСТу:
4. Электрический расчёт первого
каскада
Выбран ПТ:
-
по ГОСТу.
Запишем выражение для закона Кирхгофа по
замкнутому контуру:
, где
-
результирующее сопротивление в цепи эмиттера.
- выбираем:
- выбираем по
ГОСТу:
- выбираем по
ГОСТу:
- выбираем по
ГОСТу: 
- выбираем по
ГОСТу:
- ток делителя в
цепи затвора VT2
- выбираем по
ГОСТу:
Транзистор подходит по всем параметрам.
- по ГОСТу
выбираем:
должно быть много
больше, чем
.
Выбираем
- выбираем по
ГОСТу:
6. Цепь ОС
каскад драйвер резистор транзистор
- коэффициент
передачи цепи ОС.
-выбираем по
ГОСТу:
7. Ёмкости
Найдём приближённые значения ёмкостей
:
По ГОСТ:
По ГОСТ:
По ГОСТ:
По ГОСТ:
По ГОСТ:
8. Компьютерное моделирование работы
УМЗЧ в CCM MC9
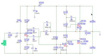
Принципиальная схема УМЗЧ
График 12 - Принципиальная схема с
постоянными токами, протекающими в цепях
График 13
Принципиальная схема с постоянными напряжениями
в узлах.
График 14
В процессе моделирования сопротивления
резисторов и ёмкости конденсаторов изменялись для получения необходимых токов и
поэтому могут не совпадать с рассчитанными в разделе 3 курсового проекта.
Временная зависимость выходного напряжения при
максимальной мощности сигнала в нагрузке и заданном в ТЗ Кгобщ.
График 15
Из этой характеристики видно, что амплитуда
выходного напряжения
что близко к
рассчитанному в разделе 3.
Определение мощностей и КПД усилителя.
Максимальная мощность в нагрузке при заданном
Кгобщ.
График 16
Из этой характеристики видно, что
,
что немного больше необходимого по техническому заданию
.
Значения мощности P0,отбираемой от источников
питания при максимальной мощности сигнала в нагрузке. А так же значение
мощности P1, отбираемой от источника питания предоконечным каскадом
(драйвером). Видно, что он потребляет лишь малую часть от общей мощности.
График 17
Общий КПД при действии максимальной мощности
сигнала в нагрузке равен 58%.
График 18
КПД выходного каскада
График 19
Зависимость КПД от уровня входного сигнала.
График 20
Значения Kгобщ при максимальной мощности
сигнала.

Формы токов ПТ плеч в режиме АВ; соответствуют
теоретическим положениям, схожи с рассчитанными и почти не отличаются друг от
друга.
График 22 - АЧХ усилителя
График 23
Из неё видно, что требования ТЗ по Fвч и Fнч
выполняются.
Все полученные при моделировании характеристики
удовлетворяют, а некоторые даже превосходят, требуемые по техническому заданию.