Расчет параметров передачи и обоснование конструкции коаксиального абонентского кабеля спутникового TV

  • Вид работы:
    Курсовая работа (т)
  • Предмет:
    Информатика, ВТ, телекоммуникации
  • Язык:
    Русский
    ,
    Формат файла:
    MS Word
    867,45 Кб
  • Опубликовано:
    2012-07-14
Вы можете узнать стоимость помощи в написании студенческой работы.
Помощь в написании работы, которую точно примут!

Расчет параметров передачи и обоснование конструкции коаксиального абонентского кабеля спутникового TV













«Расчет параметров передачи и обоснование конструкции коаксиального абонентского кабеля спутникового TV»

Содержание

Введение

1. Обзор конструкции кабелей связи

. Выбор и обоснование материалов конструктивных элементов кабеля

.1 Жилы

.2 Изоляция

.3 Остальные элементы кабеля

. Расчет параметров передачи

.1 Первичные параметры

.2 Вторичные параметры

Заключение

Список использованных источников

Введение

Еще не так давно прокладка кабелей в здании была достаточно простым делом. Электрики проводили электропроводку, телефонисты - телефонный кабель. При наличии больших компьютеров созданием сети обычно занималась компьютерная компания, поставляющая оборудование. Все зоны ответственности были четко разделены и практически не перекрывались.

Персональные компьютеры изменили этот порядок. Появившиеся в 70-х годах и нашедшие широкое применение в бизнесе в 80-х годах, ПК быстро превратились в обязательную принадлежность современного офиса. После телефона это, пожалуй, самый распространенный вид офисного оборудования. Обычно люди совместно пользуются копирами, принтерами, факсами и кофеварками, но ПК - вещь индивидуальная. Как и телефон, он устанавливается на каждом столе. Совместно используемыми здесь являются передаваемые по сети данные, а не само компьютерное оборудование.

Методы прокладки кабелей в зданиях изменились не только в связи с появлением ПК. Здесь сыграли роль и сети. Фактически они появились еще раньше, чем ПК. Компания Xerox придумала Ethernet до изобретения ПК. IBM создала кабельную систему прежде, чем выпустила персональный компьютер и разработала свою сеть Token Ring. Первые сети применялись для соединения рабочих станций (по существу, очень мощных и довольно дорогих настольных компьютеров) и мини-ЭВМ.

Если компьютеры являются точными и мощными инструментами, позволяющими людям работать более творчески и продуктивно, то соединение их в сеть дает те же преимущества рабочей группе. Сотрудники могут совместно использовать информацию и ресурсы, такие как принтеры, факсы и устройства хранения данных, передавать электронные сообщения.

С появлением ПК и сетей стали возникать многочисленные вопросы, связанные с прокладкой кабелей в зданиях. Различные сети имели разные требования к кабелям. Кроме того, компьютерные сети объединялись в более масштабные сетевые среды (или крупные сети делились на несколько малых сетей), а потому возникала необходимость в соединении сетей различных типов. Удаленные друг от друга сети соединялись с помощью телефонных линий (по существу, это самая крупная в мире электронная сеть). Сети стали называть будущим вычислительной техники, а мэйнфреймы и мини-компьютеры преждевременно обозвали вымирающими динозаврами.

В 80-х годах основная проблема состояла в том, что раньше (в 60-х и 70-х годах) компания для поддержки своего бизнеса использовала компьютер определенного типа, например мэйнфрейм IBM. Корпорация IBM несла полную ответственность за инсталляцию компьютера, включая прокладку кабелей, подключение периферийных устройств и сотен терминалов. С распространением ПК и сетей оборудование обычно поставляли уже несколько компаний. Не было одного поставщика, который отвечал бы за сеть. IBM и несколько других компаний полагали, что можно централизованно решить эту проблему, но покупатели не желали "привязываться" к одному поставщику. Заказчики приобретали ПК у IBM, Compaq, Apple и десятков других компаний, принтеры - у Hewlett-Packard, Apple и QMS, сетевое ПО у Novell и Banyan, сетевое оборудование у Synoptics, 3Com и других начинающих производителей, а прикладное программное обеспечение - у Microsoft, Lotus и WordPerfect. Уже этот небольшой список говорит о значительном числе поставщиков.

Оказалось вдруг, что нет такой компании, которая отвечала бы за сеть или кабели, соединяющие все оборудование. В то время как сети быстро стандартизировались и стали создаваться по строго определенным правилам, с кабелями дело обстояло несколько иначе. Если раньше в случае проблемы с кабелями можно было обратиться к электрику, телефонной или компьютерной компании, то к кому теперь обращаться, если возникают проблемы в компьютерной сети? Компьютерная компания, производитель сетевого оборудования и прочие "участники" - каждый мог сказать: "Это не моя работа" и утверждать, что причина проблемы - в оборудовании другого производителя.

Крупные компании пытались выйти из ситуации своими силами. Те, кто занимался созданием и эксплуатацией сети, в конечном счете, вынуждены были хорошо разбираться в кабелях (уже не просто проводах, а именно сетевых кабелях). Появились независимые консультанты по компьютерным сетям. Некоторые из них были достаточно компетентны, другие, скорее, полагались "на авось".

Большинство проблем сети коренится в так называемой материальной части, т. е. собственно оборудовании - кабелях, разъемах и соединителях, через которые осуществляется взаимодействие различных устройств. По оценкам, они являются источником 50 - 75% всех проблем в сети, но, независимо от оценок, важность надежной кабельной системы очевидна. В случае отказа нужно проверить сначала кабельную систему. Причин может быть множество:

Некачественная инсталляция. Неправильные разъемы, плохая раз
водка кабеля, петли и узлы, лишние перегибы. Особенно часто это
создает проблемы в современных высокоскоростных сетях.

Несоблюдение правил соединения, включая допустимую длину и
типы используемых кабелей.

Применение нестандартных, некачественных компонентов, не отвечающих требованиям.

Нарушение в кабелях и разъемах при добавлении или перемещении оборудования.

Ошибки при установке оборудования, обслуживании разъемов и кабелей.

Создание ограниченной, "негибкой" системы, дальнейшее расширение которой возможно лишь методами перестройки.

Пользователи, нагружающие кабельную систему свыше ее возможностей или применяющие не тот кабель. Например, при использовании низкоскоростного телефонного кабеля для высокоскоростного соединения оно, скорее всего, работать не будет.

Электрические помехи от окружающего оборудования, включая сеть электропитания, люминесцентные лампы, электродвигатели и пр.

Грызуны - крысы и мыши, перегрызающие кабель.

В результате всех этих проблем возникла заметная тенденция к созданию открытых систем, основанных на стандартах. Компании-заказчики не желали более ограничиваться патентованными схемами одного производителя. Им нужен был выбор и гарантия того, что оборудование, приобретенное у одной фирмы, будет работать с оборудованием, купленным у другой. Архитектура PC стала фактическим стандартом. Стандартизации подверглись и сети. Этим занимались такие организации как Институт инженеров по электротехнике и электронике (IEEE, Institute of Electronic and Electrical Engineers), Американский национальный институт стандартов {ANSI, American National Standards Institute), Международная электротехническая комиссия (IEC, International Electrotechnical Commitee), Международная организация по стандартизации (ISO, International Standards Organization), Ассоциация телекоммуникационной отрасли (TIA, Telecommunication Industry Association) и Ассоциация электронной промышленности (EIA, Electronic Industries Association).

Почему бы не ввести стандарты для кабельных систем? Структурированные кабельные системы предлагали компании AT&T и IBM. Обе эти системы обладали существенными преимуществами - гибкостью и согласованностью. Под согласованностью здесь понимается то, что кабели образовывали действительно рационально сконструированную и увязанную систему.

Согласованность, в свою очередь, обеспечила гибкость при перемещении, добавлении оборудования или внесении изменений. Для кабельных систем характерно одно: они никогда не остаются статичными. Люди переходят в другие офисы и на другие рабочие места, в рабочих группах меняются сотрудники, компании увеличивают (в случае успешного бизнеса) или сокращают (в случае неудачной деятельности) персонал. Структурированная или открытая система допускает перемещения, добавления или изменения. Все это нетрудно сделать. Вместо того чтобы резать уже проложенные кабели (а это практикуется гораздо чаще, чем принято считать) и проводить новые, просто вносятся изменения в отдельные точки в системе, для чего подключаются или перекоммутируются компоненты.

Не менее важен и принцип "задела на будущее" - кабели и разъемы не должны слишком быстро устареть. Хорошо, если кабели отвечают требованиям не только сегодняшнего дня.

1. Обзор конструкции кабелей связи

Поскольку основу структурированной кабельной системы составляют кабели, стоит детально рассмотреть типы кабелей и их характеристики. Наибольшие различия - между медными кабелями, по которым передаются электрические сигналы, и волоконно-оптическими кабелями, где распространяются световые сигналы.

Для прокладки в помещениях и различных применений разработано и адаптировано множество видов кабелей. Две основные категории - это коаксиальные кабели и витая пара. Задача кабеля проста - передавать сигнал на заданное расстояние с требуемой скоростью. При этом кабель должен защищать сигнал от искажений и помех. При высоком уровне помех несущий информацию сигнал превращается в бессмысленные шумы, что вызывает ложное срабатывание схем, порчу важного файла или сбой компьютера.

Современные кабели связи классифицируются по следующим признакам: назначение, область применения, условия прокладки и эксплуатации, спектр передаваемых частот, конструкция, материал и формы изоляции, система скрутки, род защитных покровов.

В зависимости от области применения кабели связи делятся на магистральные, зоновые (внутриобластные), сельские, городские, подводные, а также кабели для соединительных линий и вставок. Изготовляются также радиочастотные кабели для фидеров питания антенн радиостанций и монтажа радиотехнических установок.

В зависимости от условий прокладки и эксплуатации различают кабели подземные, подводные, подвесные и кабели для протяжки в телефонной канализации.

По спектру передаваемых частот кабели связи делят на низкочастотные (тональные) и высокочастотные (от 12 кГц и выше).

По конструкции кабели связи делятся на:

симметричные и коаксиальные (в зависимости от взаимного расположения проводов цепи связи);

однородные и комбинированные (в зависимости от состава элементов, образующих кабель).

В зависимости от материала и структуры изоляции различают кабели с воздушно-бумажной изоляцией, кордельно-бумажной, кордельно-стирофлексной (полистирольной), сплошной полиэтиленовой, пористо-полиэтиленовой, балонно-полиэтиленовой, шайбовой полиэтиленовой, фторопластной и другой изоляцией.

В зависимости от вида скрутки изолированных проводников в группы кабели делятся на кабели парной и четверочной (звездной), повивной и пучковой скрутки.

Наконец, кабели различают по виду оболочек: металлические (свинец, алюминий, сталь), пластмассовые (полиэтилен, поливинилхлорид), металлопластмассовые (альпет, стальпет), а также по виду защитно-броневых покровов (ленточная или проволочная броня, джутовый или пластмассовый покров).

Для удобства классификации и пользования кабелями им присваивается определенное условное обозначение - марка кабеля. Магистральные и междугородные кабели маркируются буквой М. Коаксиальные магистральные обозначаются буквами КМ. Телефонным городским кабелям присваивается буква Т. Если кабель имеет стирофлексную (полистирольную) изоляцию, то дополнительно вводится буква С, если полиэтиленовую изоляцию, то буква П. В кабелях с алюминиевой оболочкой еще добавляется буква А, а со стальной - буква С.

В зависимости от вида защитных покровов кабели маркируются так: Г - голые (освинцованные), Б - с ленточной броней и К - с круглопроволочной броней. Наличие наружной пластмассовой оболочки характеризуется буквой Шп (полиэтиленовая) или Шв (поливинилхлоридная).

Соответственно междугородные симметричные кабели в свинцовой оболочке с кордельно-бумажной изоляцией имеют марки МКГ, МКБ, МКК, с кордельно-стирофлексной изоляцией - МКСГ, МКСБ, МКСК, с полиэтиленовой изоляцией - МК.ПГ, МКПБ, МКПК. Симметричные кабели со стирофлексной изоляцией и алюминиевой оболочкой маркируются МКСАШп, МКСАБпШп, МКСАКпШп. Симметричные кабели в стальной оболочке имеют марку МКССШп.

Коаксиальные магистральные кабели маркируются КМГ, КМБ, КМК. Комбинированные коаксиальные магистральные кабели имеют, кроме того, дробный индекс, характеризующий число больших 2,6/9,4 (числитель) и малых 1,2/4,6 (знаменатель) пар, например: КМБ-8/6, КМБ-6/4 и пр. Малогабаритные коаксиальные кабели имеют марки МКТП, МКТПБ (в пластмассовой оболочке), МКТС, МКТСБ (в свинцовой оболочке), МКТАШп (в алюминиевой оболочке и полиэтиленовом шланге).

Однокоаксиальные кабели с пористо-полиэтиленовой изоляцией для внутриобластной связи с алюминиевым внешним проводом маркируются ВКПАП и ВКПАПТ (буква «т» означает наличие встроенного троса).

Городские телефонные кабели "парной скрутки в свинцовой оболочке маркируются буквами ТГ, ТБ, ТК- Городским телефонным кабелям с полиэтиленовой изоляцией и в пластмассовой оболочке присвоены марки ТПП и ТППБ (полиэтилен) и ТПВ и ТПВБ (поливинилхлорид), в стальной оболочке ТПС.

Кабели звездной скрутки для соединительных линий и узлов связи обозначаются марками ТЗГ, ТЗБ и т. п. (с кордельно-бумажной изоляцией). Кабели с пористо-полиэтиленовой изоляцией в алюминиевой оболочке и полиэтиленовом шланге маркируются ТЗПАШп и ТЗПАБп. Одночетверочные кабели зоновой связи маркируются ЗКП (в полиэтиленовой оболочке) и ЗКПАШп (в алюминиевой оболочке и полиэтиленовом шланге).

Кабели сельской связи с полиэтиленовой изоляцией и в пластмассовой оболочке имеют марки КСПП, КСПС, КСПВБ (одночетверочные и четырехчетверочные с диаметром жил 0,9 мм и одночетверочные с диаметром жил 1,2 мм). Однопарные кабели маркируются ПРВПМ и ПРВПА. Буква А означает наличие алюминиевых жил вместо медных.

В конце марки указывается число проводников и их диаметр. Так, например, марка МКСБ-7Х4Х1.2 означает: междугородный кабель с кордельно-стирофлексной изоляцией, бронированный стальными лентами. Кабель содержит семь четверок звездной скрутки с проводниками диаметром 1,2 мм.

Подводные коаксиальные кабели, предназначенные для прокладки в морях и крупных водных бассейнах, маркируются КПК, КПЭБ, КПЭК.

Радиочастотные кабели делятся на три основные группы: РК - радиокоаксиальные, РД - радиодвойные (симметричные), PC - радиоспиральные.

Радиочастотные кабели применяются во всех областях современной радиотехники и электроники. Они предназначены для передачи и распределения высокочастотной энергии со сравнительно небольшими потерями и на ограниченные расстояния (десятки и сотни метров). Они используются в качестве фидеров питания антенн различных радиоустройств и установок, ими выполняются монтаж и соединение блоков и узлов радиоэлектронной аппаратуры.

Радиочастотные кабели применяются в широком диапазоне частот, начиная от длинных, средних и коротких волн до метровых, дециметровых и сантиметровых волн. В миллиметровом диапазоне волн предпочтение отдается волноводам.

Радиочастотные кабели используются также в радиотехнике в качестве частотно-селективных элементов: резонаторов, фильтров, линий задержки и т. п. Обычные резонансные контуры пригодны лишь в таком диапазоне волн, где геометрические размеры составляющих их катушек (индуктивностей) и конденсаторов (емкостей) малы по сравнению с длиной волны. В области сантиметровых волн, когда размеры катушек и конденсаторов соизмеримы с длиной волны, такие контуры становятся неприемлемыми. В этом частотном диапазоне эффективными являются колебательные контуры в виде отрезков коаксиальных или симметричных линий соответствующей длины, а также полых резонаторов - волноводов.

Кроме того, в радиотехнике для работы на сверхвысоких частотах получили применение в качестве согласовывающих устройств четвертьволновые отрезки линий и кабели трансформации. Широко используются также радиочастотные кабели задержки с малой скоростью распространения энергии (v=105-106 м/с) и высокоомные кабели с большим волновым сопротивлением (zв = 500 - 2000 Ом).

Достоинствами радиочастотных кабелей являются: а) возможность передачи широкого диапазона частот при сравнительно малом затухании; б) высокая степень защищенности от внешних источников помех; в) малая степень излучения; г) простота конструкции и монтажа; д) экономичность.

В соответствии с ГОСТ 11.326.0-71 различают радиочастотные кабели следующих типов (рис. 1-1): РК - радиочастотные коаксиальные; РД - радиочастотные симметричные двойные; PC- радиочастотные спиральные.


Рис. 1-1. Конструкции радиочастотных кабелей.

а - коаксиальный (РК); б - симметричный (двойной) (РД); в - спиральный (РС); 1 - внутренний проводник; 2 - изоляция: 3 - внешний проводник; 4 - наружная оболочка; 5 - полиэтиленовый сердечник.

По волновому сопротивлению радиочастотные кабели подразделяют: РК - 50, 75, 100, 150 и 200 Ом; РД - 75, 100, 150, 200 и 300 Ом; PC -50, 75, 100, 150, 200, 400, 800, 1600, 3200 Ом.

По габаритам (диаметру по изоляции) коаксиальные кабели делят на четыре группы: субминиатюрные до 1 мм; миниатюрные 1,5-3 мм; среднегабаритные 3,7- 11,5 мм; крупногабаритные свыше 11,5 мм.

Изоляция радиочастотных кабелей изготовляется из следующих материалов: полиэтилена и его смесей; фторопласта и его сополимеров; полистирола (стирофлекса); полипропилена и его смесей; резины и неорганических материалов.

Для изготовления оболочки применяются полиэтилен, поливииилхлорид, фторопласт, резина, свинец, алюминий.

В отдельную группу радиочастотных кабелей могут быть выделены импульсные, антивибрационные, а также ленточные кабели и другие конструкции.

Основным типом радиочастотного кабеля, широко применяемого в радиоэлектронике, является коаксиальный кабель, обладающий высокой частотно-пропускной способностью, хорошими экранирующими свойствами и в 1,5 раза меньшим затуханием, чем симметричный кабель. Симметричным кабелям отдается предпочтение лишь в качестве фидеров питания симметричных антенн и при монтаже двухпроводных цепей радиоаппаратуры. Спиральные кабели применяются для устройства линий задержки, согласования и трансформации.

По нагревостойкости кабели делят на три категории: ограниченной нагревостойкости (до 125°С); повышенной нагревостойкости (125-250°С) и высокой нагревостойкости (свыше 250°С).

По действующему ГОСТ маркировка радиочастотных коаксиальных кабелей содержит две буквы (РК) и три цифры, написанные через дефис: первая указывает волновое сопротивление, вторая - диаметр по изоляции и третья (двузначная) - род изоляции и номер конструкции. Первая цифра двузначного числа указывает род изоляции, вторая - порядковый номер конструкции. Так, марка РК-75-4-23 означает: РК -радиочастотный коаксиальный; 75 - волновое сопротивление, Ом; 4 - диаметр по изоляции, мм; 23 - изоляция из фторопласта и конструкция № 3.

2. Выбор и обоснование материалов конструктивных элементов кабеля.

.1 Жила

Внутренний проводник коаксиального кабеля должен иметь цилиндрическую форму и обладать необходимой механической прочностью в сочетании с достаточной гибкостью и высокой электрической проводимостью. Наиболее часто внутренний проводник изготовляется из меди, реже - из алюминия. При изготовлении кабелей используется преимущественно твердотянутая медь, обладающая высокой механической прочностью.

Иногда для изготовления внутреннего проводника используется биметалл, применение которого одновременно с повышением механической прочности проводника дает большую экономию цветных металлов. В частности, биметаллический проводник может быть изготовлен с алюминиевым сердечником, на который холодным способом накладывают фальцованную медную ленту толщиной 0,1-0,15 мм.

В настоящее время применяют различные конструкции внутренних проводников коаксиального кабеля. Наиболее широкое распространение имеет сплошной цилиндрический проводник. В тех случаях, когда требуется повышенная гибкость кабеля, внутренний проводник изготовляется из 7, 19 или 37 отдельных проволок.

.2 Изоляция

Изоляция коаксиального кабеля должна обладать диэлектрической проницаемостью, приближающейся к единице, большим удельным объемным сопротивлением, малыми диэлектрическими потерями, высоким пробивным напряжением, малой гигроскопичностью и стабильностью свойств в процессе длительной эксплуатации.

Рис. 2.1 Типы изоляции коаксиальных кабелей связи.

а - шайбовая; б - баллонно-кордельная; в - баллонная; г - пористая; д - кордельно-трубчатая; е - спиральная; ж - втулочная; з - ленточная; и - колпачковая.

Ранее для производства коаксиальных кабелей в качестве изоляции применяли керамику, резиновые смеси и волокнистые материалы, теперь их вытеснили такие пластмассы, как полистирол, полиэтилен, фторопласт и пр. Высокие требования, предъявляемые к механическим и электрическим свойствам изоляции коаксиальных кабелей, привели к созданию сложных конструкций ее (шайбы, спирали, баллоны, колпачки, кордельные каркасы и т. п.).

Различают сплошную и комбинированную (воздушно-пластмассовую) изоляцию. Соотношение объемов изоляционного материала (диэлектрика VT и воздуха Vв) в существующих типах кабелей с комбинированной изоляцией составляет 1/10-1/20. Пластмассовые элементы комбинированной изоляции бывают непрерывными по длине или располагаются через определенные интервалы. К первым относится изоляция, включающая кордели, баллоны, опорные спирали, колпачки, кордельные каркасы и т. п. Ко вторым - шайбовая изоляция.

В магистральных кабелях стандартизованного типа наибольшее применение получила шайбовая изоляция. В малогабаритных кабелях применяется баллонная, кордельно-трубчатая, пористая и пр.

Шайбовая изоляция осуществляется путем расположения на внутреннем проводнике через одинаковые интервалы (порядка 20-60 мм) полиэтиленовых шайб (рис. 2,1-б). Внутреннее отверстие шайбы соответствует диаметру внутреннего проводника; ее наружный диаметр должен совпадать с внутренним диаметром внешнего проводника.

Баллонная изоляция представляет собой тонкостенную полиэтиленовую трубку толщиной 0,2-0,3 мм, периодически обжатую до проводника по всей длине кабеля. Известны варианты обжатия трубки корделем (баллонно-кордельная изоляция) или механическим способом (баллонная изоляция) через каждые 7-12 мм (рис. 2,1-б и а).

Пористая изоляция образуется из микропористого полиэтилена (рис. 2,1-г).

Кордельно-трубчатая изоляция состоит из полиэтиленового корделя и полиэтиленовой трубки. Диаметр корделя 0,6- 0,8 мм, толщина трубки - 0,2-0,3 мм (рис. 2,1-д).

Изоляция из спирали прямоугольного сечения (иногда называемая геликоидальной) представляет собой равномерно распределенную по длине кабеля спираль из полиэтилена (рис. 6-17,е). В сечении спираль имеет прямоугольную форму. В кабеле типа 2,6/9,4 шаг спирали бывает около 15-20 мм, а толщина изоляции 1,5-2,0 мм.

Втулочная изоляция состоит из полиэтиленовых втулок длиной 12 мм, размещенных на внутреннем проводнике с интервалом 6 мм (рис. 2,1-ж).

Ленточная изоляция выполнена из продольно расположенной полиэтиленовой ленты толщиной 0,4 мм, на которой имеются по четыре выступа высотой 1,2 мм с интервалом 12 мм (рис. 2,1-з).

Колпачковая изоляция представляет собой полистирольные колпачки, насаженные на внутренний проводник (рис. 2,1-и).

.3 Остальные элементы кабеля

Наряду с изоляцией одним из наиболее сложных конструктивных элементов кабеля является внешний проводник. Исходя из электрических свойств коаксиального кабеля, наилучшей формой внешнего проводника считают полый цилиндр, однородный по всей длине. В этом случае вся энергия без дополнительных потерь и искажений распространяется по кабелю в аксиальном (осевом) направлении. Прорези, вмятины, швы, спиральности и прочие неравномерности конструкции внешнего проводника искажают электромагнитное поле внутри кабеля, что вызывает дополнительные потери энергии.

Однако изготовить достаточно длинный гибкий кабель с цилиндрическим сплошным внешним проводником крайне затруднительно. Эти технологические трудности привели к тому, что существует несколько различных конструкций внешнего проводника (рис. 6-18).

Внешний проводник типа «молния» представляет собой непрерывную цилиндрическую трубку с одним продольным швом. Для его изготовления используется медная лента толщиной 0,25-0,3 мм. Зубья на краях ленты смещены, и при изгибе ленты образуется жесткий и устойчивый цилиндр.

Рис. 2.2 Конструкции внешних проводников коаксиальных кабелей

а - типа «молния»; б - гофрированный: в - спиральный; г - оплеточны1.

Гофрированный внешний проводник изготовляется из гофрированной по спирали медной ленты и имеет один продольный хорошо завальцованный шов. Известны также бесшовные гофрированные конструкции из алюминия.

Спиральный внешний проводник выполняется в виде одного-двух повивов медных или алюминиевых лент.

Внешний проводник в виде оплетки изготовляется из тонких медных круглых или плоских проволок.

Лучшие электрические характеристики имеют гофрированный проводник и проводник типа «молния».

Экраны в коаксиальных кабелях выполняются в виде спиральной обмотки из стальных или биметаллических (медь - сталь) лент, причем наилучший результат дают двухслойные ленты, наматываемые в разные стороны под углом 45° к сечению кабеля.

Броневые покровы коаксиальных кабелей такие же, как и в симметричных кабелях.

Оболочки выбираются в зависимости от условий эксплуатации и могут быть из свинца или алюминия. Малогабаритные коаксиальные кабели имеют пластмассовые оболочки.

В результате обзора возможных конструкций выбираем такую конструкцию проектируемого кабеля:

Рис. 2.3 Выбранная конструкция коаксиального кабеля РК - 75.

- медная многопроволочная жила d=0,72 мм; 2 - диэлектрик, физически вспененный полиэтилен Δ=1 мм; 3 - комбинированный двойной экран в виде оплетки из медных проволок и однослойной алюминиевой фольги с подложкой из полиэстера, D=2,67; 4 - внешняя оболочка из ПВХ D=7,3.

3. Расчет параметров передачи

В коаксиальных кабелях дальней связи исходным критерием является достижение минимального затухания. В этом случае самым выгодным соотношением диаметров медных проводников является D/d-3,6. Так же известно, что при использовании других металлов это соотношение несколько увеличивается.

При конструировании радиочастотных коаксиальных кабелей в ряде случаев определяющим требованием является не минимальное затухание, а необходимость обеспечения максимума электрической прочности или максимума передаваемой мощности. В этих случаях оптимум конструкции коаксиального кабеля будет при другом отношении Dud.

Определим оптимальную конструкцию радиочастотного коаксиального кабеля, обеспечивающего максимальную электрическую прочность на пробой. Напряженность электрического поля в любой точке изоляции кабеля:

=U/rхln(R/r),

где U - напряжение.

кабель связь передача проводник

Параметры R и r показаны на рис. 7-4, а rх - текущее значение r.

Напряженность электрического поля убывает по мере удаления от поверхности внутреннего проводника к внешнему проводнику. Для нахождения максимума напряженности Е дифференцируем приведенное выше выражение по r (U и R постоянны):

дЕ/дr =U(ln Rlr-1)/(r ln Rlr)²

Для получения оптимума приравниваем полученное выражение нулю. Тогда справедливо

In (R/r) -1 = 0,

откуда

/r = е=2,718.

Таким образом, кабель обладает наибольшей электрической прочностью при D/d=2,72.

Аналогично можно определить оптимальную конструкцию, исходя из условия обеспечения максимума передаваемой мощности. Она имеет отношение D/d = 1,65.

При конструировании коаксиального кабеля приходится отступать от оптимального соотношения D/d, так - как волновое сопротивление радиочастотного коаксиального кабеля строго нормируется (например 75 Ом). В этом случае:

/d=ez√ε/60

Если принять z=75 а ε=1,1 то получим D/d = 3,71.

.1 Расчет первичных параметров передачи

С учетом данного соотношения производим расчеты первичных параметров кабеля и их зависимости от частоты (расчеты произведены с помощью пакета MATLAB):

all; format compact;=(0.72e-03)/2;r2=(2.67e-03)/2;rn=(3.17e-03)/2;=4*pi*1e-07;=0.02842e-06;gam1=1/ro1;ro2=0.01842e-6;gam2=1/ro2;=logspace(1,9,100)';

%f=[0.1 0.5 1 2 4 5 6 8 10 20 40 60 80 100 200 400 500 800 1000]*1e+06;=2*pi*f;=1/(2*pi*r1*gam1);kb=1/(2*pi*r2*gam2);=mu/(2*pi)*log(r2/r1);=sqrt(j*w.*mu*gam1);k2=sqrt(j*w.*mu*gam2);=k1.*ka;kn2=k2.*kb;

% a1=besseli(0,r1.*k);

%figure(1),plot(k,a1,'.b');=kn1.*besseli(0,k1.*r1)./besseli(1,k1.*r1);=real(Za);=imag(Za)./w;(1),semilogx(f,Ra,'.b');(2);semilogx(f,La,'.r');=kn2.*((besseli(0,k2.*r2).*besselk(1,k2.*rn))+(besselk(0,k2.*r2).*besseli(1,k2.*rn)))./((besseli(1,k2.*rn).*besselk(1,k2.*r2))-(besselk(1,k2.*rn).*besseli(1,k2.*r2)));=real(Zb);=imag(Zb)./w;(3),semilogx(f,Rb,'or');(4);semilogx(f,Lb,'.r-');=Ra+Rb;=La+Lb;

Lk=Lv+Ln;

figure(5),loglog(f,Ra,'.b',f,Rb,'.r',f,Rk,'or'),grid on, hold on;

figure(6),semilogx(f,La,'.r',f,Lb,'.b',f,Ln,'or',f,Lk,'og'),grid on, hold on;

kj=sqrt(j);

Rbpr=((kn1./(kj))+(kn2./(kj)))*sqrt(2);

Rkpr=Ra+Rbpr;

 figure(7),loglog(f,Ra,'*b',f,Rbpr,'pg',f,Rkpr,'or'),grid on, hold on;

 Ом / м

Гц

Рис. 3.1 Зависимость Ra от частоты

Гн / м

Гц

Рис. 3.2 Зависимость La от частоты

Ом / м

Гц

Рис. 3.3 Зависимость Rb от частоты

Гн / м

Гц

Рис. 3.4 Зависимость Lb от частоты

Ом / м

Гц

Рис. 3.5 Зависимость Ra, Rb, Rk от частоты

Гн / м

Гц

Рис. 3.6 Зависимость La, Lb, Ln, Lk от частоты

Ом / м

Гц

Рис. 3.7 Зависимость Ra, Rbpr, Rkpr от частоты

.2 Расчет вторичных параметров передачи

=1.1;tgd=0.5;=ep*1e-6/18*log(r2/r1);=w*C*tgd;=sqrt((Rk+j*w.Lk)/(G+j*w.*C));=8.69*(Rk.*sqrt(C./Lk)/2+G.*sqrt(Lk./C)./2);(8),loglog(f,a,'.r');=w.*sqrt(Lk.*C);(9),loglog(f,b,'.g');=a+j*b;(10),loglog(f,y,'*r');(11),semilogx(f,zv,'r');

: Imaginary parts of complex X and/or Y arguments ignored.

дБ

Гц

Рис. 3.8 Зависимость α от частоты

рад

Гц

Рис. 3.9 Зависимость β от частоты

Гц

Рис. 3.10 Зависимость γ от частоты

Ом

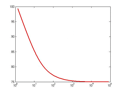
Гц

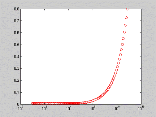
Рис. 3.10 Зависимость Zv от частоты

Заключение

В курсовой работе были выбраны конструкция, рассчитаны габариты, рассчитаны параметры передачи радиочастотного коаксиального кабеля с волновым сопротивлением 75 Ом. В результате работы получен кабель cо строго нормированным волновым сопротивлением, которое составляет 75 Ом, и параметрами передачи, которые не выходят за границу допустимого.

Список использованной литературы

Бачелис Д. С., Белорусов Н. И., Саакян А. Е. Электрические кабели, провода и шнуры. Справочник. М., «Энергия», 1971. 704 с.

Белорусов Н. И. Электрические кабели и провода. М., «Энергия», 1971. 512 с.

Белорусов Н. И., Гроднев И. И. Радиочастотные кабели. М., «Энергия», 1973. 328 с.

Гроднев И. И. Кабели связи. М., «Энергия», 1976. 272 с.

1.      

Похожие работы на - Расчет параметров передачи и обоснование конструкции коаксиального абонентского кабеля спутникового TV

 

Не нашли материал для своей работы?
Поможем написать уникальную работу
Без плагиата!
Без нейросетей!