Расчет и анализ активного RC-фильтра ФВЧ Баттерворта
Министерство образования и науки
Российской Федерации
ФГАОУ
Уральский федеральный университет
имени первого Президента России
Б.Н. Ельцина
Институт радиоэлектроники и
информационных технологий
Кафедра радиоэлектроники
информационных систем
ПОЯСНИТЕЛЬНАЯ ЗАПИСКА
к курсовой работе
РАСЧЕТ И АНАЛИЗ АКТИВНОГО RC-ФИЛЬТРА ФВЧ БАТТЕРВОРТА
Студент Журкин Е.С.
Группа Р-200402
Преподаватель Шилов Ю.В.
Екатеринбург, 2012 г.
СОДЕРЖАНИЕ
Введение
1. Фильтры верхних
частот
1.1. Общий случай
1.2. Фильтры верхних
частот с многопетлевой обратной связью и бесконечным коэффициентом усиления
1.3. Фильтры
верхних частот на ИНУН
1.4. Биквадратные
фильтры верхних частот
1.5. Фильтры
верхних частот нечетного порядка
2. Расчет фильтра
баттерворта верхних частот
2.1. Определение
порядка фильтра
2.2. Расчет
звеньев
2.3. Анализ
результатов
Заключение
Список литературы
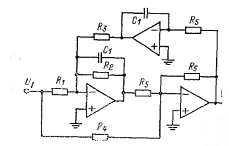
Приложение 1. Схема фильтра
Приложение 2. Характеристики
фильтра
ЗАДАНИЕ
Спроектировать фильтр Баттерворта верхних частот на основе каскадного
соединения звеньев, состоящих из резисторов, конденсаторов и ОУ.
. Вывести выражения для передаточных функций звеньев.
2. Привести полную схему фильтра и рассчитать его АЧХ.
. Выполнить анализ спроектированного фильтра. Расчет характеристик
производится на ПЭВМ с использованием стандартной программы Microcap9.
. Исследовать влияние конечного значения K0 на АЧХ,
определить минимально допустимое значение K0.
Значения параметров фильтра:
fc =100 кГц
fs =50 кГц
A=20
дБ
K=6н
= 50 Ом
ВВЕДЕНИЕ
Электрический фильтр представляет собой частотно-избирательное
устройство. Он пропускает сигналы определённых частот и задерживает или
ослабляет сигналы других частот.
Более точно характеристику частотно-избирательного фильтра можно описать,
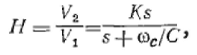
рассмотрев его передаточную функцию:
H(s)=U2(s)/U1(s)
Для установившейся частоты s=jω(j=
) передаточную функцию можно переписать в виде:
H(jω)= |H(jω)|ejφ(ω)
Диапазоны или полосы частот, в которых сигналы проходят, называются
полосами пропускания и в них значения АЧХ |H(jω)| относительно велико, а в идеальном
случае постоянно. Диапазоны частот, в которых сигналы подавляются, образуют
полосы задерживания и в них значение АЧХ относительно мало, а в идеальном
случае равно нулю.
На практике невозможно реализовать эту идеальную характеристику,
поскольку требуется сформировать очень узкую переходную область. Следовательно,
основная проблема при конструировании фильтра заключается в приближении
реализованной в лаборатории реальной характеристики с заданной степенью
точности к идеальной.
В практическом случае полосы пропускания и задерживания чётко не
разграничены и должны быть формально определены. В качестве полосы пропускания
выбирается диапазон частот, где значения АЧХ превышает некоторое заранее
выбранное число, а полосу задерживания образует диапазон частот, в котором АЧХ
меньше определённого значения. Интервал частот, в котором характеристика
постоянно спадает, переходя от полосы пропускания к полосе задерживания,
называется переходной областью.
Значение АЧХ можно также выразить децибелах(дБ) следующим образом:
A=-20log10|H(jω)|.
В основном затухание в полосе пропускания никогда не превышает 3дБ.
С помощью реализуемых фильтров (которые разрабатываются на основе
реальных схемных элементов) можно получить приближения к идеальным.
Передаточная функция реализуемого фильтра представляет собой отношение
полиномов:
H(s)=U2(s)/U1(s)=(amsm+
am-1sm-1+…+ a1s+a0)/( bnsn+
bn-1sn-1+…+ b1s+b0).
Коэффициенты a и b - вещественные постоянные величины,
а m, n = 1,2,3…(m≤n)
Степень полинома знаменателя n определяет порядок фильтра. Реальные АЧХ лучше (более близки к
идеальным) для фильтров более высокого порядка.
Для применения фильтров в диапазоне низких частот из схем желательно
исключить катушки индуктивности (на низких частотах параметры требуемых катушек
индуктивности становятся неудовлетворительными из-за их больших размеров и
значительного отклонения рабочих характеристик от идеальных). Это достигается
разработкой активных фильтров на основе резисторов, конденсаторов и одного или
нескольких активных приборов, таких как транзисторы, зависимые источники и т.
д.
Одним из наиболее часто применяемых активных приборов, который в основном
и будет использоваться, является интегральная схема ОУ.
ОУ представляет собой многовходовый прибор, но для простоты используем
только три его вывода: инвертирующий входной, неинвертирующий входной и
выходной. В идеальном случае ОУ обладает бесконечным входным и нулевым выходным
сопротивлениями и бесконечным коэффициентом усиления. Практические ОУ по своим
характеристикам приближаются к идеальным наиболее близко только для
ограниченного диапазона частот, который зависит от типа ОУ.
Для частотно-избирательных фильтров наиболее важной является АЧХ,
поскольку её значение на некоторой частоте определяет или прохождение сигнала
этой частоты, или его подавление. Таким фильтром является фильтр нижних частот
(которые пропускают низкие частоты и задерживают высокие частоты).
1. ФИЛЬТРЫ
ВЕРХНИХ ЧАСТОТ
.1 Общий
случай
Рисунок
1.1 Идеальная и реальная АЧХ ФВЧ
Фильтр верхних частот представляет собой устройство, пропускающее сигналы
высоких частот и подавляющее сигналы низких частот. На рис. 1.1 изображены
идеальная и реальная амплитудно-частотные характеристики, где для практического
случая обозначены полоса пропускания ω>ω0, полоса задерживания 0≤ω≤ ω0, переходная область ω1<ω<ωc и частота среза ωc (рад/с), или fc = ωc/2π (Гц).
Передаточную функцию фильтра верхних частот с частотой среза ωc можно получить из передаточной
функции нормированного фильтра нижних частот (имеющего ωc , равную 1 рад/с) с помощью замены
переменной s на ωc/s. Следовательно, функция фильтров верхних частот Баттерворта
и Чебышева будет содержать следующие сомножители второго порядка:
где ωc - частота среза, а B и C - табличные нормированные
коэффициенты звена фильтра нижних частот второго порядка.
При нечетном порядке присутствует также звено первого порядка, обладающее
передаточной функцией вида
где С - нормированный коэффициент нижних частот первого порядка.
Фильтр верхних частот Баттерворта имеет монотонную характеристику,
подобную характеристике на рис. 1.1, тогда как характеристика фильтра верхних
частот Чебышева характеризуется пульсациями в полосе пропускания. Например,
фильтр верхних частот Чебышева с неравномерностью передачи I дБ, подобно его
прототипу нижних частот, имеет пульсации 1 дБ в диапазоне полосы пропускания.
Для иллюстрации этого случая на рис. 1.2 приведена характеристика реального
фильтра верхних частот Чебышева седьмого порядка с неравномерностью передачи
0,5 дБ.

Коэффициент усиления фильтра верхних частот представляет собой значение
его передаточной функции при бесконечном значении переменной s. Следовательно, для звеньев второго
и первого порядков, описываемых соответственно уравнениями (1.1) и (1.2),
коэффициент усиления звена равен K.
Инверсные Чебышева и эллиптические фильтры состоят из звеньев второго
порядка с передаточными функциями следующего вида:
где A, В и С - табличные нормированные
коэффициенты нижних частот. В передаточные функции фильтров нечетного порядка
входит звено первого порядка с передаточной функцией
где С - табличный коэффициент звена первого порядка нижних. В обоих
уравнениях (1.3) и (1.4) К является коэффициентом усиления звена.
Как для фильтра верхних частот Баттерворта или Чебышева второго порядка
(1.1), так и для инверсного Чебышева и эллиптического фильтров (1.3)
добротность Q, аналогично фильтру нижних частот,
определяется соотношением
Амплитудно-частотная характеристика инверсного фильтра Чебышева верхних
частот монотонна в полосе пропускания и обладает пульсациями в полосе
задерживания, значение которых характеризуется минимальным затуханием в полосе
задерживания (МSL) в децибелах. В
каждом случае частота ωc выбирается по уровню затухания 3 дБ.
Амплитудно-частотная характеристика эллиптического фильтра верхних частот
содержит пульсации в полосах пропускания и задерживания и характеризуется
соответственно неравномерностью передачи в полосе пропускания (PRW) и минимальным затуханием в полосе
задерживания (MSL) в децибелах.
Ширина переходной области фильтра верхних частот связана с нормированной
шириной переходной области TW его
прототипа нижних частот следующим соотношением (рад/с)
или (Гц)
Например, эллиптический фильтр верхних частот второго порядка с PRW=0,Б дБ и МSL=60 дБ имеет в нормированном прототипе нижних частот значение
TW=0,4014. Следовательно, если частота fc=1000 Гц, ширина его переходной
области определяется из (1.6):
Наоборот, можно найти ТW по
заданному значению TWВЧ из (1.5) или (1.6) и в результате
получим
Минимальный порядок фильтра верхних частот, ширина переходной области
которого не превышает TWВЧ, следовательно, такой же, как и
порядок нормированного фильтра нижних частот с шириной переходной области, не
превышающей TW. Например, если необходимо получить
минимальный порядок эллиптического фильтра верхних частот с fc = 1000 Гц, PRW=0,5дБ, MSL=60
дБ и с TWВЧ , не превышающей 100 Гц, то из (1.7)
получаем
Следовательно, для нормированного случая нижних частот ширина переходной
области не должна превышать 0,1111. Т.о, минимальный порядок n=9.
1.2 Фильтры
верхних частот с многопетлевой обратной связью и бесконечным коэффициентом
усиления
Фильтр верхних частот Баттерворта или Чебышева второго порядка, так же
как и его прототип нижних частот, можно реализовать на схеме с многопетлевой
обратной связью (МОС) и бесконечным коэффициентом усиления, схеме на ИНУН и
биквадратной схеме. В этом параграфе будет исследована схема с МОС, а два
других типа рассматриваются в следующих параграфах.
Рисунок 1.3 Схема ФВЧ с МОС и бесконечным
коэффициентом усиления
Фильтр с МОС, показанный на рис. 1.3, реализует функцию верхних частот
второго порядка типа (1.1) с инвертирующим коэффициентом усиления - K (K>0) при
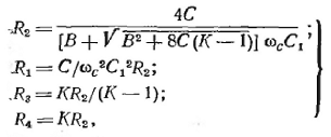
Решение относительно значений элементов имеет вид:
где C1 имеет произвольное значение. Следовательно, можно
выбрать значение емкости C1 (предпочтительно близкое к значению
10/fc мкФ) и определить значения емкости C2 и сопротивлений. Если 1/K представляет собой номинальное значение емкости, допустим,
1,2 или 1/2, то C2 также будет иметь номинальные
значения: C1, 2C1 или C1/2.
Достоинства - фильтр на МОС обладает хорошей стабильностью характеристик
и низким выходным полным сопротивлением. Таким образом, его можно сразу
соединять с другими звеньями для реализации фильтра более высокого порядка.
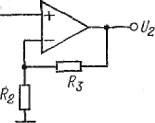
.3 Фильтры
верхних частот на ИНУН
Схема на ИНУН, реализующая функцию фильтра верхних частот Баттерворта или
Чебышева второго порядка изображена на рисунке 1.4.
Рисунок 1.4 Схема ФВЧ на ИНУН
Анализируя эту схему, получаем:
Коэффициент усиления схемы - неинвертирующий, а значения сопротивлений
определяются следующим образом:
где C1 имеет произвольное значение.
Если К=1, то в качестве сопротивления R3 можно взять разомкнутую, а сопротивления R4 - короткозамкнутую цепь и в этом
случае ОУ работает как повторитель напряжения, а сопротивления R1 и R2 не изменяются.
Фильтр на ИНУН позволяет добиться неинвертирующего коэффициента усиления
при минимальном числе элементов (на 1 резистор больше, чем для фильтра с МОС).
Он обладает низким полным выходным сопротивлением, небольшим разбросом значений
элементов и возможностью получения относительно высоких значений коэффициента
усиления.
1.4
Биквадратные фильтры верхних частот
Биквадратная схема второго порядка, реализующая фильтр верхних частот
Баттерворта или Чебышева с инвертирующим коэффициентом усиления, изображена на
рисунке 1.5.
Рисунок 1.5 Схема биквадратного фильтра верхних частот
Анализ этой схемы дает:
где
R1R5=R2R4
Значения сопротивлений определяются следующими соотношениями:
где C1 и R5 имеют произвольные значения.
Как и для фильтра нижних частот, биквадратная схема фильтра верхних
частот содержит большее число элементов, чем фильтры с МОС и на ИНУН. Однако
этот недостаток компенсируется большими возможностями при настройке и
стабильностью биквадратной схемы.
1.5 Фильтры
верхних частот нечетного порядка
У фильтра верхних частот Баттерворта, Чебышева,
инверсного Чебышева или эллиптического нечетного порядка должно быть звено
первого порядка с передаточной функцией следующего вида:
Коэффициент С представляет собой табличный коэффициент
звена нижних частот первого порядка, а К - коэффициент усиления звена.
Схема, реализующая уравнение (1.15) для коэффициента
усиления K>1, изображена на рис. 1.6.
Рисунок 1.6 Схема ФВЧ первого порядка
Значение емкости K произвольно, а значения сопротивлений определяются из
следующих соотношений:
Если желательно получить коэффициент усиления К1=1,
то можно выбрать значение R1 из уравнения (1.16) и заменить
сопротивление R2 разомкнутой, а сопротивление R3 короткозамкнутой цепями. В этом случае получаем схему на повторителе
напряжения.
Остальные звенья, которые все второго порядка, можно
реализовать с помощью методов, описанных в п. 1.2-1.4 и сформировать требуемый
фильтр на основе каскадного соединения этих звеньев.
2. РАСЧЕТ
ФИЛЬТРА БАТТЕРВОРТА ВЕРХНИХ ЧАСТОТ
.1
Определение порядка фильтра
Данные заданного фильтра:
fc =100 кГц
fs =50 кГц
A=20
дБ
K=6н
= 50 Ом
Для определения порядка фильтра воспользуемся формулой:
Учитывая, что ω=2πf, перейдем к числовым данным:
Т.о., берем n=4. То есть,
фильтр будет содержать два звена второго порядка. Пусть коэффициент усиления
первого звена будет 2, второго - 3 (2*3=6=K). В качестве схемной реализации
фильтра выберем схему на ИНУН.

Расчет второго звена 2-го порядка ФВЧ Баттерворта 4-го порядка



2.3 Анализ
результатов
Схема была построена и проанализирована в программе Micro-Cap 9.
. Проведем исследование схемы, используя в качестве номиналов пассивных
элементов значения, полученные при расчетах, а в качестве ОУ- его идеальную
модель.
По результатам частотного анализа вид амплитудно-частотной характеристики
полностью соответствует всем требованиям к фильтру и удовлетворяет заданию:
· выдерживается минимальное затухание в полосе задерживания (A=20 дБ);
· затухание в полосе пропускания не превышает 2 дБ;
ЗАКЛЮЧЕНИЕ
В ходе работы был рассчитан фильтр верхних частот Баттерворта с
характеристиками:
· порядок фильтра n=4;
· граничные частоты фильтра: 50кГц, 100 кГц;
· коэффициент усиления фильтра в полосе пропускания К=6.
Рассчитанные номинальные значения пассивных элементов следующие:
|
Резисторы
|
Конденсаторы
|
|
R1=14.66 кОм
|
С1=1*10-10 Ф
|
|
R2=17.18 кОм
|
С2=1*10-10 Ф
|
|
R3=34.36 кОм
|
С11=1*10-10 Ф
|
|
R4=34.36 кОм
|
C12=1*10-10
Ф
|
|
R11=24.82 кОм
|
|
|
R12=10.15 кОм
|
|
|
R13=15.23 кОм
|
|
|
R14=30.46 кОм
|
|
Фильтр на ИНУН позволяет добиться неинвертирующего коэффициента усиления
при минимальном числе элементов (на 1 резистор больше, чем для фильтра с МОС).
Он обладает низким полным выходным сопротивлением, небольшим разбросом значений
элементов и возможностью получения относительно высоких значений коэффициента
усиления.
Фильтр может использоваться для усиления или ослабления определенных
частот, в линиях связи, для изучения частотного состава сигналов.
СПИСОК ЛИТЕРАТУРЫ
1. Джонсон
Д., Джонсон Дж., Мур Г. Справочник по активным фильтрам: Пер. с англ. М.:
Энергоатомиздат, 1983.
ПРИЛОЖЕНИЕ 1
Схема фильтра
ПРИЛОЖЕНИЕ 2
Характеристики фильтра