|
x0
|
x1
|
x2
|
x3
|
Y
|
|
0
|
0
|
0
|
0
|
Y0
|
|
0
|
0
|
0
|
1
|
Y1
|
|
…
|
…
|
…
|
…
|
Y2…Y6
|
|
0
|
1
|
1
|
1
|
Y7
|
|
1
|
0
|
0
|
0
|
Y8
|
|
1
|
0
|
0
|
1
|
Y9
|
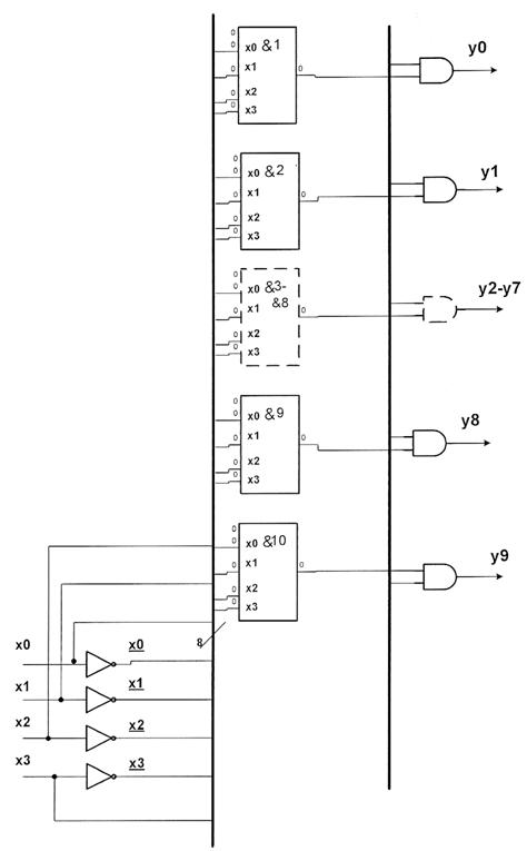
Логические уравнения дешифратора:
«1» подаётся на заданный выход у7 по комбинации 0111 (см. выделенную строку в таблице). Схема состоит из
одного полного декадного дешифратора.
Рис. 7.2 Схема дешифратора – DС 10/7.
Задание
8 – Ответить на вопросы:
8.1 – строение и принцип работы
диода;
Строение диода видно на рис.8.1.а,
его изображение на принципиальной схеме показано на рис.8.1.б, а его
вольт-амперная характеристика – из рис.8.1.в.



Рис. 8.1 Структура, графическое
изображение
и вольт-амперная характеристика
диода
Вольт-амперную характеристику диода
в открытом состоянии можно аппроксимировать двумя отрезками прямых (рис.8.1.в),
что позволяет определить необходимые параметры
для анализа, расчёта и моделирования.
При прямом напряжении на диоде – UD < UDO ток через диод равен нулю. Для UD > UDO диод аппроксимируется
сопротивлением
Таким образом, модель диода в
открытом состоянии описывается линейным уравнением UD = UDO + rD.
В закрытом состоянии сопротивление
диода принимается бесконечным, а ток через диод – равным нулю.
8.2 – строение и принцип работы
стабилитрона
Стабилитрон — полупроводниковый диод,
предназначенный для стабилизации напряжения в источниках питания. По сравнению
с обычными диодами имеет достаточно низкое регламентированное напряжение пробоя
(при обратном включении) и может поддерживать это напряжение на постоянном
уровне при значительном изменении силы обратного тока. Материалы, используемые
для создания p-n перехода стабилитронов, имеют
высокую концентрацию примесей.
Поэтому, при относительно
небольших обратных напряжениях в переходе возникает сильное электрическое поле,
вызывающее его электрический пробой, в данном случае являющийся обратимым (если
не наступает тепловой пробой вследствие слишком большой силы тока).
В основе работы
стабилитрона лежат два механизма:
Лавинный пробой p-n перехода
Туннельный пробой p-n перехода (Эффект Зенера в англоязычной литературе)
Несмотря на схожие
результаты действия, эти механизмы различны, хотя и присутствуют в любом
стабилитроне совместно, но преобладает только один из них. У стабилитронов до
напряжения 5,6 вольт преобладает туннельный пробой с отрицательным
температурным коэффициентом, выше 5,6 вольт доминирующим становится лавинный
пробой с положительным температурным коэффициентом. При напряжении, равном 5,6
вольт, оба эффекта уравновешиваются, поэтому выбор такого напряжения является
оптимальным решением для устройств с широким температурным диапазоном
применения.
Пробойный режим не связан
с инжекцией неосновных носителей заряда. Поэтому в стабилитроне инжекционные
явления, связанные с накоплением и рассасыванием носителей заряда при переходе
из области пробоя в область запирания и обратно, практически отсутствуют. Это
позволяет использовать их в импульсных схемах в качестве фиксаторов уровней и
ограничителей.
Виды стабилитронов:
Прецизионные — обладают
повышенной стабильностью напряжения стабилизации, для них дополнительно
нормируются временная нестабильность напряжения и температурный коэффициент
напряжения (например: 2С191, КС211, КС520);
Двуханодные —
обеспечивают стабилизацию и ограничение двухполярных напряжений, для них
дополнительно нормируется абсолютное значение несимметричности напряжения
стабилизации (например: 2С170А, 2С182А);
быстродействующие — имеют
сниженное значение барьерной ёмкости (десятки пФ) и малую длительность
переходного процесса (единицы нс), что позволяет стабилизировать и ограничивать
кратковременные импульсы напряжения (например: 2С175Е, КС182Е, 2С211Е).
Существуют микросхемы
линейных регуляторов напряжения с двумя выводами, которые имеют такую же схему
включения, что и стабилитрон, и зачастую, такое же обозначение на электрических
принципиальных схемах.
Обозначение стабилитрона
на принципиальных схемах
Обозначение двуханодного
стабилитрона на принципиальных схемах
Типовая схема включения стабилитрона
Вольт-амперная характеристика
нескольких стабилитронов
8.3 – строение и принцип работы
мостового выпрямителя
Выпрямителем называется
устройство, преобразующее переменное напряжение в несинусоидальное постоянное
(выпрямленное), а среднее значение (постоянная составляющая) этого напряжения
пользуется потребителем постоянного тока.
Однофазная мостовая схема
выпрямления представлена на рис.8.3. К ней подводится напряжение U2Т(t) = Umsinωt, а нагрузка R подключена к выходным клеммам.
В половину периода когда
напряжение U2T(t), положительно, в цепи трансформатор
– диодV1 – нагрузка RH – диод V4
протекает ток, а его величина ограничивается сопротивлением нагрузки. Поэтому в
данный интервал времени, пропускающие ток диоды V1, V4
имеют UV(t) = Vпр ~ 0, а напряжение U2r(t)
приложено к диодам V2 и
V3 как обратное.
Во вторую половину
периода, когда переменное напряжение отрицательно, ток протекает в цепи трансформатор
– диод V3 – нагрузка RH – диод V2. В
этот отрезок времени UH(t) = U2T(t), а диодам V1 и V4 это напряжение приложено как обратное.
Периодическое повторение
этих процессов определяет несинусоидальное напряжение UM(t) = U2T(t).
Постоянная
составляющая:
8.4 – строение и принцип работы
биполярного и полевого транзистора
Транзистор

Транзи́стор (от англ. transfer —
переносить и resistor — сопротивление) — трёхэлектродный полупроводниковый
электронный прибор, в котором ток в цепи двух электродов управляется третьим
электродом. Управление током в выходной цепи осуществляется за счёт изменения
входного напряжения. Небольшое изменение входных величин может приводить к
существенно большему изменению выходного напряжения и тока. Это усилительное
свойство транзисторов используется в аналоговой технике (аналоговые ТВ, радио,
связь и т. п.). В настоящее время в аналоговой технике доминируют биполярные
транзисторы (БТ) (международный термин — BJT, bipolar junction transistor).
Другой важнейшей отраслью электроники является цифровая техника (логика,
память, процессоры, компьютеры, цифровая связь и т. п.), где, напротив,
биполярные транзисторы почти полностью вытеснены полевыми.
Вся современная цифровая
техника построена, в основном, на полевых МОП (металл-оксид-полупроводник)
транзисторах (МОПТ), как более экономичных, по сравнению с БТ, элементах.
Иногда их называют МДП (металл-диэлектрик-полупроводник) транзисторы.
Международный термин — MOSFET (metal-oxide-semiconductor field effect
transistor). Транзисторы изготавливаются в рамках интегральной технологии на
одном кремниевом кристалле (чипе) и составляют элементарный «кирпичик» для
построения микросхем памяти, процессора, логики и т. п. Размеры современных
МОПТ составляют от 90 до 32 нм. На одном современном чипе (обычно размером 1—2
см²) размещаются несколько (пока единицы) миллиардов МОПТ. На протяжении
60 лет происходит уменьшение размеров(миниатюризация) МОПТ и увеличение их
количества на одном чипе (степень интеграции), в ближайшие годы ожидается
дальнейшее увеличение степени интеграции транзисторов на чипе (см. Закон Мура).
Уменьшение размеров МОПТ приводит также к повышению быстродействия процессоров.
Каждую секунду сегодня в мире изготавливается полмиллиарда МОП транзисторов.
Биполярный транзистор
Обозначение биполярных
транзисторов на схемах
Биполярный транзистор —
трёхэлектродный полупроводниковый прибор, разновидность транзистора. Электроды
подключены к трём последовательно расположенным слоям полупроводника с
чередующимся типом примесной проводимости. По этому способу чередования
различают npn и pnp транзисторы
(n (negative) — электронный тип примесной проводи-мости, p (positive) — дырочный).
Электрод, подключённый к центральному
слою, называют базой, электроды, подключённые к внешним слоям, называют
коллектором и эмиттером. На простейшей схеме различия между коллектором и
эмиттером не видны. В действительности же коллектор отличается от эмиттера,
главное отличие коллектора — бо́льшая площадь p – n — перехода. Кроме того, для работы
транзистора абсолютно необходима малая толщина базы.
Принцип действия
транзистора
В активном режиме
работы транзистор включён так, что его эмиттерный переход смещён в прямом
направлении (открыт), а коллекторный переход смещён в обратном направлении. Для
определённости рассмотрим npn транзистор,
все рассуждения повторяются абсолютно аналогично для случая pnp транзистора, с заменой слова «электроны» на «дырки», и
наоборот, а также с заменой всех

напряжений на
противоположные по знаку. В npn транзисторе
электроны, основные носители тока в эмиттере, проходят через открытый переход
эмиттер-база в область базы. Часть этих электронов рекомбинирует с основными
носителями заряда в базе (дырками), часть диффундирует обратно в эмиттер.
Однако, из-за того что базу делают очень тонкой и очень слабо легированной,
большая часть электронов, инжектированная из эмиттера, диффундирует в область
коллектора. Сильное электрическое поле обратно смещённого коллекторного
перехода захватывает электроны (напомним, что они - неосновные носители в базе,
поэтому для них переход открыт), и проносит их в коллектор. Ток коллектора,
таким образом, практически равен току эмиттера, за исключением небольшой потери
на рекомбинацию в базе, которая и образует ток базы (Iэ=Iб + Iк). Коэффициент α,
связывающий ток эмиттера и ток коллектора (Iк = α Iэ)
называется коэффициентом передачи тока эмиттера. Численное значение
коэффициента α 0.9 – 0.999, чем больше коэффициент, тем лучше транзистор. Этот
коэффициент мало зависит от напряжения коллектор-база и база-эмиттер. Поэтому в
широком диапазоне рабочих напряжений ток коллектора пропорционален току базы,
коэффициент пропорциональности равен β
= α / (1 − α) = (10 − 1000). Таким образом, изменяя малый ток
базы, можно управлять значительно большим током коллектора.
Схемы включения транзистора:
Схема включения с общей
базой
Любая схема включения
транзистора характеризуется двумя основными показателями:
коэффициент усиления по
току Iвых/Iвх
.
Для схемы с общей базой
Iвых/Iвх = Iк/Iэ
= α [α < 1])
входное сопротивление Rвхб = Uвх/Iвх = Uбэ/Iэ.
Входное сопротивление
для схемы с общей базой мало и составляет десятки Ом, так как входная цепь
транзистора при этом представляет собой открытый эмиттерный переход
транзистора.
Недостатки схемы с общей
базой:
Схема не усиливает ток,
так как α < 1
Малое входное
сопротивление
Два разных источника
напряжения для питания.
Достоинства:
Хорошие температурные и
частотные свойства.
Схема включения с общим
эмиттером
Iвых=Iк Iвх=Iб
Uвх=Uбэ Uвых=Uкэ
Достоинства:
Большой коэффициент
усиления по току
Бо́льшее входное
сопротивление
Можно обойтись одним
источником питания
Недостатки:
Худшие температурные и
частотные свойства по сравнению со схемой с общей базой
Схема с общим коллектором
Iвых=Iэ Iвх=Iб
Uвх=Uбк Uвых=Uкэ
Достоинства:
Большое входное сопротивление
Недостатки:
Не усиливает напряжение
Схему с таким включением
также называют «эмиттерным повторителем»
Полевой
транзистор
Полевой транзистор — полупроводниковый прибор, в
котором ток изменяется в результате действия перпендикулярного току электрического
поля, создаваемого входным сигналом.
Протекание в полевом транзисторе
рабочего тока обусловлено носителями заряда только одного знака (электронами
или дырками), поэтому такие приборы называются униполярными (в отличие от
биполярных).
Классификация полевых транзисторов
По физической структуре и механизму
работы полевые транзисторы условно делят на 2 группы. Первую образуют
транзисторы с управляющим р-n переходом или
переходом металл — полупроводник (барьер Шоттки), вторую — транзисторы с
управлением посредством изолированного электрода (затвора), т. н. транзисторы
МДП (металл — диэлектрик — полупроводник).
Транзисторы
с управляющим p-n переходом
Полевой транзистор с управляющим p-n
переходом – это полевой транзистор, затвор которого изолирован (то есть отделен
в электрическом отношении) от канала p-n переходом, смещенным в обратном
направлении. На рис. 8.4.2 изображено устройство полевого транзистора с
управляющим p-n переходом.
Такой транзистор имеет два
невыпрямляющих контакта к области, по которой проходит управляемый ток основных
носителей заряда, и один или два управляющих электронно-дырочных перехода,
смещенных в обратном направлении. При изменении обратного напряжения на p-n
переходе изменяется его толщина и, следовательно, толщина области, по которой
проходит управляемый ток основных носителей заряда. Область, толщина и
поперечное сечение которой управляется внешним напряжением на управляющем p-n
переходе и по которой проходит управляемый ток основных носителей, называют
каналом. Электрод, из которого в канал входят основные носители заряда,
называют истоком. Электрод, через который из канала уходят основные носители
заряда, называют стоком. Электрод, служащий для регулирования поперечного
сечения канала, называют затвором.
Электропроводность канала может
быть как n-, так и p-типа. Поэтому по электропроводности канала различают
полевые транзисторы с n-каналом и р-каналом. Все полярности напряжений
смещения, подаваемых на электроды транзисторов с n- и с p-каналом,
противоположны.
Управление током стока, то есть
током от внешнего относительно мощного источника питания в цепи нагрузки,
происходит при изменении обратного напряжения на p-n переходе затвора (или на
двух p-n переходах одновременно). В связи с малостью обратных токов мощность,
необходимая для управления током стока и потребляемая от источника сигнала в
цепи затвора, оказывается ничтожно малой. Поэтому полевой транзистор может
обеспечить усиление электромагнитных колебании как по мощности, так и по току и
напряжению.
Таким образом, полевой транзистор
по принципу действия аналогичен вакуумному триоду. Исток в полевом транзисторе
подобен катоду вакуумного триода, затвор — сетке, сток — аноду. Но при этом
полевой транзистор существенно отличается от вакуумного триода. Во-первых, для
работы полевого транзистора не требуется подогрева катода. Во-вторых, любую из
функций истока и стока может выполнять каждый из этих электродов. В-третьих,
полевые транзисторы могут быть сделаны как с n-каналом, так и с p-каналом, что
позволяет удачно сочетать эти два типа полевых транзисторов в схемах .
От биполярного транзистора полевой
транзистор отличается, во-первых, принципом действия: в биполярном транзисторе
управление выходным сигналом производится входным током, а в полевом
транзисторе — входным напряжением или электрическим полем. Во-вторых, полевые
транзисторы имеют значительно большие входные сопротивления, что связано с
обратным смещением p-n-перехода затвора в рассматриваемом типе полевых
транзисторов. В-третьих, полевые транзисторы могут обладать низким уровнем шума
(особенно на низких частотах), так как в полевых транзисторах не используется
явление инжекции неосновных носителей заряда и канал полевого транзистора может
быть отделен от поверхности полупроводникового кристалла. Процессы рекомбинации
носителей в p-n переходе и в базе биполярного транзистора, а также
генерационно-рекомбинационные процессы на поверхности кристалла полупроводника
сопровождаются возникновением низкочастотных шумов.
Транзисторы с изолированным
затвором
(МДП-транзисторы)
Полевой транзистор с изолированным
затвором — это полевой транзистор, затвор которого отделен в электрическом
отношении от канала слоем диэлектрика.
На рис. 8.4.5 показанно устройство
полевого транзистора с изолирован-ным затвором. В кристалле полупрово-дника с
относительно высоким удельным сопротивлением, который называют подложкой,
созданы две сильнолегированные области с про-тивоположным относительно
подло-жки типом проводимости. На эти области нанесены металлические электроды –
исток и сток. Расстояние между сильнолегированными облас-тями истока и стока
может быть меньше микрона. Поверхность кристалла полупроводника между истоком и
стоком покрыта тонким слоем (порядка 0,1 мкм) диэлектрика.
Так как исходным полупроводником
для полевых транзисторов обычно является кремний, то в качестве диэлектрика
используется слой двуокиси кремния SiO2, выращенный на поверхности
кристалла кремния путем высокотемпературного окисления. На слой диэлектрика
нанесен металлический электрод — затвор. Получается структура, состоящая из
металла, диэлектрика и полупроводника. Поэтому полевые транзисторы с
изолированным затвором часто называют МДП-транзисторами.
Входное сопротивление
МДП-транзисторов может достигать 1010...1014 Ом (у
полевых транзисторов с управляющим p-n-переходом 107...109),
что является преимуществом при построении высокоточных устройств.
Существуют две разновидности
МДП-транзисторов: с индуцированным каналом и со встроенным каналом.
В МДП-транзисторах с индуцированным
каналом (рис.8.4.5, а) проводящий канал между сильнолегированными областями
истока и стока отсутствует и, следовательно, заметный ток стока появляется
только при определенной полярности и при определенном значении напряжения на
затворе относительно истока, которое называют пороговым напряжением (UЗИпор).
В МДП-транзисторах со встроенным
каналом (рис.8.4.5, б) у поверхности полупроводника под затвором при нулевом
напряжении на затворе относительно истока существует инверсный слой — канал,
который соединяет исток со стоком.
Изображенные на рис. 8.4.5
структуры полевых транзисторов с изолированным затвором имеют подложку с
электропроводностью n-типа. Поэтому сильнолегированные области под истоком и
стоком, а также индуцированный и встроенный канал имеют электропроводность p-типа.
Если же аналогичные транзисторы созданы на подложке с электропроводностью p-типа,
то канал у них будет иметь электропроводность n-типа.
МДП-транзисторы с индуцированным
каналом
При напряжении на затворе
относительно истока, равном нулю, и при наличии напряжения на стоке ток стока
оказывается ничтожно малым. Он представляет собой обратный ток p-n перехода
между подложкой и сильнолегированной областью стока. При отрицательном
потенциале на затворе (для структуры, показанной на рис.8.4.5, а) в результате
проникновения электрического поля через диэлектрический слой в полупроводник
при малых напряжениях на затворе (меньших
UЗИпор) у поверхности полупроводника под затвором возникает
обедненный основными носителями слой эффект поля и область объемного заряда,
состоящая из ионизированных нескомпенсированных примесных атомов. При
напряжениях на затворе, больших UЗИпор, у поверхности полупроводника под затвором возникает
инверсный слой, который и является каналом, соединяющим исток со стоком.
Толщина и поперечное сечение канала будут изменяться с изменением напряжения на
затворе, соответственно будет изменяться и ток стока, то есть ток в цепи
нагрузки и относительно мощного источника питания. Так происходит управление
током стока в полевом транзисторе с изолированным затвором и с индуцированным
каналом.
В связи с тем, что затвор отделен
от подложки диэлектрическим слоем, ток в цепи затвора ничтожно мал, мала и
мощность, потребляемая от источника сигнала в цепи затвора и необходимая для
управления относительно большим током стока. Таким образом, МДП-транзистор с
индуцированным каналом может производить усиление электромагнитных колебаний по
напряжению и по мощности.
Принцип усиления мощности в МДП-транзисторах
можно рассматривать с точки зрения передачи носителями заряда энергии
постоянного электрического поля (энергии источника питания в выходной цепи)
переменному электрическому полю. В МДП-транзисторе до возникновения канала
почти все напряжение источника питания в цепи стока падало на полупроводнике
между истоком и стоком, создавая относительно большую постоянную составляющую
напряженности электрического поля. Под действием напряжения на затворе в
полупроводнике под затвором возникает канал, по которому от истока к стоку
движутся носители заряда — дырки. Дырки, двигаясь по направлению постоянной
составляющей электрического поля, разгоняются этим полем и их энергия
увеличивается за счет энергии источника питания, в цепи стока. Одновременно с
возникновением канала и появлением в нем подвижных носителей заряда уменьшается
напряжение на стоке, то есть мгновенное значение переменной составляющей
электрического поля в канале направлено противоположно постоянной составляющей.
Поэтому дырки тормозятся переменным электрическим полем, отдавая ему часть
своей энергии.
МДП-транзисторы
со встроенным каналом
В данной схеме в качестве
нелинейного элемента используется МДП транзистор с изолированным затвором и
индуцированным каналом.

В связи с наличием встроенного
канала в таком МДП-транзисторе при нулевом напряжении на затворе (см.
рис.8.4.5, б) поперечное сечение и проводимость канала будут изменяться при
изменении напряжения на затворе как отрицательной, так и положительной
полярности. Таким образом, МДП-транзистор со встроенным каналом может работать
в двух режимах: в режиме обогащения и в режиме обеднения канала носителями
заряда. Эта особенность МДП-транзисторов со встроенным каналом отражается и на
смещении выходных статических характеристик при изменении напряжения на затворе
и его полярности (рис.8.4.6).
Статические характеристики передачи
(рис.8.4.6, b) выходят из точки на оси абсцисс, соответствующей напряжению
отсечки UЗИотс, то есть напряжению между затвором
и истоком МДП-транзистора со встроенным каналом, работающего в режиме
обеднения, при котором ток стока достигает заданного низкого значения.
Формулы расчета IC в зависимости от напряжения UЗИ
1. Транзистор закрыт
Пороговое значение напряжения МДП
транзистора
2. Параболический участок.

– удельная крутизна транзистора.
3. Дальнейшее увеличение U3u приводит к переходу на пологий
уровень.
— Уравнение Ховстайна.
МДП-структуры
специального назначения
В структурах типа металл-нитрид-оксид-полупроводник
(МНОП) диэлектрик под затвором выполняется двухслойным: слой оксида SiO2 и толстый слой нитрида Si3N4. Между слоями образуются ловушки
электронов, которые при подаче на затвор МНОП-структуры положительного
напряжения (28..30 В) захватывают туннелирующие через тонкий слой SiO2 электроны. Образующиеся
отрицательно заряженные ионы повышают пороговое напряжение, причем их заряд
может храниться до нескольких лет при отсутствии питания, т.к. слой SiO2 предотвращает утечку заряда. При
подаче на затвор большого отрицательное напряжения (28...30 В), накопленный
заряд рассасывается, что существенно уменьшает пороговое напряжение.
Структуры типа металл-оксид-полупроводник
(МОП) с плавающим затвором и лавинной инжекцией имеют затвор, выполненный из
поликристаллического кремния, изолированный от других частей структуры.
Лавинный пробой p-n-перехода подложки и стока или
истока на которые подается высокое напряжение, позволяет электронам проникнуть
в слой оксида и достигнуть затвора, вследствие чего на нем появляется
отрицательный заряд. Изолирующие свойства диэлектрика позволяют сохранить заряд
десятки лет. Отвод электрического заряда с затвора осуществляется с помощью
ионизирующего ультрафиолетового облучения кварцевыми лампами, при этом фототок
позволяет электронам рекомбинировать с дырками. См. также ЛИЗМОП.
Области применения
полевых транзисторов
Значительную часть используемых в
настоящий момент полевых транзисторов составляют КМОП (CMOS) транзисторы,
которые в свою очередь используются повсеместно в цифровых интегральных схемах.
За счёт того, что полевые
транзисторы управляются полем (величиной напряжения приложенного к затвору), а
не током протекающем через базу (как в биполярных транзисторах) полевые
транзисторы потребляют значительно меньше энергии, особенно в схемах ждущих и
следящих устройств, а также в схемах малого потребления и энергосбережения (реализация
спящих режимов).
Выдающийся пример устройства
построенного на полевых транзисторах - пульт дистанционного управления для
телевизора. За счёт применения полевых транзисторов пульт может работать до
нескольких лет непрерывно ожидая нажатия кнопок, потому что практически не
потребляет энергии.
8.5 – основные схемы включения
биполярного транзистора и особенности их работы;
Описание схем и включение
биполярного транзистора – см. п. 8.4
8.6 – назначение операционного
усилителя;
Операционный усилитель
Операционный усилитель (ОУ,
OpAmp) — усилитель постоянного тока с дифференциальным входом и, как правило,
единственным выходом, имеющий высокий коэффициент усиления. ОУ почти всегда
используются в схемах с глубокой отрицательной обратной связью, которая,
благодаря высокому коэффициенту усиления ОУ, полностью определяет коэффициент
передачи полученной схемы.
В настоящее время ОУ
получили широкое применение как в виде отдельных чипов, так и в виде
функциональных блоков в составе более сложных интегральных схем. Такая
популярность обусловлена тем, что ОУ является универсальным блоком с
характеристиками, близкими к идеальным, на основе которого можно построить
множество различных электронных узлов.
Рис. 8.6.1
Операционные усилители в различных корпусах
Обозначения
На рисунке показано
схематичное изображение ОУ
здесь:
V+:
неинвертирующий вход
V−:
инвертирующий вход
Vout: выход
VS+: плюс
источника питания (также может обозначаться как VDD, VCC,
или VCC + )
VS−:
минус источника питания (также может обозначаться как VSS, VEE,
или VCC − )
Рис. 8.6.2
Обозначение операционного
усилителя на
схемах
Указанные пять выводов
присутствуют в любом ОУ, они абсолютно необходимы для его функционирования.
Помимо этого, некоторые ОУ могут иметь дополнительные выводы, предназначенные
для:
установки тока покоя
частотной коррекции
и ряда других функций.
Выводы питания (VS+
и VS−) могут быть обозначены по-разному (см. выводы питания
интегральных схем). Вне зависимости от обозначений смысл остаётся одним и тем
же. Часто выводы питания не рисуют на схеме, чтобы не загромождать её
несущественными деталями, при этом способ подключения этих выводов явно не
указывается или даже считается очевидным (особенно часто это происходит при изображении
одного усилителя из микросхемы с четырьмя усилителями с общими выводами
питания). При обозначении ОУ на схемах можно менять местами инвертирующий и
неинвертирующий входы, если это удобно; выводы питания, как правило, всегда
располагают единственным способом (положительный вверху).
Основы
функционирования (Питание)
В общем случае ОУ
использует двуполярное питание, то есть источник питания имеет три вывода с
потенциалами:
U + (к нему
подключается VS +)
0 → (обычно не
подключается)
U – (к нему
подключается VS –)
Вывод источника питания с
нулевым потенциалом непосредственно к ОУ обычно не подключается, но, как
правило, является общей точкой схемы и используется для создания обратной
связи. Поэтому часто вместо двуполярного используется более простое однополярное,
а общая точка создаётся искусственно или совмещается с отрицательной шиной
питания.
ОУ способны работать в широком
диапазоне напряжений источников питания, типичное значение для ОУ общего
применения от ±1,5 В до ±15 В при двуполярном питании (то есть U+=1,5…15 В, U – =
– 15 … – 1,5 В,
допустим некоторый перекос). Далее вопросы питания ОУ будут рассмотрены подробнее.
Простейшее включение
ОУ
Рассмотрим работу ОУ как
отдельного дифференциального усилителя, то есть без включения в рассмотрение каких-либо
внешних компонентов. В этом случае ОУ ведёт себя как обычный усилитель с
дифференциальным входом, то есть поведение ОУ описывается следующим образом:
здесь:
Vout: напряжение на выходе
V+: напряжение на неинвертирующем
входе
V−: напряжение на инвертирующем входе
Gopenloop: коэффициент усиления с разомкнутой
петлёй обратной связи
Все напряжения считаются
относительно общей точки схемы. Рассматриваемый способ включения ОУ (без
обратной связи) практически не используется вследствие присущих ему серьёзных
недостатков:
Коэффициент усиления с
разомкнутой петлёй обратной связи Gopenloop нормируется
в очень широких пределах и может изменяться в тысячи раз (зависит сильнее всего
от частоты сигнала и температуры).
Коэффициент усиления
очень велик (типичное значение 106 на
постоянном токе) и не поддаётся регулировке.
Точка отсчёта входного и
выходного напряжений не поддаются регулировке.
Простейший
неинвертирующий усилитель на ОУ
Из рассмотрения принципа
работы идеального ОУ следует очень простая методика проектирования схем:
Пусть необходимо
построить цепь на ОУ с требуемыми свойствами. Требуемые свойства заключаются
прежде всего в заданном состоянии выхода (выходное напряжение, выходной ток и
т.д.), которое, возможно, зависит от какого-либо входного воздействия. Для
создания схемы нужно подключить к ОУ
такую обратную связь, чтобы при требуемом выходном состоянии достигалось
равенство напряжений на входах ОУ (инвертирующем
и неинвертирующем), а обратная связь была бы отрицательной.
Таким образом, требуемое
состояние системы будет устойчивым состоянием равновесия, и система будет в нем
находиться неограниченно долго. Пользуясь этим упрощённым подходом, несложно
получить простейшую схему усилителя.
От усилителя требуется
наличие на выходе напряжения, превышающего входное в K раз. В соответствии с
приведённой выше методикой подадим на неинвертирующий вход ОУ сам входной
сигнал, а на инвертирующий — выходной сигнал, поделённый в K раз резистивным
делителем напряжения.
Рис. 8.6.3 Обозначение
операционного усилителя на схемах,
неинвертирующая схема
включения
Пусть, K — коэффициент деления напряжения резистивным делителем R1R2:
K = R1 / (R1 + R2), тогда для неидеального ОУ (с
конечным коэффициентом усиления Gopenloop) имеем:
V+
= Vin
V−
= K Vout
Vout
= Gopenloop(Vin − K Vout)
Решая данную систему
относительно Vout
/ Vin,
получаем:
Vout/Vin = Gopenloop/(1
+ Gopenloop K)
то есть получен
усилитель, коэффициент усиления которого зависит от усиления ОУ и номиналов
резисторов. Если же ОУ имеет очень большой коэффициент усиления Gopenloop (много больший, чем 1/K),
то коэффициент Gopenloop
в выражении
сокращается и получаем более простое выражение:
Vout/Vin = 1/K = 1
+ (R2/R1)
Таким образом,
коэффициент передачи усилителя, построенного на ОУ с достаточно большим
усилением, практически зависит только от параметров обратной связи. Это
полезное свойство позволяет проектировать системы с очень стабильным
коэффициентом передачи, необходимые, например, при измерениях и обработке
сигналов.
Классификация ОУ
По типу элементной базы
На полевых транзисторах
На биполярных
транзисторах
На электронных лампах (устарели)
По области применения
Выпускаемые
промышленностью операционные усилители постоянно совершенствуются, параметры ОУ
приближаются к идеальным. Однако улучшить все параметры одновременно технически
невозможно или нецелесообразно из-за дороговизны полученного чипа. Для того,
чтобы расширить область применения ОУ, выпускаются различные их типы, в каждом
из которых один или несколько параметров являются выдающимися, а остальные на
обычном уровне (или даже чуть хуже). Это оправдано, так как в зависимости от
сферы применения от ОУ требуется высокое значение того или иного параметра, но
не всех сразу. Отсюда вытекает классификация ОУ по областям применения.
Индустриальный стандарт.
Так называют широко применяемые, очень дешевые ОУ общего применения со средними
характеристиками. Пример: LM324.
Прецизионные ОУ имеют
очень малые напряжения смещения, применяются в точных измерительных схемах.
Обычно ОУ на биполярных транзисторах по этому показателю несколько лучше, чем
на полевых. Также от прецизионных ОУ требуется долговременная стабильность
параметров. Исключительно малыми смещениями обладают стабилизированные
прерыванием ОУ. Пример: AD707 с напряжением смещения 15 мкВ.
С малым входным током
(электрометрические) ОУ. Все ОУ, имеющие полевые транзисторы на входе, обладают
малым входным током. Но среди них существуют специальные ОУ с исключительно
малым входным током. Чтобы полностью реализовать их преимущества, при проектировании
устройств с их использованием необходимо даже учитывать утечку тока по печатной
плате. Пример: AD549 с входным током 6·10 – 14 А.
Микромощные и
программируемые ОУ потребляют малый ток на собственное питание. Такие ОУ не
могут быть быстродействующими, так как малый потребляемый ток и высокое
быстродействие — взаимоисключающие требования. Программируемыми называются ОУ,
для которых все внутренние токи покоя можно задать с помощью внешнего тока,
подаваемого на специальный вывод ОУ.
Мощные (сильноточные) ОУ
могут отдавать большой ток в нагрузку.
Высоковольтные ОУ. Все
напряжения для них (питания, синфазное входное, максимальное выходное)
значительно больше, чем для ОУ широкого применения.
Быстродействующие ОУ
имеют высокую скорость нарастания и частоту единичного усиления. Такие ОУ не
могут быть микромощными.
Возможны также комбинации
данных категорий, например, прецизионный быстродействующий ОУ.
8.7 – устройство и принцип работы
простых логических
элементов,
мультиплексора, демультиплексора, шифратора,
дешифратора,
сумматора;
Схемотехника прстейших
логических элементов.
Элемент НЕ, в общем случае
представляет транзисторный ключ на полевом или на биполярном транзисторе. (см.
Рис. 8.7.1)
Рис. 8.7.1
Элемент ИЛИ, в простейшем случае
реализуется на полупроводниковых диодах. Необходимым условием для работы
является: 1) Uвх1 > UИП, 2) R >> Ri.пр. (см. Рис. 8.7.2)
Рис. 8.7.2
Схема И, элементы И-НЕ и ИЛИ-НЕ
– реализуются подключением на выход диодной матрицы транзисторного инвертора R >> Rпр. (см. Рис.
8.7.3)
Рис. 8.7.3
Простые логические элементы
предназначены для реализации основных функций алгебры логики в цифровых
устройствах. Дешифраторы и шифраторы принадлежат к числу преобразователей
кодов.
Мультиплексором называется
комбинационное устройство, обеспечивающее коммутацию одного из входов на общий
выход под управлением сигналов на адресных входах.
Демультиплексором называется
комбинационное устройство, обеспечивающее коммутацию единственного входа на
один из выходов под управлением сигналов на адресных входах.
С понятием шифрации связано
представление о сжатии данных, с понятием дешифрации, обратное преобразование.
Дешифратор предназначен для преобразования поступающего на входы кода – в
сигнал только на одном из выходов. Шифраторы выполняют микрооперации, обратную
микрооперации дешифраторов. При возбуждения одной из входных цепей шифратора на
его выходах формируется слово, отображающее номер возбуждённой цепи.
Сумматором называется устройство,
выполняющее арифметическое сложение двух чисел, представленных операций (сдвига
числа, обращение кода числа) могут выполнять алгебраическое сложение,
вычитание, умножение, деление, сравнение и другие действия с числами.
Микроконтроллеры в общем случае
предназначены для автоматического измерения, индикации, регистрации заданных
параметров, выработки управляющих сигналов (команд), для исполнительных
элементов в соответствии с заданной программой.
8.8 – назначение микроконтроллера.
Микроконтроллер
(Термин "микроконтроллер"
(МК) вытеснил из употребления ранее использовавшийся термин
"однокристальная микро-ЭВМ".)

|
|
|
Микроконтроллер
ATtiny2313
американской
фирмы Atmel
|
|
Микроконтроллер 1993 года
с УФ стиранием памяти 62E40 европейской фирмы STMicroelectronics
Микроконтроллер — микросхема,
предназначенная для управления электронными устройствами.
Типичный микроконтроллер
сочетает в себе функции процессора и периферийных устройств, может содержать ОЗУ
и ПЗУ. По сути, это однокристальный компьютер, способный выполнять простые
задачи. Использование одной микросхемы, вместо целого набора, как в случае
обычных процессоров, применяемых в персональных компьютерах, значительно
снижает размеры, энергопотребление и стоимость устройств, построенных на базе
микроконтроллеров.
Микроконтроллеры являются
основой для построения встраиваемых систем, их можно встретить во многих
современных приборах, таких, как телефоны, стиральные машины и т. п.
Бо́льшая часть выпускаемых в мире процессоров — микроконтроллеры.
Описание
При проектировании
микроконтроллеров приходится соблюдать баланс между размерами и стоимостью с
одной стороны и гибкостью и производительностью с другой. Для разных приложений
оптимальное соотношение этих и других параметров может различаться очень
сильно. Поэтому существует огромное количество типов микроконтроллеров,
отличающихся архитектурой процессорного модуля, размером и типом встроенной
памяти, набором периферийных устройств, типом корпуса и т. д.
В то время, как 8-разрядные
процессоры общего назначения полностью вытеснены более производительными
моделями, 8-разрядные микроконтроллеры продолжают широко использоваться. Это
объясняется тем, что существует большое количество применений, в которых не
требуется высокая производительность, но важна низкая стоимость. В то же время,
есть микроконтроллеры, обладающие больши́ми вычислительными возможностями,
например цифровые сигнальные процессоры.
Ограничения по цене и
энергопотреблению сдерживают также рост тактовой частоты контроллеров. Хотя
производители стремятся обеспечить работу своих изделий на высоких частотах,
они, в то же время, предоставляют заказчикам выбор, выпуская модификации,
рассчитанные на разные частоты и напряжения питания. Во многих моделях
микроконтроллеров используется статическая память для ОЗУ и внутренних
регистров. Это даёт контроллеру возможность работать на меньших частотах и даже
не терять данные при полной остановке тактового генератора. Часто предусмотрены
различные режимы энергосбережения, в которых отключается часть периферийных
устройств и вычислительный модуль.
Кроме ОЗУ, микроконтроллер
может иметь встроенную энергонезависимую память для хранения программы и
данных. Во многих контроллерах вообще нет шин для подключения внешней памяти.
Наиболее дешёвые типы памяти допускают лишь однократную запись. Такие
устройства подходят для массового производства в тех случаях, когда программа
контроллера не будет обновляться. Другие модификации контроллеров обладают
возможностью многократной перезаписи энергонезависимой памяти. В отличие от
процессоров общего назначения, в микроконтроллерах часто используется
гарвардская архитектура.
Неполный список
периферии, которая может присутствовать в микроконтроллерах, включает в себя:
различные интерфейсы ввода-вывода,
такие как UART, I2C, SPI, CAN, USB, ETHERNET
аналого-цифровые и
цифро-аналоговые преобразователи
компараторы
широтно-импульсные
модуляторы
таймеры
контроллеры
бесколлекторных двигателей
контроллеры дисплеев и
клавиатур
радиочастотные приемники
и передатчики
массивы встроенной FLASH
памяти
Программирование
микроконтроллеров обычно осуществляется на языке ассемблера или Си, хотя
существуют компиляторы для других языков, например Форта используются также
встроенные интерпретаторы Бейсика. Для отладки программ используются
программные симуляторы (специальные программы для персональных компьютеров, имитирующие
работу микроконтроллера), внутрисхемные эмуляторы (электронные устройства,
имитирующие микроконтроллер, которые можно подключить вместо него к
разрабатываемому встроенному устройству) и интерфейс JTAG.
____________________________________________________________
____________________________________________________________
Задание
9 – (Дополнительно):
– Классификация фильтров, построение и схемы активных фильтров.
Фильтрующие элементы
Теоретические сведения.
Фильтрующие элементы используются в
блоках питания для фильтрации сигналов, в качестве корректирующих звеньев в
системах управления и т.п. Фильтры делятся на два больших класса - пассивные и активные,
причём основным отличием активного фильтра является наличие усилительного
элемента - обычно это ОУ. Если в фильтре содержится один реактивный элемент (ёмкость
или индуктивность), то такой фильтр называется фильтром первого порядка, если
два - то второго порядка и т.д.
Наиболее распространённым пассивным
фильтром первого порядка является интегрирующая RC- цепь, входящая в состав
рассмотренного выше интегратора, который может рассматриваться как активный
низкочастотный фильтр первого порядка. Этот же фильтр в технике электропитания
называется Г-образным, в аудиотехнике - фильтром нижних частот (ФНЧ), а в
технике управления - корректирующим или интегрирующим звеном. Основными
характеристиками фильтра являются АЧХ и ФЧХ. Например, для интегрирующей цепи
на Рис. 9.1 они описываются выражениями:
Следует отметить, что фильтры на
базе RC-цепей обладают своеобразной дуальностью. Если на Рис.9.1 поменять
местами элементы R и C, то получим фильтр верхних частот (ФВЧ).
Рис. 9.1 Схема пассивного ФНЧ
первого порядка
Классической схемой фильтра второго
порядка является последовательная RLC-цепь (рис. 9.2).
Рис. 9.2 Фильтр второго порядка
RLC-цепь обладает явными резонансными свойствами, её АЧХ и
ФЧХ описываются выражениями:
где
– коэффициент затухания, его
обратная величина называется добротностью Q=1/d , часто определяемой как
,
где
– ширина полосы пропускания по
уровню 0,707(-3дБ);
– резонансная частота.
При практической реализации RLC-фильтров
(особенно низкочастотных) наибольшие трудности возникают с изготовлением
катушек индуктивности , их экранированием, а при больших значениях
индуктивности - с проблемой массы и геометрических размеров. С появлением ОУ
эти проблемы решены с использованием активных RC-фильтров. Появились так
называемые безиндуктивные частотные фильтры. В качестве примера на Рис. 9.3
приведена схема активного ФНЧ второго порядка на ОУ.
Рис. 9.3 Активный RC- фильтр
Из полосовых фильтров наибольшее
распространение получили фильтры, АЧХ которых описывается полиномами Баттерворта,
Чебышева и Бесселя; для расчёта таких фильтров применяются специальные таблицы.
Фильтры Баттерворта. Эти фильтры характеризуются
максимально плоской АЧХ в полосе пропускания. Управление величиной выходного
напряжения и перестройка по частоте в широком диапазоне осуществляются в этих
фильтрах проще, чем в других, поскольку при каскадном соединении все секции
настраиваются на одну и ту же частоту.
Фильтры Чебышева. Эти фильтры обеспечивают
наивысшую крутизну АЧХ в переходной полосе частот. Однако при этом АЧХ в полосе
пропускания приобретает колебательный характер. Чем больше неравномерность в
полосе пропускания, тем выше крутизна затухания в переходной полосе частот.
Фильтры Бесселя. Фильтры Бесселя обладают
максимально плоской характеристикой группового времени запаздывания
(производная от ФЧХ по частоте) и линейностью ФЧХ по полосе пропускания. Однако
крутизна затухания фильтра невелика.
В каталоге схем программы EWB
имеется пример низкочастотного полосового фильтра (файл speech.ca4) с полосой
пропускания от 300 Гц до 3 кГц. Фильтр представляет собой два последовательно включённых фильтра
четвёртого порядка на ОУ (ФНЧ и ФВЧ).В каталоге имеются также схемы активных
избирательных ФНЧ на базе Т-образного моста (bass-amp.ca4) и пропорционально
интегрирующий фильтр (riaa.ca4).