Разработка усилителей мощности СВЧ диапазона
ВЫПУСКНАЯ
КВАЛИФИКАЦИОННАЯ
РАБОТА
БАКАЛАВРА
Тема: Разработка усилителей мощности СВЧ диапазона
Содержание
Список сокращений
Введение
. Исследование схемы с управляющим входным
аттенюатором
.1 Исследование устойчивости схемы
.2 Исследование шумовых характеристик
Выводы
. Исследование схемы с управляющим входным
аттенюатором
.1 Построение усилителей мощности на основе ИМС
.2 Пример расчета транзисторного полосового
усилителя мощности СВЧ диапазона
Заключение
Список использованной литературы
Список
сокращений
АТТ - аттенюатор
АФЧХ - амплитудно-фазовая частотная характеристика
АЧХ - амплитудно-частотная характеристика
ИМИ - интермодуляционные искажения
ИМС - интегральная микросхема
КПД - коэффициент полезного действия
КТ - кремниевый транзистор
ОБ - общая база
ОИ - общий исток
ОК - общий коллектор
ОЭ - общий эмиттер
ПТ - полевой транзистор
ПУМ - полосовой усилитель мощности
САУ - система автоматического регулирования
СВЧ - сверхвысокая частота
УМ - усилитель мощности
ЭВМ - электронно-вычислительная машина
Введение
Дипломная работа посвящена рассмотрению основ проектирования
и построения усилителей мощности СВЧ диапазона. Стимулом к разработке данной
темы послужил тот факт, что к настоящему времени техника СВЧ обладает
наибольшими перспективами развития в самых разнообразных отраслях науки и
производства.
Актуальность данной работы обусловлена в первую очередь
высокой перспективностью работы на СВЧ: ширина этого диапазон частот в 105
раз превышает сумму всех диапазонов, используемых «обычной» радиотехникой и
электротехникой. Роль диапазона СВЧ непрерывно возрастает в связи с бурным
развитием самых разнообразных областей науки и техники - радиолокации,
радиоуправления, связи, телевидения, промышленной электроники.
Сверхвысокочастотные приборы широко используются в ракетной и
атомной технике и во многих областях физических исследований. Освоение
космического пространства, нарастающее использование электроники СВЧ в ряде
областей народного хозяйства и медицине потребуют в будущем еще более широкого
применения техники и приборов сверхвысоких частот.
В настоящее время разработаны и успешно эксплуатируются
различные системы передачи информации СВЧ диапазона: радиорелейные линии,
системы космической связи «Орбита», «Экран», «Москва» и тому подобное, системы
непосредственного телевещания диапазона 12ГГц, системы космической навигации,
службы погоды и так далее.
Важными компонентами этих систем являются широкополосные
усилители (ШУ), работающие в качестве предварительных усилителей, усилителей
промежуточных частот (ПЧ), видеоусилителей и т.д.
Объектами исследования являются транзисторные усилители
мощности СВЧ диапазона, построенные по различным схемам.
Цель исследования: выявить область применения и возможные
ограничения для транзисторных усилителей мощности СВЧ диапазона с управляемым
коэффициентом усиления, построенных по принципиально различным схемам.
Реализации данной цели способствует решение следующих задач:
· Рассмотреть различные схемы построения
транзисторных модулей усиления мощности СВЧ диапазона;
· Сравнить рассмотренные схемы по параметрам
устойчивости;
· Сравнить рассмотренные схемы по шумовым
характеристикам.
Согласно перечисленным задачам, исследование состоит из двух
глав, каждая из которых посвящена детальному рассмотрению конкретной схемы построения
модуля усиления мощности СВЧ диапазона. Каждая из глав имеет введение с
описанием области применения и некоторых характерных особенностей
рассматриваемой схемы; в первой главе первый параграф посвящен исследованию с
позиций устойчивости; во втором параграфе производится исследование с позиций
шумовых характеристик(обусловленных в основном внутренними шумами СВЧ
транзисторов); вывод, в котором суммируются полученные сведенья и
подчеркиваются ее основные достоинства и недостатки.
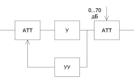
В первой главе рассмотрена схема усилительного модуля с
управляющей обратной связью и двумя регулируемыми аттенюаторами на входе и
выходе устройства:
Модуль усиления мощности СВЧ диапазона с регулировкой
коэффициента усиления выходным аттенюатором
Рис.
№ 1
Во второй главе рассмотрена более простая схема с одним
управляемым аттенюатором на входе устройства:
Усилитель мощности СВЧ диапазона с регулировкой коэффициента
усиления входным аттенюатором
Рис.
№ 2
По результатам исследования можно будет судить о
целесообразности промышленного производства рассмотренных устройств,
возможностях их применения в тех или иных отраслях радиотехники, применимости
их в других научных сферах.
Глава 1. Исследование схемы с
управляющим выходным аттенюатором
В данной главе рассмотрен модуль усиления мощности СВЧ,
построенный по схеме с возможностью регулировки коэффициента усиления
посредством изменения коэффициента передачи аттенюатора на выходе усилителя, т.
е. изменения затухания усиленного сигнала (Рис № 3).
Схема модуль усиления с перестраиваемым выходным аттенюатором
Рис.
№ 3
Такая схема построения модуля усиления СВЧ получила наиболее
широкое распространение ввиду ряда важных достоинств:
1. так как управление коэффициентом усиления происходит
на выходе усилителя, входной аттенюатор, сам усилитель и устройство управления
находятся в одной рабочей точке, что позволяет не использовать
широкодиапазонные приборы.
2. в ходе работы схемы не сказываются нелинейные
свойства усилителя и блока управления входным сигналом, так как схема
используется только в одной рабочей точке.
. часть мощности на выходе усилителя подается на
устройство управления, которое управляет коэффициентом передачи входного
аттенюатора. Он, в свою очередь изменяет уровень входного сигнала. Таким
образом, на выходе усилителя происходит высокостабильное поддержание
необходимого уровня мощности.
Наряду с вышеперечисленными достоинствами данная схема имеет
очевидный недостаток. Так как управление коэффициентом усиления происходит в
выходном аттенюаторе, есть вероятность получения недостаточной мощности на
выходе прибора. Если увеличить мощность на выходе усилителя, есть большая
вероятность выйти за пределы допустимой мощности работы выходного аттенюатора.
На данном этапе исследований эта проблема так и не устранена, однако ввиду
остальных достоинств такая схема употребляется в различных приборах наиболее
часто.
1.1 Исследование устойчивости схемы
Под устойчивостью системы понимают отсутствие в ней
нарастающих во времени расходящихся свободных напряжений и токов, т е
отсутствие самовозбуждения. В понятие «устойчивость усилителя» обычно
вкладывается смысл стабильности его характеристик при различных
дестабилизирующих факторах. Обеспечение устойчивости в диапазоне СВЧ
представляет проблему значительно более серьезную, чем на низких частотах. Это
обусловлено тем, что значения паразитных параметров при переходе к СВЧ
диапазону не могут быть уменьшены пропорционально длине волны из-за физических
и технологических ограничений и их влияние в этом диапазоне относительно
увеличивается. Это относится и к пассивным цепям, нагружающим полупроводниковый
прибор, поскольку нагрузки являются обычно частотно зависимыми и не всегда
строго детерминированными. На СВЧ, наконец, значительно увеличивается
абсолютный диапазон частот, в котором должна обеспечиваться устойчивость.
В отличие от традиционных усилителей (например, резонансных
усилителей высокой частоты), в которых самовозбуждение обычно происходит в
рабочем диапазоне частот, в усилителях СВЧ оно чаще всего возникает вне
рабочего диапазона. Поскольку устойчивость СВЧ полупроводниковых приборов в
значительной степени определяется паразитными элементами, пренебрежение ими в
моделях некорректно, а исследование устойчивости представляет собой сложную
вычислительную задачу.
Основной метод теории устойчивости заключается в исследовании
с помощью определенных критериев моделей, представляющих с большей или меньшей
достоверностью реальные устройства. Однако, поскольку нашей задачей является
исследование устойчивости реального устройства, а не его модели, обязателен
анализ корректности модели, т е определение степени ее соответствия реальному
устройству.
Прослеживается прямая связь отдельных этапов исследования
устойчивости: требования теории, выраженные в форме критериев устойчивости,
определяют вид модели (структурная, бесструктурная, физическая,
экспериментальная) и требовании к точности ее параметров и, следовательно, к
экспериментальной методике. При формулировании требований теории приходится
учитывать и экспериментальные возможности здесь имеется следующая (назовем е
обратной) связь: экспериментальные исследования позволят представить реальное
устройство в виде определенной модели в определенном диапазоне частот, с
определенной точностью; устойчивость модели, описанной таким образом, может
быть исследована с помощью того или иного критерия; таким образом, модель
обуславливает выбор критерия устойчивости.
Ниже перечислены основные критерии устойчивости, наиболее
часто применяемые на практике.
Непосредственное определение корней характеристических
уравнений обычно производят только в случае простейших схем, приводящих к
дифференциальным уравнениям не выше второго порядка. Применение компьютерных
методов обработки позволяет анализировать устойчивость систем значительно более
высоко порядка.
К критериям, имеющим большую информативность, т. е.
позволяющим выделить область устойчивости тех или иных параметров системы, относятся
прежде всего алгебраические критерии. Большую информативность в указанном
смысле имеет также метод D-разбиений, предложенный Неймарком. Данный критерий
предлагает рассматривать устойчивость при изменении одного или нескольких
параметров системы, что в свою очередь ведет к изменению ее характеристического
уравнения. Приведем характеристическое уравнение замкнутой САУ к виду:
(1.1)
где
= a0 /a0 = 1,
= a1 /a0 и т.д. При некоторых конкретных
значениях
….
уравнение имеет единственное решение, то есть единственный набор
корней (p1 , p2 ,...,pn ). По их расположению на комплексной плоскости можно
судить об устойчивости САУ при заданных параметрах. Если изменить какой-либо
параметр САУ, например коэффициента передачи, то изменятся и коэффициенты
характеристического уравнения
= 0 и станут равными cн1 ,cн2 ,...,cнn . Уравнение примет вид:
аттенюатор усилитель мощность микросхема частота
(1.2)
Это уже другое уравнение и оно также имеет единственное решение
(pн1 ,pн2 ,...,pнn ), отличающееся от (p1 ,p2 ,...,pn ). Если плавно менять
значение параметра САУ, то коэффициенты уравнения тоже будут плавно изменяться,
а его корни будут перемещаться по комплексной плоскости (рис.4).
Перемещение корней характеристического уравнения по комплексной
плоскости при изменении его коэффициентов
Рис.
№ 4
Каждый уникальный набору коэффициентов c1 ,c2 ,...,cn можно
изобразить точкой в пространстве коэффициентов, по осям которого откладываются
значения коэффициентов c1 ,c2 ,...,cn . Так уравнению третьей степени
соответствует трехмерное пространство коэффициентов. Пусть точка N с
координатами (cN1, cN2, cN3) соответствует уравнению, имеющему решение
(pN1,pN2,pN3), точка M с координатами (cM1 ,cM2 ,cM3) соответствует уравнению,
имеющему решение (pM1, pM2, pM3). При изменении какого-либо параметра САУ
коэффициенты характеристического уравнения будут изменяться, при этом точка в
пространстве коэффициентов, соответствующая данному уравнению будет
перемещаться по некоторой траектории, например из положения N в положение M.
Этому перемещению будет соответствовать и перемещение корней (pN1, pN2, pN3) на
комплексной плоскости в положение (pM1, pM2, pM3) (аналогично рис.4).
При этом движении некоторые корни будут переходить через
мнимую ось комплексной плоскости из левой полуплоскости в правую и наоборот. В
момент перехода такой k-й корень примет значение pK = jK, а коэффициенты
уравнения будут иметь определенные значения cK1,cK2,cK3, определяющие в
пространстве коэффициентов точку K. Подставим корень pK в характеристическое
уравнение, получим тождество:
(1.3)
Меняя w от - ∞ до + ∞, и находя при каждой частоте все
возможные сочетания коэффициентов c1 ,c2 ,...,cn , удовлетворяющих уравнению
(1.4)
можно построить в n-мерном пространстве коэффициентов сложную
поверхность S, разделяющую его на области, называемое D-областями. Полученное
уравнение называется уравнением границы D-разбиения.
Переход из одной D-области в другую через поверхность S
соответствует переходу одного или нескольких корней через мнимую ось в
плоскости корней. То есть каждая точка внутри определенной D-области
соответствует уравнению с определенным количеством левых и правых корней.
Поэтому области обозначают D(m) по числу m правых корней.
Достаточно взять любую точку в пространстве коэффициентов и найти
для нее число правых корней. Затем, двигаясь по пространству коэффициентов
через границу S, можно выявить обозначения всех других областей. Особый интерес
представляет область D(0), которой соответствуют уравнения с полным отсутствием
правых корней, называемая областью устойчивости. Описанный метод определения
областей устойчивости называется методом D-разбиений.
Не обязательно строить сложную n-мерную картину D-разбиения, можно
изменять значения, например, только двух коэффициентов, оставляя другие
коэффициенты постоянными. Границу D-разбиения S можно строить не только также и
в пространстве конкретных параметров системы, от которых зависят данные коэффициенты.
Известные критерии устойчивости - критерий Михайлова или критерий
Найквиста, как его частный случай позволяют избежать определения корней
уравнения и тем самым упростить рассмотрение устойчивости. Эти критерии
позволяют судить об условиях устойчивости без определения положения корней на
плоскости комплексной частоты. Ограничиваясь изучением поведения
характеристического многочлена п-й степени
(1.5)
на частотах, находящихся на оси jω плоскости р,
можно выявить закономерности изменения аргумента (годографа) функции L(jω) И по этим закономерностям судить о
существовании корней в правой полуплоскости комплексной частоты .
Критерий устойчивости Найквиста позволяет судить об
устойчивости замкнутой системы по виду АФЧХ разомкнутой системы.
Пусть передаточные функции разомкнутой и замкнутой системы
соответственно имеют вид:
Введем функцию
(1.6)
где D(s)- характеристический полином замкнутой системы. Перейдя к частотным
представлениям, получим
(1.7)
Вектор N(jw) называется вектором Найквиста. Очевидно, что числитель и
знаменатель этого вектора имеют один и тот же порядок n. При использовании критерия Найквиста следует различать два
случая.
). Разомкнутая система устойчива и ее характеристическое уравнение
A(s)=0 имеет все корни в левой полуплоскости. Тогда при изменении частоты
от 0 до ¥
(1.8)
Изменение аргумента вектора D(jw) в общем случае равно
(1.9)
где m- число
корней уравнения D(s)=0,
лежащих в правой
полуплоскости.
Изменение аргумента вектора Найквиста будет
(1.10)
Если замкнутая система устойчива, то m=0 и
Так как при w®¥, W(jw)®0, то N(jw)®1. Рассмотрим рисунок 4(а), на котором
показана кривая Найквиста, которую описывает вектор Найквиста при изменении
частоты от 0 до ¥. Нетрудно
убедиться, что вектор Найквиста опишет угол, равный нулю только в случае, если
его годограф не охватывает начало координат. Перенесем начало координат в точку
с координатами (1,j0) (рис.4 б). Можно убедиться, что изменение
аргумента вектора Найквиста будет равно нулю если АФЧХ W(jw) разомкнутой системы не
охватывает критическую точку с координатами (-1,j0).
К
определению критерия Найквиста
а) б)
Рис.
№ 4.
Критерий Найквиста для рассматриваемого случая формулируется
следующим образом.
Система, устойчивая в разомкнутом состоянии, будет устойчивой
и в замкнутом состоянии, если АФЧХ W(jw) разомкнутой системы при изменении частоты от 0 до ¥ не охватывает
критическую точку с координатами (-1, j0).
Особенности возникают,
если разомкнутая система нейтрально-устойчива, т.е.
(1.11)
где полином A1(s)
имеет все корни в левой полуплоскости. При w=0 АФЧХ разомкнутой системы W(jw)=¥ и проследить поведение кривой АФЧХ в окрестности этой точки
невозможно. При изменении частоты от -¥ до +¥
наблюдается движение корней вдоль мнимой оси снизу вверх и при w=0 происходит бесконечный разрыв. При этом движении обойдем нулевой
корень (рис. 5) по полуокружности бесконечно малого радиуса r так, чтобы этот корень остался слева,
т.е. искусственно отнесем его к левой полуплоскости.
Годограф Найквиста для нейтрально- устойчивой САУ
Рис. 5.
При движении по этой полуокружности в положительном
направлении независимая переменная изменяется по закону
где фаза j(w) изменяется от -p / 2 до +p / 2. Подставив это выражение в передаточную
функцию вместо множителя s в
знаменателе, получим
(1.12)
где R®¥ при r®0 , а фаза j(w) изменяется
от +p / 2 до -p / 2. Следовательно,
в окрестности нулевого корня годограф W(jw) представляет
собой часть окружности бесконечно большого радиуса, движение по которой
происходит при увеличении частоты в отрицательном направлении.
Для оценки устойчивости замкнутой системы, если разомкнутая
система нейтрально устойчива, необходимо АФЧХ W(jw)
разомкнутой системы дополнить дугой бесконечно большого радиуса, начиная с
меньших частот, в отрицательном направлении и для полученной замкнутой кривой
воспользоваться критерием Найквиста для систем, устойчивых в разомкнутом
состоянии.
Разомкнутая система неустойчива. В этом случае
где р- число корней характеристического уравнения
разомкнутой системы, лежащих в правой полуплоскости. Если замкнутая система
устойчива, т.е. m=0, то
(1.13)
т.е. АФЧХ разомкнутой системы охватывает критическую точку (-1,j0) в положительном направлении ровно p / 2 раз.
Система, неустойчивая в разомкнутом состоянии, будет устойчивой в
замкнутом состоянии, если АФЧХ W(j сw) разомкнутой системы при изменении частоты от 0 до ¥ охватывает критическую точку (-1,j0) в положительном направлении ровно р/2 раз, где р-
число правых полюсов разомкнутой системы.
Определение числа охватов критической точки- непростая задача,
особенно в случае систем высокого порядка. Поэтому в практических приложениях
нашла применение другая формулировка критерия Найквиста для рассматриваемого
случая.
Переход годографа W(jw) через отрезок вещественной полуоси (-¥,-1), т.е. левее критической точки при увеличении частоты сверху
вниз считается положительным, а снизу вверх- отрицательным.
Система, неустойчивая в разомкнутом состоянии, будет устойчивой в
замкнутом состоянии, если разность между числом положительных и отрицательных
переходов АФЧХ разомкнутой системы равна р/2.
(1.14)
где
число положительных переходов,
число отрицательных переходов.
4
Запасы
устойчивости.
Устойчивость замкнутой
САУ зависит от расположения годографа АФЧХ разомкнутой системы относительно
критической точки. Чем ближе эта кривая проходит от критической точки, тем
ближе замкнутая САУ к границе устойчивости. Для устойчивых систем удаление АФЧХ
разомкнутой системы от критической точки принято оценивать запасами устойчивости
по фазе и по модулю.
АФЧХ
разомкнутой системы
Рис.
№ 6.
Угол g, образуемый прямой, проходящей через точку
пересечения АФЧХ с окружностью единичного радиуса, что соответствует частоте
среза системы, и отрицательной вещественной полуосью называется запасом
устойчивости системы по фазе.
(1.15)
Запасом устойчивости по модулю называется величина
(1.16)
где А(wp)- значение
АФЧХ при частоте w=wp , при которой она пересекает вещественную ось.
Для всех систем должны выполняться требования:
Так как АФЧХ графически строится в определенном масштабе, то для
вычисления запаса устойчивости по модулю можно просто измерить длины отрезков,
соответствующих единице и ОВ, и разделить результат первого измерения на
второй. Если увеличивать коэффициент усиления системы, то точка В будет
смещаться влево и при ОВ=-1 коэффициент усиления примет критическое значение.
Поэтому запас устойчивости по модулю можно определить и по формуле
1.2
Исследование шумовых характеристик
Шумы возникают в различных элементах устройств - в
резисторах, конденсаторах, диодах и транзисторах. Относительно несложен анализ
шумов на частотах выше приблизительно 5 кГц, где преобладают шумы дробового
эффекта и тепловые шумы, пока на высоких частотах не начинает сказываться
уменьшение коэффициента усиления активных элементов. На частотах ниже 5 кГц
уровень экспериментально наблюдаемых шумов превосходит уровень тепловых шумов и
шумов дробового эффекта и изменяется обратно пропорционально частоте - отсюда
их название «Шумы типа 1/f».
Шумы дробового эффекта. В активных элементах устройств
протекание тока является процессом переноса отдельных электронов, движущихся
как заряженные частицы. Флуктуации тока через элемент связаны с изменениями во
времени числа электронов, проходящих через поперечное сечение
полупроводникового прибора. Шоттки в 1918 г. показал, что среднеквадратичное
значение флуктуаций тока
(1.17)
где e=1.6·10-19 Кл - заряд
электрона; I - постоянная составляющая тока через
полупроводниковым прибор в амперах;
- полоса частот в герцах.
Шумы дробового эффекта характеризуются гауссовским распределением
амплитуды, поскольку вызваны очень большим числом независимых составляющих.
Тепловые шумы. На проводниках возникает переменное напряжение,
вызванное беспорядочным тепловым движением свободных электронов в объеме
проводника. Согласно Джонсону и Найквисту среднеквадратическое значение
напряжения холостого хода на любом проводнике может быть выражено как
(1.18)
где k=1/3805·10-23 Дж/К -
постоянная Больцмана; Т - абсолютная температура источника шума в кельвинах; R - сопротивление проводника в Омах;
- полоса частот в герцах.
Тепловые шума также описываются гауссовским распределением
амплитуды. В отличие от спектра шумов дробового эффекта, спектр этих шумов не
зависит от частоты.
Можно показать, что максимальная мощность источника тепловых шумов
составляет kT
и при комнатной температуре эта величина
(в дБм) равна
(1.19)
Низкочастотные (1/f) шумы.
Третий часто встречающийся вид с гауссовским распределением амплитуды -
низкочастотные шумы, известные также под названием избыточных шумов или шумов фликкер-эффекта.
Шумы этого вида связаны с контактными и поверхностными неоднородностями в
полупроводниках и вызваны флуктуациями проводимости среды, через которую
протекает ток.
Спектральная плотность низкочастотных шумов (в ваттах), может быть
описана выражением
P(f)=k/fν
где показатель степени ν изменяется в пределах от 0,8 до 1,5. Впервые шумы этого вида были
обнаружены Шоттки в электровакуумных приборах и названы им «фликкер-эффектом»,
поскольку казались связанными с мерцанием электронной эмиссии катода. Такого же
рода шумы наблюдаются в резисторах и конденсаторах. В отличии от шумов
дробового эффекта и тепловых, низкочастотные шумы не считаются неустранимыми и
могут быть снижены соответствующей технологией обработки поверхности
полупроводниковых приборов.
Высокочастотный усилитель можно рассматривать как умножитель
частоты с коэффициентом умножения, равным единице. Таким образом, данное
рассмотрение в равной мере применимо как к усилителям, так и к умножителям
частоты.
Экспериментально показано, что спектральная плотность фазовых
шумов, возникающих в усилителях и умножителях частоты (остаточных шумов),
изменяется по закону 1/f на частотах от 1 Гц до 5 кГц и что шумы этого типа являются
результатом непосредственной фазовой модуляции высокочастотного колебания,
проходящего через устройство, в активных элементах последнего.
В отсутствии отрицательной обратной связи по высокой частоте
типичное значение α(1) (величина фазовых шумов
при отстройке 1 Гц) лежит в пределах от -110 до -120 дБ и определяется типом используемого
транзистора. Типичное значение СПМ фазовых шумов, пересчитанное ко входу
устройства составляет приблизительно α(fm)=-112+10lg fm дБ. (Это справедливо для
кремниевых и германиевых полевых и биполярных транзисторов с любыми граничными
частотами, с любым уровнем шумов фликкер-эффекта, независимо от типа корпуса.)
Снижение шумов достигается только введением отрицательной
обратной связи по высокой частоте. Таким образом можно получить снижение уровня
фазовых шумов на 30-40дБ.
Экспериментально показано, что на величину α(1) не оказывают существенного влияния ни значения рабочей частоты (в
пределах до сотен мегагерц), ни уровень мощности входного колебания (при
изменении последнего в разумных пределах). Не наблюдается также зависимости α(1) ни от режима работы усилителя (в классах А, В и С), ни от
коэффициента умножения (включая единичный).
При частотах анализа свыше 5кГц преобладающими оказываются
тепловые шумы. Величина отношения мощности одной боковой полосы частот шумов к
мощности несущей определяется уровнем входной мощности, уровнем собственных
тепловых шумов и коэффициентом шума устройства. Это отношение в полосе частот
шириной 1 Гц, отнесенное ко входу, равно α(fm=1Гц)=10lg(kT/Pвх)+F, где Pвх- высокочастотная
мощность на входе устройства; kT =4·10-21; F -коэффициент шума
устройства в децибелах.
На практике входное колебание также может обладать
значительным уровнем фазовых шумов. Если рассматриваемое устройство
представляет собой умножитель частоты на n, то эти шумы на выходе
умножителя будут усилены на 20lg(n) дБ. Повышение требований к характеристикам
малошумящих СВЧ транзисторных усилителей для приемных трактов систем передачи
вызывает необходимость полного и точного определения сигнальных и шумовых
параметров транзистора. При этом надо стремиться как к уменьшению этапа
эскизного проектирования, так и к сокращению этапа оптимизации усилителя на
ЭВМ, что можно достичь рациональным выбором системы описания СВЧ транзистора.
Известные соотношения | для расчета шумовых характеристик СВЧ транзисторов по
физическим эквивалентным шумовым схемам и следующие из них выводы получены при
использовании упрощенных эквивалентных схем и ряда допущений, приводящих при
расчетах шумовых характеристик СВЧ транзисторных усилителей к большим
погрешностям. Экспериментальное определение первичных шумовых параметров СВЧ
транзисторов в системе S-параметров достаточно трудоемко и может быть проведено
с относительно большой погрешностью, достигающей 40%, что ограничивает
практическое использование этих параметров. Рассмотрим другой возможный способ
описания первичных шумовых параметров СВЧ цепей, методику их измерения и
расчета по полной эквивалентной схеме, найдем взаимосвязь параметров в
различных схемах включения транзистора. Шумовые свойства транзистора будем
характеризовать теоретическим коэффициентом шума F и мерой шума Мш
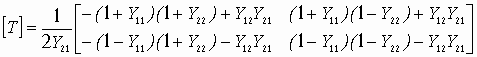
Шумовые параметры транзистора. СВЧ транзистор как автономный
четырехполюсник может быть описан волновыми параметрами, из которых наибольшее
практическое применение получили S-параметры (рассеяния) и T-параметры
(передачи). T-параметры реже используются на практике, хотя, как будет показано
ниже, их использование для анализа свойств СВЧ транзисторов значительно
упрощает расчет шумовых характеристик усилителей.
Уравнение автономного четырехполюсника в системе нормированных
T-параметров имеет вид
(1.20)
здесь
- соответственно
комплексные действующие значения падающих и отраженных волн; Т i,j,
- нормированные неавтономные параметры передачи;
- автономные параметры.
При
расчетах шумовых характеристик СВЧ цепей запись всех формул упрощается, если
использовать элементы нормированной матрицы спектральных плотностей
(1.21)
где индекс (+) означает эрмитово сопряженную матрицу. Элементы t i,j
являются первичными шумовыми параметрами СВЧ автономного четырехполюсника
в системе T-параметров.
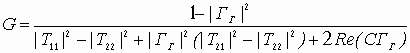
Расчет шумовых характеристик. Рассмотрим шумовые характеристики
транзистора при подключении к нему источника сигналов с коэффициентом отражения
Гг и произвольной нешумящей нагрузки. Исследуя пути прохождения шумовых волн в
цепи, получим выражение для коэффициента шума
(1.22)
которое
легко преобразуется к виду
(1.23)
Соотношение
(1.23) есть уравнение окружности постоянного значения коэффициента шума на
плоскости Гг с центром
(1.24)
и
радиусом
Приравнивая радиус Rш к нулю, получим минимальное значение
коэффициента шума Fмин и соответствующее ему значение
оптимального коэффициента отражения источника сигнала Гг.ш.:
Для расчета меры шума учтем, что
,
где
(1.25)
номинальный
коэффициент передачи по мощности, здесь
.
Подставив (1.17) и (1.21) в (1.20), получим координаты центра и радиус окружности
постоянного значения меры шума:
где
;
.
Приравнивая радиус Rм к нулю, получим величину минимальной меры шума
и
оптимальное значение коэффициента отражения генератора сигналов
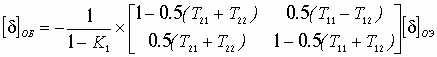
Определение
шумовых параметров. Из вышеприведенных соотношений следует, что, определив
экспериментально величины Fмин, Гг.ш и коэффициент шума транзистора в
стандартном тракте Гo, т. е. при Гг=0, можно рассчитать искомые
шумовые параметры
;
; 
В
ряде случаев при расчете СВЧ транзисторных усилителей на ЭВМ предпочтительней
использовать полную физическую эквивалентную схему транзистора, шумовые
источники учитываются обычным способом. На первом этапе такого расчета проще
определить параметры транзистора в Y-системе, т. е. вычислить Y-параметры и
элементы матрицы шумовых токов короткого замыкания [Iш], после чего
найти искомые параметры в Y-системе по соотношениям
(1.26)
(1.27)
где
Rо - сопротивление нормировки; Yi,j -
нормированные по Rо Y-параметры транзистора.
Отметим,
что полученные выше формулы для коэффициента шума и меры шума проще
соответствующих формул в системе S-параметров, а экспериментальное определение
первичных шумовых t-параметров менее трудоемко и более точно. Но особенно
заметно преимущество использования параметров в T-системе сказывается при
анализе и параметрическом синтезе многотранзисторных СВЧ усилителей (каскадных
и многокаскадных), так как для каскадного соединения N четырехполюсников общая
T-матрица усилителя определяется в виде
а
автономные параметры
Эти
соотношения содержат лишь операции сложения и умножения, что приводит к
сокращению требуемого машинного времени при упрощении алгоритма расчета.
Аналогичные формулы в системе S-параметров более громоздки и неудобны при
машинном анализе сложных соединений шумящих СВЧ цепей. Целесообразность
использования шумовых t-параметров подтверждают результаты исследования шумовых
свойств СВЧ балансных усилителей.
Естественно,
что практически можно использовать и смешанную систему параметров, т. е.
неавтономные параметры описывать в S-системе, а автономные - шумовыми
t-параметрами. В этом случае при экспериментальном определении всех параметров
транзистора может быть достигнута наибольшая точность расчетов, так как эти
параметры определяются экспериментально с наибольшей точностью.
Взаимосвязь
шумовых параметров транзистора в различных схемах включения. Так как наибольшее
распространение в СВЧ диапазоне получила схема включения транзистора ОЭ, то
выразим шумовые параметры
транзистора
в схемах с общей базой (ОБ) и с общим коллектором (ОК) через параметры схемы
ОЭ. Для этого случая были получены соотношения:
(1.27)
(1.28)
где
,
параметры
Тi,j определены для схемы ОЭ. При выводе этих соотношений не
использовались какие-либо допущения, поэтому они справедливы для любого
частотного диапазона. Отметим, что аналогичные соотношения в системе S-параметров
настолько громоздки, что практически не используются.
Из
анализа (1.26) и (1.27) следует, что шумовые параметры транзистора в различных
схемах включения отличны друг от друга. Поэтому при произвольной проводимости
источника сигнала коэффициенты шума транзистора в схемах ОЭ, ОБ и ОК не равны.
Однако можно найти условия, определяющие области равенства коэффициентов шума
этих схем. Так, свойства схем ОЭ и ОБ примерно равны, если
.
Соответственно
коэффициенты шума схем ОЭ и ОК равны, если
. Расчеты
показывают, что эти условия выполняются лишь на относительно низких для данного
транзистора частотах.
Зависимости
первичных шумовых параметров от тока эмиттера
Рис.
№ 7
По предложенной методике были измерены шумовые t-параметры ряда
отечественных СВЧ транзисторов. На рис. 7 приведены зависимости t-параметров
от тока эмиттера 1Э на частоте 3,6 ГГц для транзистора КТ391
Зависимости
минимального коэффициента шума от тока эмиттера в трех схемах включениях
Рис.
№ 8
на рис. 8 - зависимости минимального значения коэффициентов шума
транзистора КT391 для трех схем включения на частотах 1 ГГц (сплошные линии),
3,6 ГГц (пунктирные линии) и 5 ГГц (штрихпунктирные линии).
Выводы: 1. Использование параметров СВЧ транзистора в T-системе
значительно упрощает экспериментальное определение первичных шумовых параметров
и анализ шумовых характеристик многокаскадных усилителей.
2. Полученные соотношения позволяют оценить шумовые свойства транзистора в
различных схемах включения, что облегчает выбор схемы усилителя при заданных
требованиях на шумовые характеристики.
3. Применение T-параметров транзисторов позволило при параметрическом синтезе
многокаскадного усилителя на элементах с распределенными постоянными сократить
на 40% машинное время по сравнению со случаем использования S-параметров.
Глава 2. Исследование схемы с
управляющим входным аттенюатором
В данной главе рассмотрен модуль усиления мощности СВЧ,
построенный по схеме с возможностью регулировки коэффициента усиления
посредством изменения коэффициента передачи аттенюатора на входе усилителя, т.
е. изменения затухания входного сигнала (Рис № 2).
Недостатки схемы, описанной в предыдущей главе (возможность
получения уровня мощности выходного сигнала ниже необходимого уровня), могут
быть устранены путем уменьшения диапазона перестройки ослабления выходного
управляющего аттенюатора на фиксированную величину в децибелах с параллельным
увеличением на эту величину диапазона перестройки входного подстроечного
аттенюатора (рис № 9 а,б,в) такие преобразования исходной схемы приводят к
постепенному увеличению выходной мощности прибора.
Изменение
параметров управления схемы усилителя
а)
б)
в)
рис
№ 9
Однако вместе с этим происходят и ухудшения в области
стабильности поддержания уровня и линейности работы усилителя. В схеме на
рисунке № 9 а) усилитель и устройство управления работают уже не в одной точке,
а динамическом в диапазоне 0…20 дБ, чем и обусловлено проявление их нелинейных
свойств. Также снижается стабильность поддержания уровня выходной мощности.
Схема на рисунке 9 в) является предельным случаем этого преобразования,
и ее реализация, помимо вышеперечисленных недостатков, осложняется тем, что
здесь усилитель должен работать динамическом в диапазоне перестройки мощности
0…70 дБ, что является очень большой величиной. Достаточно сложно реализовать
такой усилитель. Также данная схема обладает пониженной устойчивостью по
сравнению с рассмотренной выше. Этот факт обусловлен тем, что современные
усилители рассчитываются на согласованную нагрузку 50 Ом (стандартное
сопротивление соединительных кабелей), и если нагрузка не является
согласованной, возникает отраженный от нее сигнал. Этот сигнал,
беспрепятственно проходя в усилитель и складываясь с входным сигналом, может
сместить равновесие системы в сторону неустойчивости. Тогда как в схеме,
исследованной выше, отраженный сигнал испытывает ослабление до 70 дБ в выходном
аттенюаторе и уже не представляет серьезной угрозы. Следовательно, сфера
применения прибора, построенного по такой схеме, ограничена случаями, когда
необходимо получить большую мощность на выходе, а стабильность уровня мощности
и линейность преобразования сигнала не играют большой роли.
Замечание
В настоящий момент рассмотренные схемы усилительных модулей
СВЧ выполняются на микросхемах, расчет которых сложен и имеет громоздкие
вычисления, поэтому он выполняется при использовании компьютерного
моделирования и машинных методов обработки.
Расчет собственно усилителя для обеих рассматриваемых схем
принципиально не отличается и поэтому будет рассмотрен в общем случае ниже.
2.1
Построение усилителей мощности на основе ИМС
Микросхемы усилителей мощности (УМ) предназначены в основном
для использования в РЛС на активных фазированных антенных решетках, состоящих
из большого числа идентичных приемопередающих модулей, а также в различных
системах связи и передачи информации. Особенностью этих усилителей является
сравнительно высокий уровень выходной мощности (более 0,5 Вт) при относительно
большом КПД (около 15 ... 20%). При таком режиме работы напряжения и токи на
электродах прибора могут меняться от минимальных до максимальных значений. В
этом случае нелинейные зависимости характеристик транзистора от-
амплитуды сигнала приводят к возникновению нелинейных искажений на выходе
усилителя, которые проявляются в появлении гармоник основного сигнала.
При наличии на входе УМ нескольких сигналов с различными
частотами на выходе устройства появляются сигналы с частотами, представляющими
собой линейные комбинации частот входных сигналов (интермодуляционные искажения
- ИМИ). Обычно рассматривают ИМИ третьего порядка, попадающие в рабочую полосу
частот усилителя. Эти искажения в СВЧ усилителях на ПТШ рассчитываются
по его эквивалентной схеме, учитывающей нелинейную зависимость элементов от
мощности сигнала.
Интермодуляционные искажения в СВЧ усилителях мощности можно
уменьшать технологическими и схемотехническими методами, а также выбором режима
смещения по постоянному току. Исследования показали, что профиль легирования
активного слоя прибора может быть оптимизирован для получения минимальных ИМИ.
Ионная имплантация позволяет формировать такие профили.
К схемотехническим методам относится согласование транзистора
с нагрузкой на минимум ИМИ. В некоторых случаях удается уменьшить уровень ИМИ
на 20...30 дБ при незначительном уменьшении коэффициента усиления.
Использование балансных усилителей также позволяет снизить искажения, так как
на каждый транзистор подается сигнал с уровнем мощности, равным половине
мощности входного сигнала. Так, в случае кубической зависимости
интермодуляционного сигнала от входной мощности уровень ИМИ в каждом каскаде
усилителя на 9 дБ ниже, чем при использовании в тех же условиях одиночного
каскада. На практике фазы интермодуляционных сигналов, как правило, различаются
даже в транзисторах с одинаковыми характеристиками. В результате уровень ИМИ в
балансном усилителе по сравнению с уровнем в одиночном каскаде ниже более чем
на 6 дБ.
Рассмотрим некоторые микросхемы усилителей мощности. На рис.
10 приведена схема УМ, состоящего из двухтактных каскадов. Выходной каскад
содержит пару ПТШ с шириной затвора 1,2 мм, а во входном используются
транзисторы с шириной затвора 0,6 мм. Согласующие цепи на входе (выходе)
усилителя рассчитаны для подключения к двум 50-омным линиям передачи или к
одной балансной линии с волновым сопротивлением 100 Ом.
Двухкаскадный двухтактный усилитель мощности
L1=0.9 нГн; L2=L3=0.8 нГн; L4=4 нГн; L6=L7= 0.3 нГн; L8= 1.5 нГн; C1=C2=1 пФ
Рис.
№ 10
Применение двухтактных каскадов в СВЧ усилителях мощности
имеет два преимущества. Первое связано с тем, что в обычном однотактном УМ, где
ширина затвора ПТШ достигает нескольких миллиметров, входное сопротивление мало
и возникает проблема с проектированием цепей согласования, обеспечивающих
большой коэффициент трансформации. Входное сопротивление двухтактного каскада,
транзисторы которого имеют ту же суммарную ширину затвора, что и однотактного,
выше. В данном случае действительная часть входного сопротивления возрастает с
3 (ширина затвора 2,4 мм) до 6 Ом (2x1,2 мм).
Второе преимущество заключается в том, что ток СВЧ сигнала с
основной частотой, как видно из рис. 10, следует непосредственно от истока
одного транзистора двухтактного каскада к истоку второго. Следовательно, если
транзисторы находятся в одинаковых условиях по согласованию и по режиму работы,
расположены рядом и их истоки соединены в верхней стороне кристалла, лишь
незначительная часть сигнала основной частоты проходит через металлизацию на
обратной стороне кристалла и влияние паразитной индуктивности в цепи истоков
значительно уменьшается.
Поскольку транзисторы двухтактного каскада симметричны
относительно общей шины, расчет цепей согласования можно проводить как для
обычного однотактного каскада с ОИ. В этом случае значения индуктивностей,
включенных между двумя симметричными параллельными каналами, следует удвоить.
Для нормального режима работы двухтактных усилителей
необходимо применять на входе и выходе 180-градусные кольцевые направленные
ответвители. Эти ответвители вносят дополнительные потери и имеют размеры,
значительно превышающие размеры кристалла, на котором размещены остальные
элементы усилителя. Входной пассивный направленный ответвитель можно заменить
дифференциальным усилителем с парафазным выходом (рис. 11), имеющим большую
широкополосность и дополнительно усиливающий сигнал. В дифференциальном каскаде
используются ПТШ с шириной затвора 600 мкм, в генераторе тока с шириной затвора
900 мкм.
Входное сопротивление дифференциального усилителя при
закороченном по высокой частоте затворе транзистора VT2 приблизительно в два
раза выше, чем каскада с ОИ. Следовательно, индуктивности L1 и L2 входной согласующей
цепи рассчитываются как для каскада с ОИ на ПТШ с шириной затвора 300 мкм.
Индуктивность L4 совместно с емкостью сток -исток транзистора генератора
тока образуют параллельный резонансный контур, что приводит к увеличению
сопротивления по переменному току в цепи истоков дифференциальной пары ПТШ.
Парафазный усилитель размещался на кристалле размером 2,0X2,4 мм. Для сравнения
укажем, что размер подложки, на которой изготавливались направленные ответвители,
12,5X12,5 мм. Коэффициент усиления 6 дБ.
Парафазный дифференциальный усилитель
Рис.
11.
Схема трехкаскадного усилителя мощности с согласованием на
коротких отрезках микрополосковых линий
Рис.
12.
Необходимость применения на выходе двухтактных усилителей
направленного ответвителя для получения однофазного выходного сигнала
ограничивает их использование. Но в ряде случаев эти усилители могут оказаться
полезными именно из-за парафазного сбалансированного выхода (например, для
возбуждения дипольных антенн).
На рис. 12 приведена схема трехкаскадного усилителя мощности
с согласованием на отрезках микрополосковых линий, имеющих волновое
сопротивление 80 Ом (ширина полоска 37 мкм). Емкость всех конденсаторов 8 пФ.
Ширина затвора транзисторов VT1 и VT2 равна 300 мкм, а ПТШ в
выходном каскаде 1,2 мм. Длины отрезков линий на схеме даны в относительных
единицах (нормированы к длине волны при частоте 9,5 ГГц).
Для повышения выходной мощности необходимо увеличивать ширину затвора
ПТШ. При непосредственном параллельном соединении большого числа идентичных
маломощных транзисторов для увеличения суммарной ширины затвора возникает
ограничение на их число из-за появления разности фаз во входных и выходных
сигналах отдельных транзисторов и снижения эффективности сложения мощности.
Поэтому определенный интерес представляют усилители, состоящие из нескольких
параллельных согласованных секций, объединенных по две. Схема такого усилителя,
состоящего из четырех секций, приведена на рис. 13 изображена только половина
схемы, вторая половина аналогична первой. Следует отметить, что метод
непосредственного сложения мощностей позволяет увеличить верхнюю рабочую
частоту, но применим только в узком диапазоне частот (±20% от центральной
частоты) и является малоэффективным для широкополосных усилителей.
Четырехтранзисторный усилитель с параллельным сложением мощности
Рис.
13.
2.2
Пример расчета транзисторного полосового усилителя мощности СВЧ диапазона
При разработке выходных каскадов ПУМ основными являются
требования получения максимальной выходной мощности в нагрузке, максимального
КПД и максимального коэффициента усиления в заданной полосе рабочих частот.
Указанные требования обуславливают выбор структуры каскадов и режимов их
работы. Транзисторы выходных каскадов ПУМ работают, как правило, в режиме с
отсечкой коллекторного тока с использованием стабилизаторов напряжения базового
смещения. Формирование амплитудно-частотных характеристик ПУМ осуществляется с
помощью корректирующих цепей (КЦ), устанавливаемых между выходными каскадами.
Оптимальное сопротивление нагрузки мощного транзистора, на которое он отдает
максимальную мощность, составляет единицы Ом. Поэтому при работе ПУМ на
стандартный антенно-волноводный тракт с сопротивлением Rн равным 50 или 75 Ом
между выходным транзистором ПУМ и входом антенно-волноводного тракта
устанавливается трансформатор сопротивлений, обеспечивающий реализацию оптимального
сопротивления нагрузки выходного транзистора Rопт. Исходя из вышесказанного,
функциональная схема выходных каскадов ПУМ может быть представлена в виде,
приведенном на рис. 14.
Функциональная
схема выходных каскадов ПУМ
Рис.14
Используемые в настоящее время методы проектирования ПУМ
передатчиков систем радиосвязи диапазона метровых и дециметровых волн основаны
на применении однонаправленной модели мощных биполярных транзисторов. Согласно
этой модели входной и выходной импедансы транзистора описываются RC - и RL -
цепями (рис. 15), а его коэффициент усиления по мощности в режиме
двухстороннего согласования падает с ростом частоты со скоростью 6 дБ на
октаву, то есть выражается формулой :
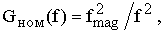
(1)
где fmag - частота, на которой коэффициент усиления
транзистора по мощности в режиме двухстороннего согласования равен единице; f -
текущая частота.
Значение fmag рассчитывается по справочным данным
транзистора по формуле:
где Gном(fвч) -
коэффициент усиления по мощности на высокой частоте, равной fвч,
справочная величина; fвч - частота, на которой проводилось измерение
Gном(fвч), справочная величина.
Однонаправленная
модель транзистора
Рис.
15.
Формула (2.1) и однонаправленная модель (рис. 15) справедливы для
области рабочих частот выше
, где
- статический коэффициент передачи тока в
схеме с общим эмиттером, справочная величина; fт - граничная частота
коэффициента передачи тока в схеме с общим эмиттером, справочная величина.
Значения элементов однонаправленной модели биполярного
транзистора, представленной на рис. 2, могут быть рассчитаны по формулам:
Lвх=Lб+Lэ
Rвх=rб
Cвых=Ск
Rвых=Uкэ.max/Iк.max (2.1)
Где Lб,Lэ - индуктивности выводов базы и эмиттера, справочная величина;
Ск - емкость коллекторного перехода, справочная величина;
rб=τос/ Ск - сопротивление базы;
τос - постоянная времени обратной связи,
справочная величина;
Uкэ.max, Iк.max максимально допустимые напряжение
коллектор- эмиттер и постоянный ток коллектора, справочные величины.
Используемые в настоящее время схемные решения построения
корректирующих цепей, трансформаторов сопротивлений и стабилизаторов напряжения
базового смещения ПУМ отличаются большим многообразием. Наиболее эффективными и
простыми являются схемные решения указанных устройств, использованных в
принципиальной схеме выходного и предоконечного каскадов ПУМ, приведенных на
рис. 16.
Принципиальная схема выходного и предоконечного каскадов ПУМ
Рис.
16.
На рис. 16 элементы C1, C2, L1 формируют КЦ - 1, элементы C
5, C 6, L 3 формируют КЦ - 2, элементы L7, C8, C9, L8 формируют выходной
трансформатор сопротивлений, стабилизатор напряжения базового смещения выполнен
на транзисторах VT 2 и VT 4.
Расчет элементов стабилизатора напряжения базового смещения
Стабилизатор напряжения базового смещения на транзисторах VT
2 и VT 4 используется для стабилизации угла отсечки транзисторов VT 1 и VT 3
усилителя при изменении уровня усиливаемого сигнала и температуры основания
усилителя, на котором устанавливаются эти транзисторы. Кроме того, применение
стабилизатора напряжения базового смещения позволяет осуществлять линеаризацию
начального участка амплитудной характеристики разрабатываемого усилителя.
В известной литературе нет описания методики расчета
элементов рассматриваемого стабилизатора. В этой связи предлагаются следующая
методика их расчета.
Вначале по требуемой выходной мощности и заданному частотному
диапазону разрабатываемого усилителя выбираются транзисторы VT 1 и VT3.
Напряжение источника питания Eп усилителя (рис. 16) следует выбирать равным
напряжению, рекомендованному в справочной литературе для выбранных транзисторов
VT1 и VT3. В этом случае оптимальное сопротивление нагрузки транзистора VT3, на
которое он отдает максимальную мощность, определяется из соотношения:
(2.2)
где Pвых.mаx. - максимальное значение выходной
мощности, отдаваемой транзистором, справочная величина; Uост -
остаточное напряжение, составляющее 0,5...2 В. Максимальное значение постоянной
составляющей тока коллектора Iкоm транзистора VT3, с учетом
вышесказанного, равно:
(2.3)
а максимальное значение тока базы определяются по формуле:
(2.4)
где
- статический коэффициент передачи тока в
схеме с общим эмиттером транзистора VT3. Коллекторный ток транзистора VT2
является суммой базовых токов транзисторов VT1 и VT3. Однако базовый ток
транзистора VT1 много меньше базового тока транзистора VT3 и им можно
пренебречь.
При максимальном значении тока Iбм напряжение коллектор-эмиттер
транзистора VT2 минимально Umin2 и для его стабильной работы должно
быть не менее пяти вольт. Поэтому величина резистора R3 рассчитывается из
соотношения:
(2.5)
гдеUmin2 = 5 В; Uбэ = 0,7 В - напряжение на
переходе база-эмиттер транзистора VT3 в точке покоя.
Максимальная мощность, рассеиваемая на транзисторе VT2, равна
величине:
(2.6)
а максимальные значения напряжения коллектор-эмиттер Uкэ max2
и тока коллектора I к max2 равны:
(2.7)
Соотношения (2.6), (2.7) используются для выбора транзистора VT2,
который желательно выбирать низкочастотным для исключения возможности
самовозбуждения схемы. Как правило, транзистор VT4 выбирается того же типа, что
и транзистор VT2, так как в этом случае облегчается настройка стабилизатора
напряжения базового смещения.
Известно, что при заданном токе базы коллекторный ток транзистора
растет с ростом напряжения коллектор-эмиттер. В каскаде, работающем в режиме с
отсечкой коллекторного тока, увеличение амплитуды входного воздействия приводит
к увеличению напряжения коллектор-эмиттер, при котором происходит открывание
транзистора. Поэтому в случае неизменного базового смещения угол отсечки будет
увеличиваться с увеличением амплитуды входного воздействия, что может вызвать
выгорание транзистора. С целью устранения указанного недостатка в схему введены
резисторы R1 и R4. С увеличением напряжения коллектор-эмиттер транзисторов VT1
и VT3, при котором происходит их открывание, растут и постоянные составляющие
их базовых токов. Падение напряжения на резисторах R1 и R4 увеличивается, в
результате чего происходит стабилизация угла отсечки с изменением амплитуды
входного воздействия. Величина сопротивления резисторов R1 и R4 может быть
рассчитана по эмпирическому выражению:
(2.8)
где I доп - максимально допустимый ток коллектора
транзистора VT1 или VT3 в амперах, справочная величина. Резистор R6 стоит в
цепи обратной связи, слабо влияет на работу схемы стабилизатора и его величина
может быть выбрана в пределах 30...70 Ом.
Требуемый угол отсечки токов коллекторов транзисторов VT1 и VT3
устанавливается подбором номинала резистора R7, стоящего в цепи базы
транзистора VT4. При отсутствии резистора R7 коллекторные токи транзисторов VT1
и VT3 в режиме молчания составляют несколько миллиампер. При подключении R7
напряжение на базе транзистора VT4 уменьшается, что приводит к увеличению его
сопротивления. Напряжение на базе транзистора VT2 возрастает, и увеличиваются
токи коллекторов транзисторов VT1 и VT3 в режиме молчания. Получить расчетные
соотношения для выбора величины сопротивления резистора R7 затруднительно. На
основе экспериментальных исследований различных схемных решений построения
полосовых усилителей мощности установлено, что для линеаризации начального
участка их амплитудных характеристик величину сопротивления резистора R7
необходимо выбирать в пределах 100...500 Ом.
При отсутствии резистора R7 с помощью выбора величины резистора R8
устанавливаются коллекторные токи транзисторов VT1 и VT3 в режиме молчания. При
увеличении величины резистора R8 коллекторные токи в режиме молчания
уменьшается и наоборот. Для возможности линеаризации амплитудной характеристики
усилителя эти токи следует выбирать равными 10...50 мА. Это соответствует
выбору R8 в пределах 1...3 кОм.
Индуктивность L4 устраняет шунтирующее действие низкоомного
сопротивления R4, включенного параллельно входному сопротивлению транзистора
VT3, и может быть выбрана из условия:
(2.9)
где fср= (fв + fн)/2 - средняя
частота полосы пропускания разрабатываемого усилителя в мегагерцах; fв
, fн - верхняя и нижняя граничные частоты разрабатываемого
усилителя. Резистор R5 повышает устойчивость усилителя и выбирается равным
24...30 Ом.
Расчет трансформатора сопротивлений
Традиционно трансформаторы сопротивлений выполняются в виде
фильтров нижних частот. Это во многом обусловлено наличием разработанной
методики расчета таких трансформаторов, основанной на использовании таблиц
нормированных значений элементов. Недостатком этих трансформаторов является
значительное увеличение их коэффициента стоячей волны (КСВ) по входу при
увеличении коэффициента трансформации Ктр и относительной полосы
рабочих частот W=fв/fн.
Указанный недостаток в значительной степени устраняется
благодаря использованию трансформатора приведенного на рис. 16, выполненного в
виде полосового фильтра и состоящего из элементов L7, C8, C9, L8. Это
достигается благодаря увеличению его коэффициента отражения вне полосы рабочих
частот. Однако отсутствие методики расчета указанного трансформатора затрудняет
его применение.
Истинные значения элементов L7, C8, C9, L8 рассчитываются по
формулам:
(2.10)
Требуемый коэффициент трансформации трансформатора
разрабатываемого усилителя находится из выражения: Ктр = Rн / Rопт.
Расчет корректирующих цепей
Методика расчета корректирующих цепей используемых в
усилителе представленном на рис. 16 позволяет осуществлять реализацию
усилительных каскадов с максимально возможным для заданного схемного решения
коэффициентом усиления при одновременном обеспечении заданного допустимого
уклонения амплитудно-частотной характеристики от требуемой формы.
Истинные значения элементов C1, C2, L1 и C5, C6, L3
рассчитываются по формулам:
(2.11)
Коэффициент усиления по напряжению каскада на транзисторе VT1
определяется из соотношения:
(2.12)
где Gном1 (fср) - коэффициент усиления
транзистора VT1 по мощности в режиме двухстороннего согласования на частоте fср;
a1, a2, a3- коэффициенты, справочная величина.
Коэффициент усиления по напряжению каскада на транзисторе VT3
определяется из соотношения:
(2.13)
Пример расчета
Для примера осуществим проектирование стабилизатора
напряжения базового смещения, выходного трансформатора сопротивлений и
корректирующих цепей усилителя предназначенного для работы в 50-омном тракте (
= 50 Ом) в составе радиостанции диапазона 140...150 МГц с выходной мощностью
110 Вт, схема которого приведена на рис. 17.
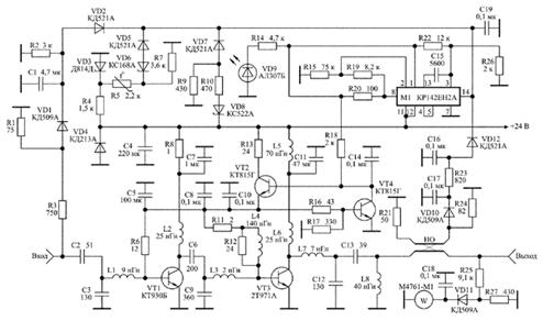
Принципиальная схема ПУМ
Рис. 17
ПУМ содержит: два каскада усиления на транзисторах VT1 и VT3;
стабилизатор напряжения базового смещения на транзисторах VT2 и VT4; выходной
трансформатор сопротивлений, состоящий из элементов L7, C12, C13, L8; схему
защиты от перегрузки по входу на диоде VD1; защиту от рассогласования по выходу
на направленном ответвителе НО, и диоде VD10, защиту от превышения напряжением
питания номинального значения на стабилитроне VD8, термозащиту на
терморезисторе R5.
Срабатывание любой из защит усилителя приводит к уменьшению
напряжения подаваемого с микросхемы М1 на верхнюю ножку резистора R18. Это в
свою очередь приводит к падению напряжения смещения на базе транзистора VT2
стабилизатора напряжения базового смещения. Угол отсечки транзисторов VT1 и VT3
в этом случае уменьшается, уменьшая, тем самым, коэффициент усиления ПУМ. При
уменьшении выходного напряжения микросхемы М1 до нуля коэффициент усиления ПУМ
уменьшается до 3...7 дБ.
В соответствии с описанной выше методикой расчета
стабилизатора напряжения базового смещения по требуемой выходной мощности и
диапазону рабочих частот в качестве транзисторов VT 1 и VT 3 выберем
транзисторы КТ930Б и 2Т971А.
По справочным данным транзистора 2Т971А найдем: Еп = 28 В; Uост =
1 В; P вых. max = 150 Вт;
= 50; Gном12 (fср) =
8, где fср = 145 МГц; rб = 0,083 Ом. Внутри корпуса транзистора в
цепи базы имеется согласующая цепь, делающая практически активным входное
сопротивление транзистора в диапазоне рабочих частот. Поэтому будем считать Lвх=
0. По соотношениям (2)-(5) определим: Rопт = 2,4 Ом; Iком = 11,2 А; Iбm = 0,23
А; R13 =< 97 Ом. Для снижения мощности, рассеиваемой на резисторе R13,
выберем его равным 24 Ом. В дальнейших расчетах будем учитывать, что для
повышения надежности ПУМ напряжение его питания выбрано равным 24 В (см. рис.
4).
Согласно (2.6), (2.7) максимальная мощность, рассеиваемая на
транзисторе VT2 Pрас2, а также максимальные значения Uкэmax2
и Iкmax2 равны: Pрас2= 1,5 Вт; Uкэmax2= 24 В;
Iкmax2 = 0,25 А. Исходя из этого, в качестве транзисторов VT2 и VT4
выберем транзисторы КТ815Г. Из (2.8) найдем: R6 = 3 Ом, R11 = 1,8 Ом. Учитывая,
что транзистор VT1 работает в облегченном режиме, для устранения шунтирующего
действия низкоомного сопротивления R6, увеличим его величину до 12 Ом. Резистор
R16 примем равным 43 Ом, резистор R18 = 2 кОм, а резистор R12 = 24 Ом. По (9)
определим: L4 = 140 нГн.
Требуемый коэффициент трансформации трансформатора, образованного
элементами L7, C12, C13, L8, равен: Kтр =Rн/Rопт 50/2,4 = 20,8. Относительная
полоса рабочих частот ПУМ равна: W = 150/140 = 1,04. Ближайшие табличные
значения и W равны: Kтр = 20; W = 1,3. Для этих значений из таблицы 1 найдем:
н = 0,129; С12н = 6,091; С13н = 1,808; L8н = 0.731.
Средняя круговая частота полосы пропускания разрабатываемого ПУМ
. Денормируя по (2.10) элементы L7н, С12н,
С13н, L8н получим:
= L7н* Rн/
= 0,129·50/(9,1·108) = 7,1
нГн; С12 = С12н/ Rн
= 6,091/(50·9,1·108) = 133 пФ;
С13 = 39 пФ; L8 = 40 нГн.
Для расчета корректирующей цепи состоящей из элементов C6, C9, L3
напомним, что значения элементов однонаправленной модели транзистора VT3
составляют: Rвх3= 0,083 Ом; Lвх3= 0. По справочным данным
транзистора КТ930Б [7] найдем: Rвых1 = 5 Ом. Нормированное значение
Rвх3 и относительная полоса рабочих частот ПУМ равны: Rвхн3
= 0,083/5 = 0,0166; W = 1,04. Из таблицы 2 следует, что W = 1,05 не может быть
реализована при Rвхн3 > 0.0057. Это обусловлено уменьшением
добротности рассматриваемой цепи с увеличением Rвхн3. Поэтому выберем
W =1,1. Ближайшее табличное значение Rвхн3 для W =1,1 равно: Rвхн3=
0,016. Для указанных значений Rвхн3 и W из таблицы 2 найдем: С6н =
1,015; С9н = 2,005; L3н = 0,372. Денормируя приведенные значения элементов по
соотношениям (11) определим:
С6 = С6н/ Rвых1
= 1,015/(5·9,1·108) = 223 пФ; С9 = 440 пФ; L3 = L3н·Rвых1/
= 0,372·5/(9,1·108) = 2 нГн;
Теперь по (13) вычислим коэффициент усиления каскада на
транзисторе VT3: S210= 2,2.
Для расчета корректирующей цепи состоящей из элементов C2, C3, L1
по справочным данным транзистора КТ930Б найдем:
ном12
(fср) = 49; rб= 0,085 Ом.
Нормированное значение Rвх1 равно:
вхн1
= 0,085/50 = 0,0017. Из Для W = 1,05 и Rвхн1 = 0,0
имеем: С2н = 2,115; С3н = 5,78; L1н = 0,159.
Денормируя приведенные значения элементов по (11) определим:
С2 = С2н/ Rг
= 2,115/(50·9,1·108) = 47 пФ; С3 = 128 пФ; L3 = L3н·Rг/
= 0,159·50/(9,1·108) = 9 нГн;
Теперь по (2.12) вычислим коэффициент усиления каскада на
транзисторе VT1: S210= 4.
Заключение
В ходе исследовательской работы были выявлены и доказаны
следующие положения:
· схема с управляющим входным аттенюатором,
рассмотренная в главе 1, обладает высокими стабильностью и устойчивостью,
отсутствием проявления паразитных нелинейных свойств усилителя и устройства
управления, входящих в усилительный модуль;
· схема с управляющим входным аттенюатором,
рассмотренная в главе 2, обладает низкими стабильностью и устойчивостью, в ней
достаточно сильно проявляются паразитные нелинейные свойства усилителя;
· схемная реализация, рассмотренная в главе
1, обладает достаточно низкой выходной мощностью, что несомненно является ее
недостатком;
· схемная реализация, рассмотренная в главе
2, обладает высокой выходной мощностью;
· в схемной реализация, рассмотренная в
главе 2, затруднен расчет собственно усилителя, ввиду большого динамического
диапазона его работы;
· схемная реализация, рассмотренная в главе
1, применима случае, когда есть достаточно жесткие требования к стабильности
уровня выходной мощности усилительного модуля, и не требуется получения большой
мощности на выходе;
· схемная реализация, рассмотренная в главе
2, применима в случае, когда требуется получить на выходе усилительного модуля
высокую мощность, а требования к стабильности уровня выходной мощности
невысоки;
Список
литературы
1. Щварц
Н.З. Линейные транзисторные усилители СВЧ. М: Советское радио,1980. 368с.
2. Вилсов
Л.Д., Кириллов В.А. Транзисторные передатчики СВЧ. СПб: СПбГУАП, 1980. 82 с.
3. Неймарк
Ю.И. Устойчивость линеаризованных Систем. Л.:
4. Госэнергоиздат,
1949.
5. Шуцкой
К.А. Транзисторные усилители высокой частоты. М.: Энергия, 1967.
6. Шапиро
Д.Н. Основы теории и расчета усилителей высокой частоты на транзисторах. М.:
Сов. радио, 1962.
7. Денисенко А.Н.
Сигналы. Теоретическая радиотехника
<http://www.compdoc.ru/go.php?http://www.bolero.ru//cgi-bin/basket.cgi?act_add=yes&pid=38215444&num=1&partner=Privater&new=1>.
М: Горячая линия-Телеком, 2005. 702 с.
8. Данилин В.Н.,
Куширенко А.И., Петров Г.В. Аналоговые полупроводниковые схемы СВЧ .М: Радио и
связь. 1985. 192 с.
. Электронный ресурс Analog Devices - www.analog.com
10. Электронный ресурс
Решение задач по ТОЭ, ОТЦ, Высшей математике, Физике, Программированию... - www.toehelp.ru