Проектирование стабилизированного источника питания
ГЛАВА 1. ОБЗОР
.1 Стабилизированный источник
питания
Различают первичные и вторичные источники
питания.
Назначение вторичных источников питания (ВИП) -
преобразование сетевого напряжения в постоянные напряжения заданных номиналов,
необходимые для обеспечения работоспособности электронных схем. Можно выделить
две основные структурные схемы ВИП: классическую (сетевой трансформатор
-выпрямитель-фильтр-стабилизатор постоянного напряжения) и импульсную
(выпрямитель сетевого напряжения - высокочастотный преобразователь в импульсные
напряжения необходимых номиналов - выпрямитель импульсного напряжения -
сглаживающий фильтр - стабилизатор постоянного напряжения). Структурная схема
классического ВИП представлена на рисунке 1.1:
Рисунок 1.1 - Структура классического ВИП
Трансформатор
Трансформатором называют электромагнитный
аппарат, посредством которого переменный ток одного напряжения преобразуется в
переменный ток другого напряжения той же частоты. В трансформаторе используется
явление взаимоиндукции. Конструктивные параметры трансформаторов при расчете
выбирают из условия обеспечения допустимого падения напряжения на обмотках и их
перегрева.
Выпрямитель
Для выпрямления однофазного переменного
напряжения широко применяют три типа выпрямителей: однополупериодный,
двухполупериодный со средней точкой и двухполупериодный мостовой (схема Греца).
Однополупериодный выпрямитель (рисунок 1.2).
Когда на диод со вторичной обмотки трансформатора поступает напряжение
положительной полярности ("+" приложен к аноду диода), диод
открывается, и через нагрузку протекает ток, определяемый напряжением на
обмотке и сопротивлением нагрузки. Падение напряжения на кремниевом диоде
(около 1 В) обычно мало по сравнению с питающим. Напряжение на выходе
выпрямителя имеет вид однополярных импульсов, форма которых практически
повторяет форму положительной полуволны переменного напряжения (рисунок 1.3).
Рисунок 1.2 - Однополупериодный выпрямитель

Рисунок 1.3 - Временные диаграммы
Среднее значение выпрямленного напряжения равно:
откуда действующее напряжение вторичной обмотки:
Среднее значение выпрямленного тока:
Действующее значение тока нагрузки:
Мощность, на которую должна быть рассчитана
вторичная обмотка трансформатора:
Габаритная мощность трансформатора (без учета
КПД.) равна полусумме мощностей, выделяемых первичной и вторичными обмотками:
Как видно из формулы (6), габаритная мощность
трансформатора должна быть в 3,1 раза больше полезной мощности, отдаваемой в
нагрузку, т.е. трансформатор используется всего на 30%.
Коэффициент пульсаций р (отношение амплитуды
первой гармоники к выпрямленному напряжению):
Недостатки однополупериодного выпрямителя:
большой коэффициент пульсаций;
малые значения выпрямленного тока и напряжения;
низкий КПД, т.к. ток нагрузки имеет постоянную
составляющую, которая вызывает подмагничивание сердечника трансформатора и
уменьшение его магнитной проницаемости.
Двухполупериодные выпрямители (рисунки 1.4 и
1.5) при работе на активно-емкостную нагрузку, вследствие удвоенной частоты
пульсаций, позволяют уменьшить габариты сглаживающего фильтра. В отличие от
выпрямителя со средней точкой, где обмотки трансформатора используются примерно
на 35...40%, в мостовом выпрямителе обмотка работает оба полупериода, поэтому
коэффициент ее использования достигает 80%. Кроме того, в нем можно
использовать диоды с вдвое меньшим допустимым напряжением.
Рисунок 1.4 - Схема резистивно-емкостной
нагрузки однополупериодного выпрямителя
Рисунок 1.5 - Влияние ёмкостной нагрузки
Наиболее распространенная схема
двухполупериодного мостового выпрямителя, схема которого представлена на
рисунке 1.6:
Рисунок 1.6 - Мостовой выпрямитель
Недостаток мостовой схемы - удвоенное количество
диодов по сравнению с выпрямителем со средней точкой. Однако суммарное
сопротивление постоянному току двух диодов и обмотки мостового выпрямителя чаще
оказывается меньше сопротивления одного диода и обмотки выпрямителя со средней
точкой.
Временные диаграммы, иллюстрирующие работу
двухтактных выпрямителей на емкостной фильтр, приведены на рисунке 1.7.
При работе выпрямителя на емкостной фильтр диод
в плече (оба диода для мостовой схемы) открывается, когда напряжение на входе
выпрямителя становится равным напряжению (точнее, превышает его на порог
открывания диода) на конденсаторе сглаживающего фильтра (момент t1). При этом в
интервале t1-t2 ток через открытые диоды ограничен только сопротивлением обмотки
трансформатора и открытых диодов. В момент времени t2 напряжение на входе
выпрямителя вновь становится равным напряжению на конденсаторе, и открытый диод
закрывается. При этом начинается разряд конденсатора фильтра на сопротивление
нагрузки. Открывание другого диода происходит в момент времени t3. Далее
процессы повторяются. Наличие у трансформатора индуктивности рассеяния приводит
к определенной задержке выключения открытого диода (показано пунктирной
линией).
Рисунок 1.7 - Временные диаграммы
Сглаживающий фильтр
Для сглаживания пульсаций применяют сглаживающие
фильтры (СФ) - устройства, предназначенные для подавления пульсаций
выпрямленного напряжения до уровня, при котором происходит нормальная работа
потребителя.
В нашем случае используется емкостной фильтр.
Емкостной сглаживающий фильтр представляет собой
конденсатор, включенный параллельно нагрузке, емкость которого определяется из
соображений: C=10/Rн*f. Как же происходит сглаживание этих самых пульсаций?
Рассмотрим форму выходного напряжения, показанную ниже на рисунке 1.8.
Рисунок 1.8 - Форма выходного напряжения
однополупериодного выпрямителя
На рисунке Uср - это среднее значение
выпрямленного напряжения. Другими словами, это напряжение, которое покажет
обычный вольтметр. Как видно, это напряжение меньше амплитудного значения, но
самое главное имеются пульсации выходного напряжения.
А теперь подключим параллельно нагрузке
выпрямителя конденсатор, как показано ниже на рисунке 1.9:
Рисунок 1.9 - Пример выпрямителя с простейшим
сглаживающим фильтром
Подключим осциллограф параллельно нагрузке и
увидим следующую картину(рисунок 1.10):
Рисунок 1.10 - Форма выходного напряжения
выпрямителя со сглаживающим фильтром
Эта красная линия называется пилой или
пилообразным напряжением. Разберем это подробнее. На выходе выпрямителя
образуется пульсирующее напряжение. Допустим, конденсатор разряжен. При подаче
напряжения на конденсатор он начинает заряжаться - короткий отрезок пилы на
рисунке 1.10. Достигнув максимального значения, амплитуда выходного напряжения
выпрямителя начинает уменьшаться до нуля. Соответственно, заряженный до
максимального значения конденсатор начинает разряжаться через нагрузку -
длинный отрезок пилы. При следующем нарастании амплитуды процесс повторяется.
Естественно, что размах амплитуды пилы, а это тоже пульсации, напрямую зависит
от емкости конденсатора и от величины сопротивления нагрузки, конечно. Чем
больше емкость, тем меньше пульсации, чем меньше сопротивление нагрузки, тем
больше пульсации. Если нагрузку вообще выкинуть, то и пульсаций не будет.
Подсоединив конденсатор в схему выпрямителя,
добились сглаживания пульсаций выходного напряжения, к тому же, на рисунке 1.10
видно, что увеличилось среднее значение выпрямленного напряжения. Еще эффектней
это выглядит с двуполупериодным выпрямителем
<#"564085.files/image020.jpg">
Рисунок 1.11 - Параметрический стабилизатор
напряжения
В стабилитронах используется явление
электрического лавинного пробоя. При этом в широком диапазоне изменения тока
через диод напряжение изменяется на нем очень незначительно. Входное напряжение
через ограничительный резистор Rбал подводится к параллельно включенным
стабилитрону и сопротивлению нагрузки. Поскольку напряжение на стабилитроне
меняется незначительно, то и на нагрузке оно будет иметь тот же характер. При
увеличении входного напряжения практически все изменение Uвх передается на
Rбал, что приводит к увеличению тока в нем. Увеличение этого тока происходит за
счет увеличения тока стабилизации при почти неизменном токе нагрузки. Другими
словами, все изменение входного напряжения поглощается в ограничительном
(балластном) резисторе.
Часто стабилитрон работает в таком режиме, когда
напряжение источника гуляет (т.е. нестабильно), а сопротивление нагрузки постоянно.
Для нормального режима стабилизации сопротивление резистора Rогр должно иметь
определенное значение. Если напряжение Uвх гуляет от Umin до Umax, то для
расчета Rогр можно воспользоваться формулой:
огр = (Uвх.ср - Uст)/(Iср + Iн)
где Uвх.ср = 0.5(Uвх.min + Uвх.max) - среднее
значение напряжения источника, Iср. = 0.5(Imin + Imax) - средний ток
стабилитрона, Iн = Uн/Rн - ток нагрузки. При изменении входного напряжения в ту
или иную сторону будет изменяться ток стабилитрона, на напряжение на нем, следовательно
и на нагрузке будет оставаться постоянным.
Коли все изменения напряжения источника гасятся
в Rогр, то наибольшее изменение напряжения (Uвх. max - Uвх.min = ΔUвх)
должно соответствовать наибольшему возможному изменению тока, при котором еще
сохраняется стабилизация (Imax - Imin = ΔIст).
Отсюда следует, что стабилизация будет осуществляться только при соблюдении
условия:
ΔUвх ≦
ΔIстRогр
огр = (Uвх - Uст)/(Iср + Iн.ср)
где Iн.ср = 0.5(Iн.min + Iн.max), причем Iн.min
= Uст/Rн.max, а Iн.max = Uст/Rн.min.
Иногда необходимо получить такое напряжение, на
которое стабилитрон не рассчитан. В этом случае применяют последовательное
соединение стабилитронов. Тогда напряжение стабилизации будет соответствовать
сумме напряжений стабилизаций последовательно включенных стабилитронов.
Помимо рассмотренной схемы применяют каскадное
включение стабилитронов. Говоря проще, берут несколько вышерассмотренных схем и
включают одну за другой. При этом напряжение стабилизации предыдущего
стабилитрона должно быть больше, чем следующего. Такие схемы применяют для
увеличения коэффициента стабилизации. Бывает еще и мостовая схема, называемая
мостовой параметрический стабилизатор. Теоретически у такой схемы коэффициент
стабилизации стремится к бесконечности.
1.2 Активный Фильтр Саллена-Кея
Фильтр Саллена-Кея. Реализуется в виде простой
схемы с двумя резисторами, двумя конденсаторами и активным элементом (например
с операционным усилителем), представляя собой фильтр с передаточной функцией
второго порядка. Фильтры более высокого порядка могут быть получены включением
элементарных фильтров последовательно. Фильтр Саллена-Кея может иметь
произвольный коэффициент усиления в полосе пропускания, в отличие от фильтра
Баттерворта с единичным коэффициентом.
Рисунок 1.12 - ФВЧ Саллена-Кея
Выбор схемного решения
В соответствии с техническим заданием и
рассчитанными параметрами, в качестве схемного решения выбираем ФВЧ-ІІ
Саллена-Кея, так как схема имеет небольшой диапазон номиналов элементов.
Порядок всего фильтра n=2 совпадает с порядком звена Саллена-Кея, поэтому для
построения фильтра необходимо одно звено.
Рисунок 1.13 - ФВЧ-ІІ Саллена-Кея
Расчет элементов схемы. Задаём ёмкость
конденсаторов C1=C2=10/fn[Гц] (нФ). Определяем сопротивление резисторов:
R1=R2=1/ω0C
Выбираем сопротивление R3, а R4 рассчитаем из
соотношения
=R3(Kn-1)
Согласуем номиналы элементов со стандартным
рядом E6:
Устанавливаем в схему рассчитанные значения и
снимаем АЧХ фильтра.
Рисунок 1.14 - АЧХ проектируемого фильтра
Методика настройки и регулировки фильтра
Коэффициент усиления фильтра можно настроить при
помощи резисторов R3 и R4 [2]:
=1+R4/R3;
При использованном в схеме операционном
усилителе, сопротивление резистора R3 можно выбирать в пределах от нескольких
кОм до 1 Мом. При меньшем значении R3 становится большим ток, потребляемый
схемой, а при большем - вносит своё влияние входное сопротивление микросхемы.
Сопротивление R4 определяется из формулы 4.1 для
требуемого коэффициента усиления. Учитывая следующее соотношение (см. раздел
3.2):
ω0=
можно показать, что максимально достижимый
коэффициент усиления в полосе пропускания равен 3. В этом случае добротность
фильтра наибольшая, но при этом присутствуют наибольшие пульсации в полосе
пропускания. При попытке увеличения Кл фильтр самовозбуждается и превращается в
генератор колебаний на частоте w0. Из этого ограничения определим, что
сопротивление R4 лежит в диапазоне от 0 до 2R3. При нулевом сопротивлении схема
становится фильтром Баттерворта с единичным усилением.
Частоту w0 можно настроить с помощью элементов
R1, R2, C1 и С2
ω0=
При условии, что R1=R2=R и C1=C2=C, формула 4.3
упрощается: w0=1/RC. Если сопротивления и ёмкости не равны, то соотношением R1
к R2 и C1 к C2 регулируется добротность фильтра. При этом также нужно
учитывать, что при больших добротностях фильтр склонен к самовозбуждению.
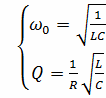
1.4 Генераторы колебаний треугольной
формы
Принцип их построения также базируется на
выполнении операций интегрирования и сравнения, поэтому схемы релаксационных
генераторов колебаний треугольной и прямоугольной формы, как правило,
идентичны, а форма сигнала определяется точкой, которая принимается за выход
мультивибратора.
Генератор сигналов треугольной формы, схема
которого представлена на рис. 1.15, включает в свой состав интегратор на ОУ DA2
и пороговый детектор (типа триггера Шмитта) на ОУ DA1.
Рис. 1.15 - Генератор сигналов треугольной формы
Принцип действия такого мультивибратора
аналогичен изображенному на рис. 1.15. При включении выход ОУ порогового
детектора устанавливается в одно из двух возможных состояний насыщения, и
параметрический стабилизатор R2, VD формирует напряжение в точке а Uст+ или
Uст-. В зависимости от его полярности конденсатор интегратора может заряжаться
или разряжаться, в результате чего выходное напряжение изменяется по закону,
близкому к линейному. Когда оно достигает амплитудного значения, равного
состояние
выхода порогового детектора скачком изменяется на противоположное, а это
приводит к смене знака скорости нарастания выходного напряжения интегратора.
В результате на выходе генератора формируется
напряжение треугольной формы uвых с периодом
Если же в качестве выхода использовать точку а,
то получим генератор колебаний прямоугольной формы.
Целесообразно осуществлять частотную коррекцию
ОУ DA2 интегратора до глубины единичного усиления, в то время как ОУ DA1
корректируется только в том случае, если возникает возбуждение в момент
переброса схемы, обусловленная плохим качеством источника питания.
Чтобы обеспечить симметрию положительного и
отрицательного треугольников выходного напряжения, токи перезаряда интегратора
должны значительно превышать входные токи ОУ DA2, а если его напряжение
смещения гораздо меньше амплитуды Uвыхmax, то смещение выходного сигнала
относительно нулевого уровня будет практически отсутствовать.
Регулировку частоты выходного напряжения
целесообразно осуществлять подстройкой резистора R4. В мультивибраторах,
построенных на ОУ общего применения (153УД2, 140УД7 и других), на частотах выше
10 КГц острые вершины треугольников закругляются из-за сравнительно невысокой
скорости нарастания выходного напряжения ОУ. В этих случаях следует или
использовать быстродействующие ОУ, или строить генератор колебаний треугольной
формы на основе интегрального таймера.
ГЛАВА 2. Расчет
.1 Расчет стабилизированного
источника питания
Исходные данные:вх=220[В] - напряжение сети
переменного тока;=50[Гц] - частота сети переменного тока;н=+∕-15[В] -
выходное напряжение;н=100мА =0,1[А]- выходной ток;
α=0,5[%] - допустимый
коэффициент пульсаций.
Расчёт выпрямителя
Рис. 2.1 - Источника питания с емкостным
фильтром
В данной схеме будем использовать идеальные
диоды.
Находим сопротивление нагрузки: Rн= Uн/
Iн=15/100=150[Ом].
Возьмем напряжение и ток на нагрузке равными:
н*=1,5*Uн=1,5*15=22,5[В]; Iн*=1,5*Iн=1,5*0,1=0,15[А].
Находим ёмкость конденсатора:
С=10/(Rн*f)=10/(150*50)=0,001[Ф]=1[мФ]
Находим разность амплитуд напряжений ∆U=
Uнmax- Uнmin:
∆U= Iн/( 2*С*f)=0,1/( 2*1*10-3*50)=1[В]
Примем разность амплитуд напряжений равной:
∆U*=1,5*∆U=1,5*1=1,5[В]
Находим максимальное напряжение на
нагрузке:нmax= Uн*+∆U*/2=22,5+1,5/2=23,25[В]
Напряжение, преобразованное трансформатором,
будет равно:= Uнmax/
=23,25/
=16,5 [В]
Находим коэффициент трансформации:
К= Uвх/ U2=220/16,5=13
Так как входное напряжение не постоянно, то
найдем напряжение, преобразованное трансформатором, и напряжение на нагрузке
для Uвх=190В и для Uвх=250В(результаты представлены в таблице):
|
Uвх,
[В]
|
К
|
U2,
[В]
|
Uн,
[В]
|
|
190
|
15
|
23
|
|
220
|
|
17
|
25
|
|
250
|
|
19
|
29
|
Выберем номинальные значения элементов по ряду
Е12.=150[Ом], С=1[мкФ]
Рассчитаем параметрический стабилизатор напряжения:
Рис. 2.2 - Схема параметрического стабилизатора
напряжения
н = Uст=15[В];вх = Iст + Iн
Находим Rб в данной схемеб = (Uвх -Uст )/ (Iст +
Iн )= (23 -15)/ (0,1 + 0,1)=40[Ом]
Выберем номинальные значения элементов по ряду
Е12.б=39[Ом]
2.2 Расчет активного фильтра на ОУ
Исходные данные:р=5[кГц] - резонансная
частота;=2 - добротность фильтра;=5 - коэффициент усиления по напряжению на
резонансной частоте.
Расчет пассивного фильтра ВЧ второго порядка:
Рис. 2.3 - Пассивный фильтр ВЧ второго порядка
Зададим индуктивность катушки L=1мГн.
Решим систему уравнений
Частота среза вычисляется по формуле: ω0=
=3,14*2*5*
=31400 [Гц] имеем
емкость конденсатора C=1[ мкФ] и сопротивление резистора приблизительно: R=16
[Ом].
Расчет активного фильтра ВЧ второго порядка на
ОУ
Рис. 2.4 - Активный фильтр ВЧ второго порядка
Исходные данные:
- частота среза f0=5[кГц];
добротность фильтра Q=2;
коэффициент усиления по напряжению KU=5.
Из ранее выполненных вычислений следует, что
ω0=
=3,14*2*5*
=31400 [Гц];-
частота среза;
Зададим значение C1=C2=2[nФ];
Найдем значение R1,R2;
R=1/ωC=1/31400*2*10-6=16[kОм]=C2=2nФ;
R1=R2 =16[kОм].
2.3 Расчет генератора треугольных
сигналов на ОУ
Рис. 2.5 - Генератор сигналов треугольной формы
Для схемы генератора рассчитываем период: Т=
Рассчитываем значения резисторов R3,
Выбираем значение резистора R1 =1[ kОм], R2=6.2
[kОм] и емкость С=1.5[nФ]; значение Uст берём из характеристики стабилизатора
Uст=4.8[B], Uвыхmax=5[B]
выхmax =Uст 
;
= (Uвыхmax / Uст )* R1 =1 [kОм];
Подставляя всё в формулу: =4CR3R4/R1;
Найдем значение R1:= T R1/4CR3R4=50[kОм]
ГЛАВА 3.
моделирование
Для моделирования используем программу Multisim
8. В моделируемых схемах используются элементы, номиналы которых определены в
главе 2.
.1 Моделирование стабилизированного
источника питания
) Схема мостового выпрямителя с емкостным
фильтром. (Рис 3.1.1)
Рис. 3.1 - Мостового выпрямителя с емкостным
фильтром
Показания осциллографа в этой схеме: (Рис 3.1.2)
Рис 3.2 - Осцилограмма мостового выпрямителя с
емкостным фильтром
Пульсация напряжения =21.924В; ∆V=0.624B;
α=(∆V/
V)*100=(0.624B / 21.924В)*100 =3%.
Вывод: Пульсация напряжения составляет 3% и при
изменении напряжения сети напряжение на нагрузке будет меняться, поэтому
необходимо построить схему со стабилитроном.
Схема параметрического стабилизатора напряжения.
Рис. 3.3 - Параметры стабилитрона
Рис. 3.4 - Схема параметрического стабилизатора
напряжения
Показания осциллографа в этой схеме:
Рис 3.5 - Схема параметрического стабилизатора
напряжения показания осциллографа
Пульсация напряжения =15.053В; ∆V=6.371*10-3B;
α=(∆V/ V)*100=
(6.371*10-3B / 15.053В) *100=0.04%.
Вывод: При изменении входного напряжения за счет
стабилитрона ток и напряжение на нагрузке практически не меняется, пульсация
напряжения составляет 0,04%, что удовлетворяет допустимый. Однако данная схема
обладает недостатком: при изменении сопротивления нагрузки, ток и напряжение на
нагрузке меняется, поэтому необходимо добавить транзистор.
Схема параметрического стабилизатора напряжения
с транзистором.

Рис. 3.7 - Схема параметрического стабилизатора
напряжения с транзистором (Vвх=190В)
Рис. 3.8 - Схема параметрического стабилизатора
напряжения с транзистором (Vвх=250В)
Показания осциллографа:
Рис. 3.9 - Схема параметрического стабилизатора
напряжения с транзистором показания осциллографа
Пульсация напряжения =14.313В; ∆V=5.696*10-3B;
α=(∆V/ V)*100=
(5.696*10-3B / 14.313В) *100=0.04%.
Вывод: В результате получили схему
стабилизированного источника питания, устойчивого к изменению напряжения
питания сети и изменению сопротивления нагрузки, получили коэффициент пульсации
напряжения на нагрузке 0.04%, что удовлетворяет допустимое значение.
3.2 Моделирование активного фильтра
на ОУ
Моделирование пассивного фильтра ВЧ второго
порядка.
Схема пассивного фильтра ВЧ второго порядка
имеет вид:
Рис. 3.10 - Схема пассивного фильтра ВЧ второго
порядка
Показания осциллографа:
Рис. 3.11 - Показания осциллографа пассивного
фильтра ВЧ второго порядка
Построим амплитудно-частотную характеристику
данного пассивного фильтра:
Рис. 3.12 - Амплитудно-частотная характеристика
пассивного фильтра
питание источник стабилизированный
сигнал
Из частотной характеристики видно, что f=5[кГц]
Моделирование активного полосового фильтра на
обратной связью Саллена-Кея.
Схема активного фильтра Саллена-Кея:
Рис. 3.13 - Схема активного фильтра Саллена-Кея
Показания осциллографа:
Рис. 3.14 - Показания осциллографа на активном
фильтре Саллена-Кея
На осциллограмме показано, что Uвх=1[В],
Uвых=5,013[В].
Из этого следует, что коэффициент усиления по
напряжению равен 5.
Амплитудно-частотная характеристика активного
фильтра Саллена-Кея:
Рис. 3.15 - Амплитудно-частотная характеристика
активного фильтра Саллена-Кея
На частотной характеристике видно, что
f=5.0631[кГц]
В результате моделирования получили частоту
среза, которая совпадает с рассчитанным значением. Данная частота среза
отличается на 1% от заданной вследствие использования номинальных значений
сопротивлений.
.3 Моделирование генератора
треугольных сигналов сигналов на ОУ
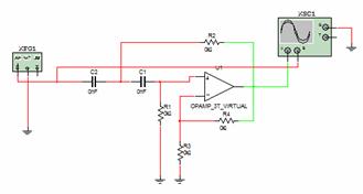
Схема генератора треугольных сигналов на ОУ:
Рис. 3.16 - Схема генератора треугольных
сигналов
Рис. 3.17 - Параметры стабилизатора
Показания осциллографа:
Рис. 3.18 - Показания осциллографана генераторе
треугольных сигналов амплитуда выходного сигнала Uвых=2,52[В].
Вывод: На основе расчета разработан генератор
треугольных колебаний в соответствии с заданием. Данный тип генераторов
позволяет получить треугольные колебания в относительно узкой полосе частот.
Особым достоинством, которое хотелось бы отметить, является простота и
дешевизна изготовления таких генераторов, наряду с хорошими техническими
характеристиками.
Заключение
В результате выполнения курсовой работы были
получены результаты:
) Рассчитана и смоделирована схема
стабилизированного источника питания. Uвых=5,013[В].
) Рассчитана и смоделирована схема активного ФВЧ
второго порядка Салена-Ки. f=5.0631[кГц]
) Рассчитана и смоделирована схема генератор
треугольных колебаний.
Параметры всех схем идеально согласуются с
заданными параметрами.
Список
используемых источников
1. Китаев,
Бакуняев. «Расчет источников питания».
2. Затекян
«Источники вторичного электропитания», (справочник).
. Г.Д.
Фрумкин «Расчет и конструирование радиоэлектронной аппаратуры», изд. «Высшая
школа», Москва, 1977 г.
. Справочное
пособие по электротехнике и основам электроники под редакцией проф. А.В.
Нетушила.
. Гусев
В.Г. «Электроника и микропроцессорная техника». учебник для вузов», 2004 г.
. Кучумов
А.И. «Электроника и схемотехника», 2005 г.
. Прянишников
В.А. «Электроника. Курс лекций», 2004 г.
. Пейтон
А.Дж., Волш В. «Аналоговая электроника на ОУ», 1994 г.
. Фолкенберии
Л. «Применение операционных усилителей и линейных ИС», 1985 г.