Разработка бизнес-процессов в организации (на примере ООО 'Мир стекла')
СОДЕРЖАНИЕ
ВВЕДЕНИЕ
ГЛАВА 1. ТЕОРЕТИЧЕСКИЕ ОСНОВЫ РАЗРАБОТКИ БИЗНЕС-ПРОЦЕССОВ
.1 БИЗНЕС-МОДЕЛИРОВАНИЕ
.2 ОПИСАНИЕ И ОПТИМИЗАЦИЯ БИЗНЕС-ПРОЦЕССОВ
ГЛАВА 2. ОПИСАНИЕ ДЕЯТЕЛЬНОСТИ ООО «МИР СТЕКЛА»
.1 ОПИСАНИЕ ДЕЯТЕЛЬНОСТИ ОРГАНИЗАЦИИ
.2 АНАЛИЗ ФИНАНСОВОГО ПОЛОЖЕНИЯ И ЭФФЕКТИВНОСТИ ДЕЯТЕЛЬНОСТИ
ООО «МИР СТЕКЛА»
.2.1 СТРУКТУРА ИМУЩЕСТВА И ИСТОЧНИКИ ЕГО ФОРМИРОВАНИЯ
.2.2 ОЦЕНКА СТОИМОСТИ ЧИСТЫХ АКТИВОВ ОРГАНИЗАЦИИ
.2.3 АНАЛИЗ ФИНАНСОВОЙ УСТОЙЧИВОСТИ ОРГАНИЗАЦИИ
.2.4 АНАЛИЗ ФИНАНСОВОЙ УСТОЙЧИВОСТИ ПО ВЕЛИЧИНЕ ИЗЛИШКА
(НЕДОСТАТКА) СОБСТВЕННЫХ ОБОРОТНЫХ СРЕДСТВ
.2.5 АНАЛИЗ ЛИКВИДНОСТИ
.2.6 АНАЛИЗ СООТНОШЕНИЯ АКТИВОВ ПО СТЕПЕНИ ЛИКВИДНОСТИ И
ОБЯЗАТЕЛЬСТВ ПО СРОКУ ПОГАШЕНИЯ
.2.7 ОБЗОР РЕЗУЛЬТАТОВ ДЕЯТЕЛЬНОСТИ ОРГАНИЗАЦИИ
.2.8 АНАЛИЗ РЕНТАБЕЛЬНОСТИ
.2.9 РАСЧЕТ ПОКАЗАТЕЛЕЙ ДЕЛОВОЙ АКТИВНОСТИ (ОБОРАЧИВАЕМОСТИ)
ГЛАВА 3. РАЗРАБОТКА БИЗНЕС-ПРОЦЕССОВ В ООО «МИР СТЕКЛА»
.1 ВЫБОР ИНСТРУМЕНТА ГРАФИЧЕСКОГО ПРЕДСТАВЛЕНИЯ
БИЗНЕС-ПРОЦЕССОВ
.2 ОРГАНИЗАЦИОННО-ШТАТНАЯ СТРУКТУРА ООО «МИР СТЕКЛА»
.3 УПРАВЛЕНЧЕСКИЙ, ОСНОВНОЙ И ВСПОМОГАТЕЛЬНЫЙ ПРОЦЕССЫ
.4 ОПИСАНИЕ И РАЗРАБОТКА РЕГЛАМЕНТОВ БИЗНЕС-ПРОЦЕССА
.5 ПРЕДЛОЖЕНИЯ ПО АВТОМАТИЗАЦИИ БИЗНЕС-ПРОЦЕССА ПРОДАЖИ
.6 ВНЕДРЕНИЕ НОВОГО ПРОГРАММНОГО ПРОДУКТА ДЛЯ АВТОМАТИЗАЦИИ
ПРОЦЕССА ПРОДАЖ
.7 ПОЛОЖИТЕЛЬНЫЕ АСПЕКТЫ ОТ ВНЕДРЕНИЯ ПРОГРАММНОГО ПРОДУКТА
ЗАКЛЮЧЕНИЕ
СПИСОК ЛИТЕРАТУРЫ
ВВЕДЕНИЕ
Деятельность любой организации представляет собой систему
последовательных, целенаправленных регламентированных видов деятельности
(операций), достигающих значимых для организации результатов, называемых
бизнес-процессами.
Описание, регламентация и оптимизация бизнес-процессов.
. Описание и регламентация бизнес-процессов позволяет
формализовать существующую модель бизнеса, устраняется дублирование функций
работников.
. Все процессы контролируются, сотрудники выполняют свою работу
добросовестно.
. Количество ошибок при оформлении платежных и первичных
документов снижается.
. Регламентированные процессы представляют собой базу знаний о
процессах - новые сотрудники быстрее обучаются и понимают то, что от них
требуется.
После описания бизнес-процессов, можно увидеть направления, по которым
они могут быть улучшены. Необходимо отметить, что улучшения сразу осуществить
невозможно. Большая часть направлений оптимизации может осуществляться за счет
реализации долгосрочных программ. Поэтому там, где невозможно сразу улучшить
процесс, нужно разработать программу по улучшению и оптимизации с указанием
исполнителей и сроков выполнения.
Разработка бизнес-процессов - наиболее ответственный этап моделирования
бизнеса, который предшествует внедрению в организацию АСУ.
В ООО «Мир стекла» не существует сеть процессов, не предпринимается
попытка управления на основе процессного подхода.
Проблематика: дублирование функций, функциональные обязанности
пересекаются, создают беспорядок. Отсутствует система улучшения деятельности
организации, сотрудники не задумываются над этой проблемой.
Всем выше изложенным и определяется важность и актуальность выбранной для
написания выпускной квалификационной работы темы: Разработка бизнес-процессов в
ООО «Мир стекла».
Целью настоящей работы является на основе описания бизнес - процессов
компании, разработать бизнес - процессы продаж и предложить рекомендации по
улучшению (оптимизировать) с использованием программного продукта Quick Sales 2.
Объектом исследования является Общество с ограниченной ответственностью
«Мир стекла». ООО "Мир стекла" работает на рынке производства и
продажи мебели из стекла, нарезки и обработки стекла и зеркал.
Предметом исследования дипломной работы разработка бизнес-процессов организации,
а именно процесс продаж.
Для достижения поставленной цели необходимо решить следующие задачи:
. Рассмотреть деятельность ООО «Мир стекла»;
. Выбрать инструмент для графического представления бизнес -
процессов;
. Определить основные, управленческие и вспомогательные процессы;
. Рассмотреть функций отделов организации;
. Выделить бизнес - процессы верхнего уровня;
. Описать с помощью выбранной инструментальной среды существующие
бизнес - процессы продаж, графически изобразить их;
. Предложить внедрение нового продукта для оптимизации бизнес -
процессов;
. Выделить положительные аспекты от внедрения программного
продукта.
Информационная база дипломной работы - учебная и методическая литература
и периодические издания, внутренняя документация, а также интернет - ресурсы,
по актуальным вопросам выбранной темы.
ГЛАВА 1.
ТЕОРЕТИЧЕСКИЕ ОСНОВЫ РАЗРАБОТКИ БИЗНЕС-ПРОЦЕССОВ
1.1 БИЗНЕС-МОДЕЛИРОВАНИЕ
Бизнес-моделирование (деловое
моделирование) -
деятельность по формированию моделей организаций, включающая описание деловых
объектов (подразделений, должностей, ресурсов, ролей, процессов, операций,
информационных систем, носителей информации и т. д.) и указание связей между
ними. Требования к формируемым моделям и их соответствующее содержание
определяются целями моделирования.
Бизнес-моделированием
также называют дисциплину и отдельный подпроцесс в процессе разработки
программного обеспечения
<#"561302.files/image001.gif">
Рис. 2.1 Диаграмма соотношения основных групп
Снижение величины активов организации связано, главным образом, со
снижением следующих позиций актива баланса (в скобках указана доля изменения
данной статьи в общей сумме всех отрицательно изменившихся статей):
· дебиторская задолженность - 980 тыс. руб. (76,9%)
· денежные средства и денежные эквиваленты - 291 тыс. руб.
(22,8%)
Одновременно, в пассиве баланса снижение наблюдается по строкам:
· кредиторская задолженность - 830 тыс. руб. (69,5%)
· нераспределенная прибыль (непокрытый убыток) - 365 тыс. руб.
(30,5%)
Среди положительно изменившихся статей баланса можно выделить
"основные средства" в активе и "краткосрочные заемные
средства" в пассиве (+441 тыс. руб. и +486 тыс. руб. соответственно).
Собственный капитал ООО "МИР СТЕКЛА" на последний день анализируемого
периода (31.12.2011) составил -267 тыс. руб., при том, что на начало
анализируемого периода собственный капитал ООО "МИР СТЕКЛА" был
намного выше - 95 тыс. руб. (т.е. уменьшение составило 362 тыс. руб.).
2.2.2 ОЦЕНКА
СТОИМОСТИ ЧИСТЫХ АКТИВОВ ОРГАНИЗАЦИИ
Чистые активы организации на 31.12.2011 меньше уставного капитала в 20,5
раза. Данное соотношение отрицательно характеризует финансовое положение ООО
"МИР СТЕКЛА" и не удовлетворяет требованиям нормативных актов к
величине чистых активов организации. В случае если по окончании второго и
каждого последующего финансового года стоимость чистых активов общества
окажется меньше его уставного капитала, общество обязано объявить об уменьшении
своего уставного капитала до размера. При этом если стоимость чистых активов
общества меньше минимально допустимого размера уставного капитала общество
подлежит ликвидации (п. 3 ст. 20 Федерального закона от 08.02.1998 г. N 14-ФЗ
"Об обществах с ограниченной ответственностью").
Рис. 2.2
График изменения чистых активов
Более того следует отметить снижение чистых активов в 2,8 раза за весь
рассматриваемый период. То есть наблюдается одновременно и критическое
положение на конец периода и ухудшение показателя в течение периода. Сохранение
имевшей место тенденции может привести к крайне негативным последствиям для
организации. (ПРИЛОЖЕНИЕ 2). Ниже на графике представлено изменение чистых
активов и уставного капитала организации за два года.
2.2.3 АНАЛИЗ
ФИНАНСОВОЙ УСТОЙЧИВОСТИ ОРГАНИЗАЦИИ
Коэффициент автономии организации на последний день анализируемого
периода составил -0,22 Данный коэффициент характеризует степень зависимости
организации от заемного капитала. Полученное здесь значение свидетельствует о
всецелой зависимости организации от заемного капитала. Коэффициент автономии за
весь анализируемый период резко уменьшился (на 0.28). В течение анализируемого
периода имело место весьма значительное уменьшение коэффициента обеспеченности
собственными оборотными средствами - на 1,23. На 31.12.2011 значение
коэффициента является критическим. Коэффициент обеспеченности собственными
оборотными средствами сохранял значение, не соответствующие нормальному, в
течение всего проанализированного периода. В течение анализируемого периода
произошло падение коэффициента покрытия инвестиций на 0,45. Значение
коэффициента по состоянию на 31.12.2011 значительно ниже допустимой величины.
На 31 декабря 2011 г. значение коэффициента обеспеченности материальных запасов
составило -0,49. Коэффициент обеспеченности материальных запасов в течение
анализируемого периода (с 31 декабря 2009 г. по 31 декабря 2011 г.) резко
снизился (на 0,48). В течение всего рассматриваемого периода коэффициент
сохранял значение, не соответствующее норме. По состоянию на 31.12.2011
значение коэффициент обеспеченности материальных запасов можно охарактеризовать
как критическое. Коэффициент краткосрочной задолженности ООО "МИР
СТЕКЛА" показывает на отсутствие долгосрочной задолженности при 100% краткосрочной
(ПРИЛОЖЕНИЕ 3). На следующем графике наглядно представлена динамика основных
показателей финансовой устойчивости ООО "МИР СТЕКЛА":
Рис. 2.3
Динамика основных показателей
.2.4 АНАЛИЗ
ФИНАНСОВОЙ УСТОЙЧИВОСТИ ПО ВЕЛИЧИНЕ ИЗЛИШКА (НЕДОСТАТКА) СОБСТВЕННЫХ ОБОРОТНЫХ
СРЕДСТВ
Поскольку на последний день анализируемого периода (31.12.2011)
наблюдается недостаток собственных оборотных средств, рассчитанных по всем трем
вариантам, финансовое положение организации по данному признаку можно
характеризовать как неудовлетворительное (ПРИЛОЖЕНИЕ 4). При этом нужно
обратить внимание, что все три показателя покрытия собственными оборотными
средствами запасов и затрат в течение анализируемого периода (с 31 декабря 2009
г. по 31 декабря 2011 г.) ухудшили свои значения.
Рис. 2.4
Собственные оборотные средства
2.2.5 АНАЛИЗ
ЛИКВИДНОСТИ
Расчет
коэффициентов ликвидности:
|
Показатель ликвидности
|
Значение показателя
|
Изменение показателя (гр.4
- гр.2)
|
Расчет, рекомендованное
значение
|
|
31.12.2009
|
31.12.2010
|
31.12.2011
|
|
|
|
1
|
2
|
3
|
4
|
5
|
6
|
|
1. Коэффициент текущей
(общей) ликвидности
|
0,43
|
0,89
|
0,42
|
-0,01
|
Отношение текущих активов к
краткосрочным обязательствам. Нормальное значение: 2 и более.
|
|
2. Коэффициент быстрой
(промежуточной) ликвидности
|
0,85
|
0,43
|
0,15
|
-0,7
|
Отношение ликвидных активов
к краткосрочным обязательствам. Нормальное значение: 1 и более.
|
|
3. Коэффициент абсолютной
ликвидности
|
0,29
|
0,25
|
0,16
|
-0,13
|
Отношение высоколиквидных
активов к краткосрочным обязательствам. Нормальное значение: не менее 0,2.
|
На 31 декабря 2011 г. коэффициент текущей ликвидности имеет значение ниже
нормы (0,42 против нормативного значения 2). При этом нужно обратить внимание
на имевшее место в течение анализируемого периода (с 31 декабря 2009 г. по 31
декабря 2011 г.) негативное изменение - коэффициент текущей ликвидности
снизился на -0,01.
Для коэффициента быстрой ликвидности нормативным значением является 1. В
данном случае его значение составило 0,15. Это говорит о недостатке у ООО
"МИР СТЕКЛА" ликвидных активов, которыми можно погасить наиболее
срочные обязательства. Коэффициент быстрой ликвидности в течение всего
анализируемого периода не укладывался в принятую норму. Третий из
коэффициентов, характеризующий способность организации погасить всю или часть
краткосрочной задолженности за счет денежных средств и краткосрочных финансовых
вложений, имеет значение (0,16) ниже допустимого предела (норма: 0.2). При этом
нужно обратить внимание на имевшее место в течение анализируемого периода
негативное изменение - коэффициент абсолютной ликвидности снизился на -0,13.
Рис. 2.5 Динамика коэффициентов ликвидности
2.2.6 АНАЛИЗ
СООТНОШЕНИЯ АКТИВОВ ПО СТЕПЕНИ ЛИКВИДНОСТИ И ОБЯЗАТЕЛЬСТВ ПО СРОКУ ПОГАШЕНИЯ
Из четырех соотношений, характеризующих соотношение активов по степени
ликвидности и обязательств по сроку погашения, выполняется только одно. У ООО
"МИР СТЕКЛА" недостаточно денежных средств и краткосрочных финансовых
вложений (высоколиквидных активов) для погашения наиболее срочных обязательств
(разница составляет 454 тыс. руб.). В соответствии с принципами оптимальной
структуры активов по степени ликвидности, краткосрочной дебиторской
задолженности должно быть достаточно для покрытия среднесрочных обязательств
(краткосрочной задолженности за минусом текущей кредиторской задолженности). В
данном случае это соотношение не выполняется - краткосрочная дебиторская
задолженность покрывает среднесрочные обязательства организации лишь на 6%
(ПРИЛОЖЕНИЕ 5).
2.2.7 ОБЗОР
РЕЗУЛЬТАТОВ ДЕЯТЕЛЬНОСТИ ОРГАНИЗАЦИИ
Ниже в таблице приведены основные финансовые результаты деятельности ООО
"МИР СТЕКЛА" за весь анализируемый период.
|
Показатель
|
Знач-е показателя, тыс.
руб.
|
Изменение показателя
|
Среднегодовая величина,
тыс. руб.
|
|
2010 г.
|
2011 г.
|
тыс. руб. (гр.3-гр.2)
|
±% ((3-2): 2)
|
|
|
1
|
2
|
3
|
4
|
5
|
6
|
|
1. Выручка
|
3 137
|
2 757
|
-380
|
-12,1
|
2 947
|
|
2. Расходы по обычным видам
деятельности
|
2 960
|
2 765
|
-195
|
-6,6
|
2 863
|
|
3. Прибыль (убыток) от
продаж (1-2)
|
177
|
-8
|
-185
|
↓
|
85
|
|
4. Прочие доходы и расходы,
кроме процентов к уплате
|
-71
|
-419
|
-348
|
↓
|
-245
|
|
5. EBIT (прибыль до уплаты процентов
и налогов) (3+4)
|
106
|
-427
|
-533
|
↓
|
-161
|
|
6. Проценты к уплате
|
-
|
-
|
-
|
-
|
-
|
|
7. Изменение налоговых
активов и обязательств, налог на прибыль и прочее
|
-26
|
2
|
+28
|
↑
|
-12
|
|
8. Чистая прибыль (убыток)
(5-6+7)
|
80
|
-425
|
-505
|
↓
|
-173
|
|
Справочное: Совокупный
финансовый результат периода
|
80
|
-425
|
-505
|
↓
|
-173
|
|
Изменение за период
нераспределенной прибыли (непокрытого убытка) по данным бухгалтерского
баланса (измен. Стр. 1370)
|
70
|
-435
|
х.
|
х
|
х
|
За 2011 год годовая выручка составила 2 757 тыс. руб. За рассматриваемый
период (31.12.09-31.12.11) годовая выручка ощутимо уменьшилась (на 380 тыс.
руб.). За последний год значение убытка от продаж составило -8 тыс. руб.
Уменьшение финансового результата от продаж за два года составило 185 тыс. руб.
Изучая расходы по обычным видам деятельности, следует отметить, что организация
не использовала возможность учитывать общехозяйственные расходы в качестве
условно-постоянных, включая их ежемесячно в себестоимость производимой
продукции (выполняемых работ, оказываемых услуг). Поэтому показатель
"Управленческие расходы" за отчетный период в форме №2 отсутствует.
Организация не применяет ПБУ 18/02 "Учет расчетов по налогу на
прибыль", что нормально для субъектов малого предпринимательства (кроме
того, ПБУ 18/02 не применяют кредитные, бюджетные организации). Ниже на графике
наглядно представлено изменение выручки и прибыли ООО "МИР СТЕКЛА" в
течение всего анализируемого периода.
Рис. 2.6
Динамика выручки и чистой прибыли
.2.8 АНАЛИЗ
РЕНТАБЕЛЬНОСТИ
Таблица: Анализ рентабельности
|
Показатели рентабельности
|
Значения показателя (в %,
или в копейках с рубля)
|
Изменение показателя
|
|
2010 г.
|
2011 г.
|
коп., (гр.3-гр.2)
|
±% ((3-2): 2)
|
|
1
|
2
|
3
|
4
|
5
|
|
1. Рентабельность продаж по
валовой прибыли (величина прибыли от продаж в каждом рубле выручки).
Нормальное значение для данной отрасли: 5% и более.
|
5,6
|
-0,3
|
-5,9
|
↓
|
|
2. Рентабельность продаж по
EBIT (величина прибыли от продаж до уплаты процентов и налогов в каждом рубле
выручки).
|
3,4
|
-15,5
|
-18,9
|
↓
|
|
3. Рентабельность продаж по
чистой прибыли (величина чистой прибыли в каждом рубле выручки).
|
2,6
|
-15,4
|
-18
|
↓
|
|
Справочное: Прибыль от
продаж на рубль, вложенный в производство и реализацию продукции (работ,
услуг)
|
6
|
-0,3
|
-6,3
|
↓
|
|
Коэффициент покрытия
процентов к уплате (ICR), коэфф. Нормальное значение: не менее 1,5.
|
-
|
-
|
-
|
-
|
Представленные в таблице показатели рентабельности за последний год имеют
отрицательные значения как следствие убыточности деятельности ООО "МИР
СТЕКЛА" за данный период. За период с 01.01.2011 по 31.12.2011 организация
по обычным видам деятельности получила убыток в размере -0,3 копеек с каждого
рубля выручки от реализации. Более того, имеет место падение рентабельности
обычных видов деятельности по сравнению с данным показателем за 2010 год (-5,9
коп.).
Рис. 2.7 Динамика показателей рентабельности продаж
В следующей таблице представлена рентабельность использования вложенного
в предпринимательскую деятельность капитала.
|
Показатель рентабельности
|
Значение показателя, %
|
Изменение показателя (гр.3
- гр.2)
|
Расчет показателя
|
|
2010 г.
|
2011 г.
|
|
|
|
1
|
2
|
3
|
4
|
5
|
|
Рентабельность собственного
капитала (ROE)
|
53,2
|
-
|
-53,2
|
Отношение чистой прибыли к
средней величине собственного капитала. Нормальное значение для данной отрасли:
18% и более.
|
|
Рентабельность активов
(ROA)
|
4,8
|
-48,6
|
-43,8
|
Отношение чистой прибыли к
средней стоимости активов. Нормальное значение для данной отрасли: не менее
6%.
|
|
Прибыль на инвестированный
капитал (ROCE)
|
81,5
|
-
|
-81,5
|
Отношение прибыли до уплаты
процентов и налогов (EBIT) к собственному капиталу и долгосрочным
обязательствам.
|
|
Рентабельность
производственных фондов
|
31,2
|
-0,9
|
-32,1
|
Отношение прибыли от продаж
к средней стоимости основных средств и материально-производственных запасов.
|
|
Справочное: Фондоотдача,
коэфф.
|
30,7
|
5,9
|
-24,8
|
Отношение выручки к средней
стоимости основных средств.
|
Поскольку у организации фактически отсутствовал собственный капитал (в
среднем составил отрицательную величину: -267 тыс. руб. на 31 декабря 2011 г. и
95 тыс. руб. на 31 декабря 2010), значение показателя рентабельности
собственного капитала за 2011 год отсутствует. Рентабельность активов за
последний год равнялась -48,6%. Рентабельность активов за весь анализируемый
период уменьшилась на 53%. Наглядное изменение основных показателей
рентабельности активов и капитала ООО "МИР СТЕКЛА" за весь
рассматриваемый период представлено на следующем графике.
Рис. 2.8
Динамика показателей рентабельности активов и капитала
2.2.9 РАСЧЕТ
ПОКАЗАТЕЛЕЙ ДЕЛОВОЙ АКТИВНОСТИ (ОБОРАЧИВАЕМОСТИ)
В следующей таблице рассчитаны показатели оборачиваемости ряда активов,
характеризующие скорость возврата авансированных на осуществление
предпринимательской деятельности денежных средств, а также показатель
оборачиваемости кредиторской задолженности при расчетах с поставщиками и
подрядчиками.
|
Показатель оборачиваемости
|
Значение в днях
|
Коэфф. 2010 г.
|
Коэфф. 2011 г.
|
Изменение, дн. (гр.3 -
гр.2)
|
|
2010 г.
|
2011 г.
|
|
|
|
|
1
|
2
|
3
|
4
|
5
|
6
|
|
Оборачиваемость оборотных
средств (отношение средней величины оборотных активов к среднедневной
выручке*; нормальное значение для данной отрасли: 129 и менее дн.)
|
170
|
119
|
2.1
|
3,1
|
-51
|
|
Оборачиваемость запасов
(отношение средней стоимости запасов к среднедневной выручке; нормальное
значение для данной отрасли: 66 и менее дн.)
|
54
|
70
|
6,7
|
5,2
|
+16
|
|
Оборачиваемость дебиторской
задолженности (отношение средней величины дебиторской задолженности к
среднедневной выручке; нормальное значение для данной отрасли: не более 46
дн.)
|
71
|
16
|
5,1
|
22,8
|
-55
|
|
Оборачиваемость
кредиторской задолженности (отношение средней величины кредиторской
задолженности к среднедневной выручке)
|
107
|
67
|
3,4
|
5,4
|
-40
|
|
Оборачиваемость активов
(отношение средней стоимости активов к среднедневной выручке)
|
182
|
162
|
2,0
|
0,4
|
-20
|
|
Оборачиваемость
собственного капитала (отношение средней величины собственного капитала к
среднедневной выручке)
|
15
|
-
|
24,3
|
-
|
-15
|
* Приведен расчет показателя в днях. Значение коэффициента равно
отношению 365 к значению показателя в днях.
Данные об
оборачиваемости активов в среднем за два года свидетельствуют о том, что
организация получает выручку, равную сумме всех имеющихся активов за 172
календарных дня. При этом в среднем требуется 62 дня, чтобы получить выручку
равную среднегодовому остатку материально-производственных запасов.
Выводы по
результатам анализа
Ниже по качественному признаку обобщены важнейшие показатели финансового
положения (по состоянию на 31.12.2011) и результаты деятельности ООО "МИР
СТЕКЛА" за два года. Среди отрицательных показателей финансового
положения ООО "МИР СТЕКЛА" можно выделить следующие:
· коэффициент абсолютной ликвидности ниже нормального значение;
· не соблюдается нормальное соотношение активов по степени
ликвидности и обязательств по сроку погашения.
Среди показателей финансового положения и результатов деятельности
организации, имеющих критические значения, можно выделить такие:
· коэффициент автономии имеет критическое значение - -0.22
(собственный капитал отсутствует);
· чистые активы меньше уставного капитала, при этом за период
имело место снижение величины чистых активов;
· значение коэффициента обеспеченности собственными оборотными
средствами (-1.24) не соответствует нормативному, находясь в области
критических значений;
· значительно ниже нормы коэффициент текущей (общей)
ликвидности;
· значительно ниже нормативного значения коэффициент быстрой
(промежуточной) ликвидности;
· отрицательная динамика рентабельности продаж по валовой
прибыли;
· отрицательная динамика изменения собственного капитала
относительно общего изменения активов организации;
· коэффициент покрытия инвестиций значительно ниже нормы (доля
собственного капитала и долгосрочных обязательств в общей сумме капитала
организации составляет -40% (нормальное значение: не менее 70%);
· крайне неустойчивое финансовое положение по величине
собственных оборотных средств;
· за период 01.01-31.12.2011 получен убыток от продаж (-8 тыс.
руб.), причем наблюдалась отрицательная динамика по сравнению с предшествующим
годом (-185 тыс. руб.);
· убыток от финансово-хозяйственной деятельности за последний
год составил -425 тыс. руб.;
· отрицательная динамика финансового результата до процентов к
уплате и налогообложения (EBIT) на рубль выручки ООО "МИР СТЕКЛА"
(-81.5 коп. От данного показателя за 2010 год).
ГЛАВА 3. РАЗРАБОТКА БИЗНЕС-ПРОЦЕССОВ В ООО «МИР СТЕКЛА»
.1 ВЫБОР ИНСТРУМЕНТА ГРАФИЧЕСКОГО ПРЕДСТАВЛЕНИЯ БИЗНЕС-ПРОЦЕССОВ
Для составления графической схемы бизнес-процессов была выбрана
инструментальная среда ARIS. ARIS является одним из наиболее используемых инструментов
при описании бизнес-процессов организации, так как позволяет создать полную
многостороннюю модель деятельности организации. Созданные модели
бизнес-процессов и организационной структуры компании являются наглядными и
легкими для восприятия.
EPC (Event-Driven Process Chain, событийная цепочка
процессов) - нотация отображения хода выполнения процесса, ключевыми
элементами которой являются События и Функции.
Нотация EPC была разработана в 90х годах XX века. EPC
придумал немецкий профессор Вильгельм-Август Шеер в рамках методологии ARIS.
Диаграмма бизнес-процесса в EPC должна начинаться и
заканчиваться Событием. За Функцией всегда должно следовать Событие, т.е.
выполнение Функции создает некоторое событие. Документы, организационные
звенья, информационные и материальные потоки, элементы информационной системы
(программное обеспечение, базы данных) имеют свое графическое обозначение.
[13,с.201]
Для ветвления процесса используются операторы И, ИЛИ,
исключающее ИЛИ.используется на низших уровнях описания бизнес-модели, когда
стоит задача описать подробный ход выполнения бизнес-процесса. Функции EPC
могут быть декомпозированы (разбиты на детальные бизнес-процессы только в
нотации EPC).
Недостатки EPC. Обладает очень широким набором
графических элементов, что может быть сложным для понимания, по сравнению с
другими нотациями. Для разработки процессов в этой нотации и их чтения
требуется предварительная подготовка сотрудников.
Преимущества EPC. Позволяет очень детально и точно
описать выполнение бизнес-процесса, показать на диаграмме в графическом виде
всех исполнителей, все используемые объекты.
Использование ARIS позволяет:
· существенно сократить сроки выполнения проектов, повысить их
качество
· документировать (моделировать) бизнес-процессы, используя большое
количество типов моделей, описывающих различные аспекты бизнеса - процессы,
функции, исполнителей, документы, материалы, стоимости, риски и т.д. - и, таким
образом, создать базу знаний о предприятии
· работать с единой базой данных и хранить информацию о
деятельности предприятия «в одном месте».
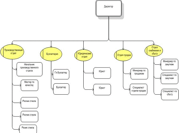
3.2 ОРГАНИЗАЦИОННО-ШТАТНАЯ СТРУКТУРА ООО «МИР СТЕКЛА»
ООО "Мир стекла" имеет организационную структуру, которая
представлена на рис. 3.1.
Рис. 3.1 Организационно-штатная структура
.3 УПРАВЛЕНЧЕСКИЙ, ОСНОВНОЙ И ВСПОМОГАТЕЛЬНЫЙ ПРОЦЕССЫ
Выделим управленческий, основной и вспомогательный процесс.
Целью управленческий процесса, является изменение или, наоборот,
сохранение управленческой ситуации, т.е. такой совокупности обстоятельств,
которые оказывают (могут оказать в будущем) положительное или отрицательное
влияние на организацию. Ситуация характеризуется количественными и
качественными показателями (длительностью, остротой, местом и причинами
возникновения, содержанием, кругом участников, важностью, сложностью,
перспективами развития и т. п.).
Следующим, этапом является выделение основных процессов. К основным
относятся те процессы, прямым результатом которых является изготовление
конечных продуктов/услуг, составляющей продукцию данного предприятия.

И вспомогательные процессы, которые на прямую не добавляют ценности, но
увеличивают стоимость изделия, услуги.
Рис. 3.3 Вспомогательный процесс
Рассмотрим основные функции отделов компании в таблице.
Таблица: Основные функции отделов организации
|
№
|
Отдел
|
Подчинение
|
Основные функции
|
|
1
|
Производственный отдел
|
Директор
|
- Планирование производства
- Производство продукции - Доставка товара
|
|
2
|
Отдел бухгалтерии
|
Бухгалтер
|
- Ведение бух. Учета -
Составление отчетности для налоговых органов - Финансовый анализ компании
|
|
3
|
Юридический отдел
|
Директор
|
- Юридическая поддержка
деятельности компании -защита прав и законных интересов предприятия,
трудящихся -правовое воспитание трудящихся
|
|
4
|
Отдел снабжения и сбыта
|
Директор
|
-Приемка товара -Реклама
-Поиск поставщиков -Заключение договоров, маркетинговых соглашений -Поиск
клиентов -Отправка коммерческих предложений
|
|
5
|
Отдел продаж
|
|
-Заключение договоров с
клиентами -Обработка заказа -Выставление счета-фактуры клиенту -Выполнение
обязательств по договору -Контроль счетов
|
Детализированный перечень процессов верхнего уровня в ООО «МИР СТЕКЛА»
Ниже в таблице рассмотрены процессы верхнего уровня.
|
№
|
Бизнес- процесс
|
Подпроцесс (операция)
|
|
1
|
Управление бухгалтерской
деятельностью
|
Ведение бухгалтерского
учета
|
|
|
Выдача з/п
|
|
|
Составление стандартизированного
отчета (ежемесячно, ежегодно)
|
|
|
Прием/увольнение
сотрудников на работу
|
|
2
|
Управление производством
|
Прием заказов
|
|
|
Детальный замер помещения
|
|
|
Разработка чертежей
|
|
|
Закупка материалов и
фурнитуры
|
|
|
Доставка и установка мебели
|
|
3
|
Управление продажами
|
Поиск клиентов
|
|
|
Отправка коммерческих
предложений
|
|
|
Заключение договоров с
клиентами
|
|
|
Обработка заказа
|
|
|
Выставление счет - фактуры
клиенту
|
|
|
Выполнение обязательств по
договору
|
Далее следует детально описать каждый подпроцесс, для того чтоб выявить
узкие места и выделить подпроцессы, которые подлежат оптимизации.
Итак, приступим. Для оптимизации необходимо выбрать те процессы, которые
направлены на добавление ценности. Здесь можно отметить процессы производства и
продажи - ключевыми, поскольку они способствуют росту прибыли организации.
Как правило, ключевые процессы для описания, оптимизации выбираются
основные, поскольку они дают дополнительную ценность продукта для конечного
покупателя: это процессы производства продукции, закупки, продажи.
В данном случае был выбран основной процесс - продажи.
.4 ОПИСАНИЕ И РАЗРАБОТКА РЕГЛАМЕНТОВ БИЗНЕС-ПРОЦЕССА
Описание и оптимизация нужна для автоматизации процессов, для того чтобы
понять как функции отдельных сотрудников подразделений взаимосвязаны, какие
формы документов приняты в организации.
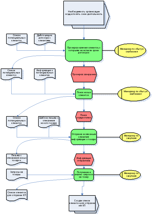
Подпроцесс «поиск клиентов»:
Поиск клиентов осуществляется в ручную, проверяются все раннее
заключенные договоры с клиентами.
Клиенты, с которыми не имеются действующие договоры заносятся в список
для отправки им коммерческого предложения.
Осуществляется поиск потенциальных клиентов с помощью различных
информационных каналов. Найденные клиенты заносятся в список.
Организация получает запросы на изделие. Запрос представляет собой
сообщение, где указывается информация об изделии.
ООО «МИР СТЕКЛА»
Бизнес-процесс «ПРОДАЖИ»
Подпроцесс « ПОИСК КЛИЕНТОВ»
Согласовано
Директор
Ответственный за операцию
Ответственный за работу с клиентами и заказами
Участники операции
1. Ответственный за работу с клиентами и заказами.
Документы:
1. Список клиентов.
. Действующие договора с клиентами.
. Список потенциальных клиентов.
. Информация о потенциальных клиентах.
. Запросы на товар.
. Список клиентов для отправки коммерческих предложений.
События:
Входящее событие
Необходимость предприятия осуществлять свою основную деятельность.
Исходящие событие
В результате выполнения процесса должен быть создан список клиентов для
отправки им коммерческих предложений.
Действия
|
№
|
Исполнитель
|
Шаг
|
Входящий документ
|
Исходящий документ
|
|
1
|
Ответственный за работу с
клиентами и заказами
|
Проверка наличия клиентов,
с которыми не истекли сроки заключенных ранее договоров
|
Действующие договора с
клиентами
|
Список потенциальных
клиентов
|
|
2
|
-
|
Поиск новых клиентов
|
Список потенциальных
клиентов. Информация о потенциальных клиентах.
|
Список потенциальных
клиентов.
|
|
3
|
-
|
Отправка информации о
товаре
|
Список потенциальных
клиентов. Шаблон информационного письма с описанием нового товара
|
Письма потенциальным
клиентам с описанием нового товара.
|
|
4
|
Ответственный за работу с
заказами
|
Получение и анализ запросов
на товар
|
Запросы на товар
|
Список клиентов для
отправки коммерческих предложений.
|
Рис. 3.4 «Поиск клиентов»
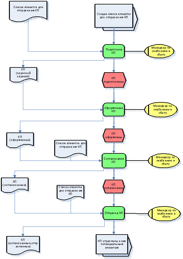
Подпроцесс «отправка коммерческого предложения клиенту»:
На запрос клиента создается коммерческое предложение.
Подготовленное и оформленное соответствующим образом коммерческое
предложение согласуется внутри компании.
Коммерческое предложение отправляется посредством электронной почты.
Данные об отправке заносятся в журнал регистрации исходящих коммерческих
предложений.
ООО «МИР СТЕКЛА»
Бизнес-процесс «ПРОДАЖИ»
Подпроцесс « ОТПРАВКА КОММЕРЧЕСКИХ ПРЕДЛОЖЕНИЙ»
СОГЛАСОВАНО
Директор
Ответственный за операцию
Ответственный за подготовку коммерческих предложений
Участники операции
Ответственный за подготовку коммерческих предложений
Документы:
1. Отправленные согласованные коммерческие предложения.
. Список клиентов для отправки коммерческих предложений.
События:
Входящее событие
Создан список клиентов для отправки им коммерческих предложений.
Исходящие событие
В результате выполнения процесса коммерческие предложения должны быть
отправлены всем потенциальным клиентам из списка клиентов для отправки им
коммерческих предложений.
Действия:
|
№
|
Исполнитель
|
Шаг
|
Входящий документ
|
Исходящий документ
|
|
1
|
Ответственный за подготовку
коммерческих предложений
|
Подготовка коммерческих
предложений
|
Список клиентов для
отправки коммерческих предложений.
|
Черновой вариант
коммерческих предложений для потенциальных клиентов.
|
|
2
|
-
|
Оформление коммерческих
предложений
|
Черновой вариант
коммерческих предложений для потенциальных клиентов. Список клиентов для
отправки коммерческих предложений.
|
Оформленные коммерческие
предложения для потенциальных клиентов.
|
|
3
|
-
|
Согласование коммерческих
предложений
|
Оформленные коммерческие
предложения для потенциальных клиентов. Список клиентов для отправки
коммерческих предложений.
|
Согласованные коммерческие
предложения для потенциальных клиентов.
|
|
4
|
-
|
Отправка коммерческих
предложений
|
Согласованные коммерческие
предложения для потенциальных клиентов. Список клиентов для отправки
коммерческих предложений.
|
Отправленные согласованные
коммерческие предложения.
|
Рис. 3.5 «Отправка коммерческих предложений»
Подпроцесс заключение договоров с клиентами.
В ответ на коммерческое предложение клиент подтверждает заказ.
Заказ регистрируется в журнале. Заносится в список тех с кем был заключен
договор.
Далее происходит проверка наличия действующих договоров с клиентами на
долгосрочное сотрудничество. Если договора нет, то необходимо перейти к шагу 3.
Далее заключается, продлеваются договоры с клиентами.
ООО «МИР СТЕКЛА»
Бизнес-процесс «ПРОДАЖИ»
Подпроцесс « ЗАКЛЮЧЕНИЕ ДОГОВОРОВ С КЛИЕНТАМИ»
Согласовано
Директор
Ответственный за операцию
Ответственный за работу с заказами.
Ответственный за ведение договоров.
Участники операции
1. Ответственный за работу с заказами.
. Ответственный за ведение договоров.
Документы:
. Отправленные согласованные коммерческие предложения.
. Заключенные договора с клиентами.
События:
Входящее событие
Коммерческие предложения отправлены всем потенциальным клиентам из списка
клиентов для отправки коммерческих предложений.
Исходящие событие
В результате выполнения процесса со всеми клиентами должны существовать
договора.
Действия:
|
№
|
Исполнитель
|
Шаг
|
Входящий документ
|
Исходящий документ
|
|
1
|
Ответственный за работу с
заказами.
|
Получение подтверждения
комплектации заказа от клиента
|
Отправленные согласованные
коммерческие предложения.
|
Список клиентов, подтвердивших
комплектацию.
|
|
2
|
-
|
Проверка наличия договора с
клиентом
|
Список клиентов,
подтвердивших комплектацию.
|
Списки клиентов,
подтвердивших комплектацию, с которыми существуют действующие договора и с
которыми - нет.
|
|
3
|
Ответственный за ведение
договоров.
|
Заключение/продление
договоров с клиентами
|
Список клиентов,
подтвердивших комплектацию, с которыми нет действующих договоров.
|
Заключенные договора с
клиентами.
|
Рис. 3.6 «Заключение договоров с клиентами»
Подпроцесс
«обработка заказа»:
От клиентов, которым были отправлены коммерческие предложения и с
которыми заключены договора, принимаются заказы.
На основании дополнительных условий (например, наличие дополнительных
скидок для клиента или же наличие необходимого товара на складе) в заказ
вносятся необходимые изменения, и заказ согласуется с клиентом, т. е.
утверждается.
ООО «МИР СТЕКЛА»
Бизнес-процесс «ПРОДАЖИ»
Подпроцесс ««ОБРАБОТКА
ЗАКАЗА»
СОГЛАСОВАНО
Директор
Ответственный за операцию
Ответственный за работу с заказами.
Участники операции
Ответственный за работу с заказами.
Документы:
Заключенные договора с клиентами.
Согласованные заказы.
События:
Входящее событие
Со всеми клиентами существуют договора.
Исходящие событие
Заказы клиентов должны быть утверждены.
Действия:
|
№
|
Исполнитель
|
Шаг
|
Входящий документ
|
Исходящий документ
|
|
1
|
Ответственный за работу с
заказами.
|
Получение заказа от клиента
|
Заключенные договора с
клиентами.
|
Список заказов
|
|
2
|
-
|
Согласование заказа
|
Список заказов
|
Согласованные заказы
|
Рис. 3.7 «Обработка заказа»
Подпроцесс
«выставление счет-фактуры клиенту»:
В
соответствии с заказом клиента и условиями договора подготавливается
счет-фактура.
На данном этапе подготовленный счет-фактура соответствующим образом
согласуется (в случае необходимости в его данные могут быть внесены изменения,
если например, клиенту понадобилось большее или меньшее количество товара) и
отправляется клиенту при помощи выбранного канала связи.
На данном этапе счета-фактуры регистрируются в журнале счетов-фактур
ООО «МИР СТЕКЛА»
Бизнес-процесс «ПРОДАЖИ»
Подпроцесс ««ВЫСТАВЛЕНИЕ
СЧЕТ-ФАКТУРЫ КЛИЕНТУ»
Согласовано
Директор
Ответственный за операцию
Ответственный за подготовку счета-фактуры.
Участники операции
Ответственный за подготовку счета-фактуры.
Документы:
Зарегистрированные заказы.
Соответствующие записи в журнале регистрации счетов-фактур.
События:
Входящее событие
Заказы клиентов должны быть зарегистрированы.
Исходящие событие
Зарегистрирована отправка счетов-фактур клиентам.
Действия:
|
№
|
Исполнитель
|
Шаг
|
Входящий документ
|
Исходящий документ
|
|
1
|
Ответственный за подготовку
счет-фактуры
|
Подготовка счета-фактуры в
соответствии с заказом
|
Зарегистрированные заказы.
|
Соответствующие записи в
журнале регистрации счетов-фактур.
|
|
2
|
-
|
Согласование счета-фактуры
|
Счета-фактуры.
|
Согласованные
счета-фактуры.
|
|
3
|
-
|
Регистрация счета-фактуры и
отправка клиенту
|
Согласованные
счета-фактуры.
|
Соответствующие записи в
журнале регистрации счетов-фактур
|
Рис. 3.8 «Выставление счета-фактуры клиенту»
Подпроцесс «выполнение обязательств по договору»:
Ответственный за работу с клиентами получает от клиента уведомление о
выполнении условий по оплате, регистрирует его в журнале оплат и осуществляет
контроль выполнения клиентом обязательств по оплате.
В журнал оплат заносится следующая информация:
· Номер счета-фактуры
· Клиент
· Дата отправки
· Сумма
· Дата оплаты
· Дата получения уведомления.
Ответственный за работу с клиентами высылает уведомление о готовности к
отгрузке товара, в соответствии с условиями поставки, предварительно занеся его
в журнал исходящих документов. В уведомлении, как правило, указывается
ориентировочная дата отгрузки. Затем совершается отгрузка товара в соответствии
с условиями договора.
ООО «МИР СТЕКЛА»
Бизнес-процесс «ПРОДАЖИ»
Подпроцесс ««ВЫПОЛНЕНИЕ
ОБЯЗАТЕЛЬСТВ ПО ДОГОВОРУ»
Согласовано
Директор
Ответственный за операцию
Ответственный за работу с клиентами.
Участники операции
Ответственный за работу с клиентами.
Документы:
Соответствующие записи в журнале регистрации счетов-фактур.
Расходные накладные.
События:
Входящее событие
Соответствующие записи в журнале регистрации счетов-фактур.
Исходящие событие
Товары отгружены.
|
№
|
Исполнитель
|
Шаг
|
Входящий документ
|
Исходящий документ
|
|
1
|
Ответственный за расчеты с
клиентам и
|
Контроль выполнения
клиентом обязательств по оплате
|
Соответствующие записи в
журнале регистрации счетов-фактур. Уведомление о выполнении условий по
оплате. Банковская выписка за день выполнения условий по оплате.
|
Подготовленные уведомления
о готовности к отгрузке.
|
|
2
|
-
|
Отгрузка товара
|
Подготовленные уведомления
о готовности к отгрузке.
|
Расходные накладные.
|
Рис. 3.9 «Выполнение обязательств по договору»
3.5 ПРЕДЛОЖЕНИЯ ПО АВТОМАТИЗАЦИИ БИЗНЕС-ПРОЦЕССА ПРОДАЖИ
бизнес моделирование автоматизация продажа
Подпроцесс «поиск клиентов»:
необходимо обеспечить возможность ведения общего справочника клиентов.
должна быть предусмотрено возможность фиксации отправки информации о
продукте.
Подпроцесс «отправка коммерческих предложений»
следует предусмотреть ведение коммерческих предложений для каждого
клиента в системе.
возможность фиксации уже отправленных коммерческих предложений.
Подпроцесс «заключение договоров»:
факт получения подтверждения комплектации заказа должен фиксироваться в
системе путем копирования данных из соответствующего коммерческого предложения
в новый заказ. В новый заказ должна переноситься вся информация из
коммерческого предложения.
должна быть реализована возможность ведения договоров с клиентами в
системе.
Подпроцесс « обработка заказа»:
Необходимо предусмотреть возможность редактирования заказов в процессе их
оформления.
Подпроцесс «выставление счета - фактуры клиенту»
фиксация факта отправки счета - фактуры клиенту.
Подпроцесс «выполнение обязательств по договору»:
Необходимо обеспечить автоматическую процедуру ведения бухгалтерского
учета, в том числе налоговых отчислений.
Необходимо обеспечить возможность работы в системе с банковскими
выписками (ввод, просмотр, редактирование).
3.6 ВНЕДРЕНИЕ НОВОГО ПРОГРАММНОГО ПРОДУКТА ДЛЯ АВТОМАТИЗАЦИИ ПРОЦЕССА
ПРОДАЖ
В качестве программного продукта для оптимизации процесса «продажи» была
выбрана CRM- система Quick Sales 2.
Quick Sales - это CRM (Customer Relationship Management) система, которая предназначена для
управления взаимодействием с клиентами.
Quick Sales обеспечивает
решение следующих задач:
o ведение клиентской базы данных,
o планирование и выполнение работы с клиентом,
o контроль работы менеджеров по продажам,
o получение аналитических отчетов.
Система Quick Sales полностью интегрирована с 1С.
Следует отметить, что система Quick Sales
предоставляет очень мощный механизм поиска клиентов, товаров, сделок и т.п.
Примеры реализации данных процессов.
Ведение общего справочника клиентов:
Модуль «Клиенты» является основным модулем всей системы Quick Sales и
предназначен для ведения базы данных клиентов (компаний).
Режим
«Карточка»
В режиме «Карточка» можно просматривать, водить новые и редактировать
старые данные о клиенте и работах с ним. Информация о самом клиенте и о работе
с ним может быть описана очень подробно. Система не требует обязательного
заполнения всех полей.
В Quick Sales предоставляется возможность печати платежных
документов. Для этого вместе с системой (в формате MS Excel) поставляются четыре шаблона:
· счет,
· счет-фактура,
· товарная накладная,
· приходно-кассовый ордер.
Помимо 4 поставляемых шаблонов, Администратор может создавать в Excel собственные шаблоны и дать
возможность пользователям печатать в системе Quick Sales по нему документы.
Ведение договоров с клиентами. Закладка предназначена для ведения
договоров, которые оформляются при заключении сделки. Закладка выглядит так:
Интеграция систем Quick Sales и 1С позволяет автоматически формировать и
осуществлять загрузку учетных документов (счет, накладная, счет-фактура и
другие документы) в системе 1С, а также вносить информацию о денежных поступлениях
в Quick Sales и новых документах, созданных в 1С, минуя интерфейс связи Quick
Sales и «1С:Предприятие».
Пример интеграции с 1С.
Предположим что, есть работа в Quick Sales 2 в которую добавили три
продукта: Sales Expert, Audit Expert и Project Expert.
· Сформируем счет по выбранным продуктам из Quick Sales
2 в 1С:
на вкладке «Документы 1С» добавляем документ, при этом
список продуктов в работе передается в 1С для формирования счета.
в 1С открывается форма счета, она полностью
заполняется благодаря передаваемой из Quick Sales 2 информации о компании и
продуктах работы, нам остается только проверить данные счета и нажать на кнопку
ОК
по завершении редактирования счета в 1С, информация о
счете будет передана системе Quick Sales 2
· Создание счетов в 1С с сохранением их
в Quick Sales 2
В данном случае, процесс выглядит следующим образом:
1. В 1С открывается форма счета с заполненным
плательщиком и договором 1С.
2. В 1С выбирается необходимые товары и услуги из
справочника «Номенклатура», проверяются данные, подтверждаются нажатием ОК
. Информация о счете вместе с информацией о
включенных в счет продуктах и услугах добавляется в систему Quick Sales 2
· Импорт документов и платежей из 1С:
по счету была добавлена оплата в 1С, добавим ее в
систему Quick Sales 2, для этого в окне работы выбирается вкладка «Продукты и
оплата» далее нужно нажать на кнопку «Проверить деньги в 1С по работе».
по завершении проверки оплаты в 1С, оплата будет
добавлена в работу.
Проверяется отгрузка и высылается счет-фактуры по
работе в 1С, далее импортируются документы в систему Quick Sales 2, для этого в
окне работы открывается вкладка «Документы 1С» и нажимается кнопка «Получить
документы»
.7 ПОЛОЖИТЕЛЬНЫЕ АСПЕКТЫ ОТ ВНЕДРЕНИЯ ПРОГРАММНОГО ПРОДУКТА
Карточка компании
На каждую компанию заводится карточка. Имеется полная информация в одном
месте:
· История контактов и планы
· Контактные лица
· Продукты и услуги, которые купил клиент
· Работы, проведенные с клиентом (процессы продаж).
· Договоры, заключенные с клиентом или партнером
· Информационные материалы, отправленные клиенту по электронной
почте
· Группы, в которые входит клиент (общие и персональные)
· Контактные лица, работающие у клиента (с телефонами,
должностями, днями рождения и т.д.)
· Банковские реквизиты
· Дополнительные поля, которые вы добавляете сами
Описание
процесса продаж

· Средняя длительность одной продажи (от первого звонка, до подписания
акта)
· Анализ эффективности рекламы (выставки, реклама в прессе,
интернет...)
· Причина отказов клиентов (почему они не покупают?)
· Анализ работы менеджеров по продаже и отчеты.
Описывать процесс продажи в Quick Sales занимает не много времени.
|
Продукт
|
Сетевая версия
|
|
1 место
|
3 места
|
5 мест
|
10 мест
|
15 мест
|
20 мест
|
30 мест
|
Каждое дополнительное место
|
|
Quick Sales 2
|
7 370
|
13 970
|
20 570
|
37 070
|
53 570
|
70 070
|
103 070
|
3 300
|
|
расчет стоимости: первая
лицензия 7 370 + 3 300 за каждую дополнительную
|
Повышение эффективности работы
персонала.
Исходя из опыта большинства внедрений, временные
затраты персонала на выполнение действий, необходимых для работы с клиентом,
при внедрении CRM-системы сокращаются, в среднем, на 20-30%. Это происходит, в
основном, за счет ускорения доступа к информации, автоматизации рутинных
операций и сокращения времени на внутренние коммуникации и документооборот.
Экономический эффект от этого может быть посчитан
двумя способами, в зависимости от того, собирается ли компания снижать издержки
или увеличивать прибыль.
В первом случае, можно будет на 20-30% сократить
персонал, соответственно, экономия составит определенную часть расходов на ФЗП
(фонд заработной платы), включая налоги. Плюс, конечно, ОФР (общефирменные
расходы - техника, канцтовары, содержание офиса и прочее).
Во втором случае, считаем, что сотрудники, при той же
численности будут выполнять на 20-30% больший объем работы, следовательно,
смогут за то же время обработать больше клиентов и заработать пропорционально
большую прибыль. В этом случае экономический эффект составит 20-30% от оборота
минус соответствующие издержки на производство и логистику, а также мотивационная
составляющая коммерсантов.
Отдел производства состоит из 5 человек, которые имеют
фиксированные оклады по 20 тыс. руб. плюс 5% от объема продаж. Средние
налоговые отчисления - 5500 руб., средние ОФР на сотрудника - 2 тыс. руб.
Текущий оборот компании 3 млн. руб. при издержках на
производство (закупки) и логистику 50%.
То есть коммерческие расходы следующие:
На сотрудников - (20000+(100000*5%)+5500+2000)*5=325
тыс. руб.
На производство и логистику - 1000000*50%=500 тыс.
руб.
Постоянные издержки на руководство, бухгалтерию и
другие службы, а также на рекламу и прочее пока не учитываем.
Затраты на внедрение.
Средняя стоимость лицензии CRM-программы (нормальной
CRM-программы, а не «студенческой» разработки) составляет не менее 5 тыс.-20
тыс. руб., в зависимости от функционала.
Для данной компании, средний оборот текущий оборот
которой составляет в среднем 3 млн. руб. в год, стоимость CRM будет примерно
Первоначальное обследование и разработка Технического
Проекта на внедрение - 100 тыс. руб.
Реинжиниринг и проектирование новых бизнес-процессов и
документооборота - 150 тыс. руб.
Лицензии для персонала коммерческой службы -
3-проф+7-стд (профессиональные (полные) рабочие места, плюс стандартные места
сотрудников по текущей работе) - 77300 руб.
Дополнительные лицензии для поддерживающих структур
(бухгалтерия, IT, закупки и прочее) - 5-проф+5-стд - 89500 руб.
Интеграция с существующими данными (1С, Excel и пр.) -
70 тыс. руб.
Настройка системы - 30 тыс. руб.
Обучение и поддержка - 100 тыс. руб.
Общая стоимость CRM-проекта для данной отрасли
получается примерно 500 тыс. руб. при нормальной реализации CRM-проекта в
течение семи-восьми месяцев.
ЗАКЛЮЧЕНИЕ
Бизнес - процессы компании разрабатываются с целью повышения
эффективности бизнеса. Однако просто описать бизнес - процессы недостаточно,
необходимы и так же мероприятия по их улучшению, в том числе и с помощью
информационных программ.
Описание и оптимизация нужны для автоматизации процессов, для того чтобы
понять как функции отдельных сотрудников подразделений взаимосвязаны, какие
формы документов приняты в организации.
Непосредственно самой целью оптимизации является создание некого
стандарта, направленного на обеспечение качественной работы с клиентами и
эффективное взаимодействие всех отделов.
В ходе выполнения настоящей дипломной работы была рассмотрена
деятельность компании ООО «МИР СТЕКЛА», а также проведена организационная и
экономическая характеристика учреждения.
Организационно-правовая форма - Общество с ограниченной
ответственностью/частная собственность.
Основной вид деятельности - производство и продажа мебели из стекла.
В первой главе были рассмотрены теоретические основы разработки бизнес -
процессов, описана деятельность организации, проанализировано финансовое
положение и эффективность деятельности организации за два года. В результате
анализа финансового состояния организации наблюдаются отрицательные изменения.
Вторая глава характеризуется выбором инструментального средства для
описания бизнес-процессов, описанием организационно - штатной структуры,
выделением управленческого, основного и вспомогательного процессов. Были
рассмотрены основные функции отделов и выбраны ключевые процессы для описания и
оптимизации. Ключевыми были определены «продажи». Далее детально были описаны,
регламентированы и графически представлены все подпроцессы бизнес - процесса
«продажи».
Были предложены рекомендации по автоматизации бизнес - процесса
«продажи».
В третьей главе необходимо было внедрить программный продукт для
оптимизации процессов. В качестве программного продукта была выбрана CRM-система - Quick Sales 2, представлены примеры реализации процессов и
описаны положительные аспекты от внедрения программного продукта.
СПИСОК ЛИТЕРАТУРЫ
1. Агапцов,
С.А. Индикативное планирование как основа стратегического развития
промышленного предприятия Текст. / С. А. Агапов [и др.]. - М.: Высшая школа,
2002.
2. Аистова,
М. Д. Реструктуризация предприятий: вопросы управления, стратегии, координация
структурных параметров, снижение сопротивления преобразованиям Текст. / М. Д. Аистова.
М.: Альпина Паблишер, 2002. - 287 с.
. Ахриев,
С. А. Реинжиниринг бизнес-процессов нефтяных компаний Текст.: дис.. канд. экон.
наук: 08.00.05 / Ахриев Сандро Алиханович. - М., 2005.- 190 с.
. Борисов
А. Технология оптимизации бизнес-процессов / А. Борисов, М. Гордеев, Н. Коршак
// Директ-Инфо, апрель-май 2007, режим доступа
-http://www.emd.ru/pages/tehnologia optimizacii BP.pdf
. Борисова,
Л. Г. Организационный дизайн: Современные концепции управления Текст.: учеб.
пособие / Л. Г. Борисова. М.: Дело, 2003. - 400 с.
. Валдайцев,
С. В. Оценка бизнеса и управление стоимостью предприятия Текст.: учеб. пособие
/ С. В. Валдайцев. - М.: ЮНИТИ-ДАНА, 2001.-720 с
. Глазунов,
А. В. Диалоги консультанта с руководителем компании. Высшему руководству о
процессном подходе Текст. / А. В. Глазунов. Н. Новгород: Приоритет, 2005. - 120
с.
. Горелик
С., Бизнес-инжиниринг и управление организационным развитием / С. Горелик,
Режим доступа - http://big.spb.ru/publications/busengorg.shtml
. Горохов,
А. В. Реинжиниринг бизнес-процессов на основе учета ресурсного потенциала
предприятия Текст.: дис.. канд. экон. наук: 08.00.05 / Горохов Александр
Владимирович. М., 2002. - 142 с.
10. Давыдович,
Д. Д. Реинжиниринг бизнес-процессов промышленного предприятия Текст.: дис..
канд. экон. наук: 08.00.05 / Давыдович Дмитрий Дмитриевич. Белгород, 2001. -
185 с.
11. Ефимов,
В. В. Процессы и процессно-ориентированный подход: Текст.: учеб. пособие / В.
В. Ефимов. Ульяновск: УлГТУ, 2005. - 84 с.
. Калянов,
Г. Н. Реинжиниринг бизнес-процессов - современный подход к реорганизации
предприятий / Г. Н. Калянов // Консультант директора, №9, 1999, с. 12-18
. Каплан,
Р. Сбалансированная система показателей Текст.: от стратегии к действию / Р. С.
Каплан, Д. П.Нортон. - М.: ЗАО Олимп-Бизнес, 2005 с.
. Описание
и регламентация бизнес-процессов /http://tsyganok.ru/pubs/pub.asp?id=2042
. Князев,
В. М. Совершенствование процессного и системного подходов к управлению
научно-производственной организацией Текст.: (на примере ФНПЦ ОАО НПО «Марс»):
автореф. дис.. канд. экон. наук: 08.00.05 / В. М. Князев. Ульяновск, 2006. - 22
с.
. Козлов,
А. С. Проектирование и исследование бизнес-процессов: Текст.: учеб. пособие /
А. С. Козлов. -М.: Флинта: МПСИ, 2006. 272 с.
. Ковалёв,
С. М., Проекты совершенствования и развития деятельности предприятия инициация
и планирование шаг за шагом / С. М. Ковалёв // Консультант директора, 2003, №21
. Ковалёв,
С. М., Описание бизнес-процессов к вершинам мастерства / С. М. Ковалёв, В. М.
Ковалёв // Консультант директора, 2004, №10
. Ковалёв,
С. М., Современные методологии описания процессов - просто о сложном / С. М.
Ковалёв, В. М. Ковалёв // Консультант директора, 2004, №12
. Ковалёв,
С. М., Выбор бизнес-процессов для оптимизации / С. М. Ковалёв, В. М. Ковалёв //
Консультант директора, 2005, №5
. Ковалёв,
С. М., Методы анализа и оптимизации бизнес-процессов / С. М. Ковалёв, В. М.
Ковалёв // Консультант директора, 2005, №7
. Ковалёв,
С. М., Оптимизация бизнес-процессов / С. М. Ковалёв, В. М. Ковалёв //
Консультант директора, 2005, №8
. Ковалёв,
С. М., Технологии анализа и оптимизации бизнес-процессов. Реинжиниринг и
постоянное совершенствование / С. М. Ковалёв, В. М. Ковалёв // Консультант
директора, 2005, №9, с. 14-21
. Ковалёв,
С. М. Современные методологии и стандарты описания бизнес-процессов:
преимущества, недостатки и области применения / С. М. Ковалёв, В. М. Ковалёв //
Справочник экономиста, 2006, №11
. Вендров
A.M. Проектирование программного обеспечения экономических информационных
систем: Учебник. - М.: Финансы и статистика, 2000. - 352с.
. Калянов
Г. Н. CASE структурный системный анализ (автоматизация и применение). М.: Лори,
1996. - 242с.
. Вендров
A.M. CASE-технологии. Современные методы и средства проектирования
информационных систем. М: Финансы и статистика, 1998. - 176с.
. Боэм
Б.У. Инженерное проектирование ПО. М.: Радио и связь, 1985. - 512с.
. Липаев
В.В. Направления развития методов и стандартов открытых систем // Информатика и
вычислительная техника. Научно-технический сборник. Вып. 1-2. М.: 1995.
. Липаев
В.В., Филинов Е.Н. Формирование и применение профилей открытых информационных
систем // Информационные технологии, 1997. №4. С.3-11.
. Чери
С., Готлоб Г., Танка Л. Логическое программирование и базы данных. М.: Мир,
1992. - 234с.
. Балабанов,
И. Т. Основы финансового менеджмента: Учеб. пособие. - М.: Финансы и
статистика, 2000.
. Басовский,
Л. Е. Финансовый менеджмент: учеб. для студ. эконом. вузов, обуч. по спец.
"Финансы и кредит", "Бух. учет, анализ и аудит" / Л. Е.
Басовский. - М.: ИНФРА-М, 2007. - 240 с.
. Бланк,
И. А. Основы финансового менеджмента: В 2-х т. - Киев: Ника-Центр,1999.
. Бланк,
И. А. Финансовый менеджмент: учеб. курс / И. А. Бланк. - 2-е изд., перераб. и
доп. - Киев: Эльга: Ника-Центр, 2004. - 656 с.
. Бочаров,
В.В. Корпоративные финансы. - СПб: Питер, 2001. - 256с.
. Ван
Хорн, Дж. К. Основы управления финансами: пер. с англ. / Дж. К. Ван Хорн. - М.:
Финансы и статистика, 2005. - 800 с.: ил. ; 22 см. - (Серия по бухгалтерскому
учету и аудиту). -
. Ковалев,
В. В. Введение в финансовый менеджмент / В. В. Ковалев. - М.: Финансы и
статистика, 2006. - 768 с.
. Теплова
Т. В. Финансовый менеджмент: Управление капиталом и инвестициями. Учеб. - М.:
Государственный университет. Высшая школа экономики, 2000.
. Финансовый
менеджмент: теория и практика: учеб. для студ. вузов, обуч. по спец.
"Финансы и кредит", "Менеджмент", "Бух. учет и
аудит" / ред. Е. С. Стоянова. - 5-е изд., перераб. и доп. - М.:
Перспектива, 2004. - 656 с.
. Финансовый
менеджмент: учеб. пособие / ред. Е. И. Шохин. - М.: ФБК-Пресс, 2004. - 408 с.
. Финансовый
менеджмент: Учебник для вузов / Под ред. Акад. Г.Б.Поляка. - 2-е изд., перераб.
и доп. -М.: ЮНИТИ-ДАНА, 2004.- 527 с.