CRM-система как средство эффективного управления фирмой (на примере ЗАО 'Сибтехнология')
Содержание
Введение
Глава 1. Теоретические аспекты использования crm-систем для
повышения эффективности бизнеса
1.1 Понятие CRM-системы, ее функции и роль в повышении
эффективности деятельности организации
1.2 Понятие, факторы и показатели эффективности бизнеса
1.3 Оценка эффективности внедрения CRM-системы
Глава 2. Анализ деятельности ЗАО «Сибтехнология»
2.1 Описание деятельности предприятия
2.2 Анализ финансовой устойчивости и рентабельности компании
2.3 Описание информационной системы, используемой в ЗАО
«Сибтехнология»
Глава 3. Разработка проекта внедрения CRM-системы в ЗАО
«Сибтехнология»
3.1 Предпроектное обследование
3.2 Проектирование CRM-системы
3.3 Реализация и оценка стоимости проекта
Заключение
Список источников
Приложения
Введение
управление бизнес
customer relationship management
Все чаще можно слышать от владельцев
компаний, директоров и руководителей среднего звена о снижении количества
заказов, спаде продаж, замораживании проектов и инвестиций. Для многих компаний
актуальной стала тема сокращения персонала. «Легкие деньги» и достаточное
количество клиентов, желающих купить, к которым за годы бурного роста экономики
привыкли многие российские компании, закончились.
В новых условиях компаниям продавать
свои товары и услуги и удерживать клиентов стало намного сложнее. Клиенты стали
тщательнее «считать деньги», торговаться и экономить. Покупательский спрос
смещается в сторону более дешевых предложений, клиенты отказываются от всего
дополнительного и необязательного, сопутствующих товаров. Усиливается
конкуренция на рынках внутри страны и с иностранными компаниями.
В таких внешних условиях российским
компаниям необходимо изменение тактики работы. Главными проблемами, с которыми
могут или уже столкнулись предприятия реального сектора российской экономики,
являются спад спроса на товары и услуги, отток клиентов, снижение прибыли.
Поэтому одними из ключевых задач руководителя бизнеса становятся удержание
клиентов, снижение затрат и повышение эффективности бизнес-процессов компании.
Тактику активного роста и быстрого освоения рынка должны заменить экономия
(срезание затрат) и повышение эффективности каждой операции основных
бизнес-процессов компании.
Слово «инновации» сейчас у всех на
слуху, в России строится инновационная экономика. Однако по оценкам
правительства производительность труда в российских компаниях ниже, чем в
аналогичных западных компаниях до 5 раз, а товары и услуги имеют большую
себестоимость по сравнению с импортными. При таких показателях эффективности
российские компании, скорее всего, не смогут конкурировать с представителями
западного бизнеса.
Основной же стратегией успешного
существования и дальнейшего развития современных компаний постепенно становится
эффективное управление взаимоотношениями с клиентами. Ориентация компаний на
усовершенствование отношений с клиентами обусловлена рядом тенденций, в
частности усилением конкуренции, повышением требований покупателей к качеству
предлагаемых продуктов и уровню сервиса, снижением эффективности традиционных
маркетинговых средств, а также появлением новых технологий взаимодействия с
клиентами и функционирования подразделений компании. Знание своих клиентов и
удовлетворение запросов и потребностей каждого из них могут позволить компании
получить новые возможности для сбыта товаров и услуг и стать ключевым фактором
устойчивого развития и источником долгосрочного конкурентного преимущества
компании на рынке.
Западный опыт показывает, что
высокая эффективность работы с покупателями обеспечивается за счет принятия
компанией концепции по управлению взаимоотношениями с клиентами, получившей
название концепции CRM (Customer Relationship Management).концепция позволяет
«интегрировать» клиента в сферу организации - фирма получает максимально
возможную информацию о своих клиентах и их потребностях и, исходя из этих
данных, строит свою организационную стратегию, которая касается всех аспектов
ее деятельности: производства, маркетинга, продаж, обслуживания и прочего.
В ситуации глобализации и кризиса
экономики, CRM как раз и является для российского бизнеса инновацией №1 в
управлении. Если в 2000-м году с CRM-системами работало 35% респондентов, то за
прошедшие годы популярность CRM выросла более чем в два раза. Сегодня
CRM-системы используют 75% руководителей.
Рост популярности CRM-систем в мире отражают
две тенденции:
все большее значение, которое
разработчики CRM-продуктов придают потребностям своих пользователей;
более четкое понимание того, как
создавать и правильно применять CRM-технологии в бизнесе.
Российский рынок CRM-решений растет
по различным оценкам на 40% в год и стремительно приближается к заветной цифре
в 100 млн. $. И, похоже, что мировой финансовый кризис тут не помеха, а скорее
возможность российским компаниям с помощью технологий CRM сделать свой бизнес
более эффективным.
В связи с этим, целью данного
исследования является определение эффективности текущей деятельности компании
ЗАО «Сибтехнология» и ее увеличение путем разработки проекта внедрения
CRM-системы в данную организацию.
Объект исследования - ЗАО
«Сибтехнология».
Предмет исследования - влияние
CRM-систем на эффективность бизнеса.
В процессе исследования
предполагается решить следующие задачи:
раскрыть теоретические основы
CRM-систем, подробно рассмотреть их функции и возможности;
проанализировать текущую
деятельность организации на примере ЗАО «Сибтехнология»;
разработать мероприятия,
направленные на увеличение эффективности деятельности ЗАО «Сибтехнология»,
повышение конкурентоспособности;
разработать проект внедрения
CRM-системы для данной организации.
В ходе выполнения дипломной работы
был использован программный продукт Visio 2003, входящий в состав пакета
Microsoft Office.
Теоретическую базу дипломного
проекта составляют данные бухгалтерской и финансовой отчетности предприятия,
информация из периодических изданий, монографии, учебники отечественных и
зарубежных специалистов по теме исследования.
При написании дипломного проекта
были использованы такие методы исследования, как изучение публицистических
статей, изучение монографических материалов, а также сравнительный,
аналитический методы и метод обобщения.
Дипломный проект состоит из трех
глав, содержит 19 таблиц и 12 иллюстраций. Структура проекта:
В первой главе рассматриваются
теоретические аспекты использования CRM-систем для повышения эффективности
бизнеса;
Во второй главе проекта проводится
анализ деятельности ЗАО «Сибтехнология»;
В третьей главе дипломного проекта,
основываясь на результатах анализа второй главы, разрабатывается проект
внедрения CRM-системы в ЗАО «Сибтехнология» для повышения эффективности предприятия.
Список использованной литературы
включает 51 источник. Количество приложений - 10, общий объем составляет 87
страниц.
Глава 1. Теоретические аспекты
использования CRM-систем для повышения эффективности бизнеса
.1 Понятие CRM-системы, ее функции и
роль в повышении эффективности деятельности организации
- это клиентоориентированная
бизнес-технология, объединяющая в себе множество эффективных инструментов,
позволяющих значительно повысить эффективность работы компании. - стратегия
основана на использовании передовых управленческих и информационных технологий,
с помощью которых компания выстраивает взаимовыгодные отношения со своими
Клиентами. Результатом применения клиентоориентированной стратегии является
повышение конкурентоспособности компании и увеличение прибыли.
Сама аббревиатура CRM (Customers
Relationship Management - управление взаимоотношениями с клиентами) стала
набирать популярность с середины 90-х годов XX века. Очень коротко
предназначение CRM выразил Томас Давенпорт, профессор Бостонского университета
и руководитель Института стратегических перемен. Во-первых, с ростом глобальной
конкуренции и уменьшением отличий в качестве аналогичных товаров и услуг
продавцы стали менять свою стратегию с продуктоориентированной на
клиентоориентированную. Во-вторых, развитие компьютерных технологий позволяет
накапливать и анализировать информацию о клиентах вне зависимости от
количества, что сделало возможным развитие клиентоориентированных технологий в
масштабах компаний и корпораций. система является конкретной реализацией
концепции CRM в частном программном продукте, например, в продуктах линейки
«1С:CRM».
Концепция CRM не является
изобретением последнего времени и использовались с давних пор. Простейшие
«CRM-системы» прошлого в виде писцовых, амбарных, долговых книг зачастую
позволяли не только вспомнить прежнюю историю общения с клиентами, но и
проявить по отношению к клиенту больше внимания, дать понять, что прежние
взаимоотношения не забыты. Это уже позволяло удерживать постоянных клиентов и
привлечь новых за счет «клиентоориентированности» в ведении дел.
Позднее такой подход в первую
очередь развивался в сфере услуг и сервиса, особенно в малом бизнесе. CRM даже
называют «технологией дешевого роста» из-за доступности и значительного эффекта
для бизнеса. Именно клиентоориентированность позволяла предприятиям малого
бизнеса выйти из сферы ценовой конкуренции с крупными корпорациями, удержать
клиентов и увеличить продажи.
Первая коммерческая компьютерная
программа для управления контактами, получившая название «ACT!», была выпущена
в 1987 году Пэтом Салливаном. А сам термин CRM впервые был использован Siebel
Systems для того, чтобы отразить специфику этого типа корпоративных программных
продуктов. На данный момент в мире существует более 1000 решений, которые можно
отнести к классу CRM и Contact Management.
Первые проекты внедрения CRM-систем
в России были выполнены еще в конце 80-х - начале 90-х годов. В то время
внедрения выполнялись в основном в банках и финансовом секторе. Это
неудивительно, ведь позволить себе тогда западную CRM-систему и западных
консультантов могла далеко не каждая российская компания.
Несмотря на то, что компьютерные
CRM-системы существуют на рынке более двадцати лет, вопрос о перечне их
функциональных составляющих все еще открыт. Хотя определение CRM
эволюционирует, многие специалисты сходятся во мнении, что современное
полнофункциональное CRM-решение должно иметь 11 основных компонентов из перечня
Бартона Голденберга (Barton Goldenberg, основателя и президента компании ISM Inc.):
управление контактами;
управление продажами;
продажи по телефону;
управление временем;
поддержка и обслуживание клиентов;
управление маркетингом;
отчетность для высшего руководства;
интеграция с другими системами;
синхронизация данных;
управление электронной торговлей;
управление мобильными продажами.
В современном CRM-решении также
должны быть реализованы возможности управления бизнес-процессами (BPM) и
компьютерная телефония (CTI), уже ставшие его неотъемлемой частью.
Основная цель внедрения CRM - это
повышение объема продаж и прибыли. CRM-система позволяет построить систему
управления продажами, повысить лояльность клиентов и увеличить объем продаж.
Лояльность, приверженность клиента к
компании важная составляющая CRM. Лояльный клиент - это постоянный клиент, ему
нравится продукция и сервис, оказываемый в компании. Именно лояльный клиент -
приносит постоянный доход компании, поддерживает положительный имидж компании,
привлекает новых клиентов.
Лояльность достигается тем, что
компания предоставляет клиенту не только качественную продукцию и сервис, но и
идет на встречу его личным интересам (персонализация клиента).
СRМ-системы необходимы компаниям,
которые хотят построить эффективную систему управления продажами и у которых
клиент - единственный источник дохода компании. Новые технологии CRM в работе
отдела продаж, маркетинга и сервиса являются залогом благосостояния компании.
Также CRM необходимы компаниям, работающим на рынке с высокой конкуренцией,
т.к. повышение лояльности клиентов - это дополнительный рычаг в конкурентной
борьбе.
Повышение лояльности позволяет
увеличить число постоянных клиентов, количество повторных покупок, снизить
затраты на привлечение новых клиентов. помогает поддерживать контакты
одновременно со многими клиентами, не забывать про них, поэтому такие системы
особенно актуальны в компаниях с большим количеством клиентов.
Наконец, CRM-системы будут полезны в
организациях, у которых процесс продажи растянут во времени, и включает
несколько этапов, например поиск и привлечение клиента, презентация товара,
подготовка и согласование параметров сделки, договора, оплата и поставка
товара, гарантийное обслуживание и др.
Исходя из вышеперечисленных
критериев потенциальных потребителей CRM-Систем, можно выделить следующие виды
деятельности потенциальных покупателей:
Компании производители продукции.
Компании оптовой торговли:
Алкоголем и продуктами питания,
Автомобилями,
Бытовой техникой, компьютерами,
Мебелью,
Канцтоварами,
Бытовой и промышленной химией,
и т.д.
Компании сферы услуг:
Банки и финансовые институты,
Страховые компании,
Софтверные компании,
Консалтинговые компании,
Юридическая помощь,
Лечебные и медицинские учреждения,
и т.д.
Рис. 1.1. Охват
CRM-системы.
Идеология CRM системы
покрывает все участки предприятия, сотрудники которых каким-либо образом
контактируют с клиентами.
Качество взаимодействия
сотрудника FRONT-OFFICE с клиентом часто зависит от сотрудников BACK-OFFICE,
предоставляющих ему информацию. Например: менеджеру продаж необходимо иметь
информацию о оплатах, остатке товара, отгрузке товара эту информацию ему должен
предоставить сотрудник бухгалтерии.
Основные инструменты,
которые включает в себя технология управления отношения с клиентами (CRM):
сбор в единую клиентскую
базу всей накопленной о клиентах информации;
сбор истории
взаимоотношений с клиентами, партнерами и поставщиками;
обмен информацией между
подразделениями и сотрудниками без «информационных провалов»;
автоматизация
последовательности работ - бизнес-процессы - и интеграция их в рабочую среду;
получение аналитических
отчетов;
прогнозирование продаж;
планирование и анализ
эффективности маркетинговых мероприятий;
контроль
удовлетворенности клиентов, регистрация и разбор жалоб;
накопление знаний
компании и управление ими.
Сбор в единую клиентскую
базу всей накопленной о клиентах информации.
Задачи: сохранение
клиентской базы и удержание платежеспособных клиентов.
Решение с помощью
CRM-системы:
Расширенная информация о
клиенте и контактных лицах в карточке клиента позволяет сохранить информацию о
клиентах в случае увольнения менеджера по продажам, быстро связаться с клиентом
удобным способом и провести анализ базы клиентов по различным аналитическим
параметрам.
Сегментация клиентской
базы по стабильности закупок и по доле клиентов в общих продажах компании
(«АВС/XYZ-анализ» клиентов) позволяет в любой момент времени выделить ключевых
(VIP) клиентов компании.
Сегментация клиентской
базы по региону и виду деятельности позволяет выделить несколько основных
сегментов клиентов и, например, персонально каждому из них предложить
специальные условия покупки или сервиса с помощью автоматизированной
электронной рассылки.
Сбор истории
взаимоотношений с клиентами, партнерами и поставщиками.
Задача: сохранение и
анализ истории взаимоотношений.
Решение с помощью
CRM-системы:
Расширенная информация о
контактах с клиентом за период позволяет менеджеру по продажам быстро
восстановить в памяти историю общения с клиентом, понять, кто из коллег в
данное время работает с этим же клиентом и по каким вопросам.
Информация о планируемых
встречах менеджера по продажам позволяет замещающему его сотруднику продолжить
контакты с клиентами во время его отсутствия, например по болезни.
Все договоренности и
любая другая информация о прошедших и планируемых встречах с клиентами,
телефонных звонках, электронных письмах или участии клиента в семинарах
компании, фиксируется в системе для последующего анализа.
Контроль исполнение
менеджерами по продажам регламента по частоте контактов за период с закрепленными
за ними клиентами, в т.ч. по определенным типам контактов.
Обмен информацией между
подразделениями и сотрудниками без «информационных провалов».
Задачи: исключить потерю
информации при передаче внутри компании и ускорить «информационные потоки» компании.
Решение с помощью
CRM-системы:
Передача всей информации
внутри компании через CRM-систему гарантирует ее доставку адресату сообщения.
Механизм передачи
информации о контакте с клиентом (событии) в CRM-системе позволяет легко
проследить «судьбу» переданной информации и принять меры, если переданный
контакт или заявку не отработали в положенный по регламенту срок.
Автоматическая передача
задачи следующему исполнителю позволяет максимально сократить затраты времени
на ожидание передачи выполненной другим сотрудником или подразделением работы
следующему исполнителю.
Механизм выдачи и
контроля исполнения поручений позволяет руководителю оперативно контролировать
все порученные им сотрудникам работы, причем в удобное для руководителя время.
Автоматизация последовательности
работ: бизнес-процессы и интеграция их в рабочую среду.
Задачи: поместить
«бумажные» бизнес-процессы непосредственно в CRM-систему и сделать их
актуальными, интегрировать в рабочую среду компании.
Решение с помощью
CRM-системы:
Маршрутная карта
бизнес-процесса в CRM-системе подскажет сотруднику правильную
последовательность действий и не позволит пропустить важные стадии рабочего
процесса. система позволяет закрепить за каждым этапом бизнес-процесса
ответственного сотрудника, а также контролера за ходом всего
бизнес-процесса.система позволяет в любой момент времени выявить отклонения от
стандартных параметров в каждом бизнес-процессе. система позволяет
распространить опыт лучших сотрудников компании через внедрение в работу единых
для всех сотрудников бизнес-процессов. Регламенты и инструкции, представленные
в CRM-системе в виде бизнес-процессов начинают работать немедленно.система
позволяет контролировать все выданные поручения в удобное для перегруженного
работой руководителя время.
«Управление по
инцидентам»: освобождение руководителя от рутинных задач.
Задачи: выявление и
контроль проблемных сделок из общего числа текущих сделок компании, анализ
причин неудачи, перераспределение ресурсов компании
Решение с помощью
CRM-системы:система позволяет в любой момент времени выявить отклонения от
стандартных параметров на каждом этапе бизнес-процесса, т.к. в шаблоне
бизнес-процесса заданы временные рамки выполнения этапа, необходимые действия,
результат этапа, вероятность успеха и ответственный за этап сотрудник. система
позволяет не только отслеживать отклонения от типовых параметров
бизнес-процесса, но собирать и анализировать данные о причинах «отказов»
клиентов (неуспешных закрытиях сделок). система позволяет с помощью «воронки
продаж» быстро отследить проблемные этапы сделок в масштабах компании,
определить на каком этапе по сделкам произошел сбой, а на каком этапе сделки
задержались больше положенного срока.
Управление дебиторской
задолженностью: инструменты персональной работы с клиентами.
Задача: уменьшение суммы
просроченной дебиторской задолженности с использованием данных о истории
взаимоотношений с клиентом
Решение с помощью
CRM-системы:система позволяет с минимальными трудозатратами информировать
клиентов о наличии просроченной дебиторской задолженности. система позволяет
использовать историю взаимоотношений с клиентами для клиентоориентированного
сбора долгов система позволяет выбирать удобные для компании и клиента каналы
коммуникаций. система позволяет работать с каждым клиентом персонально.
Клиент - единственный
источник дохода компаниисистемы позволяют удерживать существующих, легче
привлекать новых и эффективней работать со всеми клиентамисистемы нужны
большому количеству компаний различных видов деятельности. CRM - это
межотраслевое решение
Внедрение CRM позволит -
увеличить объем продаж \ прибыли
Эффективная система
управления продажами - залог выживания компании в условиях кризиса,
благосостояния компании
Рис.1.2.
«Здание» CRM
Особенно актуальным становится
использование CRM-систем в период кризиса, в период которых главными задачами,
стоящими перед компаниями, являются: сохранение клиентской базы, удержание
платежеспособных клиентов, управление рабочим временем (таймменеджмент),
повышение производительности труда с помощью автоматизированных
бизнес-процессов, ускорение информационных потоков внутри компании, оптимизация
продуктового портфеля компании, управление отношениями с поставщиками,
оптимизация расходов на маркетинг, управление дебиторской задолженностью,
сокращение временных затрат руководителя на контроль текущей деятельности
компании, автоматизация рутинных операций. В таких условиях CRM-система
помогает повысить эффективность труда сотрудников, оптимизировать персонал
(перераспределение по отделам), быстро ввести в работу новых сотрудников,
преодолеть кризис продаж, выделить перспективных клиентов, отказаться от
неплатежеспособных клиентов, объединить продажи разных подразделений компании
(перекрестные продажи), эффективно работать с партнерами и найти новые
направления развития для компании.
Основные причины для внедрения
CRM-системы:
Разрозненная клиентская база. Данные
о клиентах, партнерах, поставщиках, конкурентах хранятся в разных источниках.
Информация труднодоступна, нет возможности совместного анализа данных о
клиентах, при увольнении менеджера данные о клиентах просто пропадают, так как
никто не знает, где они хранятся и как их получить.
История общения с клиентами
разобщена или не регистрируется совсем. Достигнутые в переговорах
договоренности забываются и не выполняются, что вызывает негативную реакцию
клиентов. Клиентов каждый раз переспрашивают об их номере телефона или e-mail,
о том, что они заказывали.
Потеря информации при передаче между
подразделениями приводит к сбоям в основных бизнес-процессах компании.
«Информационные провалы» между сотрудниками и подразделениями увеличивают
количество жалоб и себестоимость продаж.
Регламентированные и утвержденные
бизнес-процессы не автоматизированы и не внедрены в «рабочую среду» компании.
Они не всегда исполняются, и невозможно оперативно контролировать ход
выполнения бизнес-процессов.
Компании необходим инструмент
прогнозирования продаж для оперативного управления данным бизнес-процессом.
Нет возможности анализа клиентской
базы, построения комплексных отчетов по продажам, закупкам и истории общения с
клиентами.
Жалобы клиентов теряются, не
рассматриваются вовремя, нет возможности получить отчетность по типам жалоб за
период в разрезе менеджеров компании.
Знания сотрудников компании хранятся
только в головах сотрудников, передача знаний происходит от опытного сотрудника
к новичку, занимает много времени и в итоге приводит к издержкам компании
(снижению продаж и т.д.). Сотрудники много времени тратят на ответы на типовые
вопросы клиентов.
Бумажная отчетность составляется
вручную. Менеджеры вынуждены тратить несколько часов в неделю для составления
отчетов по продажам и бесед с руководителем по вопросам оперативной
деятельности.
Рутинные операции, отнимающие
большое количество времени. Составление типового договора или коммерческого
предложения занимает у менеджера более получаса.
Контроль отнимает время.
Руководитель вынужден половину своего рабочего дня тратить на контроль работы
сотрудников.
Необоснованно большой штат
сотрудников. Штат отделов маркетинга, продаж и сервисного обслуживания растет
гораздо быстрее, чем растут обороты компании.
Сегодня CRM является
бизнес-технологией №2 в ведущих компаниях мира. CRM уступает лишь традиционному
лидеру среди самых популярных инструментов и технологий управления -
стратегическому планированию. Другие актуальные в мире и в России
бизнес-технологии не достают и до первой десятки. Например, «управления
цепочками спроса» занимает 11-е место, популярная «Система сбалансированных
целевых показателей» (Balanced Scorecard) - 12-е место, а офшоринг и маркировка
RFID 16-е и 24-е места соответственно. Таковы выводы опроса «Средства и
тенденции управления», проведенного компанией Bain & Co. Цель данного
исследования состояла в изучении применения различных методик управления.
Технология CRM впервые упомянута в
опросе компания «Bain» в 2002 году. Уже на тот момент с системами этой
категории работало 35% респондентов. За прошедшие десять лет популярность CRM
выросла более чем в два раза. Согласно этому же исследованию, сегодня
CRM-системы используют 65% руководителей. Лишь на 4 % больше руководителей
использует в своей работе стратегическое планирование.
Популярность CRM-систем отражают две
тенденции: все большее значение, которое разработчики CRM-продуктов придают
потребностям своих пользователей, и более четкое понимание того, как создавать
и правильно применять CRM.
Существуют различные критерии,
которыми руководствуются компании при выборе CRM-системы. Основным критерием
является тип CRM-системы, который определяет, подходит ли данная система к
специфике организации. Также важной является возможность организации совместной
работы CRM-системы и учетной системы компании. Необходимо, чтобы CRM-система
соответствовала особенностям отечественной практики ведения бизнеса. Для многих
организаций важна возможность доработки CRM-системы под потребности компании,
ее дальнейшая модернизация, гибкость. Особо важным является доступность услуг
по внедрению и сопровождению CRM в регионе, т.к. при внедрении системы неквалифицированными
и некомпетентными лицами, польза от нее часто бывает сомнительна, а иногда и
убыточна. Также актуальным и важным критерием выбора CRM-системы является
возможность интеграции с телекоммуникациями (телефония, SMS, факс) и
web-приложениями. Но часто самым решающим фактором использования CRM-системы
или отказу от нее является совокупная стоимость владения системой, которая
складывается непосредственно из стоимости лицензий программного продукта и
стоимости внедрения и поддержки системы.
Внедрение CRM-системы - это долгий и
постепенный путь. Внедрение без поддержки и прямого участия руководителя
компании невозможно, т.к. важно подготовить сотрудников, которые часто
выступают против перемен, против дополнительной работы и нагрузки; возникает
непонимание, зачем вводить информацию о клиентах и как ее использовать. Также к
проблемам можно отнести часто встречающуюся слабую компьютерную грамотность
сотрудников. Таким образом, совокупность проблем иногда приводит к нежеланию
работать в программе, саботажу внедрения. Поэтому важным и самым главным
является комплексный метод внедрения системы с привлечением специалистов и
консультантов по внедрению CRM-систем.
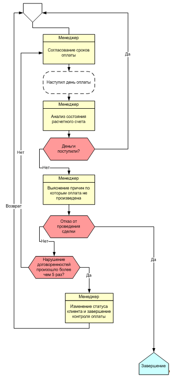
Этапы внедрения CRM-системы:
Подготовка к внедрению
Решение руководства о внедрении CRM,
официально озвучить сотрудникампроекта внутри компании, работа с персоналом
Создание команды внедрения:
руководитель и ключевые персоны компании.
Определение целей внедрения
Изучение технологии внедрения
Предпроектное обследование
Обследование существующих процессов
по работе с клиентами, особенностей бизнеса компании, уточнение целей внедрения
CRM-системы
Отчет о предпроекте содержит:
описание организационной структуры компании, схемы основных бизнес-процессов
работы с клиентами, детализация целей внедрения, критерии успеха внедрения
CRM-системы (по ним будет определена успешность проекта внедрения)
Проектирование
Отчет о предпроекте описывает - что
делать, а Техническое задание - как делать
На этом этапе создаются методы
решения поставленных на этапе предпроектного обследования задач
В результате создания ТЗ обычно
происходит: оптимизация бизнес процессов компании, выработка ключевых
показателей деятельности, согласование и утверждение функциональных требований
Техническое задание - это созданная
для Вашей компании CRM-система «на бумаге»
Разработка
Реализация задач поставленных на
этапе Проектирования:
Кодирование, настройка и
тестирование
Создание эксплутационной
документации
Настройка типового функционала
Демонстрация функциональности на
тестовых примерах
Сдача CRM-системы Заказчику
В результате этапа получаем готовую
к работе CRM-систему
Ввод в эксплуатацию и Аудит
Обучение персонала работе с
созданной системой. На учебной задаче из жизни клиента, проверка знаний
сотрудников
Опытная эксплуатация - начинаем работать,
первое время при поддержке консультантов. «Тонкая» настройка системы
Аудит - систематический анализ
работы системы и достижения поставленных целей внедрения, рекомендации по
корректировке
.2 Понятие, факторы и показатели
эффективности бизнеса
Чтобы дать оценку эффективности
бизнеса, то есть установить степень эффективности функционирования данного
предприятия, необходимо провести анализ финансово-хозяйственной деятельности
предприятия.
Основным принципом эффективности
хозяйствования является достижение наибольших результатов при наименьших
затратах. Если детализировать это положение, то можно сказать, что эффективная
деятельность предприятия имеет место при минимизации затрат на изготовление
единицы продукции в условиях точного соблюдения технологи и производства и
обеспечения высокого качества и конкурентоспособности выпускаемой продукции.
Наиболее обобщающими показателями
эффективности являются доходность, прибыльность. Есть частные показатели,
характеризующие эффективность отдельных сторон функционирования предприятия.
К этим показателям можно отнести:
эффективность использования
производственных ресурсов, имеющихся в распоряжении организации: основных
производственных фондов (здесь показателями служат фондоотдача, фондоемкость);
трудовых ресурсов (показатели - рентабельность персонала, производительность
труда); материальных ресурсов (показатели - материалоотдача, материалоемкость,
прибыль в расчете на один рубль материальных затрат);
эффективность инвестиционной
деятельности организации (показатели - срок окупаемости капитальных вложений,
прибыль в расчете на один рубль капитальных вложений);
эффективность использования активов
организации (показатели - оборачиваемость оборотных активов, прибыль в расчете
на один рубль стоимости активов, в том числе оборотных и внеоборотных активов);
эффективность использования капитала
(показатели - чистая прибыль на одну акцию, дивиденды на одну акцию, и др.)
Фактически достигнутые частные
показатели эффективности сопоставляются с плановыми показателями, с данными за
предыдущие отчетные периоды, а также с показателями других организаций.
Для более объективной оценки
деятельности бизнеса, необходимо провести анализ состояния финансов
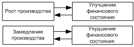
предприятия. Между развитием производства и состоянием финансов существует и прямая,
и обратная зависимость. Финансовое состояние предприятия - это движение
денежных потоков, обслуживающих производство и реализацию его продукции.
Финансовое состояние хозяйствующей
единицы находится в прямой зависимости от объемных и динамических показателей
движения производства. Рост объема производства улучшает финансовое состояние
предприятия, а его сокращение, напротив, ухудшает. Но и финансовое состояние в
свою очередь влияет на производство: замедляет его, если ухудшается, и
ускоряет, если увеличивается. Чем выше темпы роста производства на предприятии,
тем выше выручка от реализации продукции, а, следовательно, и прибыль.
Прибыль и рентабельность - два
взаимодополняющих показателя, которые комплексно оценивают финансовое состояние
предприятия.
Прибыль - это разница между выручкой
от реализации и текущими затратами.
Рентабельность - это отношение
прибыли к текущим затратам.
Финансовые трудности предприятия
возникают в связи с отсутствием средств, недоступностью кредитов, сокращением
сроков их предоставления.
Рис. 1.3. Зависимость между
развитием производства и состоянием финансов
Смысл финансового анализа - в оценке
и прогнозировании финансового состояния предприятия по данным бухгалтерского
учета и отчетности.
Основные задачи финансового анализа:
оценка финансового состояния
предприятия;
определение влияния факторов на
выявленные отклонения по показателям;
прогнозирование финансового
состояния предприятия;
обоснование и подготовка
управленческих решений по улучшению финансового состояния предприятия.
Различают внутренний и внешний
финансовый анализ. Внутренний финансовый анализ осуществляется работниками
предприятия. Внешний финансовый анализ (аудит) определяется интересами
сторонних пользователей и проводится по публикуемым данным финансовой
отчетности.
Рис. 1.4. Основные блоки анализа
финансового состояния предприятия
Типы финансовой устойчивости
предприятия
Финансовая устойчивость организации
определяется уровнем ее финансовой независимости и уровнем ее
платежеспособности. Уровень финансовой независимости определяется соотношением
различных статей и разделов актива и пассива бухгалтерского баланса
организации.
Анализ структуры пассива баланса
позволяет установить причины финансовой неустойчивости организации, приведшие к
ее неплатежеспособности. Это может быть как нерациональное использование
собственного капитала (источников собственных средств) организации, так и
высокая доля заемных источников средств (заемного капитала), привлекаемых для
финансирования хозяйственной деятельности организации.
Собственные оборотные средства
постоянно находятся в распоряжении организации и формируются за счет
собственных ресурсов (главным образом за счет прибыли). Заемные оборотные средства
- это кредиты и займы, кредиторская задолженность и прочие пассивы. Эффективная
работа организации достигается, если максимальные результаты имеют место при
наименьших затратах. Минимизация затрат достигается, прежде всего, оптимизацией
структуры источников формирования оборотных активов организации, т.е. наиболее
целесообразным сочетанием собственных и заемных пассивов.
Различают четыре типа финансовой
устойчивости организации:
абсолютная финансовая устойчивость;
нормальная устойчивость финансового
состояния, обеспечивающая платежеспособность организации;
неустойчивое финансовое состояние;
кризисное финансовое состояние.
В основе устойчивости финансового
состояния организации лежит соотношение между стоимостью
материально-производственных запасов и источниками их формирования
(собственными и заемными). Если обеспеченность названных запасов источниками -
это сущность финансовой устойчивости, то платежеспособность - это внешнее
проявление финансовой устойчивости.
В таблице 1.1 приведена
характеристика типов финансовой устойчивости предприятия.
Таблица 1.1
Типы финансовой устойчивости
предприятия
|
Тип финансовой устойчивости
|
Используемые источники покрытия затрат
|
Краткая характеристика
|
|
Абсолютная финансовая устойчивость. Имеет место, если величина
материально-производственных запасовменьше суммы собственных оборотных
средств и банковских кредитов под эти товарно-материальные ценности (с учетом
кредитов под товары отгруженные и части кредиторской задолженности, зачтенной
банком при кредитовании);
|
Собственные оборотные средства
|
Высокая платежеспособность; предприятие не зависит от кредиторов
|
|
Нормальная финансовая устойчивость. Выражается равенством между
величиной материально-производственных запасов и суммой собственных оборотных
средств и вышеназванных кредитов
|
Собственный оборотный капитал плюс долгосрочные кредиты
|
Нормальная платежеспособность; эффективная производственная
деятельность
|
|
Неустойчивое финансовое положение. Может привести к нарушению
платежеспособности организации. Однако в этом случае сохраняется возможность
восстановления равновесия между платежными средствами и платежными
обязательствами за счет использования в хозяйственном обороте организации
источников средств, ослабляющих финансовую напряженность (временно свободных
средств резервного капитала, специальных фондов, то есть фондов накопления и
потребления, превышения непросроченной кредиторской задолженности над
дебиторской, банковских кредитов на временное пополнение оборотных средств).
|
Собственный оборотный капитал плюс долгосрочные и краткосрочные
кредиты и займы
|
Нарушение платежеспособности; привлечение заемных средств;
возможность улучшения ситуации
|
|
Кризисное финансовое состояние. При данном состоянии организация
находится на грани банкротства. В этом случае величина материально-производственных
запасов больше суммы собственных оборотных средств и вышеназванных кредитов
банка (включая кредиторскую задолженность, зачтенную банком при
кредитовании).
|
Все возможные источники покрытия затрат
|
Предприятие неплатежеспособно и находится на грани банкротства
|
Одним из важнейших критериев оценки
финансового состояния организации является ее платежеспособность. В практике
анализа различают долгосрочную и текущую платежеспособность. Под долгосрочной
платежеспособностью понимается способность предприятия рассчитываться по своим
обязательствам в долгосрочной перспективе.
Способность организации
рассчитываться по своим краткосрочным обязательствам принято называть текущей
платежеспособностью. Иначе говоря, организация считается платежеспособной, когда
она в состоянии выполнить свои краткосрочные обязательства, используя оборотные
активы.
На текущую платежеспособность
организации непосредственное влияние оказывает ликвидность ее оборотных активов
(возможность преобразовать их в денежную форму или использовать для уменьшения
обязательств).
Для оценки кредитоспособности
организации-ссудозаемщика вначале следует провести анализ ее финансового
состояния. После этого и принятия решения о возможности предоставления
организации кредита рассчитывается коэффициент чистой выручки, выражающий долю
прибыли и амортизационных отчислений в каждом рубле выручки от реализации
продукции, работ, услуг (без налога на добавленную стоимость). Полученное
значение этого показателя можно распространить на предполагаемое поступление
выручки в будущем. Это позволит определить возможный срок погашения кредитов и
займов, так как числитель этого коэффициента, то есть прибыль и амортизация,
представляет собой величину потенциального источника погашения кредитов и
займов.
Подводя итог, необходимо отметить,
что основными показателями, отражающими эффективность деятельности организации,
являются доходность, прибыльность, уровень рентабельности.
1.3 Оценка эффективности внедрения
CRM-системы
Наиболее распространенными
критериями эффективности внедрения CRM-системы являются лояльность клиентов и
эффективность взаимоотношений с ними. Индикаторами лояльности клиентов за
определенный период времени служат объем выручки и индекс лояльности клиента.
Первый индикатор имеет финансовый
показатель, выраженный в денежных знаках, второй - относительный финансовый
показатель в процентах. Индекс лояльности - это доля закупок продукции компании
(услуг) в общих закупках клиентом аналогичной продукции за определенный период,
например за год. Абсолютная лояльность клиента означает, что вся продукция из
ассортимента компании, в которой нуждался клиент в прошедшем году, была
приобретена только в одной организации.
Эффективность взаимоотношений с
клиентами составляют множество показателей, таких как время от первого контакта
до сделки, количество сделок за период, дебиторская задолженность, количество
отказов от сделки, доля продаж по новым клиентам и прибыльность сделок.
Оценить экономический эффект
внедрения CRM-системы в денежном выражении крайне сложно. Как правило, в каждой
компании существуют направления деятельности, в которых эффект CRM-системы
можно измерить, это:
снижение трудозатрат и рост
работоспособности сотрудников;
повышение процента удержания
клиентов;
снижение операционных расходов, связанных
с маркетинговыми кампаниями и продажами.
Методики оценки экономического
эффекта от внедрения CRM-системы
. Расчет ROI (от англ. Return on
Investment, окупаемость инвестиций). Данным методом можно оценить срок
окупаемости проекта. ROI - это отношение среднего увеличения прибыли к объему
инвестиций, причем увеличения прибыли, полученного именно за счет внедрения
CRM-технологий. Формула расчета ROI выглядит следующим образом:
= (Pcrm - P)/Z X 100%,
где - прибыль, полученная
предприятием при внедрении CRM; - прибыль, полученная без внедрения CRM; -
затраты на реализацию проекта.
. Методика, в соответствии с которой
затратная часть оценивается в деньгах, а критерием адекватности расходов служат
рамки бюджета проекта. Доходная часть оценивается по следующему алгоритму:
До начала внедрения формулируются
цели проекта. Каждой цели присваивается весовой коэффициент в зависимости от ее
важности для руководства предприятия.
По завершении внедрения результат по
каждой цели оценивается в терминах «да/нет» (достигнута/не достигнута).
Успех внедрения определяется
количеством достигнутых целей и степенью их достижения.
. Сложные методики расчета
эффективности внедрения. В большинстве из них для расчета эффективности
используется соотношение суммы улучшения параметров деятельности компании в
денежном выражении (числитель) к затратам на внедрение (средства на закупку ПО,
оплата труда консультантов, зарплата сотрудников, выплаченная им за время,
потраченное на внедрение и обучение) (знаменатель).
При данном подходе самое сложное -
найти способ денежного выражения таких величин, как рост процента удержания
клиентов, рост процента преобразования потенциальных клиентов в реальных и т.
д.
. Методика оценки экономической
эффективности внедрения CRM-приложений, разработанная компанией «Oracle». Она
основана на выделении ключевых показателей эффективности и прогнозировании их
изменения во времени по мере внедрения системы.
Например, при внедрении модуля
управления продажами анализируется возможное изменение продаж, процента
заключенных сделок от общего количества возможностей, длительность цикла продаж
и другие показатели.
Если говорить о сервисных
приложениях, то рассматриваются такие показатели, как среднее время решения
проблемы, стоимость сервисных ресурсов, удовлетворенность клиентов
(рассчитывается по специальной методике).
Затем ожидаемые изменения
показателей преобразуются в денежную форму с учетом специфики конкретной
компании и консолидируются. В конечном итоге на временной шкале выстраивается
картина денежных потоков, связанных с затратами на покупку и внедрение
CRM-системы, с одной стороны, и с ожидаемым положительным эффектом - с другой,
на основании чего выводится оценка проекта с точки зрения дисконтированного
дохода (NPV), нормы возврата инвестиций (ROI) и срока его окупаемости. Эта
методика непроста в использовании, но имеет достаточно высокую точность.
Наиболее распространенные источники
экономического эффекта от внедрения
Наиболее очевидными источниками
экономического эффекта от внедрения CRM-системы являются следующие:
увеличение количества клиентов,
обслуживаемых одним менеджером по продажам;
снижение потерь клиентов, с которыми
сотрудники компании забыли вовремя связаться (расчет данного показателя
производится исходя из стоимости не предоставленных товаров/услуг или из суммы
убытков, понесенных Компанией в результате претензий, предъявленных клиентом);
снижение потерь из-за невозможности
клиента вовремя связаться с компанией. Оценивается как стоимость
непредоставленных товаров/услуг;
возможность отсечения неудобных
клиентов с целью снижения потерь от оказания услуг или продажи товаров
клиентам, некорректно выполнявшим условия предыдущих контрактов;
увеличение количества вторичных
продаж и, следовательно, повышение прибыли, извлекаемой из работы с каждым
клиентом; снижение требований к квалификации персонала.
Таким образом, приходится говорить о
необходимости использования в том или ином виде CRM-системы в организации. Она
помогает компании наладить сбор информации о клиентах, её хранение, постоянное обновление,
анализ, а также возможность осуществлять постоянную коммуникацию с клиентами с
использованием данной информации и аналитики. Базовый функционал CRM-систем
достаточно универсален, однако системы являются достаточно гибкими, имеется
возможность их настройки под конкретные нужды того или иного предприятия,
дополнения их различными надстройками, интеграции с финансовыми, бухгалтерскими
системами
Глава 2. Анализ деятельности ЗАО
«Сибтехнология»
.1 Описание деятельности предприятия
Закрытое акционерное общество
«Сибтехнология» было создано 10 ноября 1994 г.
С момента образования и по сей день
предприятие специализируется на поставках химической продукции и оборудования
во все отрасли промышленности.
На предприятии с 2002 года налажен
выпуск антисептиков для древесины, а с 2004 года выпуск противопожарных
пропиток и обмазок. Вся выпускаемая продукция имеет гигиенические и пожарные
сертификаты. Контроль за выпускаемой продукцией осуществляет аттестованная
химико-аналитическая лаборатория «Химконтроль».
В 2008 году запущен цех по
производству столярных изделий, конструкций, малых архитектурных форм, среди
которых теплицы, беседки, окна, двери, летний душ и другие.
Предприятие имеет производственную
базу, на которой располагаются 5000 м2 закрытых помещений, ж/д ветка с
прирельсовым складом жидких добавок в бетон, аналитическая лаборатория,
столярный цех, офисные помещения и автопарк.
Основной перечень продукции,
поставляемой компанией:
Промышленная химия (200
наименований)
Кислоты, сода каустическая, кальцинированная,
пищевая, этиленгликоль, стекло жидкое, смола эпоксидная, сера газовая,
растворители, электролиты, парафин, канифоль и др.
Препараты для водоподготовки и
теплоэнергетики
Соль техническая, коагулянты,
катиониты, калий марганцовокислый, цеолиты, кварцевый песок, антрацит, уранин,
угли активированные, сульфоуголь.
Реагенты для обеззараживания и
очистки воды в плавательных бассейнах
Эмовекс, Эквитал, Хлоритекс,
Экви-минус, Альгитин, тестеры и др.
Добавки, пигменты и строительные
смеси для бетонных работ
Пластификаторы, ускорители
твердения, воздухововлекающие, универсальные, противоморозные,
пенообразователи, смазки для форм.
Моющие и дезинфицирующие средства
Составы для промывки
водоподготовительного и отмывки теплообменного оборудования Хлорная известь и
др.
Огнеупоры и асбоизделия
Кирпич огнеупорный, заполнитель
шамотный, глина, мертель, вата МКРР-130, войлок МКРВ-200, асбокрошка,
асбокартон и др.
Огнезащитные пропитки, краски и
антисептики для древесины
Лабораторное оборудование и приборы,
химреактивы
Тара (полиэтиленовая, стальная)
Клиентами ЗАО «Сибтехнология»
являются предприятия различных сфер деятельности. Это нефтегазодобывающие,
пищевые, химические предприятия, медицинские учреждения.
Среди них: ОАО «Сибнефтепровод», ОАО
«ТНК-ВР», ОАО «Газпромнефть-ННГ», ГЛПУ ТО «Областная клиническая больница № 2»,
ОАО «Птицефабрика Боровская», строительные компании Тюменской области, ВУЗы и
другие предприятия.
Компания имеет в собственности
производственную базу, может осуществлять перевалку, хранение и отправку товара
в любую точку страны от граммов до вагонов. Возможность выбора продукции в
одном месте позволяет клиентам свести к минимуму затраты по организации поиска,
закупа и получению продукции.
За время работы с 1994 г., компания
«Сибтехнология» проявила себя как надежный, ответственный и профессиональный
партнер.
Рис.2.1. Организационная структура
ЗАО «Сибтехнология»
Виды коммуникаций в ЗАО
«Сибтехнология»
Внешние коммуникации
ЗАО «Сибтехнология» очень активно
взаимодействует с внешней средой. Компания постоянно поставляет в окружающий
мир информацию о себе, о своих продуктах и услугах. Осуществляется это
различными способами:
Реклама:
В газетах
Наличие собственного web-сайта
В телефонно-справочных службах и каталогах
Справочник организаций «2ГИС»
Рекламные щиты
Выставки: Проводятся в разных
городах (напр. Тюмень, Екатеринбург), на которых любой желающий может
ознакомиться с продукцией и услугами компании.
Т.к. ЗАО «Сибтехнология» - это
объект государственного контроля и регулирования, оно регулярно представляет
налоговым органам различные отчеты, справки, сведения и т. п. Сбором данных
материалов занимается бухгалтерский отдел, который сдает всю информацию в эти
органы в электронном и документальном виде.
Работой с покупателями занимается
отдел реализации. В частности, вопросы касаемо наличия товара, стоимости и т.п.
С поставщиками работу ведут
множество отделов, но в большей степени - отдел промышленной химии и отдел
лабораторного обеспечения.
Внутренние коммуникации
Для того чтобы использовать
управленческую информацию, ее нужно передавать, перемещать с одного объекта на
другой, организовывать взаимосвязи между этими объектами. Процесс передачи
информации и средства для этой передачи носят название коммуникации.
Рассмотрим сначала вертикальные
коммуникации в ЗАО «Сибтехнология». С их помощью информация передается с высших
уровней руководства на низшие, или по нисходящей. Таким образом, работникам
организации сообщают о новых стратегических и тактических целях, изменении
приоритетов, конкретных заданиях на определенный период, изменении правил,
инструкций, стандартов деятельности и т. п.
Еженедельно в компании проходят
планерки, которые являются основным способом обмена информации высших уровней
руководства с низшими. На планерках присутствует генеральный директор и
руководители отделов. На них идет обсуждение текущих результатов работы, цели,
планы дальнейших действий, разбор жалоб и т.п. Совещания также проводятся во
время планерок. Ежемесячно и ежеквартально проводится подведение итогов работы,
собираются отчетные материалы с отделов.
Вертикальные коммуникации:
непосредственные личные контакты
начальника и его подчиненных в форме указаний, просьб.
письменные указания
приказы
нормативные документы
отчеты
просьбы
письма
Информация рассылается как в
письменной форме, так и по электронной почте. В письменной форме обычно
рассылаются утверждающие формы, нормативы, документы. Но все же в компании
преобладает устная форма коммуникаций: контакты происходят либо при личных
встречах, либо по телефону.
Теперь рассмотрим горизонтальные
коммуникации. Их существенное отличие заключается не в направлении движения
информации, а в том, что в отличие от вертикальных, основанных на отношениях
руководства и подчинения, горизонтальные информационные обмены связывают
равноправные элементы организации, формируя между ними отношения кооперации и
координации.
Коммуникации в данном случае
происходят и в аппарате управления и на уровнях находящихся ниже, под аппаратом
управления. Обычно межличностные отношения на более низких уровнях проводятся в
независимости от генерального директора.
Коммуникации здесь проходят по давно
известным схемам. Т.е. это телефон, по которому сотрудники могут общаться друг,
с другом не отходя от своего рабочего места, причем если рассматривать
управленческие отделы, то здесь в каждом кабинете у каждого сотрудника есть
свой телефон.
Далее идет электронная почта
(e-mail) - одно из самых удобных средств коммуникации.
Дальше идут личные встречи. Иногда
для передачи информации требуется личное присутствие человека, чтобы показать
серьезность сообщения или какого-то указания.
Еще одним средством
передачи/получения информации является факс, по нему пересылаются различные
документы.
Из неофициальных способов
коммуникации стоит отнести компьютерную сеть, в которой существует «чат» - ICQ.
Сотрудники в свободное от работы время, да и во время работы общаются
посредством чата. Этот вид коммуникации тоже можно отнести к плюсу, т.к. он
исключает походы, например, к своему другу, который находится в другом крыле
здания. - анализ ЗАО «Сибтехнология»
Для того, чтобы получить ясную
оценку сил и ситуации ЗАО «Сибтехнология» на рынке, проводится SWOT-анализ.
анализ - это определение сильных и слабых сторон вашего предприятия, а также
возможностей и угроз, исходящих из его ближайшего окружения (внешней среды).
|
Сильные стороны S обширная клиентская база низкие цены хорошая
репутация огромный ассортимент минимальные сроки поставки разработка
уникальных продуктов
|
Слабые стороны W расположено за городом недостаточная
технологическая модернизация слабая ориентированность на физические лица
|
|
Возможности O Разработка новых продуктов благоприятная
стабильная экономическая ситуация повышение спроса
|
Угрозы T усиление конкуренции потеря клиентов, обращающиеся в
конкурентные фирмы трудности в получении кредита рост налогов
|
Таким образом, в условиях
конкуренции ключевыми факторами успеха должны стать:
высокое качество обслуживания:
удовлетворение нужд клиентов и выработка их лояльности;
эффективная рекламная кампания с
целью повышения осведомленности о компании и ее товарах, в других регионах в
частности;
разработка новых уникальных
продуктов.
.2 Анализ финансовой устойчивости и
рентабельности компании
Для того чтобы дать оценку
эффективности деятельности ЗАО «Сибтехнология», необходимо провести анализ
финансово-хозяйственной деятельности. Основной целью такого анализа является
получение ключевых, наиболее информативных параметров, дающих объективную и
точную картину финансового состояния организации, его прибылей и убытков,
изменений в структуре активов и пассивов, в расчетах с дебиторами и
кредиторами.
В данном пункте приведены
коэффициенты, характеризующие финансовую деятельность компании ЗАО
«Сибтехнология» за 2008 - 2011 гг.
Основными источниками информации для
расчета коэффициентов являются Бухгалтерский баланс (за 2008 - 2011 гг.), Отчет
о прибылях и убытках (за 2008 - 2011 гг.)
Основные показатели
финансово-хозяйственной деятельности.
|
Наименование показателя
|
2009
|
2010
|
2011
|
Темп прироста, % к предыдущему году
|
|
|
|
|
2010/ 2009
|
2011/ 2010
|
|
1. Показатели объема производства и продаж
|
|
1.1 Выручка от продажи, тыс. руб.
|
142 063
|
105 013
|
125 268
|
-26
|
19
|
|
2. Показатели объема используемых ресурсов, капитала и затрат
|
|
2.1. Средняя величина основного капитала (внеоборотных активов),
тыс. руб.
|
18 039
|
18 129
|
15 543
|
0
|
-14
|
|
2.2. Средняя величина оборотного капитала (оборотных активов),
тыс. руб.
|
28 538
|
27 794
|
36 681
|
-3
|
32
|
|
2.3. Сумма чистых активов (на конец периода), тыс. руб.
|
13 419
|
13 430
|
10 517
|
0
|
-22
|
|
2.4. Полная себестоимость проданных товаров, тыс. руб.
|
136 830
|
100 648
|
119 365
|
-26
|
19
|
|
3. Показатели, характеризующие финансовый результат
|
|
3.1. Прибыль (убыток) от продаж, тыс. руб.
|
5233
|
4365
|
5903
|
-17
|
35
|
|
|
|
|
2010/ 2009
|
2011/ 2010
|
|
3. Показатели, характеризующие финансовый результат
|
|
3.2. Прибыль (убыток) до налогообложения, тыс. руб.
|
1026
|
229
|
836
|
-78
|
265
|
|
3.3. Чистая прибыль (убыток), тыс. руб.
|
605
|
11
|
948
|
-98
|
8518
|
|
4. Показатели эффективности использования ресурсов, капитала и
затрат
|
|
4.1. Коэффициент оборачиваемости оборотного капитала
|
4,98
|
3,78
|
3,42
|
-24
|
-10
|
|
4.2. Затратоемкость проданных товаров
|
0,96
|
0,96
|
0,95
|
0
|
-1
|
|
4.3. Рентабельность продаж, %
|
3,68
|
4,16
|
4,71
|
13
|
13
|
|
4.4. Рентабельность активов по чистой прибыли, %
|
1,30
|
0,02
|
1,82
|
-98
|
7478
|
|
5. Показатели финансовой устойчивости и ликвидности (на конец
периода)
|
|
5.1. Коэффициент автономии
|
0,31
|
0,28
|
0,22
|
-8
|
-21
|
|
5.2. Коэффициент абсолютной ликвидности
|
0,01
|
0,01
|
0,00
|
62
|
-76
|
|
5.3. Коэффициент текущей ликвидности (покрытия)
|
1,00
|
3,77
|
4,21
|
278
|
12
|
|
5.4. Коэффициент обеспеченности собственными оборотными
средствами
|
-0,20
|
-0,18
|
-0,01
|
-9
|
-94
|
Исходя из полученных выше значений
показателей финансово-хозяйственной деятельности компании «Сибтехнология» можно
сделать вывод по каждому показателю.
Показатели объема производства и
продаж представлены одним показателем - выручка продукции. Значение этого
показателя за последние три года менялось в пределах 20-30%. Стоит отметить,
что за последний год динамика положительна: выручка увеличилась на 19% и за
2011 год составила 125268 тыс. руб.
Показатели объема используемых
ресурсов, капитала и затрат менялись не равномерно. Положительная динамика
отмечена у средней величины оборотного капитала (оборотных активов) и полной
себестоимости проданных товаров, которые за прошедший год увеличились на 32% и
19% соответственно.
Если рассматривать показатели,
характеризующие финансовый результат, то здесь стоит отметить значительное
падение показателей в 2010 году по сравнению с 2009 годом, но в 2011 году
произошел огромный скачок и показатели увеличились в несколько раз. Например,
чистая прибыль в 2011 году составила 948 тыс. руб.
Рассматривая показатели
эффективности использования ресурсов, капитала и затрат, необходимо отметить
отрицательную динамику коэффициента оборачиваемости оборотного капитала,
который падает последние два года. Зато рентабельность отмечена в обратной
динамике, положительной: два года подряд ее рост составляет 13%.
Анализируя показатели финансовой
устойчивости и ликвидности (на конец периода), отмечена достаточно низкая
абсолютная ликвидность и соответствующая нормам текущая ликвидность. Это
значит, что если у фирмы появляются определенные финансовые затруднения, она
погашает задолженность гораздо медленнее; изыскиваются дополнительные ресурсы
(краткосрочные банковские кредиты), откладываются торговые платежи и т.д.
Таблица 2.2
Многофакторные модели, используемые
при прогнозировании несостоятельности организации
|
Модели
|
2009
|
2010
|
2011
|
|
1 Двухфакторная Z-модель Альтмана
|
|
Значение
|
-1,42
|
-4,39
|
-4,86
|
|
Вероятность банкротства (отриц. - невелика)
|
Вероятность банкротства невелика, Z < 0
|
Вероятность банкротства невелика, Z < 0
|
Вероятность банкротства невелика, Z < 0
|
|
2 Пятифакторная Z-модель Альтмана
|
|
Значение
|
4,52
|
3,71
|
3,89
|
|
Вероятность банкротства (1,81 ≤ Z ≤ 2,7 -
неопределенное сост.; Z > 2,7 - фин. устойчивость; Z < 1,81 -
неустойчивое состояние)
|
Вероятность банкротства невелика, Z > 2,7
|
Вероятность банкротства невелика, Z > 2,7
|
Вероятность банкротства невелика, Z > 2,7
|
|
3 Четырехфакторная Z-модель Таффлера
|
|
Значение
|
0,83
|
0,69
|
0,96
|
|
Вероятность банкротства (Z < 0,2 - очень высокая вероятность
банкротства; Z > 0,3 - вероятность банкротства невелика)
|
Вероятность банкротства невелика, Z > 0,3
|
Вероятность банкротства невелика, Z > 0,3
|
Вероятность банкротства невелика, Z > 0,3
|
|
4 Четырехфакторная Z-модель Лиса
|
|
Значение
|
0,37
|
0,37
|
0,34
|
|
Вероятность банкротства (Z < 0,037 - высокая вероятность
банкротства; Z > 0,037 - вероятность банкротства невелика)
|
Вероятность банкротства невелика, Z > 0,037
|
Вероятность банкротства невелика, Z > 0,037
|
Вероятность банкротства невелика, Z > 0,037
|
|
5 Четырехфакторная Z-модель Иркутской государственной
экономической академии
|
|
Значение
|
0,62
|
2,09
|
4,75
|
|
Вероятность банкротства (Z < 0,18 - высокая вероятность
банкротства (60-80%); 0,18 - 0,32 - вероятность банкротства средняя (30-50%).
0,32 - 0,42 - вероятность банкротства невелика (30-50%). Z >0,42 -
вероятность банкротства очень мала (<30%))
|
Вероятность банкротства очень мала (до 10%), Z>0,42
|
Вероятность банкротства очень мала (до 10%), Z>0,42
|
Вероятность банкротства очень мала (до 10%), Z>0,42
|
Источник: [рассчитано автором на
основе отчетности предприятия]
Проанализировав все многофакторные
модели прогнозирования несостоятельности организации, можно сделать вывод о том,
что, как минимум, последние три года компания ЗАО «Сибтехнология» ни разу не
приблизилась к состоянию банкротства.
Далее рассмотрены подробно все
модели.
. Двухфакторная Z-модель Альтмана
Одна из простейших
моделей прогнозирования банкротства.
Базируется на двух
ключевых показателях, от которых зависит вероятность банкротства: коэффициент
покрытия (характеризует ликвидность) и коэффициент финансовой зависимости
(характеризует финансовую устойчивость).
Весовые значения
коэффициентов выявляются эмпирическим путем.
Таблица 2.3
Двухфакторная Z-модель
Альтмана
|
№
|
Показатели
|
2008
|
2009
|
2010
|
2011
|
Темп роста, %
|
|
1
|
Текущие активы (оборотные активы)
|
30944
|
25482
|
29157
|
41672
|
142,92
|
|
2
|
Текущие обязательства (краткосрочные обязательства)
|
26364
|
25557
|
7738
|
9898
|
127,91
|
|
3
|
Заемные средства (сумма долгосрочных и краткосрочных
обязательств)
|
36364
|
30557
|
34438
|
44098
|
128,05
|
|
4
|
Общая величина пассивов
|
48908
|
43596
|
47299
|
56579
|
119,62
|
|
5
|
К1 - коэффициент текущей ликвидности (п.1 / п.2)
|
1,1737
|
0,9971
|
3,7680
|
4,2101
|
111,73
|
|
6
|
К2 - коэффициент финансовой зависимости (п.3 / п.4)
|
0,7435
|
0,7009
|
0,7281
|
0,7794
|
107,05
|
|
7
|
Значение
|
-1,60
|
-1,42
|
-4,39
|
-4,86
|
110,71
|
|
8
|
Оценка значений <0, вероятность банкротства невелика =0, вероятность
банкротства 50% >0, вероятность банкротства более 50 %
|
Вероятность банкротства невелика, Z < 0
|
Вероятность банкротства невелика, Z < 0
|
Вероятность банкротства невелика, Z < 0
|
Вероятность банкротства невелика, Z < 0
|
-
|
Источник: [рассчитано автором на
основе отчетности предприятия]
По двухфакторной Z-модели Альтмана
компания ЗАО «Сибтехнология» каждый год улучшает значение и все дальше
отдаляется от состояния, приближенного к банкротству.
. Пятифакторная Z-модель Альтмана
В западной практике
широко используется пятифакторная модель прогнозирования банкротства,
предложенная Альтманом в 1968г. на основе исследования финансовых коэффициентов
с помощью аппарата дискриминантного анализа.
Таблица 2.4
Пятифакторная Z-модель
Альтмана
|
№
|
Показатели
|
2009
|
2010
|
2011
|
Темп роста, %
|
|
1
|
Текущие активы (оборотные активы)
|
28 213
|
27 320
|
35 415
|
129,63
|
|
2
|
Сумма активов
|
46 252
|
45 448
|
50 958
|
112,12
|
|
3
|
Заемный капитал (Сумма долгосрочных и краткосрочных обязательств)
|
33 461
|
32 498
|
39 268
|
120,83
|
|
4
|
Нераспределенная (реинвестированная) прибыль
|
13 399
|
13 409
|
12 461
|
92,93
|
|
5
|
Прибыль до налогообложения
|
1 026
|
229
|
836
|
365,07
|
|
6
|
Рыночная стоимость собственного капитала (Чистые активы)
|
13 117
|
13 424
|
12 955
|
96,51
|
|
7
|
Объем продаж (выручка)
|
142 063
|
105 013
|
125 268
|
119,29
|
|
8
|
К1 (п.1 / п.2)
|
0,61
|
0,60
|
0,69
|
115
|
|
9
|
К2 (п.4 / п.2)
|
0,29
|
0,30
|
0,24
|
80
|
|
10
|
К3 (п.5 / п.2)
|
0,02
|
0,01
|
0,02
|
200
|
|
11
|
К4 (п.6 / п.3)
|
0,39
|
0,41
|
0,33
|
80,49
|
|
12
|
К5 (п.7 / п.2)
|
3,07
|
2,31
|
2,46
|
106,49
|
|
13
|
Значение
|
4,52
|
3,71
|
3,89
|
104,85
|
|
14
|
Оценка значений: <1,81, очень высокая вероятность
банкротства >2,7, вероятность банкротства невелика
|
Вероятность банкротства невелика, Z > 2,7
|
Вероятность банкротства невелика, Z > 2,7
|
Вероятность банкротства невелика, Z > 2,7
|
-
|
Источник: [рассчитано автором на
основе отчетности предприятия]
В данной модели вероятность
банкротства предприятия невелика, но стоит отметить отрицательную динамику
ключевого показателя.
. Четырехфакторная Z-модель Таффлера
Таблица 2.5
Четырехфакторная
Z-модель Таффлера
|
Показатели
|
2009
|
2010
|
2011
|
Темп роста, %
|
Текущие активы (Итог оборотных активов)*
|
28 213
|
27 320
|
35 415
|
129,63
|
|
2
|
Сумма активов*
|
46 252
|
45 448
|
50 958
|
112,12
|
|
3
|
Краткосрочные обязательства*
|
25 961
|
16 648
|
8 818
|
52,97
|
|
4
|
Сумма обязательств*
|
28 461
|
29 998
|
25 918
|
86,40
|
|
5
|
Прибыль от реализации
|
5 233
|
4 365
|
5 903
|
135,23
|
|
6
|
Рыночная стоимость собственного капитала (Чистые активы)*
|
13 117
|
13 424
|
12 955
|
96,51
|
|
7
|
Объем продаж (выручка)
|
142 063
|
105 013
|
125 268
|
119,29
|
|
8
|
К1 (п.5 / п.3)
|
0,20
|
0,26
|
0,67
|
257,69
|
|
9
|
К2 (п.1 / п.4)
|
0,99
|
0,91
|
1,37
|
150,55
|
|
10
|
К3 (п.3 / п.2)
|
0,56
|
0,37
|
0,17
|
45,95
|
|
11
|
К4 (п.7 / п.2)
|
3,07
|
2,31
|
2,46
|
106,49
|
|
12
|
Значение
|
0,83
|
0,69
|
0,96
|
139,13
|
|
13
|
Оценка значений: <0,2, очень высокая вероятность банкротства
>0,3 вероятность банкротства невелика
|
Вероятность банкротства невелика, Z > 0,3
|
Вероятность банкротства невелика, Z > 0,3
|
Вероятность банкротства невелика, Z > 0,3
|
-
|
Источник: [рассчитано автором на
основе отчетности предприятия]
Ключевое значение в данной модели в
три раза превышает минимальный показатель, на основе чего делается вывод, что
вероятности банкротства нет.
. Четырехфакторная Z-модель Лиса
Таблица 2.6
Четырехфакторная
Z-модель Лиса
|
Показатели
|
2009
|
2010
|
2011
|
Темп роста, %
|
|
1
|
Текущие активы (Итог оборотных активов)*
|
28 213
|
27 320
|
35 415
|
129,63
|
|
2
|
Сумма активов*
|
46 252
|
45 448
|
50 958
|
112,12
|
|
3
|
Заемный капитал (Сумма долгосрочных и краткосрочных
обязательств)*
|
33 461
|
32 498
|
39 268
|
120,83
|
|
4
|
Нераспределенная (реинвестированная) прибыль
|
13 399
|
13 409
|
12 461
|
92,93
|
|
5
|
Рыночная стоимость собственного капитала (Чистые активы)*
|
13 117
|
13 424
|
12 955
|
96,51
|
|
6
|
Прибыль до налогообложения
|
1 026
|
229
|
836
|
365,07
|
|
7
|
Прибыль от реализации
|
5 233
|
4 365
|
5 903
|
135,23
|
|
8
|
К1 (п.1 / п.2)
|
0,61
|
0,60
|
0,69
|
115
|
|
9
|
К2 (п.7 / п.2)
|
0,11
|
0,10
|
0,12
|
120
|
|
10
|
К3 (п.4 / п.2)
|
0,29
|
0,30
|
0,24
|
80
|
|
11
|
К4 (п.5 / п.3)
|
0,39
|
0,41
|
0,33
|
80,49
|
|
12
|
Значение
|
0,37
|
0,37
|
0,34
|
91,89
|
|
13
|
Оценка значений: <0,037, высокая вероятность банкротства
>0,037 вероятность банкротства невелика.
|
Вероятность банкротства невелика, Z > 0,037
|
Вероятность банкротства невелика, Z > 0,037
|
Вероятность банкротства невелика, Z > 0,037
|
-
|
|
|
|
|
|
|
|
|
|
|
|
Источник: [рассчитано автором на
основе отчетности предприятия]
Анализируя показатели в
четырехфакторной модели Лиса, можно сделать вывод о том, что ЗАО
«Сибтехнология» очень устойчиво и вероятность банкротства предприятия крайне
мала.
. Четырехфакторная Z-модель
Иркутской государственной экономической академии
Таблица 2.7
Четырехфакторная
Z-модель Иркутской государственной экономической академии
|
Показатели
|
2009
|
2010
|
2011
|
Темп роста, %
|
|
1
|
Сумма активов*
|
46 252
|
45 448
|
50 958
|
112,12
|
|
2
|
Собственный оборотный капитал*
|
2 253
|
10 672
|
27 578
|
258,41
|
|
3
|
Собственный капитал*
|
12 792
|
12 950
|
12 671
|
97,85
|
|
4
|
Себестоимость произведенной продукции
|
113 875
|
75 668
|
95 863
|
126,69
|
|
5
|
Объем продаж (выручка)
|
142 063
|
105 013
|
125 268
|
119,29
|
|
6
|
Чистая прибыль
|
605
|
11
|
948
|
8618,18
|
|
7
|
К1 (п.2 / п.1)
|
0,05
|
0,23
|
0,54
|
234,18
|
|
8
|
К2 (п.6 / п.3)
|
0,05
|
0,00
|
0,07
|
-
|
|
9
|
К3 (п.5 / п.1)
|
3,07
|
2,31
|
2,46
|
106,49
|
|
10
|
К4 (п.6 / п.4)
|
0,01
|
0,00
|
0,01
|
-
|
|
11
|
Значение
|
0,62
|
2,09
|
4,75
|
227,27
|
|
12
|
Оценка значений: <0,18, высокая вероятность банкротства
(60-80%) 0,18-0,32, вероятность банкротства средняя (30-50%) 0,32-0,42,
вероятность банкротства невелика (30-50%). >0,42, вероятность банкротства
очень мала (<30%)
|
Вероятность банкротства очень мала (до 10%), Z>0,42
|
Вероятность банкротства очень мала (до 10%), Z>0,42
|
Вероятность банкротства очень мала (до 10%), Z>0,42
|
-
|
|
|
|
|
|
|
|
|
|
|
|
Источник: [рассчитано автором на
основе отчетности предприятия]
Анализируя последнюю модель
прогнозирования, отмечается положительная динамика значения и делается
заключение, что предприятие состоятельно и находится на этапе роста. Исходя из
полученных коэффициентов, можно сделать вывод о том, что компания ЗАО
«Сибтехнология» финансово устойчива и риска банкротства последние четыре года
нет.
Кредитоспособность заемщика
методикой Сбербанка России.
Таблица 2.8
Оценка финансового состояния
Заемщика
|
Наименование показателя
|
Обозн.
|
2009
|
2010
|
2011
|
Темп роста, % к пред.году
|
|
|
|
|
|
2010
|
2011
|
|
Основные показатели:
|
|
I. Коэффициенты ликвидности
|
|
Коэффициент абсолютной ликвидности
|
К1
|
0,0422
|
0,0094
|
0,0173
|
22,3
|
184,0
|
|
Промежуточный коэффициент покрытия
|
К2
|
0,3569
|
0,5835
|
2,2767
|
163,5
|
390,2
|
|
Коэффициент текущей ликвидности (общий коэффициент покрытия)
|
К3
|
1,0993
|
1,6695
|
9,4807
|
151,9
|
567,9
|
|
II. Коэффициент соотношения собственных и заемных средств
|
|
Коэффициент соотношения собственных и заемных средств
|
К4
|
0,3920
|
0,4131
|
0,3775
|
105,4
|
91,4
|
|
III. Показатель рентабельности
|
|
Рентабельность продаж
|
К5
|
0,0368
|
0,0416
|
0,0471
|
113,0
|
113,2
|
|
Дополнительные показатели:
|
|
Оборачиваемость оборотных активов, коэф.
|
|
4,9780
|
3,7783
|
3,4151
|
75,9
|
90,4
|
|
в том числе:
|
|
|
|
|
|
|
|
- запасов, включая НДС;
|
|
7,3713
|
5,8081
|
4,6585
|
78,8
|
80,2
|
|
- дебиторской задолженности;
|
|
17,3873
|
10,9886
|
14,3303
|
63,2
|
101,0
|
|
- краткосрочных финансовых вложений;
|
|
0,0000
|
0,0000
|
0,0000
|
0,0
|
0,0
|
|
- денежных средств.
|
|
129,7379
|
671,0096
|
1869,6716
|
517,2
|
78,0
|
|
|
Отклонение,дн
|
|
Оборачиваемость оборотных активов, дней
|
|
72
|
95
|
23
|
10
|
|
в том числе:
|
|
|
|
|
|
|
|
- запасов, включая НДС;
|
|
49
|
62
|
77
|
13
|
15
|
|
- дебиторской задолженности;
|
|
21
|
33
|
25
|
12
|
-8
|
|
- краткосрочных финансовых вложений;
|
|
0
|
0
|
0
|
0
|
0
|
|
- денежных средств.
|
|
3
|
1
|
0
|
-2
|
0
|
|
|
|
|
|
|
|
|
|
|
|
|
|
Таблица 2.9
Категории показателей в зависимости
от их фактических значений
|
Коэффициенты
|
1 категория
|
2 категория
|
3 категория
|
|
К1
|
0,2 и выше
|
0,15-0,2
|
менее 0,15
|
|
К2
|
0,8 и выше
|
0,5-0,8
|
менее 0,5
|
|
К3
|
2,0 и выше
|
1,0-2,0
|
менее 1,0
|
|
К4
|
|
|
|
|
кроме торговли
|
1,0 и выше
|
0,7-1,0
|
менее 0,7
|
|
Для торговли
|
0,6 и выше
|
0,4-0,6
|
менее 0,4
|
|
К5
|
0,15 и выше
|
менее 0,15
|
нерентаб.
|
Таблица 2.10
Суммы баллов показателей
|
Показатель
|
Фактическое значение
|
Категория
|
Вес показателя
|
Расчет суммы баллов
|
|
2009
|
2010
|
2011
|
2009
|
2010
|
2011
|
|
2009
|
2010
|
2011
|
|
К1
|
0,0422
|
0,0094
|
0,0173
|
3
|
3
|
3
|
0,11
|
0,33
|
0,33
|
0,33
|
|
К2
|
0,3569
|
0,5835
|
2,2767
|
3
|
2
|
1
|
0,05
|
0,15
|
0,1
|
0,05
|
|
К3
|
1,0993
|
1,6695
|
9,4807
|
2
|
2
|
1
|
0,42
|
0,84
|
0,84
|
0,42
|
|
К4 (кроме торговли)
|
0,3920
|
0,4131
|
0,3775
|
3
|
3
|
3
|
0,21
|
0,63
|
0,63
|
0,63
|
|
К4 (для торговли)
|
0,3920
|
0,4131
|
0,3775
|
3
|
2
|
3
|
0,21
|
0,63
|
0,42
|
0,63
|
|
К5
|
0,0368
|
0,0416
|
0,0471
|
2
|
2
|
2
|
0,21
|
0,42
|
0,42
|
0,42
|
|
Сумма баллов кроме торговли
|
-
|
-
|
-
|
-
|
-
|
-
|
1
|
2,37
|
2,32
|
1,85
|
|
Сумма баллов для торговли
|
-
|
-
|
-
|
-
|
-
|
-
|
1
|
2,37
|
2,11
|
1,85
|
Формула расчета суммы баллов S:
=0,11*Категория К1+0,05*Категория
К2+0,42*Категория 3+ 0,21*Категория К4+0,21*Категория К5
Таблица 2.11
Рейтинг или класс Заемщика
|
Год
|
Класс
|
Результат анализа
|
|
кроме торговли:
|
|
2009
|
2
|
кредитование требует взвешенного подхода
|
|
2010
|
2
|
кредитование требует взвешенного подхода
|
|
2011
|
2
|
кредитование требует взвешенного подхода
|
|
для торговли:
|
|
2009
|
2
|
кредитование требует взвешенного подхода
|
|
2010
|
2
|
кредитование требует взвешенного подхода
|
|
2011
|
2
|
кредитование требует взвешенного подхода
|
Сумма баллов S влияет на рейтинг
Заемщика следующим образом:=1 или 1,05 - 1 класс кредитоспособности -
кредитование которых не вызывает сомнений;
<S<2,42 - 2 класс
кредитоспособности - кредитование требует взвешенного подхода;>= 2,42 - 3
класс кредитоспособности - кредитование связано с повышенным риском.
Проанализировав все расчеты по
методике Сбербанка России, можно сделать вывод о том, что компания ЗАО
«Сибтехнология» последние три года имеет второй класс рейтинга заемщика. Это
значит, что кредитование банком этой организации не связано с повышенным
риском, но в то же время определенные сомнения могут возникнуть, поэтому
решение о кредитовании требует взвешенного подхода.
В завершение финансового анализа
компании «Сибтехнология» можно сделать вывод, что, в целом, хозяйственная
деятельность компании является эффективной, структура баланса - положительна.
Компания кредитоспособна, имеет достаточные оборотные средства для обслуживания
кредиторской задолженности, что является основным показателем
платежеспособности. Значение чистых активов - положительное. Уставный капитал
имеет нормальный показатель функционирования.
2.3 Описание информационной системы,
используемой в ЗАО «Сибтехнология»
В компании используется ИС 1С:
Предприятие 8.2 «Управление торговлей». «1С:Управление торговлей 8» - это
современный инструмент для повышения эффективности бизнеса торгового
предприятия. Она позволяет в комплексе автоматизировать задачи оперативного и
управленческого учета, анализа и планирования торговых операций, обеспечивая
тем самым эффективное управление современным торговым предприятием.
В связи с тем, что конфигурация
«1С:Управление Торговлей 8.2» позволяет автоматизировать практически каждое из
направлений деятельности торгового предприятия, для работы с каждым из них для
удобства система разделена на несколько подсистем.
Далее представлены основные
составные части программы «1С:Управление Торговлей 8.2».
Управление запасами
В программе реализована схема
ордерного складского учета. Она может включаться для операций отгрузки и
поступления независимо. Складские ордера выписываются строго на основании
документов-распоряжений, в качестве которых могут выступать заказы или
накладные. Ведется учет полученных, но невыполненных распоряжений; технология
работы склада может строиться целиком от электронных распоряжений.
В программе реализовано адресное
хранение товаров, то есть ведение остатков товаров в разрезе мест хранения
(ячеек, полок, стеллажей) и упаковок товара. Конфигурация позволяет управлять
раскладкой товара по местам хранения при поступлении, сборкой с мест хранения
при отгрузке, перемещением и разупаковкой товара. Заложенные в программу
алгоритмы автоматически подбирают оптимальные места хранения при размещении и
сборке, следят за отсутствием ошибок при большой интенсивности складских
операций. Адресное хранение товаров может использоваться опционально. Помимо
него поддерживается справочная привязка мест хранения товара.
В любой момент можно
проконтролировать процесс сборки товаров на складе в соответствии с выданными
электронными распоряжениями или процесс размещения поступившего товара.
Реализован многошаговый процесс
инвентаризации товара, включающий формирование приказов на инвентаризацию,
выдачу распоряжений на пересчет остатков в местах хранения, раздельное
отражение излишков и недостач в оперативном и финансовом учете.
Существенно развит механизм
резервирования товаров. Система позволяет планировать отгрузки товаров со
склада (по заказам на отгрузку) с учетом будущих поступлений на склад (по
заказам на поступление), контролируя при этом, чтобы получающийся в результате
график остатков товаров не попадал в отрицательный диапазон.
При оформлении заказа клиента
менеджер по продажам указывает желаемую дату отгрузки, система проверяет
наличие свободных остатков товаров на эту дату и при их отсутствии предлагает
возможную ближайшую дату отгрузки.
Для контроля дат отгрузки и поставки
товаров используется Товарный календарь, который может быть сформирован на
любую дату, в том числе может прогнозировать данные об отгрузках и поступлениях
товаров на будущую дату.
Ценообразование
Эффективность торговой деятельности
предприятия и работы предприятия в целом во многом определяется разумной
политикой ценообразования.
«1С:Управление Торговлей 8.2»
содержит механизмы, позволяющие выполнять следующие функции:
хранение и автоматическое обновление
информации о ценах поставщиков;
хранение информации об отпускных
ценах предприятия;
автоматическое назначение скидок по
дисконтным картам, а также за объем продаж, причем скидки могут быть суммовыми
и натуральными (бонусными);
механизмы для расчета одних цен на
основании других цен;
формирование прайс-листа с
отпускными ценами.
Сведения об отпускных ценах
предприятия вносятся в информационную базу специальными документами Установка
цен номенклатуры. Этими же документами может вноситься информация о ценах
поставщиков или закупочных ценах.
Информационная база хранит несколько
отпускных цен для каждой позиции номенклатуры, которые классифицируются по
видам цен. Предусмотрены следующие типы отпускных цен: оптовая, мелкооптовая,
розничная, плановая себестоимость. Пользователи могут добавлять новые типы цен.
Управление закупками
В программе предусмотрена
возможность регистрировать цены поставщиков. При регистрации цен поставщиков
можно определять различные условия поставки: минимальный объем поставки и срок
поставки товаров.
Для сравнения условий,
предоставляемых различными поставщиками и выбора оптимального поставщика можно
использовать отчет Условия соглашений с поставщиками.
Оплата поставщику может
производиться поэтапно в соответствии с теми этапами оплаты, которые указаны в
заказе поставщику.
В списке заказы поставщикам могут быть
отсортированы в соответствии с их состоянием.
С помощью отчета Анализ расчетов с
поставщиками можно проконтролировать состояние задолженности перед поставщиками
в разрезе интервалов задолженности.
Управление продажами
В программе полностью отслеживается
процесс управления продажами. При этом продажи можно оформлять как по полному
циклу оформления продажи, начиная с момента согласования коммерческого
предложения на основании данных о первичном интересе клиента в оформленной с
ним сделке, так и без предварительно оформленных коммерческих предложений и
заказов клиентов, по так называемой упрощенной схеме.
Коммерческие предложения позволяют
фиксировать историю переговоров с клиентом по определению состава и условий
продаж. Менеджер формирует коммерческое предложение. Коммерческое предложение
может быть распечатано в форматах.doc (Microsoft Word) и.odt (OpenOffice).
Далее менеджер отсылает коммерческое предложение клиенту. Клиент присылает
ответ, который фиксируется как коммерческое предложение, введенное на основании
исходного коммерческого предложения. По результатам согласования менеджер
отмечает те позиции, по которым с клиентом согласованы условия.
По согласованным данным оформляется
заказ клиенту. В конфигурации «1С:Управ-ление Торговлей 8.2» заказ является
центральным звеном управления всеми последующими действиями по его отработке.
Используются статусы заказа, описывающие этапы прохождения заказа. На основании
статуса и сведений об оплате и отгрузке заказа автоматически рассчитывается его
текущее состояние готовности: Ожидается аванс, Готов к отгрузке и т. д.
В любой момент времени менеджер
может получить подробную информацию о состоянии заказа: каким образом должен
быть оплачен заказ клиента в соответствии с указанными в нем этапами оплаты,
какое состояние оплаты по заказу, была ли произведена отгрузка по заказу.
Программа автоматически контролирует
соответствие заказов условиям торговых соглашений, не позволяя нарушать их
пользователем, не имеющим соответствующих прав. Для согласования отклонений от
условий соглашения такие пользователи могут запускать бизнес-процесс
согласования заказа. При этом система автоматически направит уполномоченным
пользователям задачи по согласованию заказа и утвердит его при наличии
положительного решения согласующих.
Конфигурация предоставляет
возможность указать график оплаты по заказу клиента как в части авансовых
платежей, так и платежей по погашению дебиторской задолженности. График может
формироваться с учетом выбранного календаря.
Это позволяет планировать
поступление выручки по дням, контролировать соблюдение клиентом оговоренных
сроков оплаты, выделять просроченную дебиторскую задолженность. Просроченная
задолженность может быть проанализирована в разрезе тех этапов оплаты, которые
зарегистрированы в заказе клиента. Предусмотрено также указание даты оплаты при
оформлении отгрузки в кредит без оформления предварительного заказа. Эта
задолженность будет отнесена к этапу Кредит после отгрузки.
На разных этапах заказ может
выступать в качестве распоряжения на обеспечение, на отгрузку, на оформление
документов. При выдаче распоряжений на отгрузку автоматически контролируется
факт выполнения обязательств клиента по оплате тех этапов оплаты, которые
указаны в заказе. Например, распоряжение на обеспечение товаров по заказу клиента
не может быть оформлено до того момента, пока клиент не перечислит денежные
средства по оплате заказа. Информация о тех распоряжениях, по которым может
быть оформлена отгрузка товаров, автоматически формируется в виде списка
распоряжений. При этом также учитывается дата отгрузки, указанная для товаров в
заказе клиента.
Контроль выполнения распоряжений
ведется с детализацией до отдельных позиций заказа. Система предотвращает
перевыполнение распоряжения. Для контроля выполнения распоряжений по отгрузке
товаров и оформлению документов используются соответствующие отчеты.
Ведется учет плановой и фактической
задолженности в разрезе заказов, сроков оплаты и документов расчетов. При этом
работа пользователей существенно упрощена: ручная разноска поступивших платежей
выполняется только по заказам, распределение по остальным аналитическим
разрезам выполняется автоматически в фоновом режиме.
Учет НДС
Конфигурация «1С:Управление
Торговлей 8.2» автоматизирует учет налога на добавленную стоимость по торговым
операциям.
Автоматически формируются отчетные
формы, предусмотренные Налоговым кодеком РФ и другими нормативными документами:
книга продаж;
книга покупок.
Учет НДС ведется отдельно по каждой
организации, входящей в состав торгового предприятия. Оперативный учет НДС осуществляется
документами, в которых установлен признак отражения в бухгалтерском учете.
На основании документа,
зарегистрировавшего торговую операцию, можно сформировать счет-фактуру.
Конфигурация автоматизирует
регламентные операции по учету НДС, выполняемые обычно по завершению отчетного
периода:
регистрация оплаты поставщикам;
регистрация оплаты от покупателей;
распределение НДС косвенных
расходов;
восстановление НДС;
подтверждение ставки 0%;
вычет НДС с аванса.
Данные по торговым операциям могут
быть выгружены в прикладные решения, с помощью которых ведется бухгалтерский
учет.
Таким образом, рассматривая текущую
информационную систему в ЗАО «Сибтехнологии», стоит отметить, что на
предприятии автоматизирован в полной мере складской учет: в системе всегда
актуальная информация по каждой продукции, начиная от места хранения,
заканчивая ценой и конечным остатком. Также в компании автоматизирован
бухгалтерский учет, одно из самых главных направлений в деятельности
организаций.
Но, в условиях все более увеличивающейся
конкуренции, борьбы за клиента, компания «Сибтехнология» не в полной мере
реализует все те возможности, которые на данный момент предоставлены для
повышения эффективности бизнеса. В частности, не ведется работа в таком важном
направлении, как клиентоориентированный подход. Не смотря на то, что показатели
хозяйственно-финансовой деятельности компании на высоком уровне, возможность
для роста очень большая и ее необходимо реализовать.
Глава 3. Разработка проекта
внедрения CRM-системы в ЗАО «Сибтехнология»
.1 Предпроектное обследование
Описание проблемной ситуации
Информация о компаниях-клиентах и их
представителях (контактных лицах компаний) хранится в разных источниках: в
файле Excel, на бумажных носителях, в программе Outlook (контактная), в базе 1С
(финансовая). Нет единой базы.
История общения с клиентом и
контактным лицом нигде не фиксируется.
Нет возможности посмотреть, какая
информация (письмо, буклет, план мероприятия) была отправлена контактному лицу,
что приводит к дублированию информации разными менеджерами.
У начальника отдела нет общей
картины работы с клиентами в целом и отдельно с каждым.
Сложно отслеживать состояние по
договору (оплату, подписание актов, согласование с клиентом и т.д.).
Много времени уходит на формирование
пакета документов для клиента (договор, акт). Приходится каждый раз вручную
переносить данные из договора в акт, что влечет за собой всевозможные ошибки.
Много времени уходит на то, чтобы
получить информацию о состоянии оплаты счета, необходимо каждый раз звонить в
бухгалтерию и уточнять поступили деньги или нет.
Звонки выполняются не из программы
по этому сложно оценить производительность работы сотрудников.
Соглашение о терминах:
Исполнитель - сотрудник компании
ответственный за выполнение операции (за получение результата операции).
Руководитель - сотрудник компании,
контролирующий процесс исполнения задач исполнителями.
Таблица 3.1
Описание проблемной ситуации
|
№
|
Проблемы
|
Причины
|
|
1
|
Информация попадает исполнителю не своевременно (с задержками).
|
Нет единой информационной системы, позволяющей передавать
информацию между сотрудниками, контролировать сроки реакции на поступившую
информацию.
|
|
2
|
Исполнитель не имеет возможности оперативно отслеживать
поступающую для него информацию (задания).
|
|
|
3
|
Поиск информации о клиенте требует большого количества времени.
|
Нет единой клиентской базы доступной сотрудникам (возможно с
заданными регламентами доступа).
|
|
4
|
Поиск информации об оборудовании, используемом клиентом
(реальным или потенциальным) требует большого количества времени.
|
Нет возможности учитывать и хранить в едином для всех
сотрудников формате информации об используемом клиентом оборудовании.
|
|
5
|
Выяснение информации о текущем состоянии сделки с клиентом, как
со стороны исполнителя, так и со стороны его руководителя требует
существенных затрат времени.
|
Нет формализованного цикла продаж и автоматизированной системы
позволяющей позиционировать процесс работы с клиентом клиента на этапах
цикла. Нет возможности регистрировать и анализировать историю взаимодействий
с клиентом.
|
|
6
|
Для получения информации о текущем состоянии сделок по всем
клиентам с целью прогнозирования требуются большие временные затраты.
|
|
|
7
|
Этапы «Выяснение потребностей» и «Обсуждение технических
параметров» являются узким местом в цикле продаж.
|
Нет возможности контролировать скорость выполнения данных этапов
и влиять на неё.
|
|
8
|
Высокие затраты времени на работу с
неинтересными/бесперспективными клиентами.
|
Нет формального критерия для отбора интересных/перспективных
клиентов и регламентов работы с ними.
|
|
9
|
Большое количество времени тратится на формирование отчетов о
результатах деятельности менеджеров.
|
Отсутствует автоматизированная система учета и отчетности.
Первичная информация не стекается в единое хранилище в заранее
предопределенном формате. В результате отсутствует возможность извлечения
данной информации из подобного хранилища в необходимых для ситуации разрезах.
|
|
10
|
Нет возможности оценивать насколько быстро клиенты проходят
временной интервал (например) от первого обращения в компанию до совершения
продажи.
|
Отсутствует формализованный цикл продаж с регламентированными
сроками исполнения и возможностью анализа отклонений плана от факта. Наличие
такой возможности даст четкое понимание ситуации и ответы на вопросы: - на
какой именно стадии/этапе клиенты уходят к конкурентам. - дает ли эффект
используемое средство воздействия на таких клиентов и имеется ли оно вообще;
|
|
11
|
Нет возможности структурировать проблемы, по которым клиенты
отказываются от сотрудничества, долго принимают решение или что-то иное.
|
|
|
12
|
Подготовка коммерческого предложения занимает большое количество
времени.
|
Не используются шаблоны типовых КП. Нет базы знаний для
накапливания информации о средствах которые менеджеры смогут использовать
многократно для достижения требуемого результата.
|
|
13
|
Не регламентирован уровень сервиса, достаточный дл удержания
клиентов который может являться одновременно конкурентным преимуществом.
|
Отсутствует возможно контролировать уровень сервиса.
|
Описание желаемой ситуации
В процессе автоматизации системы
продаж с помощью CRM предпочтительно достигнуть следующих результатов.
Собрать информацию о клиентах в одну
информационную базу, что даст возможность для анализа работы с клиентами с
минимальными затратами времени. (ПОЗВОЛИТ РЕШИТЬ ПРОБЛЕМУ №1,2).
Организовать проверку корректности,
полноты заполнения информации, контроль двойников. (ПОЗВОЛИТ РЕШИТЬ ПРОБЛЕМУ
№1)
Организовать возможность выборки
клиентов и контактных лиц по различным параметрам.
Разработать сотрудникам предприятия
инструмент для планирования и регистрации контактов с клиентами, в том числе и
на основании ранее проведенной рассылки. При этом планирование должно быть
удобным и массовым (например, первой десятке из списка, потом второй и т.д.).
(ПОЗВОЛИТ РЕШИТЬ ПРОБЛЕМУ № 2, 3, 4, 8)
Предоставить возможность анализа
активности менеджеров (количество звонков, встреч, отправленных писем).
(ПОЗВОЛИТ РЕШИТЬ ПРОБЛЕМУ № 4)
Организовать в системе хранение
информации по договору: тип договора (формальный и фактический), номер, сумму
договора, оплаченную сумму по договору. Предусмотреть возможность фиксирования
различных условий оплаты договора (валюта, курс, % предоплаты). (ПОЗВОЛИТ
РЕШИТЬ ПРОБЛЕМУ № 5, 6)
Предоставить менеджеру возможность
контроля оплаты по договору (по одному договору может быть несколько счетов).
(ПОЗВОЛИТ РЕШИТЬ ПРОБЛЕМУ № 5, 7)
Необходимо автоматизировать ввод
информации о перечисленных денежных средствах от клиентов в CRM систему из 1С
бухгалтерии. (ПОЗВОЛИТ РЕШИТЬ ПРОБЛЕМУ № 7)
Предоставить возможность фиксировать
источник информации при обращении клиента.
Предоставить менеджеру возможность
формирования актов, с последующей выгрузкой их в программу 1С:Бухгалтерия 8.2.
(ПОЗВОЛИТ РЕШИТЬ ПРОБЛЕМУ № 6)
Предоставить возможность с помощью
отчетов провести сверку данных после переноса из одной конфигурации в другую
(CRM-бухгалтерия).
Предоставить возможность фиксировать
поступление денежных средств (наличных) без отражения этой операции в
бухгалтерской программе.
Бизнес-процессы
Бизнес-процесс - это устойчивый
информационный процесс (последовательность работ), относящийся к
производственно-хозяйственной деятельности компании. Бизнес-процесс включает в
себя иерархию взаимосвязанных функциональных действий, реализующих одну (или
несколько) из бизнес целей компании в информационной системе компании.
Исходя из определения, надо
понимать, что бизнес-процесс - это регламентированная цепочка действий,
приводящая к определенному результату. Чтобы автоматизировать данную цепочку
действий надо провести предварительную работу:
Понять суть действий
(бизнес-процесса)
Нарисовать схему процесса, со всеми
возможными вариантами действий.
Рис. 3.1 Этапы бизнес-процесса
«Продажа»
Таблица 3.2
Описание этапов бизнес-процесса
|
Этап \ действие
|
Выполняемые действия
|
Исполнитель
|
Создаваемые документы \ Результат
|
|
Регистрация интереса клиента
|
Создать в программе документ, где указан клиент, интересуемый
товар, пожелания клиента и т.д. Узнать, необходим ли клиенту счет на оплату
или сначала выставить коммерческое предложение.
|
Менеджер
|
|
Составить коммерческое предложение. Передать клиенту.
|
Составить коммерческое предложение (КП). Отправить его по
электронной почте или по факсу. Уведомить об отправке КП клиента.
|
Менеджер
|
1. Документ «Коммерческое предложение» 2. Документ «Событие» с
типом «Электронное письмо»
|
|
Ожидание решения клиента
|
Через 3 дня позвонить и узнать решение клиента. Указать выбор
клиента.
|
Менеджер
|
Документ «Событие»
|
|
Оформить счет. Передать клиенту.
|
В программе создать счет, на основании коммерческого
предложения, если есть. Отправить по факсу или электронной почте.
|
Менеджер
|
Документ «Счет на оплату покупателю»
|
|
Проверить оплату счета. Договорится с клиентом о способе
доставки.
|
При поступлении оплаты от клиента, надо связаться с клиентом и
обсудить способ и время доставки товара.
|
Менеджер
|
Документ «Событие»
|
|
Оформить документы, отгрузить товар.
|
Оформить документы отгрузки.
|
Бухгалтер
|
Документ «Реализация»
|
Задача.
Определить оптимальную степень
детализации процесса «ПРОДАЖА» для нужд последующего анализа. Т.е. нужно понять
насколько необходимо, что бы тот или иной этап процесса требовал формального
подтверждения факта его выполнения. С одной стороны низкая степень детализации
не позволит понимать причин, по которым клиенты задерживаются на том или ином
этапе работы и на каком задерживаются вообще. Таким образом, не будет
обеспечена прозрачность процесса. С другой стороны излишняя степень детализации
может привести к необоснованно высоким затратам времени сотрудников на ввод/регистрацию
информации о протекании процесса. Тогда когда многие из этапов будут
выполняться мгновенно возможно несколько за один раз.
.2 Проектирование CRM-системы
Необходимо внедрить CRM-систему,
которая отвечает всем поставленным задачам.
Задачи CRM
В ОБЛАСТИ УПРАВЛЕНИЯ КЛИЕНТСКОЙ
БАЗОЙ:
Создание необходимой структуры базы
клиентов и контактных лиц. Организация оперативной регистрации нового клиента.
Создание регламента ввода информации по новым клиентам, редактирование
информации по существующим, удаление не актуальной информации. Анализ полноты
заполнения клиентской базы.
Получения необходимой аналитики по
базе клиентов и контактных лиц, сегментация клиентов.
Оценка перспективности, потенциала и
других характеристик на основе имеющихся разрозненных данных.
Присвоение клиенту определенной
группы важности на основе АВС-анализа. Присвоение клиенту определенной стадии
взаимоотношений на основе XYZ-анализа. Проведение анализа изменения важности
клиентов и стадий взаимоотношений с клиентом.
Организация поиска двойных записей
клиентов и контактных лиц, корректировка информации. Организация обработки
необходимой группы клиентов для присвоения необходимых значений.
В ОБЛАСТИ УПРАВЛЕНИЯ КОНТАКТАМИ:
Регистрация телефонных переговоров,
личных встреч, почтовых, электронных писем, обращений, претензий, сервисных
выездов и прочих видов контактов. Организация оперативной и удобной работы по
просроченным и текущим контактам.
Планирование контактов на будущее с
возможностью просмотра, редактирование в индивидуальном календаре. Создание
напоминаний о предстоящих контактах на определенное время. Назначение
ответственного за исполнение контакта, уведомление ответственного о
необходимости контакта, целях и задачах контакта. Передача информации о
контактах с клиентом между сотрудниками, организация взаимодействия разных
подразделений.
Получение реестра переговоров с
клиентом.
Проведение анализа текущих,
просроченных, запланированных контактов по клиентам различных групп в разрезе
менеджеров. Организация работы с общим почтовым ящиком контроль своевременного
ответа на электронные письма.
Организация необходимых
информационных персонализированных почтовых и электронных рассылок группам
клиентов.
В ОБЛАСТИ УПРАВЛЕНИЯ ПРОДАЖАМИ:
Регистрация интересов новых клиентов
к продукции и услугам компании. Регистрация новых потребностей реальных
клиентов. Назначение ответственного за обработку интересов и потребностей.
Организация оперативной обработки новых интересов и потребностей. Анализ
потенциала, перспективности клиента, рисков возможной сделки.
Анализ поступивших за период новых
интересов клиентов, новых потребностей. Анализ периода обработки новых
обращений в разрезе сотрудников.
Организация процесса продажи в
компании с помощью бизнес процесса «Продажа». Настройка под нужды компании
необходимых шаблонов бизнес процессов «Продажа».
Анализ состояния процесса продажи с
помощью «Воронки продаж». Сравнения текущих показателей этапов продажи со
статистикой и принятыми в компании стандартами.
Подготовка коммерческих предложений,
с использованием принятых шаблонов предложений в компании, изменение
коммерческих предложений при согласовании. Анализ подготовленных, отправленных
предложений в разрезе сотрудников.
Подготовка, отправка счетов клиентам
компании. Оперативная работа с информацией оплаты, отгрузки, по просрочке
оплаты и отгрузки.
Ведение списка номенклатуры.
Установка цен, скидок номенклатуры. Анализ отклонения цен компании от цен
поставщиков, конкурентов, партнеров.
Анализ продаж, ABC-анализ продаж,
XYZ-анализ продаж.
В ОБЛАСТИ УПРАВЛЕНИЯ ЗАДАНИЯМИ,
ПОРУЧЕНИЯМИ:
Выдача задания исполнителю. Создание
напоминания исполнителю о необходимости выполнения задания до определенного
времени.
Контроль исполнения задания.
Возможность принять задание на исполнение, отправить на доработку или переадресовать
задачу. Настройка автоматических оповещений по e-mail контролерам о ходе
выполнения задания.
В ОБЛАСТИ УПРАВЛЕНИЯ КАЧЕСТВОМ,
РАБОТОЙ С ПРЕТЕНЗИЯМИ КЛИЕНТОВ:
Регистрация претензий, рекламаций
клиентов. Назначение ответственного за обработку претензии, уведомление
ответственного о назначении, сути проблемы, достигнутых договоренностях.
Использование базы знаний компании при подготовке ответов.
Анализ поступивших за период проблем
с классификацией по типам. Анализ периода обработки, принятому решению.
Проведение электронный, почтовых,
телефонных опросов по удовлетворенности клиентов качества работы компании.
В ОБЛАСТИ УПРАВЛЕНИЯ МАРКЕТИНГОМ:
Ведение списка источников рекламы,
используемых для продвижения товаров и услуг компании.
Планирование маркетинговых компаний.
Подготовка и проведение рекламных кампаний.
Регистрация источников рекламы при
обращении клиентов в компанию. Анализ эффективности источников рекламы.
Анализ проведенных и планируемых
рекламных кампаний.
Организация и проведения персонализированной
электронной рассылки рекламной информации различным группам клиентов.
Подготовка, рассылка и обработка электронных опросов (анкетирование).
Проведение телемаркетинга различных
групп клиентов с регистрации состоявшихся контактов, планированием контактов на
будущее, проведение опросов (анкетирование).
В ОБЛАСТИ АВТОМАТИЗАЦИИ РУТИННЫХ
ОПЕРАЦИЙ:
Заполнение Событий и e-mail с
помощью шаблонов.
Быстрый отбор целевых клиентов по
любой комбинации аналитических признаков контрагента или контактного лица.
Подготовка персонализированных
электронных рассылок, рассылка анкет и других рекламных материалов.
Интеграция с системой: «1С 8.2:
Управление Торговлей».
Печать конвертов для почтовой
рассылки.
Поиск двойников контрагентов и
контактных лиц.
Передача дел другому менеджеру.
Заполнение свойств и категорий для
контрагентов.
.2.1 Оптимизация бизнес-процессов
Основной бизнес-процесс, который
необходимо оптимизировать - «Продажи». Необходима высокая степень детализации,
которая позволит понимать причины, по которым клиенты задерживаются на том или
ином этапе работы, и на каком задерживаются вообще. Таким образом, будет
обеспечена прозрачность процесса.
Рис. 3.2. Основной бизнес-процесс
«Продажи
Рис. 3.2. Вспомогательный
бизнес-процесс «Контроль результатов рассмотрения коммерческого предложения»
Рис. 3.3. Вспомогательный
бизнес-процесс «Контроль оплаты»
.2.2 Выбор CRM-системы
Среди всех CRM-систем заметнее всех
выделяется российская разработка 1С: CRM. Главные ее особенности:
С:CRM - отечественная разработка и
полностью соответствует особенностям отечественной практики ведения бизнеса
С:CRM интегрируется в учетную
систему, позволяя создать ЕДИНОЕ пространство для работы компании,
анализировать совместно данные по клиентам, финансы и товарооборот.
Существует возможность быстрой
доработки 1С:CRM под потребности компании клиента.
Существует возможность 1С:CRM
интеграции с телекоммуникациями (телефония, SMS, факс) и web-приложениями;
позволяет организовать удаленные рабочие места.
У 1С:CRM широкие функциональные
возможности: кроме типового для CRM-систем функционала управления продажами,
маркетингом и сервисом, 1C:CRM включает модули управления бизнес-процессами
(BPM) и интеграции с телефонией, SMS и факсом (CTI).
У 1С:CRM самая доступная стоимость
лицензий и услуг внедрения среди аналитических CRM-систем для малого и среднего
бизнеса
Антикризисный продукт. Продукты
линейки «1С:CRM» являются управленческими антикризисными решениями, т.к.
позволяют компании решить важнейшие задачи преодоления кризиса - сохранение
клиентов, снижение затрат и повышение эффективности работы.
Востребованный продукт. Продажи
«1С:CRM» за последний год выросли белее чем на 100%, опережая в 2,5 раза темпы
роста Российского рынка CRM (40% в год). В условиях кризиса продажи «1С:CRM» не
снизились, а выросли в среднем еще на 20%, что подтверждает актуальность
возможностей продукта.
Универсальный продукт. «1С:CRM» -
это межотраслевой продукт, который подходит как компаниям с частыми короткими
продажами, так и для компаний с редкими и длинными продажами.
Быстро внедряемый продукт. В 60%
случаев проект внедрения «1C:CRM» продолжается до трех месяцев, что позволяет
компании быстро получить эффект от внедрения. Возможно поэтапное внедрение
модулей CRM-системы.
Гибкий настраиваемый продукт. В 92%
случаев продукт «1С:CRM» может быть внедрен консультантом без помощи
программистов, что снижает стоимость внедрения.
Доступный продукт. «1С:CRM» имеет в
России лучшее на рынке соотношение «цена\качество» по сравнению с решениями
других производителей для рынка SMB.
Проверенный бизнесом продукт. Более
3000 компаний в России, СНГ и ближнем зарубежье уже используют в своей работе
«1С:CRM».
Лидер рынка CRM. Три года подряд по
исследованиям DSS Consulting (г.Санкт-Петербург) продукт «1С:CRM» является
абсолютным лидером по количеству успешных проектов внедрения в России.
Выгодный продукт. По опыту партнеров
«1С», внедряющих «1С:CRM» можно с уверенностью сказать, что проекты внедрения
«1С:CRM» окупаются в среднем за 3-6 месяцев.
Совместное решение «1С:Предприятие
8. Управление торговлей и взаимоотношениями с клиентами (CRM)» предназначено
для автоматизации процессов полного цикла работы с клиентом, помогает
организовать эффективную работу склада, отделов закупок, продаж, маркетинга и
сервисного обслуживания на всех этапах работы с клиентами. Решение будет полезно
для торговых и сервисных компаний, производственных компаний с выделенными
структурами продаж.
Рис.3.4. Внедрение «1С:CRM» по
отраслям, по данным фирмы «1С». [1]
Выпуск продукта «1С:Управление
торговлей и взаимоотношениями с клиентами (CRM)» обусловлен потребностью
компаний в более широком функционале системы автоматизации торговли и оказания
услуг, желании работать в единой программе позволяющей хранить и управлять всей
информацией о клиентах: характеристики клиентов и контактная информация,
товарооборот, взаиморасчеты, история контактов с клиентами, партнерами и
поставщиками. Решение помогает организовать эффективную работу отделов продаж,
маркетинга, сервисного обслуживания на всех этапах взаимодействия с клиентами.
Внедрение программы будет полезно организациям сферы торговли и услуг, отделам
продаж производственных компаний.
Конфигурация «1С:Управление
торговлей и взаимоотношениями с клиентами (CRM)» разработана на платформе
«1С:Предприятие 8» и поддерживает все преимущества этой современной
технологической платформы: масштабируемость, возможность автоматизации
территориально-распределенных компаний, интеграцию с web-технологиям, простоту
администрирования и конфигурирования.
«1С:Управление торговлей и
взаимоотношениями с клиентами (CRM)» включает блок обмена данными с учетными
системами «1C:Бухгалтерия предприятия 8».
Основные возможности
Возможности продукта «1С:Управление
торговлей и взаимоотношениями с клиентами (CRM)» соответствует объединенному
функционалу типовых решений «1С:Предприятие 8. Управление торговлей» и
«1С:Предприятие 8. CRM КОРП», однако за счет полной интеграции объединенная
конфигурация «1С: Управление торговлей и взаимоотношениями с клиентами (CRM)»
предоставляет пользователям ряд преимуществ:
Управление клиентской базой,
подробная характеристика о каждом клиенте и контактном лице, динамика изменения
состояния отношений с клиентами, быстрый ввод и доступ к информации о клиенте,
возможность создания и использования выборок по клиентам и контактным лицам;
Управление контактами с клиентами,
учет истории контактов с клиентами, регистрация потребности клиентов,
оперативная передача информации между отделами, история и планирование
контактов;
Планирование и контроль действий,
координация работы во времени, система напоминаний, выдачи и контроля
исполнения заданий (поручений);
Управление бизнес процессами.
Создание регламента работы с клиентами и шаблонов типовых бизнес-процессов
непосредственно в программе. Готовые бизнес-процессы: Продажа, Сервис, Разбор
жалобы, Маркетинговое мероприятие, Согласование, Согласование Договора, Задание
(поручение);
Управление продажами, создание
технологии продажи различных групп товаров, управление стадиями и этапами
продажи, создание стандартных шаблонов действий, механизм подготовки
коммерческих предложений, Механизм оперативного управления и анализ цикла
продаж - «Воронка продаж»;
Интеграция с финансовыми и учетными
программами позволяет создать единое информационное пространство по работе с
клиентами;
Управление маркетингом -
сегментирование клиентов, управление маркетинговыми компаниями, оценка
эффективности рекламных и маркетинговых кампаний;
Анкетирование - сбор информации о
клиентах, товарах, конкурентах, регионах. Анализ анкет;
Телемаркетинг - обеспечение
массового обзвона клиентов по заданному сценарию разговора, регистрация
контактов и анкет;
Сервисное и гарантийное
обслуживание. Учет товаров, находящихся на обслуживании: по серийным номерам,
срокам и типам обслуживания, управление сервисными обращениями клиентов,
управление сервисными заказами обращениями;
Многофакторный анализ продаж, АВС
анализ продаж, анализ состояния работы с клиентами, результатов деятельности
сотрудников, анализ клиентской базы;
База знаний по продажам, товарам,
конкурентам, сервису, структурирование информации, поиск по ключевым словам,
быстрый доступ к информации;
Защита информации, настройка для
пользователей прав доступа к информации, обеспечение доступа пользователей
только к информации по своим клиентам;
Автоматизация каналов общения с
клиентами: персонализированные SMS, почтовые и e-mail рассылки. Интеграция с
телефонной системой, SMS и факс при совместном использовании с
«1C-Рарус:СофтФон + SMS и Факс Коммуникаторы».
3.3 Реализация и оценка стоимости
проекта
Внедрение проекта будет происходить
в соответствии с графиком.
Таблица 3.4
Календарный план работ по внедрению
CRM-системы
|
№
|
Работы
|
Участники
|
Что необходимо подготовить
|
Срок
|
|
|
|
|
с
|
по
|
|
1
|
Проектирование (составление документа «Эскизный проект»)
|
1С-интегратор, Функциональные специалисты, ИТ-специалисты
|
Методики работы, шаблоны документов, помещение для ведения переговоров
с проектором.
|
10.06.2012
|
31.06.2012
|
|
2
|
Реализация
|
1С-интегратор
|
|
1.07.2012
|
16.08.2012
|
|
3
|
Разработка регламентов работы с системой для пользователей
|
1С-интегратор, Функциональные специалисты, ИТ-специалисты
|
Согласовать формат
|
1.08.2012
|
21.008.2012
|
|
4
|
Инсталляция программных продуктов
|
1С-интегратор, ИТ-специалисты
|
Оборудование (серверы, рабочие места), инфраструктуру.
|
15.08.2012
|
16.08.2012
|
|
5
|
Настройка прав и интерфейсов
|
ИТ-специалисты
|
|
16.08. 2012
|
23.08. 2012
|
|
|
|
|
с
|
по
|
|
6
|
Обучение пользователей (из расчета 10 человек в группе)
|
1С-интегратор
|
Учебный класс, проектор.
|
25.08. 2012
|
28.08. 2012
|
|
7
|
Тестирование (ввод тестовых примеров)
|
Функциональные специалисты, 1С-интегратор
|
Тестовые примеры
|
23.08. 2012
|
6.09. 2012
|
|
8
|
Опытная эксплуатация
|
Функциональные специалисты
|
|
7.09. 2012
|
31.09.2012
|
Источник: [1, 20]
Рис 3.5. График внедрения проекта
Оценка стоимости проекта
Таблица 3.5
Расчет стоимости проекта внедрения
CRM-системы 1С:CRM
|
№
|
Программы, услуги, работы
|
Кол-во
|
Цена
|
Сумма
|
|
1
|
1С:CRM КОРП
|
1
|
16200
|
16200
|
|
2
|
Многопользовательская лицензия на 10 рабочих мест
|
1
|
67350
|
67350
|
|
3
|
Дополнительная лицензия на 1 рабочее место
|
6
|
7800
|
46800
|
|
4
|
Реинжиниринг бизнес-процессов
|
1
|
40000
|
40000
|
|
5
|
Интеграция с существующими данными (1С, Excel и пр.)
|
1
|
60000
|
60000
|
|
6
|
Тестирование и отладка, настройка системы
|
1
|
38000
|
38000
|
|
7
|
Обучение и поддержка
|
1
|
70000
|
70000
|
|
ИТОГО:
|
338350 руб.
|
Источник: [35]
Ожидаемые результаты.
Выделение ключевых клиентов и
сосредоточивание усилий на работе с ними
Предоставление дополнительного
сервиса для клиентов (информирование о новых продуктах, акции, консультации,
«предвосхищая желание Клиента» и т.д.)
Увеличение объем продаж (повторные
продажи, допродажи сопутствующих услуг, перекрестные продажи, увеличение продаж
за счет доли конкурентов)
Отказ от расширения штата.
Значительное повышение эффективности работы сотрудников. Сокращение потери
времени на рутинных операциях. Усиление контроля над деятельностью.
Ускорение основных бизнес-процессов
Возможность анализа истории работы с
клиентами и планирование фактов взаимодействия.
Для наглядности приведена таблица
3.6, где рассмотрены типичные ситуации и проблемы, с которыми сталкивается
компания «Сибтехнология» и как они будут решены с появлением CRM-системы «1С».
Таблица 3.6
Сравнение деятельности организации
до внедрения системы и после
|
Без CRM-системы
|
С CRM-системой «1С»
|
|
Менеджеры по продажам ведут записи о клиентах индивидуально, в
записных книжках или в файлах Excel. Переписка с клиентами по электронной
почте, хранящаяся только в почтовом ящике продавца, недоступна руководству.
Важные письма могут пропасть или быть удалены, невозможно восстановить
историю работы с клиентом; нет контроля над продавцом
|
Все данные о клиентах и сделках хранятся в одной защищенной базе
данных с разделяемым доступом: сотрудники имеют доступ к информации в
соответствии со своей ролью и полномочиями. Уменьшается вероятность искажения
и фальсификации данных о сделке
|
|
При увольнении менеджеры уводят покупателей с собой, не оставляя
подробной информации о клиенте и его особенностях
|
Предприятие не теряет потребителя при увольнении менеджера - вся
информация о клиенте и сделках сохраняется
|
|
Менеджеры нередко забывают перезвонить клиенту или отослать
необходимую информацию, не борются за каждую сделку, а выбирают приносящие
большую выгоду именно им, а не компании. Ошибки в работе оправдывают большой
загрузкой
|
Появляется возможность автоматизировать рутинные операции:
телефонные переговоры с клиентом, рассылку факсов и электронных писем,
распечатку наклеек на письма и т. п. Система помогает соблюдать регламент
работы с клиентами
|
|
Руководство компании зависит от продавцов, не может строить
прогнозы, не владеет информацией о причинах роста и падения уровня продаж.
При отсутствии менеджера на рабочем месте (командировка, болезнь, отпуск)
получить информацию о клиенте и сделках с ним невозможно, и сделки срываются
|
Система позволяет учитывать индивидуальные особенности,
предпочтения клиента, его значимость для компании. Четко видно, как
осуществлялась сделка (по этапам). Каждый клиент взаимодействует с
менеджером, который несет персональную ответственность за результаты продаж,
вместе с тем руководство в любую минуту может ознакомиться с положением дел.
|
Источник: [49]
После успешного внедрения
CRM-системы улучшатся ключевые показатели развития бизнеса, но насколько -
предугадать довольно сложно. Как показывает практика, среднестатистические
показатели улучшения эффективности деятельности компаний после внедрения
CRM-систем выглядят так:
увеличение объема продаж на 5-10%;
снижение производственных и операционных
затрат на 10%;
уменьшение складских запасов на 10%;
Снижение операционных и
управленческих затрат на 15-20%;
Экономия оборотных средств от 3 до
5%;
Уменьшение цикла реализации
продукции на 25-30%;
Снижение коммерческих затрат на
30-35%;
Уменьшение дебиторской задолженности
на 10-15%. [39]
Исходя из опыта большинства
внедрений, временные затраты персонала на выполнение действий, необходимых для
работы с клиентом, при внедрении CRM-системы сокращаются, в среднем, на 20-30%.
Поэтому сотрудники при той же численности будут выполнять больший объем работы,
следовательно, смогут за то же время обработать больше клиентов и заработать
пропорционально большую прибыль.
Экономический эффект от этого может
быть посчитан способом сравнения финансовых затрат на оплату труда персонала в
текущем количестве с затратами на штат с новыми сотрудниками.
Таблица 3.7
Текущая ситуация в ЗАО
«Сибтехнология»
|
Наименование показателя
|
Значение
|
|
Число сотрудников, занятых в коммерческом отделе
|
16 человек.
|
|
Заработная плата
|
15000 руб.
|
|
Налоговые отчисления
|
5100 руб.
|
|
Общефирменные расходы
|
3000 руб.
|
То есть расходы на фонд заработной
платы (ФЗП) будут составлять:
ФЗП = 16*(15000+5100+3000) = 369600
руб.
Если предприятие принимает решение
принять на работу трех новых сотрудников для повышения объема продаж и оборота
компании, то фонд заработной платы составит:
ФЗП = 19*(15000+5100+3000) = 438900
руб.
В итоге, для достижения результатов
эффективности бизнеса, которые будут при использовании CRM-системы, компания,
не использующей эту систему, вынуждена будет принять на работу трех новых
сотрудников и увеличить ежемесячные расходы на 69300 руб.
Теперь можно рассчитать срок
окупаемости проекта.
Срок окупаемости =
338350/69300 = 4,9.
Таким образом, можно
сделать вывод о том, что внедрение CRM-системы в компанию ЗАО «Сибтехнология»
окупится за 5 месяцев при текущих финансовых показателях.
Заключение
Актуальность
клиентоориентированного подхода в бизнесе растет, что подтверждает рост
мирового рынка CRM на 15% в год. По оценкам ведущих аналитических агентств мира
к 2014 году около 90% компаний будут иметь информационные системы класса CRM.
Согласно данным опроса
«Средства и тенденции управления», проведенного компанией Bain & Co., CRM
сегодня является бизнес-технологией №2 в ведущих компаниях мира и уступает лишь
традиционному лидеру среди самых популярных инструментов и технологий
управления - стратегическому планированию. Другие популярные в мире и в России
бизнес-технологии не попадают и в первую десятку лидеров.
В условиях падения
спроса на товары и услуги, усиления конкуренции на рынках внутри страны и с
иностранными компаниями, в периоды финансовых кризисов CRM-система, при
правильном и системном ее использовании, выступает в роли эффективного средства
оптимизации бизнеса и укреплении конкурентноспособности.
Но, помимо этого,
необходимы и другие меры, направленные на укрепление позиций компаний на рынке:
Необходимо отказываться
от всего дополнительного и необязательного: сопутствующих и дорогих товаров
Требуется изменить
тактику работы компании
Автоматизировать
рутинные операции
Выявлять неэффективные
операции
Оптимизировать основные
бизнес-процессы
Улучшать сервис для
клиентов
Оптимизировать
использование рабочего времени (основного производственного ресурса)
Отказаться от
неприбыльных и непрофильных направлений деятельности и т.п.
В данном дипломном
проекте была проанализирована деятельность ЗАО «Сибтехнология». Компания имеет
хорошие показатели финансово-экономической деятельности и в целом
конкурентоспособно. Но слабой стороной организации является работа с клиентами.
Менеджеры по продажам ведут записи о клиентах индивидуально, в записных книжках
или в Excel-файлах; переписка с клиентами по электронной почте хранится только
в почтовом ящике менеджера - важные письма могут пропасть или быть стерты; нет
контроля продаж, менеджеры нередко забывают перезвонить клиенту или отослать
необходимую информацию; не борются за каждую сделку, а выбирают те сделки,
которые принесут большую выгоду именно им, а не компании. Ошибки в работе
оправдывают большой загрузкой. При отсутствии менеджера на рабочем месте,
например, в случае командировки, болезни или отпуска получить информацию о
клиенте и сделках с ним невозможно, возможные сделки срываются.
Высокооплачиваемые менеджеры тратят много времени на рутинные операции дозвона
до клиента, составления отчетов, выполнения персонифицированных рассылок писем,
электронных сообщений, факсов.
Для решения данных
проблем было предложено внедрить CRM-систему «1С», которая поможет решить
множество острых вопросов. После внедрения все данные о клиентах и сделках
будут храниться в одной защищенной базе данных с разделяемым доступом,
предприятие не будет терять потребителя при увольнении менеджера - вся
информация о клиенте и сделках будет сохраняться. Появится возможность
автоматизировать рутинные операции: телефонные переговоры с клиентом, рассылку
факсов и электронных писем, распечатку наклеек на письма и т. п. Система
поможет соблюдать регламент работы с клиентами. Не будет необходимости в
расширении штата благодаря значительному повышению эффективности работы
сотрудников. Как показывает практика многих организаций, внедривших
CRM-систему, увеличение объема продаж составляет 10-20%. Стоимость внедрения
CRM-системы в компанию ЗАО «Сибтехнология» составит 338350 руб. Исходя из
приведенных в проекте расчетов, можно сделать вывод о том, что срок ее
окупаемости, при благоприятном развитии событий, составит 5 месяцев.
Таким образом, цель
данного исследования достигнута, решены все поставленные задачи.
Список источников
1. 1C Предприятие, официальный сайт компании [Электронный
ресурс] / 1С, URL:#"560481.files/image023.gif">
Приложение 2. Отчет о прибылях и
убытках за 2011 год
Приложение 3. Штат сотрудников «ЗАО
Сибтехнология»
Общее количество работников
составляет 56 человек.
Генеральный директор - 1 чел.
Группа систем качества.
Представитель по качеству - 2 чел.
Отдел логистики и собственного
развития - 2 чел.
Отдел информационных технологий - 2
чел.
Бухгалтерия - 4 чел.
Центральный базисный склад - 16 чел.
Участок складирования - 4 чел.
Участок транспорта, экспедирования
грузов и погрузо-разгрузочных работ - 5 чел.
Служба безопасности - 4 чел.
Отдел административно-хозяйственного
обепечения - 3 чел.
Отдел реализации - 3 чел.
Отдел промышленной химии - 5 чел.
Отдел лабораторного обеспечения - 4
чел.
Отдел антисептиков и огнезащитных
пропиток - 1 чел.
Испытательно-аналитическая
лаборатория - 3 чел.
Участок фасовки - 1 чел.
Участок производства пропиток - 1
чел.
Участок мойки лабораторной посуды и
тары - 1 чел.
Производственно-техническая служба -
4 чел.
Участок столярных работ - 1 чел.
Участок обработки металлов - 1 чел.
Участок электромеханических работ -
1 чел.
Участок ремонтно-строительных работ
- 1 чел.
Лаборатория производства
государственных стандартных образцов - 9 чел.
Группа разработки, аттестации и
производства ГСО - 4 чел.
Рабочий аппарат координатора межлабораторных
сличений - 3 чел.
Группа оказания информационных услуг
испытательным лабораториям
Приложение 4. Функции основных
структурных подразделений организации «ЗАО Сибтехнология»
|
№
|
Подразделение
|
Числ.
|
Подчинение
|
Основные функции
|
|
1
|
Отдел логистики и собственного развития
|
2
|
Генеральный директор
|
Анализ рынка поставщиков (в части транспортировки, упаковки,
сроков, графиков поставок). Принятие решения по организации собственного
парка транспортных средств. Выбор вида транспорта и перевозчика. Расчет
стоимости перевозки грузов. Учет издержек транспортного средства. Принятие
решений по развитию и размещению складов торговой компании. Проектирование и
стандартизация технологического процесса на складе. Организация
централизованного товароснабжения.
|
|
2
|
Отдел информац. технологий
|
2
|
Генеральный директор
|
Развитие информационных технологий в рамках бизнеса Компании.
Поддержание сети Компании в работоспособном состоянии. Обеспечение
бесперебойной работы оборудования и пользователей. Программирование и
развитие функциональности программного обеспечения.
|
|
3
|
Бухгалтерия
|
3
|
Генеральный директор
|
Организация учета финансово-хозяйственной деятельности
предприятия. Осуществление контроля за сохранностью собственности,
правильным расходованием денежных средств и материальных ценностей
Организация учета основных фондов, сырья, материалов, топлива, готовой
продукции, денежных средств и других ценностей предприятия, издержек
производства и обращения, исполнения смет расходов. Организация расчетов по
заработной плате с работниками предприятия.
|
|
4
|
3
|
Начальник отдела собственного развития
|
Обеспечение рациональной организации сбыта продукции
предприятия; Организация и обеспечение поставок продукции предприятия
потребителям в сроки и объеме в соответствии с заказами и заключенными
договорами; Контроль за выполнением подразделениями предприятия заказов,
договорных обязательств, состоянием запасов готовой продукции на складах.
|
|
5
|
Отдел промышленной химии
|
5
|
Отдел логистики и собственного развития
|
Координация работы персонала отдела с поставщиками
Взаимодействие с плановыми и производственными службами предприятия,
своевременное выполнение заявок на приобретение продуктов промышленной химии
Организация сертификации поставляемого сырья Управление запасами - анализ
текущего состояния товарных запасов, выработка правил и стратегий
формирования товарных запасов, принятие оперативных решений о восполнении
товарных запасов.
|
|
6
|
Испытательно-аналитическая лаборатория
|
3
|
Начальник отдела собственного развития
|
Формируют (комплектуют) и актуализируют фонд нормативных
документов Разрабатывают организационно-методическую документацию,
необходимую для осуществления деятельности Принимают и рассматривают заявки
на сертификацию Готовят решения по ним
|
|
7
|
Производств.-техническая служба
|
4
|
Отдел логистики и собственного развития
|
Производство столярных, металлических изделий Изготовление
запчастей и узлов, необходимых для ремонта производственного оборудования.
|
Приложение 5. Перечень показателей
для анализа хозяйственной деятельности предприятия
|
№ п/п
|
Название показателя
|
Формула расчета
|
Назначение
|
|
1. Имущественное положение
|
|
1.1.
|
Доля основных средств в совокупной стоимости активов
|
Стоимость ОС / Суммарная стоимость активов
|
Анализ потенциала хозяйственного развития предприятия
|
|
1.2.
|
Доля активной части основных средств
|
(Стоимость оборудования + Стоимость транспортных средств) /
Суммарная стоимость активов
|
Анализ производственного потенциала предприятия
|
|
1.3.
|
Коэффициент износа (Коэффициент накопления амортизации)
|
Износ ОС и НМА / Первоначальная стоимость ОС и НМА
|
Анализ стоимости ОС и НМА, уже списанных на себестоимость
|
|
1.4.
|
Коэффициент годности
|
Текущая балансовая стоимость ОС и НМА / Первоначальная стоимость
ОС и НМА
|
Анализ стоимости ОС и НМА, предназначенной для списания в
будущих периодах
|
|
|
1 - Коэффициент износа
|
|
|
1.5.
|
Коэффициент выбытия ОС
|
Стоимость выбывших за период ОС / Стоимость ОС на начало периода
|
Анализ ОС, выбывающих по ветхости и иным причинам
|
|
1.6.
|
Коэффициент обновления ОС
|
Стоимость поступивших за период ОС / Стоимость ОС на конец
периода
|
Анализ того, насколько быстро обновляются (модернизируются) ОС
предприятия
|
|
2. Ликвидность и платежеспособность
|
|
2.1.
|
Коэффициент текущей ликвидности (Коэффициент покрытия)
|
Оборотные активы / Текущие обязательства
|
Анализ общей ликвидности активов
|
|
2.2.
|
Коэффициент быстрой ликвидности
|
(Денежные средства + Дебиторская задолженность) / Текущие
обязательства
|
Анализ ликвидности с учетом только наиболее быстрореализуемых
активов
|
|
2.3.
|
Коэффициент (немедленной) абсолютной ликвидности
|
Денежные средства + Краткосрочные финансовые вложения / Текущие
обязательства
|
Анализ средств, которыми немедленно можно погасить обязательства
|
|
2.4.
|
Доля собственных средств в покрытии запасов
|
Собственные оборотные средства (средние за период) / Стоимость
товаров и запасов (средняя за период)
|
Оценка величины стоимости запасов, покрываемой за счет
собственных средств предприятия
|
|
2.5.
|
Доля чистого оборотного капитала
|
(Текущие активы - Текущие пассивы) / Суммарная стоимость активов
|
Оценка активов, необремененных долгами
|
|
2.6.
|
Маневренность собственных оборотных средств (Маневренность
функционирующего капитала)
|
Денежные средства / Собственные оборотные средства
|
Оценка доли абсолютно ликвидного актива (денег) в общей величине
|
|
2.7.
|
Доля собственных оборотных средств в покрытии запасов
|
Собственные оборотные средства / Стоимость товаров и запасов
|
Оценка доли запасов, стоимость которых покрывается из
собственных средств
|
|
2.8.
|
Коэффициент покрытия
|
Текущие активы / Текущие обязательства
|
Оценка соотношения оборотных средств предприятия и его текущих
(краткосрочных) обязательств, которые предполагается покрыть из оборотных
средств
|
|
2.9.
|
Коэффициент покрытия запасов
|
(Оплаченный собственный капитал - Убытки + Долгосрочные заемные
средства - (Долгосрочные финансовые вложения + Долгосрочная дебиторская
задолженность) + Краткосрочные заемные средства + Краткосрочная кредиторская
задолженность + Авансы полученные) / Стоимость товаров и запасов
|
Оценка соотношения стоимости товаров и запасов с источниками
финансирования, непосредственно предназначенными для покрытия товаров и
запасов
|
|
2.10.
|
Коэффициент оборота дебиторской задолженности
|
Объем продаж (по стоимости) / Средняя сумма дебиторской
задолженности
|
Определение величины выручки, которую «обслужила» одна денежная
единица дебиторской задолженности за период
|
|
2.11.
|
Средний период сбора дебиторской задолженности
|
Средняя сумма дебиторской задолженности / Средняя сумма
ежедневных продаж в кредит
|
Определение периода, в течение которого в среднем погашается
дебиторская задолженность предприятия
|
|
3. Финансовая устойчивость
|
|
3.1.
|
Коэффициент концентрации собственного капитала
|
Собственный капитал / Суммарная стоимость активов
|
Оценка вклада собственного капитала в формирование активов
предприятия
|
|
3.2.
|
Доля заемного капитала в общей сумме средств
|
Долгосрочные обязательства + Текущие обязательства / Суммарная
стоимость активов
|
Оценка вклада заемного капитала в формирование активов
предприятия
|
|
|
1 - Коэффициент концентрации собственного капитала
|
|
|
3.3.
|
Коэффициент финансовой зависимости (Финансовый рычаг)
|
Суммарная стоимость активов / Собственный капитал
|
Оценка стоимости активов, приходящихся на одну денежную единицу
собственного капитала
|
|
|
1 / Коэффициент концентрации собственного капитала
|
|
|
3.4.
|
Коэффициент маневренности собственного капитала
|
Оборотные средства / Собственный капитал
|
Оценка стоимости оборотных средств, приходящихся на одну
денежную единицу собственного капитала
|
|
3.5.
|
Соотношение собственных и привлеченных средств
|
Долгосрочные обязательства + Текущие обязательства / Собственный
капитал
|
Оценка соотношения собственных и заемных средств
|
|
3.6.
|
Доля долгосрочных обязательств в инвестиционном капитале
|
Долгосрочные обязательства / Долгосрочные обязательства +
Собственный капитал
|
Определение доли долгосрочных обязательств в общей сумме
средств, которыми располагает предприятие
|
|
3.7.
|
Коэффициент структуры долгосрочных вложений
|
Стоимость внеоборотных активов / Долгосрочные обязательства
|
Оценка вклада долгосрочных обязательств в формирование
внеоборотных активов
|
|
4. Рентабельность
|
|
4.1.
|
Рентабельность собственного капитала (ROE - Return on Equity)
|
Чистая прибыль / Собственный капитал
|
Оценка величины прибыли, приходящейся на одну денежную единицу
собственного капитала
|
|
|
Рентабельность продаж × Оборачиваемость
активов × Коэффициент финансовой зависимости
|
|
|
|
(Чистая прибыль / Выручка от реализации) ×
(Выручка от реализации / Суммарная стоимость активов) ×
(Суммарная стоимость активов / Собственный капитал)
|
|
|
4.2.
|
Рентабельность активов (Возврат (отдача) на инвестиции, ROI -
Return on Investments)
|
Чистая прибыль / Суммарная стоимость активов
|
Оценка величины прибыли, приходящейся на одну денежную единицу
стоимости активов
|
|
|
Рентабельность продаж х Оборачиваемость активов
|
|
|
|
(Чистая прибыль / Выручка от реализации) ×
(Выручка от реализации / Суммарная стоимость активов)
|
|
|
4.3.
|
Рентабельность затрат
|
Чистая прибыль / Себестоимость реализованной продукции
|
Оценка величины прибыли, порожденной одной денежной единицей
затрат
|
|
4.4.
|
Рентабельность продаж
|
Чистая прибыль / Объем продаж (в стоимостном выражении)
|
Оценка величины прибыли, порожденной одной денежной единицей
выручки от реализации
|
|
4.5.
|
Норма торговой наценки (маржи)
|
Торговая наценка / Объем продаж (в стоимостном выражении)
|
Оценка доли торговой наценки, содержащейся в одной денежной
единице выручки от реализации
|
|
5. Эффективность использования активов
|
|
5.1.
|
Фондоотдача
|
Выручка от реализации / Стоимость внеоборотных активов
|
Определение величины выручки, порожденной за период одной
денежной единицей стоимости внеоборотных активов
|
|
5.2.
|
Производственная фондоотдача
|
Выручка от реализации / Стоимость технологического оборудования
|
Определение величины выручки, порожденной за период одной
денежной единицей стоимости производственного (технологического) оборудования
|
|
5.3.
|
Оборачиваемость активов
|
Выручка от реализации / Суммарная стоимость активов
|
Определение величины выручки, порожденной за период одной
денежной единицей стоимости всех активов
|
|
6. Маржинальный анализ
|
|
6.1.
|
Точка безубыточности (в натуральном выражении)
|
Совокупные постоянные затраты / Удельный маржинальный доход
|
Вычисление количества единиц продукции, реализация которого
покроет все затраты предприятия, но еще не принесет ему прибыли
|
|
6.2.
|
Точка безубыточности (в стоимостном выражении)
|
Совокупные постоянные затраты / Коэффициент маржинального дохода
(Коэффициент вклада на покрытие)
|
Вычисление выручки от реализации, покрывающей все затраты
предприятия, но еще неприносящей ему прибыли
|
|
6.3.
|
Коэффициент маржинального дохода (Коэффициент вклада на
покрытие)
|
Маржинальный доход (Вклад на покрытие) / Выручка от реализации
|
Оценка доли объема продаж, идущей на покрытие постоянных затрат
(с последующим формированием прибыли)
|
|
|
1 - (Совокупные переменные затраты / Выручка от реализации)
|
|
|
6.4.
|
Запас финансовой прочности
|
(Выручка от реализации - Точка безубыточности) / Выручка от
реализации × 100%
|
Оценка возможного сокращения объемов продаж до достижения точки
безубыточности
|
|
6.5.
|
Индекс безубыточности
|
(Выручка от реализации - Точка безубыточности) / Точка
безубыточности × 100%
|
Оценка объема продаж, превышающего точку безубыточности
|
|
6.6.
|
Операционный рычаг (Операционный леверидж)
|
Вклад на покрытие / Балансовая прибыль
|
Оценка относительного изменения прибыли при изменении выручки
(объемов продаж) на 1% (оценка уровня предпринимательского риска)
|
|
7. «Золотое» правило экономики предприятия
|
|
7.1.
|
Темп изменения прибыли
|
(Прибыль текущего периода - Прибыль прошлого периода) / Прибыль
прошлого периода × 100 %
|
Определение прироста прибыли в текущем периоде относительно
прибыли прошлого периода
|
|
7.2.
|
Темп изменения выручки
|
(Выручка текущего периода - Выручка прошлого периода) / Выручка
прошлого периода × 100 %
|
Определение прироста выручки (объемов продаж) в текущем периоде
относительно выручки (объемов продаж) прошлого периода
|
|
7.3.
|
Темп изменения активов
|
(Стоимость активов в текущем периоде - Стоимость активов в
прошлом периоде) / Стоимость активов в текущем периоде ×
100 %
|
Определение прироста стоимости активов (имущества) в текущем
периоде относительно стоимости активов (имущества) прошлого периода
|
|
7.4.
|
Выполнение «золотого» правила
|
Проверка, выполняется ли условие: Темп изменения прибыли >
Темп изменения выручки > Темп изменения активов > 100%
|
Оценка эффективности использования активов и управления
затратами предприятия
|
Приложение 6. Описание этапов
бизнес-процесса «Продажи»
|
№
|
Событие
|
Этап/Стадия
|
Исполнитель
|
Функция
|
Критерий качества
|
|
Сформировано задание на работу с выборкой клиентов.
|
Знакомство с клиентом (с каждым из выборки).
|
Руководитель ТО
|
Распределить клиентов по менеджерам.
|
Как можно быстрее.
|
|
Поступил входящий звонок.
|
|
|
|
|
|
1
|
|
Выяснение потребностей клиента
|
Менеджер
|
Получить информацию о потребностях клиента в виде перечня
номенклатуры или технического задания. Комплектация: номенклатура, кол-во.
Оборудование: ТЗ. Сервис: описание проблемы.
|
Как можно быстрее
|
|
2
|
Информация о потребностях получена
|
Обсуждение технических параметров
|
Менеджер
|
Согласовать с клиентом все детали необходимые для формирования
коммерческого предложения. Оборудование: технические параметры. Комплектация:
- Сервис: -
|
|
|
3
|
Технические параметры согласованы
|
Формирование коммерческого предложения
|
Менеджер
|
Составить коммерческое предложение (КП), используя шаблон
коммерческого предложения и информацию, полученную на предыдущих этапах.
Переслать КП клиенту по электронной почте или по факсу. Оборудование: коммерческое
предложение. Комплектация: коммерческое предложение. Сервис: перечень услуг.
|
|
|
4
|
|
Контроль результатов рассмотрения коммерческого предложения.
|
Менеджер
|
Мониторинг состояния клиента и его отношения к направленному КП.
Результат: рассмотренное КП и (не)готовность продолжать сотрудничество.
|
Минимизировать срок процесса.
|
|
5
|
Предложение принято
|
Составление договора
|
Менеджер
|
|
Минимизировать срок процесса. Норма: 1 день.
|
|
6
|
|
Согласование договора внутри компании
|
|
|
Минимизировать срок процесса. Норма: 1 день.
|
|
7
|
Договор подписан
|
Выставление счета на предоплату (0-100%)
|
Менеджер
|
|
|
|
8
|
|
Контроль оплаты
|
|
|
|
|
8
|
Оплата поступила
|