Анализ использования основных фондов предприятия
Содержание
Введение
.
Характеристика и анализ технико-экономических показателей ООО
«Энергоуправление»
.
Анализ основных производственных фондов ООО «Энергоуправление»
.
Рекомендации по улучшению использования основных фондов ООО «Энергоуправление»
Заключение
Список
использованной литературы
Приложение
1
Приложение
2
Приложение
3
Введение
Важность проблемы использования основных фондов
обусловлена тем, что материальные и финансовые ресурсы народного хозяйства не
безграничны, и любые вложения в развитие основных фондов ограничивает
возможность потребления. Интенсификация же использования основных фондов, более
рациональное их воспроизводство позволяет увеличить объёмы реализации
продукции, повысить эффективность хозяйствования в торговых предприятиях без дополнительных
капитальных вложений или при меньшей их величине. Более эффективное
воспроизводство и использование основных фондов позволяют также повысить
производительность труда, снизить издержки обращения и улучшить другие
качественные показатели.
Имеющиеся трудности в деле эффективного
использования основных фондов связаны с серьёзными причинами неэффективного
функционирования рыночных институтов, несовершенной институциональной
стратегией.
Среди важнейших причин неэффективного
использования основных фондов можно назвать непоследовательность
организационных мер, принимаемых в этом направлении федеральными и
региональными руководящими органами, недостаточное экономическое образование
собственников, представителей власти разных уровней.
Целью работы является анализ использования
основных фондов предприятия как определяющих нормальное его функционирование.
Названная цель предполагает решение следующих
задач: дать оценку технико-экономического состояния предприятия; установить
основные тенденции развития процесса основных фондов предприятия; определить
основные направления эффективного использования основных фондов.
Объектом исследования является ООО
«Энергоуправление». Предмет исследования: основные средства предприятия.
1. Характеристика и анализ технико-экономических
показателей ООО «Энергоуправление»
В качестве объекта исследования выбрано
предприятие ООО «Энергоуправление» г. Белово, функционирующее с 2006 года.
Целью деятельности ООО Энергоуправление является
надежное тепло, газо- и электроснабжение за счет внедрения энергосберегающих
технологий и рационального использования природных ресурсов, снижения
себестоимости работ (услуг), повышения производительности труда.
Высокая эффективность и качество оказываемых
услуг достигается путем рациональной организационной структуры предприятия.
Основной потенциал ООО «Энергоуправление» - это высококвалифицированный
персонал, слаженное взаимодействие которого реализует цели и задачи ООО
«Энергоуправление». Возглавляет предприятие генеральный директор Муравский В.И.
Организационная структура представлена на рисунке 1.
Рис. 1 - Организационная структура ООО
«Энергоуправление»
Целью деятельности ООО Энергоуправление является
надежное тепло, газо- и электроснабжение за счет внедрения энергосберегающих
технологий и рационального использования природных ресурсов, снижения
себестоимости работ (услуг), повышения производительности труда.
Высокая эффективность и качество оказываемых
услуг достигается путем рациональной организационной структуры предприятия.
Основной потенциал ООО «Энергоуправление» - это высококвалифицированный
персонал, слаженное взаимодействие которого реализует цели и задачи ООО
«Энергоуправление».
Оценим хозяйственную деятельность и финансовое
состояние предприятия. Исходные материалы (бухгалтерская отчетность
предприятия) приведены в Приложениях.
Для оценки производственно-хозяйственной
деятельности необходимо провести анализ основных технико-экономических
показателей (ТЭП), характеризующих деятельность предприятия. Динамика этих
показателей выявляет основные проблемы, а также положительные результаты
деятельности предприятия.
Анализ ТЭП муниципального унитарного предприятия
«Энергоуправление» за период 2009-2011 гг. представлен в таблице 1.
Таблица 1 - Анализ основных
технико-экономических показателей ООО «Энергоуправление»
|
№
|
Наименование
показателя
|
2009
|
2010
|
2011
|
Отклонения,
±
|
Темп
прироста, %
|
|
|
|
|
|
|
2010
- 2009
|
2011
- 2010
|
2010
/ 2009
|
2011
/ 2010
|
|
|
1
|
Выручка
от реализации продукции, тыс. руб.
|
100055
|
140304
|
145710
|
40249
|
5406
|
140,2
|
103,85
|
|
|
2
|
Объем
производства товарной продукции, тыс. руб.
|
103354
|
160575
|
154080
|
57221
|
-6495
|
155,4
|
96,0
|
|
|
3
|
Себестоимость
реализованной продукции
|
109784
|
127477
|
131771
|
173393
|
4294
|
116,1
|
103,4
|
|
|
4
|
Прибыль
от реализации продукции, тыс. руб.
|
-9729
|
12827
|
13939
|
3098
|
1112
|
131,8
|
108,7
|
|
|
5
|
Чистая
прибыль, тыс. руб.
|
-17025
|
-790
|
6319
|
16235
|
7109
|
95,4
|
10
раз
|
|
6
|
Среднесписочная
численность ППП в т.ч.: - рабочие
|
474
395
|
481
397
|
466
387
|
7
2
|
-15
-10
|
101,5
100,5
|
96,9
97,5
|
|
7
|
ФЗП
всего: тыс. руб.
|
34536
|
46398
|
52200
|
11852
|
5802
|
134,3
|
112,5
|
|
8
|
Ср.
месячная з/плата ППП в т.ч.: - рабочие
|
6073,49
5348
|
8038,46
7097
|
9334,76
8159
|
1964,97
1749
|
1296,3
1062
|
132,35
132,7
|
116,12
115,0
|
|
9
|
Выработка
товарной продукции на 1 работника, руб/чел.
|
218046
|
333836
|
330644
|
115790
|
-3192
|
153,1
|
99,04
|
|
10
|
Затраты
на 1 руб. реализованной продукции (гр.3 / гр.1)
|
1,1
|
0,91
|
0,90
|
-0,19
|
-0,01
|
82,7
|
98,9
|
|
11
|
Затраты
на 1 руб. товарной продукции, руб. (гр.3 / гр.2)
|
1,06
|
0,79
|
0,86
|
-0,27
|
0,07
|
74,5
|
108,9
|
|
|
|
|
|
|
|
|
|
|
|
|
|
|
|
|
Рис. 1 - Динамика результатов деятельности ООО
«Энергоуправление»
Анализ технико-экономических показателей работы
предприятия показывает, что в целом предприятие выполняет производственную
программу с положительным результатом. Предприятие с каждым годом улучшает свои
финансово-экономические результаты: в 2009 г. от реализации продукции имели
место убытки в сумме 9,7 млн.руб., а уже в 2010 г. - прибыль 12,8 млн.руб.,. в
2011 г. - также прибыль составила 13,9 млн.руб.
Рост среднемесячной заработной платы в 2010 г.
по отношению к 2009 г. составил 32 %, за счет повышения месячной тарифной
ставки рабочего первого разряда с 800 руб. до 1860 руб. без коэффициента 1,4 (с
1120 руб. до 2604 руб. с коэффициентом 1,4) на основании Распоряжения главы
города № 66 от 01.11.2008 г. в соответствии с отраслевым тарифным соглашением
по организациям Жилищно-коммунального хозяйства на период с 01.01.2009 г. по
31.12.2011 г.
Соответственно рост среднемесячной заработной
платы в 2011 г. по отношению к 2010 г. составил 16,1 %. Как мы видим, в 2009 г.
было повышение тарифной ставки рабочего 1-го разряда более чем в два раза, т.е.
было нарушено соотношение уровней оплаты труда категории рабочих и категории
специалистов и руководителей. Поэтому появилась необходимость повышения окладов
специалистов и руководителей, так как они устанавливаются независимо от
тарифной сетки. С этой целью на предприятии была проведена индексация окладов
на 20 %.
2. Анализ основных производственных
фондов ООО «Энергоуправление»
Основные фонды предприятия представляют собой
совокупность материально-вещественных ценностей, созданных общественным трудом,
длительно участвующих в процессе производства в неизменной натуральной форме и
переносящие свою стоимость на изготовленную продукцию по частям по мере
износа.
Основные фонды определяют производственную мощь
предприятий, характеризуют их техническую оснащенность, непосредственно связаны
с производительностью труда, механизацией, автоматизацией производства,
себестоимостью продукции, прибылью и уровнем рентабельности.
Согласно существующей классификации основные
фонды промышленности по своему составу в зависимости от целевого назначения и
выполняемых функций подразделяются на следующие виды:
здания,
сооружения,
передаточные устройства,
машины и оборудование, в том числе:
силовые
рабочие
измерительные и регулирующие предметы
вычислительная техника
прочие:
транспортные средства,
инструменты,
производственный инвентарь и принадлежности,
прочие основные фонды (рабочий скот, многолетние
насаждения).
Анализ состава и движения основных фондов
начинается с оценки объема основных средств, их динамики и структуры.
Денежную оценку основных производственных фондов
производят:
а) по восстановительной стоимости. Цель анализа
- определение рыночной стоимости; экономический подход - текущая стоимость
аналогичного объекта с учетом морального износа; подход бухгалтерского учета -
издержки воспроизводства без учета морального износа;
б) по остаточной стоимости. Цель анализа -
обоснование стоимости объектов, бывших в эксплуатации; определение
действительной стоимости залога и страховой премии; экономический подход -
текущая стоимость с учетом реального состояния объекта; подход бухгалтерского
учета - первоначальная стоимость за вычетом износа, начисленного по нормам
амортизации.
Проанализируем состояние основных фондов
предприятия за 2011 г.
Объем основных средств ООО «Энергоуправление» на
начало 2011 года составлял 289295 тыс. руб. по восстановительной стоимости и
119841 тыс. руб. по остаточной стоимости (табл. 2)
Таблица 2 - Стоимость основных фондов ООО
«Энергоуправление» по видам на 31.12.2010 г., тыс. руб.
|
Наименование
группы основных средств
|
Восстановительная
стоимость на 31.12.2010 г.
|
Остаточная
стоимость на 31.12.2010 г.
|
%
к итогу
|
|
Сооружения
|
72907
|
48587
|
40,54
|
|
Передаточные
устройства
|
17397
|
5277
|
4,41
|
|
Машины
и оборудование
|
36791
|
13102
|
10,94
|
|
Транспортные
средства
|
20935
|
8572
|
7,15
|
|
Производственный
и хозяйственный инвентарь
|
1581
|
616
|
0,51
|
|
Всего
|
289295
|
119841
|
100
|
В течение отчетного года списание пришедших в
негодность и морально устаревших основных средств составило 14233 тыс. руб. по
восстановительной стоимости. Расходы от списания основных средств составили 194
тыс. руб.
В 2011 году введено объектов основных средств на
сумму 18881 тыс. руб., из них производственного назначения на сумму 18881 тыс.
руб.
Объем основных средств ООО «Энергоуправление» на
конец отчетного периода составил 293943 тыс. руб. по восстановительной
(балансовой) стоимости и 123880 тыс. руб. по остаточной стоимости. Износ
(начисленная амортизация) основных производственных фондов за 2011 год составил
170063 тыс. руб. (табл. 3).
Таблица 3 - Стоимость основных фондов ООО
«Энергоуправление» по видам на 31.12.2011 г., тыс. руб.
|
Наименование
группы основных средств
|
Восстановительная
стоимость на 31.12.2011 г.
|
Остаточная
стоимость на 31.12.2011 г.
|
%
к итогу
|
|
Здания
|
83185
|
58465
|
47,19
|
|
Сооружения
|
15648
|
4010
|
3,24
|
|
Передаточные
устройства
|
136223
|
42797
|
34,55
|
|
Машины
и оборудование
|
36831
|
11309
|
9,13
|
|
Транспортные
средства
|
20340
|
6771
|
5,46
|
|
Производственный
и хозяйственный инвентарь
|
1716
|
528
|
0,43
|
|
Всего
|
293943
|
123880
|
100
|
Основные фонды изношены на 58 %. За 2011 год
основные фонды обновлены на 6,5 % за счет собственных источников:
амортизационный фонд;
чистая прибыль.
Сумма дооценки по выбывшим в результате продажи,
списания, частичной ликвидации или безвозмездной передачи объектам основных
средств отнесена с добавочного капитала в состав нераспределенной прибыли
(непокрытого убытка) прошлых лет ООО г. Беловск «Энергоуправление» и составила
30 тыс. руб.
Проведем сравнительный анализ движения основных
средств за отчетный период 2011 года и сведем его в таблицу 4.
Из приведенных в данной таблице показателей
видно, что общий процент износа основных средств, находящихся в хозяйственном
ведении ООО «Энергоуправление», по состоянию на 2011 год составляет 58 %.
Рассмотрим изменение процента износа по каждой группе:
Таблица 4 - Сравнительный анализ движения
основных средств ООО «Энергоуправление» за 2011 г., тыс. руб.
|
Наименование
группы основных средств
|
Восстановительная
стоимость на 31.12.2010
|
Износ
на 31.12.2010
|
Остаточная
стоимость на 31.12.2010
|
%
износа на 31.12.2010
|
Восстановительная
стоимость на 31.12.2011
|
Износ
на 31.12.2011
|
Остаточная
стоимость на 31.12.2011
|
%
износа на 31.12.2011
|
Отклонение
износа
|
Отклонение
% износа
|
|
Здания
|
72907
|
24230
|
48587
|
33
|
83185
|
24721,8
|
58465
|
30
|
491,8
|
-3
|
|
Сооружения
|
17397
|
12120
|
5277
|
70
|
15648
|
11636,8
|
4010
|
74
|
-483,2
|
4
|
|
Передаточные
устройства
|
139684
|
95997
|
43687
|
69
|
136223
|
93424,9
|
42797
|
69
|
-2572,1
|
0
|
|
Машины
и оборудование
|
36791
|
23689
|
13102
|
64
|
36831
|
25522,1
|
11309
|
69
|
1833,1
|
5
|
|
Транспортные
средства
|
20935
|
12363
|
8572
|
59
|
20340
|
13568,8
|
6771
|
68
|
1205,8
|
9
|
|
Производственный
и хозяйственный инвентарь
|
1581
|
965
|
616
|
61
|
1716
|
1188,3
|
528
|
69
|
223,3
|
8
|
|
Всего
|
289295
|
169454
|
119841
|
59
|
293943
|
170062,7
|
123880
|
58
|
608,7
|
-1
|
) По группе «Здания» процент износа по состоянию
на 31.12.2011 г. составил 30 %. По сравнению с предыдущим периодом произошло
снижение износа на 3 %, или 491,8 тыс. руб. Это связано с введением в состав
объектов основных средств здания АБК (кирпичный завод).
) По группе «Сооружения» процент износа по
состоянию на 31.12.2011 г. составил 74%. По сравнению с предыдущим периодом
произошло увеличение износа на 4%, или 483,2 тыс. руб. Данная группа имеет
самый большой процент износа по сравнению со всеми остальными.
) По группе «Передаточные устройства», а это
тепловые и водопроводные сети города, процент износа по состоянию на 31.12.2011
г. составляет 69 %. По сравнению с предыдущим периодом процент износа остался на
том же уровне.
) По группе «Машины и оборудование» - это в
основном оборудование котельных, ЦТП, насосных - процент износа по состоянию на
31.12.2011 г. также составил 69 %. По сравнению с предыдущим периодом произошло
увеличение износа на 5 %, или 1833,1 тыс. руб.
) По группе «Транспортные средства» процент
износа по состоянию на 31.12.2011 г. составил 68 %. По сравнению с предыдущим
периодом произошло самое большое увеличение износа на 9 %, или 1205,8 тыс. руб.
) По группе «Производственный и хозяйственный
инвентарь» процент износа по состоянию на 31.12.2011 г. составил 69 %. По
сравнению с предыдущим периодом произошло также одно из самых больших
увеличений износа на 8 %, или 223,3 тыс. руб.
Анализ состояния основных производственных
фондов также можно провести с использованием коэффициентных показателей. При
этом определяется уровень и динамика их физического и морального износа,
поскольку от этого в значительной мере зависят производительность оборудования
и фондоотдача всех основных фондов.
Показателем степени изношенности основных фондов
является коэффициент износа, который определяется по следующей формуле:

(1)
Сопоставляя коэффициенты изношенности на конец и
начало года, а также за предыдущие годы, можно проследить изменение степени
изношенности основных фондов за изучаемый период. Возрастание уровня износа
может быть обусловлено амортизацией, приобретением или получением основных
фондов с уровнем износа большим, чем средний по предприятию, а главное -
низкими темпами обновления основных фондов, невыполнением планов ввода в
действие объектов капитального строительства, модернизации оборудования.
Для анализа состояния основных фондов может
использоваться коэффициент годности, рассчитываемый по следующей формуле:

(2)
Коэффициент годности может быть рассчитан и как
разность между единицей или 100 % и коэффициентом износа:год = 1 - Kизн. (3)
Анализ технического состояния рассматриваемого
предприятия представлен в таблице 5.
Таблица 5 - Коэффициентный анализ основных
фондов ООО «Энергоуправление»
|
Показатель
|
2010
г.
|
2011
г.
|
Изменение
|
|
Коэффициент
износа
|
0,59
|
0,58
|
-0,01
|
0,41
|
0,42
|
+0,01
|
Как показывает таблица, коэффициенты износа и
годности основных фондов находятся в стабильном состоянии с незначительным
отклонением ±0,01.
Эффективность использования основных
производственных фондов характеризуется показателями фондоотдачи, фондоемкости
и фондорентабельности.
Показатель фондоотдачи (ФО) определяется как
отношение стоимости произведенной продукции (работ, услуг) в ценах
предприятия-изготовителя (ТП) к средней стоимости основных производственных
фондов (ОПФ) за анализируемый период:
ФО = ТП / ОПФ. (4)
Фондоотдача показывает, сколько продукции
(работ, услуг) получает предприятие с каждого рубля (100 р., 1000 р.),
вложенного в основные фонды. Показатель может исчисляться и в натуральных
измерителях при выпуске однородной продукции. Он более точно характеризует
эффективность использования основных производственных фондов.[8,c 97]
Показатель фондоемкости (ФЕ) определяется
отношением средней стоимости основных производственных фондов к стоимости
произведенной продукции в ценах предприятия-изготовителя:
ФЕ = ОПФ / ТП. (5)
Данный показатель является обратным показателем
фондоотдачи. Он отражает стоимость основных производственных фондов,
приходящихся на рубль (100 р., 1000 р.) стоимости произведенной продукции.
Показатель фондорентабельности (Rопф)
определяется отношением прибыли, полученной предприятием от продажи продукции
(ПР) к средней стоимости основных производственных фондов:
Rопф = ПР / ОПФ. (6)
Анализ эффективности использования основных
фондов рассматриваемого предприятия представлен в таблице 6.
Таким образом, с каждого рубля вложенных средств
ООО «Энергоуправление» получает дополнительно 17 коп. прибыли, при этом
стоимость основных фондов составляет 0,85 коп. Показатель фондорентабельности
повысился с 0,01 до 0,069 коп.
Таблица 6 - Эффективность использования основных
фондов ООО «Энергоуправление»
|
Показатель
|
2010
г.
|
2011
г.
|
Изменение
|
|
Фондоотдача
|
1,172
|
1,176
|
+0,004
|
|
Фондоемкость
|
0,854
|
0,850
|
-0,004
|
|
Фондорентабельность
|
0,010
|
0,069
|
0,059
|
Предприятию стоит обратить внимание на высокие
проценты износа некоторых объектов основных средств, по возможности привлечь
дополнительные денежные средства, капитальные вложения для обновления,
реконструкции и модернизации данных объектов основных средств.
В настоящее время ООО «Энергоуправление» для
оказания качественных услуг тепловодоснабжения приходится нести дополнительные
затраты по содержанию физически изношенных и морально устаревших основных
средств.
3. Рекомендации по улучшению
использования основных фондов ООО «Энергоуправление»
Стратегическое планирование предполагает принятие
решений, связанных с оценкой экономической целесообразности создания и
приобретения основных средств, обусловленных выходом на новые рынки и освоением
новых видов деятельности; тактическое - вопросы модернизации, реконструкции,
замены и ремонта основных средств; оперативное - ситуации, вызванные
непредвиденными обстоятельствами, обуславливающими нарушение нормального
функционирования основных средств.
Планирование основных средств не должно являться
самоцелью ООО «Энергоуправление», его следует рассматривать, как составную
часть общей системы планирования деятельности предприятия. Необходимо
устанавливать функциональные связи элементов плана экономического и социального
развития предприятия с планом использования и развития его основных средств
(рис. 2).
Рис. 2 - Функциональные связи элементов плана
социально-экономического развития предприятия с планом использования и развития
его основных средств
Анализ ООО «Энергоуправление» позволил
установить, что план использования и развития основных средств представлен
такими документами, как «план капитального строительства» и «ремонтная
программа», однако этого не достаточно.
Задача совершенствования планирования основных
средств предприятия требует разработки четко определенной последовательности
действий, составляющих содержание процесса планирования:
определения требований к организации
планирования основных средств;
разработки технологии планирования основных
средств и ее внедрения;
обеспечения связи планирования основных средств
с общей системой планирования деятельности предприятия;
автоматизации процесса планирования основных
средств.
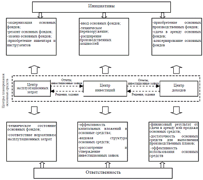
Для практической реализации изложенной
последовательности возможно применить следующий алгоритм планирования основных
средств ООО «Энергоуправление», основанный на выделении центров эксплутационных
затрат, инвестиций и доходов, с установлением сфер их ответственности и
инициатив (рис. 3).
Рис. 3 - Алгоритм планирования основных средств
ООО «Энергоуправление»
При реализации следует выделять центры
планирования основных средств (эксплуатационных затрат, инвестиций, доходов). В
рамках алгоритма сформированы системы контрольных показателей деятельности
центров, конкретизированы процедуры регламента планирования основных средств.
Оценка эффективности планирования основных
средств на этапе их выбытия и замены проводится в целях экономической
обоснованности решений, принимаемых с учетом морального, физического и
экономического износа основных средств.
Динамика показателя «финансовый эффект от
воспроизводства основного капитала» свидетельствует об экономической
обоснованности структуры источников основных средств. Значение роста
фондоотдачи показывает, что средний темп роста основных средств понизится почти
в два раза по сравнению с темпом роста выручки от продаж. Это означает, что за
пять лет прирост стоимостной оценки оказанных предприятием услуг, приходящийся
на каждую единицу прироста основных средств, повысится в реальном исчислении в
среднем на 48% (табл. 7).
Таблица 7 - Плановый рост фондоотдачи от
планирования основных средств
|
Показатель
|
2011
год
|
План
1
|
План
2
|
План
3
|
План
4
|
План
5
|
Изменение,
±
|
|
Выручка
|
145710
|
159698
|
173686
|
187674
|
201663
|
215651
|
69941
|
|
Основные
фонды
|
123880
|
123893
|
123885
|
123878
|
123871
|
123937
|
57
|
|
Фондоотдача,
руб./руб.
|
1,176
|
1,289
|
1,402
|
1,515
|
1,628
|
1,740
|
0,564
|
|
Темп
роста основных средств, %
|
103,37
|
100,01
|
99,99
|
99,99
|
100,00
|
100,05
|
-3,32
|
|
Темп
роста выручки, %
|
103,85
|
109,6
|
108,759
|
108,054
|
107,453
|
106,936
|
3,09
|
В целом повышение эффективности планирования
основных средств предприятия показывает возможность его практического
использования.
Заключение
В отличие от других видов экономических ресурсов
предприятия, основные средства характеризуются особо высокой стоимостью и
длительностью периода окупаемости, влияющими на формирование эффективности
планирования, для повышения которой необходимы новые научно-обоснованные
подходы к его организации и экономической оценке последствий реализации планов
развития основных средств.
В настоящее время ООО «Энергоуправление» для
оказания качественных услуг тепловодоснабжения приходится нести дополнительные
затраты по содержанию физически изношенных и морально устаревших основных
средств.
Предприятию стоит обратить внимание на высокие
проценты износа некоторых объектов основных средств, по возможности привлечь
дополнительные денежные средства, капитальные вложения для обновления,
реконструкции и модернизации данных объектов основных средств.
Планирование основных средств не должно являться
самоцелью предприятия, его следует рассматривать, как составную часть общей
системы планирования деятельности предприятия. Необходимо устанавливать
функциональные связи элементов плана экономического и социального развития
предприятия с планом использования и развития его основных средств.
Грамотное управление основными фондами позволит
ООО «Энергоуправление» обеспечить рост фондоотдачи. Также средний темп роста
основных средств понизится почти в два раза по сравнению с темпом роста выручки
от продаж. Это означает, что за пять лет прирост стоимостной оценки оказанных
предприятием услуг, приходящийся на каждую единицу прироста основных средств,
повысится в реальном исчислении в среднем на 48%.
Список использованных источников
1. Бережной
В.И. Управление финансовой деятельностью предприятий (организаций): учебное
пособие. - М.: Финансы и статистика, 2008. - 336 с.
2. Ефимова
О.В. Анализ оборотных средств // Бухгалтерский учет. - 2010. - №10.
. Кондратьева
М.Н. Экономика предприятия: учеб. пособие / М.Н. Кондратьева, Е.В. Баландина. -
Ульяновск: УлГТУ, 2011. - 174 с.
. Луночкина
Е.А. Выбор показателей для анализа финансового состояния предприятия на
различных стадиях жизненного цикла как основы эффективности деятельности / Е.А.
Луночкина // Вестник Таганрогского института управления и экономики. - 2010. -
№2. - с. 30-34.
. Необходимость
оценки и переоценки основных фондов // Проблемы региональной экономики. - 2010.
- № 1-3. - с. 375-379.
. Организация
производства и управление предприятием: учебник / Под ред. О.Г. Туровца. - 2-е
изд. - М.: ИНФРА-М, 2009. - 544 c.
. Русак
Н.А., Мигун О.Ф., Виноградов Г.Г. Анализ хозяйственной деятельности в
промышленности: учебник. - М.: Высшая школа, 2008. - 160 с.
. Сидоров
А.С. Совершенствование организации планирования основных средств на предприятии
// Вестник Белгородского университета потребительской кооперации. - 2010. - № 4
(36)
. Чиркова
М.Б., Малицкая В.Б., Коновалова Е.М. Анализ хозяйственной деятельности
организации: сборник заданий и тестов: учебное пособие. - М.: Эксмо, 2008. -
240 с.
. Шеремет
А.Д. Анализ и диагностика финансово-хозяйственной деятельности предприятия:
учебник. - М.: Инфра-М, 2008. - 400 с.
. Экономика
организации (предприятия): учебник / Е.В. Арсенова [и др.] / Под ред.
Н.А.Сафронова. - 2-е изд., перераб. и доп. - М.: Экономистъ, 2009. - 618 c.
Приложение 1
Бухгалтерский баланс ООО
«Энергоуправление» на 31 декабря 2011 г.
основной средство предприятие баланс
|
|
Коды
|
|
Форма
№ 1 по ОКУД
|
0710001
|
|
Дата
|
31.12.2011
|
|
Организация:
Общество с ограниченной ответственностью «Энергоуправление»
|
по
ОКПО
|
00113201
|
|
Идентификационный
номер налогоплательщика
|
ИНН
|
4202004654
|
|
Вид
деятельности
|
по
ОКВЭД
|
65.23.1
|
|
Организационно-правовая
форма / форма собственности: общество с ограниченной ответственностью
|
по
ОКОПФ / ОКФС
|
16.47
|
|
Единица
измерения: тыс. руб.
|
по
ОКЕИ
|
384
|
|
Местонахождение
(адрес): 652616 Россия, г. Белово, ул. Володарского 12
|
|
|
|
Наименование
показателя
|
Код
|
На
31 Декабря 2011 г.
|
На
31 Декабря 2010 г.
|
На
31 Декабря 2009 г.
|
|
|
АКТИВ
I. ВНЕОБОРОТНЫЕ АКТИВЫ Нематериальные активы
|
1110
|
|
|
|
|
|
Результаты
исследований и разработок
|
1120
|
|
|
|
|
|
Основные
средства
|
1130
|
123880
|
119841
|
122012
|
|
|
Доходные
вложения в материальные ценности
|
1140
|
|
|
|
|
|
Финансовые
вложения
|
1150
|
|
|
|
|
|
Отложенные
налоговые активы
|
1160
|
53
|
37
|
45
|
|
|
Прочие
внеоборотные активы
|
1170
|
12952
|
19451
|
16049
|
|
|
Итого
по разделу I
|
1100
|
136885
|
139329
|
138106
|
|
|
II.
ОБОРОТНЫЕ АКТИВЫ Запасы
|
1210
|
4966
|
7870
|
8334
|
|
|
Налог
на добавленную стоимость по приобретенным ценностям
|
1220
|
2171
|
2822
|
1976
|
|
|
Дебиторская
задолженность
|
1230
|
31095
|
29648
|
23775
|
|
|
Финансовые
вложения
|
1240
|
|
|
|
|
|
Денежные
средства
|
1250
|
7044
|
9460
|
1869
|
|
|
Прочие
оборотные активы
|
1260
|
|
|
|
|
|
Итого
по разделу II
|
1200
|
45276
|
49800
|
35954
|
|
|
БАЛАНС
|
1600
|
182161
|
189129
|
174060
|
|
|
Наименование
показателя
|
Код
|
На
31 Декабря 2011 г.
|
На
31 Декабря 2010 г.
|
На
31 Декабря 2009 г.
|
|
ПАССИВ
III. КАПИТАЛ И РЕЗЕРВЫ Уставной капитал (складочный капитал, уставный фонд,
вклады товарищей)
|
1310
|
658
|
658
|
658
|
|
Собственные
акции, выкупленные у акционеров
|
1320
|
|
|
|
|
Переоценка
внеоборотных активов
|
1340
|
|
|
|
|
Добавочный
капитал (без переоценки)
|
1350
|
|
|
|
|
Резервный
капитал
|
1360
|
329
|
|
|
|
Нераспределенная
прибыль (непокрытый убыток)
|
1370
|
156782
|
150134
|
150924
|
|
Итого
по разделу III
|
1300
|
157111
|
150792
|
151582
|
|
IV.
ДОЛГОСРОЧНЫЕ ОБЯЗАТЕЛЬСТВА Заемные средства
|
1410
|
|
|
|
|
Отложенные
налоговые обязательства
|
1420
|
11
|
1
|
0
|
|
Резервы
под условные обязательства
|
1430
|
|
|
|
|
Прочие
обязательства
|
1450
|
|
|
|
|
Итого
по разделу IV
|
1400
|
11
|
1
|
0
|
|
V.
КРАТКОСРОЧНЫЕ ОБЯЗАТЕЛЬСТВА Заемные средства
|
1510
|
0
|
11000
|
9984
|
|
Кредиторская
задолженность
|
1520
|
25039
|
27336
|
12494
|
|
Доходы
будущих периодов
|
1530
|
|
|
|
|
Резервы
предстоящих расходов
|
1540
|
|
|
|
|
Прочие
обязательства
|
1550
|
|
|
|
|
Итого
по разделу V
|
1500
|
25039
|
38336
|
22478
|
|
БАЛАНС
|
1700
|
182161
|
189129
|
174060
|
|
|
|
|
|
|
|
|
|
|
Приложение 2
Отчет о прибылях и убытках ООО
«Энергоуправление» на период с 1 Января по 31 Декабря 2010 г.
|
|
Коды
|
|
Форма
№ 2 по ОКУД
|
0710002
|
|
Дата
|
31.12.2010
|
|
Организация:
Общество с ограниченной ответственностью «Энергоуправление»
|
по
ОКПО
|
00113201
|
|
Идентификационный
номер налогоплательщика
|
ИНН
|
4202004654
|
|
Вид
деятельности
|
по
ОКВЭД
|
65.23.1
|
|
Организационно-правовая
форма / форма собственности: общество с ограниченной ответственностью
|
по
ОКОПФ / ОКФС
|
16.47
|
|
Единица
измерения: тыс. руб.
|
по
ОКЕИ
|
384
|
|
Местонахождение
(адрес): 652616 Россия, г. Белово, ул. Володарского 12
|
|
|
|
Наименование
показателя
|
Код
|
За
Январь - Декабрь 2010 г.
|
За
Январь - Декабрь 2009 г.
|
|
Выручка
|
2110
|
140304
|
100055
|
|
Себестоимость
продаж
|
2120
|
(127477)
|
(109784)
|
|
Валовая
прибыль (убыток)
|
2100
|
12827
|
-9729
|
|
Коммерческие
расходы
|
2210
|
|
|
|
Управленческие
расходы
|
2220
|
|
|
|
Прибыль
(убыток) от продаж
|
2200
|
12827
|
-9729
|
|
Доходы
от участия в других организациях
|
2310
|
|
|
|
Проценты
к получению
|
2320
|
|
|
|
Проценты
к уплате
|
2330
|
(977)
|
|
|
Прочие
доходы
|
2340
|
1422
|
1260
|
|
Прочие
расходы
|
2350
|
(12047)
|
(8825)
|
|
Прибыль
(убыток) до налогообложения
|
2300
|
1225
|
-16758
|
|
Текущий
налог на прибыль
|
2410
|
(2051)
|
|
в
т.ч. постоянные налоговые обязательства (активы)
|
2421
|
1722
|
|
|
Изменение
отложенных налоговых обязательств
|
2430
|
1
|
|
|
Изменение
отложенных налоговых активов
|
2450
|
37
|
|
|
Прочее
|
2460
|
|
|
|
Чистая
прибыль (убыток)
|
2400
|
-790
|
-17025
|
Приложение 3
Отчет о прибылях и убытках ООО
«Энергоуправление» на период с 1 Января по 31 Декабря 2011 г.
|
|
Коды
|
|
Форма
№ 2 по ОКУД
|
0710002
|
|
Дата
|
31.12.2011
|
|
Организация:
Общество с ограниченной ответственностью «Энергоуправление»
|
по
ОКПО
|
00113201
|
|
Идентификационный
номер налогоплательщика
|
ИНН
|
4202004654
|
|
Вид
деятельности
|
по
ОКВЭД
|
65.23.1
|
|
Организационно-правовая
форма / форма собственности: общество с ограниченной ответственностью
|
по
ОКОПФ / ОКФС
|
16.47
|
|
Единица
измерения: тыс. руб.
|
по
ОКЕИ
|
384
|
|
Местонахождение
(адрес): 652616 Россия, г. Белово, ул. Володарского 12
|
|
|
|
Наименование
показателя
|
Код
|
За
Январь - Декабрь 2011 г.
|
За
Январь - Декабрь 2010 г.
|
|
Выручка
|
2110
|
145710
|
140304
|
|
Себестоимость
продаж
|
2120
|
(131772)
|
(127477)
|
|
Валовая
прибыль (убыток)
|
2100
|
13938
|
12827
|
|
Коммерческие
расходы
|
2210
|
|
|
|
Управленческие
расходы
|
2220
|
|
|
|
Прибыль
(убыток) от продаж
|
2200
|
13938
|
12827
|
|
Доходы
от участия в других организациях
|
2310
|
|
|
|
Проценты
к получению
|
2320
|
|
|
|
Проценты
к уплате
|
2330
|
(485)
|
(977)
|
|
Прочие
доходы
|
2340
|
8455
|
1422
|
|
Прочие
расходы
|
2350
|
(13307)
|
(12047)
|
|
Прибыль
(убыток) до налогообложения
|
2300
|
8601
|
1225
|
|
Текущий
налог на прибыль
|
2410
|
(2279)
|
(2051)
|
|
в
т.ч. постоянные налоговые обязательства (активы)
|
2421
|
|
1722
|
|
Изменение
отложенных налоговых обязательств
|
2430
|
(14)
|
1
|
|
Изменение
отложенных налоговых активов
|
2450
|
11
|
37
|
|
Прочее
|
2460
|
|
|
|
Чистая
прибыль (убыток)
|
2400
|
6319
|
-790
|