Расчет электропривода многооперационного станка с ЧПУ

  • Вид работы:
    Курсовая работа (т)
  • Предмет:
    Другое
  • Язык:
    Русский
    ,
    Формат файла:
    MS Word
    505,56 Кб
  • Опубликовано:
    2012-06-23
Вы можете узнать стоимость помощи в написании студенческой работы.
Помощь в написании работы, которую точно примут!

Расчет электропривода многооперационного станка с ЧПУ

Министерство образования и науки Российской Федерации

Федеральное Государственное бюджетное образовательное учреждение высшего профессионального образования

«Южно - Уральский государственный университет»

Факультет ФГБОУ ВПО «ЮУрГУ»(НИУ)в г.Златоусте

Кафедра «Электрооборудование и автоматизация производственных процессов»






ПОЯСНИТЕЛЬНАЯ ЗАПИСКА К КУРСОВОМУ ПРОЕКТУ

«Расчет электропривода многооперационного станка с ЧПУ»

по дисциплине «Система управления электроприводами»

Нормоконтролер Руководитель Сандалов В.П.

Автор проекта студент Сарвардинов Э.А.



Златоуст 2011

Аннотация

На основе технического задания был рассчитан привод подачи сверлильно-фрезерно-расточного станка ИР500МФ4 с передачей «винт - гайка». Направление подачи - вертикальная.

Широкое применение передачи обусловлено высоким КПД, связанным с низкими потерями на трение, незначительным влиянием частоты вращения винта на силу трения, отсутствием осевого зазора и достаточной высокой жесткостью.

Применение данного станка на производстве увеличит производительность, точность и чистоту обработки деталей.

Содержание

Техническое задание

Введение

. Анализ технического задания

. Задание режима резания и карты обработки

. Построение диаграммы сил и механической характеристики

. Выбор параметров винта и определение передаточного числа

. Выбор электродвигателя, комплектного электропривода

. Моделирование в среде VisSim

Заключение

Библиографический список

Техническое задание

В данном курсовом проекте нам предлагается рассчитать привод подачи станка ИР500МФ4 с передачей «винт-гайка» для фрезерования плоскости, выбрать электродвигатель и комплектный привод, определить на модели его технические характеристики и качественные показатели. Материал обрабатываемого изделия - сталь. Направление подачи - вертикальная. Основные параметры сверлильно-фрезерно-расточного станка необходимо выбрать по справочнику.

Введение

На производстве для увеличения производительности, точности и чистоты обработки деталей применяются механизмы с числовым программным управлением. Таким, например, является станок ИР500МФ4. Для расчета подачи необходимо разобраться с его компоновочно-кинематической схемой.

Вращение шпинделю в таком станке передаётся от электродвигателя посредством двухступенчатой коробки скоростей. Частоту вращения шпинделя изменяют путем регулирования частоты вращения электродвигателя и с помощью коробки скоростей. Направление вращения шпинделя изменяют реверсированием электродвигателя. Приводами перемещений шпиндельной бабки по оси Y, стойки по оси Z и стола по оси X служат высокомоментные электродвигатели, соединённые муфтами с шариковыми винтами. Основным видом тягового устройства станков с ЧПУ является передача винт-гайка качения или шарико-винтовая передача. Эта передача используется в приводах подачи и позиционирования столов, суппортов и других подвижных узлов станков. Широкое применение передачи обусловлено высоким КПД, связанным с низкими потерями на трение, незначительным влиянием частоты вращения винта на силу трения, отсутствием осевого зазора и достаточно высокой жесткостью.

Задание движения подачи осуществляется с помощью программы блока ЧПУ. Для написания программы ЧПУ необходимо знать технические характеристики подачи, такие как максимальное ускорение стола с заготовкой, максимальная скорость подачи и быстрого хода, максимальная сила подачи стола и соответствующая её глубина и скорость резания, которые зависят от настроек системы автоматического регулирования (САУ) подачи стола и выбранных электродвигателя, комплектного электропривода и винта.

2. Анализ технического задания

В техническом задании приведен станок ИР500МФ4. Основные параметры станка ИР500МФ4, взяты из [1, c.26]:

Размеры рабочей поверхности стола: 500х500мм.

Наибольшая масса обрабатываемого изделия: 700кг.

Наибольшее продольное перемещение стола: 500мм.

Наибольшее поперечное перемещение шпиндельной бабки: 800мм.

Наибольшее вертикальное перемещение консоли: 500мм.

Расстояние от оси шпинделя до рабочей поверхности стола: 0..500мм.

Расстояние от торца шпинделя до центра стола: 120..620мм.

Наибольший диаметр инструмента, загружаемого с пропуском гнезд: 160мм.

Частота вращения шпинделя: 21,2..3000об/мин.

Рабочие подачи: 1..2000мм/мин.

Наибольшая сила подачи стола 10кН.

Скорость быстрого перемещения: 8000..10000мм/мин.

Мощность электродвигателя привода главного движения: 14кВт.

Масса станка: 11370кг.

Для того чтобы характеристики привода подачи были не хуже требуемых в техническом задании, необходимо рассчитать привод при задании наихудших параметров цикла обработки. Поэтому зададим карту обработки и режим резания, соответствующим наибольшей нагрузке двигателя.

2. Задание режима резания и карты обработки

К элементам режима резания при фрезеровании относятся: глубина резания, скорость резания, сила резания, подача и ширина фрезерования. Глубину резания R выбирают в зависимости от припуска на обработку, мощности и жесткости станка. Подача при фрезеровании - это отношение расстояния пройденного рассматриваемой точкой заготовки в направлении движения подачи к числу оборотов фрезы или к части оборота фрезы, соответствующей угловому шагу зубьев. Ширина фрезерования В - величина обрабатываемой поверхности, измеренная в направлении, параллельном оси фрезы - при периферийном фрезеровании, и перпендикулярном к направлению движения подачи - при торцовом фрезеровании. Ширина фрезерования определяется наименьшей из двух величин: ширины обрабатываемой заготовки и длины или диаметра фрезы.

Для фрезерования вертикальной плоскости выбирается торцовая насадная фреза со вставными ножами из быстрорежущей стали [1] по ГОСТ 1092-80.

Таблица 1. - Параметры фрезы по ГОСТ 1671-77:

Диаметр D, мм

160

Внутренний диаметр d, мм

50

Толщина фрезы В, мм

45

Число зубьев Z

16


Глубина фрезеруемой канавки R не влияет на выбор коэффициентов при расчете скорости и силы резания. Принимаем R равной 6 мм.

Схема взаимных расположений фрезы и заготовки с учетом наибольших перемещений конфигурации выбранной фрезы приведена на рисунке 1.

Рисунок 1 - Схема взаимных расположений фрезы и заготовки

Исходя из параметров станка и параметров выбранной фрезы, составлена карта обработки, приведенная на рисунке 2.

Рисунок 2 - Карта обработки

Скорость резания или окружная скорость фрезы

 ,

[1, c. 286], соответственно равные 41; 0,25; 0,2; 0,1; 0,4; 0,15; 0;

D - диаметр фрезы, равный 160 мм;

Т - период стойкости фрезы по таблице 40 [1, c.290], равный 180 мин;

R - глубина фрезерования, равная 6 мм;

Sz - подача на один зуб по таблице 34 [1, c.283], равная 0,25 мм;

B - ширина фрезы, равная 160 мм;

Z - число зубьев фрезы, равное 16;

 - общий поправочный коэффициент на скорость резания, учитывающий фактические условия резания, определяется по формуле

 ,

где - коэффициент, учитывающий качество обрабатываемого материала по таблице 2 [1, c.262], равный 1;

- коэффициент, отражающий состояние поверхности заготовки по таблице 5 [1, с.263], равный 0,9;

- коэффициент, учитывающий качество материала инструмента по таблице 6 [1, с.263], равный 1.

Частота вращения фрезы


Подача на один оборот фрезы

S = Sz · Z = 0,25 · 16 = 4 мм/об.

Подача минутная

Sm = S · nω = 4 · 62,824 = 251,294 мм/мин.

Главная составляющая силы резания при фрезеровании

,

электропривод фреза шпиндель резание

где  - коэффициент и показатели степени по таблице 41 [1, с.291], соответственно равные 82,5; 0,95; 0,8; 1,1; 1,1; 0;

- поправочный коэффициент на качество обрабатываемого материала, для стали и чугуна по таблице 9 [1, с.264], равный 1;

Горизонтальная и вертикальная составляющая силы резания

Крутящий момент на шпинделе

Мощность резания эффективная


Мощность электропривода главного движения Ng = 14 кВт.

. Построение диаграммы сил и механической характеристики

Наибольшая сила подачи стола

Fmax = 10000 Н.

Сила трения в шарико-винтовой паре

ηшвп = 0,95.


Масса системы стол-деталь

Mст = M · 0,1 + md ,

где md - наибольшая масса обрабатываемого изделия, равная 300 кг.

Mст = 11,37 · 103 · 0,1 + 700 = 1,837· 103 кг.

Назначаем путь, на котором будет разгоняться стол

Sp = 4 мм.

Время разгона на пути Sp до скорости быстрого хода


При этом стол будет двигаться с ускорением


Ускорение

Сила, необходимая для ускорения

Fd = 2· Mст = 2 · 2,222 · 1837 = 8,164 · 103 Н.

Время торможения со скорости быстрого хода

tt = tp = 0,06 с.

Путь, проходимый фрезой до полного врезания

Sвх = 80 мм.

Путь, проходимый фрезой до полного выхода из детали

Sвых = 80 мм.

Путь, проходимый фрезой на полном врезании

Srabmax = 500 - 7 - 80 - 80 = 333 мм.

Коэффициенты трения для элементов сталь-сталь, стол и направляющие

k = 0,03.

Сила тяжести стола

Pt = Mст · 9,81 = 18,02· 103 Н.

Сила, оказывающая давление на стол во время резания

Prez = Pv + Pt = 22,69· 103 + 18,02 · 103 = 40,71 · 103 Н.

Сила трения при подводе стола и при резании


Сила трения при подводе стола и при резании

Fg = M · 9,8 · 0,1= 11,37 · 103 · 9,8 · 0,1 = 11,14 · 103 Н.

Сила, действующая на стол во время фрезеровки

Pg = Ph + Ftr1 = 9,555 · 103 + 1,721 · 103 = 7,964 · 103 Н.

Pd = Fd + Ftr0 = 8,164 · 103 + 1,041 · 103 = 6,225 · 103 Н.

Найдем среднеквадратичную силу для оценки нагрева двигателя в дальнейшем.

Расчет сил на каждом участке.

участок (0-1) - разгон до скорости быстрого хода;

участок (1-2) - движение на скорости быстрого хода;

участок (2-3) - торможение со скорости быстрого хода;

участок (3-4) - разгон до скорости рабочего хода;

участок (4-5) - движение на скорости рабочего хода;

участок (5-6) - движение фрезы на скорости рабочего хода до полного врезания;

участок (6-7) - движение фрезы на скорости рабочего хода на полном врезании;

участок (7-8) - движение фрезы на скорости рабочего хода до полного выхода из детали;

участок (8-9) - торможение со скорости рабочего хода;

участок (9-10) - разгон до скорости быстрого хода;

участок (10-11) - движение на скорости быстрого хода;

участок (11-12) - торможение со скорости быстрого хода;

Таблица 1 - Таблица сил на каждом участке

№ участка

Сила на каждом участке F, Н

Время на каждом участке t, с

 


формула

значение

формула

значение

 

1 (0-1)

F0-1 = -(Fd + Ftr0) + Fg

1,938 · 103

t0-1 = tp

0.06

 

2 (1-2)

F1-2 = -Ftr0+ Fg

10,1· 103

t1-2 = 1.815


 

3 (2-3)

F2-3 = Fd - Ftr0+ Fg

18,27 · 103

t2-3 = tt

0.06

 

4 (3-4)

F3-4 = Fd + Ftr0+ Fg

20,35 · 103

t3-4 = tр

0.06

 

5 (4-5)

F4-5 = Ftr0+ Fg

12,18 · 103

t4-5 = 0.716


 

7 (6-7)

F6-7 = Ph + Ftr1+ Fg

22,42 · 103

t7-8 = 79.508


 

6 (5-6)

F5-6 = 14,95 · 103t6-7 = 19.101




 

8 (7-8)

F7-8 = 7,473 · 103t8-9 = 19.101




 

9 (8-9)

F8-9 = -Fd + Ftr0+ Fg

4,019 · 103

t11-12 = tt

0.06

 

10 (9-10)

F9-10 = -Fd - Ftr0+ Fg

1,938 · 103

t12-13 = tр

0.06

11 (10-11)

F10-11 = - Ftr0+ Fg

t13-14 = 1.815


12 (11-12)

F11-12 = Fd - Ftr0+ Fg

18,27 · 103

t14-15 = tt

0.06



= 15,85 · 103 Н.

Время цикла равно

tц = t0-1 + t1-2 + t2-3 + t3-4 + t4-5 + t5-6 + t6-7 + t7-8 + t8-9 + t9-10 + t10-11 + t11-12 + tmo

tц = 0,024 + 2,976 + 0,024 + 0,024 + 0,456 + 0,024 + 29,033 + 137,906 + 29,033 + + 0,024 + 1,608 + 0,024 + 60 = 182,417 с.

Рисунок 3 - Диаграммы скоростей и сил

Рисунок 4 - График зависимости скорости от силы

. Выбор параметров винта и определение передаточного числа

Нам необходима динамическая грузоподъемность винта, удовлетворяющая наибольшей силе подачи стола. При этом винт должен выдерживать максимальную нагрузку. По этим условиям предварительно выбираем винт диаметром d01 = 50 мм и d02 = 25 мм, динамическая грузоподъемность С1 = 15 800 Н и С2 = 21 997 Н.

Далее выбирается шаг винта, который определяет передаточное отношение i «винт-гайка». Сравним расчеты при шаге винта τ1 = 6 мм и τ2 = 10 мм.

Частота вращения, соответствующая скорости быстрого хода


Угловая скорость рассчитывается по формуле


Передаточное отношение винт-гайки


Определим момент двигателя

КПД двигателя принимаем равным:

ηдв = 0,85.


Характеристики винтов:

Диаметр винта: d01 = 50 мм и d02 = 25 мм.

Шаг винта: τ1 = 6 мм и τ2 = 10 мм.

Жесткость винта: G1 = 910 Н/мкМ и G2 = 347 Н/мкМ.

Момент холостого хода: Мхх1 = 0,5 Н·м и Мхх2 = 0,08 Н·м.

Динамическая грузоподъемность: С1 = 15 800 Н и С2 = 21 997 Н.

Найдем момент инерции винта

,

где mv - масса винта, кг.

,

где Lv - длина винта, принимается 1,5 от длины перемещения стола.

Lv = 1,5 · 500 = 750 мм.

ρст = 7250 кг/м3.

Скорость двигателя подачи при скорости быстрого хода


Скорость двигателя подачи при рабочей скорости


Скорость двигателя подачи при 2500 мм/мин


. Выбор электродвигателя, комплектного электропривода

Момент максимальный


Момент трения двигателя (10% от момента двигателя максимального)

Mtr1 = 0,1 · Mmax1 = 0,1 · 15,137 = 1,514 Н·м.

Mtr2 = 0,1 · Mmax2 = 0,1 · 25,229 = 2,523 Н·м.

Приведем массу винта к массе стола


Момент трения двигателя и подшипников, приведенный к силе трения стола


Момент инерции двигателя (желаемый)

Jdvig = 7,3 · 10-4 кг/м2.


Масса двигателя и винта, приведенные к столу

Mvd1 = Mdvig1 +  800,535 + 3,936 = 4737 кг.

Mvd2 = Mdvig2 +  288,192 + 88,568 = 376,76 кг.

Принимаем двигатель с перегрузкой по моменту, и с номинальной скоростью примерно равной скорости быстрого хода.

Сравним два разных двигателя и выберем тот, который имеет лучший запас по скорости и усилию.

Двигатель 2ДВУ165L, его характеристики:

момент номинальный, Mnom1 = 23 Н·м;

максимальная частота вращения, Nmax1 = 2000 об/мин;

момент инерции, Jd1 = 69 · 10-4 кг/м2;

масса, mdvig2 = 23 кг.

Двигатель 2ДВУ215S, его характеристики:

номинальная частота вращения, Nmax2 = 2000 об/мин;

номинальное напряжение питания, Unom2 = 110 В;

момент номинальный, Mnom2 35 Н·м;

момент инерции ротора, Jd2 = 134· 10-4 кг/м2;

масса, mdvig2 = 38 кг.

Номинальная частота вращения двигателей


Определение силы подачи для двух двигателей

6 = Mnom1 · i1 = 23 · 1,047 · 103 = 24,09 · 103 Н.τ10 = Mnom2 · i2 = 35 · 628.319 = 21,99 · 103 Н.

Угловая скорость двигателей


Определение подачи двигателей при различных передаточных отношениях

Подставив полученные значения сил подачи Fτ6 и Fτ10 и соответствующие им подачи двигателей Vi1 и Vi2 в график зависимости скорости от силы можно сделать вывод, что значения силы и скорости в точке τ = 6 мм и в τ = 10 мм обеспечивают запас по скорости и больший запас по силе, но во второй точке запас по скорости выше, а также масса двигателя и винта, приведенные к столу в этой точке на порядок ниже. Окончательно принимаем двигатель 2ДВУ215S. Двигатель вентильный с постоянными магнитами, поэтому управление только по якорю

Мощность электродвигателя, примерно, Вт


Перегрузка двигателя по моменту с учётом момента трения и момента холостого хода в винте


Двигатель трёхфазный вентильный с редкоземельными магнитами со 120 градусной коммутацией

Максимальное напряжение преобразователя, В

Минимальное напряжение преобразователя, В

Номинальная частота вращения, об/мин


Напряжение номинальное, В


Напряжение номинальное принимаем Unom = 110 В

КПД двигателя, в долях ηd = 0,7.

Ток номинальный, А


Сопротивление якоря, Ом


Ток короткого замыкания, А


Поток номинальный,


. Моделирование в среде VisSim

Перевод в относительные единицы

Момент трения винта на холостом ходу

Момент трения двигателя

Масса стола общая

Скорость двигателя подачи при скорости быстрого хода

Сила трения в шарико-винтовой паре, приведённая к столу

Постоянная механическая


Число пар полюсов принимаем равным р = 4.

Частота пульсации поля, Гц


Период оборота ротора один электрический оборот, с


Самый неблагоприятный случай 15 градусов

Постоянная якоря, с


Принимаем Tя равной

Частота ШИМа принимается равной

Для блока преобразователя, время запаздывания преобразователя


Для блока преобразователя, постоянная фильтрующей цепи


Определим постоянные времени регулятора тока


Частота среза контура регулирования тока (КРТ)


Частота среза контура регулирования скорости (КРС)


Определим постоянные времени регулятора скорости


Коэффициент регулятора скорости Kрс


Скорость двигателя подачи при скорости быстрого хода

За базу напряжения принимаем номинальное напряжение двигателя

Напряжение преобразователя минимальное, в относительных единицах


За базу тока принимаем ток короткого замыкания двигателя

Ток номинальный, в относительных единицах


Ток пусковой (максимальный), в относительных единицах


За базу момента берём момент короткого замыкания двигателя


Момент номинальный, в относительных единицах


Момент XX в винте, в относительных единицах


Момент трения в двигателе и перегрузочный в 2 раза, в относительных единицах

Момент максимальный при подаче стола, в относительных единицах


Базовое значение силы принимаем


Максимальное значение тока в относительных единицах


За базу скорости принимаем скорость холостого хода двигателя


Скорость быстрого хода, в относительных единицах


Скорость максимальная двигателя, в относительных единицах


Скорость рабочая, в относительных единицах


Скорость максимальной подачи, в относительных единицах


Скорость номинальная двигателя, в относительных единицах


За базу пути принимаем путь, пройденный столом на холостом ходу двигателя


Путь максимальный стола, в относительных единицах


Напряжение питания схемы управления

Базовое значение напряжения питания

Сила трения в направляющих, в относительных единицах


Сила трения в винте, в относительных единицах


Сила трения при резании, в относительных единицах


Сила резания, в относительных единицах


Сила динамическая, в относительных единицах


Задание силы резания

На один зуб фрезы приходится сила, считаем, что в работе участвуют 8 зуба

Координата первой точки

Точка касания фрезой детали

Конец врезания

Точка конца полной обработки

Точка выхода фрезы

Частота вращения фрезы


Частота пульсации зубьев


Переводим в относительные единицы силу резания, приходящуюся на 4 зуба


Осевая жёсткость винта, G = 347 Н/мкм.

Полная жёсткость винта, с учётом длины винта, Н


Перевод в относительные величины


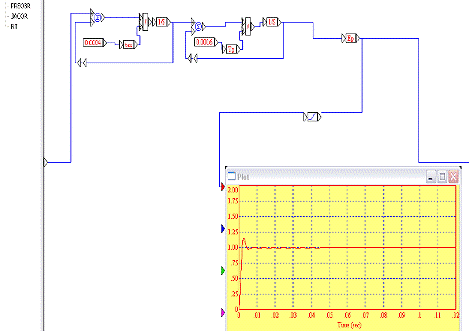
При настройке контура тока на вход подаем единичный сигнал, а на выходе снимаем характеристику тока якоря. При подборе параметров регулятора тока добиваемся перерегулирования не более 17% и запаса по фазе около 60о. Настроенный так двигатель будет обеспечивать высокую точность и низкую скорость реакции на возмущения. В данном случае перерегулирование составляет 10%, а запас по фазе 63о.

Рисунок 5 - Результат настройки контура тока

При настройке контура тока на вход подаем скорость быстрого хода в относительных единицах, а на выходе снимаем характеристику скорости двигателя (график справа - синий) и тока якоря (график справа - красный). В данном случае перерегулирование составляет 9%, а диаграмма тока якоря близка к прямоугольной. При включении нагрузки ток резко увеличивается, а скорость падает. В этом случае интегральный канал отрабатывает сигнал и приводит систему к установившемуся режиму на той же скорости.

Рисунок 6 - Результат настройки контура скорости с задатчиком интенсивности при подключенной нагрузке

Заключение

Спроектированный привод подачи станка ИР500МФ4 полностью удовлетворяет требованиям задания по скорости (быстрого хода и рабочей), а отклонение по силе резания не превышает требуемого. Класс шероховатости полностью удовлетворяет требованиям черновой обработки. При задании режимов обработки следует обратить внимание на резонанс на низких частотах. В целом спроектированный электропривод удовлетворяет требованиям технического задания.

Библиографический список

1 Справочник технолога-машиностроителя. В 2-х т. С74 Т. 2/Под редакцией А.Г. Косиловой и Р.К. Мещерякова. -4-е изд., перераб. и доп. - М.: Машиностроение, 1985. 496 с., ил.

Москаленко В. В. Электродвигатели специального назначения. - М.: Энергоиздат, 1981. 104 с., ил.

Усынин Ю. С. Системы управления электроприводов/ Уч. пособие. - Челябинск: Изд. ЮУрГУ, 2001. - 358с., ил.


Не нашли материал для своей работы?
Поможем написать уникальную работу
Без плагиата!
Без нейросетей!