Подсистема автоматизированного формирования маршрута обработки детали

  • Вид работы:
    Курсовая работа (т)
  • Предмет:
    Другое
  • Язык:
    Русский
    ,
    Формат файла:
    MS Word
    691,19 Кб
  • Опубликовано:
    2012-04-08
Вы можете узнать стоимость помощи в написании студенческой работы.
Помощь в написании работы, которую точно примут!

Подсистема автоматизированного формирования маршрута обработки детали

Введение

Разработка технологического процесса изготовления детали представляет собой сложную задачу с большим числом возможных решений.

Основными процессами в машиностроении являются механическая обработка и сборка. На их долю приходится более половины общей трудоемкости изготовления машины. В ходе технологической подготовки производства на каждую деталь разрабатывается технологический процесс ее обработки.

Значительное количество времени и средств тратится на проектирование в целом и на разработку (проектирование ) технологических процессов в частности.

Целями и задачами автоматизации технологической подготовки производства являются сокращение трудоемкости технологической подготовки производства и, как следствие, сокращение числа технологов и сокращение сроков технологической подготовки производства.

Сокращение числа технологов приводит к уменьшению себестоимости изделия. А необходимость сокращения сроков технологической подготовки производства обуславливается тем, что в конкурентной борьбе выстоит та фирма, которая не только выпускает конкурентоспособную продукцию, но и укладывается в минимальные сроки по подготовке этой продукции к выпуску.

Так же задачей автоматизации технологической подготовки производства является повышение качества разрабатываемых технологических процессов.

Принцип накопления технологических знаний, реализованный во многих современных системах автоматизированного проектирования технологических процессов (САПР ТП), позволяет разрабатывать качественные технологические процессы. Знания опытных технологов, накапливаемые в САПР ТП, сами технологические процессы, разработанные ими, которые могут быть взяты за основу при разработке новых технологических процессов, позволяют повысить общий уровень технологической подготовки производства.

При ручном проектировании технолог сравнивает в уме ряд вариантов разрабатываемого технологического процесса (состав и содержание операций, варианты станков, инструментов и т.д.) и интуитивно выбирает лучшие на его взгляд решения. Применение ЭВМ на базе соответствующих математических моделей позволяет находить оптимальные технологические решения.

Кроме этого с применением САПР практически исключаются «человеческие» ошибки.

1. Анализ предметной области

 

1.1     Обработка зубчатых колес. Основные понятия


Технологический процесс изготовления какого-либо изделия оформляется специальными документами. В СССР введена Единая система технологической документации (ЕСТД), которая устанавливает основные виды технологических документов. Основная цель ЕСТД - установить на всех предприятиях единые правила оформления, выполнения и обращения технологической документации. К технологической документации относятся маршрутные, операционные карты, карты эскизов и другие документы.

Маршрутная карта содержит описание технологического процесса изготовления изделия по всем операциям в технологической последовательности с указанием данных об оборудовании, оснастке, материальных и трудовых нормативах. Операционная карта содержит описание операций технологического процесса изготовления изделия с расчленением их по переходам, с указанием режимов работы и данных о средствах технологического оснащения.

Карта эскизов содержит эскизы, схемы, таблицы, необходимые для выполнения технологического процесса, операции, перехода. Для выполнения требований, предъявляемых к обработанной детали, назначается последовательность операций исходя из следующих соображений:

обработку заготовки начинают с операций черновой обработки, при выполнении которых снимаются наибольшие слои металла. Это позволяет, во-первых, сразу выявить дефекты заготовки. Во-вторых, при снятии наибольших внешних слоев металла заготовка освобождается от внутренних напряжений, вызывающих деформации. При черновой обработке требуются значительные силы резания, которые могут оказать влияние на точность окончательной обработки поверхности;

обработку поверхностей, на которых возможные дефекты заготовок недопустимы, следует вести в начале технологического процесса при выполнении черновых операций;

следует в первую очередь обрабатывать поверхности, при удалении припуска с которых в наименьшей степени снижается жесткость заготовки;

чистовые операции надо выполнять к концу обработки, так как при этом уменьшается возможность повреждения уже обработанных поверхностей;

поверхности, у которых задана точность относительного расположения, необходимо обрабатывать в одной установке и одной позиции.

Порядок обработки поверхностей в зависимости от требуемого квалитета указан на рисунке 1.1.

Рисунок 1.1 - Порядок обработки поверхностей разной точности

.2 Методики автоматизированного проектирования технологических процессов

Технологический процесс, как объект проектирования, можно представить в виде иерархической структуры, расчлененной на несколько взаимосвязанных уровней представлен на рисунке 1.2.

Рисунок 1.2 - Технологический процесс как объект проектирования

В результате такой декомпозиции процесс проектирования технологического процесса сводится к решению задач различной степени детализации на взаимосвязанных уровнях: от формирования состава и структуры маршрута обработки до разработки управляющих программ и расчета режимов резания для обработки отдельных поверхностей.

Процесс формирования технологического процесса в общем случае - совокупность процедур структурного и параметрического синтеза с последующим анализом проектных решений представлен на рисунке 1.3.

Рисунок 1.3 - Общий принцип формирования технологического процесса

Структурный синтез реализуется на уровнях формирования операций и переходов, а параметрический - на уровне выбора базы, определения межпереходных размеров, расчета режимов резания.

В зависимости от степени полноты реализации синтеза (главным образом структурного) и анализа можно выделить три основных методики автоматизированного проектирования технологического процесса:

­      метод прямого проектирования (документированного);

­         метод анализа (адресации, аналога);

­         метод синтеза.

В реальной САПР технологических процессов может быть реализован один метод или любая комбинация данных методов.

Метод прямого проектирования предполагает, что подготовка проектного документа (технологической карты) возлагается на самого пользователя, выбирающего типовые решения различного уровня из базы данных в диалоговом режиме.

Заранее создается и заполняется технологическая база данных, включающая в себя информацию об имеющихся на предприятии заготовках, станках, приспособлениях, инструментах и т.д. База данных имеет структурированный характер, т.е. четко разделена на разделы, подразделы, страницы, отдельные поля (фразы).

Пользователю представляются меню на разных уровнях проектирования для выбора заготовок, операций, станков, приспособлений, переходов, инструментов и т.д. Выбранная пользователем из базы данных информация автоматически заносится в графы и строки шаблона технологической карты. После этого в режиме редактирования информация при необходимости может редактироваться, а затем распечатываться в форме, предусмотренной соответствующим ГОСТом.

В основе метода анализа лежат полные типовые решения. Данный метод исходит из того, что структура индивидуального технологического процесса не создается заново. Она определяется в соответствии с составом и структурой одного из унифицированных технологических процессов, т.е. соответствующего типового или группового технологического процесса. Это осуществляется путем анализа необходимости каждой операции и перехода с последующим уточнением всех решений на уровнях декомпозиции «сверху - вниз». Т.о., этот метод воплощает идею «от общего к частному».

Этот метод в общем случае реализует следующую схему проектирования: ввод описания чертежа детали - определение конструктивно - технологического кода детали - поиск по коду в базе данных приемлемого унифицированного (типового или группового) технологического процесса - анализ его структуры - доработка в соответствии с описанием чертежа детали - оформление индивидуального технологического процесса.

Использование данного метода на этапе разработки и адаптации САПР ТП к условиям конкретного предприятия предполагает большую подготовительную работу. Из множества деталей заводской номенклатуры формируются группы, имеющие общие конструктивно - технологические признаки, способы обработки. Далее возможны два подхода:

­      в каждой группе выбирается деталь - представитель и для нее разрабатывается типовой технологический процесс. Все типовые технологические процессы для всех групп деталей заносятся в ЭВМ. При разработке индивидуального технологического процесса из типового технологического процесса, как правило, исключаются лишние операции и переходы. Иногда, что гораздо реже, недостающие операции и переходы могут добавляться в режиме ручного редактирования технологического процесса. Далее уточняется оборудование, технологическая оснастка, выбираются или рассчитываются режимы резания, рассчитываются нормы времени;

­         для каждой группы формируется обобщенная модель всех деталей - комплексная деталь. Она включает все многообразие поверхностей рассматриваемой группы. Для комплексной детали разрабатывается унифицированный (групповой) технологический процесс. Он заведомо является избыточным, т.е. содержит операции и переходы по обработке всех деталей группы. Разработка индивидуального технологического процесса заключается в анализе необходимости включения в него операций и переходов из соответствующего группового технологического процесса. Или, другими словами, из группового технологического процесса исключаются лишние операции и переходы. Затем выполняется, как и в первом случае, так называемая параметрическая настройка: уточнение оборудования, технологической оснастки, выбор или расчет режимов резания.

Так, например, в САПР «ТехноПро» (распространяется АО «Топ Системы», г. Москва) применен метод классификации деталей, аналогичный методу групповых технологических процессов и противоположный методу типовых технологических процессов. При использовании типовых технологических процессов детали разбиваются на возможно большее количество групп, для каждой из которых разрабатывается типовой технологический процесс. В ТехноПро напротив, как можно большее количество деталей объединяются в одну группу. По мере расширения группы возрастает гарантия того, что технологические процессы изготовления новых деталей будут автоматически спроектированы ТехноПро.

Для автоматического проектирования технологических процессов на основе принципа анализа в ТехноПро необходимо создать базу данных. Для этого нужно сгруппировать детали, в основном по сходству технологии их изготовления. При этом для каждой группы создается общий технологический процесс, который содержит весь перечень операций изготовления всех деталей группы. Для создания общего технологического процесса используются технологические процессы, уже освоенные в производстве. Можно использовать «бумажные» варианты технологических процессов с последующим их «превращением» в электронный вариант или конкретные технологические процессы, созданные в ходе работы с ТехноПро в диалоговом режиме.

Создание общего технологического процесса осуществляется в следующей последовательности. Один из технологических процессов группы принимается за базовый и вводится в виде общего технологического процесса (можно скопировать один из конкретных технологических процессов, созданных в ходе работы в ТехноПро в диалоговом режиме). Затем в него добавляются недостающие операции и переходы из других технологических процессов (конкретных технологических процессов).

При добавлении выявляются признаки, в зависимости от которых необходимо выбирать ту или иную операцию, переход или маршрут. Проверка каждого из признаков вносится в виде условий в базу ТехноПро. Примерами таких условий являются проверки: вида заготовки, марки или твердости материала детали, габаритов детали, наличия определенных элементов конструкции (поверхностей), их размеров и т.д.

После создания общего технологического процесса можно приступать к автоматическому проектированию индивидуальных технологических процессов.

Для этого достаточно создать описание конструкции детали, для которой необходимо спроектировать технологический процесс ее обработки. Описание можно взять (считать автоматически) с электронной версии параметрического чертежа детали, созданного посредством системы геометрического моделирования T - FLEX (разработка уже упомянутой ранее фирмы «Топ Системы»). Описание чертежа детали можно создать также без использования графических средств, вводя необходимые данные с клавиатуры. Для ускорения можно скопировать подобную деталь из уже имеющихся в базе системы конкретных технологических процессов или скопировать макет общего технологического процесса.

Описание чертежа детали заключается в заполнении общих сведений о детали (данные из штампа и технические требования чертежа) и параметров элементов конструкции (поверхностей), имеющихся на чертеже детали.

После создания описания детали ей назначается общий технологический процесс соответствующей группы деталей. Затем запускается процесс автоматического формирования технологического процесса. В течение этого процесса ТехноПро выбирает из назначенного общего технологического процесса операции и переходы, необходимые для изготовления каждого элемента конструкции детали и переносит их в конкретный технологический процесс. Затем из выбранного перечня система отбрасывает операции и переходы, обеспечивающие лучшее качество изготовления поверхностей детали по сравнению с указанными требованиями на чертеже.

После этого система отбрасывает из конкретного технологического процесса операции и переходы, в которых условия их выбора не выполнены. Далее ТехноПро производит расчеты, имеющиеся в условиях оставшихся операций и переходов.

Затем система рассчитывает технологические размерные цепи с учетом значений припусков, указанных в переходах общего технологического процесса.

Далее система выполняет условия подбора технологического оснащения операций и переходов и выполняет имеющиеся в этих условиях расчеты режимов обработки и норм изготовления.

В конце процесса проектирования система формирует тексты переходов, заменяя имеющиеся в них параметры на конкретные значения. Значения параметров выбираются в зависимости от типа выполняемой обработки - предварительной или окончательной.

Создавая общие технологические процессы и условия, технолог «обучает» ТехноПро проектированию технологии конкретного (своего) производства. Однажды обучив систему, технолог может быть уверен, что ТехноПро никогда не забудет производственных нюансов проектирования технологических процессов.

Метод анализа является основным методом проектирования технологических процессов при эксплуатации гибких производственных систем. Его применение дает наибольший эффект при внедрении на производстве групповых и типовых технологических процессов. Это объясняется тем, что этот метод не нарушает существующей специализации и традиций производственных подразделений, упрощает процесс проектирования, не требует трудноформализуемых процедур синтеза новых технологических процессов.

.3 Метод синтеза в САПР технологических процессов

В основе метода синтеза лежат локальные типовые решения. Алгоритмы построения САПР на основе метода синтеза существенно отличаются друг от друга. Причины этого состоят в следующем:

­    процедуры разработки (синтеза) технологических процессов относятся к разряду трудноформализуемых;

­         ряд САПР, построенных по методу синтеза, ориентированы на проектирование технологических процессов изготовления деталей определенного класса (например, «тел вращения»);

­         с целью исключения циклов при разработке технологии и обеспечения линейной стратегии проектирования некоторые разработчики САПР отошли от классической схемы проектирования технологических процессов «маршрут - операция - переход» и т.д;

Реализация линейной стратегии проектирования в САПР технологических процессов (версия кафедры «Технология машиностроения» Ярославского государственного технического университета):

­    ввод описания чертежа детали;

­         синтез маршрутов (планов) обработки для всех поверхностей детали;

­         синтез принципиальной схемы технологического процесса;

­         синтез маршрута обработки детали;

­         синтез состава и структуры операций технологического процесса;

­         доработка технологического процесса (расчет режимов резания, нормирование);

­         оформление документации.

Для укрупненных операций этапов характерна максимальная концентрация переходов, что равносильно одновременной обработке всех поверхностей. В производственных условиях такая операция не всегда может быть выполнена. Она требует разукрупнения (дифференциации) на несколько простых операций. Основой формирования простых операций является упорядочение обработки поверхностей путем выбора обоснованной последовательности установов.

Наличие нескольких укрупненных операций разных методов обработки помимо дифференциации ставит задачу определения последовательности их выполнения.

Таким образом, при формировании маршрута обработки детали решаются следующие задачи:

определяется состав операций;

укрупненные операции дифференцируются на простые;

формируется последовательность операций на каждом этапе.

Возможны и существуют и другие подходы (методы) синтеза в ходе автоматизированного проектирования технологических процессов.

2 Разработка подсистемы автоматизированного формирования маршрута обработки детали

.1 Техническое задание

 

.1.1 Наименование и область применения

Наименование разработки - «Подсистема автоматизированного формирования маршрута обработки детали» (в дальнейшем - «ПФМ»).

Область применения - автоматизация составления маршрута техобработки типовых деталей типа «зубчатое колесо».

 

.1.2 Основания для создания

Задание на государственный экзамен

 

.1.3 Цель и назначение

Цель - создание программы автоматизации составления маршрута техобработки типовых деталей типа «зубчатое колесо»

Назначение программы - предоставление средств по автоматизации составления маршрута техобработки.

 

.1.4 Характеристика процесса проектирования

В процессе проектирования ведется анализ возможных геометрических алгоритмов. Поиск нужных пользователю функций. Ведется учет удобности расположения элементов управления программой.

В качестве входных данных выступают параметры валов и действия пользователя.

.1.5 Требования к функциональным характеристикам

Разрабатываемая программа должна обладать следующими функциями:

­      работать под управлением ОС семейства Windows

­    иметь минимум настроек, быть предельно понятной и доступной пользователю.

.1.6 Требования к надежности

Надежность системы в целом зависит от надежности используемой операционной системы.

.1.7 Условия эксплуатации

Не предъявляются.

.1.8 Требования к составу и параметрам технических средств

Не предъявляются.

.1.9 Требования к информационной и программной совместимости

­    программа должна работать под управлением ОС семейства Windows, поэтому требуется совместимость с данной ОС.

­         выбор среды разработки производится по согласованию сторон между заказчиком и исполнителем.

.1.10 Требования к маркировке и упаковке

Не предъявляются.

.1.11. Требования к транспортированию и хранению

Не предъявляются.

.1.12 Специальные требования

Не предъявляются.

зубчатый колесо обработка автоматизированный

2.1.13 Системные требования:

Программа работает на следующем или совместимым с ним оборудовании:

IBM PC модели 486 DX-100, 16Mb RAM или старше; графический манипулятор типа «мышь».

ОС семейства MS Windows (95, 98, ME, 2000, XP, Vista, Windows 7)

 

2.1.14 Порядок испытания и ввода в действие

Для испытания и полноценного использования программы необходимо запустить исполняемый файл «ПМФ.exe».

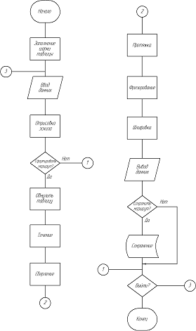
2.2 Разработка моделей САПР с использованием методологии IDEF0

 

.2.1 Методология функционального моделирования IDEFO

Методология функционального моделирования IDEFO - это технология описания системы в целом как множества взаимозависимых действий, или функций. Важно отметить функциональную направленность IDEFO - функции системы исследуются независимо от объектов, которые обеспечивают их выполнение. "Функциональная" точка зрения позволяет четко отделить аспекты назначения системы от аспектов ее физической реализации.

Наиболее часто IDEFO применяется как технология исследования и проектирования систем на логическом уровне. По этой причине он, как правило, используется на ранних этапах разработки проекта, до IDEF3 моделирования для сбора данных и моделирования процесса "как есть". Результаты IDEFO анализа могут применяться при проведении проектирования с использованием моделей IDEF3 и диаграмм потоков данных.

На рисунке 2.1 представлен функциональный блок IDEFO программы «Выбор оборудования»

Рисунок 2.1 - функциональный блок IDEF0 для данного проекта

По требованиям стандарт любой функциональный блок должен иметь, по крайней мере, одну управляющую дугу и одну исходящую. На Рисунок 3 представлено более подробное описание блока с входящими, исходящими и управляющими дугами.

Техническое задание. Вход представляет собой сырье, или информацию, потребляемую или преобразуемую функциональным блоком для производства выхода. Стрелки входа всегда направлены в левую сторону прямоугольника, обозначающего в IDEFO функциональный блок. Наличие входных стрелок на диаграмме не является обязательным, так как возможно, что некоторые блоки ничего не преобразуют и не изменяют. Примером блока, не имеющего входа, может служить "принятие решения руководством", где для принятия решения анализируется несколько факторов, но ни один из них непосредственно не преобразуется и не потребляется в результате принятия какого-либо решения.

Методические указания. Стрелки управления отвечают за регулирование того, как и когда выполняется функциональный блок, и, если он выполняется, какой выход получается в результате его выполнения. Так как управление контролирует поведение функционального блока для обеспечения создания желаемого выхода, каждый функциональный блок должен иметь, как минимум, одну стрелку управления. Стрелки управления всегда входят в функциональный блок сверху. Управление часто существует в виде правил, инструкций, законов, политики, набора необходимых процедур или стандартов. Влияя на работу блока, оно непосредственно не потребляется и не трансформируется в результате. Может оказаться, что целью функционального блока является как раз изменение того или иного правила, инструкции, стандарта и т.п. В этом случае стрелка, содержащая соответствующую информацию, должна рассматриваться не как управление, а как вход функционального блока. Управление можно рассматривать как специфический вид входа. В случаях, когда неясно, относить ли стрелку к входу или к управлению, предпочтительно относить ее к управлению до момента, пока не ясность не будет разрешена.

В САПР, выход - это продукция или информация, получаемая в результате работы функционального блока. Каждый блок должен иметь, как минимум, один выход. Действие, которое не производит никакого четко определяемого выхода, не должно моделироваться вообще (по меньшей мере, должно рассматриваться в качестве одного из первых кандидатов на исключение из модели). При моделировании непроизводственных предметных областей выходами, как правило, являются данные, в каком-либо виде обрабатываемые функциональным блоком. В этом случае важно, чтобы названия стрелок входа и выхода были достаточно различимы по своему смыслу.

 

.2.2 Декомпозиция функциональных блоков IDEF0

Применяется для разбиения сложного процесса на составляющие его функции. При этом уровень детализации процесса определяется разработчиком модели.

Декомпозиция позволяет постепенно и структурировано представить модель системы в виде иерархической структуры определенных диаграмм, что делает ее менее перегруженной.

В процесс декомпозиции функциональный блок подвергается детализации на другой диаграмме, получившаяся диаграмма (рисунок 2.2) содержит функциональные блоки, отображающие главные подфункции блока контекстной диаграммы и называется «Дочерней» по отношению к нему.

Каждая из подфункции «Дочерней» диаграммы может быть детализована.

Рисунок 2.2 - Декомпозиция функциональный блока IDEFO

На основе разработанных моделей было разработаны различные обеспечения: информационное, лингвистическое, программное.

 

2.3 Программное обеспечение

 

.3.1 Общие сведения

Наименование разработки - «Подсистема автоматизированного формирования маршрута обработки детали» (в дальнейшем «ПМФ»).

Для работы программы необходима операционная система имеющая графический интерфейс, драйвера мыши.

Программа была написана на языке Delphi

 

.3.2 Функциональное назначение

Назначение программы - предоставление средств по автоматизации составления маршрута техобработки.

 

.3.3 Описание логической структуры

Схема программы представлена на рисунке 2.3.

Рисунок 2.3 - Схема программы

2.3.4 Используемые технические средства

При работе программы используются следующие технические средства:

- тип ЦП:    AMD Athlon(tm) X2 Dual-Core QL-60 1900MHz;

- системная память: 4096 Мб (PC3200 DDR SDRAM);

видеоадаптер: NVIDIA GeForce 6800 (256 Мб);

клавиатура: Стандартная (101/102 клавиши) ;

мышь: HID-совместимая мышь;

 

.3.5 Вызов и загрузка

Программа запускается с помощью исполняемого файла «ПМФ.exe».

Размер файла «ПМФ.exe» - 1,06 МБ.

При работе программы объем используемой оперативной памяти не превышает 2 МБ

 

.3.6 Входные данные

Входными данными являются параметры зубчатого колеса (длины колеса и ступицы, их диаметы, квалитеты, наличие фасок, скруглений, шпоночных канавок, формы их поверхностей, количество зубьев) и используемое оборудование.

 

.3.7 Выходные данные

Выходными данными являются - эскизы зубчатого колеса с данными параметрами, маршрут техобработки, сохраненный файл маршрута обработки (в формате файла Microsoft Excel, .xls).

 

.4 Руководство оператора

 

.4.1 Назначение программы

Программа «ПМФ» предназначена предоставление средств по автоматизации составления маршрута техобработки

.4.2 Условия выполнения программы

Для корректной работы программы необходимы следующие минимальные требования:

тип ЦП - любой, частотой не меньше 1000 MHz,

системная память - не менее 256 Мб (PC3200 DDR SDRAM),

видеоадаптер с видеопамятью не меньше 32 Мб,

клавиатура: стандартная (101/102 клавиши),

мышь.

 

2.4.3 Выполнение программы

После запуска программы появиться окно, представленное на рисунке 2.4.

Рисунок 2.4 -Главное окно программы

 

Далее пользователь имеет возможность изменить параметры зубчатого колеса согласно следующим вкладкам, представленным на рисунке 2.5.


 

 

Рисунок 2.5 - Виды вкладок для задания параметров колеса и данных для его обработки

При наличии оборудования, отличающегося от имеющегося в базе, технолог может вписать во вкладки оборудования другие модели станков, без перекомпиляции программы.

Часть параметров (наличие фасок, канавок под выход шлифовального круга, формы поверхностей колеса и ступицы) при изменении их пользователем автоматически меняют эскиз рисунка согласно данным параметрам. Это позволяет технологу визуально контролировать процесс изменения параметров детали. Некоторые вариации эскизов представлены на рисунке 2.6.

 

 

Рисунок 2.6 - Некоторые вариации видов эскизов вала при различных заданных параметрах

После задания всех необходимых параметров детали и нажатии кнопки «Сформировать маршрут обработки», программа формирует маршрут обработки по заданным параметрам. Примеры сформированного маршрута представлен на рисунке 2.7.

Рисунок 2.7 - Пример сформированного маршрута техобработки

Технолог может при необходимости отредактировать полученный маршрут в ручном режиме и сохранить его в файл формата Microsoft Excel (.xls). Вид диалога сохранения представлен на рисунке 2.8.

Рисунок 2.8 - Вид диалога сохранения маршрута в файл

 

.7.4 Сообщения оператору

В процессе работы программы возможны сообщения:

­    сообщение о необхордимости выбрать файл (рисунок 2.8), возникает при сохранении маршрута в файл,

­    сообщение о вводе ошибочного значения при задании размеров (рисунок 2.9)

Рисунок 2.9 - Сообщение о вводе ошибочного значения при задании размеров

2.5 Руководство программиста

 

.5.1 Назначение и условия применения программы

. Назначение программы

Программа «ПМФ» предназначена предоставление средств по автоматизации составления маршрута техобработки

.5.2 Условия выполнения программы

Для корректной работы программы необходимы следующие минимальные требования:

тип ЦП - любой, частотой не меньше 1000 MHz,

системная память - не менее 256 Мб (PC3200 DDR SDRAM),

видеоадаптер с видеопамятью не меньше 32 Мб,

клавиатура:         стандартная (101/102 клавиши),

мышь.

 

.5.3 Обращение к программе

Программа запускается с помощью исполняемого файла «ПМФ.exe».

Размер файла «ПМФ.exe» - 1,06 МБ.

При работе программы объем используемой оперативной памяти не превышает 1,5 МБ

 

.5.4 Входные и выходные данные

Входными данными являются параметры зубчатого колеса (длины колеса и ступицы, их диаметы, квалитеты, наличие фасок, скруглений, шпоночных канавок, формы их поверхностей, количество зубьев) и используемое оборудование.

Выходными данными являются - эскизы зубчатого колеса с данными параметрами, маршрут техобработки, сохраненный файл маршрута обработки (в формате файла Microsoft Excel, .xls).

В процессе работы программы возможны сообщения:

­    сообщение о необхордимости выбрать файл (рисунок 2.8), возникает при сохранении маршрута в файл,

­    сообщение о вводе ошибочного значения при задании размеров (рисунок 2.9)

Выводы

В ходе данной конструкторско-технологической работы была поставлена цель - сокращение трудоемкости технологической подготовки производства и, как следствие, сокращение числа технологов и сокращение сроков технологической подготовки производства.

Для достижения этой цели рассмотрены методики автоматизированного проектирования технологического процесса, среди которых выбран метод анализа, как самый простой в плане программной реализации.

Изучены процессы производства деталей и оборудование для их производства.

Разработана подсистема автоматизированного формирования маршрута обработки детали типа зубчатое колесо. Которая состоит из трех модулей:

модуль генерации маршрута обработки детали;

модуль параметрической отрисовки эскиза детали;

модуль экспорта результата проектирования.

Функциональные возможности разработанный программы могут быть расширен до САПР ТП, путем:

внедрения модуля параметрической отрисовки всех поверхностей детали;

увеличения баз данных инструментов и оборудования;

увеличение количества поддерживаемых типов деталей;

включение модуля расчета режимов резания.

Список использованных источников


1   Аверьянов, О.И. Технологическое оборудование ГПС / О.И. Аверьянов, А.И. Дащенко, А.А. Лескин - Ленинград: Политехника, 1991. - 320 с.

2   Копосов, В.Н. САПР технологических процессов [Электронный ресурс]: электронный конспект лекций / В. Н. Копосов. - Электрон. дан. - Иваново: ИГЭУ, 2008. - Режим доступа: http://elib.ispu.ru/library/lessons/Koposov/ index.html

3   Компания "Корпоративные системы Интернет" IDEF0 - стандарт и методология функционального моделирования [Электронный ресурс]: - Электрон. дан. и мод. - M.: Издательство "Труд", 2006. - Режим доступа: http://corpsite.ru/Encyclopedia/Consulting/Вescription/IDEF0.aspx - Загл. с экрана

4   Промышленное оборудование для производства - металлообрабатывающие станки [Электронный ресурс] - Электрон. дан. - М.: www.stankotorg.ru, 2010. - http://www.stankotorg.ru/html/newtok.htm - Загл. с экрана

Приложение А

Листинг программы


interface

, Messages, SysUtils, Variants, Classes, Graphics, Controls, Forms,, StdCtrls, ExtCtrls, ComCtrls, Grids,comobj;= class(TForm): TMemo;: TPageControl;: TTabSheet;: TRadioGroup;: TTabSheet;: TTabSheet;: TGroupBox;: TLabel;: TComboBox;: TEdit;: TPanel;: TButton;: TButton;: TGroupBox;: TLabel;: TLabel;: TEdit;: TEdit;: TComboBox;: TLabel;: TRadioGroup;: TComboBox;: TPanel;: TLabel;: TEdit;: TComboBox;: TPanel;: TEdit;: TComboBox;: TLabel;: TPanel;: TLabel;: TEdit;: TComboBox;: TPanel;: TLabel;: TEdit;: TComboBox;: TCheckBox;: TGroupBox;: TEdit;: TGroupBox;: TLabel;: TEdit;: TCheckBox;: TCheckBox;: TComboBox;: TLabel;: TCheckBox;: TEdit;: TLabel;: TGroupBox;: TComboBox;: TLabel;: TLabel;: TEdit;: TLabel;: TEdit;: TComboBox;: TGroupBox;: TLabel;: TLabel;: TLabel;: TLabel;: TEdit;: TEdit;: TComboBox;: TComboBox;: TEdit;: TEdit;: TComboBox;: TComboBox;: TImage;: TImage;: TImage;: TImage;: TImage;: TImage;: TImage;: TImage;: TImage;: TImage;: TImage;: TImage;: TImage;: TImage;: TImage;: TImage;: TImage;: TImage;: TImage;: TTabSheet;: TLabel;: TComboBox;: TLabel;: TComboBox;: TLabel;: TComboBox;: TLabel;: TComboBox;: TLabel;: TComboBox;: TLabel;: TComboBox;: TStringGrid;: TSaveDialog;Button1Click(Sender: TObject);RadioGroup2Click(Sender: TObject);RadioGroup3Click(Sender: TObject);ComboBox8Change(Sender: TObject);ComboBox9Change(Sender: TObject);CheckBox4Click(Sender: TObject);CheckBox3Click(Sender: TObject);CheckBox5Click(Sender: TObject);CheckBox6Click(Sender: TObject);FormCreate(Sender: TObject);add(sod:string; oper:string=''; stan:string='');{добавление техпроц-строки в таблицу}Button2Click(Sender: TObject);

{ Private declarations }

{ Public declarations };

: TForm1;,j:Integer;:string;{счетчик № операции}

{$R *.dfm}TForm1.Button1Click(Sender: TObject);

function next_oper:string;//автонумерация операций с шагом 5:='1'+oper; {чтоб не терять нули - добавляем цифру вначало}

oper:=IntToStr(strtoint(oper)+5); {в число и +5}

Delete(oper,1,1); {удаляем первую цифру обратно}

result:=oper+' ';;

:='005';.RowCount:=2;1.Cells[0,1]:='005';.Cells[1,1]:='Установить заготовку в патрон токарного станка и подрезать торец';

StringGrid1.Cells[2,1]:=cbb1.Text;

//===точение('Точить колесо диаметром ' + Edit1.Text+ ' на длину '+ Edit2.Text + ' черновым точением');('Точить первую ступень ступицы диаметром ' + Edit3.Text+ ' на длину '+ Edit4.Text + ' черновым точением');('Точить вторую ступень ступицы диаметром ' + Edit5.Text+ ' на длину '+ Edit6.Text + ' черновым точением');CheckBox3.Checked then('Точить канавку на первой ступени');CheckBox5.Checked then('Точить канавку на второй ступени');

//точим по квалитетамStrtoint(combobox1.Text)<10 then

add('Точить колесо диаметром ' + Edit1.Text+ ' на длину '+ Edit2.Text + ' чистовым точением');

if Strtoint(combobox2.Text)<10 then('Точить первую ступень ступицы диаметром ' + Edit3.Text+ ' на длину '+ Edit4.Text + ' черновым точением');

if Strtoint(combobox3.Text)<10 then('Точить вторую ступень ступицы диаметром ' + Edit5.Text+ ' на длину '+ Edit6.Text + ' черновым точением');

//фаски и скругленияCheckBox4.Checked then

add('Выполнить скругление на колесе радиусом R=' + Edit9.Text+ 'мм.');

if ComboBox8.ItemIndex=1 then('Точить фаску на ступени 1' + Edit8.Text+ ' x 45'+#176)if ComboBox8.ItemIndex=2 then('Выполнить скругление на ступени 1 радиусом R=' + Edit8.Text+ 'мм.');ComboBox9.ItemIndex=1 then('Точить фаску на ступени 2' + Edit10.Text+ ' x 45'+#176)if ComboBox9.ItemIndex=2 then('Выполнить скругление на ступени 2 радиусом R=' + Edit10.Text+ 'мм.');

//===сверлильная('Сверлить отверстие диаметром '+edit7.Text,next_oper);Strtoint(combobox4.Text)<10 then('Зенкеровать отверстие');Strtoint(combobox4.Text)<7 then('Развернуть отверстие');checkbox6.Checked then('Сверлить фаску на отверстии '+ Edit11.Text+' x45'+#176);

//===протяжнаяRadioGroup3.ItemIndex=1 then('Протянуть шлицевое отверстие',next_oper,cbb3.text)if RadioGroup3.ItemIndex=2 then('Протянуть шпоночный паз в отверстии',next_oper,cbb3.Text);

//==фрезернаяRadioGroup2.ItemIndex=1 then('Фрезеровть шлицы на ступице',next_oper,cbb2.text)if RadioGroup2.ItemIndex=2 then('Фрезеровать шпоночый паз на ступице',next_oper,cbb2.text);ComboBox14.ItemIndex=0 then('Фрезеровать зубья ('+Edit15.Text+' шт.)',next_oper,cbb2.text);ComboBox14.ItemIndex=1 then('Долбить зубья ('+Edit15.Text+' шт.)',next_oper,cbb4.text)if ComboBox14.ItemIndex=2 then.Lines.Add(next_oper+ ' Нарезать зубья ('+Edit15.Text+' шт.)');('Нарезать зубья ('+Edit15.Text+' шт.)',next_oper,cbb5.text);

//== шлифовка('Обработать термически',next_oper,' --- ');

add('Шлифовать зубья',next_oper,cbb6.text);Strtoint(combobox1.Text)<9 then('Шлифовать колесо диаметром ' + Edit1.Text+ ' на длину '+ Edit2.Text);Strtoint(combobox2.Text)<9 then('Шлифовать первую ступень ступицы диаметром ' + Edit3.Text+ ' на длину '+ Edit4.Text);Strtoint(combobox3.Text)<9 then('Шлифовать вторую ступень ступицы диаметром ' + Edit5.Text+ ' на длину '+ Edit6.Text);;TForm1.RadioGroup2Click(Sender: TObject);{шлиц/шпонка ступицы}.Visible:=false;.Visible:=false;radiogroup2.itemindex of

:Panel4.Visible:=true;

:Panel3.Visible:=true;;

.Visible := False;.Visible := False;.Visible := False;.Visible := False;.Visible := False;.Visible := False;radiogroup2.itemindex of

: if ComboBox9.ItemIndex = 0 then imgShlizST.Visible := Trueif ComboBox9.ItemIndex = 1 then imgShlizFaskST.Visible := TrueimgShlizSkrST.Visible := True;

: if ComboBox9.ItemIndex = 0 then imgShponST.Visible := Trueif ComboBox9.ItemIndex = 1 then imgSponFasST.Visible := TrueimgSponSkrST.Visible := True;;

end;

TForm1.RadioGroup3Click(Sender: TObject); {шлиц/шпонка колеса}.Visible:=false;.Visible:=false;radiogroup3.itemindex of

:Panel5.Visible:=true;;

.Visible := False;.Visible := False;.Visible := False;.Visible := False;radiogroup3.itemindex of

: if not CheckBox6.Checked then imgShliz.Visible := TrueimgShlizFask.Visible := True;

: if not CheckBox6.Checked then imgShpon.Visible := TrueimgShponFas.Visible := True;;;

TForm1.ComboBox8Change(Sender: TObject); {скругление/фаска}.visible:=true;.Visible:=true;ComboBox8.ItemIndex of

:Label8.Caption:='x 45'+#176;

:Label8.Caption:='(R,мм)';.visible:=False;.Visible:=False;;;;

TForm1.ComboBox9Change(Sender: TObject); {скругление/фаска}.visible:=true;.Visible:=true;ComboBox9.ItemIndex of

:Label10.Caption:='x 45'+#176;

:Label10.Caption:='(R,мм)';.visible:=False;.Visible:=False;;;

.Visible := False;.Visible := False;.Visible := False;.Visible := False;.Visible := False;.Visible := False;

radiogroup2.itemindex of

: if ComboBox9.ItemIndex = 0 then imgShlizST.Visible := Trueif ComboBox9.ItemIndex = 1 then imgShlizFaskST.Visible := TrueimgShlizSkrST.Visible := True;

: if ComboBox9.ItemIndex = 0 then imgShponST.Visible := Trueif ComboBox9.ItemIndex = 1 then imgSponFasST.Visible := TrueimgSponSkrST.Visible := True;;

;

TForm1.CheckBox4Click(Sender: TObject); {скругление колеса}.Visible := CheckBox4.Checked;.Visible := CheckBox4.Checked;;

TForm1.CheckBox3Click(Sender: TObject); {канавка ступицы}.Visible := CheckBox3.Checked;.Visible := CheckBox3.Checked;;

TForm1.CheckBox5Click(Sender: TObject); {канавка колеса}.Visible := CheckBox5.Checked;;

TForm1.CheckBox6Click(Sender: TObject); {шлиц/шпонка колеса}.Visible := False;.Visible := False;.Visible := False;.Visible := False;

radiogroup3.itemindex of

: if not CheckBox6.Checked then imgShliz.Visible := TrueimgShlizFask.Visible := True;

: if not CheckBox6.Checked then imgShpon.Visible := TrueimgShponFas.Visible := True;;;

TForm1.FormCreate(Sender: TObject); {заполнение шапки таблицы}.ColWidths[1]:=500;.ColWidths[2]:=80;.Cells[0,0]:='№';.Cells[1,0]:='Содержание';.Cells[2,0]:='Оборудование';;

tform1.add(sod:string;oper:string='';stan:string='');

{добавление строки в техпроцесс: содержание, №операции, станок}

begin.RowCount:=StringGrid1.RowCount+1;.Cells[0,StringGrid1.RowCount-1]:=oper;.Cells[1,StringGrid1.RowCount-1]:=sod;

{если станок не указан явно - ставим предыдущий}

if stan='' then StringGrid1.Cells[2,StringGrid1.RowCount-1]:=StringGrid1.Cells[2,StringGrid1.RowCount-2]StringGrid1.Cells[2,StringGrid1.RowCount-1]:=stan;;

TForm1.Button2Click(Sender: TObject);

SaveAsExcelFile(aGrid: TStringGrid; ASheetName, AFileName: string): Boolean;

{поскольку в Excel столбцы нумеруются через буквы, то нужна процедура перевода}

function RefToCell(ARow, ACol: Integer): string;acol<27 then:= Chr(Ord('A') + ACol - 1) + IntToStr(ARow)acol<53 then Result := 'A'+Chr(Ord('A') + ACol - 27) + IntToStr(ARow)if acol<79 then Result := 'B'+Chr(Ord('A') + ACol - 53) + IntToStr(ARow)Result := 'C'+Chr(Ord('A') + ACol - 79) + IntToStr(ARow);;

= -4167;, Col: Integer;: string;, Sheet, Data: OLEVariant;, j,a,b,z: Integer;

// Prepare Data:= VarArrayCreate([1, AGrid.RowCount, 1, AGrid.ColCount], varVariant);i := 0 to AGrid.ColCount - 1 doj := 0 to AGrid.RowCount - 1 do[j + 1, i + 1] := AGrid.Cells[i, j];

// Create Excel-OLE Object:= False;:= CreateOleObject('Excel.Application');.DisplayAlerts := false;.Application.EnableEvents := false;

// Hide Excel.Visible := False;

// Add new Workbook.Workbooks.Add(xlWBatWorkSheet);:= XLApp.Workbooks[1].WorkSheets[1];.Name := ASheetName;.WorkBooks[1].WorkSheets[1].Columns.NumberFormat:='@';{формат ячейки - текст}

XLapp.WorkBooks[1].WorkSheets[1].Columns[1].ColumnWidth := 5;.WorkBooks[1].WorkSheets[1].Columns[2].ColumnWidth := 80;.WorkBooks[1].WorkSheets[1].Columns[3].ColumnWidth := 10;

// Fill up the sheet.Range[RefToCell(1, 1), RefToCell(AGrid.RowCount,.ColCount)].Value := Data;

// Save Excel Worksheet.Workbooks[1].SaveAs(AFileName);:= True;

// Error ?;

// Quit Excelnot VarIsEmpty(XLApp) then.DisplayAlerts := False;.Quit;:= Unassigned;:= Unassigned;;;;

SaveDialog1.Execute then {сохр - таблица, имя листа, имя файла}(StringGrid1,'1',SaveDialog1.FileName);

end;.

Похожие работы на - Подсистема автоматизированного формирования маршрута обработки детали

 

Не нашли материал для своей работы?
Поможем написать уникальную работу
Без плагиата!
Без нейросетей!