Технологическая схема водогрейной котельной с закрытой системой теплоснабжения и ее описание
Содержание
Введение
1. Технологическая схема водогрейной котельной с закрытой системой
теплоснабжения и ее описание
2. Полный энергобаланс технической системы за выбранный промежуток
времени
2.1 Расчет водных потоков
2.2 Расчет потоков греющей воды
2.3 Расчет параметров потока после смешения и действия насосов
2.4 Расчет других необходимых параметров
3. Тепловой баланс котла
4.. Полный энергобаланс технической системы
Литература
Введение
Основой всех процессов, протекающих в природе и в различных
технических устройствах, являются превращения одних видов энергии в другие. В
связи с этим все материальные изменения, представляющие сущность любого
технологического процесса, должны рассматриваться как вторичные, т.е. как
следствие энергетических преобразований.
Тем не менее, именно материальные изменения в изучаемой
системе считаются главными, а энергетические - второстепенными. Опираясь на
закон сохранения материи (материальный баланс), технолог стремится построить
оптимальную цепочку преобразований (технологическую схему) исходного сырья в
требуемый (желаемый) конечный продукт.
Однако при этом нужно учитывать термодинамические возможности
исследуемого процесса. В частности, принимать во внимание способность различных
технологических процессов селективно, т.е. избирательно, воспринимать
подведенную к ним энергию. Энергия требуемого качества ими потребляется, а
другие (не соответствующие характеру процесса) виды энергии отвергаются и
остаются неиспользованными. Пренебрежение законами преобразования энергии, неучет
взаимосвязи материальных и энергетических изменений могут привести к выбору
неоптимальной с народнохозяйственной точки зрения схемы производства.
Следовательно, помимо процессов преобразования материалов
необходимо анализировать, изучать вызвавшие их процессы и законы преобразования
энергии. Разработка методов для проведения таких исследований, как ранее уже
отмечалось, является задачей термодинамики.
Вся техника, т.е. совокупность технических объектов,
созданных человеком, работает на основе использования энергии. Поэтому
естественно, что среди различных подходов к ее изучению, проектированию,
эксплуатации и совершенствованию важнейшее место занимает энергетический. Для
этого (как и при других подходах - конструкторском, технологическом,
производственном, экономическом и др.) необходимо, прежде всего, создание
соответствующей теоретической модели рассматриваемого реального или
проектируемого технического объекта. Такая модель - техническая система -
должна отражать множество входящих в технический объект элементов и связей, как
между ними, так и с внешними объектами. В предельном случае, когда степень
идеализации минимальна, сам реальный технический объект может рассматриваться
как система.
Термодинамический анализ на базе эксергетического метода
представляет собой метод энергетического подхода к изучению и разработке
технических систем. Однако рассматривать все технические системы как объекты
термодинамического анализа нецелесообразно, его нужно использовать для
исследования только таких технических систем, где он может дать информацию,
существенно полезную для инженерной практики. Каковы специфические особенности
таких систем? Прежде всего, в анализируемой системе должны занимать
существенное место энергетические превращения, для изучения которых необходимо
второе начало термодинамики (первое начало играет определяющую роль всегда,
поэтому здесь не упоминается). Другими словами, в энергетических превращениях
достаточно важную роль должны играть такие, которые характеризуются энтропией,
отличной от нуля. Поэтому, например, технические системы типа механических,
электромеханических и электрических, как правило (если ни не сопровождаются
существенными диссипативными эффектами), не изучаются методами
термодинамического анализа.
Вторая важная особенность технических систем, определяющая
целесообразность использования их термодинамического анализа, состоит в том,
что действие этих систем происходит в условиях взаимодействия с равновесной
окружающей средой, параметры которой (температура, давление и состав) не зависят
от действия си-темы. Вместе с тем эти параметры оказывают определяющее влияние
на характеристики системы, и абстрагироваться от них при анализе, как правило,
невозможно; рассматривается, по существу, большая система, включающая и
рассматриваемую систему, и окружающую среду. Такой подход в наибольшей степени
соответствует большинству задач инженерной практики.
Указанные особенности характерны для двух видов технических
систем - энергетических и технологических, предназначенных соответственно для
преобразования энергии (например, электростанции теплосиловые, теплонасосные,
холодильные, криогенные установки) и вещества (например, химические,
металлургические, пищевые). Первые обычно называют энергетическими,
вторые - технологическими. Такое разделение в значительной
степени условно, поскольку процессы преобразования вещества и энергии
неразрывно связаны. В принципе, почти любая система преобразования вещества -
это система преобразования энергии, и наоборот. Современная тепловая
электростанция может рассматриваться с термодинамических позиций как система
преобразования топлива и кислорода воздуха в твердые продукты сгорания и
углекислый газ; точно так же металлургический завод можно представить как
систему, генерирующую теплоту. В так называемых энерготехнологических процессах
вообще невозможно разделить преобразования вещества и энергии. Энергетические и
технологические системы состоят, по существу, из одинаковых элементов и блоков,
в которых протекают аналогичные процессы. Это, например, теплообменники, топочные
устройства или реакторы, компрессоры и насосы, массообменные аппараты,
трубопроводы и т.п., в которых протекают такие процессы, как перенос вещества,
энергии и количества движения. Поэтому независимо от конкретного объекта
возможен и целесообразен общий подход к их анализу, при котором в полной мере
учитывается единство процессов преобразования вещества и энергии. Элементы
такой методики применяются уже достаточно давно, однако возможности ее
использования в полной мере открылись лишь в последнее время.
Независимо от вида технической системы термодинамический
анализ проводится на основе уже заранее известных термодинамических параметров
системы (получаемых либо в эксперименте, либо расчетным путем при
проектировании). Минимальное число этих параметров должно быть таким, чтобы для
изучаемой системы и любой ее анализируемой части можно было составить
материальный и энергетический балансы. С более общей точки зрения необходимо
располагать данными для балансов, отражающих закон сохранения материи и закон
сохранения энергии (в форме первого начала термодинамики) и, наконец, второе
начало термодинамики (как сумму двух законов - постоянства энтропии в обратимых
процессах и ее возрастания в необратимых). Последний вид баланса -
эксергетический - завершает систему уравнений и основан на первых двух
балансах.
Метод термодинамического анализа сводится, в конечном счете,
к операциям, производимым в два этапа. На первом этапе путем логической
абстракции в зависимости от целей исследования выделяют для анализа любую часть,
заключающую элемент или группу элементов рассматриваемой системы, и составляют
соответствующие эксергетические балансы.
Целью этой работы является расчет водогрейной котельной.
Водогрейные котлы, назначением которых является получение горячей воды заданных
параметров, применяют для снабжения подогретой водой систем отопления
вентиляции, бытовых и технологических потребителей.
котельная теплоснабжение энергобаланс тепловой
1.
Технологическая схема водогрейной котельной с закрытой системой теплоснабжения
и ее описание
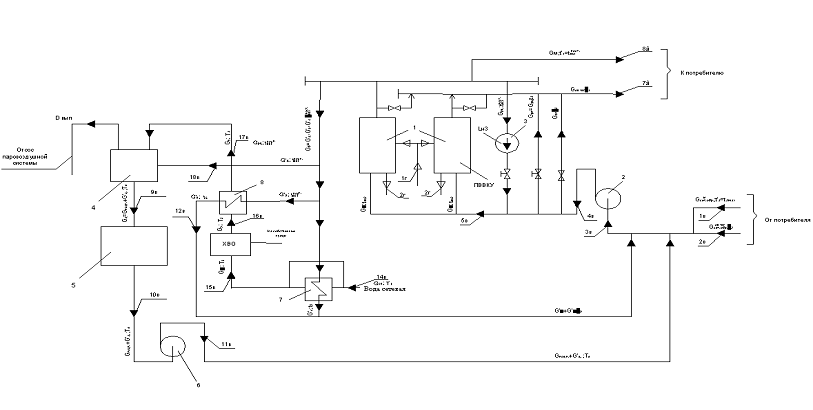
Рис.1 Технологическая схема водогрейной
котельной. 1. Водогрейный котел (котел утилизатор); 2. Сетевой насос;
3. Рециркуляционный насос; 4. Вакуумный деаэратор; 5. Бак
деаэрированной воды; 6. Подпиточный насос; 7. Водоводяной подогреватель сырой
воды; 8. Водоводяной подогреватель умягченной воды; 9. Трубопроводы и арматура.
Технологическая схема приведена в графической части курсового
проекта и на рис.1. Сетевая вода при температуре
подаётся в котёл-утилизатор (КУ). В котле теплота отработавших
дымовых газов от сжигания природного газа, подводимая в (т.1г), передаётся
сетевой воде и нагревается до температуры 150 
. Часть энергии рассеивается в окружающую среду
. Далее идёт разделение потока горячей
сетевой воды. Часть её идёт на подогрев сырой и умягчённой воды, а также на
деаэрацию, а основной объём сетевой воды идёт тепловому потребителю по двум
потокам (т.8в) и (т.7в). Для регулирования температуры второго потока
предусмотрены нерегулируемый и регулируемый перепуски.
Рассмотрим процесс подготовки воды для подпитки. Сырая вода
(т.14в) подаётся в водоводяной подогреватель сырой воды, где на её нагрев
тратится часть потока горячей сетевой воды. Здесь также присутствуют потери в
ОС
. Далее подогретая сырая вода с
температурой 40
(т.15в) подаётся на химическую очистку ХВО, где часть её тратится
на собственные нужды и также присутствуют потери в окружающую среду
. Умягчённая вода (т.16в) подогревается в
водоводяном подогревателе умягчённой воды (до температуры на 20 0С
ниже температуры воды в дэараторе при давлении Р=0,3 ата) и с температурой
(т.17в) подаётся в вакуумный деаэратор. В
деаэраторе поддерживается атмосфера, при которой жидкость находится в состоянии
насыщения. За счёт подаваемой в деаэратор горячей сетевой воды (т.18в) с
температурой 150
вода подпитки нагревается, и на выходе мы получаем поток
деаэрированной воды (т.9в), который поступает в бак-деаэратор. Здесь также
присутствуют потери в ОС
. Часть паровоздушной смеси теряется в
результате выпара (т.4ПВС). Давление возвращаемой сетевой воды (1в-2в) выше
давления в баке-деаэраторе, поэтому поток подпитки из бака сжимается (10в-11в)
и смешивается с ней. Потоки сетевой воды после водоводяных подогревателей
сливаются и подаются на смешение с возвращаемой сетевой водой.
Возвращаемая от потребителей сетевая вода - (т.1в) и (т.2в)
смешивается с потоком подпитки и потоком от водоводяных подогревателей -
(т.3в), далее над потоком совершается работа сетевым насосом и получает
параметры точки 4в. Затем поток снова разделяется - часть идёт на регулируемый
и нерегулируемый перепуски, реализованные в виде перемычек. Они необходимы для
поддержания заданной потребителем температуры СВ.
Температура сетевой воды в подающем трубопроводе за отопительный
период не снижается ниже 70°С, что диктуется потребителями горячего
водоснабжения (точка температурного излома соответствует температуре наружного
воздуха + 4.2°С). В летний период температура сетевой воды, а также температура
воды выдаваемой в сеть в качестве теплоносителя потребителю считается
равной 150°С.
Для облегчения расчетов водогрейной котельной сделаем некоторые
допущения: пренебрежем работой дроссельных каналов; изобарную теплоемкость воды
считаем постоянной и равной
т.к. в технических расчетах при давлении в
системе менее 100 атм. теплоемкость для воды принимается постоянной; плотность
воды принимаем
1000 кг/м³.
2.
Полный энергобаланс технической системы за выбранный промежуток времени
2.1
Расчет водных потоков
Расчет потока сетевой воды идущей к потребителю и
возвращающейся после отработки в тепловые сети водогрейной котельной.
Дано:
Температура сетевой воды, поступающая тепловому потребителю
(т.8в):
Температура сетевой воды, поступающая от теплового потребителя
(т.1в):
Количество сетевой воды поступающее к тепловому
потребителю:
Рассчитываем:
Отпуск тепла к тепловому потребителю:
Объём сетевой воды в тепловых сетях:
;
Количество подпиточной воды на восполнение потерь
в теплосети (составляют
0,75% от объёма воды в тепловых сетях):
Количество сетевой воды в обратном трубопроводе на входе в
котельную от теплового потребителя:
Энергия потока обратной сетевой воды возвращающейся от
потребителя:
Далее рассчитываем второй трубопровод:
Дано:
Температура сетевой воды, поступающая тепловому потребителю т.7в:
Температура сетевой воды, поступающая от теплового потребителя
т.2в:
Количество сетевой воды поступающее к тепловому
потребителю:
Рассчитываем:
Отпуск тепла к тепловому потребителю:
Объём сетевой воды в тепловых сетях:
Количество подпиточной воды на восполнение потерь
в теплосети (составляют
0,75% от объёма воды в тепловых сетях):
Количество сетевой воды в обратном трубопроводе на входе в
котельную оттеплового потребителя:
Энергия потока обратной сетевой воды возвращающейся от
потребителя:
Учитывая потери в тепловых сетях, определим количество подпиточной
воды требуемой для нормальной работы котельной:
Энергия потока сырой воды необходимой для восполнения потерь воды
в сетях:
2.2
Расчет потоков греющей воды
Расчет греющей воды на деаэрацию:
Исходная вода, поступающая на обработку, и возвращаемый
потребителям конденсат могут содержать растворенные в них газы. Для удаления
газов из питательной воды применяют термическая и иногда химическая деаэрация.
При водогрейных котлоагрегатах и отсутствии источника пара
для деаэрации питательной воды применяют термические вакуумные деаэраторы,
работающие при давлении ниже атмосферного. В них подается вода с температурой,
большей, чем температура насыщения в вакуумном деаэраторе. При входе воды в
деаэратор она закипает. Работающие по такому способу вакуумные деаэраторы
называются устройствами для "перегретой" воды.
Рис.2.2.1 - Вакуумный деаэратор
Дано:
Температура греющей воды поступающей в деаэратор т.18в:
Температура подпиточной воды в т.17в (на 20 0С ниже
температуры насыщения в дэараторе при давлении Р=0,3 ата;
):
Температура паровоздушной смеси:
Температура уходящего потока из деаэратора:
Количество поступающей подпиточной воды:
Количество паровоздушной смеси (равен сумме пароводяной смеси и
количеству насыщенного воздуха):
Количество умягченной воды поступающей в бак деаэрированной воды
равно количеству подпиточной сетевой воды.
Рассчитываем:
Количество греющей воды, поступающей в деаэратор с учётом потерь в
ОС,
от полезного потока теплоты процесса
нагрева, найдем из баланса теплоты:
Потоки энергии:
- поток энергии греющей воды
-поток энергии подпиточной воды
- поток энергии, уходящего из деаэратора в бак деаэрированной
воды
-поток энергии уходящей паровоздушной системы
-потери в ОС;
Баланс энергии для вакуумного деаэратора:
0,1317+0,056=0,186+0,0015+0,0009
,1877=0,188
Дисбаланс составляет 0,2%
Расчет воды,
подвергаемой
химической водоочистке:
Из воды при ее подогреве и испарении происходит выделение
солей, связаное с повышением их концентрации, вплоть до насыщения и
возникновения кристализации. Это приводит к образованию на шереховатой
поверхности металла и в объеме первичных кристаллов, а при дальнейшем обогреве
к укрупнению отдельных кристалов. Для избежания столь неблагоприятных
последствий применяется химическая очистка воды.
Рис.2.2.1 - Химическая водоочистка;
Дано:
Температура сетевой воды после водоводяного
подогревателя сырой воды т.15в:
Температура сетевой воды после ХВО т.16в:
Количество сетевой воды поступающей на ХВО:
Температура воды уходящей на собственные нужды:
Рассчитываем:
Количество сетевой воды с учетом воды на собственные нужды:
Составим баланс энергии для химической водоподготовки:
Потоки энергии:
-поток энергии перед ХВО
- поток энергии после ХВО
- поток энергии уходящий с водой на собственные нужды
- потери в ОС
Баланс энергии для ХВО:
,107=0,102+0,00054+0,005
,107=0,1075
Дисбаланс составляет 0,5%
Расход тепла на подогрев сырой воды перед
водоподготовкой:
Для того чтобы приступить к химической водоочистке, поток сырой подпиточной
воды идущей на восполнение потерь в тепловых сетях идущей к потребителям, поток
нужно подогреть до определенной температуры. Для подогрева сырой воды
используется поток греющей воды идущей от котла - утилизатора, с дальнейшим
смешиванием потока идущего от теплового потребителя.
Рис.2.2.3 - Водоводяной подогреватель сырой воды;
Дано:
Температура греющей воды в т. 19в:
Температура подпиточной воды т.14в:
Температура потока после водоводяного подогревателя воды т.15в:
Количество подпиточной воды т.14в (15в):
Рассчитываем:
Температура отработавшей греющей воды. Рассчитаем количество
греющей воды т. 19в (т. 19): исходя из, приведенного выше расчета вакуумного
деаэратора определяем, количество греющей смеси, т. к количество греющей воды
поступающей в бак деаэратора равно
, а температура
; то количество греющей воды уходящей на подогрев умягченной
подпиточной воды и на подогрев сырой подпиточной воды соответственно равно
количеству воды на деаэрацию разделенную на половину, т. к температура
подогревающей воды постоянна и равна
.
Следовательно потоки воды:
,
т.к. нет данных для определения соотношения
, то предположим, что на подогрев
умягченной и сырой подпиточной воды расходуется равное количество воды:
Составляем тепловой баланс водоводяного подогревателя сырой воды:
Потоки энергии:
- поток энергии подпиточной воды
- поток энергии греющей воды
- поток энергии подогретой подпиточной воды
- поток энергии отработавшей подогревающей воды смешивающийся с
потоком отработавшей подогревающей воды после водоводяного подогревателя
умягченной воды
-потери в ОС
Баланс энергии водоводянного подогревателя сырой воды:
,1+0,043=0,0007+0,0356+0,1075
,143=0,1438
Дисбаланс составляет 0,6%
Расход тепла на подогрев умягченной воды
перед деаэрацией:
Поток идущий после химической водоочистки (умягченнаявода,
лишенная химических примесей), нужно подогреть до температуры ниже температуры
насыщения в вакуумном деаэраторе. Для этого применяется поток греющей воды
идущей от котла - утилизатора.
Рис.2.2.4 - Водоводяной подогреватель умягченной воды;
Дано:
Температура подогревающей воды т.12:
Температура умягченной воды т.16в:
Температура подогретой умягченной воды т.17в:
Количество подпиточной воды (т.16в, т.17в):
Количество греющей воды (т.12, т.12в):
количество греющей воды поступающей на подогрев умягченной воды
после ХВО
оговорено и рассчитано выше в разделе "Расход тепла на
подогрев сырой воды перед водоподготовкой"
Рассчитываем:
Температура отработавшей греющей воды идущей на смешение.
Составляем тепловой баланс водоводянного подогревателя умягченной
воды:
Потоки энергии:
- поток энергии подпиточной воды
- поток энергии греющей воды
- поток энергии подогретой умягченной подпиточной воды
- поток энергии отработавшей подогревающей воды смешивающийся с
потоком отработавшей подогревающей воды после водоводяного подогревателя
подпиточной воды
-потери в ОС
Баланс энергии водоводяного подогревателя умягченной воды
,102+0,1=0,132+0,07+0,001
, 202=0, 203
Дисбаланс составляет 0,49%
Расчет бака деаэрированной воды:
Бак деаэрированной воды применяют для хранения воды, в случае
отсутствия
подпитки сырой сетевой воды (или в случае аварийного состояния), с
часовым запасом предусмотренным для устранения неполадок в тепловых сетях.
Рис.2.2.5 - Бак деаэрированной воды;
Дано:
Температура воды поступающей после деаэратора т.9в:
Количество воды поступающей и уходящей из бака деаэратора:
Рассчитываем:
Температура воды после хранения в баке деаэратора.
Энергетический баланс бака деаэрированной воды:
Потоки энергии:
- поток энергии деаэрированной воды
- поток греющей воды
- потери в ОС
Баланс энергии бака деаэрированной воды:
,1849=0,184+0,0009
,1849=0,1849
Дисбаланс составляет 0,0%
2.3
Расчет параметров потока после смешения и действия насосов
Подпиточный насос компенсирует утечки из тепловой сети.
Процент утечки задается в пределах 1-2% часового расхода сетевой воды. При
непосредственном отборе воды из системы для горячего водоснабжения величину
утечки определяют расчетом. Подпитку осуществляют водой, прошедшей
водоподготовку.
Параметры потока перед подпиточным насосом:
Параметры насоса:
Мощность подпиточного насоса:
Следовательно, параметры потока после подпиточного насоса:
Параметры потока после смешивания точек 12в и 19 (т. 20):
Параметры потока после смешения потоков обозначенных точками (т.
20, т.11в, т.1в, т.2в) т.3в:
- суммарный поток перед сетевым насосом
Температура сетевой воды в обратном
трубопроводе перед сетевым насосом, определяется в результате смешения потоков
обратной сетевой воды от потребителя, потока подпитки и потока воды от
водоводяных подогревателей:
Расчет параметров потока после сетевого насоса т.4в:
Давление перед насосом (позиция №2 на схеме):
, за насосом
Объем (часовой) воды после смешения перед сетевым насосом:
Где
-время 1час
-плотность воды
Рабата насоса совершаемая над потоком:
Мощность насоса:
Разность температур перед и за сетевым насосом определяется:
2.4
Расчет других необходимых параметров
Сумарный отпуск тепла водогрейными котлами с учётом потерь тепла
через ограждающую конструкцию КУ:
Кол-во работающих водогрейных котлов:
Тепловая нагрузка на каждый котёл:
Количество воды, пропускаемое через каждый работающий котел:
Сумарное количество воды пропускаемое через водогрейные
котлы:
Количество воды на рециркуляцию, определяется температурой воды на
входе в котёл
, до которой необходимо нагреть обратную
сетевую воду с восполненными потерями и температурой
находим из баланса теплоты:
Количество воды на регулируемый перепуск:
Энергия воды идущей на регулируемый перепуск:
3.
Тепловой баланс котла
При использовании теплоты газов, покидающие технологические
аппараты, котельный агрегат называют котлом-утилизатором. Данный для расчетов
водогрейный котел предназначен для выработки теплоты, используемой для
отопления и горячего водоснабжения жилых, общественных и промышленных сооружений
и зданий. Производительность установок определяется как сумма максимальных
часовых расходов теплоты на указанные цели при расчетной температуре наружного
воздуха с учетом потерь и расхода теплоты на собственные нужды.
Находим состав действительных дымовых газов по заданному
содержанию кислорода:
|
ИД - объемный
состав газа теплового двигателя:
|
|
|
|
Компо-
|
Молярная
|
низш. тепл.
сгорания
|
Плотность
|
Рабочая масса
|
|
нент ПГ
|
масса
|
Норм. м.
|
Тымчак
|
при н. у.
|
табличн.
|
В расчет
|
Расчетная
|
|
|
кг/кмоль
|
ккал/м3
|
ккал/м3
|
кг/м3
|
%
|
%
|
%
|
|
СО
|
28,011
|
3018
|
3016
|
1,2505
|
0,00%
|
0,0%
|
0,0%
|
|
Н2
|
2,016
|
2579
|
2577
|
0,0900
|
0,00%
|
0,0%
|
0,0%
|
|
СН4
|
16,042
|
8555
|
8558
|
0,7162
|
86,30%
|
86,3%
|
86,3%
|
|
С2Н4
|
28,052
|
14107
|
14105
|
1,2523
|
0,00%
|
0,0%
|
0,0%
|
|
С2Н6
|
30,068
|
15226
|
15235
|
1,3423
|
6,00%
|
6,0%
|
6,0%
|
|
С3Н8
|
44,094
|
21795
|
21802
|
1,9685
|
5,00%
|
5,0%
|
5,0%
|
|
С4Н10
|
58,12
|
28338
|
28345
|
2,5946
|
0,80%
|
0,8%
|
|
С5Н12
|
72,151
|
34890
|
34900
|
3,2210
|
0,00%
|
0,0%
|
0,0%
|
|
СmНn*
|
114,22
|
14107
|
17000
|
5,0991
|
0,00%
|
0,0%
|
0,0%
|
|
СО2
|
44,011
|
0
|
0
|
1,9648
|
0,00%
|
0,0%
|
0,0%
|
|
О2
|
32
|
0
|
0
|
1,4286
|
0,00%
|
0,0%
|
0,0%
|
|
N2
|
28,016
|
0
|
0
|
1,2507
|
1, 20%
|
1,2%
|
1,2%
|
|
Н2О
|
18,016
|
0
|
0
|
0,8043
|
0,70%
|
0,7%
|
0,7%
|
|
H2S
|
34,082
|
5585
|
5534
|
1,5215
|
0,00%
|
0,0%
|
0,0%
|
|
Проверка
материального состава топлива по балансу
|
100,0%
|
100%
|
100%
|
|
теплоемкость
топлива (не зависит от температуры)
|
1,494
|
ср,
кДж/ (м3*К)
|
|
физическая
энтальпия топлива
|
|
|
29,9
|
кДж/м3
|
|
|
* принято для
этилена, как рекомендует н. м., у Тымчака иначе, иные
|
|
|
у него и
теплоты сгорания. Здесь из "измерения и учета расхода газа"
|
|
|
Коэф. избытка
воздуха
|
|
|
|
|
1,7
|
|
Температура
воздуха, tв
|
|
|
0С
|
|
20
|
|
Температура
топлива tг
|
|
|
0С
|
|
20
|
|
Объем д. г.
|
|
|
|
м3/м3
|
|
19,77
|
|
Состав
действительных д. г.
|
|
|
|
|
|
- азота, VN2
|
|
|
|
% объемн.
|
71,98%
|
|
- трёхатомных
газов, VRO2
|
|
|
% объемн.
|
5,92%
|
|
- водяных
паров, VH2O
|
|
|
% объемн.
|
13,24%
|
|
- кислорода, VO2
|
|
|
|
% объемн.
|
8,00%
|
|
- аргона VAr
|
|
|
|
% объемн.
|
0,83%
|
|
Баланс
|
|
|
|
% объемн.
|
100,0%
|
|
Смешение
воздуха с выхлопными газами ГТД
|
|
|
|
|
Расчет на 1
метр кубический топлива ГТД
|
|
|
Выхлопные газы
(ВГ)
|
|
|
|
|
|
Расход ВГ
|
|
|
|
м3/м3
|
|
21,1
|
|
Температура ВГ
|
|
|
|
0С
|
|
440
|
|
Энтальпия ВГ
действительного состава на 1 м3 ВГ
|
кДж/м3
|
|
615
|
|
Средние
объёмные изобарные теплоемкости газов:
|
кДж/ (м3*гр)
|
1,399
|
|
N2
|
69,60%
|
|
0,9196
|
|
кДж/ (м3*гр)
|
1,3211
|
|
CO2
|
5,56%
|
|
0,1087
|
|
кДж/ (м3*гр)
|
1,9545
|
|
H2O
|
15,95%
|
|
0,2511
|
|
кДж/ (м3*гр)
|
1,5744
|
|
O2
|
8,06%
|
|
0,1115
|
|
кДж/ (м3*гр)
|
1,3839
|
|
Ar
|
0,83%
|
|
0,0077
|
|
кДж/ (м3*гр)
|
0,9335
|
|
|
100,00%
|
Энтальпия ВГ на
1м3 ПГ
|
кДж/м3
|
|
12955
|
|
|
Воздух
|
|
|
|
|
|
|
|
Расход воздуха
на метр ПГ, поступающего в ГТД
|
|
0,5
|
м3/м3
|
|
Температура
|
|
|
|
|
20
|
0С
|
|
Состав воздуха,
объемный
|
|
|
|
|
|
|
|
содержание N2
|
|
|
|
73,3%
|
|
|
|
содержание СО2
|
|
|
|
0,03%
|
|
|
|
содержание Н2О
(соотв. влагосодерж.10 г/кг)
|
6,1%
|
|
|
|
содержание О2
|
|
|
|
19,7%
|
|
|
|
содержание
аргона (Ar)
|
|
|
0,9%
|
|
|
|
сумма
контрольная по балансу
|
|
|
100,0%
|
|
|
Теплоемкость
воздуха влажного
|
|
|
1,331
|
кДж/ (м3*гр)
|
|
Теплоемкость
сухой компоненты
|
1,320
|
кДж/ (м3*гр)
|
1,240
|
кДж/ (м3*гр)
|
|
Теплоемкость
водяных паров воздуха
|
1,497
|
кДж/ (м3*гр)
|
0,0908
|
кДж/ (м3*гр)
|
|
Энтальпия
влажного воздуха на метр воздуха
|
|
27
|
кДж/м3
|
|
|
Смесь
|
|
|
|
|
|
|
|
Расход смеси на
метр ВГ
|
|
|
|
21,6
|
м3/м3
|
|
Состав смеси
|
|
|
|
|
|
|
|
- азота, VN2
|
|
14,9
|
м3/м3
|
|
69,70%
|
|
|
- трёхатомных
газов, VRO2
|
1,2
|
м3/м3
|
|
5,43%
|
|
|
- водяных
паров, VH2O
|
3,4
|
м3/м3
|
|
15,72%
|
|
|
- кислорода, VO2
|
|
1,8
|
м3/м3
|
|
8,33%
|
|
|
- аргона VAr
|
|
0,2
|
м3/м3
|
|
0,83%
|
|
|
Баланс
|
|
|
21,4
|
м3/м3
|
|
100,0%
|
|
|
Температура
смеси расчет
|
|
|
0С
|
|
431
|
|
Температура
смеси приближение
|
|
0С
|
|
431
|
|
Энтальпия смеси
|
|
|
|
кДж/м3
|
|
602
|
|
Средние
объёмные изобарные теплоемкости газов:
|
кДж/ (м3*гр)
|
1,396
|
|
N2
|
|
|
0,9201
|
|
кДж/ (м3*гр)
|
1,3201
|
|
CO2
|
|
|
0,1058
|
|
кДж/ (м3*гр)
|
1,9491
|
|
H2O
|
|
|
0,2470
|
|
кДж/ (м3*гр)
|
1,5722
|
|
O2
|
|
|
0,1153
|
|
кДж/ (м3*гр)
|
1,3823
|
|
Ar
|
|
|
0,0077
|
|
кДж/ (м3*гр)
|
0,9335
|
Объемный состав дымовых газов после смешения с присосом
воздуха рассчитывается по формуле:
где
и
объемные доли вещества в дымовых газах и присосе воздуха
соответственно;
и
объем дымовых газов и присоса воздуха соответственно.
Для азота:
;
:
;
Для углекислого газа:
;
;
;
Для H2O:
;
;
;
Для кислорода:
;
;
;
Для аргона:
;
;
;
|
Состав
смеси
|
|
Расход смеси на
метр ВГ
|
21,6
|
м3/м3
|
|
Состав смеси
|
|
|
|
- азота, VN2
|
69,70%
|
|
|
- трёхатомных
газов, VRO2
|
5,43%
|
|
|
- водяных
паров, VH2O
|
15,72%
|
|
|
- кислорода, VO2
|
8,33%
|
|
|
- аргона VAr
|
0,83%
|
|
|
Баланс
|
100,0%
|
|
Так как температуры на выходе и входе двух котлов и расходы
через них равны, то рассмотрим их как один утилизационный котёл с общим расходом
дымовых газов:
;
Общий расход сетевой воды:
;
Принимаем, что на вход дымовые газы поступают с температурой 440ºС, на выходе из КУ дымовые газы охлаждаются до 100 oC. Также принимаем, что
нагреваемая среда - чистая вода. Входная температура воды 70oC, выходная 150oC. Суммарный отпуск тепла
водогрейными котлами:
;
Действительный оббьем дымовых газов равен:
Присос воздуха от расхода окислителя равен 2,5%=, что равно
Теплоёмкость дымовых газов рассчитываем по формуле:
Средние объёмные изобарные теплоёмкости компонент дымовых газов
для температуры 440ºС:


Так как известна концентрация паров H2O во влажном воздухе, то, воспользовавшись функциями для
нахождения изобарной теплоёмкости воды и теплоёмкости сухого воздуха из Microsoft Excel, найдём теплоёмкость влажного воздуха при температуре 20ºС. Эта теплоёмкость будет состоять из
суммы теплоёмкостей жидкой и сухой компонент, умноженных на их концентрации:
Энтальпия дымовых газов на входе в котел:
Энтальпия присосов воздуха на входе в котел:
Рассчитаем смешение дымовых газов на входе в котел с
присосом воздуха:
Объем дымовых газов на входе в котел:
Найдем энтальпию смеси дымовых газов и присоса воздуха на входе в
котел:
получаем:
Объем дымовых газов на входе равен объему газов на выходе:
Теплоемкость дымовых газов с присосом воздуха на выходе из котла:
Средние объёмные изобарные теплоёмкости компонент дымовых газов
для температуры 100ºС:
Энтальпия дымовых газов на выходе из котла:
Найдем расход дымовых газов с учетом потерь:
,
С учётом того, что потери через
ограждающие конструкции КУ были учтены при расчёте расхода сетевой воды через
КУ и расчёте расхода дымовых газов, потребляемых для нагрева воды, баланс
энергии для КУ принимает следующий вид:
Баланс энергии для КУ:
Рис.2 Схематическое изображение котла-утилизатора.
Дано:
Расход дымовых газов с учетом потерь
Энтальпия дымовых газов на выходе из котла:
Объем дымовых газов на входе равен объему газов на выходе:
Общий расход сетевой воды:
;
Энтальпию смеси дымовых газов и присоса воздуха на входе в котел:
.
Температура сетевой воды входящей в котел:
Температура сетевой воды подогретой дымовыми газами и уходящей из
котла:
Рассчитываем:
Составляем баланс энергии для котла - утилизатора:
- энергия входящей смеси дымовых газов и присоса воздуха в котел;
- энергия потока воды входящей в котел;
- энергия выходящей смеси дымовых газов и присоса воздуха из
котла;
- энергия потока воды на выходе из котла;
- потери энергии через ограждающие конструкции водогрейного котла
- утилизатора.
, 8,97+14=19,2+0,5+3,15, 22,97=22,85.
Дисбаланс=0,5%
4..
Полный энергобаланс технической системы
В результате расчёта параметров системы определились входящие
и выходящие в котельную основные потоки энергии. Также были определены потери
полезной тепловой энергии в окружающую среду. На основании полученных данных
возможно составление полного энергетического баланса системы, который будет
состоять из входящих, выходящих потоков сетевой воды и потерь в ОС.
Приходная часть:
- энергия потока обратной сетевой воды возвращающейся от
потребителя в т.1в;
- энергия потока обратной сетевой воды возвращающейся от
потребителя в т.2в;
- энергия потока сырой воды необходимой для восполнения потерь
воды в сетях;
- энергия потока смеси дымовых газов и присоса воздуха входящих в
котел;
Расходная часть:
- отпуск
тепла к тепловому потребителю т.8в;
- отпуск
тепла к тепловому потребителю т.7в;
- энергия потока смеси дымовых газов и присоса воздуха на выходе
из котла;
-поток энергии уходящей паровоздушной системы;
- потери энергии через ограждающие конструкции водогрейного котла
- утилизатора;
- энергия потока греющей воды поступающей в деаэратор;
-потери энергии через деаэратор;
-поток энергии греющей воды поступающий в подогреватель умягченной
воды;
- потери энергии через подогреватель умягченной воды;
- энергия
потока воды на собственный нужды после ХВО;
-потери энергии через ХВО;
- энергия потока греющей воды поступающей в подогреватель сырой
воды;
- потери энергии через подогреватель сырой воды;
- потери энергии через бак деаэрированой воды;
Энергетический баланс всей системы выполняется только в тех
случаях когда энергия приходной части будет равна энергии расхода, это
выполняется в следующем уравнении:
=9,6+11,2+3,15+0,0015+0,5+0,056+0,0009+0,1+0,001+0,005+0,00054+0,1+0,0007+0,0009=24,716
МВт
,613=24,716
Дисбаланс=0,4%
Дисбаланс возможен из-за принятых мною округлениях в расчетах
энергетических балансов.
Для облегчения построения диаграммы Сэнки, переведем
размерность всех потоков энергии из МВт в кДж/час:
Приходная часть:
- энергия потока обратной сетевой воды возвращающейся от
потребителя в т.1в;
- энергия потока обратной сетевой воды возвращающейся от
потребителя в т.2в;
- энергия потока сырой воды необходимой для восполнения потерь
воды в сетях;
- энергия потока смеси дымовых газов и присоса воздуха входящих в
котел;
Расходная часть:
- отпуск
тепла к тепловому потребителю т.8в;
- отпуск
тепла к тепловому потребителю т.7в;
- энергия потока смеси дымовых газов и присоса воздуха на выходе
из котла;
-поток энергии уходящей паровоздушной системы;
- потери энергии через ограждающие конструкции водогрейного котла
- утилизатора;
- энергия потока греющей воды поступающей в деаэратор;
-потери энергии через деаэратор;
-поток энергии греющей воды поступающий в подогреватель умягченной
воды;
- потери энергии через подогреватель умягченной воды;
энергия
потока воды на собственный нужды после ХВО;
потери энергии через ХВО;
энергия потока греющей воды поступающей в подогреватель сырой
воды;
потери энергии через подогреватель сырой воды;
- потери энергии через бак деаэрированой воды;
Литература
1.
Б.М. Хрусталев, А.П. Несенчук, В.Н. Романюк "Техническая
термодинамика", т.1. УП "Технопринт", Минск 2004г.
.
Б.М. Хрусталев, А.П. Несенчук, В.Н. Романюк "Техническая
термодинамика", т.2. УП "Технопринт", Минск 2004г.
.
М.П. Вулкалович, С.Л. Ривкин, А.А. Александров "Таблицы
тепло-физических свойств воды и водяного пара".
Издательство
стандартов, Москва, 1969г.
4.
Ю.П. Гусев "Основы проектирования котельных установок" Издательство
Литературы по строительству, Москва, 1973г.