|
Условия выбора
|
Расчётные условия
|
Каталожные данные НДЕ-750
|
|
Uуст ≤ Uном, кВ
|
330
|
|
|
Схема соединения класс точности
|
0,5
|
0,5
|
|
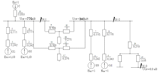
По вторичной нагрузке S2 расч ≤ S2
ном, Ом
|
29.9
|
400
|
Расчет вторичной нагрузки ТV и схема подключения приборов см.П.8.8
.22 Выбор токоведущих частей в цепи трансформатора, за пределами ОРУ 330
8.22.1Токопроводы выбираются по экономической плотности тока по формуле
(36)
g
Э=
мм2
Принимаем
3АС 600/72
.22.2
Проверка сечения по допустимому току (на нагрев)
MAX ≤ IДОП
; А
,24
< 3150 ; А
.22.3
Проверка на термическое действие тока короткого замыкания
по
формуле (37)
MIN =
мм2
По
условию
<1800
8.10.1.4
Проверка на схлестывание
Не
проводится, так как IПО =18,03 < 20 кА
.10.1.5
Проверка по условию короны
=1,66 см
по
формуле (43)
К=
по
формуле (44)
ЭК=
=13,84 см
-
расстояние между фазами D=750 см [6] с.237
по
формуле (42)
ср
= 1,26 ∙ 750=945 см
по
формуле (38)
по
формуле (39)
Е=
кВ/см
,07∙
≤ 0,9∙30,68
,2
кВ/см < 27,54 кВ/см
Провод
3∙АС 600/72 удовлетворяет всем требованиям.
8.23
Выбор токоведущих частей в цепи линии, за пределами ОРУ 330 кВ.
.23.1Токопроводы
выбираются по экономической плотности тока
по
формуле (36)
Э=
мм2
Принимаем
2АС 400/93
.23.2
Проверка сечения по допустимому току (на нагрев)
MAX ≤ IДОП
; А
,24
< 3150 ; А
.23.3
Проверка на термическое действие тока короткого замыкания
по
формуле (37)
MIN =
мм2
По
условию
<800
8.23.4
Проверка на схлестывание
Не
проводится, так как IПО =18,03 < 20 кА
8.23.5
Проверка по условию короны
=1,455 см
по
формуле (40)
К=
по
формуле (41)
ЭК=
=7,62 см ср = 1,26 ∙ 750=945 см
по
формуле (38)
по
формуле (39)
Е=
кВ/см
,07∙
≤ 0,9∙30,01
,075
кВ/см < 27,91 кВ/см
Провод
2АС 400/93 удовлетворяет всем требованиям.
8.24
Выбор токоведущих частей в пределах ОРУ 330
Принимаем
3АС 400/93
.24.1Проверка
сечения по допустимому току (на нагрев)
MAX ≤ IДОП
; А
,71
< 2505 ; А
.24.2
Проверка на термическое действие тока короткого замыкания
по
формуле (37)
MIN =
мм2
По
условию
<1200
8.24.3
Проверка на схлестывание
Не
проводится, так как IПО =18,03 < 20 кА
.24.4
Проверка по условию короны
=1,45 см
по
формуле (43)
К=
по
формуле (44)
ЭК=
=13,23 см
-
расстояние между фазами D=750 см [6] с.237
по
формуле (42)
ср
= 1,26 ∙ 750=945 см
по
формуле (38)
по
формуле (39)
Е=
кВ/см
,07∙
≤ 0,9∙30,01
,23
кВ/см < 27,9 кВ/см
Провод
3АС 400/93 удовлетворяет всем требованиям.
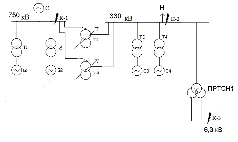
8.25 Выбор изоляторов в цепи ОРУ 330 кВ
В ОРУ 330 кВ для крепления проводов применяются шинные опоры ШО-330.
9.ВЫБОР СПОСОБА СИНХРОНИЗАЦИИ
Согласно ПУЭ турбогенераторы с непосредственным охлаждением обмоток
должны включаться на параллельную работу способом точной синхронизации.
Синхронные генераторы могут включаться на параллельную работу способом
точной синхронизации или способом самосинхронизации. В обоих случаях генератор
разгоняется первичным двигателем до частоты близкой к синхронной.
При точной синхронизации генератор включается возбуждённым и поэтому
необходимо, чтобы в момент включения выполнялись следующие условия.
1. равенство действующих значений
напряжений подключаемого генератора и сети;
2. равенство частот напряжений
генератора и сети.
3. Совпадение фаз одноимённых напряжений
генератора и сети.
Несоблюдение этих условий приводит к значительным толчкам тока опасным
как для генератора, так и для устойчивой работы энергосистемы.
При нарушении вышеуказанных условий точной синхронизации возможны три
случая.
а) Векторы фазных напряжений генератора Uф. Г и энергосистемы
не равны по величине, но совпадают по фазе и изменяются во времени с одинаковой
частотой
Uф.Г ≠ Uф.с; fГ = fс;
ψ
= (Uф.Г Ù Uф.с) = 0
б)
Векторы разных фаз напряжения разошлись по фазе на некоторый угол ψ, т.е.
ψ ≠ 0, но fГ = fс; Uф.Г =
Uф.с
в)
генераторы вращаются с разными угловыми скоростями
Г ≠ fс; Uф.Г
= Uф.с
В
двух первых случаях в момент включения генератора появляется разность
напряжений
Δ Uф, которая обуславливает протекание
уравнительного тока. Уравнительный ток возникает и в третьем случае сразу же в
момент включения (если ψ
≠ 0) или спустя время, когда
векторы напряжения разойдутся на некоторый угол.
(46)
где
и
-
значения ЭДС и сопротивления генератора в момент включения;
- сопротивление системы, которое обычно невелико и
может не учитываться в расчёте.
Рис.28
Включение генератора в сеть способом точной синхронизации. а - исходная схема;
б - векторная диаграмма напряжений при Uфг
≠ Uфс; в - то же при ψ ≠ 0; г - кривая напряжения при fг ≠ fс.
Ток
Iу имеет индуктивный характер по отношению к Δuф
Рис.20,а. т.к. активные сопротивления генератора и энергосистемы незначительны.
Допускается разность напряжений до 5-10% номинального, что не вызывает опасных
перегрузок генератора.
Во
втором случае Рис.28,б. уравнительный ток по отношению к uф.Г имеет значительную
активную составляющую. Вектор uф.Г
отстаёт от вектора uф.с,
поэтому активная составляющая уравнительного тока Iу создаёт
вращающий момент, направленный на ускорение ротора генератора. Если бы вектор
напряжения uф.Г
опережал вектор uф.с,
то активная составляющая уравнительного тока создавала бы момент, тормозящий
ротор. Включение генератора в этом случае сопровождается значительными толчками
нагрузки на его вал, что может повлечь за собой серьезные механические
повреждения агрегата. Во избежание этого угол расхождения векторов напряжений
синхронизируемых источников не должен превышать 10 -20 электрических градусов.
В
третьем случае , когда угол ψ непрерывно
изменяется, изменяется и величина разности напряжений ΔUф, которую называют напряжением биения.
Напряжение биения изменяется во времени с частотой, равной полусумме частот
синхронизируемых источников, а его амплитуда колеблется в пределах от нуля до 2 uф. с частотой равной
полуразности частот генератора и системы.При неравенстве частот всегда
существует опасность включения в неблагоприятный момент при значительной
величине ΔUф. Кроме того, при большой разности частот
генератор может не войти в синхронизм.
Уравнительный
наибольший ток возникает при угле ψ, равном 180электрических градусов. При включении генератора на
параллельную работу с мощной энергосистемой (xc ~ 0)
(47)
При
этом уравнительный ток в два раза превышает ток короткого трехфазного
замыкания. Это заставляет ограничивать допустимую разность частот при включении
величиной 0,1.
Приближение
частоты вращения генератора к синхронной и плавное регулирование ее
осуществляется регулированием частоты вращения турбины. Изменение напряжения
производится изменением тока возбуждения.
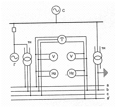
Визуальный
контроль за выполнением условий точной синхронизации производится при помощи
двух вольтметров, двух частотомеров , а так же с помощью специального прибора -
синхроскопа, который позволяет контролировать совпадение векторов напряжения
одноимённых фаз. Эти приборы входят в состав так называемых колонок
синхронизации. Момент подачи импульса на включение выключателя определяется по
стрелке синхроскопа.
Рис.29.
Схема
включения измерительных приборов колонки синхронизации.
Недостатки
способа точной синхронизации являются сложность и длительность процесса,
особенно в условиях аварийного режима работы энергосистемы, сопровождающегося
колебаниями частоты и напряжения, необходимость высокой квалификации
обслуживающего персонала, возможность тяжелых аварий при нарушении условий
синхронизации.
10.РАСЧЕТ РЕЛЕЙНОЙ ЗАЩИТЫ
Расчет уставок защит трансформатора собственных нужд
ТРДЦН-63000/330/6,3-6,3
Согласно ПУЭ на трансформаторе устанавливаются следующие виды защит:
.Продольная дифференциальная защита - от всех видов к.з. в обмотках
трансформаторов и на его выводах.
.Газовая защита - от всех повреждений внутри бака трансформатора,
сопровождающиеся разложением масла и выделением газа, в том числе от
витковых замыканий, а так же от понижения уровня масла трансформатора.
.Защита от симметричной перегрузки установлена на НН.
.Защита от внешних междуфазных замыканий - МТЗ с комбинированной
блокировкой по напряжению, установленной на ВН и НН.
Технические данные трансформатора типа ТРДЦН-63000/330/6,3-6,3ном=63000
кВАн=330/6,3-6,3 кВк% = 11
.1 Расчет продольной дифференциальной защиты.
.1.1 Определение номинальных токов трансформатора

=
(48)

=
.1.2
Выбор трансформатора тока для дифференциальной защиты
схема
соединения вторичных обмоток ТА ∆/Y-Y
На
стороне ВН:

=
(49)
Ксх-

=
=
На
стороне НН:

=
(50)
Ксх-1

=
Принимаем
ТА с коэффициентом трансформации

=300/5

=3000/5
.1.3
Расчет вторичных токов в плечах защиты

,А (51)

,А (52)
По
формуле (51):

= 3,18 А
По
формуле (52):

= 9,84 А
Принимаем
сторону НН за основную т.к. у неё больше вторичный ток.
.1.4
Расчет тока срабатывания
а)
Из условия отстройки от броска намагничивающего тока.
cз=Котс
Iном
, А (53)
Котс=1,3сз=1,3
=7521,33
А
б)
Из условия отстройки от тока небаланса при внешнем к.з.
cз=Котс
Iнб
max , А (54)
где-
Iнб max=
,А (55) нб-
ток небаланса обусловленный погрешностью ТА

= Ка
,А (56)
где:
Ка=1
- коэффициент апериодичности
Кодн=1
- коэффициент однотипности ТА
𝛴=0,1 - коэффициент 10% погрешности ТА кзmax=27,27 кА см.П.7.6.
По
формуле (56):

= 1

= ∆UL

,А (57)
где:
∆UL=0,16
- диапазон регулирования трансформаторов в о.е.
По
формуле (57):

= 0,16 
А
Предварительно
расчет производится без учета 
.
з
= Котс(
) ,А (58)
з = 1,3(
)=9217,26
А
Принимаем
значение Iсз=9217,26 А
.1.5
Предварительная проверка чувствительности

(59)

2
Принимаем
реле типа ДЗТ-11
.1.6
Определение токов срабатывания реле и числа витков обмоток реле
ДЗТ-11
для двух сторон трансформатора.

(60)
где
- Fср=100 А/витков - (МДС) срабатывания реле

,А (61)
По
формуле (61)

=12,5 А
По
формуле (60):

=8 витков
Принимаем
ближайшее меньшее значение

= 8
витков

=100/8=12,5А
(62)
.1.7
Определение числа витков не основной стороны

=
8(9,64/3,18)= 24,25 витков (63)
Принимаем
ближайшее целое значениенеосн = 24 витков
Уравнительное
число витковур=12-8=4 витка
.1.8
Определение тока обусловленного не точной установкой числа витков

,А (64)

281,13 А
Производим
расчет уточнённого значения тока срабатывания защит с учетом 
.

=1,3(281,13+4363,2+2727)
=9582,72 А (65)з=1,3
552,63=718,4
А

= 
=
13,37(66)
Принимаем
13 витков.
.1.8
Производим проверку чувствительности защиты по окончательно принятому току
срабатывания
Значение
уточненного тока срабатывания
защиты
приведенного к стороне ВН.

=144,5 А (67)

(68)
10.2
Защита от симметричной перегрузки
.2
.1 Ток срабатывания защиты
сз=
,А (69)
где:

=1,05
1,1

=0,8
0,85
По
формуле (69)
сз=
.2.2
Ток срабатывания реле
ср=
,А (70)
По
формуле (70)
ср=
Принимаем
реле РТ-40/10 tср=5-9 сек.
10.3
Защита от внешних междуфазных к.з.
МТЗ
с комбинированной блокировкой по напряжению, устанавливается на стороне НН.
Блокировка по напряжению питается со стороны НН.
.3.1Реле
тока
сз=
= 
=3977,62
А (71)
.3.2
Коэффициент чувствительности
По
формуле (59)

Расчет
тока срабатывания реле
По
формуле (70)

=
Принимаем
реле РТ-40/10
.3.3
Реле минимального напряжения
Напряжение
срабатывания защиты
сз=
(71)
Котс=1,1÷1,2
Кв=1,12÷1,15
Напряжение
срабатывания реле
=

(72)
Принимаем
реле минимального действия РН-54/100
.3.4
Расчёт уставок реле напряжения обратной последовательности.
Напряжение
срабатывания защиты.
сз=0,06
Uном=0,06
6300=378
В
Напряжение
срабатывания реле
По
формуле (72):
=
=6 В
Принимаем
реле РНФ-1М
.3.4
Расчёт второго комплекта МТЗ с комбинированной блокировкой по напряжению на
стороне ВН. Блокировка принимается одна для двух комплектов
Реле
тока
.3.5
Ток срабатывания защиты

= 
=151,73 А (73)
.3.6
Коэффициент чувствительности.
По
формуле (68)

.3.7
Ток срабатывания реле.ср=
,А (74)
Принимаем
реле РТ - 40/10
11. ОПИСАНИЕ КОНСТРУКЦИИ РАСПРЕДЕЛИТЕЛЬНОГО УСТРОЙСТВА
.1 Описание конструкции распределительного устройства 750 кВ
Для широко распространенной схемы с двумя системами сборных шин и тремя
выключателями на 2 присоединения, опираясь на чертежи типовых
Проектов(«Энергоатомиздат»), была разработана компоновка с однорядной
установкой выключателей и подвесными разъединителями для ОРУ 750 кВ.
В принятой компоновке все выключатели типа HPL-800 B4 размещаются в один
ряд вдоль дороги, что облегчает их обслуживание. Подвесные разъединители типа
РПД-750 устанавливаются на шинных опорах или на трансформаторах тока типа
ТОГ-750II-IУ1.
Ошиновка в пределах ОРУ, в ячейке линии и в ячейке трансформатора,
выполняется полым алюминиевым проводом 3×ПА 500.
Кабели проложены в лотках из железобетонных плит, которые служат
одновременно пешеходными дорожками. Для защиты оборудования от прямых ударов
молнии на приемных порталах установлены молниеотводы.
Высота шинных порталов - 30 метр.
Высота приемных порталов - 42 метр.
Шаг ячейки - 41 метр.
Длина ячейки - 245,6 метр.
Площадь ОРУ - 31891,2 м2.
.2 Описание конструкции распределительного устройства 330 кВ
Для широко распространенной схемы с двумя системами сборных шин и
четырьмя выключателями на три присоединения, была разработана типовая
компоновка ОРУ с однорядной установкой выключателей и подвесными
разъединителями. «Энергоатомиздат».
В принятой компоновке все выключатели типа HPL-363 B2 размещаются в один
ряд вдоль дороги, что облегчает их обслуживание. Подвесные разъединители типа
РПД-330 устанавливаются на шинных опорах или на трансформаторах тока типа
ТОГ-330II-IУ1. Ошиновка в пределах ОРУ выполняется гибким токопроводом 3×АС 400/93, в ячейке линии 2×АС 400/93 и в ячейке трансформатора 3×АС 600/72. Кабели проложены в лотках
из железобетонных плит, которые служат одновременно пешеходными дорожками. Для
защиты оборудования от прямых ударов молнии на линейных порталах установлены
молниеотводы.
Высота шинных порталов - 18 метр.
Высота линейных порталов - 31,5 метр.
Шаг ячейки - 24 метр.
Длина ячейки - 99,8 метр.
Площадь ОРУ - 28742,4 м2.
12. РАСЧЕТ ЗАЗЕМЛЯЮЩЕГО УСТРОЙСТВА
.1 Заземляющее устройство, которое выполняется с соблюдением требований,
предъявляемых к напряжению прикосновения, должно обеспечивать в любое время
года при стекании с него тока замыкания на землю значения напряжений
прикосновения, не превышающие нормированных.
В целях выравнивания электрического потенциала и обеспечения
присоединения оборудования к заземлителю на территории, занятой оборудованием,
прокладываются продольные и поперечные горизонтальные заземлители, которые
соединяются между собой в заземляющую сетку.
Продольные заземлители прокладываются вдоль осей электрооборудования со
стороны обслуживания на глубине 0,5-0,7м от поверхности земли и на расстоянии
0,8-1м от фундаментов. Если расстояние между фундаментами рядов оборудования не
превышает 3м можно прокладывать один заземлитель на два ряда оборудования.
Поперечные заземлители прокладываются в удобных местах между
оборудованием на глубине 0,5-0,7м. Расстояние между ними принимается увеличивающимся
от периферии к центру заземляющей сетки:4;5;6;7,5;9;11;13,5;16 и 20м.
Расстояние между поперечными заземлителями не должно превышать 20м.
В качестве продольных и поперечных заземлителей используется полосовая
сталь, размером 40×4.
.2 Определяем площадь заземляющего устройства.
Ячеек - 12.
Длинна ячейки - 99,8м.
Ширина ячейки - 24м.
.3
Определение сопротивления искусственного заземления типа сетки без вертикальных
электродов
(75)
где
А - Площадь сетки.r - Общая длинна горизонтальных проводников.
-
удельное сопротивление верхнего и нижнего слоя земли
(76)
По
формуле (75)
.4
Определяем сопротивление заземляющего устройства, включая естественные
заземлители
(77)
.5
Определяем напряжение прикосновения
(78)
где
Iз-ток однофазного к.з.- Сопротивление
(79)
-
Эквивалентное удельное сопротивление.
где Rч -
Сопротивление человека = 1000Ом (80)
-
Сопротивление верхнего слоя грунта.
По
формуле (80)
По
формуле (79)
По
формуле (78)
Безопасность
прикосновения не обеспечена, поэтому по контуру сетки
забиваются
вертикальные электроды.l=5м на расстоянии 3м друг от друга. Далее производится
расчет заземлителя типа сетки с вертикальными электродами.
.6
Определение сопротивления искусственного заземления типа сетки с вертикальными
электродами
Количество
электродов:
(81)
где:
Р
- периметр сетки.
Принимается
52 вертикальных электрода.
(82)

(83)e=
(84)
По
формуле (82)
.7
Определяем сопротивление заземляющего устройства, включая естественные
заземлители
.8
Определяем напряжение прикосновения
(85)
По
формуле (78)
Напряжение
прикосновения больше допустимого, следовательно безопасность прикосновения не
обеспечена.Для снижения напряжения прикосновения у
рабочих
мест необходимо выполнить подсыпку слоя щебня толщиной 0,1-0,2м. Удельное
сопротивление щебня составляет не менее 5000 Ом∙м значит ß при этом уменьшается до:
ßn=
Напряжение
прикосновения
По
формуле (78)
пр=23800∙0,16∙0,189∙0,11=79,58
В
,58
В
Вывод:
После подсыпки слоя щебня у рабочих мест безопасность прикосновения обеспечена.
Расчет
искусственного заземлителя типа сетки, без вертикальных электродов, но с
подсыпкой гравия у рабочих мест:
По
формуле (78)
пр=23800∙0,29∙0,189∙0,11=143,49
В
,49
В
Вывод:
После подсыпки слоя щебня у рабочих мест безопасность прикосновения обеспечена.
13.ОХРАНА ТРУДА. ОРГАНИЗАЦИОННЫЕ МЕРОПРИЯТИЯ ПРИ ВЫПОЛНЕНИИ
РАБОТ В ЭЛЕКТРОУСТАНОВКАХ СТАНЦИЙ
Для безопасного проведения работ должны выполняться следующие
организационные мероприятия:
Назначения лиц, ответственных за безопасное выполнение работ;
Выдача разрешения на подготовку рабочих мест и на допуск;
Подготовка рабочего места и допуск;
Надзор при выполнении работы;
Перевод на другое рабочее место;
Оформление перерывов в работе и ее окончания.
Ответственными за безопасное ведение работ являются:
-Выдающий наряд, отдающий распоряжения;
Руководитель работ;
Лицо, дающее разрешение на подготовку рабочего места и на допуск;
Лицо, подготавливающее рабочее место;
Допускающий; производитель работ; наблюдающий.
Выдающий наряд, распоряжения устанавливает возможность безопасного
выполнения работы. Он отвечает за достаточность и правильность указанных в
наряде мер безопасности, за качественный и количественный состав бригады и
назначение ответственных лиц, а также за соответствие выполняемой работе групп
электробезопасности перечисленных в наряде работников.
Право выдачи нарядов и распоряжений предоставляется работникам административно-технического
персонала и его структурных подразделений, имеющих группу V.
Руководитель работ отвечает за выполнение всех указанных в наряде мер
безопасности и их достаточность, полноту и качество инструктажа бригады,
проводимого допускающим и производителем работ, а также организацию безопасного
ведения работы, назначается работник с группой V. Давать разрешение на
подготовку рабочих мест и на допуск имеют право работники из дежурного
персонала с группой IV в соответствии с должностными инструкциями.
Лицо, подготавливающее рабочее место, отвечает за правильное и точное
выполнение мер по подготовке рабочего места, указанных в наряде, а также не
требующих по условиям работы (установка плакатов, ограждений и т.д.);
подготавливать рабочее место могут работники из оперативно-ремонтного
персонала, допущенные к оперативным переключениям в данной электроустановке.
Допускающий отвечает за правильность и достаточность принятых мер
безопасности в соответствии их мерам, указанным в наряде, характеру и месту работ;
а также отвечающий за полноту и качество проводимого инструктажа назначается из
дежурного или оперативно-ремонтного персонала.
Производитель работ отвечает:
-За соответствие подготовленного рабочего места указаниям наряда;
За честность и полноту инструктажа членов бригады;
За наличие, исправность и правильное применение средств защиты,
инструмента,, инвентаря и приспособлений;
За сохранность на рабочем месте ограждений;
За безопасное проведение работы и соблюдение настоящих правил.
Производитель работ должен осуществлять постоянный надзор за членами
бригады и отстранять от работ их в случае выполнения работы в состоянии
алкогольного опьянения. Производитель работ, выполняемых по распоряжению, может
иметь группу III во всех электроустановках.
Наблюдающий является ответственным за безопасность, связанную с
технологией работы; им является работник, возглавляющий бригаду, который входит
в ее состав и должен постоянно находиться на рабочем месте. Его фамилия
указывается в строке «Отдельное указание» наряда.
В тех случаях, когда производитель назначается одновременно допускающим,
наряд независимо от способа передачи заполняется в двух экземплярах, один из
которых остается у выдающего наряд.
Выдавать наряд разрешается на срок не более 15 календарных дней с момента
начала работы, в случае необходимости наряд может быть продлен 1 раз на 15
календарных дней, затем он хранится в течение 30 дней, и затем может быть
уничтожен.
Кратковременные работы продолжительностью не более 1 часа разрешается
выполнять по распоряжению ремонтному персоналу под надзором дежурного или лиц
из оперативно-ремонтного персонала, а также самому дежурному или лицам из
оперативно-ремонтного персонала.
Численность бригады и ее состав с учетом групп по электробезопасности
должны определяться исходя из условий выполнения работы, а также по возможности
обеспечения надзора за членами бригады со стороны производителя работ.
Запрещается изменять предусмотренные нарядом меры по подготовке рабочего
места.
При возникновении сомнения в достаточности и правильности мер по
подготовке рабочего места и в возможности безопасного выполнения работы, эта
подготовка должна быть прекращена.
Допускающий перед допуском должен убедиться в выполнении технических
мероприятий по подготовке рабочего места. Допуск к работе по нарядам и
распоряжениям должен производиться непосредственно на рабочем месте.
Кроме допускающего бригаду при допуске должен проинструктировать
производитель работ. Допуск к работе по распоряжению оформляется в оперативном
журнале или журнале учета работ по нарядам и распоряжениям.
Запрещается наблюдающему совмещать наблюдение с выполнением какой-либо
работы.
Наряд после оформления полного окончания работ производитель должен сдать
допускающему.
Допускающий после получения наряда, в котором оформлено полное окончание
работ, должен осмотреть рабочие места и сообщить работнику, выдавшему ему
разрешение на подготовку рабочего места и на допуск, о полном окончании работ и
о возможности включения электроустановки. Разрешение на включение
электроустановки в работу может быть выдано только после получения сообщений о
всех допускающих и производителя работ о полном окончании работ и о возможности
включения электроустановки.
14.СПЕЦИАЛЬНОЕ ЗАДАНИЕ
.1 Справочные материалы для КП и ДП по элегазовым аппаратам
Составлен каталог высоковольтной элегазовой аппаратуры.
Справочные материалы будут использованы в учебном процессе.
.2 Эксплуатация измерительных трансформаторов
Трансформаторы тока предназначены для передачи измерительной информации
измерительным приборам, устройствам защиты и автоматики. При помощи
трансформаторов тока первичный ток пропорционально уменьшается до значений,
наиболее выгодных для эксплуатации(номинальные значения вторичных токов 1 или 5
А). Первичные обмотки трансформаторов тока включаются в рассечку электрической
цепи, а вторичные замыкаются на нагрузку: приборы, реле. Размыкание вторичной
обмотки трансформатора тока приводит к аварийному режиму, при котором резко
возрастают магнитный потом в сердечнике и ЭДС на разомкнутых зажимах. При магнитном
насыщении увеличиваются активные потери в магнитопроводе, что приводит его
нагреву и обгоранию изоляции обмоток. Неиспользуемые в эксплуатации вторичные
обмотки закорачиваются при помощи специальных зажимов.
Первичные обмотки трансформаторов тока изолируются от вторичных на полное
рабочее напряжение. Однако на случай повреждения изоляции принимаются меры.
Обеспечивающие безопасность работ во вторичных цепях. Для этого один из концов
вторичной обмотки трансформатора тока заземляется.
Трансформаторы
напряжения служат для преобразования высокого напряжения в низкое стандартное
напряжение 100 или 100/
В. В
эксплуатации находятся как однофазные, так и трехфазные трансформаторы
напряжения, включаемые в зависимости от назначения по разным схемам.
Применяются схемы соединения вторичных обмоток в открытый треугольник, звезду и
разомкнутый треугольник.
Трансформаторы
напряжения работают в режиме близком к холостому ходу. Для защиты от токов кз во
вторичных цепях устанавливают предохранители или автоматические выключатели с
электромагнитным расцепителем на номинальные токи от 2.5 А и выше. Перегорание
предохранителей или срабатывание автоматических выключателей контролируется
специальными устройствами. Для безопасности персонала один из выводов вторичной
обмотки трансформатора напряжения обязательно заземляется.
15. ЭКОНОМИЧЕСКАЯ ЧАСТЬ
Определение технико-экономических показателей АЭС
у=4000 МВт
Реакторы
ВВЭР-1000
Топливо:
ядерное
Место
строительство: Европейская часть России.у=7700
15.1 Капитальные вложения в строительство АЭС
Удельные капиталовложения позволяют определить стоимость строительства
одного киловатта установленной мощности, которая зависит от многих факторов:
Типа установки и её мощности, числа и параметров установленных агрегатов,
принимаемых схем электрических связей, местных условий строительства, вида
используемого топлива. Капитальные удельные затраты изменяются в широких
пределах, и с ростом мощности электростанции и установленных на ней агрегатов
снижается.
Куд=30000 руб/кВт [ ]
Общая сумма капиталовложений

тыс.руб. (86)
где:
По
формуле (86)

тыс.руб.
.2
КПД (брутто) станции

(87)
где:

-
тепловая мощность станции, МВт
По
формуле (87)
.3
КПД (нетто) станции

(88)
По
формуле (88)
.4
Годовой расход ядерного топлива

(89)
где:
В=4,2%
- глубина выгорания ядерного топлива при среднем
обогащении.
По
формуле (89)

.5
Годовая выработка электроэнергии
в=Nу
hу, кВт∙ч (90)
По
формуле (90)в=4000000
7700=308
кВт∙ч
.6
Годовой расход электроэнергии на собственные нужды

308
кВт∙ч (91)
.7
Годовое количество электроэнергии отпущенной потребителю
отп=Wв-Wcн,
кВт∙ч (92)
По
формуле (92)отп=308
-
.8
Коэффициент использования мощности АЭС
α=
(93)
где:
По
формуле (93)α=
.9
Удельный расход ядерного топлива
=
(94)
По
формуле (94)
=
.10
Эксплуатационные расходы
.10.1
Себестоимость ядерного топлива
Итопл=Исв.гор+Икас.+Итр
,руб/кг. (95)
где:
Исв.гор=9917,7
- исходная стоимость горючего при среднем обогащении.
Икас.
- стоимость кассеты.
Итр=98
руб/кг
.10.2
Стоимость кассеты
Икас=Исв.гор
0,6 ,
руб/кг (96)
По
формуле (96)
Икас=9917,7
0,6=5950,62
руб/кг
По
формуле (95)
Итопл=9917,7+5950,62.+98=15966,32
руб/кг.
15.11
Эксплуатационные затраты
.11.1Затраты
на ядерное топливо
Игод=Итопл
,
тыс.руб. (97)
По
формуле (97)
Игод=15966,32
.11.2
Вода на технологические цели
Ив=Nу
163
Ки ,

(98)
где:
Ки=60
- Коэффициент инфляции.
По
формуле (98)
Ив=4000
163
60=391200

.11.3
Основная заработная плата производственных рабочих
Иозп=апр
rэкс
пер
Крзп
, 
(99)
где:
апр
- доля производственных рабочих в общей численности персонала.экс -
штатный коэффициент(без нештатного персонала)

пер - средняя заработная плата рабочих.
Крзп
- районный коэффициент
По
формуле (99)
Иозп=0,05
1,1
1=52800 
.11.4
Дополнительная заработная плата
Идоп=Иозп
0,1 , 
(100)
По
формуле (100)
Идоп=52800
0,1=5280 
.
.11.5
Отчисления на социальное страхование
Исо=0,26(Идоп+Иозп)
, 
(101)
По
формуле (101)
Исо=0,26(52800+5280)
=15100,8 
.11.6
Расход нп содержание и эксплуатацию оборудования
Иэкс
=В
Iобa=В
(К
где:
В=1,2
- коэффициент затрат на текущий ремонт [ ]

=7,9 -
норма амортизации

=0,8 -
доля производственного оборудования [ ]
По
формуле (102)
Иэкс
=1,2
(120000000
15.11.7
Цеховые расходы
Ицех=
По
формуле (103)
=
.11.8
Общестанционные расходы
Иос=
пер
Крзп+1,2
(Иэкс+Ицех)
где:

=120 -
численность административного персонала. [ ]

=0,06 -
коэффициент общестанционных расходов.[ ]
По
формуле (105)
Иос=
1+1,2
(9100800+728064)=854424,576

.11.9
Годовые издержки производства
И=Игод+Иозп+Ив+Идоп+Исо+Иэкс+Ицех+Иос
По
формуле (106)
И=1403120+52800+391200+5280+15100,8+9100800+728164+854424,5=
=12550789,3
15.12
Себестоимость 1 кВт
электоэнергии
э=
По
формуле (107)
Sэ=
15.13
Структура себестоимости электроэнергии
Игод%=
Иозп%=
Ив%=
Идзп%=
Исо%=
Иэкс%=
Ицех%=
Иос%=
Сводная таблица технико-экономических показателей ТЭЦ.
Таблица 27[ ]
|
Наименование показателя
|
Условное обозначение
|
Единица измерения
|
Величина
|
|
Тип реактора
|
ВВЭР-1000
|
|
|
|
Электрическая мощность АЭС
|
Nу
|
МВт
|
4000
|
|
Тепловая мощность АЭС
|
Nуmin
|
МВт
|
12000
|
|
Годовое число часов использования установленной мощности
|
hу
|
ч
|
7700
|
|
Полная сметная стоимость
|
К
|
млн./руб
|
12000
|
|
Удельное капиталовложения
|
Куд
|
руб/кВт
|
30000
|
|
КПД (брутто) станции
|
|
%
|
33
|
|
КПД (нетто) станции
|
|
%
|
30,42
|
|
Коэффициент использования мощности АЭС
|
Cosα
|
|
0,879
|
|
Удельный расход ядерного топлива на кВт
|
|
г/МВт·ч
|
3,09
|
|
Себестоимость отпущенного кВт·ч
|
|
коп./кВт
|
44
|
16. СПИСОК ЛИТЕРАТУРЫ
.Правила
устройства электроустановок(местное издание, переработанное и дополненое, с
изменениями)
Главгосэнергонадзор
России ,1998
.Правила
технической эксплуатации электрических станций и сетей (15 издание, переработанное
и дополненное) М СПО ОРГС. 1996.
.Межотраслевые
правила по охране труда(Правила безопасности) при эксплуатации
электроустановок. Утвержденное Министерством труда РФ 05.01.2001 г и Минэнерго
РФ 27.12.200 г (с изменениями и дополнениями 2003г.) ПО.РМ-016-200
Санкт-Петербург ЦОПТБСП 2003г
.Нормы
технологического проектирования атомных электрических станций ЦНТИ Информэнерго
,1981
.Типовые
схемы принципиальные электрические распределительных устройств напряжением 6 -
750 кВ подстанций и указания по их применению № 14198тм-т1. -
М:Энергосетьпроект, 1993г
.Методические
указания по релейной защите
Санкт-Петербургский
филиал Государственного университета Высшей школы экономики Энергетический
техникум 2007г
.Методическое
пособие для дипломного проектирования по расчету заземляющего устройства в
установках 110кВ и выше с эффективно-заземленной нейтралью.
Санкт-Петербургский
филиал Государственного университета Высшей школы экономики Энергетический
техникум 2007г
.Методические
рекомендации для расчета экономической части дипломного проекта
Санкт-Петербургский филиал Государственного университета Высшей школы экономики
Энергетический техникум 2007г
. Справочное
пособие по выбору электрооборудования
Санкт-Петербургский
филиал Государственного университета Высшей школы экономики Энергетический
техникум 2007г
.Электротехнический
справочник «Производство, передача и распределение электрической энергии»/Под
общей редакцией профессоров МЭИ В.Г. Герасимова и др., Москва Издательство МЭИ
2004 г
.Электрическая
часть электростанций и подстанций. Справочные материалы для дипломного
проектировании. Учебное пособие для электротехнических специальностей/Крючков и
др.Москва; Энергия 1978 г
.Электрооборудование
станций и подстанций Л.Д Рожкова, В.С. Козулин (второе издание, переработанное
и дополненное) Москва; Энергоатомиздат, 1987 г
.
Обслуживание и ремонт электрооборудования электростанций и сетей. Учебник для
проф.образования. Е.Ф. Макаров. Москва издательский центр "Академия"
2003 г