Организация управления на предприятии ЗАО 'Паллада-Торг'; технологический процесс обработки информации

  • Вид работы:
    Отчет по практике
  • Предмет:
    Информационное обеспечение, программирование
  • Язык:
    Русский
    ,
    Формат файла:
    MS Word
    97,79 Кб
  • Опубликовано:
    2012-07-19
Вы можете узнать стоимость помощи в написании студенческой работы.
Помощь в написании работы, которую точно примут!

Организация управления на предприятии ЗАО 'Паллада-Торг'; технологический процесс обработки информации

СОДЕРЖАНИЕ


Введение

. Организационная структура управления ЗАО «Паллада-Торг»

. Особенности технологического процесса обработки информации на предприятии

. Решение задачи с использованием языка Pascal

Список использованной литературы

Приложение А

Приложение Б

ВВЕДЕНИЕ


Учебная практика является одним из важнейших видов учебной работы. Она призвана максимально подготовить будущих специалистов к освоению к практической работе, а также помочь приобрести навыки работы в трудовых коллективах.

Практика имеет продолжительность 2 недели.

ЗАО «Паллада-Торг» - один из двух крупнейших ритейлеров Орловской области, занимающийся торговлей продовольственными и промышленными товарами. Кроме Орловской области торговые точки ЗАО «Паллада-Торг» также представлены в Курской области.

ЗАО «Паллада-Торг» обладает собственным распределительным центром, и, таким образом, для эффективной работы предприятия необходима качественная организация грузоперевозок, чем и занимается отдел управления перевозками.

 

1. Организационная структура управления ЗАО «Паллада-Торг»


Для предприятия ЗАО «Паллада-Торг» характерна линейно-функциональная организационная структура. Организационная структура рассматриваемого предприятия представлена на рисунке 1.

Рисунок 1 - Организационная структура предприятия ЗАО «Паллада-Торг»

Многолетний опыт использования линейно-функциональных структур управления показал, что они наиболее эффективны там, где аппарату управления приходится выполнять множество рутинных, часто повторяющихся процедур и операций при сравнительной стабильности управленческих задач и функций: посредством жесткой системы связей обеспечивается четкая работа каждой подсистемы и организации в целом.

К достоинствам линейно-функциональной структуры управления можно отнести:

более глубокая подготовка решений и планов, связанных со специализацией работников;

возможность привлечения консультантов и экспертов;

освобождение главного линейного менеджера от глубокого анализа проблем.

К недостаткам линейно-функциональной структуры управления относятся:

недостаточно четка ответственность, так как готовящий решение, как правило, не участвует в его реализации;

чрезмерно развитая система взаимодействия по вертикали, а именно: подчинение по иерархии управления, то есть, тенденция к чрезмерной централизации.

Непосредственное управление предприятием осуществляет директор ЗАО «Паллада-Торг». В непосредственном подчинении директору находятся директор по персоналу, коммерческий директор, директор по логистике и финансовый директор.

Основную ответственность за осуществление бизнес-процессов по продаже продуктов питания со склада несет коммерческий директор, он отвечает за закупку продуктов и их реализацию. На него одного возложены функции по поиску поставщиков и формированию клиентской базы, а также функции по проведению переговоров и заключению договоров. Если на первом этапе деятельности предприятия усилий одного человека по данным направлениям было достаточно, то на данный момент стоит задуматься над внедрением должности менеджера по продажам, который возьмет на себя блок по формированию клиентской базы, переговоры с потенциальными клиентами и подписание договоров. Это позволит коммерческому директору более тщательно анализировать предложения от поставщиков, находить более выгодные варианты сотрудничества, что позволит не только уменьшить нагрузку на него, но и оптимизировать показатели себестоимости продаж со склада. Исполнительские функции в рассматриваемых бизнес-процессах, таких как закупка, хранение и реализации продуктов со склада, распределены оптимально. В силу того, что предприятие относится к предприятиям малого бизнеса, оно не имеет возможности содержать дополнительных сотрудников для осуществления обеспечивающих бизнес-процессов. Именно поэтому, такие обеспечивающие процессы, как обеспечение безопасности и юридическое обслуживание переданы на аутсорсинг. Контроль за оперативным и качественным выполнением обеспечивающих функций несет директор по персоналу. На него же возложена ответственность за организацию административно-хозяйственного обеспечения деятельности компании. Он рассчитывает оптимальную сумму денежных средств, которую предприятие может позволить потратить на осуществление данного бизнес-процесса. Он же контролирует целевое использование выделенных денежных средств.

В качестве основных методов управления на рассматриваемом предприятии применяют экономические методы управления. В качестве основных методов управления здесь выступает система заработной платы и премирования. Причем, оплата труда менеджера напрямую связана с результатами его деятельности в сфере ответственности или с результатами деятельности всей фирмы.

Немаловажную роль в процессе управления предприятием играют организационно-распорядительные методы управления, основанные на дисциплине, ответственности, власти, принуждении.

Сущность организационного регламентирования состоит в установлении правил, обязательных для выполнения и определяющих содержание и порядок организационной деятельности (положение о предприятии, устав фирмы, внутрифирменные стандарты, положения, инструкции, правила планирования, учета и т.д.).

Распорядительные методы реализуются в форме:

приказа,

постановления,

распоряжения,

инструктажа,

команды,

рекомендаций.

Поскольку участниками процесса управления являются люди, то социальные отношения и отражающие их соответствующие методы управления важны и тесно связаны с другими методами управления. В качестве примера применения социально-экономических методов управления можно рассмотреть следующие элементы кадровой политики ЗАО «Паллада-Торг»:

выплачиваются пособия при рождении ребенка;

организуются и проводятся праздничные вечера (Новый год, 8 марта), профессиональные праздники (День торговли и т. д.);

выплачиваются пособия при смерти родственников.

информатизация автоматизация управление грузоперевозка

2. Особенности технологического процесса обработки информации на предприятии


ЗАО «Паллада-Торг» оснащена весьма обширным парком средств вычислительной техники. Производительность средств вычислительной техники на каждом рабочем месте различна и отвечает требованиям выполняемых задач. Система сетевых и электрических коммуникаций для средств вычислительной техники выделена отдельно, что позволяет заканчивать работу в штатном режиме в случае потери электроснабжения. Также, особо важные подсистемы обеспечены значительно более мощными источниками резервного питания.

Отдел информационных систем (ОИС), входящий в структуру Департамента информационных технологий (ДИТ) использует для целей информатизации процессов внутри организации ПО 1С: Предприятие версии 7.7. Конфигурации, созданные как внутри ОИС, так и с привлечением аутсорсинговых фирм, позволяют не только предельно автоматизировать механизмы документооборота, учета, бухгалтерии на предприятии, но и в значительной степени упростить выполнение рядовым персоналом повседневных задач, что ведет к уменьшению числа ошибок при их выполнении. Базы данных разделены по нескольким физическим серверам, так как требования к производительности при работе с этими базами данных одновременно большого количества человек крайне высоки. Для реализации корпоративной электронной почты в организации используется почтовый сервер Microsoft Exchange, что обеспечивает мгновенную передачу сообщений между различными структурными подразделениями.

 

. Решение задачи с использованием языка Pascal


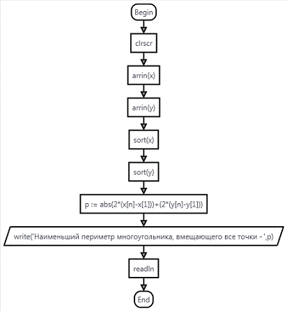
При решении задачи я использовал следующий алгоритм.

1. Создаем два массива, в первом хранятся координаты xi, во втором - координаты yi;

2.      Заполняем эти массивы случайными числами от -10000 до 10000;

.        Сортируем массивы по возрастанию;

.        Вычисляем наименьший периметр многоугольника, содержащего все заданные точки, для этого из максимальных xi,yi вычитаем минимальные xi,yi удваиваем полученные числа и складываем их.

Блок-схема алгоритма приведена в приложении А. Листинг программного приложения представлен в приложении Б.

ЗАКЛЮЧЕНИЕ

В ходе прохождения учебно-ознакомительной практики я ознакомился с организационной структурой организации ЗАО «ПАЛЛАДА-ТОРГ». Ознакомился с особенностями процесса обработки и передачи информации на предприятии ЗАО «Паллада-Торг». Мною были приобретены практические навыки работы в коллективе организации.

Также было выполнено решение задачи с использованием императивного языка программирования.

 

СПИСОК ИСПОЛЬЗОВАННОЙ ЛИТЕРАТУРЫ


1. Дональд Кнут. Искусство программирования, том 1. Основные алгоритмы = The Art of Computer Programming, vol.1. Fundamental Algorithms.ь- 3-е изд. - М.: «Вильямс», 2006. - С. 720. - ISBN 0-201-89683-4

2.      Дональд Кнут. Искусство программирования, том 2. Получисленные алгоритмы = The Art of Computer Programming, vol. 2. Seminumerical Algorithms. - 3-е изд. - М.: «Вильямс», 2007. - С.832 - ISBN 0-201-89684-2

3.      Дональд Кнут. Искусство программирования, том 3. Сортировка и поиск = The Art of Computer Programming, vol.3. Sorting and Searching. - 2-е изд. - М.: «Вильямс», 2007. - С. 824. - ISBN 0-201-89685-0

 

ПРИЛОЖЕНИЕ А


Блок-схема 1 - тело программы

Блок-схема 2 - процедура arrin

Блок-схема 3 - процедура sort

 

ПРИЛОЖЕНИЕ Б


program rectangle;crt;n=10;arr=array[1..n] of longint;x,y:arr;,j:integer;,p:longint;

arrin(var z:arr);;i:=1 to n do z[i]:=(random(20001)-10000);;

;(x);(y);(x);(y);:=abs(2*(x[n]-x[1]))+(2*(y[n]-y[1]));

write('Наименьший периметр многоугольника, вмещающего все точки -

',p);;.

Похожие работы на - Организация управления на предприятии ЗАО 'Паллада-Торг'; технологический процесс обработки информации

 

Не нашли материал для своей работы?
Поможем написать уникальную работу
Без плагиата!
Без нейросетей!