Основы физики и механики
Лабораторная
работа №1
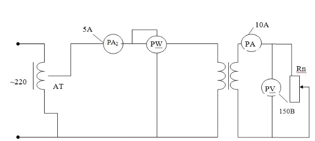
Цель работы: Является экспериментально определение параметров схемы
замещения однофазного трансформатора, экспериментальное построение внешней
характеристики и определение коэффициента полезного действия. Сравнение опытных
результатов с расчетным.
Паспортные данные:
Р=0,63 kV*A.
f = 50
Гц
U1H=220 В
U2H=110 В
Рассмотрим режим холостого хода:
Зависимости:
I10, U2 = f (U10)
S1H = S2H = 0.63 kV*A, т.к. КПД = 100%H= S1H/U1H = 2.86 AH = S2H/U2H
= 5.72 A
Cosφ10=P10/U10I10
|
U10, B
|
I10, mA
|
P10, Вт
|
U20, B
|
Cosφ10
|
|
247.5
|
500
|
34
|
129
|
0.27
|
|
220
|
330
|
26
|
115
|
0.36
|
|
200
|
260
|
22
|
104
|
0.42
|
|
175
|
205
|
16
|
91
|
0.45
|
|
150
|
165
|
12
|
78
|
0.48
|
|
125
|
130
|
8
|
65
|
0.49
|
|
100
|
100
|
5
|
52
|
0.5
|
|
75
|
80
|
3
|
41
|
0.5
|
|
50
|
50
|
1
|
25
|
0.4
|
Рассмотрим режим короткого замыкания:
|
U1, B
|
I1k, A
|
P1k, Вт
|
I2k
|
|
8,5
|
3,3
|
27
|
5,72
|
Рассмотрим режим нагрузка
Cosφ1=P1/U1I1
U1=220B
η = Р2/Р1
|
I1, A
|
P1, Вт
|
U2, B
|
I2, A
|
P2, Вт
|
I2, A
|
η
|
cosφ1
|
|
1,8
|
400
|
109
|
3,5
|
381,5
|
3,5
|
0,95
|
1,01
|
|
2,25
|
450
|
108
|
4
|
432
|
4
|
0,96
|
0,9
|
|
2,4
|
500
|
107
|
4,5
|
481,5
|
4,5
|
0,96
|
0,94
|
|
2,75
|
580
|
106
|
5
|
530
|
5
|
0,91
|
0,96
|
|
3
|
550
|
105
|
5,5
|
577,5
|
5,5
|
1
|
0,83
|
|
3,25
|
680
|
105
|
6
|
630
|
6
|
0,92
|
0,95
|
|
3,5
|
750
|
104
|
6,5
|
676
|
6,5
|
0,9
|
0,97
|
|
3,8
|
810
|
104
|
7
|
728
|
7
|
0,89
|
0,97
|
|
4
|
850
|
104
|
7,5
|
780
|
7,5
|
0,91
|
0,97
|
|
4,2
|
900
|
104
|
8
|
832
|
8
|
0,92
|
0,97
|
|
4,5
|
950
|
103
|
8,5
|
875,5
|
8,5
|
0,92
|
0,96
|
|
4,75
|
1000
|
103
|
9
|
927
|
9
|
0,93
|
0,96
|
Графики зависимости:
Для холостого хода:
Для нагрузки:
Лабораторная
работа №2
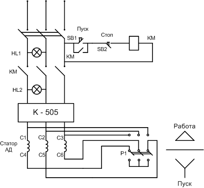
Цель работы: изучить механические характеристики асинхронного двигателя с
короткозамкнутым ротором в различных режимах при изменении напряжения на
зажимах статора (переключение с «треугольника» на «звезду»).
Программа работы:
1. Записать технические данные машин и измерительных приборов
(приложение).
2. Включить агрегат по схеме обмоток статора «треугольник», записать
параметры холостого хода асинхронного двигателя.
. Снять механическую и электромеханическую характеристики
асинхронного двигателя.
. Переключить асинхронный двигатель на схему обмоток статора
«звезда», снять механическую и электромеханическую характеристики асинхронного
двигателя.
. Составить отчет и сделать заключение о проделанной работе.
Электромеханическая характеристика асинхронного двигателя представляет
собой зависимость скорости вращения его ротора от тока статора n=f(I). Выражение для
тока статора асинхронного двигателя можно получить на основании его схемы
замещения:
Is=Isн*((λ1(s/sk)+I0’*((sk/s)+2ask))0.5
/(s/sk+sk/s+2ask)0.5)
где Isн - номинальный ток статора двигателя
λ1 - кратность пускового тока
λm - перегрузочная способность двигателя.
I0’ = I0/Isн - ток холостого хода в о.е.
a= R1/R2’ - отношение сопротивлений статорной и роторной цепей
асинхронного двигателя
sk -
критическое скольжение.
I0/Isн=sinφH-(cosφH/(λm+(λm2-1)0.5))
По этим формулам может быть рассчитана электромеханическая характеристика
асинхронного двигателя при использовании только каталожных данных.
Механическая характеристика асинхронного двигателя - это зависимость
скорости вращения его ротора от вращающего момента n=f(M). Механическая характеристика может
быть рассчитана по формуле Клосса с различной степенью точности приближения к
экспериментальной. В данной работе может быть использована формула Клосса,
аналогичная формуле для расчета электромеханической характеристики асинхронного
двигателя.
M=2Mmax*(1+ask/(s/sk+sk/s+2ask))
где Mmax - максимальный (критический) момент
двигателя.
Электрическая схема лабораторной установки
Схема лабораторного стенда:
Ход работы
Таблица 1
|
Измерения
|
Вычисления
|
|
U, B
|
I1, A
|
P1, кВт
|
M, Н/м
|
n2, об
|
P2, кВт
|
S
|
cosφ1
|
η
|
|
240
|
2.75
|
0.2
|
1.2
|
1300
|
0,163
|
0,133
|
0,101
|
0,817
|
|
240
|
2.85
|
0.58
|
2
|
1270
|
0,266
|
0,153
|
0,283
|
0,459
|
|
240
|
3.6
|
1.07
|
3
|
1200
|
0,377
|
0,200
|
0,413
|
0,352
|
|
240
|
3.75
|
1.15
|
3.1
|
1200
|
0,390
|
0,200
|
0,426
|
0,339
|
Формулы для вычислений:
Таблица2
|
U, B
|
Iв,
A
|
Ia, A
|
Ic, A
|
|
204
|
0
|
1,66
|
1,78
|
|
204
|
15
|
1,32
|
1,4
|
|
204
|
31
|
1
|
1,04
|
|
204
|
45
|
0,75
|
0,74
|
|
204
|
61
|
0,44
|
0,42
|
|
204
|
77
|
0,2
|
0,3
|
|
204
|
90
|
0,24
|
0,42
|
Таблица 2(А)
|
U, B
|
Iв,
A
|
Ia, A
|
Ic, A
|
|
204
|
0
|
1,76
|
1,9
|
|
204
|
20
|
1,4
|
1,46
|
|
204
|
40
|
1
|
0,92
|
|
204
|
61
|
0,64
|
0,62
|
|
204
|
80
|
0,5
|
0,52
|
|
204
|
100
|
0,62
|
0,76
|
Таблица 3
|
U, B
|
Ia, A
|
Ic, A
|
Pa, Bт
|
Pс,
Bт
|
Uг,
B
|
Iг,
A
|
Iв=соnst
|
|
204
|
0,16
|
0,3
|
10
|
14
|
180
|
0
|
|
|
204
|
0,62
|
0,62
|
26,5
|
28,5
|
176
|
1,5
|
0.84
|
0,84
|
36
|
36
|
171
|
2
|
|
|
204
|
1,04
|
1,04
|
46.5
|
43,5
|
168
|
3
|
|
|
204
|
1,38
|
1,38
|
63
|
54
|
160
|
4
|
|
Коэффициенты:
Коэффициент трансформации - 2/5,
Сопротивление обмотки статора - 3 Ома,
Для ваттметра - 0,5 Вт,
Для вольтметра - 2 В,
Для амперметра - 0,02 А.
) В общих осях координат построить
,
Для
таблицы 1
Для
таблицы 1 (а)
Для
таблицы 1.
Для
таблицы 1 (а)
График
зависимости
, для таблицы 1
График
зависимости
, для таблицы 1(а)
График
зависимости
, для таблицы 1
График
зависимости
, для таблицы 1(а)
2)
Построить рабочие характеристики двигателя
А)
Активная мощность, потребляемая из сети
С
другой стороны активную мощность можно найти по формуле:
Из
опыта холостого хода можно определить:
Потери
в обмотке статора при нагрузке
.
Сопротивление
обмотки статора - 3 Ома,
Для
таблицы 2
Б)
Мощность на валу находится с помощью формулы:
В)
Коэффициент полезного действия
Г)
Коэффициент мощности
Д)
Момент на валу
,
где
n -я скорость ротора, об/мин;
Частота
вращения ротора всегда равна постоянной синхронной частоте
поэтому
график зависимости
имеет вид прямой параллельной оси абсцисс.
Е)
По данным таблицы построить рабочие характеристики синхронного двигателя
в общих осях координат.
Таблица
4
|
Icр, А
|
P1,
Bт
|
ɳcosфМ2,
Н*мn=соnst
|
|
|
|
|
|
0,23
|
24
|
25,45
|
0
|
0,295
|
0,16
|
|
|
0,62
|
55
|
56,99
|
0,96
|
0.251
|
0,35
|
|
|
0,84
|
72
|
73,00
|
1
|
0,242
|
0,46
|
|
|
1,04
|
90
|
105,87
|
0,85
|
0,240
|
0,67
|
|
|
1,38
|
117
|
142,28
|
0,79
|
0,239
|
0,90
|
|
Вывод: В данной лабораторной работе я изучил механические характеристики
асинхронного двигателя с короткозамкнутым ротором в различных режимах при
изменении напряжения на зажимах статора.
Лабораторная
работа №3
Цель работы: ознакомиться с устройством и принципом действия генератора,
выявить влияние нагрузки и систем возбуждения на поведение генератора, сравнить
его с генератором независимого возбуждения, оценить данные, полученные в ходе
работы, с теорией электромашин постоянного тока.
|
Внешние характеристики
|
|
Возбуждение
|
параллельное
|
смешанное согласное
|
смешанное встречное
|
|
Параметр
|
Ia, А
|
U2, В
|
Ia, А
|
U2, В
|
Ia, А
|
U2, В
|
|
Опыт \Прибор
|
PA2
|
PV1
|
PA2
|
PV1
|
PA2
|
PV1
|
|
1
|
0
|
185
|
0
|
185
|
0
|
185
|
|
2
|
0,1
|
170
|
1
|
190
|
1
|
155
|
|
3
|
0,24
|
150
|
3
|
160
|
2,5
|
140
|
|
4
|
3,5
|
120
|
4
|
140
|
3
|
100
|
|
5
|
4
|
75
|
5,5
|
100
|
2
|
40
|
|
6
|
2,5
|
20
|
6
|
40
|
0,5
|
2
|
|
Регулировочные
характеристики
|
|
Возбуждение
|
параллельное
|
смешанное согласное
|
смешанное встречное
|
|
Параметр
|
Ia, А
|
IB
|
Ia, А
|
IB
|
Ia, А
|
IB
|
|
Опыт \Прибор
|
PA2
|
PA1
|
PA2
|
PA1
|
PA2
|
PA1
|
|
1
|
0
|
0,085
|
0
|
0,12
|
0
|
0,1
|
|
2
|
0,5
|
0,12
|
0,5
|
0,12
|
0,5
|
0,1
|
|
3
|
2
|
0,16
|
2
|
0,12
|
2
|
0,16
|
|
4
|
3,5
|
0,18
|
3
|
0,14
|
|
|
|
Характеристика холостого хода
|
|
Положение SA2
|
1
|
2
|
3
|
4
|
5
|
6
|
7
|
8
|
9
|
10
|
|
IB, A (PA1)
|
0
|
0
|
0,01
|
0,01
|
0,02
|
0,04
|
0,12
|
0,2
|
0,24
|
0,32
|
|
E0, B (PV1)
|
10
|
10,5
|
19
|
20
|
30
|
50
|
110
|
162
|
175
|
200
|
|
I0, A (PA1)
|
0
|
0
|
0,01
|
0,021
|
0,06
|
0,1
|
0,16
|
0,22
|
0,26
|
0,32
|
|
E0, B (PV1)
|
10,5
|
12
|
30
|
48
|
80
|
110
|
160
|
180
|
190
|
200
|
Лабораторная
работа №4
Цель исследования: изучить устройство и принцип действия синхронного
генератора, получить навыки управления двигателем, исследовать основные рабочие
характеристики.
Оборудование и принадлежности: В качестве генератора используется машина
постоянного тока типа П32 У4 со следующими номинальными данными: напряжение 220
В, механическая мощность 1,5 кВт, частота вращения вала 1450 об/мин, ток в
линейных проводах 6,5 А, КПД 80%.
Нагрузкой служит электромагнитный тормоз (ЭМТ), допускающий плавное
регулирование создаваемого им момента сопротивления за счет изменения величины
постоянного тока в обмотке возбуждения тормоза.
Вал через муфту сочленен с валом ЭМТ, второй конец вала ДПТ сочленен с
тахометром ТХ типа ТМТ-ЗОП, измеряющим частоту вращения вала.
Перечисленные электрические машины установлены на основании, сваренном из
швеллера. Габариты установки 1000x460x400 мм, масса 15 кг.
При вращении диска электромагнитного тормоза в нем за счет магнитного
потока возбуждения наводятся вихревые токи, взаимодействие которых с магнитным
потоком магнитной системы создает тормозной момент.
Принципиальная схема экспериментальной установки
Ознакомиться с устройством и принципом действия двигателя параллельного
возбуждения. Паспортные данные двигателя занести в табл. 1
Таблица 1
|
Тип
|
Рн, кВт
|
U, В
|
Iя, А
|
nH об/мин
|
η,
%
|
|
П32 У4
|
1.5
|
220
|
6.5
|
1450
|
80
|
Снятие характеристики холостого хода
Снять
характеристику холостого хода, зависимости 
при
постоянном напряжении источника питания 
и
полезном моменте на валу М=0.
Пустить
двигатель в ход и, уменьшая реостатом RB ток возбуждения IB,
измерить по тахометру ТХ частоту вращения двигателя n, не допуская
превышения ее более чем на 25% сверх номинальной nH. Полученные
данные занести в табл. 2 и построить характеристику холостого хода.
Таблица 2
|
IB, A
|
0.2
|
0.25
|
0.3
|
0.4
|
0.6
|
|
n, об/мин
|
1495
|
1380
|
1265
|
1150
|
1035
|
Характеристика холостого хода ДПТ
Снятие рабочей и естественной механической характеристик
Провести испытания двигателя под нагрузкой при Rn=0. Установить максимальный ток возбуждения и пустить
двигатель в ход. Изменить нагрузку двигателя с помощью ЭМТ с шагом 2 Нм на
интервале от нуля до 10 Нм; при этом для каждого момента записать данные в
табл. 3 (U, IЯ, IB, n, M). На основании данных табл. 3 построить рабочие и
естественную механическую характеристики.
Таблица 3
|
№
|
М Н·м
|
nH об/мин
|
U, В
|
IЯ,
A
|
IB, A
|
|
RП = 0
|
0
|
1400
|
96%
|
230
|
0.8
|
0.2
|
|
2
|
1350
|
93%
|
230
|
2.5
|
0.2
|
|
4
|
1300
|
89%
|
230
|
4.6
|
0.2
|
1250
|
86%
|
230
|
6.7
|
0.2
|
|
8
|
1200
|
82%
|
230
|
7.8
|
0.2
|
|
10
|
1200
|
82%
|
230
|
10
|
0.2
|
|
RП ≠ 0
|
0
|
1300
|
89%
|
235
|
0.8
|
0.2
|
|
2
|
1200
|
82%
|
233
|
2.5
|
0.2
|
|
6
|
900
|
62%
|
230
|
6.6
|
0.2
|
Рабочая и естественная механические характеристики
Снятие искуственной механической характеристик
Провести испытания под нагрузкой при RП ≠ 0 (значения RП указывает преподаватель). Установить максимальный ток
возбуждения и, изменяя нагрузку двигателя с помощью ЭМТ с шагом 2 Н·м на
интервале от нуля до 10 Н·м, для каждого момента записать данные в табл. 3. На
основании данных табл. 3 построить искусственную механическую и рабочие
характеристики.
трансформатор асинхронный
двигатель генератор
Искусственная механическая характеристика
Оценим погрешность изменения токов:

, где К
- класс точности прибора


Вывод: В ходе работы на практике изучили генератор с параллельным
возбуждением, экспериментально получили его основные характеристики, тем самым
подтвердили теоретические сведения о свойствах ДПТ. Характер полученных кривых
соответствует теоретическим.