Основные схемы силовых полупроводниковых приборов
Проектирование функциональной схемы АЭП. Расчет и
выбор элементов силовой цепи АЭП
автоматизированный электропривод автоматический
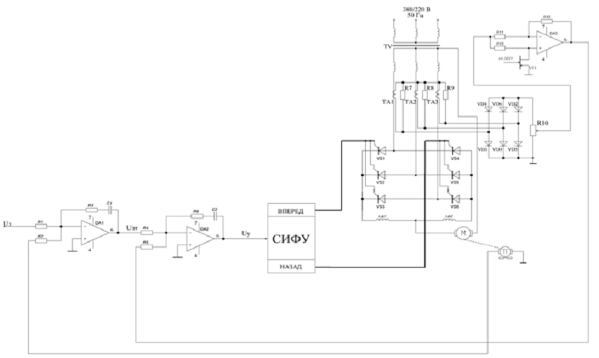
Рисунок 1.1 - Функциональная схема АЭП.
На рисунке 1.1 представлена функциональная схема
автоматизированного электропривода. В нее входят такие блоки как:
1. СИФУ - система импульсно-фазового управления;
2. ДТ - датчик тока;
. ДС - датчик скорости;
. РТ - регулятор тока;
. РС - регулятор скорости;
. ЗЭ - задающий элемент;
7. TG - тахогенератор;
8. TV - трансформатор;
. трехфазный нулевой выпрямитель.
. СИФУ предназначено для выполнения двух функций:
1. определение моментов времени, в которые должны быть включены те
или иные конкретные вентили; эти моменты времени задаются величиной
, которое подается на вход СИФУ и
определяет значения выходных параметров преобразователя;
. формирование открывающих импульсов передающихся в нужные моменты
времени на управляющие электроды тиристоров и имеющие достаточную длительность
и мощность.
. Датчики тока (ДТ) предназначены для получения информации о
величине и направлении
. К датчикам тока предъявляются следующие
требования:
1. линейность характеристики управления в диапазоне
изменения тока (0,1…5,0) Iн не менее 0,9;
2. наличие гальванической развязки силовой цепи и цепи
системы управления;
. высокое быстродействие.
. Датчики скорости (ДС) предназначены для получения
электрического сигнала пропорционального угловой скорости ротора двигателя. Для
этих целей используются тахогенераторы и импульсные датчики скорости.
К датчикам скорости предъявляются жесткие требования к
линейности характеристики управления, стабильности выходного напряжения и
уровню его пульсаций, так как их параметры определяют как статические, так и
динамические показатели привода в целом.
4. Регулятор тока (РТ) предназначен для питания током
активных и активно-индуктивных нагрузок, допускающих фазовое регулирование
напряжения, выполняется в виде навесного блока, и может быть использован в
качестве исполнительного устройства в системах автоматического регулирования
тока, напряжения, температуры, мощности и т.д.
. Регуляторы скорости (РС) предназначены для регулирования
скорости вращения электродвигателей вентиляторов, управляемых напряжением.
. Задающий элемент (ЗЭ) предназначен для формирования задающего
воздействия, которое определяет технологические программы работы АЭП.
. Тахогенератор (TG) - это машина постоянного тока с независимым возбуждением или
возбуждением постоянными магнитами, работающая в генераторном режиме. По
конструкции он почти не отличается от машин постоянного тока.
Тахогенераторы постоянного тока служат для измерения частоты
вращения по значению выходного напряжения, а также для получения электрических
сигналов, пропорциональных частоте вращения вала в схемах автоматического регулирования.
Основными требованиями, предъявляемыми к тахогенераторам,
являются: а) линейность выходной характеристики; б) большая крутизна выходной
характеристики; в) малое влияние на выходную характеристику изменения
температуры окружающей среды и нагрузки; г) минимум пульсаций напряжения на
коллекторе.
. Трансформатор - это электромагнитный аппарат,
предназначенный для преобразования одной системы переменного тока в другую и
для передачи энергии посредством электромагнитной индукции.
Трансформатор применяется для согласования номинального
напряжения нагрузки с выпрямленным напряжением.
Трансформаторы классифицируются по назначению:
1. силовые трансформаторы, в них трансформируются
напряжения и токи;
2. измерительные трансформаторы, они подразделяются на:
· трансформаторы тока, они работают в режиме
короткого замыкания;
· трансформаторы напряжения, они работают в
режиме холостого хода;
3. испытательные трансформаторы;
4. сварочные трансформаторы;
. трансформаторы для дуговых сталеплавильных печей;
. трансформаторы специального назначения;
. автотрансформаторы.
Трансформаторы классифицируются:
. по числу фаз:
· однофазные;
· трехфазные;
· многофазные;
. по способу охлаждения:
· сухие;
· масленые, они могут быть с естественной
циркуляцией масла и с принудительной, для интенсификации охлаждения могут
использоваться радиаторы в которых расположены вентиляторы.
Естественная циркуляция состоит в том, что более нагретое
масло поднимается к поверхности и принуждает к перемещению менее нагретые слои
масла.
Согласно схеме (рисунок 1.1) необходимо выбрать
трансформатор. По назначению этот трансформатор будет являться трансформатором
напряжения.
Трансформаторы напряжения (ТН) служат для преобразования
высокого напряжения в низкое стандартное напряжение, удобное для измерения.
Первичная обмотка трансформатора напряжения (ТН) изолируется
от вторичной соответственно классу напряжения установки. Для безопасности
обслуживания один вывод вторичной обмотки заземляется. Таким образом, ТН
изолирует измерительные приборы и реле от цепи высокого напряжения и делает
безопасным их обслуживание.
Основными параметрами ТН являются:
1.
и
- номинальные напряжения первичной и вторичной обмоток
трансформатора, номинальное напряжение ТН равно номинальному напряжению
первичной обмотки;
. номинальный коэффициент трансформации
:
;
. погрешность по напряжению
, определяется уравнением:
, где
- напряжение, поданное на первичную
обмотку;
- напряжение, измеренное на выводах
вторичной обмотки (при
погрешность
).
. Трехфазный нулевой выпрямитель предназначен для питания якорной
цепи двигателя постоянного тока.
Отличительной особенностью нулевой схемы выпрямителя является то,
что в ней необходим трансформатор, так как двигатель включается между общей
точкой трансформатора и общей точкой катодов (VT1…VT3) и анодов (VT4…VT6). Ток
проводит тиристор, который имеет наиболее высокий потенциал анода по отношению к
катоду. В этой схеме точки естественного от крывания вентилей сдвинуты на угол
30 °. Каждый тиристор в схеме проводит ток на
интервале 2p/3 (РНТ). В данной схеме может наступить
явление вынужденного намагничивания трансформатора из-за того, что по обмоткам
трансформатора протекает ток, имеющий постоянную составляющую и ряд высших
гармонических составляющих. Примем в дальнейших расчетах тиристоры VT1…VT3 - первый тиристорный комплект, а
тиристоры VT 4…VT6 - второй тиристорный комплект.
Данный выпрямитель имеет три пульса выпрямленного напряжения за
период.
Привод осуществляется двигателем постоянного тока с номинальным
напряжением 220В. Очевидно применение понижающего трансформатора с целью
повышения cosj
преобразователя, поскольку регулирование напряжения выпрямителя при его
подключении напрямую к сети 380В влечет за собой большие углы открывания, а,
следовательно, и низкий коэффициент мощности.
Реверсивным называется электропривод позволяющий изменить
направление вращения электродвигателя. Направление вращения двигателя с
постоянным током определяется знаком электромагнитного момента.
Для указанного в задании двигателя 2ПФ132МУХЛ4 с Pном=6
кВт, Uном=220 В, из справочника [2, с 376, приложение
табл. 10.11] выписываем следующие технические данные в таблицу 1.1.
Таблица 1.1 - Технические данные двигателя.
|
Тип 2ПФ132МУХЛ4
|
|
Мощность, кВт
|
6
|
Сопротивление
обмотки при 15°C, Ом
|
якоря
|
0,226
|
|
Напряжение, В
|
220
|
|
добавочных
полюсов
|
0,166
|
|
Частота
вращения, об/мин
|
номинальная
|
2360
|
|
возбуждения
|
111 25,6
|
|
максимальная
|
4000
|
Индуктивность
цепи якоря, мГн
|
1,6
|
|
КПД, %
|
83,5
|
Момент инерции,
кг×м2
|
0,3
|
Выбор тиристоров по току
Принцип действия полупроводниковых преобразователей
электрической энергии основан на использовании силовых полупроводниковых
приборов, которые делятся на следующие основные виды: диоды, тиристоры,
симметричные тиристоры (симмисторы), транзисторы.
Выбор тиристоров осуществляется исходя из максимальной
загрузки по току, которой соответствует номинальный режим работы
электродвигателя.
Определяем IН - номинальный ток нагрузки электродвигателя:
(1.1)
где Pн - номинальная мощность электродвигателя (таблица 1.1), Вт;
Uн - номинальное напряжение на якоре электродвигателя
(таблица 1.1), В;
ηн - номинальный КПД двигателя (таблица 1.1).
Подставив значения в формулу (1.1) получаем:
.
Рассчитаем среднее и действующее значение тока
,
протекающего через прибор, для режима работы с максимальной
загрузкой по току:
, (1.2)
. (1.3)
Рассчитаем коэффициент формы тока:
(1.4)
.
Для номинального режима работы
, а условия охлаждения соответствуют номинальным если при
естественном охлаждении максимальная температура воздуха
.
По условию 3.8 [1] предварительно выбираем тип прибора и
охладитель по максимальному среднему значению тока
:
где
- коэффициент запаса, учитывающий
отклонение режима работы и условий охлаждения от номинальных,
,
при улучшении,
при ухудшении условий работы и охлаждения по сравнению с
номинальными;
- коэффициент запаса по току в рабочем режиме (в отличие от
режима перегрузки и аварийного режима),
;
- среднее значение тока, протекающего через тиристор,
.
Принимаем
и
подставляем эти значения в условие 3.8 [1] получаем:
.
Из справочника [3, с 176] по силовым полупроводниковым приборам
предварительно выбираем тиристоры Т 122-25 с типовым охладителем О221-60,
с параметрами ITAV.m = 14 А при естественном охлаждении и Та =40°С.
Выбор тиристоров по напряжению
Выбор СПП по напряжению осуществляется по формуле 3.13 [1]:
,
где
- коэффициент запаса по рабочему
напряжению,
=1,65 … 2;
- максимальное значение рабочего напряжения, прикладываемого к
СПП в схеме,
;
- номинальное значение максимального обратного напряжения,
прикладываемого к вентилю в конкретной схеме;
- коэффициент, учитывающий возможность повышения напряжения в
сети,
.
.
Примем
и подставим полученные значения в
выражение 3.13 [1], получим:
=608,1В.
Таким образом, для данных тиристоров Т 122-25 с типом
охладителя О221-60
=608,1 В, т.е. нужны диоды 7-го класса по
напряжению - Т 122-25-7.
Выбор силового трансформатора
При проектировании трехфазной нулевой схемы трансформатор
необходим для создания нулевой точки для питания нагрузки. Если UЯН=220В, то трансформатор нужен, т.к. получение необходимого
напряжения за счет увеличения угла
при отсутствии трансформатора приводит к большим пульсациям тока
нагрузки.
Находим требуемое значение фазного напряжения вторичной
обмотки трансформатора по формуле 3.16 [1]:
,
где E2 - ЭДС вторичной обмотки трансформатора, рассчитывается по
формуле (1.5):
, (1.5)
где UН - номинальное напряжение нагрузки; UН=220В;
kсхе - коэффициент схемы по ЭДС, kсхе=1,17 - трехфазная нулевая схема;
,
kC - коэффициент, учитывающий возможность
снижения напряжения в сети, kC=1,1;
kR - коэффициент, учитывающий падение
напряжения на активных сопротивлениях трансформатора, падение напряжения на
вентилях и падение напряжения из-за коммутации вентилей, kR=1,05;
kα - коэффициент, учитывающий неполное
открывания вентилей, для реверсивных выпрямителей kα=1,2;
.
Рассчитываем типовую мощность трансформатора по формуле 3.17 [1]:
,
где kp - коэффициент, учитывающий превышение
типовой мощности над мощностью постоянных составляющих; в нашем случае
принимаем, что kр = 1,345 - для трехфазной нулевой схемы.
Р - мощность
постоянных составляющих напряжения и тока выпрямителя:
.
Находим ST:
.
Находим полную мощность трансформатора по формуле 3.18 [1]:
,
где kC - коэффициент, учитывающий возможность
снижения напряжения в сети, kC=1,1;
- коэффициент, учитывающий падение напряжения на активных
сопротивлениях трансформатора, падение напряжения на вентилях и падение
напряжения из-за коммутации вентилей, kR=1,05;
- коэффициент непрямоугольности тока, учитывающий отклонение
формы тока от прямоугольной,
;
ST - типовая мощность трансформатора, ST =9,7кВА.
Полученные нами значения подставляем в формулу 3.18 [1]:
.
Из каталога [1] выбираем трансформатор по соотношениям (3.19 [1]):
Выбираем трансформатор типа ТТ-25 (таблица П1.1 [1]) со
следующими техническими данными (таблица 1.2):
Таблица 1.2 - Технические данные трансформатора ТТ-25.
|
Тип
трансформатора
|
 Потери, Вт
|
|
|
|
|
|
|

|
|
|
|
ТТ-25
|
25
|
240
|
125
|
200
|
5
|
Находим полное сопротивление короткого замыкания
трансформатора:
,(1.6)
где ЕК - напряжение короткого замыкания
трансформатора,
I2Н - номинальный ток фазы вторичной обмотки трансформатора.
Определяем номинальное значение фазного тока вторичной обмотки
трансформатора:
.
Из (1.6) получим:
.
Находим активное сопротивление фазы трансформатора по формуле:
,(1.7)
где
- потери короткого замыкания, тогда:
.
Тогда индуктивное сопротивление фазы трансформатора находим по
формуле:
Найдем индуктивность фазы трансформатора:
.
Найдем значение выпрямленной ЭДС на выходе преобразователя при
:
.
Выбор уравнительных реакторов
Так как проектируется реверсивный преобразователь с совместным
управлением тиристорами, то имеет место протекание уравнительных токов, которые
должны быть ограничены уравнительными реакторами на уровне:
,
где
- номинальный ток электродвигателя.
Определим индуктивность уравнительного реактора:
,
где
- пульсность схемы выпрямителя,
.
.
Выбираем из таблицы П3.1 [1] реакторы типа ДФ-7 индуктивностью
на номинальный ток
и потерями мощности при
.
Определим активное сопротивление уравнительного реактора:
.
Выбор защитных
цепочек
Защитные
цепочки предназначены для ограничения
скорости наростания напряжения на вентилях и снижения перенапряжений на
вентилях схемы. RC-цепь является активно-емкостным делителем.
Определим сопротивление резисторов
,
и
по формуле:
где
- повторяющийся импульсный ток в закрытом
состоянии, для Т 122-25
, [3, таблица 11.2.];
- значение максимального обратного напряжения прикладываемого к
вентилю,
.
Мощность резистора определим по формуле:
.
Из [4] выбираем
резисторы
Находим емкость конденсаторов
,
и
по формуле:
,
где
;
- угловая частота,
;
- максимальный прямой ток в схеме,
Из [5] выбираем
конденсаторы К73-11-0,14 мкФ.
Определение основных углов открывания тиристоров
Номинальная скорость двигателя:
.
Минимальная скорость двигателя:
;
.
Найдем коммутационное сопротивление перекрытия анодов:
;
.
Номинальный угол открывания ключей:
.
Угол открывания, обеспечивающий скорость внизу диапазона,
составит:
.
Угол, обеспечивающий работу вверху диапазона регулирования:
.
Угол, обеспечивающий работу внизу диапазона регулирования:
.
Расчет и построение механических и электромеханических
характеристик АЭП
Так как для реверсивного электропривода с совместным
управлением отсутствует режим прерывистого тока, то характеристики линейны во
всем диапазоне регулирования тока или момента при согласованном управлении
комплектами вентилей.
Для расчета электромеханических характеристик для направления
движения «вперед» и «назад» воспользуемся следующими выражениями:
где
- активное сопротивление якорной цепи,
Ом;
Электромеханическую характеристику строим для номинальной угловой
скорости электропривода
и для пониженной скорости
, для которых первоначально найдем углы
открывания вентилей
и
:
где
- постоянная конструктивная двигателя:
- сопротивление якорной цепи:
где
- активное сопротивление уравнительного
реактора;
- коммутационное сопротивление, обусловленное углом перекрытия
анодов;
- номинальная скорость двигателя.
Минимальная скорость двигателя:
Тогда:
- значение выпрямленной ЭДС при
.
Определим угол
который обеспечит номинальное напряжение на двигателе а
следовательно и номинальную скорость двигателя:
Угол
, обеспечивающий работу ЭД на
искусственной характеристике, соответствующей минимальному значению скорости
при заданном диапазоне регулирования D=10 определим из выражения:
Электромеханические характеристики для направления движения
«вперед» строим по 2 точкам: при
и
.
Скорость идеального холостого хода электродвигателя при
номинальном напряжении:
.
Скорость идеального холостого хода:
Для верхней границы диапазона регулирования:
Для нижней границы диапазона регулирования:
Установившаяся скорость:
Для верхней границы диапазона регулирования:
Для нижней границы диапазона регулирования:
Аналогично рассчитываем значения скорости для направления «назад».
Рисунок 2.1 - Электромеханические характеристики реверсивного ЭП.
Механической характеристикой называется зависимость среднего
значения скорости от среднего значения электромагнитного момента двигателя, при
постоянном угле
.
Выражение механических характеристик для направления движения
«вперед» и «назад» имеют вид:
;
;
где М - момент на валу двигателя ЭД, Нм;
Нм.
Механические характеристики для направления движения «вперед»
строим по 2 точкам: при
и
.
Скорость идеального холостого хода для верхней и нижней
границы диапазона регулирования соответственно равны:
рад/с,
рад/с.
Установившаяся скорость:
.
Для верхней границы диапазона регулирования:
рад/с.
Для нижней границы диапазона регулирования:
рад/с.
Аналогично рассчитываем значения скорости для направления «назад».
Рисунок 2.2 - Механические характеристики реверсивного ЭП.
Расчет и построение характеристик управления
системы управления вентилями вентильного комплекта управляемого преобразователя
Расчет и построение характеристик управления системы
управления вентилями.
Характеристика управления представляет собой зависимость угла
открывания тиристоров от напряжения управления
.
Характеристика управления СИФУ описывается уравнением:
.
И строится согласно выражению:
,
где
- напряжение смещения.
Задано, что опорное напряжение положительное пилообразное
.
- начальный угол открывания тиристоров, соответствующий
.
Для трехфазной нулевой схемы при работе в режиме непрерывного тока
принимаем:
.
Углы открывания ограничиваются предельными углами открывания. Для
трёхфазной нулевой схемы
и
.
Напряжение управления:
;
.
Тогда характеристика управления будет иметь вид:
,
где
- напряжение управления.
Расчет идеальной характеристики СИФУ «вперед» приведен в таблице
3.1, а расчет идеальной характеристики СИФУ «назад» приведен в таблице 3.2.
Таблица 3.1 - Расчет идеальной характеристики СИФУ «вперед - В».
|
Uу,В
|
-6
|
-4,2
|
-4
|
-2,5
|
-2
|
-1
|
0
|
1
|
2
|
2,5
|
4
|
4,2
|
6
|
«В»
|
|
αгр
|
165,6
|
165,6
|
162
|
135
|
126
|
108
|
90
|
72
|
54
|
45
|
18
|
14,4
|
14,4
|
|
Таблица 3.2- Расчет идеальной характеристики СИФУ «назад -
Н».
|
Uу,В
|
-6
|
-4
|
-2,5
|
-2
|
-1
|
0
|
1
|
2
|
2,5
|
4
|
4,2
|
6
|
«Н»
|
|
αгр
|
14,4
|
14,4
|
18
|
45
|
54
|
72
|
90
|
108
|
126
|
135
|
162
|
165,6
|
165,6
|
|
Рисунок 3.1-Характеристика управления системы управления вентилями
.
Расчет
и построение характеристик управления вентильного комплекта
Данная характеристика выражает зависимость среднего выпрямленного
значения ЭДС от угла открывания тиристоров
.
Значение средней выпрямленной ЭДС можно определить как:
,
где
- среднее значение выпрямленной ЭДС.
Расчет характеристик управления вентильного комплекта «вперед - В»
и «назад - Н» приведен в таблице 3.3 и на основании данной таблицы строим
характеристику управления вентильного комплекта
, которая показана на рисунке 3.2.
Таблица
3.3- Расчет характеристик управления вентильного комплекта «вперед - В» и «назад
- Н».
|
, град.E, ВE, В
|
|
|
|
15
|
271
|
-271
|
|
30
|
243
|
-243
|
|
45
|
198,6
|
-198,6
|
|
60
|
140,4
|
-140,4
|
|
75
|
72,7
|
-72,7
|
|
90
|
0
|
0
|
|
105
|
-72,7
|
72,7
|
|
120
|
-140,4
|
140,4
|
|
135
|
-198,6
|
198,6
|
|
150
|
-243
|
243
|
|
165
|
-271
|
271
|
|
Вперед
|
Назад
|
Рисунок 3.2 - Характеристика управления вентильного комплекта
.
Расчет
и построение характеристик управления преобразователя
Данная характеристика выражает зависимость выпрямленной ЭДС от
напряжения управления
.
Выразим данную характеристику:
Расчет характеристики управления
преобразователя сведен в таблицу 3.4.
Таблица 3.4 - Расчет характеристики управления преобразователя.
|
Uу,В
|
-6
|
-4,2
|
-4
|
-2,5
|
-2
|
-1
|
0
|
1
|
2
|
2,5
|
4
|
4,2
|
6
|
«В»
|
|
E, В
|
267,2
|
271,9
|
267
|
198,3
|
164,8
|
86,5
|
0
|
86,5
|
164,8
|
198,3
|
267
|
271,9
|
267,2
|
|
|
Uу,В
|
-6
|
-4,2
|
-4
|
-2,5
|
-2
|
-1
|
0
|
1
|
2
|
2,5
|
4
|
4,2
|
6
|
«Н»
|
|
E, В
|
267,2
|
271,9
|
267
|
198,3
|
164,8
|
86,5
|
0
|
86,5
|
164,8
|
198,3
|
267
|
271,9
|
267,2
|
|
Рисунок 3.3 - Характеристика управления выпрямителя
.
Имитационное моделирование и исследование установившихся режимов
системы электропривода
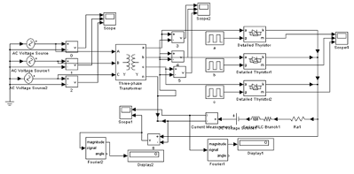
Для разработки имитационной модели воспользуемся библиотеками
“SimPowerSystems” и “Simulink” программного продукта MatLab 6.5.
Построим модель электропривода «Трехфазный нулевой
выпрямитель - Двигатель постоянного тока» (без регуляторов и датчиков обратных
связей), которая представлена на рис. 4.1.
Рисунок. 4.1 - Имитационная модель системы ЭП «Трехфазный
нулевой выпрямитель - Двигатель постоянного тока».
Двигатель моделируем в виде последовательного соединения
активного и индуктивного сопротивления и источника постоянного напряжения,
который заменяет противо ЭДС. В результате моделирования получаем действующие
значения напряжения на якоре и тока якоря.
Для номинальной скорости электродвигателя противо ЭДС
вычисляется по следующей формуле:
В.
Для скорости электродвигателя соответствующей нижней границе
диапазона регулирования противо ЭДС вычисляется по формуле:
В.
Ниже, на рисунках 4.2 и 4.3 представлены формы выпрямленного
напряжения на двигателе и тока двигателя для верхней границы диапазона
регулирования. На рисунках 4.4 и 4.5 представлены формы выпрямленного
напряжения на двигателе и тока двигателя для нижней границы диапазона
регулирования.
Рисунок 4.2 - Напряжение на выходе преобразователя.
Рисунок 4.3 - Ток на якоре двигателя.
Рисунок 4.4 - Напряжение на выходе преобразователя.
Рисунок 4.5 - Ток на якоре двигателя.
Расчет зависимости
при изменении напряжения управления по заданному закону
Для расчета характеристики
построим зависимость
.
В данном курсовом проекте эта зависимость определяется выражением:
.
Отрезок времени t лежит в
пределах от 0 до 2 секунд.
Расчет характеристики
при
сведен в таблицу 5.1 курсового проекта.
Таблица 5.1 - Расчет
характеристики
при
.
|
t, с
|
Uу, В
|
|
0
|
2
|
|
0,1
|
1,95
|
|
0,2
|
1,90
|
|
0,3
|
1,855
|
|
0,4
|
1,81
|
|
0,5
|
1,76
|
|
0,6
|
1,72
|
|
0,7
|
1,68
|
|
0,8
|
1,64
|
|
0,9
|
1,6
|
|
1,0
|
1,56
|
|
1,1
|
1,52
|
|
1,2
|
1,48
|
|
1,3
|
1,45
|
|
1,4
|
1,41
|
|
1,5
|
1,37
|
|
1,6
|
1,34
|
|
1,7
|
1,31
|
|
1,8
|
1,275
|
|
1,9
|
1,24
|
|
2,0
|
1,213
|
Зависимость
при
представлена на рисунке 5.1.
Рисунок 5.1 - Зависимость
при
.
Таким образом, построив зависимость
, и зная характеристику управления преобразователя, рассчитываем
характеристику
.
Вместо
подставляем выражение
.
Следовательно, имеем:
.
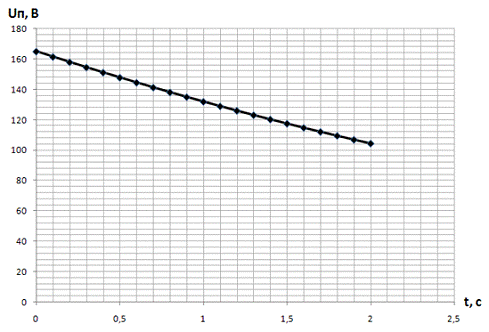
Расчет зависимости
произведен в таблице 5.2.
Зависимость
представлена на рисунке 5.2.
Таблица 5.2 - Расчет зависимости
|
t, с
|
Uп,
В
|
|
0
|
165
|
|
0,1
|
161,5
|
|
0,2
|
158
|
|
0,3
|
154,6
|
|
0,4
|
151,2
|
|
0,5
|
147,8
|
|
0,6
|
144,6
|
|
0,7
|
141,3
|
|
0,8
|
138
|
|
0,9
|
135
|
|
1,0
|
132
|
|
1,1
|
129
|
|
1,2
|
126
|
|
1,3
|
123
|
|
1,4
|
120
|
|
1,5
|
117,5
|
|
1,6
|
114,8
|
|
1,7
|
112
|
|
1,8
|
109,5
|
|
1,9
|
107
|
|
2,0
|
104,4
|
Рисунок 5.2 - Зависимость
.
Расчет и выбор датчиков координат АЭП. Проектирование
принципиальных схем датчиков
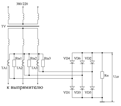
Проектирование принципиальной схемы датчика тока
В качестве датчика тока для АЭП в данной работе применим
трансформатор тока. Датчики, построенные по этому типу, обеспечивают
гальваническую развязку.
Гальваническая развязка используется для потенциального разделения
цепей силовых с высоким напряжением и информационных с низким напряжением, при
изменении электрических величин напряжения и тока.
Принципиальная электрическая схема датчика тока на основе
трансформатора тока представлена на рисунке 6.1. Схема содержит три
трансформатора тока, нагрузочные сопротивления, трехфазный нулевой выпрямитель.
Рисунок 6.1 - Принципиальная схема трансформаторного датчика тока.
Выбор ТТ произведем по первичному току:
,
где
- действующее значение номинального тока
ТТ,
- номинальное действующее значение тока якоря.
.
Тогда:
Из [6] выбираем ТТ типа ТЛ-0,66-I - для передачи сигнала
измерительной информации измерительным приборам, устройствам защиты и
управления.
Трансформатор ТТ типа ТЛ-0,66-I имеет параметры приведенные в
таблице 6.1.
Таблица 6.1-Параметры трансформатора тока типа ТЛ-0,66-I.
|
Номинальное
напряжение, кВ
|
0,66
|
|
|
Номинальный
первичный ток, А
|
30
|
|
|
Номинальный
вторичный ток, А
|
5
|
|
|
Номинальная
вторичная нагрузка с коэффициентом мощности cosφ2=0,8, ВÌА
|
10
|
|
|
Класс точности
|
0,5
|
Определим величины нагрузочных сопротивлений
.
Ом.
Из стандартного ряда сопротивлений Е24 принимаем
Ом.
Из [7, с 146] выбираем резисторы типа С5-16В-10 Вт-0,43 Ом
%.
Определим коэффициент трансформации трансформатора тока:
.
Определим коэффициент передачи датчика тока:
,
где
- коэффициент передачи по току силового
выпрямителя,
- коэффициент передачи измерительного выпрямителя.
.
Напряжение на выходе измерительного преобразователя:
В.
Принимаем сопротивление нагрузочного резистора
.
Из [7, с 62] выбираем резистор типа МЛТ -0,125 Вт-1 кОм
.
По диодному мосту будет протекать ток:
А.
А.
Максимальное обратное напряжение на диодах не должно превышать:
Выбираем диоды VD1-VD6 из [3, с 157] Д104 с
Рассчитаем и построим характеристику управления датчика тока
(таблица 6.2).
Таблица
|
Uдт,
В
|
2,34
|
0
|
2,34
|
|
I,А
|
-32,7
|
0
|
32,7
|
Рисунок 6.2 - Характеристика управления датчика тока.
Выберем элементы схемы переключателя характеристик.
Для получения информации о направлении тока якоря в схеме
датчика необходимо установить усилитель с возможностью изменения коэффициента
передачи с +1 до -1 и наоборот.
Рисунок 6.3 - принципиальная схема переключателя
характеристик.
Примем R1=10 кОм. Для того чтобы коэффициент усиления был равен 1 при
различных направлениях тока якоря, должно быть выполнено равенство: R1=R2=R3=10 кОм. Выбираем из [7,
с 56] резисторы С2-33Н-0,125-10кОм±5%.
В качестве управляемого ключа применим полярный n-канальный транзистор
типа 2П302А [8, с 141].
Параметры транзистора 2П302А (таблица 6.3).
Таблица 6.3 - Параметры транзистора 2П302А.
В качестве операционного усилителя выбираем из [9, с 398]
микросхему К140УД11 (быстродействующий ОУ). Параметры микросхемы К140УД11
показаны в таблице 6.4.
Таблица 6.4 - Параметры микросхемы К140УД11.
|
Напряжение
питания
|
(5...18) В
|
|
Входной ток
|
не более 500 нА
|
|
Ток потребления
при Uп= 15 Вне более 10 мА
|
|
|
Коэффициент
усиления напряжения
|
не менее 25000
|
|
Скорость
нарастания выходного напряжения
|
(20...50) В/мкс
|
Схема операционного усилителя представлена на рисунке 6.4.
Рисунок 6.4 - схема операционного усилителя К140УД11.
Цоколевка корпуса: 2- вход инвертирующий; 3-вход
неинвертирующий; 4,7-питание; 1, 5 - коррекция; 8 - балансировка; 6 - выход.
Проектирование датчика скорости
В электроприводе в качестве датчиков скорости используются
тахогенераторы постоянного и переменного тока, представляющие собой
магнитоэлектрические или электромагнитные машины.
Тахогенераторы делятся на асинхронные и синхронные. Основной
характеристикой тахогенератора является характеристика управления,
представляющая зависимость тахогенератора от скорости. Для тахогенератора
постоянного тока выходной координатой является величина напряжения, а для
асинхронного выходной координатой является амплиткда или действующее значение
напряжения. Для синхронных - амплитуда, действующее значение напряжения или
частота.
Двигатель типа 2ПФ132МУХЛ4 выполнен с тахогенератором типа
ТС1.
Тахогенератор постоянного тока типа ТС-1М предназначен для
электродвигателей, работающих в широкорегулируемых электроприводах постоянного
тока с другими машинами. Тахогенератор имеет закрытое встроенное исполнение
(якорь генератора жестко закреплен на валу якоря ДПТ). Возбуждение
тахогенератора - от постоянных магнитов.
Тахогенератор имеет следующие параметры:
номинальная нагрузка не менее Rн=2 кОм;
крутизна характеристики kтг=0,033 В/(об/мин);
-максимальное напряжение на выходе:
;
номинальное напряжение на выходе:
;
минимальное напряжение на выходе:
Выходная характеристика тахогенератора представлена на рисунке
6.5.
Результаты расчетов выходной характеристики представлены в таблице
6.5.
Таблица 6.5 - Результаты расчета выходной характеристики
тахогенератора.
|
ω, рад/с
|
0
|
24,7
|
247
|
418,7
|
|
Uвых, В
|
0
|
7,788
|
77,88
|
132
|
Рисунок 6.5 - Выходная характеристика тахогенератора.
Рисунок 6.6 - Схема датчика скорости.
Расчет параметров регуляторов тока и скорости.
Проектирование принципиальных схем регуляторов
Расчет регулятора тока
По виду преобразования сигнала регуляторы делятся на
аналоговые и цифровые.
В данной курсовой работе применяем аналоговые регуляторы,
реализованные на операционном усилителе.
Схема регулятора тока представлена на рисунке 7.1.
Рисунок 7.1 - Схема регулятора тока.
Передаточная функция ПИ-регулятора тока:
.
Постоянная времени регулятора тока:
,
где Lя.ц. - индуктивность якорной цепи,
;
Rя.ц. - активное сопротивление якорной цепи,
;
.
Постоянная времени интегратора:
,
где Кот - коэффициент передачи обратной связи по
току;
βп - коэффициент усиления передачи преобразователя;
Тm
- некомпенсируемая постоянная времени;
,
где Тп - постоянная времени преобразователя;
Тф
- постоянная времени фильтра;
Для выпрямителя в расчетах принимаем βп равным максимальному значению динамического коэффициента усиления
выпрямителя, который рассчитывается по формуле:
.
Рисунок 7.2 - Структурная схема узла суммирования.
Коэффициент обратной связи по току для установившегося режима
находим из структурной схемы и рассчитываем по формуле:
,
где Iям - максимальный ток, равный кратковременной перегрузке по
току.
Для двигателя типа 2ПБ допустимы перегрузки по току Iям=4Iн=130,8А в течение 10 секунд.
Таким образом:
.
Передаточные функции:
;
;
;
.
принимаем из диапазона 0,1-2,2 мкФ.
=1,0 мкФ.
кОм;
Принимаем из стандартного ряда Е24
кОм.
кОм;
Принимаем из стандартного ряда Е24
кОм.

,
В.

кОм.
Принимаем из стандартного ряда
кОм.
Таким образом выбираем из [10, с 70, таблица 16] и [7, с 56]
конденсатор и резисторы для регулятора тока:
СОТ: K53-1А-32В-1мкФ±10%,
RОТ: С2-33Н-0,125-2,5кОм±5%,
RЗТ: С2-33Н-0,125-55кОм±5%,
RДТ: С2-33Н-0,125-50кОм±5%.
Рисунок 7.3 - Схема подключения регулятора тока к АЭП.
Расчет регулятора скорости
Схема ПИ-регулятора скорости представлена на рисунке 7.4.
Рисунок 7.4 - Схема регулятора скорости.
Передаточная функция:
.
Постоянная времени регулятора скорости:
;
;
где
- коэффициент обратной связи по току;
- жесткость статической характеристики двигателя:
;
- электромеханическая постоянная времени:
;
- коэффициент передачи обратной связи по скорости;
- постоянная двигателя.
Рисунок 7.5 - Структурная схема.
Коэффициент передачи обратной связи по скорости находим из
структурной схемы:
.
Таким образом:
.
Передаточные функции:
;
;
;
.
принимаем из диапазона 0,1-2,2 мкФ.
=2,0 мкФ.
кОм.
Принимаем из стандартного ряда сопротивлений Е24
кОм.
кОм;
Принимаем из стандартного ряда
кОм.

;
В.

кОм.
Принимаем из стандартного ряда
кОм.
Таким образом выбираем из [10, с 70, таблица 16] и [7, с 56]
конденсатор и резисторы для регулятора тока:
СОС: K53-1А-32В-2мкФ±10%,
RОС: С2-33Н-0,125-25кОм±5%,
RЗС: С2-33Н-0,125-1,1кОм±5%,
RДС: С2-33Н-0,125-1,0кОм±5%.
Рисунок 7.6 - Схема подключения регулятора скорости к АЭП.
Проектирование схемы электрической принципиальной
схемы управления
Полная принципиальная электрическая схема составляется на
основе разработанных и рассчитанных ранее принципиальных электрических схем
отдельных функциональных элементов СУ.
Таблица
Список использованной литературы
.Силовая
преобразовательная техника: методическое пособие к курсовому проектированию для
студентов специальности 1 - 53 01 05 «Автоматизированные электроприводы»/ Г.И.
Гульков, Н.М. Улащик. - Минск: БНТУ, 2007. - 90с.
.Справочник
по электрическим машинам: в 2т./ с 74 под общ. ред. И.П. Капылова. Т1. - М.:
Энергоатомиздат, 1988. - 456с.
.Силовые
полупроводниковые приборы: справочник/ О.Г. Чебовский, Л.Г. Моисеев, Р.П.
Недошивин. - 2-е изд., перераб. и доп. - М.: Энергоатомиздат, 1985. - 400с.
.Сайт
www.elecab.ru.
.Сайт
www.elcod.spb.ru.
.Сайт
http://www.kenergo.su/?m=825&page=7558.
.Резисторы:
справочник/ В.В. Дубровский, Д.Н. Иванов, Н.Я. Пратусевич и др.; под общ. ред.
И.И. Четверткова и В.М. Терехова. - 2-е изд., перераб. и доп. - М.: Радио и
связь, 1991. - 528с.
.Справочник
по полупроводниковым приборам, Москатов Е.А. - 2-е изд. - Таганрог, 219с.
.Интегральные
микросхемы: справочник/ Б.В. Тарабрин, Л.Ф. Лунин, Ю.Н. Смирнов и др. под ред.
Б.В. Тарабрина. - М.: Радио и связь, 1983. - 528с.
.Конденсаторы:
справочник/ Г.А. Горячева, Е.Р. Добромыслов. - М.: Радио и связь, 1984. - 88с.