Информационно-аналитическая система обработки данных вакцинации населения

  • Вид работы:
    Дипломная (ВКР)
  • Предмет:
    Информационное обеспечение, программирование
  • Язык:
    Русский
    ,
    Формат файла:
    MS Word
    2,45 Мб
  • Опубликовано:
    2012-06-26
Вы можете узнать стоимость помощи в написании студенческой работы.
Помощь в написании работы, которую точно примут!

Информационно-аналитическая система обработки данных вакцинации населения

МИНИСТЕРСТВО ОБРАЗОВАНИЯ И НАУКИ, МОЛДЕЖИ И СПОРТА УКРАИНЫ

ЧЕРНИГОВСКИЙ ГОСУДАРСТВЕННЫЙ ТЕХНОЛОГИЧЕСКИЙ УНИВЕРСИТЕТ

КАФЕДРА ИНФОРМАЦИОННЫХ И КОМПЬЮТЕРНЫХ СИСТЕМ

Квалификационная работа специалиста по специальности 7.091502 “Системное программирование”

Информационно-аналитическая система обработки данных вакцинации населения

Исполнитель:

студент гр. СП-061

И.С. Харченко

Руководитель:

к.ф.-м.н., доцент

А.Н. Акименко



Чернигов 2011

ТЕХНИЧЕСКОЕ ЗАДАНИЕ

Предполагаемые технические и эксплуатационные результаты работы

Спроектировать и разработать информационно-аналитическую систему (ИАС) обработки данных вакцинации населения, а также оконное приложение для отображения объектов системы.

Система является комплексом приложений, в основе которой лежит единая центральная СУБД.

Комплекс приложений состоит из следующих компонентов, связанных через СУБД: системы управления справочниками; отчетная система.

Система должна обеспечивать легкий интерактивный контроль версионности и применения обновлений.

Разработать проект локальной вычислительной сети (ЛВС) включающий в себя информационный анализ, план прокладки коммуникаций и подбор оборудования.

Объем текстовой и графической документации

Работа объемом 100с. формата А4.

Предполагаемая трудоемкость работы - 1000 чел-часов.

Плановые сроки по этапам

Предзащита с полным представлением чистовых распечаток текстов и иллюстративного материала 24.05.2011.

Плановый срок защиты работы

Работа планируется к защите на заседании ГЭК 08.06.2011.

Руководитель работы и консультанты по разделам

Руководитель работы - доцент Акименко А.Н., консультант по аппаратной части - кандидат технических наук, доцент Вервейко А.И., консультант по охране труда - доц. к.ф.-м.н., Никитенко Е.В.

РЕФЕРАТ

Объектом разработки являлась информационно-аналитическая система обработки данных вакцинации населения.

Целью разработки являлось получение прототипа информационно-аналитической системы для оптимизации работы сотрудников учреждения при обслуживании пациентов.

В ходе выполнения квалификационной работы были разработаны:

–  архитектура информационно-аналитической системы;

–       структура и реализация программной подсистемы;

–       локальная вычислительная сеть.

Для реализации информационно-аналитической системы обработки данных вакцинации населения использовались технологии Embarcadero RAD Studio 2010, Fast Reports Inc. Для развертывания системы необходима СУБД Firebird 2.1 или выше. Работа информационно-аналитической системы возможна в операционной системе Windows, версия не ниже версии Windows XP.

Дальнейшая разработка информационно-аналитической системы обработки данных вакцинации населения возможна в сторону связи с медицинским комплексом для анализа статистики заболеваний.

Работа внедрена в Черниговскую городскую больницу №2.

Работа имеет практическую ценность. Расчет экономической ценности не производился.

FIREBIRD, SQL, TCP/IP, C++, ИАС, RAD Studio 2010.

СОДЕРЖАНИЕ

 

Введение

. Анализ задачи создания ИАС учреждения обработки данных вакцинации населения

1.1 Анализ предметной области

.2 Построение базовой модели предметной области

.3 Изучение существующих систем

1.3.1 Система «Журнал пациентов»

.3.2 Система «Учет пациентов»

.3.3 Система «Профилактические прививки»

.3.4 Система «Поликлиника»

1.4 Сравнительный анализ существующих систем

.5 Требования к системе и ее функциональности

1.5.1 Требования к программной подсистеме

.5.2 Требования к аппаратной подсистеме

2. Разработка ИАС учреждения обработки данных вакцинации населения

2.1 Выбор технических средств построения системы

.2 Разработка архитектура ИАС

.3 Разработка структуры программной подсистемы

.4 Разработка базы данных

.5 Разработка аппаратной подсистемы

2.5.1 Проектирование архитектуры локальной вычислительной сети

.5.2 Разделение сети на сегменты и размещение серверов

.5.3 Выбор топологии и среды передачи данных

.5.4 Проектирование СКС

.5.5 Журнал кабельных соединений

.5.6 Выбор оборудования

.5.7 Моделирование сети

.5.8 Выводы

3. Реализация

3.1 Реализация программной подсистемы

3.1.1 Результат реализации базы данных

.1.2 Результат реализации интерфейса пользователя

4. Охрана труда и окружающей среды

4.1 Характеристика условий труда программиста

.2 Требования к производственным помещениям

4.2.1 Окраска и коэффициенты отражения

.2.2 Освещение

.2.3 Параметры микроклимата

.2.4 Шум и вибрация

.2.5 Электромагнитное и ионизирующее излучения

4.3 Эргономические требования к рабочему месту

.4 Противопожарная безопасность

.5 Расчет освещенности

.6 Расчет уровня шума

Выводы

Перечень использованных источников

ВВЕДЕНИЕ

На сегодняшний день почти в каждой поликлинике или отделении используется информационная система управления данными о вакцинах или пациентов, для ведения учета материалов и контроля выполнения прививок.

На сегодняшний день существует множество специализированных компьютерных систем для управления данными о вакцинации. Существующие информационные компьютерные системы для управления данными о вакцинации охватывают вид всех поставленных перед ними задач для отдельной инфраструктуры или организации и обладают большим количеством недостатков и плюсов для каждой организации соответственно. Поэтому была поставлена задача создать уникальную информационно-аналитическую систему обработки данных вакцинации населения.

Целью разработки являлось получение программного проекта состоящего из двух приложений для управления данными о вакцинации, а также проект локальной вычислительной сети. Разработанная система является хорошим инструментом для управления данными о вакцинации, что включает в себя контроль и обработку данных.

В данной работе поставлена задача разработки информационно-аналитической системы (ИАС) обработки данных вакцинации населения и вывод всех данных через отчетную форму.

Необходимость в разработке такого рода системы вызвана индивидуальными потребностями организации вакцинации населения, а так же управления большим объемом данных. К данным необходимым для выполнения вакцинации можно отнести информацию о пациенте, враче, тип вакцины, учет сделанных и предстоящих вакцин и т.д. Для правильного функционирования программы и учета вакцин нужно хранить данные о сделанных вакцинах, предстоящих вакцинах, а так же людей, которые прошли вакцинацию и прочую внутреннюю документацию.

В качестве основной причины создания ИАС обработки данных можно выделить устаревание и несоответствие предъявляемым требованиям аналогичных систем по обработке данных.

Недостатки в существующих такого рода программах выделить сложно, так как каждая программа такого рода имеет свою поставленную задачу, свои особенности и методы реализации.

При проектировании новой ИАС был добавлен ряд новых индивидуальных функций для реализации этого приложения.

1. АНАЛИЗ ЗАДАЧИ СОЗДАНИЯ ИАС учреждения обработки данных вакцинации населения


1.1   Анализ предметной области


Поставленной задачей является разработка информационно-аналитической системы обработки данных вакцинации населения. Для того чтобы спроектировать приложение необходимо знать о структурных единицах учреждения, а также их функциональных назначениях, для этого сперва рассмотрим виды деятельности учреждения, а затем перейдем к рассмотрению структурных единиц. Основными видами деятельности являются: ведение учета выполнения прививок (наличие вакцины, квалифицированные врачи, наличие вакцины на складах); контроль списка пациентов; контроль справочников; создание отчетов.

Учреждение занимается вакцинацией населения и учетом пациентов, которые прошли или пройдут вакцинацию. Основной структурой является список пациентов, в карточках которых содержатся личные данные каждого пациента. Так же ведется список прививок, которые прошел данный пациент. Соответственно каждая прививка содержит свою карточку, в которую данные попадают в основном из справочников, а в свою очередь справочник содержит перечень однотипных данных, которые нужны для заполнения карточек. Естественно помимо этих данных есть еще карточки врача и паспорт вакцины. Так же программа содержит в себе форму формирования отчетной документации.

Из приведенного выше описания можно выделить основные объекты учреждения, на основании которых в дальнейшем можно создать таблицы в базе данных разрабатываемого приложения.

1.2   Построение базовой модели предметной области


В результате разработки концептуальной модели предметной области были выделены следующие сущности системы, изображенные на рисунке 1.1:

Сущность «Пользователь» - это сущность, содержащая информацию о пользователе системы: данные для аутентификации - логин, пароль и роль данного пользователя. По роли пользователя определяются основные возможности взаимодействия в системе.

Сущность «Пациент» - это сущность, содержащая всю необходимую информацию про выбранного пациента, а то есть: ФИО, дата рождения, поликлиника, адрес, пол, место работы и место проживания.

Сущность «Прививка» содержит информацию о прививке и данных связанной с ней, а именно: наименование, дата прививки, анатоксин, м.отвод, вакцина, серия, срок годности, врач и т.д.

Сущность «Справочники» содержит в себе информацию о названии справочника и его коде. Код - это тот параметр, который задает пользователь, работающий с данным справочником, или он заполняется автоматически. В данном случае все справочники не выносились, так как их количество равно 15.

Сущность «Паспорт вакцины» это своего рода справочник, но он содержит более обширную информацию об использованной вакцине. Сюда входят такие данные как: наименование, срок годности, производитель, серия, контроль, анатоксин.

Сущность «Отчеты» содержит отдельную форму для формирования отчетов, задавая параметры выборки через список справочников.

Как видно с рисунка 1.1 между сущностями присутствуют отношения «один к одному», «один ко многим» и «многие ко многим».

Так как у пациента может быть большое количество прививок, то у одной прививки может быть только один пациент, то между сущностями «Пациент» и «Прививка» отношение «один ко многим».

У пользователя может быть только одна роль, поэтому между сущностями «Роль» и «Пользователь» отношение «один к одному».

Так как «Пациент» может выбирать из множества количества «справочников» нужный ему, а соответственно один «справочник» содержится у многих «пациентов», то между этими сущностями организовано отношение «многие ко многим».

Между сущностями «Прививка» и «Справочники», «Справочники» и «Паспорт вакцины» организовано отношение «многие ко многим», потому что там аналогичная схема взаимосвязи, как в сущностях «Пациент» и «Справочники».

Между сущностями «Прививка» и «Паспорт вакцины» реализовано отношение «один ко многим», так как одна «Прививка» может содержать в своей информации только один «Паспорт вакцины», а «Паспорт вакцины» следовательно, может быть у многих «Прививок».

информационный аналитический данные вакцинация

Рисунок 1.1 - Концептуальная модель предметной области

1.3   Изучение существующих систем


1.3.1 Система «Журнал пациентов»

Программа «Журнал пациентов» позволяет хранить амбулаторные карты пациентов и вести учёт пациентов в электронном виде. В программе хранится вся необходимая информация о пациентах: фамилия, имя, отчество, пол, дата рождения, адрес, телефоны, анамнез жизни. При каждом приёме добавляется информация о жалобах, диагнозах, статусах, вмешательствах и рекомендациях. Амбулаторную карту пациента можно распечатать на принтере или сохранить в Word для редактирования.

Есть два способа использования программы:

а) Врач при приёме ищёт и знакомится с амбулаторной картой в электронном виде. Затем заполняет амбулаторную карту на бумаге в традиционном виде. Затем медсестра или секретарь заносит информацию в программу.

б) Врач при приёме использует информацию из электронной амбулаторной карты пациента. В процессе приёма пациента врачом добавляется новая информация.

Программа может работать как локально (если пользователь один), так и по сети (если пользователей несколько). Данная система лишь частично выполнила задачу учета данных вакцинации населения.

Как было видно из анализа она не решила ряд проблем, такие как: формирование отчетности; наличие более полной информации о сделанной прививке; наличие справочников для облегчения ввода информации.

На рисунке 1.2 изображена архитектура системы «Журнал пациентов».

Рисунок 1.2 - Архитектура системы «Журнал пациентов»

1.3.2 Система «Учет пациентов»

Программа "Учет пациентов" предназначена для ведения базы данных пациентов, фиксация оказанных услуг, обследований, заключений. Наличие журнала приема, генерация офисных документов по шаблонам, мощный экспорт и импорт данных, хранение картинок в БД, ссылки на файлы любых форматов. Поиск, фильтры, сортировка, группировка по любому полю. Возможность гибко изменять конфигурацию базы данных, добавляя поля и таблицы; настройка правил цветовыделения, настройка напоминаний, создание произвольных отчетов. Сетевой и многопользовательский режимы, гибкая настройка прав доступа по каждому пользователю и другие удобства.

Рисунок 1.3 - Архитектура системы «Учет пациентов»

1.3.3 Система «Профилактические прививки»

Данная программа « Профилактические прививки» предназначена для автоматизации учета профилактических прививок и позволяет:

-   хранить различную информацию по пациентам, включая адрес, место работы и другие реквизиты;

-        прикреплять к каждому пациенту прививки;

         все карточки для ввода данных используют справочники для быстрого и удобного ввода данных;

         быстро находить нужную информацию благодаря поиску и режиму быстрого просмотра прививок пациента;

         осуществлять фильтрацию данных по различным признакам, например можно отобрать пациентов с прививками за определенный интервал времени, по конкретной организации и другим признакам;

         формировать отчеты (план прививок, список пациентов, прививки пациента и статистической информации по прививкам) с возможностью фильтрации.

На рисунке 1.4 изображена архитектура системы.

Рисунок 1.4 - Архитектура системы «Профилактические прививки»

1.3.4 Система «Поликлиника»

Автоматизированная информационная система "Поликлиника" предназначена для автоматизации основных разделов деятельности амбулаторно-поликлинических учреждений и представляет набор инструментальных средств для ведения электронных амбулаторных карт пациентов, планирования и анализа лечебно-профилактической работы учреждения с учетом его специфики.

Данный программный комплекс адаптирован для работы в участковых, ведомственных, консультативных поликлиниках взрослой и детской сети, женских консультациях, районных больницах. Поддерживается возможность функциональной комплектации автоматизированных рабочих мест с возможностью их распределения, как в локальной вычислительной сети, так и на автономных персональных компьютерах с возможностью слияния данных.

При необходимости предоставляются возможности слияния данных нескольких учреждений на уровне органов управления здравоохранением и централизованного ведения нормативно-справочной информации с последующим ее распространением в подведомственные учреждения.

Представляемая информационная система реализована на основе СУБД FoxPro 2.6 for Dos, и может эксплуатироваться на IBM-совместимых компьютерах 486DX RAM 16Mb и старше.

В системе представлены следующие разделы информации:

Население. В базе данных регистрируются все пациенты, обратившиеся за медицинской помощью в данное лечебное учреждение. При этом они различаются на прикрепленных к данному лечебно-профилактическому учреждению (ЛПУ) и обратившихся за услугами из других учреждений. Перечень личных данных пациента

Перечень личных данных пациента:

Фамилия, имя, отчество;

Дата рождения;

Пол;

Адрес прописки;

Адрес фактического проживания;

Телефон;

Идентификационные данные документов, удостоверяющих личность;

Данные страховых полисов обязательного и добровольного медицинского страхования;

Группа здоровья;

Место работы и должность или организованность для детского населения;

Категории и особые отметки;

ЛПУ, к которому пациент прикреплен;

Структурное подразделение для ЛПУ, имеющих в своем составе несколько амбулаторно-поликлинических подразделений.

Для постоянно проживающего населения лечебно-профилактического учреждения также фиксируются:

Дата прибытия (прикрепления);

Дата выбытия (открепления) с возможностью выдачи открепительного талона.

Для большинства личных данных пациентов поддерживается возможность накопления истории их изменения.

Посещаемость. Основными данными для ввода информации о посещениях и оказанных услугах являются карта амбулаторного больного (в дальнейшем ф112 или амбулаторная карта) или талон амбулаторного пациента (в дальнейшем ф25 или амбулаторный талон) по выбору лечебно-профилактического учреждения в зависимости от выбранной организации первичного ввода данных в данном ЛПУ. В обоих вариантах учет посещаемости и медицинских услуг осуществляется по факту завершения случая обслуживания. При выборе первого варианта (ф112) система предлагает средства для автоматического объединения посещений в единый случай поликлинического обслуживания с правом его редактирования пользователем. При разработке форм ввода данных о посещениях особое внимание было уделено вопросам оптимизации данного процесса, как наиболее трудоемкого. Для анализа качества лечения не ограничивается количество уровней данного показателя с целью возможности его настройки в соответствии с организационной структурой лечебного учреждения.

Заболеваемость. Данные заболеваемости не требуют специального ввода, а формируются на основе информации о посещениях, что позволяет осуществлять доступ как к статистическим талонам учета заболеваемости, так к данным динамики течения заболеваний. Диспансерное наблюдение. Ведомости осуществленного диспансерного наблюдения формируются на основе информации о посещениях. Предусмотрены средства для персонального планирования лечебно-профилактических мероприятий, а именно: врачебных осмотров и обследований пациентов, состоящих на диспансерном учете. Группа здоровья таких пациентов определяется автоматически, как наихудшая из выставленных групп диспансерного наблюдения. Система предлагает средства для анализа эффективности диспансеризации. Количество уровней качества диспансеризации не ограничивается и определяется в соответствии с организационной структурой ЛПУ.

Госпитализация. Данные о госпитализации представлены отдельным информационным разделом амбулаторной карты. Регистрируется каждый случай направления пациента на госпитализацию, в том числе переданные службой скорой медицинской помощи, с последующим уточнением результатов лечения или причин отказа.

Инвалидность. Данные об оформлении инвалидности регистрируются на основании заключения клинико-экспертной комиссии с уточнением срока действия, заболевания, кодов международной номенклатуры нарушений и ограничений, личных данных опекуна, если таковой имеется.

Больничные листы. Система регистрации листов временной нетрудоспособности предполагает ввод и последующую обработку данных о сроках, длительности и причинах освобождения от работы, личных данных освобожденного от работы. Льготы на приобретение лекарственных средств. Права на льготное приобретение лекарственных средств регистрируется на основании решения клинико-экспертной комиссии, предполагают сведения о категории льготника, сроке действия льготы и документов, предъявленных для оформления льгот, выдачу прикрепительного талона для предъявления в аптеках. Система ввода рецептов для льготного отпуска оснащена средствами контроля, правила которого определяются нормативными документами местных органов управления.

Прививочная работа. Данный раздел программного комплекса предполагает регистрацию и анализ плановых и выполненных профилактических прививок.

Наблюдение беременных. Ведение индивидуальных карт наблюдения беременных с последующим анализом лечебно-профилактических мероприятий в период беременности, исходов, и причин неблагополучного завершения.

Обследования и анализы. Предоставляется возможность ведения данных персональных обследований, анализа выявленных патологий и охвата населения. Возможность пользовательской настройки спецификаций обследований и их результатов.

Учет бланков строгой отчетности. Данный раздел программного комплекса предназначен для учета и контроля выдачи бланков строгой отчетности, а именно: листов временной нетрудоспособности, рецептов льготного отпуска лекарственных средств. Анализ выданных бланков проводится с учетом персональных данных врача и пациента. Возможно расширение видов бланков строгой отчетности.

Планирование. Система планирования врачебных посещений предназначена для расчета плановых показателей всех специалистов и отделений ЛПУ на основе годовой функции врачебной деятельности или нормативной нагрузки, с учетом предполагаемого распределения рабочего времени персонала и активности населения в течение расчетного года. Система включает гибкий механизм формирования отчетных форм. "Настройка" отчетов. Предлагаемые оптимизированные отчеты, количество которых варьируется в зависимости от комплектации, предполагают возможность произвольных настроек строк, столбцов в пределах заданных шаблонов, и поименованное сохранение пользовательских настроек для использования в будущем. Поставка программного обеспечения включает комплект готовых "настроек", необходимых для получения стандартных отчетных форм.

Условия отбора через меню. Дополнительная гибкость отчетных форм обеспечивается возможностью наложения произвольных условий фильтрации для анализируемых данных.

Подключение новых отчетных форм. Открытая архитектура системы позволяет подключать новые отчетные формы без участия разработчиков.

Система получения сводных отчетов. ЛПУ, имеющие в своем составе несколько структурных подразделений, могут формировать сводные отчеты по учреждению, пользуясь возможностями импорта-экспорта информации и системой получения сводных отчетов. Систему отчетов дополняет система работы со списками, доступная в разделе "работа с карточками". Она позволяет формировать и печатать списки по различным условиям, приглашения, справки и т.п. Система содержит встроенные средства проверки целостности баз данных, "доктор" баз данных, возможности коррекции структур баз данных, настройки на различные режимы работы.

1.4   Сравнительный анализ существующих систем


Для того чтобы провести сравнительный анализ, необходимо выделить базовые требования к разрабатываемой системе - критерии, по которым собственно и будет проводиться сравнение таких систем. Базовые требования:

–  наличие СУБД;

–       работа по сети;

–       формирование отчетов;

–       фильтрация данных при поиске;

–       удобный интерфейс;

–       использование справочников;

–       связность прививка-пациент;

–       оповещение пациентов о новых прививках;

–       многопользовательский режим;

Наличие или отсутствие этих требований в каждой из рассмотренных систем проанализировано в таблице 1.1. В ней “-” означает отсутствие реализации данного требования у рассматриваемой системы; “+” означает наличие реализации данного требования у рассматриваемой системы.

Таблица 1.1 - Таблица оценки существующих систем

Критерии оценки

Система «Журнал пациентов»

Система «Учет пациентов»

Система «Поликлиника»

Система «Профилактические прививки»

Разрабатываемая система

1

2

3

4

5

6

Наличие СУБД

+

+

+

+

+

1

2

3

4

5

6

Работа по сети

+

+

+

-

+

Формирование отчетности

+

+

+

+

+

Фильтрация данных при поиске

-

+

+

+

+

 Удобный интерфейс

-

+

+

+

+

Использование справочников

-

+

+

+

+

Связность прививка-пациент

-

+

-

+

+

Оповещение пациентов о новых прививках

-

-

+

-

+

Многопользовательский режим

-

+

-

-

+


На основании проведения сравнительного анализа программных систем для обработки данных вакцинации населения, в соответствии с определенными требованиями, можно сказать следующее.

Наиболее соответствующей сформулированным критериям сравнения является система «Поликлиника». В системе «Поликлиника»поддерживается практически все требования. Недостатком системы является отсутствие возможности связывать сделанную прививку и пациента и многопользовательский режим. И, пожалуй, главный недостаток системы - устарелая версия.

В разрабатываемой информационно-аналитической системе будут учтены недостатки и преимущества каждой из рассмотренных систем. За основу будет взята система «Поликлиника», как наиболее отвечающая поставленным требованиям. Разрабатываемая информационно компьютерная система является актуальной.

1.5   Требования к системе и ее функциональности


1.5.1 Требования к программной подсистеме

Рассмотрим основные требования к разрабатываемой системе и ее функциональности:

–  система должна обеспечивать наличие центральной СУБД;

–       система должна работать как локально, так и по сети;

–       система должна формирование отчетов;

–       в системе должен быть обеспечен список справочников;

–       система должна обеспечить возможность просмотра данных по главным связующим таблицам;

–       система должна обеспечить возможность связки прививка-пациент;

–       система должна обеспечить оповещения пациентов о предстоящих ему прививках;

–       система должна иметь удобный, функциональный интерфейс, интуитивно понятный, не требующий для освоения специального обучения;

–       система должна разграничивать доступ к информации и сервисам системы, в зависимости от «роли» пользователя (медсестра, редактор, администратор);

На рисунке 1.5 -1.8 приведены диаграммы вариантов использования ИАС учреждения обработки вакцинации данных населения.

На рисунке 1.5 изображена диаграмма наследования ролей пользователей в системе. В зависимости от роли пользователю будет доступна лишь та информация, которая разрешена для данной роли. Меньшего всего вариантов использования системы находиться у медсестры, и соответственно наибольше вариантов использования системы у администратора.

Рисунок 1.5 - Диаграмма наследования ролей пользователей

На диаграмме вариантов использования, изображенной на рисунке 1.6, отображены основные возможности взаимодействия с системой медсестры. Она имеет возможность добавлять новые прививки пациенту и корректировать их содержимое.

Рисунок 1.6 - Диаграмма вариантов использования для медсестры

На рисунке 1.7 изображена диаграмма вариантов использования для редактора.

Рисунок 1.7 - Диаграмма вариантов использования для редактора

На данной диаграмме вариантов использования отображены основные возможности взаимодействия с системой редактора. Основными действия редактора с системой являются: оформление отчетов, добавления, изменения, удаления данных из справочников, добавление и редактирование списка пациентов и личных данных пациента, добавление, редактирование, удаление прививок у пациентов, а так же оповещение пациентов о предстоящих прививках.

На рисунке 1.8 изображена диаграмма вариантов использования для администратора.

Рисунок 1.8 - Диаграмма вариантов использования для администратора

На данной диаграмме вариантов использования отображены основные возможности взаимодействия с системой администратора.

Администратору доступны следующие действия в системе: оформление отчетов, добавления, изменения, удаления данных из справочников, добавление и редактирование списка пациентов и личных данных пациента, добавление, редактирование, удаление прививок у пациентов, а так же оповещение пациентов о предстоящих прививках. По сути, ему доступны все действия роли «редактора», но администратор так же может заниматься администрированием системы, а именно управлять списком пользователей системы и изменять подключения к БД.

1.5.2 Требования к аппаратной подсистеме

Всего учреждение содержит 17 рабочих, расположены все на одном этаже.

Требования к сети:

ограничить доступ разных отделов между собой;

скорость передачи данных по сети не больше 100 Мбит;

выход в Интернет;

разделение сети на виртуальную локальную сеть (VLAN);

наличие в сети служб доменных имен, файлового сервера, сервера БД.

Основными требованиями по безопасности сети учреждения является ограничение доступа различных отделов между собой, если они не взаимодействуют по работе. Также в целях безопасности и уменьшения размеров домена коллизий, рекомендуется для каждого помещения использовать виртуальную локальную сеть (VLAN). Со стороны Интернет сеть будет защищена при помощи пакетного фильтра. Таким образом, проектируемая ЛВС имеет защиту на канальном и сетевом уровне модели OSI.


РАЗРАБОТКА ИАС учреждения обработки данных вакцинации населения


2.1   Выбор технических средств построения системы


Для проектирования программных комплексов необходимо наличие интегрированной среды(IDE). На данный момент существует широкий выбор сред для разработки программ. Для решения поставленных целей определенных в техническом задании были выбраны следующие среды разработки:RAD Studio 2010 - среда быстрой разработки приложений (RAD) для Microsoft Windows фирмы Embarcadero Technologies.

Текущая версия Embarcadero RAD Studio XE объединяет Delphi XE и C++ Builder XE в единую интегрированную среду разработки. В данной версии также реализована поддержка таких технологий.NET, как WinForms, WPF, ADO.NET, ASP.NET и LINQ.

Дополнительная поддержка фреймворка Mono обеспечивает возможность создания кросс-платформенных приложений, которые работают под операционными системами Windows, Linux и Mac OS X.Studio включает в себя широкий набор дополнительных программ:Express предоставляет средства, позволяющие пользователям, не имеющим навыков программирования и разработки сценариев, создавать сложные установочные пакеты.Reports компании Nevrona - набор решений для создания отчетов.Standard компании Steema - компоненты для создания диаграмм.для веб-решений (IntraWeb) компании Atozed Software - платформа веб-приложений RAD.Embarcadero Edition служит для автоматизации процесса сборки.Express - средства ведения журнала для сборки приложений.Standard компании SmartBear - создание профилей производительности.Compare Text Compare - сравнение файлов исходного кода.Internet Tools и Oxfuscator - дополнительная функциональность для веб-разработки и «запутывания» кода в Delphi Prism;Reports, Inc - российская компания по разработке программного обеспечения для формирования отчетов.

Для хранения и обеспечения целостности пользовательских и других данных необходима система управления базами данных. В качестве системы управления базами данных необходимо выбрать продукт, который представляет собой совокупность программных и лингвистических средств общего или специального назначения, обеспечивающих управление созданием и использованием баз данных. Для реализации данных требований было выбрано следующее программное обеспечение:(FirebirdSQL) - компактная, кроссплатформенная, свободная система управления базами данных (СУБД), работающая на Linux, Microsoft Windows и разнообразных Unix платформах.

В качестве преимуществ Firebird можно отметить многоверсионную архитектуру, обеспечивающую параллельную обработку оперативных и аналитических запросов (это возможно потому, что читающие пользователи не блокируют пишущих), компактность (дистрибутив 5Mb), высокую эффективность и мощную языковую поддержку для хранимых процедур и триггеров;

Для хранения пользовательских и других документов не обходимо наличие их хранилища. В качестве хранилища данных необходимо выбрать такую программную систему, сочетающую в себе функции системы управления версиями, поисковой машины и СУБД. Для этого хранилище данных должно обеспечивать следующие функции, такие как: хранение структурированных и неструктурированных данных, полнотекстовый поиск, версионирование, поддержка транзакций, наблюдение за контентом. Данным требования занимается ИАС и непосредственно учреждение.

2.2  Разработка архитектура ИАС


Архитектура ИАС учреждения обработки данных вакцинации населения по трехуровневому принципу:

а) первый компонент представляет собой видимую для пользователя часть - интерфейс типа «человек-машина» - «клиентское приложение», с помощью которого пользователь осуществляет ввод, изменение и удаление данных, дает запросы на выполнение операций и запросы на выборку данных (получение отчетов);

б) второй компонент (скрытая от пользователей часть системы) - сервер базы данных, осуществляет хранение и обработку данных. Пользователь через клиентское приложение инициирует процедуру запроса на выборку, ввод, изменение или удаление данных в базе данных (БД);

в)      третий компонент - бизнес-логика («задачи» или «процессы» - специализированные программы обработки) осуществляет инициированную пользователем обработку данных, и возвращает обработанные данные в БД, сообщая пользователю через экран клиентского приложения о завершении запрошенной обработки.

В общем случае ИАС учреждения может иметь архитектуру, представленную на рисунке 2.1 и 2.2.

Рисунок 2.1 - Архитектура ИАС учреждения обработки данных вакцинации населения

Рисунок 2.2 - Архитектура программной подсистемы ИАС учреждения обработки данных вакцинации населения

Хранение данных обеспечивает firebird-сервер. Кроме хранения собственно данных и обеспечения их целостности, на сервер возложено также хранение настроек машины операций и обеспечение обмена с внешними приложениями. Еще одной функцией сервера базы данных является планирование работ.

Основная бизнес-логика системы реализована в сервере приложений на языке программирования C++. Собственно функциональные возможности системы обеспечиваются бизнес-методами, которые являются элементарными “кирпичиками” для построения операций. Сервер приложений включает в себя также и ряд транспортных компонентов, обеспечивающих взаимодействие с другими элементами системы.

Кроме сервера приложений в системе также работает сервер печати. Сервер печати - это сервис, который ожидает от сервера приложений данные, отправляемые на печатные устройства, отвечает за формирование отчетов.

Клиентские устройства это стандартные персональные компьютеры.

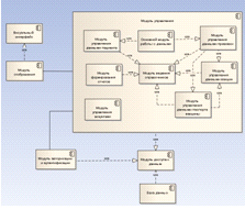
2.3  Разработка структуры программной подсистемы


Структура программной подсистемы состоит из основных модулей: модуль отображения, модуль управления, модуль авторизации и аутентификации и модуль доступа к данным. Рассмотрим каждый модуль более детально.

Модуль доступа к данным предназначен для обращения к базе данных, получения из неё необходимых данных и сохранения новой информации или же обновление старой.

Модуль авторизации и аутентификации предназначен для проведения регистрации пользователей в системе, авторизации и аутентификации уже зарегистрированных пользователей.

Авторизация заключается в проверке наличия логина и пароля пользователя в базе данных. Если такой пары не иметься в базе данных, то модуль сообщает о некорректности введенных логина или пароля.

Аутентификация заключается в получении роли пользователя. В зависимости от роли пользователю будет доступна та или иная информация и разрешены взаимодействия с системой, доступные лишь для этой роли. Так в зависимости от роли будет открыта именно та стартовая страница, которая соответствует полученной роли.

Данный модуль взаимодействует с модулем доступа к данным, поскольку ему необходимо обращаться к данным из базы данных.

Модуль отображения предназначен для отображения информации полученной из базы данных и для интерпретации команд пользователей. Он состоит из интерфейса форм.

Данный модуль взаимодействует с модулем управления, некоторые данные из модуля управления поступают на модуль отображения, так же существует связь с модулем доступа к базе.

Модуль управления предназначен для организации бизнес-логики системы и управления транзакциями в системе. Он состоит из других модулей:

–  основной модуль работы с данными;

–       модуль управления данными прививки;

–       модуль управления данными пациента;

–       модуль ведения справочников;

–       модуль формирования отчетов;

–       модуль управления данными о вакцине;

–       модуль управления данными паспорта вакцины;

–       модуль управления данными врачей;

–       модуль управлении данными улиц.

Основной модуль работы с данными позволяет создавать нового пациента или прививку, просматривать информацию про пациента или прививку, но не изменять её. Так же через этот модуль можно перейти к управлению другими модулями.

Модуль управления данными прививки позволяет клиенту руководить данными о прививке, добавлять, редактировать, удалять данные о прививке.

Модуль управления данными пациента предназначен для управления данными о пациенте в системе. В зависимости от роли пользователя данный модуль предоставляет различные возможности по управлению данными пациентами. Если это администратор или редактор, то данный модуль предоставляет ему возможность управлять всеми возможными функциями модуля. Для всех других ролей модуль предоставляет возможность лишь просматривать данные.

Рисунок 2.3 - Изображена структура программной подсистемы ИАС обработки данных вакцинации населения

Модуль ведения справочников позволяет добавлять, редактировать и удалять информацию из справочников.

Модуль формирования отчетов позволяет генерировать заданные пользователем отчеты, а также руководить критериями выборки.

Модуль управления данными о вакцине предназначен для создания, изменения или удаления вакцины из системы, получения информации о конкретной вакцине. Данный модуль взаимодействует с модулем управления данными паспорта вакцины, с модулем ведения справочников, модулем управления данными прививки и основным модулем работы с данными.

Модуль управления данными паспорта вакцины предназначен для создания, изменения или удаления паспорта вакцины из системы, получения информации о конкретном паспорте или обо всех. Данный модуль взаимодействует с модулем управления данными о вакцине, модулем управления данными прививки и основным модулем работы с данным, модулем ведения справочников.

Модуль управления данными врачей предназначен для изменения информации о конкретном враче, добавление, изменение или удаление выбранного врача, изменения таких параметров как, отделение, номер дома, улицу, дом. и офис. телефон. Данный модуль взаимодействует с модулями ведения справочников, управления данными прививки.

Модуль управлении данными улиц предназначен для заполнения данных о улицах. Данный модуль взаимодействует с модулем управления данными пациента, и отображает название улицы, перечень домов на данной улице, и № участка. Предоставляет возможности ознакомиться подробнее с улицей.

2.4 Разработка базы данных


На основании концептуальной модели предметной области были созданные следующие базовые таблицы базы данных: «USER», «ROLE», «ANATOKSIM», «DELPRIVIVKA», «DOCTOR», «JOB», «KATEGORIA», «KATEGREAK», «KATEGVAC», «NAMEPRIVIVKA», «NOTPRIVITO», «OTDEL», «OTDELUCH», «PACIENT», «PASPORTVAC», «POLIKLINIKA», «PRIVITO», «PRIVIVKA», «PROIZVODITEL», «STREET», «VACCINE», «VERSION». Рассмотрим подробнее все созданные таблицы.

Для всех таблиц базы дынных поля служащие первичными или внешними ключами имеют тип данных «integer».

Таблица «user» предназначена для хранения информации о пользователях системы. В ней храниться информация для авторизации в системе. Она состоит из 5 колонок:

–  id - первичный ключ;

–       login - логин пользователя для авторизации;

–       passwd - пароль пользователя для авторизации;

–       role_id - внешний ключ для связи с таблицей «role».

Таблица «role» хранит информацию о ролях пользователей системы. Состоит из 2 колонок:

–  id - первичный ключ;

–       role - роль пользователя в системе.

Поле «role» имеет тип данных varchar(12), поскольку роль пользователя не будет длиннее, чем 12 символов.

Таблица «anatoksim» это справочная таблица, предназначена для хранения возможных видом анатоксина. Данная таблица состоит из 2 колонок:

–  id - первичный ключ;

–       name - название тура;

Поле «name» имеет тип данных varchar(40).

Таблица «DELPRIVIVKA» и таблица «PRIVIVKA» предназначена для хранения информации о прививках. Только таблица «DELPRIVIVKA» хранит информацию об удаленных прививках, а таблица «PRIVIVKA» хранит информацию о существующих прививках. Поля в этих таблицах одинаковы, это сделано для того, если вдруг надо будет восстановить удаленную прививку, чтоб её данные не пропали. Количество полей в таблицах равно 22 а именно:

–  id - первичный ключ;

–       dateprivivk - дата прививки;

–       harakvaccin - характер вакцины;

–       doza - доза вакцины;

–       dataRPGA - дата РПГА;

–       datamedotvod - дата м.отвода;

–       TITR - титр РПГА;

–       Reaksianapriv - реакция на прививку;

–       Primechanie - примечание;

–       Medotvod - м. Отвод;

–       NotPrivito - ссылка на ID из справочника «не привито»;

–       kategReakcii - категория реакции;

–       anatoksim_ID - ссылка на ID из справочника «анатоксин»;

–       pacient_ID - ссылка на ID из таблицы «пациент»;

–       doctor_ID - ссылка на ID из таблицы «врач»;

–       privito - ссылка на ID из справочника «привито»;

–       vaccine_ID - ссылка на ID из справочника «вакцина»;

–       nameprivivka_ID - внешний ключ для связи с таблицей «NAMEPRIVIVKA»;

–       serial - серия;

–       control - контроль;

–       kateg - категория;

–       proizvod - производитель.

Поля такие как «id», «Reaksianapriv», «Medotvod», «NotPrivito», «kategReakcii», «anatoksim_ID», «pacient_ID», «doctor_ID», «privito», «vaccine_ID», «nameprivivka_ID» имеют тип данных integer. Поля, которые связаны с датой соответственно будут иметь тип DATE а именно: «dateprivivk»,« dataRPGA»,« datamedotvod». Остальные поля имеют тип данных varchar, приведем пример таких полей: «harakvaccin»(50), «TITR»(50), «Primechanie»(10), «serial»(20), «control»(10), «kateg»(40), «proizvod»(40). И лиш поле «doza» имеет тип данных char(3).

Таблица « DOCTOR » предназначена для хранения информации о врачах системы. Эта таблица состоит из 9 колонок:

–  id - первичный ключ;

–       name - ФИО врача;

–       birsday - дата рождения;

–       house - № дома;

–       apartment - № квартиры;

–       adress - улица;

–       homenumber - дом. телефон;

–       officenumber - раб. телефон;

–       otdel_id - ссылка на ID из справочника «отдел».

Проведем описание полей написанных выше: поле «id» является первичным ключом таблицы «DOCTOR» а также кодом данного врача, «name» это ФИО врача, имеет тип varchar(100). Поле «birsday» дата рождения врача, имеет тип DATE, а поля «apartment», «homenumber», «officenumber», «otdel_id» имеют тип integer, а вот поле «house» имеет тип varchar(5) поскольку в номере дома могут содержатся буквы. Поле «adres» содержит адрес врача и имеет тип varchar(100).

Таблица «JOB» - это справочник мест работы, который предназначен для хранения информации о месте работы. Состоит из 2 колонок:

–  id - первичный ключ;

–       name - наименование места работы;

Проведем описание полей перечисленных выше: поле «id» является первичным ключом таблицы «JOB» а так же кодом места работы, имеет тип integer. Поле «name» имеет тип varchar(50).

Таблица «KATEGORIA» это справочник категорий. Здесь содержится список категорий, например: студент, мед. Работник, безработный. Состоит из 2 колонок:

–  id - первичный ключ;

–       name - наименование категории;

Описание полей: поле «id» является первичным ключом таблицы «KATEGORIA» а так же шифром(кодом) категории, имеет тип integer. Поле «name» имеет тип varchar(40).

Таблица «KATEGREAK» это справочник категорий реакции. Здесь содержится список категорий реакции возможных на прививку. Состоит из 2 колонок:

–  id - первичный ключ;

–       name - наименование категории реакции;

Описание полей: поле «id» является первичным ключом таблицы «KATEGREAK» а так же шифром(кодом) категории реакции, имеет тип integer. Поле «name» имеет тип varchar(40).

Таблица «KATEGVAC» это справочник категорий вакцин. Здесь содержится список возможных категорий вакцин. Состоит из 2 колонок:

–  id - первичный ключ;

–       name - наименование категории;

Описание полей: поле «id» является первичным ключом таблицы «KATEGVAC» а так же шифром(кодом) категории вакцины, имеет тип integer. Поле «name» имеет тип varchar(40).

Таблица «NAMEPRIVIVKA» это справочник наименований прививок. Здесь содержится перечень наименований прививок. Состоит из 2 колонок:

–  id - первичный ключ;

–       name - наименование прививки;

Описание полей: поле «id» является первичным ключом таблицы «NAMEPRIVIVKA», имеет тип integer. Поле «name» это наименование прививки, имеет тип varchar(40).

Таблица «NOTPRIVITO» это справочник причин, по которым не была сделана прививка. Здесь содержится перечень наименований. Состоит из 2 колонок:

–  id - первичный ключ;

–       name - наименование;

Описание полей: поле «id» является первичным ключом таблицы «NOTPRIVITO», имеет тип integer. Поле «name» это перечень причин, по которым не была сделана прививка, имеет тип varchar(40).

Таблица «OTDEL» это справочник отделений. Здесь содержится перечень отделений. Состоит из 2 колонок:

–  id - первичный ключ;

–       name - наименование отделения;

Описание полей: поле «id» является первичным ключом таблицы «OTDEL», имеет тип integer. Поле «name» это перечень наименований отделения, имеет тип varchar(40).

Таблица «OTDELUCH» это связующая таблица. Она не заполняется вручную а служит для связки отделения с номером участка Здесь содержится возможные связки. Состоит из 3 колонок:

–  id - первичный ключ;

–       idOtdel - ID отделения;

–       idUch - ID участка;

Описание полей: поле «id» является первичным ключом таблицы «OTDELUCH», имеет тип integer. В поле «idOtdel» содержится ID отделения нужного для связки, имеет тип integer. В поле «idUch» содержится № участка, который будет участвовать в связке, имеет тип integer.

Таблица «PACIENT» это список всех пациентов, которые находятся на учете у данного учреждения. Здесь содержится вся необходимая информация о нужном пациенте. Состоит из 15 колонок:

–  id - первичный ключ;

–       Fio - ФИО пациента;

–       Bornday - дата рождения;

–       Adress - адрес пациента;

–       House - № дома;

–       Korpys - № корпуса;

–       Apartment - № квартиры;

–       Nuchastka - № участка;

–       Sex - пол;

–       Poliklinika_ID - ссылка на ID из справочника «POLIKLINIKA»;

–       Kategoria_ID - ссылка на ID из справочника «KATEGORIA»;

–       Street_ID - ссылка на ID из справочника «STREET»;

–       Job_ID - ссылка на ID из справочника «JOB»;

–       Otdel_ID - ссылка на ID из справочника «OTDEL»;

–       Street_OLD - старое место проживания пациента.

Описание полей: поле «id» является первичным ключом таблицы «PACIENT», имеет тип integer. Поле «Fio» это ФИО пациента, имеет тип varchar(100). Поле «Bornday» содержит в себе дату рождения пациента и имеет тип DATE. Такие поля как: «Apartment», «Nuchastka», «Sex» имеют тип integer, и, соответственно, в них хранится информация о № квартиры, № участка и пол пациента. В поле «House» указывается номер дома, в котором проживаем пациент, тип поля varchar(5). Поле «Street_OLD» содержит в себе место старого проживания или прописки пациента, имеет тип varchar(150). Такие поля как: «Poliklinika_ID», «Kategoria_ID», «Street_ID», «Job_ID», « Otdel_ID » это поля связки с нужними справочниками, в токорых будет хранится ID нужной записи с данного справочника, соответсветнно название справочников: поликлиника, категория, улица, место работы, отдел. Все эти поля имеют тип integer.

Таблица «PASPORTVAC» это справочник паспортов вакцин. Здесь содержатся более подробные данные о вакцине. Состоит из 7 колонок:

–  id - первичный ключ;

–       serial - серия;

–       s_god - срок годности вакцины;

–       control - контроль;

–       anatoksim_ID - ссылка на ID из справочника «ANATOKSIM»;

–       proizvod_ID - ссылка на ID из справочника «PROIZVODITEL»;

–       vaccine_ID - ссылка на ID из справочника «VACCINE»

Описание полей: поле «id» является первичным ключом таблицы «PASPORTVAC», имеет тип integer. В поле «serial» и «contro» имеют тип varchar(20) и varchar(10) соответственно. Поля «anatoksim_ID», «proizvod_ID», «vaccine_ID», это поля - связки с нужными справочниками, имеют тип integer.

Таблица «POLIKLINIKA» это справочник наименований поликлиник. Здесь содержится перечень наименований поликлиник. Состоит из 3 колонок:

–  id - первичный ключ;

–       name - наименование поликлиники по укр.;

–       doc - наименование по рус.

Описание полей: поле «id» является первичным ключом таблицы «POLIKLINIKA», имеет тип integer. Поле «name» и «doc» это наименование поликлиники, имеют тип varchar(40).

Таблица «PRIVITO» это справочник в котором содержится наименование причин по котором были привиты. Состоит из 2 колонок:

–  id - первичный ключ;

–       name - наименование причины;

Описание полей: поле «id» является первичным ключом таблицы «PRIVITO», имеет тип integer. Поле «name» это наименование причины, по поводу которой была сделана вакцина, имеет тип varchar(40).

Таблица «PROIZVODITEL» это справочник производителей. Здесь содержится перечень производителей. Состоит из 2 колонок:

–  id - первичный ключ;

–       name - наименование производителя;

Описание полей: поле «id» является первичным ключом таблицы «PROIZVODITEL», имеет тип integer. Поле «name» это перечень наименований производителя, имеет тип varchar(40).

Таблица «STREET» это справочник улиц. Здесь содержится перечень улиц, домов находящихся на данной улице и номеров участков. Состоит из 4 колонок:

–  id - первичный ключ;

–       name - наименование производителя;

–       house - перечень домов;

–       nuchastka - № участка;

Описание полей: поле «id» является первичным ключом таблицы «STREET», имеет тип integer. Поле «name» это перечень наименований улиц, имеет тип varchar(50). Поле «house» это перечень домой которые находятся на данной улице, тип varchar(150). Поле «nuchastka» это номер участка который назначен на данную улицу, имеет тип integer.

Таблица «VACCINE» это справочник вакцин. Здесь содержится перечень наименований вакцин. Состоит из 4 колонок:

–  id - первичный ключ;

–       name - наименование производителя;

–       kateg - ссылка на ID из справочника «KATEGVAC»

–       nameprivivka_ID - ссылка на ID из справочника «NAMEPRIVIVKA»

Описание полей: поле «id» является первичным ключом таблицы «VACCINE», имеет тип integer. Поле «name» это перечень наименований производителя, имеет тип varchar(40). Поля «kateg», «nameprivivka_ID» имеют тип integer.

Таблица «VERSION» это таблица, которая содержит информацию о версии программы. В таблице есть 1 поле «code» которое содержит информацию о версии системы, тип поля - double precision.

На рисунке 2.4 изображена схема базы данных ИАС учреждения учета данных вакцинации населения.

Рисунок 2.4 - Архитектура БД ИАС обработки данных вакцинации населения

В базе данных были разработаны следующие триггеры и хранимые процедуры. Для всех таблиц базы данных, кроме таблицы «VERSOIN» был разработан триггер, который срабатывает по событию «Before inset», а именно:

(NEW.ID IS NULL OR NEW.ID = 0) THEN

NEW.ID = GEN_ID(GEN_«name»_ID,1);

END

Из этого кода видно, что когда поле ID равно 0 или NULL, то генератор значений начинает вырабатывать уникальное значение для таблицы, указанной в переменной «name».

Так же был разработан триггер, который срабатывает перед событием «Before Delete», а именно:

as«nameTable» set «nameT_ID» = null«nameT_ID»= old.id;

end

Суть этого триггера заключается в следующем, когда из таблиц, в которых содержатся данные из справочников, происходит удаление, то переменная «nameT_ID» преобретает значение NULL.

Соответственно в переменной «nameTable» содержится наименование таблицы, из которой происходит удаление ссылки на справочник или таблицу.

Этот триггер работает для таких таблиц: «ANATOKSIM», «DOCTOR», «JOB», «KATEGORIA», «KATEGREAK», «KATEGVAC», «NOTPRIVITO», «OTDEL», «PACIENT», «POLIKLINIKA»,« PRIVITO»,« PROIZVODITEL»,« VACCINE».

Перечисленные триггера не требуют вызова вручную, они работают автоматически при определенных событиях.

В информационно-аналитической системе были разработаны и хранимые процедуры. Текст процедуры приведен ниже:count(id) from «nameT»id = :vxod into :vuxod;

suspend;

Хранимая процедура предназначена для поиска одинаковых значений поля ID. Так как в базе данных этого быть не может, то она ищет хотя бы одно совпадение. Это все происходит потому, что в некоторых таблицах пользователю предоставлен ввод значений в поля «шифр» или «код» а именно «ID» в определенных справочниках. Что б избежать повторений в поле «ID» и была разработана эта процедура.

В программе пользователь вводит любое значение в поле для ввода «ID», данные эти попадают в переменную «vxod». Как мы видим, выполняется элементарный запрос, по завершению которого в переменную «vuxod» будет записано значение выполнение запроса. Далее в тексте программы будет проверка, если переменная «vuxod» больше 0, то такое «ID» уже существует, пользователь будет оповещен в виде предупреждающего сообщения.

Переменные «vxod» и «vuxod» имеют тип integer.

Под видом переменной «nameT» подразумевается наименование соответствующей таблицы, в которой используется эта процедура. А используется она в таких таблицах: «DOCTOR», «JOB», «KATEGORIA», «OTDEL», «PACIENT», «POLIKLINIKA».

2.5   Разработка аппаратной подсистемы


Исходя из требований, поставленных в техническом задании, необходимо разработать проект локальной вычислительной сети (ЛВС) учреждения.

Компьютерная сеть - это совокупность компьютеров и различных устройств, обеспечивающих информационный обмен между компьютерами в сети без использования каких-либо промежуточных носителей информации.

Существует также термин «корпоративная сеть», который используют для обозначения объединения нескольких сетей, каждая из которых может быть построена на различных технических, программных и информационных принципах.

ЛВС - это совместное подключение нескольких отдельных компьютерных рабочих мест к единому каналу передачи данных. ЛВС в наши дни встречаются почти повсеместно. Этим обусловлена актуальность данной работы.

Основное назначение ЛВС - в распределении ресурсов ЭВМ: программ, совместимости периферийных устройств, терминалов, памяти. Следовательно, ЛВС должна иметь надежную и быструю систему передачи данных, стоимость которой должна быть меньше по сравнению со стоимостью подключаемых рабочих станций. Исходя из этого, ЛВС должна основываться на следующих принципах:

- единой передающей среды;

-       единого метода управления;

-       единых протоколов;

-       гибкой модульной организации;

-  информационной и программной совместимости.

2.5.1 Проектирование архитектуры локальной вычислительной сети

Цель проектирования ЛВС - обеспечение безопасного доступа к Интернету, обмен файлами между компьютерами и доступ к общим файлам предприятия, доступ к базе данных.

Предприятию требуется развитая компьютерная сеть, безопасный доступ в Интернет, наличие нескольких уровней безопасности при доступе к внутренним ресурсам, файловые сервера, общая СУБД, служба DNS и DHCP.

На всех рабочих станциях используется ОС Windows. Сервера кроме хранения файлов будут использоваться для доступа к базе данных.

Рассмотрим требования организации структуры и обеспечения безопасности в ЛВС.

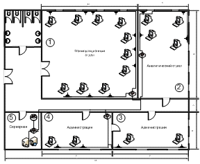
В состав учреждения предприятия входят следующие отделы: отдел манипуляций, отдел аналитиков, администрация, серверная.

Основной целью отдела манипуляций - следить и выполнять контроль выполнения прививок. В подразделении необходимо оборудовать 10 рабочих мест на одном этаже с расчетом по два рабочих места на одно манипуляционное место. На всех машинах, занимающихся обслуживанием манипуляционной аппаратуры, должно быть специализированное программное обеспечение для проведения манипуляций, сетевая ОС, поддерживающая протоколы обмена файлами по сети, а также специализированное сетевое программное обеспечение для отсылки получаемых данных на другие рабочие станции отделения. Подразделение использует общую БД учреждения для регистрации всех манипуляций. Данный подраздел должен обеспечиваться средней защитой, так предусматривается его подключение к другим отделам сети. Необходимо гарантировать сохранность и подлинность данных о манипуляциях. Данный сегмент сети выделен в отдельный VLAN. Коммутатор данного сегмента будет выходить сразу на Backbone. Скорость обмена между двумя коммутаторами 100Mbps

Отдел аналитики это научный и исследовательский персонал учреждения. Основной задачей подразделения - ведения статистического учета прививок. В этом отделе так же осуществляется прогнозирование кол-во закупаемой продукции (вакцин). В этой отделе проводится много вычислений, управляемых рабочими станциями. В подразделении необходимо оборудовать 3 рабочих места на одном этаже. На всех машинах, занятых научными исследованиями, должно быть специализированное программное обеспечение (программы моделирования, поиска решений, расчетов), сетевая ОС, поддерживающая протоколы обмена файлами по сети, а также специализированное сетевое программное обеспечение для отсылки получаемых данных на другие рабочие станции отделения, программное обеспечение для поддержки параллельных исчислений, офисное программное обеспечение. Подразделение использует общую БД и файловый сервер учреждения для регистрации данных о проводимых исследованиях. Данный подраздел должен быть хорошо защищен, так предусматривается его подключение к сети Интернет. Необходимо гарантировать сохранность и подлинность данных об исследованиях. Все устройства в данном отделе устройства будут соединены через коммутатор, который в свою очередь выходит к коммутатору на Backbone. Данный сегмент сети выделен в отдельный VLAN. Скорость обмена между двумя коммутаторами 100Mbps.

Отдел администрации. Здесь работает управляющий персонал учреждения. Основной задачей подразделения есть координация работы всех других подразделений учреждения и внешней деятельности. В этой деятельности требуется качественная система коммуникаций и защиты. В подразделении необходимо оборудовать 4 рабочих мест на одном этаже. По одному рабочему месту необходимо для администратора учреждения, его заместителя, два - для бухгалтерии. На всех машинах подразделения стоит установить офисное программное обеспечение. На местах бухгалтеров стоит установить пакеты для организации учета, сетевое программное обеспечение. Подразделение использует общий файловый сервер учреждения и общую БД учреждения. Никаких общих ресурсов это подразделение не предоставляет. Данный подраздел должен быть хорошо защищен, так предусматривается его подключение к сети Интернет.

Необходимо гарантировать сохранность и подлинность всех данных администрации. Данный сегмент сети выделен в отдельный VLAN. Поэтому, при выборе коммутатора необходимо будет учитывать количество портов на нем, а также поддержка технологии VLAN. Выход коммутатора будет подключен к коммутатору на Backbone. Скорость обмена между двумя коммутаторами 100Mbps.

Серверная обеспечивает функционирование серверов системы, в обязанности которых входит контроль за серверами и за всей локальной сетью в целом. В функции серверной также входит доступ к Интернету. Уровень безопасности - высокий.

Необходимо обеспечить безопасный доступ к Интернету.

Администрирование серверов возможно только из серверной.

Защита от несанкционированного доступа на структурном уровне реализуется рациональным разделением сети на сегменты. Чаще всего обеспечение безопасности в сети осуществляется разделением сети на сегменты и их защита с помощью фильтрующих маршрутизаторов.

Для обеспечения безопасности в защищенном внутреннем сегменте -необходимо ввести «внутренний» маршрутизатор, который бы обеспечивал контроль доступа к данным сегментам с помощью пакетной фильтрации.

Доступ из внутренней сети к информационным ресурсам сети неограничен.

Доступ сотрудников из внутренней сети учреждения в сеть Интернет должен осуществляться в зависимости от отдела, к которому принадлежит пользователь. Администраторы сети имеют неограниченный доступ в Интернет. Руководство, отдел аналитиков имеют доступ к Интернету по протоколам http/https, ftp.

Доступ из других сегментов сети в подсеть бухгалтерии запрещён по всем протоколам.

Описание общих ресурсов сети необходимых для работы учреждения.

Общими ресурсами сети есть общая БД учреждения, общий файловый сервер учреждения.

Доступ к общей БД предусматривает организацию операций чтения, записи и модификации различных данных по работе учреждения.

Прокси-сервер будет обеспечивать выход в Интернет для тех рабочих станций, которые не имеют к нему прямого подключения.

Также в сегменте сети необходимо выделить некоторый набор адресов для серверов общего пользования (DMZ). Поскольку доступ к данным серверам должен быть равноправный, то установим их на Backbone. Так как файловый сервер будет передавать по сети большие объемы данных, то необходимо обеспечить доступ не менее 1Gbps. Такие же требования и к серверу базы данных.

Все структурные подразделения предприятия требуют небольшой пропускной способности, следовательно, скорость передачи данных внутри сети будет 100 Мбит/с.

2.5.2 Разделение сети на сегменты и размещение серверов

Необходимо обеспечить безопасный доступ к Интернету для всех отделов.

Необходимо ограничить доступ к данным бухгалтерии и дирекции только этими отделами.

Разбиение сети на сегменты было проведено с целью оптимизации сетевого трафика и/или повышения безопасности сети в целом. Каждый физический сегмент сети ограничен сетевым устройством уровня 2 модели OSI (таким как коммутатор), обеспечивающим соединение узлов сегмента с остальной сетью.

Число ПК в каждом помещении выбирается в зависимости от его назначения. Общее число рабочих станций в сети - 17, следовательно, будет целесообразно разделить сеть с помощью коммутаторов на подсети (используя стандарт VLAN).

Как правило, сеть разделяют на демилитаризованную зону и основную приватную сеть с помощью «внешнего» маршрутизатора. Если необходима защита отдельных отделов предприятия от остальных, то дополнительно вводится безопасная внутренняя сеть, которая отделяется от основной приватной сети «внутренним» маршрутизатором.

Теперь рассмотрим саму структуру Backbone. Backbone состоит из центрального коммутатора, который соединен с коммутаторами от разных разделов, и пограничным маршрутизатором. К центральному коммутирующему устройству выдвигаются требования по быстродействию, поддержке технологии VLAN, а также стандарта 802.1p, который отвечает за приоритезацию входных пакетов. Приоритезация необходима для того, чтобы обмен между более приоритетными отделами сети происходили без особых задержек. Пограничный маршрутизатор выступает в роли разделителя между нашей корпоративной сетью и сетью Интернет. К нему также выдвигаются требования по быстродействию коммутации пакетов, а также поддержка всех сервисов в сети Интернет.

Защита от несанкционированного доступа на структурном уровне реализуется рациональным разделением сети на сегменты. Чаще всего обеспечение безопасности в сети осуществляется разделением сети на сегменты и их защита с помощью фильтрующих маршрутизаторов.

Как правило, сеть разделяют на демилитаризованную зону и основную приватную сеть с помощью «внешнего» маршрутизатора. Если необходима защита отдельных отделов предприятия от остальных, то дополнительно вводится безопасная внутренняя сеть, которая отделяется от основной приватной сети «внутренним» маршрутизатором.

«Внешний» маршрутизатор обеспечивает максимальную защиту сети при помощи пакетного фильтра, настроенного для блокировки всего трафика, кроме того, который поступает на гарантированно обслуживаемые сервисы в демилитаризованной зоне, а также исходящего и соответствующего ему входящего трафика.

Доступ из внешней сети возможен только к сервисам, расположенным в демилитаризованной зоне. Эти сервисы контролируются сетевыми администраторами. Остальная сеть не доступна извне без инициирования определённого трафика изнутри самой корпоративной сети.

Для обеспечения безопасности в защищенном внутреннем сегменте необходимо ввести «внутренний» маршрутизатор, который бы обеспечивал контроль доступа к данным сегментам с помощью пакетной фильтрации.

Доступ из внутренней сети к информационным ресурсам сети неограничен.

Доступ сотрудников как мобильных пользователей к внутренним ресурсам корпоративной сети должен осуществляться через сеть Интернет с использованием сервера VPN по протоколу PPTP с криптографическими расширениями.

Доступ из других сегментов сети в подсети администрации и бухгалтерии запрещён по всем протоколам. Мобильные пользователи могут получить доступ, только пройдя авторизацию с обязательным использованием средств криптозащиты. Доступ из подсети администрации и бухгалтерии к информационным ресурсам корпоративной сети должен быть неограниченным по протоколам ssh, smb.

Так же в сети содержится 2 внутренних общих сервера: БД и Файловый сервер. Полученная схема сети отображена на рисунке 2.5.

Рисунок 2.5 - Логическая структура ЛВС

На данном пограничном маршрутизаторе должна быть прописана таблица маршрутизации, которая с одной стороны перенаправляет трафик в глобальную сеть Интернет, а с другой - из сети Интернет в нашу корпоративную сеть.

После разработки схемы организации ЛВС был спроектирован план здания с обозначенными на нем местами расположения вычислительной техники и сетевого оборудования, размещением отделов учреждения и выделенными комнатами для размещения оборудования. План здания и размещение сетевого оборудования представлено на рисунке 2.6.

Рисунок 2.6 - План здания

2.5.3  Выбор топологии и среды передачи данных

В настоящее время наибольшее распространение при построении сетей масштаба предприятия получила сеть Ethernet на основе 100Base-T Ethernet (Fast Ethernet), а также 1000Base-T Ethernet (Gigabit Ethernet).

Данный тип сетей имеет следующие преимущества:

-  относительно низкая стоимость;

-       высокая эффективность использования каналов связи (90%) при невысокой загруженности;

-       простота реализации;

-       универсальность.

В качестве среды передачи будем использовать 100Base-T Ethernet (Fast Ethernet), скорость передачи до 100 Мбит/с.

Главной особенностью сети Ethernet является метод доступа к шине CSMA/CD - множественный доступ с контролем несущей и обнаружением конфликтов. Все узлы являются равноправными и подключаются к общему кабелю. Все станции "слышат" передаваемую информацию, но получает ее только тот узел, к которому она адресована.

Сеть Ethernet предполагает использование соединенных сегментов. В качестве среды передачи используется экранированная или неэкранированная витая пара (FTP или UTP) пятой категории, подключаемая через разъемы RJ-45. Станции связываются друг с другом с помощью коммутаторов.

Для соединения компьютеров будет использоваться витая пара 5-ой категории.

В разрабатываемой сети будет применяться звездообразная топология.

Данная топология подходит для решения поставленной задачи, хотя она уступает в возможностях добавления новых рабочих станций к сети шинной топологии.

2.5.4 Проектирование СКС

Одна из составляющих, без которых невозможно завершение проекта локальной вычислительной сети той или иной организации, это структурная схема СКС. Структурированная кабельная сеть организации на такой схеме рассматривается с физической точки зрения. Структурная схема СКС в графическом виде отображает помещения и размещение устройств, составляющих сеть в них. Составленная структурная схема СКС содержит информацию о коммутационных и маршрутизаторах, расположение отдельных подсетей, прохождение кабельных трасс в горизонтальном и вертикальном направлениях.

В отличие от функциональной схемы, отображающей логическую структуру СКС, с учетом особенностей составляющих элементов и их параметров, структурная схема СКС ориентирована, прежде всего, на проведение строительно-монтажных работ по прокладке сети. В тех случаях, когда планируется локальная сеть небольшой организации, структурная сеть СКС может быть совмещена с функциональной. В случае больших сетей такое совмещение недопустимо, так как логическая структура, показываемая на функциональной схеме, может быть намного проще физической структуры сети и наоборот. Монтаж ЛВС должен осуществляться в строгом соответствии со структурной схемой.

2.5.5 Журнал кабельных соединений

При эксплуатации СКС требуется вести журнал кабельных соединений. Такой журнал ведется для того чтобы системный администратор знал, где, что и как подключено в администрируемой сети.

Кабельный журнал должен отвечать трассам прокладки кабеля отбельных подсистем СКС. В кабельном журнале приводятся данные, которые необходимы для прокладки и монтирования кабеля, указывается тип кабеля, порядочный или установленный номер кабеля для определенного участка подсистемы СКС, назначение кабеля, наименования оборудования с указанием места подключения кабеля, марка и длинна кабеля.

2.5.6 Выбор оборудования

Произведем выбор необходимого нам оборудования, исходя из ряда параметров. В первую очередь будем обращать внимание на скорость, с которой необходимо будет обмениваться пакетами между интерфейсами, во-вторых, поддержка стандарта 802.1Q, так как необходимо будет ограничивать доступ к некоторым структурам, также не мало важно это внутренний буфер входных пакетов и размер таблицы MAC адресов(в случае коммутаторов). Также для коммутатора на Backbone необходима поддержка приоритетности пакетов (стандарт 802.1p), поскольку некоторые отделы должны получать доступ более быстро (директор, бухгалтерия).

Для начала выберем необходимый нам коммутатор для отделов аналитики, манипуляций и администрации. В таблице 2.1 приведена сравнительная характеристика некоторых из коммутаторов для отдела манипуляций. Для этого отдела нужен 16-портовый коммутатор.

Таблица 2.1 - Выбор коммутаторов рабочих групп

Фирма производитель

D-Link DES-1016D

D-Link DES-1016R+

D-Link DES-1018DG

1

2

3

4

Тип сети

Fast Ethernet

Fast Ethernet

Fast Ethernet

Цена, грн.

300

250

637

Поддерживаемые стандарты на порты

16 портов 10BASE-T/ 100BASE-TX

16 портов 10BASE-T/ 100BASE-TX

16 портов 10BASE-T/ 100BASE-TX/ 2 порта 10/100/ 1000BASE-T

Пропускная способность

3.2 Гбит/с

3.2 Гбит/с

7.2 Гбит/с

Количество разъемов

16

16

16

Поддерживаемые стандарты VLAN

802.1Q, VLAN Trunking

802.1Q, VLAN Trunking

802.1Q, VLAN Trunking

Качество обслуживания (QoS)

802.1p

802.1p

802.1p

Буфер пакетов

512 K

160 К

2,5М

Размер таблицы МАС-адресов

16 K

8 К

8 К

Управляемость полосой пропускания

+

+

+

Полный дуплекс

+

+

+

Фильтрация пакетов

+

+

+

Скорость коммутации кадров (макс. скорость передачи 64-байтных пакетов в секунду)

9.6 Mpps

9.5 Mpps

6.5 Mpps

Потребляемая мощность

20 W

25 W

123W


Главным при выборе коммутатора является соотношение скорость/ цена. Поскольку в подсети высокая скорость не нужна, то нет надобности в портах Gigabit Ethernet. Был выбран коммутатор D-Link DES-1016R+, так как имеет меньшую цену и более подходящие интерфейсы. Таких коммутаторов нам необходимо 1 шт.

Также нужно выбрать коммутатор для рабочих групп содержащих не более 16 рабочих станций. Для таких групп был выбран коммутатор D-Link DES-3016. Цена у данного коммутатора небольшая, есть поддержка стандарта 802.1q.Таких коммутаторов нам необходимо 3 шт.

Для выбора коммутатора на 8 портов, был выбран D-Link DES-1008D так как он имеет пропускную способность 1.6 Гбит/с, и приемлемую цену относительно других коммутаторов. Коммутаторы с таким количеством портов используются для повышения производительности работы малой группы пользователей, обеспечивая при этом высокий уровень гибкости и передачи данных.Поэтому руководствуясь параметрами, был выбран именно этот коммутатор.

Для отдела аналитики и администрации нужен 8 портовый коммутатор. В таблице 2.2 проведена сравнительная характеристика некоторых из них. Таких коммутаторов нам нужно 3 штуки.

Таблица 2.2 - Выбор 8 портового коммутатора

Параметр/устройство

D-Link DES-1008D

D-Link DES-1008P

LinkSys EG008W

Тип сети

Fast Ethernet

Fast Ethernet

Fast Ethernet

Количество портов

8

8

8

Поддерживаемые стандарты на порты

IEEE 802.3 (Ethernet) IEEE 802.3u (Fast Ethernet) IEEE 802.3x (Flow Control) ANSI/IEEE 802.3

IEEE 802.3 (Ethernet) IEEE 802.3u (Fast Ethernet) IEEE 802.3x (Flow Control) IEEE 802.3af (Power over Ethernet)

IEEE 802.3 (Ethernet) IEEE 802.3u (Fast Ethernet) IEEE 802.3ab (Gigabit Ethernet) IEEE 802.3x (Flow Control)

Интерфейсы

8 портов 10BASE-T/ 100BASE-TX

8 портов 10BASE-T/ 100BASE-TX

8 портов 10BASE-T/ 100BASE-TX/ 1000BASE-T

Пропускная способность

1.6 Гбит/с

1.6 Гбит/с

2.0 Гбит/сек

RAM буфер

64 Кб

96 Кб

-

Цена, грн.

154

743

1260


Отдельно произведем выбор коммутатора для Backbone. Этот коммутатор должен иметь небольшое количество портов (не более 16), иметь некоторое количество гигабитных интерфейсов (2-4 интерфейса), поддержка стандарта 802.1Q, не должно быть потери входных пакетов при большой загрузке входного порта (размер входного буфера), а также поддерживать приоритезацию входных пакетов (стандарт 802.1p). Ниже приведена сравнительная характеристика некоторых моделей коммутаторов (таблица 2.3).

Таблица 2.3 - Выбор коммутатора для Backbone

  Фирма производитель

ZyXEL

D-Link

Cisco

1

2

3

4

Модель

GS-3012

DGS-1216T/GE

Catalyst 2960S-24PD-L

Цена, $.

$930

$180

$3627

1

2

3

4

Поддерживаемые стандарты на порты

12 x 1000BASE-T 4x1000BASE-T/SFP

14x10/100/1000 BASE-T, 2x10/100/1000 BASE-T/SFP

24 x 10/100/1000 Base-TX 2 x 10/100/1000 Base-T/SFP

+

+

+

Консольный порт

RS-232, RJ-45

RS-232

RS-232, RJ-45

Количество портов (общее)

16

16

26

Поддерживаемые стандарты VLAN

802.1Q, VLAN Trunking

802.1Q, VLAN Trunking

802.1Q, VLAN Trunking

Параметры VLAN

1024 статических и 4094 динамических записей

До 256 статических групп


Качество обслуживания (QoS)

802.1p

802.1p

802.1p

Туннелирование (L2TP)

-

-

+

Буфер пакетов

1 Mb

512 К

1 Mb

Размер таблицы МАС-адресов

16 K

8 К

8 К

Управляемость полосой пропускания

+

+

+

1

2

3

4

Режим полный дуплекс

+

+

+

Фильтрация пакетов

+

+

+

Скорость коммутации кадров (макс. скорость передачи 64-байтных пакетов в секунду)

17.9 Mpps

23.8 Mpps

65.5 Mpps

Потребляемая мощность

35 W

23 W

370 W


В результате анализа критериев, описанных выше, больше всего подходит DGS-1216T/GE. Данный коммутатор имеет 16 портов, 2 Гигабитных порта, что позволяет прокладывать более высокоскоростной поток во внешнюю сеть, а также обеспечивает VLAN.

В спроектированной ЛВС будет использоваться два маршрутизатора, которые имеют следующее назначение: один будет использоваться для ограничения доступа к «защищенному» сегменту сети. К данному сегменту относится вся локальная сеть учреждения. Второй, «внешний» маршрутизатор, необходим для обеспечения соединения с Интернет и безопасного соединения с публичной сетью. Данные маршрутизаторы должны иметь соответствующие возможности по обеспечению безопасности в сети.

Далее был произведен выбор «внутреннего» маршрутизатора.

К основным требованиям нужно отнести наличие 2х портов и специализированного файрвола, позволяющего произвести надлежащую защиту отдела бухгалтерии.

Таблица 2.4 - Выбор внутреннего маршрутизатора

Фирма производитель

D-Link

Cisco

3COM

1

2

3

4

Модель

DFL-260

815

3040

Количество портов

4 порта 10/100BASE-TX Ethernet

4 порта 10/100BASE-TX Ethernet

4 порта 10/100BASE-TX Ethernet

Скорость передачи, Gbps

8

16

8

1

2

3

4

Объем оперативной памяти, Mb

0.512 на устройство

64

64

DCHP-сервер

+

+

+

Фильтрация MAC/IP-адресов

+/+

+/+

+/+

Наличие NAT

+

+

+

Поддержка VPN

+

+

+

Наличие firewall

+

+ (Cisco IOS)

+

Алгоритмы шифрования

DES, 3DES, Twofish, Blowfish, CAST-128

DES, AES, Triple DES

DES

Методы аутентификации

MD5, SHA-1

MD5

-

Кол-во IPSec-туннелей, max

100

50

10

Маршрутизация

IGMP v1, v2, v3

RIP v1, RIP v2

RIP v1, RIP v2, OSPF

Web-интерфейс

+

+

+

Протоколы удаленного администрирования

SNMP

HTTP, SNMP, Telnet, RMON

HTTP, Telnet

Потребляемая мощность, Вт

30

35

32

Цена, грн

4200

4800

3500


Обоснование выбора внутреннего маршрутизатора.

Исходя из перечисленных ниже требований, оптимально по параметрам и цене подходит DI-2006. Для маршрутизатора D-Link DI-2006 будет установлен дополнительный модуль: DRW-2ETH.

–  2 порта Ethernet

–       Разъем: RJ-45

–       Max. пропускная способность: 10 Mbps

–  Поддержка IEEE 802.3;

Данный модуль необходим для маршрутизации внутри сети для разных подсетей. Необходимое количество маршрутизаторов данного типа равно 1.

Далее произведем критерии и обоснование выбора пограничного маршрутизатора. Отличительной особенностью его должно быть большее количество выходных интерфейсов, большая скорость, поддержка внешних протоколов маршрутизации (которые за пределами корпоративной сети), также должна быть коммутация между протоколами IP V.4 и IP V.6., а также обеспечение безопасности сети и поддержку внешних сервисов.

Таблица 2.5 - Выбор пограничного маршрутизатора

  Фирма производитель

Nortel

D-Link

Cisco

1

2

3

4

Модель

Secure Router 3120

DI-1750

CISCO2811

Цена, $.

$1384

$1050

$1634

Консольный порт

RJ-45

RS-232, RJ-45

RS-232, RJ-45

Установка в стойку

+

Установка в стойку 19", высота 1 U

+

WAN

2 слота с поддержкой WAN интерфейсов

2 слота с поддержкой WAN интерфейсов

1 x modem, SHDSL

LAN

2 порта RJ-45 10Base-T/100Base-TX

2 порта RJ-45 10/100M Fast Ethernet

2 порта RJ-45 10/100М Fast Ethernet

Поддерживаемые стандарты VLAN

802.1Q, VLAN Trunking

802.1Q, VLAN Trunking

802.1Q, VLAN Trunking

Межсетевой экран

NAT, ACL

NAT, ACL

NAT, MAC address filtering

Сеть / Транспорт

L2TP PPTP IPSec

L2TP PPTP IPSec

L2TP IPSec PPTP

Настройка и управление

Telnet, SSHv2, FTP/TFTP,SNMP v1, v2

SNMP v1, v2, v3TelnetHTTP

Telnet,SNMP 3,HTTP,HTTPS

Протоколы маршрутизации

RIP, OSPF, BGP4, ECMP

Static routing RIP v1, v2, OSPF v1, v2 BGP-4 IP Multicasting

Static routing RIP v1, v2,OSPF v1, v2 BGP-4 IP Multicasting

1

2

3

4

Возможность добавление модулей

+

+

+

Питание

100 ~ 240 VAC, 50 ~ 60 Hz

100 ~ 240 VAC, 47 ~ 63 Hz

120/230 VAC 50/60 Hz

Потребляемая мощность

80 W

50 W

80 W


Маршрутизатор D-Link DI-1750 - выбран как пограничный маршрутизатор для корпоративной сети, поскольку он оптимально подходит как по параметрам, так и по имеющимся сервисам, так и по цене. Нам необходим один пограничный маршрутизатор.

Для построения локальной сети будем применять технологию Ethernet. Для объединения между собой рабочих станций внутри отделов, наиболее подходящим, исходя из критериев цена-качество, на сегодня является стандарт 100BaseT, обеспечивающий передачу данных со скоростью 100 Мбит/с по неэкранированной медной витой паре 5-й категории (так как кабели 6-ой категории будут подороже). Внутри подсети с видеокамерами наблюдения будем использовать экранированную витую пару такой же категории.

Для объединения всех подсетей будем использовать оптоволоконный кабель стандарта 1000 Мбит.

Также для объединения всех подсетей с общим маршрутизатором целесообразно применить оптоволоконный кабель стандарта 10Гбит.

Для выбора рассмотрим основные особенности медной витой пары и оптоволоконных кабелей технологии Ethernet.

Таблица 2.6 - Характеристика кабелей технологии Ethernet

Тип

Цена, грн.

Производитель

Описание

Категория

UTP

1,79

Exalan

4 пары, неэкранированная витая пара, внутреннего прокладывания, PVC, 100BaseT

UTP

1,08

NEOMAX

2 пары, неэкранированная, внутреннего прокладывания, 100BaseT

UTP

3,17

Lanmark-5

4 пары, неэкранированная одножильная, 1000BaseT

FTP

2,21

Rexant

4 пары, экранированная, 100BaseT

95M055A02B (оптоволокно)

6,48

Teldor

Оптоволоконный кабель для внутренней прокладки. (1000BaseT)

-


Исходя из вышеуказанных данных для подсетей диагностики, научных исследований и администрации применим UTP кабель категории 5Е производителя Exalan.

Для объединения подсетей между собой и для внешних соединений выгодно применять одномодовое оптоволокно Teldor.

Для витой пары необходимо выбрать коннекторы для кабелей.

Таблица 2.7 - Коннекторы для кабелей

Описание

Производитель

Цена, грн

Количество

8P8C50-B5N Коннектор разъем вилка RJ-45 под однож. UTP кабель Кат 5Е

PCNet

1,98

100

88RBV2S Коннектор разъем вилка RJ-45 под однож и многожильный FTP

PCNet

3,68

75

Сумма, грн

470 грн.

Также необходимо выбрать кабели питания для организации силового снабжения сети.

Таблица 2.8 - Силовой кабель

Описание

Производитель

Цена, грн

Длина

Кабель силовой NYM 3X1.5

NEXANS

5,27

400

Кабель силовой NYM 3X2.5

NEXANS

7,34


Сумма, грн

2108


Для прокладки кабеля необходимо выбрать комплект короба. Для всех типов кабелей мы будем выбирать однотипный короб одной фирм производителя Efapel, так как такой комплект довольно дешевый и надежный.

Таблица 2.9 - Характеристики комплекта короба Efapel серии 34

Описание

Цена, грн

Количество

Канал 110х34 в комплекте с крышкой

2,27

250

Внутренний угол, изменяемый для короба

1,34

50

Плоский угол для короба

1,45

50

Соединительная скоба для короба

0,25

150

Заглушка для короба

1,45

20

Внешний угол изменяемый для короба

2,25

25

Перегородка для короба

3,10

25

Сумма, грн

898,75


Для обеспечения постоянного питания рабочих станций, находящихся в серверной, в некоторых станциях из отдела аналитики и манипуляций требуется поставить источники бесперебойного питания.

Таблица 2.10 - Источники бесперебойного питания

Описание

Производитель

Цена, грн

Количество

PW5115 750i однофазный 750ВА/500Вт line interactive, tower 230 В 50 Гц

Powerware (EATON)

1500,36

-

Smart-UPS 420VA/260W, 230V, Line-Interactive

APC

1252,80

2

PW3105 Schuko 500VA (HF) 500ВА / 300Вт

Powerware (EATON)

536

1

Сумма, грн

3041,60


Критерии выбора сервера обусловлены анализом его дальнейшего применения. Выбираемый сервер является центральным узлом хранения данных всего вычислительного центра. Следовательно, можно предположить о большом количестве обращений к нему со стороны пользовательских узлов. Поэтому сервер должен обладать мощными вычислительными ресурсами, позволяющими ему выполнять большое количество запросов за наиболее короткие промежутки времени.

Следуя изложенным требованиям, подобран сервер с параметрами, представленными в таблице 2.11.

Таблица 2.11 - Для сервера БД и DNS-сервера

Процессор

Материнская плата

ОЗУ, МБ

НЖМД, ГБ

Цена

Гарантия

Intel Core 2 Duo 2.0 Ghz

ASUS P5N-MX

Apacer DDR2 SDRAM 1024Mb

Samsung HD160JJ/HJ/161HJ 160Gb

36 мес


Таблица 2.12 - Для файлового сервера

Процессор

Материнская плата

ОЗУ, МБ

НЖМД, ГБ

Цена

Гарантия

Intel Core 2 Duo 2.0 Ghz

ASUS P5N-MX

Apacer DDR2 SDRAM 2048Mb

Samsung HD501LJ 500Gb

340$

36 мес


Для данной ЛВС необходим 1 сервер БД, DNS сервер и 1 файл-сервер.

Общая стоимость проекта сети составляет - 24042,87 грн

Также статические компоненты сети будут закупаться с небольшим запасом из-за возможности внесения незначительных изменений в структуру ЛВС или же добавление нового оборудования.

2.5.7 Моделирование сети

Моделирование сети было произведено с помощью утилиты PacketTraser5.0 - бесплатный эмулятор сетевой среды, выпускаемый фирмой Cisco, который позволяет делать работоспособные модели сети, настраивать (командами ICSO IOS) маршрутизаторы и коммутаторы, взаимодействовать между несколькими пользователями. Включает в себя серии маршрутизаторов Cisco 1800, 2600, 2800 и коммутаторов 2950, 2960, 3650. Кроме того, есть серверы DHCP, HTTP, TFTP, FTP, TIME, рабочие станции, различные модули к компьютерам и маршрутизаторам, устройства WiFi, различные кабели.

В результате моделирования была получена модель сети, которая функционально соответствует разработанной логической схеме сети. Так как возможности указанного пакета моделирования не позволяют учесть все физические особенности реализации сети, то полученный проект модели несколько отличается в плане размещения сервисов от логической схемы сети. Проект модели приведен на рис. 2.7.

Рисунок 2.7 - Модель сети

Листинг проверки правильности работы с моделированной сети:

PC>tracert 91.202.12.66route to 91.202.12.66 over a maximum of 30 hops:

11 ms 12 ms 12 ms 192.168.2.254

* 17 ms 17 ms 192.168.8.252

* 26 ms 26 ms 91.202.12.66complete.>ping 192.168.5.5192.168.5.5 with 32 bytes of data:timed out.from 192.168.5.5: bytes=32 time=23ms TTL=127from 192.168.5.5: bytes=32 time=25ms TTL=127from 192.168.5.5: bytes=32 time=22ms TTL=127statistics for 192.168.5.5:: Sent = 4, Received = 3, Lost = 1 (25% loss),round trip times in milli-seconds:= 22ms, Maximum = 25ms, Average = 23ms>ping 91.202.12.6691.202.12.66 with 32 bytes of data:from 91.202.12.66: bytes=32 time=26ms TTL=126from 91.202.12.66: bytes=32 time=26ms TTL=126from 91.202.12.66: bytes=32 time=20ms TTL=126from 91.202.12.66: bytes=32 time=23ms TTL=126statistics for 91.202.12.66:: Sent = 4, Received = 4, Lost = 0 (0% loss),round trip times in milli-seconds:= 20ms, Maximum = 26ms, Average = 23msTracer SERVER Command Line 1.0>tracert 192.168.5.5route to 192.168.5.5 over a maximum of 30 hops:

9 ms 6 ms 6 ms 91.202.12.254

9 ms 16 ms 11 ms 192.168.8.254

24 ms 22 ms 23 ms 192.168.5.5complete.>ping 192.168.1.100192.168.1.100 with 32 bytes of data:timed out.from 192.168.1.100: bytes=32 time=20ms TTL=126from 192.168.1.100: bytes=32 time=22ms TTL=126from 192.168.1.100: bytes=32 time=21ms TTL=126statistics for 192.168.1.100:: Sent = 4, Received = 3, Lost = 1 (25% loss),round trip times in milli-seconds:= 20ms, Maximum = 22ms, Average = 21ms

Далее приведем листинги файлов конфигураций сетевого оборудования.

Файл-конфигурации Backbone коммутатора:

!12.1

no service password-encryption

!Switch

!

!

!FastEthernet0/1access vlan 6

!FastEthernet0/5access vlan 2

!FastEthernet0/6mode trunk

!FastEthernet0/10access vlan 7

!GigabitEthernet1/1

!GigabitEthernet1/2

!Vlan1 ip address

Следует заметить, что некоторые интерфейсы имеют тип trunk, что означает, что они будут пропускать некоторый поток VLAN-ов.

Файл конфигурации локального маршрутизатора:

!

version 12.4

no service password-encryption

!Router

!

!

!

!

!ssh version 1

!

!FastEthernet0/0ip addressautoauto

!FastEthernet0/0.2dot1Q 2address 192.168.2.254 255.255.255.0

!FastEthernet0/0.6dot1Q 6address 192.168.6.254 255.255.255.0

!FastEthernet0/0.7dot1Q 7address 192.168.7.254 255.255.255.0

!FastEthernet0/0.8dot1Q 8address 192.168.1.254 255.255.255.0

!FastEthernet0/1address 192.168.8.254 255.255.255.0autoauto

!Vlan1ip address

!classlessroute 91.0.0.0 255.0.0.0 192.168.8.252

Файл конфигурации пограничного маршрутизатора:

version 12.4

no service password-encryption

!Router

!

!

!

!

!ssh version 1

!

!FastEthernet0/0address 192.168.8.252 255.255.255.0autoauto

!FastEthernet0/1address 91.202.12.254 255.0.0.0autoauto

!FastEthernet1/0address 10.10.10.10 255.0.0.0

!Vlan1ip address

!classlessroute 192.168.0.0 255.255.0.0 192.168.8.254

Для доступа к файловым серверам, серверам баз данных, а также к серверам DMZ-зоны по их именам, а не по ip-адресам, необходимо настроить службу доменных имен DNS. Для настройки DNS сервера named в конфигурационном файле named.conf необходимо описать конфигурацию службы DNS.

Текст конфигурационного файла named.conf:

options {"/var/named";yes;

forward first;{//серверы, которым передаются запросы

.76.32.2

};

};

//домен ".""." IN {hint;//для данной зоны сервер является кэширующим

file "named.ca";

};

include "/etc/named.rfc1912.zones";

//master - данный сервер для зоны первичный

zone "uc" IN {master; "masters/db.uc";

//ограничение ответа на запросы для данной зоны

allow- query{

.168.1.0/24;

.168.2.0/24;

.168.3.0/24;

.168.4.0/24;

.168.5.0/24;

.168.6.0/24;

};

};"dmz" IN {master;"masters/db.dmz";query {

.168.1.0/24;

.168.2.0/24;

.168.3.0/24;

.168.4.0/24;

.168.5.0/24;

.168.6.0/24;

};

};

//обратная зона"7.168.192.in-addr.arpa"{master;"masters/db.7.168.192";query{

.168.1.0/24;

.168.2.0/24;

.168.3.0/24;

.168.4.0/24;

.168.5.0/24;

.168.6.0/24;

};

};"12.203.91.in-addr.arpa"{master;"masters/db.32.76.121.in-addr.arpa";

};

В конфигурационном файле службы имен описаны зоны для всех подсетей учреждения. В этом файле заданы имена файлов, в которых приведены соответствия доменных имен ip-адресам.

Текст файла db.uc:

$TTL 28800;TTL по умолчанию

$ORIGIN.; суффикс

;основной сервер имен для данной зоны

uc IN SOA ns.club dnsmaster.uc. (

2008112701; серийный номер файла

; время, через которое вторичные сервера должны обновлять информацию от первичного

; время, через которое;вторичные сервера должны совершать повторную попытку

; время, через которое;вторичные сервера должны выбросить запись о зоне и считать ее;недоступной, если обновления не удались

); Time to Live

;авторитетные сервераNS ns.club.; первичный сервер

;адреса авторитетных серверов. uc IN A 77.92.35.4

;адреса хостов зоны

$ORIGIN uc.//суффикс

fs IN A 192.168.1.100IN A 192.168.1.101

Текст файла db.dmz:

$TTL 28800;TTL по умолчанию

$ORIGIN.; суффикс

;основной сервер имен для данной зоны

dmz IN SOA ns.admin_byh dnsmaster.dmz. (

2008112701; серийный номер файла

; время, через которое вторичные сервера должны обновлять информацию от первичного

; время, через которое вторичные сервера должны совершать повторную попытку

; время, через которое вторичные сервера должны выбросить запись о зоне и считать ее; недоступной, если обновления не удались

); Time to Live

;авторитетные сервераNS ns.dmz.; первичный сервер

;адреса авторитетных серверов.dmz IN A 77.92.35.4

;адреса хостов зоны

$ORIGIN dmz.//суффикс

dns IN A 192.168.1.102IN A 91.202.12.66

Текст файла db.1.168.192.in-addr.arpa:

$TTL 28800

$ORIGIN.

.168.192.in-addr.arpa IN SOA ns.uc. dnsmaster. general. (



)NS ns.uc.

$ORIGIN 1.168.192.IN-ADDR.ARPA.

IN PTR fs.uc.

IN PTR db.uc.

Текст файла db.12.202.91.in-addr.arpa:

$TTL 28800

$ORIGIN.

.12.202.91.in-addr.arpa IN SOA ns.dmz. dnsmaster.dmz. (



)NS ns.dmz.

$ORIGIN 12.202.91.IN-ADDR.ARPA.

66 IN PTR vpn.dmz.

2.5.8 Выводы

В данном разделе была разработана ЛВС для учреждения с учетом его внутренней структуры (отделов), а также планировки помещений здания. Разработку ЛВС можно считать полностью завершенной, так как она удовлетворяет всем установленным ранее требованиям.

В дальнейшем при необходимости разработанную ЛВС можно будет относительно просто расширить за счет подключения новых ПК к «свободным» портам коммутаторов, или же установкой коммутаторов с большим количеством портов.


Реализация


3.1   Реализация программной подсистемы


3.1.1 Результат реализации базы данных

Таблица «user» предназначена для хранения информации о пользователях системы. Она содержит поля, показанные на рисунке 3.1.

Рисунок 3.1 - Описание полей таблицы «user»

- уникальный идентификатор, первичный ключ;- логин пользователя;- пароль пользователя;_ID - внешний ключ для связи с таблицей «role».

Таблица «Role» предназначена для хранения контактной информации о роли пользователях системы. Она содержит поля, показанные на 3.2.

Рисунок 3.2 - Описание полей таблицы «ROLE»

- уникальный идентификатор, первичный ключ;- роль пользователя в системе.

Таблица «ANATOKSIM» предназначена для хранения информации о анатоксине прививки. Она содержит поля, показанные на рисунке 3.3.

Рисунок 3.3 - Описание полей таблицы «ANATOKSIM»

ID - уникальный идентификатор, первичный ключ;- наименование анатоксина.

Таблица «KATEGORIA» предназначена для хранения информации о категории пациента. Она содержит поля, показанные на рисунке 3.4.

Рисунок 3.4 - Описание полей таблицы «KATEGORIA»

- уникальный идентификатор, первичный ключ;- наименование категории.

Таблица «KATEGREAK» предназначена для хранения информации о категории реакции на прививку. Она содержит поля, показанные на рисунке 3.5.

Рисунок 3.5 - Описание полей таблицы «KATEGREAK»

- уникальный идентификатор, первичный ключ;- наименование категории реакции.

Таблица «KATEGVAC» предназначена для хранения информации о категории реакции вакцины. Она содержит поля, показанные на рисунке 3.6.

Рисунок 3.6 - Описание полей таблицы «KATEGVAC»

- уникальный идентификатор, первичный ключ;- наименование категории вакцины.

Таблица «NAMEPRIVIVKA» предназначена для хранения информации о наименовании прививки. Она содержит поля, показанные на рисунке 3.7.

Рисунок 3.7 - Описание полей таблицы «NAMEPRIVIVKA»

- уникальный идентификатор, первичный ключ;- наименование прививки.

Таблица «NOTPRIVITO» предназначена для хранения информации о причине невыполнения прививки. Она содержит поля, показанные на рисунке 3.8.

Рисунок 3.8 - Описание полей таблицы «NOTPRIVITO»

- уникальный идентификатор, первичный ключ;- наименование причины.

Таблица «OTDEL» предназначена для хранения информации об отделах. Она содержит поля, показанные на рисунке 3.9.

Рисунок 3.9 - Описание полей таблицы «OTDEL»

- уникальный идентификатор, первичный ключ;- наименование отдела.

Таблица «PRIVITO» предназначена для хранения информации о причинах выполнения вакцинации. Она содержит поля, показанные на рисунке 3.10.

Рисунок 3.10 - Описание полей таблицы «PRIVITO»

- уникальный идентификатор, первичный ключ;- наименование причины.

Таблица «PROIZVODITEL» предназначена для хранения информации о производителе вакцины. Она содержит поля, показанные на рисунке 3.11.

Рисунок 3.11 - Описание полей таблицы «PROIZVODITEL»

- уникальный идентификатор, первичный ключ;- наименование производителя.

Таблица «JOB» предназначена для хранения информации о месте работы пациента. Она содержит поля, показанные на рисунке 3.12.

Рисунок 3.12 - Описание полей таблицы «JOB»

- уникальный идентификатор, первичный ключ;- наименование места работы.

Таблица «DELPRIVIVKA» предназначена для хранения информации об удаленных прививках. Она содержит поля, показанные на рисунке 3.13.

Рисунок 3.13 - Описание полей таблицы «DELPRIVIVKA»

- уникальный идентификатор, первичный ключ;- дата прививки.- характер вакцины;- доза вакцины;- дата РПГА;- дата медотвода;- титр РПГА;- реакция на прививку;- примечание;- медотвод;- ссылка на ID из справочника «NOTPRIVITO»;- ссылка на ID из справочника «KATEGREAK»;_ID - ссылка на ID из справочника «ANATOKSIM»;_ID - ссылка на ID из таблицы «PACIENT»;_ID ссылка на ID из таблицы «DOCTOR»;- ссылка на ID из справочника «PRIVITO»;_ID - ссылка на ID из таблицы «VACCINE»;_ID - ссылка на ID из справочника «NAMEPRIVIVKA»;- серия;- контроль;- категория;- производитель.

Таблица «PRIVIVKA» предназначена для хранения информации о прививках. Она содержит поля, показанные на рисунке 3.14.

Рисунок 3.14 - Описание полей таблицы «PRIVIVKA»

- уникальный идентификатор, первичный ключ;- дата прививки.- характер вакцины;- доза вакцины;- дата РПГА;- дата медотвода;- титр РПГА;- реакция на прививку;- примечание;- медотвод;- ссылка на ID из справочника «NOTPRIVITO»;- ссылка на ID из справоника «KATEGREAK»;_ID - ссылка на ID из справочника «ANATOKSIM»;_ID - ссылка на ID из таблицы «PACIENT»;_ID ссылка на ID из таблицы «DOCTOR»;- ссылка на ID из справочника «PRIVITO»;_ID - ссылка на ID из таблицы «VACCINE»;_ID - внешний ключ для связи с таблицей «NAMEPRIVIVKA»;- серия;- контроль;- категория;- производитель.

Таблица «DOCTOR» предназначена для хранения информации о врачах. Она содержит поля, показанные на рисунке 3.15.

Рисунок 3.15 - Описание полей таблицы «DOCTOR»

- уникальный идентификатор, первичный ключ;- ФИО врача.- дата рождения;- № дома;- № квартиры;- адрес проживания;- дом. телефон;- рабочий телефон;_ID - ссылка на ID из справочника «OTDEL»;

Таблица «OTDELUCH» предназначена для хранения информации о связке отдела и № участка. Она содержит поля, показанные на рисунке 3.16.

Рисунок 3.16 - Описание полей таблицы «OTDELUCH»

- уникальный идентификатор, первичный ключ;- ID отдела;- № участка;

Таблица «PACIENT» предназначена для хранения информации о пациенте. Она содержит поля, показанные на рисунке 3.17.

Рисунок 3.17 - Описание полей таблицы «PACIENT»

- уникальный идентификатор, первичный ключ;- ФИО пациента;- дата рождения;- адрес;- № дома;- № корпуса;- № квартиры;- № участка;- пол;_ID - ссылка на ID из справочника «POLIKLINIKA»;_ID - ссылка на ID из справочника «KATEGORIA»;_ID - внешний ключ для связи с таблицей «STREET»_ID - ссылка на ID из справочника «JOB»;_ID - ссылка на ID из справочника «OTDEL»;_OLD - старый адрес проживания.

Таблица «PASPORTVAC» предназначена для хранения информации о паспорте вакцины. Она содержит поля, показанные на рисунке 3.18.

Рисунок 3.18 - Описание полей таблицы «PASPORTVAC»

ID - уникальный идентификатор, первичный ключ;- серия;_GOD - срок годности;- контроль;_ID - ссылка на ID из справочника «ANATOKSIM»;_ID - ссылка на ID из справочника «PROIZVOD»;_ID - ссылка на ID из справочника «VACCINE»;

Таблица «STREET» предназначена для хранения информации об улице. Она содержит поля, показанные на рисунке 3.19.

Рисунок 3.19 - Описание полей таблицы «STREET»

- уникальный идентификатор, первичный ключ;- наименование улицы;- перечень домов на улице;- номер участка;

Таблица «VERSION» предназначена для хранения информации о версии базы данных. Она содержит поля, показанные на рисунке 3.20.

Рисунок 3.20 - Описание полей таблицы «VERSION»

- версия базы данных;

Таблица «POLIKLINIKA» предназначена для хранения поликлинику. Она содержит поля, показанные на рисунке 3.21.

Рисунок 3.21 - Описание полей таблицы «POLIKLINIKA»

- уникальный идентификатор, первичный ключ;- наименование поликлиники на рус. языке;- наименование поликлиники на укр. языке.

Таблица «VACCINE» предназначена для хранения информации о вакцинах. Она содержит поля, показанные на рисунке 3.22.

Рисунок 3.22 - Описание полей таблицы «VACCINE»

- уникальный идентификатор, первичный ключ;- наименование вакцины.- ссылка на ID из справочника «KATEGVAC»;_ID - ссылка на ID из справочника «NAMEPRIVIVKA»;

3.1.2 Результат реализации интерфейса пользователя

Основные сценарии использования системы пользователем рассмотрим на основании интерфейса ИАС. Основываясь на результатах разработки системы можно выделить следующие основные визуальные составляющие: интерфейс основного окна подсистемы (рабочий стол), закладки «Інформація» и «Щеплення».

На рисунке 3.23 представлен интерфейс главного окна подсистемы.

Рисунок 3.23 - Интерфейс главного окна системы

Для удобства восприятия интерфейс главного окна подсистемы условно можно разделить на несколько частей.

Первая − верхняя часть выполнения функциональных операций, которая содержит меню. К примеру, для выполнения открытия справочников можно произвести выбор пункта «Довідники».

Рисунок 3.24 - Выбор пункта меню «Довідники»

Вторая - функциональная часть. Основываясь на спроектированной ранее информационно - аналитической системе, функциональную часть представляет «функциональное дерево» и «область просмотра». В данном случае интерфейс является прозрачным и интуитивно понятным. Для примера, рассмотрим ситуацию, в которой необходимо просмотреть информацию о прививках. В таком случае пользователю следует выполнить ряд действий:

- раскрыть «функциональное дерево» (с помощью манипулятора);

выбрать прививку

в правой части главного окна нажать на панель «Щеплення»;

выполнить просмотр в области просмотра.

Рисунок 3.25 - Просмотр информации о прививке

Так же в «область просмотра» входит и режим просмотра информации о пациенте. Допустим, поставлена задача проверки «места работы» выбранного пациента. Для достижения поставленной цели нужно функциональном дереве выбрать ресурс, после чего открыть вкладку «Інформація» в информативной части окна подсистемы.

Рисунок 3.26 - Просмотр информации о пациенте

В Пункте меню «Довідники» пользователь может выбрать любой справочник и посмотреть в нем информацию. Рассмотрим на примере пункт выбора меню «Довідники» - «Лікарі» на рисунке 3.27.

Рисунок 3.27 - Просмотр справочника «Лікарі»

Здесь содержится перечень всех врачей с их короткими данными. На панельке вверху окна можно увидеть три кнопки управления этим справочником. По нажатию на кнопку «Додати» происходит добавления нового врача и открытие формы добавления врача, как показано на рисунке 3.28.

Рисунок 3.28 - Интерфейс добавления нового врача в справочник «Лікарі»

Как видно с рисунка, в интерфейсе добавления присутствует более подробная информация о данном враче. Кнопка «Записати» находится неактивной, чтоб избежать добавления пустых или неполных данных о враче. Для того чтоб кнопка стало активной, стоит заполнить ряд обязательных полей, таких как «ПІБ» и «Відділення».

Рисунок 3.28 - Форма добавления нового врача в справочник «Лікарі»

В справочнике можно не только добавлять данные, но и редактировать и удалять их. Рассмотрим нажатие на кнопку «Редагувати». Как мы видим, открывается форма редактирования данных врача.

Рисунок 3.29 - Редактирование данных врача из справочника «Лікарі»

Как видно с рисунка 3.29 поле «Код лікаря» неактивно, это сделано с целью обезопасить пользователя, как так это поле является одновременно и первичным ключом таблицы «DOCTOR», чтоб пользователь не смог нарушить данные в таблице. Все остальные поля доступны для редактирования.

В основном все интерфейсы справочников похожи между собой и работают по одинаковому принципу.

Рассмотрим интерфейс формирования отчетов.

Рисунок 3.30 - Интерфейс формирования отчетов

Как видно из рисунка 3.30, интерфейс был спроектирован как можно понятнее, следовательно, в левой части окна пользователь выбирает тип отчета, который ему нужен, и в соответствии с типом отчета ему становятся доступны критерии для выборки по данному отчету.

Охрана Труда и окружающей среды


С развитием научно-технического прогресса немаловажную роль играет возможность безопасного исполнения людьми своих трудовых обязанностей. В связи с этим была создана и развивается наука о безопасности труда и жизнедеятельности человека.

Безопасность жизнедеятельности - это комплекс мероприятий, направленных на обеспечение безопасности человека в среде обитания, сохранение его здоровья, разработку методов и средств защиты путем снижения влияния вредных и опасных факторов до допустимых значений, выработку мер по ограничению ущерба в ликвидации последствий чрезвычайных ситуации.

Охрана здоровья трудящихся, обеспечение безопасности условий труда, ликвидация профессиональных заболеваний и производственного травматизма составляет одну из главных забот человеческого общества. Обращается внимание на необходимость широкого применения прогрессивных форм научной организации труда, сведения к минимуму ручного, малоквалифицированного труда, создания обстановки, исключающей профессиональные заболевания и производственный травматизм.

На рабочем месте должны быть предусмотрены меры защиты от возможного воздействия опасных и вредных факторов производства. Уровни этих факторов не должны превышать предельных значений, оговоренных правовыми, техническими и санитарно-техническими нормами. Эти нормативные документы обязывают к созданию на рабочем месте условий труда, при которых влияние опасных и вредных факторов на работающих либо устранено совсем, либо находится в допустимых пределах.

Данный раздел дипломного проекта посвящен рассмотрению следующих вопросов:

а)  определение оптимальных условий труда инженера - программиста;

б)         расчет освещенности;

в)         расчет уровня шума.

4.1   Характеристика условий труда программиста


В настоящее время компьютерная техника широко применяется во всех областях деятельности человека. При работе с компьютером человек подвергается воздействию ряда опасных и вредных производственных факторов: электромагнитных полей (диапазон радиочастот: ВЧ, УВЧ и СВЧ), инфракрасного и ионизирующего излучений, шума и вибрации, статического электричества и др.

Работа с компьютером характеризуется значительным умственным напряжением и нервно-эмоциональной нагрузкой операторов, высокой напряженностью зрительной работы и достаточно большой нагрузкой на мышцы рук при работе с клавиатурой ЭВМ. Большое значение имеет рациональная конструкция и расположение элементов рабочего места, что важно для поддержания оптимальной рабочей позы человека-оператора.

В процессе работы с компьютером необходимо соблюдать правильный режим труда и отдыха. В противном случае у персонала отмечаются значительное напряжение зрительного аппарата с появлением жалоб на неудовлетворенность работой, головные боли, раздражительность, нарушение сна, усталость и болезненные ощущения в глазах, в пояснице, в области шеи и руках.

4.2   Требования к производственным помещениям


4.2.1     Окраска и коэффициенты отражения

Окраска помещений и мебели должна способствовать созданию благоприятных условий для зрительного восприятия, хорошего настроения.

Источники света, такие как светильники и окна, которые дают отражение от поверхности экрана, значительно ухудшают точность знаков и влекут за собой помехи физиологического характера, которые могут выразиться в значительном напряжении, особенно при продолжительной работе. Отражение, включая отражения от вторичных источников света, должно быть сведено к минимуму. Для защиты от избыточной яркости окон могут быть применены шторы и экраны.

В помещениях, где находится компьютер, необходимо обеспечить следующие величины коэффициента отражения: для потолка: 60…70%, для стен: 40…50%, для пола: около 30%. Для других поверхностей и рабочей мебели: 30…40%.

4.2.2     Освещение

Правильно спроектированное и выполненное производственное освещение улучшает условия зрительной работы, снижает утомляемость, способствует повышению производительности труда, благотворно влияет на производственную среду, оказывая положительное психологическое воздействие на работающего, повышает безопасность труда и снижает травматизм.

Недостаточность освещения приводит к напряжению зрения, ослабляет внимание, приводит к наступлению преждевременной утомленности. Чрезмерно яркое освещение вызывает ослепление, раздражение и резь в глазах. Неправильное направление света на рабочем месте может создавать резкие тени, блики, дезориентировать работающего. Все эти причины могут привести к несчастному случаю или профзаболеваниям, поэтому столь важен правильный расчет освещенности.

Существует три вида освещения - естественное, искусственное и совмещенное (естественное и искусственное вместе).

Естественное освещение - освещение помещений дневным светом, проникающим через световые проемы в наружных ограждающих конструкциях помещений. Естественное освещение характеризуется тем, что меняется в широких пределах в зависимости от времени дня, времени года, характера области и ряда других факторов.

Искусственное освещение применяется при работе в темное время суток и днем, когда не удается обеспечить нормированные значения коэффициента естественного освещения (пасмурная погода, короткий световой день). Освещение, при котором недостаточное по нормам естественное освещение дополняется искусственным, называется совмещенным освещением.

Искусственное освещение подразделяется на рабочее, аварийное, эвакуационное, охранное. Рабочее освещение, в свою очередь, может быть общим или комбинированным. Общее - освещение, при котором светильники размещаются в верхней зоне помещения равномерно или применительно к расположению оборудования. Комбинированное - освещение, при котором к общему добавляется местное освещение.

Согласно СНиП 26-05-95 в помещениях вычислительных центров необходимо применить систему комбинированного освещения.

При выполнении работ категории высокой зрительной точности (наименьший размер объекта различения 0,3…0,5мм) величина коэффициента естественного освещения (КЕО) должна быть не ниже 1,5%, а при зрительной работе средней точности (наименьший размер объекта различения 0,5…1,0 мм) КЕО должен быть не ниже 1,0%. В качестве источников искусственного освещения обычно используются люминесцентные лампы типа ЛБ или ДРЛ, которые попарно объединяются в светильники, которые должны располагаться над рабочими поверхностями равномерно.

Требования к освещенности в помещениях, где установлены компьютеры, следующие: при выполнении зрительных работ высокой точности общая освещенность должна составлять 300лк, а комбинированная - 750лк; аналогичные требования при выполнении работ средней точности - 200 и 300лк соответственно.

Кроме того, все поле зрения должно быть освещено достаточно равномерно - это основное гигиеническое требование. Иными словами, степень освещения помещения и яркость экрана компьютера должны быть примерно одинаковыми, т.к. яркий свет в районе периферийного зрения значительно увеличивает напряженность глаз и, как следствие, приводит к их быстрой утомляемости.

4.2.3     Параметры микроклимата

Параметры микроклимата могут меняться в широких пределах, в то время как необходимым условием жизнедеятельности человека является поддержание постоянства температуры тела благодаря терморегуляции, т.е. способности организма регулировать отдачу тепла в окружающую среду. Принцип нормирования микроклимата - создание оптимальных условий для теплообмена тела человека с окружающей средой.

Вычислительная техника является источником существенных тепловыделений, что может привести к повышению температуры и снижению относительной влажности в помещении. В помещениях, где установлены компьютеры, должны соблюдаться определенные параметры микроклимата. В санитарных нормах СаНПиН 2.2.4.548-96 «Гигиена труда и микроклимата помещений», установлены величины параметров микроклимата, создающие комфортные условия. Эти нормы устанавливаются в зависимости от времени года, характера трудового процесса и характера производственного помещения указанны в таблице 4.1.

Объем помещений, в которых размещены работники вычислительных центров, не должен быть меньше 19,5м3/человека с учетом максимального числа одновременно работающих в смену. Нормы подачи свежего воздуха в помещения, где расположены компьютеры, приведены в таблице 4.2.

Таблица 4.1 - Параметры микроклимата для помещений, где установлены компьютеры

Период года

Параметр микроклимата

Величина

Холодный

Температура воздуха в помещении Относительная влажность Скорость движения воздуха

22…24°С 40…60% до 0,1м/с

Теплый

Температура воздуха в помещении Относительная влажность Скорость движения воздуха

23…25°С 40…60% 0,1…0,2м/с


Таблица 4.2 - Нормы подачи свежего воздуха в помещения, где расположены компьютеры

Характеристика помещения

Объемный расход подаваемого в помещение свежего воздуха, м3 /на одного человека в час

Объем до 20м3 на человека 20…40м3 на человека Более 40м3 на человека

Не менее 30 Не менее 20 Естественная вентиляция


Для обеспечения комфортных условий используются как организационные методы (рациональная организация проведения работ в зависимости от времени года и суток, чередование труда и отдыха), так и технические средства (вентиляция, кондиционирование воздуха, отопительная система).

В нашем случае обеспечивать комфортные условия работы специалиста будет кондиционер. Кондиционер - это автоматизированная вентиляционная установка, которая поддерживает в помещении заданные параметры микроклимата.

4.2.4     Шум и вибрация

Шум ухудшает условия труда, оказывая вредное действие на организм человека. Работающие в условиях длительного шумового воздействия испытывают раздражительность, головные боли, головокружение, снижение памяти, повышенную утомляемость, понижение аппетита, боли в ушах и т. д. Такие нарушения в работе ряда органов и систем организма человека могут вызвать негативные изменения в эмоциональном состоянии человека вплоть до стрессовых. Под воздействием шума снижается концентрация внимания, нарушаются физиологические функции, появляется усталость в связи с повышенными энергетическими затратами и нервно-психическим напряжением, ухудшается речевая коммутация. Все это снижает работоспособность человека и его производительность, качество и безопасность труда. Длительное воздействие интенсивного шума [выше 80 дБ(А)] на слух человека приводит к его частичной или полной потере.

Уровень шума на рабочем месте математиков-программистов и операторов видеоматериалов не должен превышать 50дБА, а в залах обработки информации на вычислительных машинах - 65дБА. Для снижения уровня шума стены и потолок помещений, где установлены компьютеры, облицовываются звукопоглощающими материалами. Уровень вибрации в помещениях вычислительных центров снижается путем установки оборудования на специальные виброизоляторы.

4.2.5     Электромагнитное и ионизирующее излучения

Допустимые значения параметров неионизирующих электромагнитных излучений от монитора компьютера представлены в таблице 4.3.

Максимальный уровень рентгеновского излучения на рабочем месте оператора компьютера обычно не превышает 10мкбэр/ч, а интенсивность ультрафиолетового и инфракрасного излучений от экрана монитора лежит в пределах 10…100мВт/м2.

Таблица 4.3 - Допустимые значения параметров неионизирующих электромагнитных излучений (в соответствии с СанПиН 2.2.2.542-96)

Наименование параметра

Допустимые значения

Напряженность электрической составляющей электромагнитного поля на расстоянии 50см от поверхности видеомонитора

10В/м

Напряженность магнитной составляющей электромагнитного поля на расстоянии 50см от поверхности видеомонитора

0,3А/м

Напряженность электростатического поля не должна превышать: для взрослых пользователей для детей дошкольных учреждений и учащихся средних специальных и высших учебных заведений

 20кВ/м  15кВ/м


Для снижения воздействия этих видов излучения применяются мониторы с пониженным уровнем излучения (MPR-II, TCO-92, TCO-99), устанавливаются защитные экраны, а также соблюдаются регламентированные режимы труда и отдыха.

4.3   Эргономические требования к рабочему месту


Проектирование рабочих мест, снабженных видеотерминалами, относится к числу важных проблем эргономического проектирования в области вычислительной техники.

Эргономическими аспектами проектирования видеотерминальных рабочих мест, в частности, являются: высота рабочей поверхности, размеры пространства для ног, требования к расположению документов на рабочем месте (наличие и размеры подставки для документов, возможность различного размещения документов, расстояние от глаз пользователя до экрана, документа, клавиатуры и т.д.), характеристики рабочего кресла, требования к поверхности рабочего стола, регулируемость элементов рабочего места.

Главными элементами рабочего места программиста являются стол и кресло. Основным рабочим положением является положение сидя.

Рабочая поза сидя вызывает минимальное утомление программиста. Рациональная планировка рабочего места предусматривает четкий порядок и постоянство размещения предметов, средств труда и документации. То, что требуется для выполнения работ чаще, расположено в зоне легкой досягаемости рабочего пространства.

Моторное поле - пространство рабочего места, в котором осуществляются двигательные действия человека.

Максимальная зона досягаемости рук - это часть моторного поля рабочего места, ограниченного дугами, описываемыми максимально вытянутыми руками при движении их в плечевом суставе.

Рисунок 4.1 - Оптимальная зона

Оптимальная зона - часть моторного поля рабочего места, ограниченного дугами, описываемыми предплечьями при движении в локтевых суставах с опорой в точке локтя и с относительно неподвижным плечом показана на рисунке 4.1.

Оптимальное размещение предметов труда и документации в зонах досягаемости:

а)  Дисплей размещается в зоне «а» (в центре);

б)         Системный блок размещается в предусмотренной нише стола;

в)         Клавиатура - в зоне «г/д»;

г)         «Мышь» - в зоне «в» справа;

д)         Сканер в зоне «а/б» (слева);

е)         Принтер находится в зоне «а» (справа);

Рисунок 4.2 - Пример размещения основных и периферийных составляющих ПК на рабочем столе программиста

Документация, необходимая при работе - в зоне легкой досягаемости ладони - в, а в выдвижных ящиках стола - литература, неиспользуемая постоянно.

На рисунке 4.2 показан пример размещения основных и периферийных составляющих ПК на рабочем столе программиста: 1 - сканер; 2 - монитор; 3 - принтер; 4 - поверхность рабочего стола; 5 - клавиатура; 6 - манипулятор типа «мышь».

Для комфортной работы стол должен удовлетворять следующим условиям:

а)  высота стола должна быть выбрана с учетом возможности сидеть свободно, в удобной позе, при необходимости опираясь на подлокотники;

б)         нижняя часть стола должна быть сконструирована так, чтобы программист мог удобно сидеть, не был вынужден поджимать ноги;

в)         поверхность стола должна обладать свойствами, исключающими появление бликов в поле зрения программиста;

г)         конструкция стола должна предусматривать наличие выдвижных ящиков (не менее 3 для хранения документации, листингов, канцелярских принадлежностей).

д)         высота рабочей поверхности рекомендуется в пределах 680-760мм. Высота поверхности, на которую устанавливается клавиатура, должна быть около 650мм.

Большое значение придается характеристикам рабочего кресла. Так, рекомендуемая высота сиденья над уровнем пола находится в пределах 420-550мм. Поверхность сиденья мягкая, передний край закругленный, а угол наклона спинки - регулируемый.

Необходимо предусматривать при проектировании возможность различного размещения документов: сбоку от видеотерминала, между монитором и клавиатурой и т.п. Кроме того, в случаях, когда видеотерминал имеет низкое качество изображения, например заметны мелькания, расстояние от глаз до экрана делают больше (около 700мм), чем расстояние от глаза до документа (300-450мм). Вообще при высоком качестве изображения на видеотерминале расстояние от глаз пользователя до экрана, документа и клавиатуры может быть равным.

Положение экрана определяется:

а)  расстоянием считывания (0,6…0,7м);

б)         углом считывания, направлением взгляда на 20° ниже горизонтали к центру экрана, причем экран перпендикулярен этому направлению.

Должна также предусматриваться возможность регулирования экрана:

а)  по высоте +3 см;

б)         по наклону от -10° до +20° относительно вертикали;

в)         в левом и правом направлениях.

Большое значение также придается правильной рабочей позе пользователя. При неудобной рабочей позе могут появиться боли в мышцах, суставах и сухожилиях. Требования к рабочей позе пользователя видеотерминала следующие:

а)  голова не должна быть наклонена более чем на 20°,

б)         плечи должны быть расслаблены,

в)         локти - под углом 80°…100°,

г)         предплечья и кисти рук - в горизонтальном положении.

Причина неправильной позы пользователей обусловлена следующими факторами: нет хорошей подставки для документов, клавиатура находится слишком высоко, а документы - низко, некуда положить руки и кисти, недостаточно пространство для ног.

В целях преодоления указанных недостатков даются общие рекомендации: лучше передвижная клавиатура; должны быть предусмотрены специальные приспособления для регулирования высоты стола, клавиатуры и экрана, а также подставка для рук [26]. Существенное значение для производительной и качественной работы на компьютере имеют размеры знаков, плотность их размещения, контраст и соотношение яркостей символов и фона экрана. Если расстояние от глаз оператора до экрана дисплея составляет 60…80 см, то высота знака должна быть не менее 3мм, оптимальное соотношение ширины и высоты знака составляет 3:4, а расстояние между знаками - 15…20% их высоты. Соотношение яркости фона экрана и символов - от 1:2 до 1:15 [22].

Во время пользования компьютером медики советуют устанавливать монитор на расстоянии 50-60 см от глаз. Специалисты также считают, что верхняя часть видеодисплея должна быть на уровне глаз или чуть ниже. Когда человек смотрит прямо перед собой, его глаза открываются шире, чем когда он смотрит вниз. За счет этого площадь обзора значительно увеличивается, вызывая обезвоживание глаз. К тому же если экран установлен высоко, а глаза широко открыты, нарушается функция моргания. Это значит, что глаза не закрываются полностью, не омываются слезной жидкостью, не получают достаточного увлажнения, что приводит к их быстрой утомляемости.

Создание благоприятных условий труда и правильное эстетическое оформление рабочих мест на производстве имеет большое значение как для облегчения труда, так и для повышения его привлекательности, положительно влияющей на производительность труда.

4.4   Противопожарная безопасность


Пожар может возникнуть в любом помещении. Для тушения пожара, а также для обеспечения безопасности работников на предприятиях, должны быть предусмотрены определенные средства пожаротушения.

Аппараты пожаротушения подразделяют на стационарные установки и огнетушители (ручные до 10 л. и передвижные или стационарные объемом свыше 25 л.).

Стационарные установки предназначены для тушения пожаров в начальной стадии их возникновения без участия людей. Их монтируют в зданиях и сооружениях, а также для защиты наружных технологических установок. По применяемым огнетушащим средствам их подразделяют на водные, пенные, газовые, порошковые и паровые. Стационарные установки могут быть автоматическими и ручными с дистанционным пуском.

Огнетушители по виду огнетушащих средств подразделяют на жидкостные, углекислотные, химпенные, воздушно-пенные, хладоновые, порошковые и комбинированные.

В качестве такого средства пожаротушения можно выбрать химический ОХП-10 и углекислотные ОУ-2, ОУ-3 ОУ-5, ОУ-8 огнетушители, которые применяются для тушения пожаров электроустановок, находящихся под напряжением. В серверной комнате магазина «Элвис», где будет расположен компьютер управления электронным магазином, имеется 1 углекислый огнетушитель ОУ-3.

Так - же в целях пожарной безопасности в помещении установлен датчик системы охранно-пожарной сигнализации. Датчик системы охранно-пожарной сигнализации предназначен для круглосуточного контроля охраняемого объекта, а в частности для раннего оповещения владельца об обнаружения признаков пожара или задымления.

4.5   Расчет освещенности


Расчет освещенности рабочего места сводится к выбору системы освещения, определению необходимого числа светильников, их типа и размещения. Исходя из этого, рассчитаем параметры искусственного освещения.

Обычно искусственное освещение выполняется посредством электрических источников света двух видов: ламп накаливания и люминесцентных ламп. Будем использовать люминесцентные лампы, которые по сравнению с лампами накаливания имеют ряд существенных преимуществ:

а)  по спектральному составу света они близки к дневному, естественному свету;

б)         обладают более высоким КПД (в 1,5-2 раза выше, чем КПД ламп накаливания);

в)         обладают повышенной светоотдачей (в 3-4 раза выше, чем у ламп накаливания);

г)         более длительный срок службы.

Расчет освещения производится для комнаты площадью 13,6м2, ширина которой 4,2м, длинна 3,23м, высота - 3,2 м. Воспользуемся методом светового потока.

Для определения количества светильников определим световой поток, падающий на поверхность по формуле:

,

где F - рассчитываемый световой поток, Лм; Е - нормированная минимальная освещенность, Лк (определяется по таблице). Работу программиста, в соответствии с этой таблицей, можно отнести к разряду точных работ, следовательно, минимальная освещенность будет Е = 300Лк; S - площадь освещаемого помещения (в нашем случае S = 13,6м2); Z - отношение средней освещенности к минимальной (обычно принимается равным 1,1…1,2, пусть Z = 1,1); К - коэффициент запаса, учитывающий уменьшение светового потока лампы в результате загрязнения светильников в процессе эксплуатации (его значение зависит от типа помещения и характера проводимых в нем работ и в нашем случае К = 1,5); n - коэффициент использования, (выражается отношением светового потока, падающего на расчетную поверхность, к суммарному потоку всех ламп и исчисляется в долях единицы; зависит от характеристик светильника, размеров помещения, окраски стен и потолка, характеризуемых коэффициентами отражения от стен (РС) и потолка (РП)).

Значение коэффициентов РС и РП были указаны выше: РС=40%, РП=60%.

Значение n определим по таблице коэффициентов использования различных светильников.

Для этого вычислим индекс помещения по формуле (СНиП 23-5-95):

,

где S - площадь помещения, S = 13,6 м2; h - расчетная высота подвеса, учитывая подвесной потолок h = 3 м; A - ширина помещения, А = 3,23 м; В - длина помещения, В = 4,2 м.

Подставив значения, получим:

.

Зная индекс помещения I, по таблице 1 СНиП 23-05-95 находим n = 0,25

Подставим все значения в формулу для определения светового потока F:

 Лм.

Для освещения выбираем люминесцентные лампы типа ЛБ40-1, световой поток которых F = 4320 Лм.

Рассчитаем необходимое количество ламп по формуле:

,

где N - определяемое число ламп; F - световой поток, F = 26928 Лм; Fл - световой поток лампы, Fл = 4320 Лм.

При выборе осветительных приборов используем светильники типа ОД. Каждый светильник комплектуется тремя лампами.

4.6   Расчет уровня шума


Одним из неблагоприятных факторов производственной среды в ИВЦ является высокий уровень шума, создаваемый печатными устройствами, оборудованием для кондиционирования воздуха, вентиляторами систем охлаждения в самих ЭВМ.

Для решения вопросов о необходимости и целесообразности снижения шума необходимо знать уровни шума на рабочем месте оператора.

Уровень шума, возникающий от нескольких некогерентных источников, работающих одновременно, подсчитывается на основании принципа энергетического суммирования излучений отдельных источников:


где Li - уровень звукового давления i-го источника шума; n - количество источников шума.

Полученные результаты расчета сравнивается с допустимым значением уровня шума для данного рабочего места. Если результаты расчета выше допустимого значения уровня шума, то необходимы специальные меры по снижению шума. К ним относятся: облицовка стен и потолка зала звукопоглощающими материалами, снижение шума в источнике, правильная планировка оборудования и рациональная организация рабочего места оператора.

Уровни звукового давления источников шума, действующих на оператора на его рабочем месте, представлены в таблице 4.4.

Таблица 4.4 - Уровни звукового давления различных источников

Источник шума

Уровень шума, дБ

Жесткий диск

25

Кулер

29

Монитор

7

Клавиатура

10

Принтер

63

Сканер

38

Кондиционер

36


Обычно рабочее место оператора оснащено следующим оборудованием: винчестер в системном блоке, вентилятор(ы) систем охлаждения ПК, монитор, клавиатура, принтер и сканер.

Подставив значения уровня звукового давления для каждого вида оборудования в формулу, получим:=10·lg(102,5+102,9+100,7+101+106,3+103,8 + 103,6)=63,03 дБ

Полученное значение не превышает допустимый уровень шума для рабочего места оператора, равный 65 дБ (ГОСТ 12.1.030). И если учесть, что вряд ли такие периферийные устройства как сканер и принтер будут использоваться одновременно, то эта цифра будет еще ниже. Кроме того, при работе принтера непосредственное присутствие оператора необязательно, т.к. принтер снабжен механизмом автоподачи листов.

ВЫВОДЫ

Целью данной дипломной работы являлась разработка информационно-аналитической системы обработки данных вакцинации населения, позволяющей эффективно и быстро производить учет и анализ пациентов.

Для достижения поставленной цели был проведен анализ современных систем управления такими учреждениями.

Система реализована с клиент-серверной архитектурой. База данных учреждения была спроектирована и реализована в соответствии с описываемой предметной областью. Разработан пользовательский визуальный интерфейс, который предоставляет простое понимание программы.

Работа с системой сопровождается полным контролем над возможными ошибками ввода-вывода, которые сопровождаются сообщениями, воспринимаемыми пользователем.

В процессе выполнения были использованы знания, приобретенные в процессе обучения, а также изучено много дополнительной литературы.

ПЕРЕЧЕНЬ ИСПОЛЬЗОВАННЫХ ИСТОЧНИКОВ

1.   Аткинсон Л. MySQL. Библиотека профессионала. Пер. с англ. - М.: Издательский дом "Вильямс", 2002, 624 с.

2.      Поль Дюбуа “MySQL” Издательство “Вильямс” 2001г. г. Москва.

.        Люк Веллинг, Лора Томсон “Разработка Web - приложений с помощью PHP и MySQL”. Издательство “Вильямс” 2003г. Москва Санкт - Петербург, Киев.

.        Карпова Т.С. Базы данных: модели, разработка, реализация - СПб.: Питер, 2001. - 304 с.

.        Дейт К. Введение в системы баз данных. Пер. с англ.-К.; М.; СПб.: Издательский дом "Вильямс", 2000. - 848 с.

.        Алтухов Д. Свой сервер в Internet. / Планета Internet. - 1997. - N10.

.        Бабушкин М., Коростелев В. Как правильно организовать свой Web-сервер. / Мир Internet. - 1997. - N3.

.        Гринфельд М., Кенигфест Г. Реклама и Public Relations в сети Internet. / Yes!-1997. - N4.

.        Имери В. Как сделать бизнес в Internet. - Киев: Комиздат, 1997.

.        Николаев Д. Горячая десятка ошибок Web-мастера. / Мир Internet. - 1997. - N6.

.        Фаулер, Мартин. Архитектура корпоративных программных приложений.: Пер. с англ. - М. : Издательский дом «Вильямс», 2006. - 544с.

12.    William Crawford, Jonathan Kaplan. J2EE Design Patterns. Publisher: O'Reilly, September 2003, 368 pages.

.        Винкоп, Стефан. Использование SQL серверов. Специальное издание. : Пер. с англ. - К.; СПб.: Издательский дом “Вильямс”, 1999. - 816 с. : ил. - Парал. тит. англ., уч. пос.

.        Джексон Г. Проектирование реляционных баз данных для использования с микроЭВМ: Пер. с англ. - М.: Мир, 1991.

15.    Bauar Ch., King G. Hibernate in Action (In Action series). Publisher: Addison - Wesley Professional, 2005, 310 pages.

.        Craig Walls. Spring in Action. Publishe Manning Publications Co. 2007, 765 pages.

.        Robert Cooper, Charles Collins. GWT in Practice. Publisher: Manning Publications Co. 2008, 377 pages.

18.    Дейт К. Дж. Введение в системы баз данных, 6-е издание: Пер. с англ. - К.; М.; СПб.: Издательский дом «Вильямс», 2000,848 с.: ил.

19.    Hunter J., Crawford W. Java Servlet Programming. Publisher: O'Reilly & Associates, 1998, 520 pages.

.        Охорона праці. Методичні рекомендації до дипломного проекту для студентів инженерно-технічних спеціальностей / Уклад.: Л.Д. Косухіна, О.И.Сиза.- Чернігів: ЧТІ, 1997.- 26с.

.        Справочник по охране труда на промышленном предприятии /К. Н. Ткачук, Д. Ф. Иванчук, Р. В. Сабарно, А. Г. Степанов - К.: Тэхника.

22. Охрана труда в вычислительных центрах : Учебник для студентов сред. спец. учебных заведений по специальности «Программирование для электронно-вычислительных машин и автоматизированных систем» /Ю.Г. Сибаров, Н.Н. Сколотнев, В.К. Васин, В.Н. Нагинаев.-М.:Машиностроение, 1990.-192с.

Похожие работы на - Информационно-аналитическая система обработки данных вакцинации населения

 

Не нашли материал для своей работы?
Поможем написать уникальную работу
Без плагиата!
Без нейросетей!