|
Номер и индекс комплекта
сборок
|
1Л
|
2Л
|
3Л
|
4Л
|
5Л
|
6Л
|
1М
|
2М
|
3М
|
4М
|
М
|
6М
|
|
Время освидетельствования
образцов - свидетелей ВВЭР-1200, год
|
2
|
6
|
10
|
**
|
**
|
**
|
2
|
6
|
10
|
**
|
**
|
**
|
**Примечание к таблице: Для реактора ВВЭР-1200 по результатам
освидетельствования комплектов 1Л - 3Л, 1М - 3М должны быть назначены сроки
освидетельствования комплектов 4Л - 6Л, 4М - 6М.
Извлечение и транспортировка "лучевых" сборок
образцов-свидетелей из реактора в период эксплуатации выполняется с помощью
контейнера для транспортировки образцов - свидетелей корпусной стали. При
извлечении отдельных сборок с образцами-свидетелями нет необходимости вместо их
устанавливать имитаторы сборок.
На 1 блоке АЭС выгрузка «лучевых» образцов - свидетелей проводилась
дважды - в 1993 и в 1997 годах специалистами НЦ «ИЯИ». Оба раза выгружалось по
два комплекта.
1.4 Активная зона
.4.1 Назначение и проектные основы
Активная зона предназначена для генерации тепла и передачи его с
поверхности тепловыделяющих элементов (твэлов) теплоносителю первого контура.
Активная зона реактора относится к устройствам нормальной эксплуатации и
к первой категории сейсмостойкости.
Активная зона реактора обеспечивает выполнение следующих требований,
вытекающих из нормативно-технической документации в области безопасности АЭС:
● непревышение допустимых пределов повреждения оболочек твэлов в
ТВС в пределах проектного срока службы;
● поддержание требуемой геометрии положения твэлов в ТВС и ТВС в реакторе;
● возможность осевого и радиального расширения твэлов и ТВС при
температурных и радиационных воздействиях, разности давлений, взаимодействия
топливных таблеток с оболочкой;
● прочность при воздействии механических нагрузок в проектных
режимах;
● выбростойкость при воздействии потока теплоносителя, с учетом
перепада и пульсации давления, нестабильности потока, вибрации;
● стойкость материалов против коррозионных, электрохимических,
тепловых, механических и радиационных воздействий;
● непревышение проектных значений температуры топлива и оболочки;
● отсутствие кризиса теплообмена в постулированных проектом
режимах;
● стойкость СУЗ в пределах проектного ресурса от воздействия
нейтронного потока, температуры, перепада и изменения давления, износа и ударов,
связанных с перемещениями;
● возможность размещения внутри ТВС контролирующих датчиков;
● взаимозаменяемость свежих, частично и выгоревших до необходимой
глубины ТВС и ПС СУЗ благодаря унификации установочных размеров;
● выполнение критериев аварийного охлаждения активной зоны в
соответствии с действующей нормативно - технической документацией в проектных
режимах;
● предотвращение расплавления топлива;
● сведения к минимуму реакции между металлом и водой;
● перевод активной зоны в подкритическое состояние, его поддержание
в пределах определенных проектом;
● возможность послеаварийного расхолаживания активной зоны;
Для режимов нормальных условий эксплуатации установлен эксплуатационный
предел повреждения твэлов - за счет образования микротрещин с дефектами типа
газовой неплотности оболочки не должен превышать 0,2% твэлов и 0,02% твэлов при
прямом контакте ядерного топлива с теплоносителем.
Для режимов нарушения условий нормальной эксплуатации установлен предел
безопасной эксплуатации твэл:
Предел безопасной эксплуатации по количеству и величине дефектов твэл
составляет 1% твэлов с дефектами типа газовой неплотности и 0,1% твэлов, для
которых имеет место прямой контакт теплоносителя ядерного топлива.
Критерием допустимости установленных пределов повреждаемости твэлов
является величина активности воды первого контура.
В качестве эксплуатационного предела выбрано значение суммарной удельной
активности радионуклидов йода 131-135 в теплоносителе I контура 3,7х107 Бк/кг
(1,0х10-3 Ки/кг). Пределом безопасной эксплуатации является максимальная
суммарная удельная активность радионуклидов йода 131-135 в теплоносителе I
контура 1,85х108 Бк/кг (5х10-3 Ки/кг). Суммарная удельная активность
радионуклидов йода 131-135 в теплоносителе I контура должна определяться в
пересчёте к проектному расходу на очистку 30 т/ч и коэффициенте очистки
фильтров по изотопам йода не менее 10.
● Для аварийных ситуаций установлен максимальный проектный предел
повреждения твэлов:
температура оболочек твэлов не более 1200˚ С;
● локальная глубина окисления оболочек твэлов не более 18% от
первоначальной глубины стенки;
● доля прореагировавшего циркония не более 1% его массы в активной
зоне.
Непревышение проектных пределов повреждения твэлов в режимах нормальной
эксплуатации обосновываются путем проверки выполнения следующих критериев
теплотехнической надежности охлаждения активной зоны:
● коэффициент запаса до кризиса теплоотдачи должен быть не менее
1,0 с доверительной вероятностью не менее 95%;
● температура топлива должна быть ниже температуры плавления
топлива (последняя принимается равной 2600˚ С с учетом выгорания топлива);
● температура оболочки твэла должна быть не более длительно
допустимой температуры 350˚ С.
1.4.2 Состав и общее описание
Активная зона состоит из 61 регулируемых, 102 нерегулируемых кассет, из
них при трехгодичной компании не более 54 кассет содержат пучки СВП.
Регулируемая кассета содержит тепловыделяющую сборку и пучок ПЭЛ.
Кассета с пучком СВП содержит тепловыделяющую сборку и пучок,
унифицированный по присоединительным и габаритным размерам с пучком ПЭЛ.
Нерегулируемая кассета содержит только тепловыделяющую сборку.
Активная зона собирается установкой кассет в соответствии с картограммой
загрузки в опорные стаканы шахты реактора.
Предотвращение ТВС от всплытия и уменьшение вибрации обеспечено
посредством поджатия подпружиненной головки ТВС крышкой реактора через БЗТ.
Дистанционирование ТВС в плане обеспечено посадкой концевых деталей ТВС в плите
БЗТ и в днище шахты ВКУ.
ТВС состоит из пучка твэлов, головки, хвостовика.
ТВС содержит твэлы, соединенные дистанционирующими решетками и
закрепленные на нижней несущей решетке, направляющие каналы для ПС СУЗ и
центральную трубку, на которой фиксируются дистанционирующие решетки и в
которой может размещаться КНИ.
Твэлы расположены по треугольной разбивке. Твэлы - гладкостержневого
типа, цилиндрической формы. Оболочка твэла имеет диаметр 9, 1+0, 08мм-0, 05мм ,
внутренний диаметр 7, 72+0, 07мм. Длина твэла 3837мм. Длина топливного столба в
холодном состоянии 3530мм.
Оболочка и концевые детали выполнены из сплава циркония с 1% ниобия так
называемый сплав Э 110.
Дистанционирование твэлов осуществляется решетками «сотового» (ячеистого)
типа. Решетка представляет собой набор ячеек, приваренных друг к другу и
заключенных в обод, имеющий скосы для исключения возможности зацепления
соседней кассеты при загрузке-выгрузке.
На месте центральной ячейки установлена втулка для крепления
дистанционирующих решеток к центральной трубке.
Нижняя решетка является упорной для твэлов. Крепление твэлов к нижней решетке
осуществляется шплинтовкой.
Нижняя решетка крепится к хвостовику посредством приварки шести уголков и
подкрепляется ребрами, приваренными к хвостовику ТВС.
Конструкцией, воспринимающей осевые усилия, действующие на ТВС, является
каркас, состоящий из направляющих каналов, закрепленных на головке и нижней
решетке ТВС посредством сварки.
В гнездо днища шахты ТВС устанавливается хвостовиком, опираясь шаровой
поверхностью на конусную часть гнезда. Для ориентации в плане на хвостовике ТВС
имеется фиксирующий штырь.
Головка ТВС содержит неподвижную часть, которая посредством сварки
закреплена на направляющих каналах, и подвижную, которая соединяется с
неподвижной тремя несущими винтами.
Между подвижной и неподвижной частями размещены 15 пружин для поджатия ТВС
в реакторе. Кроме того, имеется подпружиненный шток для демпфирования падения
ПС СУЗ.
Усилие поджимаемых пружин выбрано из условия удержания ТВС от всплытия
при эксплуатации (с учетом технологических допусков на высоту канала, в который
устанавливается ТВС, и на высоту ТВС). При этом запас на максимальное
гидродинамическое усилие поджатия при максимальном расходе теплоносителя по ТВС
составляет свыше 20%. Равнодействующая всех сил, приложенных к ТВС, при работе
четырёх ГЦН направлена вниз с усилием 850-950 кг.
Для обеспечения быстрого прекращения ядерной реакции, автоматического
поддержания мощности на заданном уровне и перевода реактора с одного уровня
мощности на другой, предупреждения и подавления ксеноновых колебаний
реактивности поглощающие стержни системы управления и защиты - ПС СУЗ.
ПЭЛ представляет собой стержень, состоящий из оболочки, заполненной
поглощающим материалом и заглушенной наконечниками.
Головка ПС СУЗ представляет собой втулку с ребрами, на которых выполнены
отверстия для подвески ПЭЛ.
Стержни выгорающего поглотителя (СВП) служат для выравнивания поля
энерговыделения по радиусу активной зоны и для компенсации запаса реактивности.
Пучок СВП состоит из стержней СВП и захватной головки (траверсы). В
отличии от крепления ПЭЛов, в захватной головке СВП крепятся без пружин.
Конструктивно СВП представляет собой, также как и ПЭЛ, стержень, состоящий из
оболочки и поглощающего материала выгорающего поглотителя.
В качестве ядерного топлива используется двуокись урана UO2. Основные
достоинства двуокиси урана - высокая температура плавления (около 2800° С);
достаточная радиационная стойкость при больших выгораниях, совместимостью с
материалом оболочек твэл и химическая инертность по отношению к воде при
рабочих температурах теплоносителя. Однако, с нейтронно-физической и
теплофизической точек зрения двуокись урана имеет и некоторые недостатки,
основные из них - низкие теплопроводность и плотность.
Двуокись урана применяют в виде топливных таблеток. Таблетки двуокиси
урана изготавливают по методу порошковой металлургии (прессование мелкого
порошка двуокиси урана с пластификатором, сушка, гранулирование, прессование,
сушка, спекание, шлифование).Таблетки закладывают в трубку из циркониевого
сплава. По концам твэла в трубке помещаются разрезные втулки из сплава Э 110,
которые удерживают столб таблеток в оболочке в определённом положении.
Заполнение оболочки таблеток производится в атмосфере аргона и гелия, герметизация
концов твэла осуществляется электронно-лучевой сваркой, швы подвергаются
отжигу, затем проводят контроль качества изготовления твэла.
Загрузка ВВЭР-1200 по урану составляет приблизительно 70 тонн, среднее
обогащение по активной зоне у установившемся режиме ~ 3,0-3,3%, что
приблизительно соответствует 2100 кг по изотопу U235.
Для ВВЭР-1200 средняя температура топлива составляет 876 оС. При этом
средние температуры таблетки: UO2 таковы: наружная температура сердечника :
min/max = 606/414 оС, внутренняя сердечника : min/max = 1407/620 оС. На внешней
стороне оболочки твэла максимальная температура, установленная ТРБЭ, составляет
350 оС, ей соответствует температура на внутренней поверхности оболочки твэла
410 оС. При нормальных условиях эксплуатации 98% газообразных продуктов деления
(Xe, Kr, Ra, J, Cs) содержится в топливной матрице UO2. При температуре топлива
свыше 1600 оС выход газообразных продуктов деления резко возрастает. Отсюда
вытекает требование ТРБЭ по ограничению температуры 1690 оС в середине
топливного сердечника.
В процессе работы топлива наблюдается объемное распухание топливных
таблеток из-за накопления продуктов деления и увеличивается давление
газообразных осколков деления под оболочкой. Распухание топлива компенсируется
созданием радиального и высотного зазора между топливом и оболочкой. Кроме
этого зазоры компенсируют раcширение топлива при переходе от холодного к
рабочему состоянию.
Для компенсации колебаний объема двуокиси урана при изменениях уровня
мощности реактора и ее перераспределения в центральной части топливных таблеток
выполнены осевые отверстия. Одновременно центральные отверстия служат
приемником для газообразных продуктов деления, а также несколько снижают
максимальную температуру топлива в твэлах.
Надежная герметичность оболочек тепловыделяющих элементов,
предотвращающая выход радиоактивных осколков деления из топлива, гарантирует
радиационную безопасность атомной электростанции и окружающей местности.
Герметичность оболочек должна сохраняться в течение всего срока работы ТВС в
реакторе и последующего хранения отработавшего топлива до отправки на
переработку. В связи с этим свойства материала оболочек твэлов должны
удовлетворять требованиям коррозионной стойкости, прочности и пластичности в
условиях нормальной работы реактора и максимального разогрева в аварийных
ситуациях. Одним из основных требований к материалу оболочек твэлов является
малое сечение захвата нейтронов.
В качестве такого материала используется цирконий. Преимущество циркония
заключается в удачном сочетании ядерных и физических характеристик с
механическими и коррозионными свойствами.
Цирконий коррозионно стоек в большинстве сред, применяемых в качестве
теплоносителей ядерных реакторов, и достаточно технологичен. Наибольшее
распространение в реакторах типа ВВЭР получил сплав циркония с одним весовым
процентом ниобия (сплав Э 110).
1.4.3 Описание конструкции
Активная зона реактора набирается из вертикально расположенных
тепловыделяющих сборок (ТВС) шестигранной формы, устанавливаемых
цилиндрическими хвостовиками в гнезда опорных труб днища внутрикорпусной шахты.
Ориентация ТВС в плане однозначная и определяется посадкой в паз опорной
трубы пальца на хвостовике ТВС. Фиксация головок ТВС и удержание ТВС от
всплытия и вибрации во всех случаях эксплуатации реактора, включая возможные
аварийные ситуации, выполняется при помощи нижней плиты блока защитных труб.
В ТВС реакторов ВВЭР-1200 с РУ проекта В-320 в качестве регулирующего
органа применен пучок (кластер) поглощающих стержней, который с помощью привода
СУЗ может перемещаться по высоте активной зоны в специальных каналах,
размещенных в головках и топливных сборках.
При работе реактора, извлеченные из ТВС пучки поглощающих стержней
размещаются в защитных трубках БЗТ.
На реакторах ВВЭР-1200 с РУ проекта В-320 применена бесчехловая ТВС.
Тепловые сборки реактора ВВЭР-1200 с РУ проекта В-320 рассчитаны на работу при
двухгодичной и трехгодичной компании топлива. Для варианта активной зоны с
трехгодичной компанией топлива в свежих кассетах с обогащением 4,4% (не более чем
в 54 шт.) устанавливаются стержни с выгорающим поглотителем (СВП).
Все топливные сборки могут устанавливаться в реактор и извлекаться из
него как вместе с регулирующими стержнями и пучками СВП, так и без них.
Головка ТВС (см. рис.22) состоит из неподвижной части - хвостовика,
который приваривается к каналам, и подвижной части обечайки, соединяющейся с
неподвижной частью тремя несущими винтами. Между этими двумя частями
установлены 15 пружин, служащие для предотвращения всплытия, вибрации и
компенсации технологических допусков ТВС и внутрикорпусных устройств при работе
реактора. На наружной части обечайки имеются две шпонки (каждая шириной 22 мм,
длиной 100мм, высотой 16, 2мм), предназначенные для ориентации ТВС в реакторе,
а также для захвата и транспортировки ТВС (с кластером или без него). Головка
ТВС имеет центральный подпружиненный шток для уменьшения динамических нагрузок
на траверсу и поглощающие стержни, возникающих при сбросе кластера.
Топливная часть ТВС реактора ВВЭР-1200 содержит 312 твэл, соединенных
дистанционирующими решетками и закрепленных на нижней решетке, 18 направляющих
каналов для поглощающих стержней (кластера) и центральную трубку.
Дистанционирование твэл осуществляется решетками «сотового» (ячеистого) типа.
Решетка представляет собой набор ячеек приваренных друг к другу и заключенных в
обод, имеющий скосы для исключения возможности зацепления соседних ТВС при
загрузке-выгрузке. твэлы в дистанционирую-щей решетке расположены по
треугольной разбивке. На месте центральной ячейки решетки установлена втулка
для крепления дистанционирующих решеток в пучке твэл, а также для установки в
нее датчика замера энерговыделения. Крепления решеток к центральной трубе
осуществляется обжатием центральных втулок в прорези на центральной трубе.
Нижняя решетка в ТВС является опорной для твэл.
Твэлы в ТВС имеют возможность свободного радиационного (на 35 мм) и
температурного роста до достижения значения температуры 1200 оС, выбранной в
качестве максимального проектного предела повреждения твэлов, согласно ПБЯ РУ
АС-89. Это обеспечивается существованием зазора между нижней решёткой головки и
верхними торцами твэлов в исходном состоянии равного 55 мм.
Хвостовики ТВС имеет цилиндрическую направляющую часть, сферическую
опорную часть и фиксатор (палец) для ориентации ТВС в плане.
Транспортно - технологические операции с ТВС, т.е. извлечение ТВС из
реактора, транспортировка ТВС и установка их в бассейн выдержки и перегрузки, в
пеналы КГО выполняются при помощи рабочей штанги перегрузочной машины. При
этом, под слоем борного раствора, захват рабочей штанги перегрузочной машины
сцепляется с головкой ТВС.
ТВС при помощи штанги поднимается на необходимую высоту, транспортируется
в вертикальном положении и устанавливается в заданную ячейку. Указанные
операции контролируются при помощи телевизионной штанги перегрузочной машины.
Обязательный телеконтроль (визуальное наблюдение) производится с постоянного
пульта перегрузочной машины.
Извлечение из ТВС, транспортировка и установка в ТВС кластеров
выполняется при помощи чехла кластера, который в вертикальном положении
предварительно сцепляется с рабочей штангой перегрузочной машины и
устанавливается на головку ТВС.
Конструкция чехла кластера, кроме концевых деталей, аналогична
конструкции защитной трубы блока защитных труб (БЗТ), то есть в нем, как и в
защитных трубах БЗТ, размещены направляющие каркасы, обеспечивающие
устойчивость ПЭЛ и исключающие их застревание при вертикальном перемещении
кластеров. Внутри рабочей штанги перегрузочной машины имеется захват кластера,
концевая часть которого ответствует концевой части промштанги привода ШЭМ.
После сцепления чехла кластера с головкой ТВС, при помощи захвата
кластера, кластер стягивается в чехол. Поворотом штанги чехол расцепляется с
головкой ТВС, перемещается рабочей штангой на заданную ТВС и кластер в обратной
последовательности устанавливается в заданную ТВС и расцепляется с захватом
кластера.
При установке блока защитных труб цилиндрические части головок и шпонки
ТВС входят в ячейки нижней плиты БЗТ. При этом происходит «разбор» ТВС с шагом
236 мм. Подпружиненные траверсы регулирующих стержней входят в пазы
направляющих каркасов труб БЗТ на 10 мм. В случае несовпадения траверс
регулирующих стержней с пазами в направляющих каркасах труб БЗТ ориентация до
совпадения их осуществляется при сцеплении и фиксации промштанги привода ШЭМ с
траверсой регулирующих стержней. При установке верхнего блока на корпус
реактора происходит дополнительное утопание траверс регулирующих стержней в
пазы направляющих каркасов труб БЗТ на величину 11,5±3,5 мм. Таким образом,
минимальное утопание траверсы регулирующих стержней составляет 18мм. Так как
максимально возможный ход центральной пружины головки ТВС при падении кластера
составляет 15мм, выход траверсы регулирующих стержней из пазов направляющих каркасов
при аварийном сбросе невозможен.
В нижней части направляющих каналов для поглощающих стержней имеются
отверстия для прохода теплоносителя диаметром 4 мм (см. рис.26). Раньше этих
отверстий было 4 шт., они располагались под углом 90 друг относительно друга.
Сейчас применяются ТВС с направляющими каналами, где имеется только два
отверстия, расположенных на одной оси. Это объясняется тем, что при наличии
четырёх отверстий после падения органов регулирования СУЗ на нижние концевые
выключатели под действием защиты реактора при распитанных электромагнитах ШЭМ
может произойти всплытие ПС СУЗ под действием восходящего потока теплоносителя
(что и имело место в практике эксплуатации, в частности, на ЗАЭС). С целью
предотвращения всплытия ОР СУЗ, инструкцией по ликвидации аварий предписывается
подать питание на привода СУЗ после срабатывания аварийной защиты реактора.
Существует так называемое условие невсплытия ТВС:
Fпрохвход<Fкольц.зазаорвыход , то есть расход через проходное сечение
центрального отверстия в нижней части направляющего канала должно быть меньше
площади проходного сечения кольцевого зазора между стержнем ПС СУЗ и стенками
направляющего канала. В настоящее время при наличии двух отверстий это условие
соблюдается и угрозы всплытия ОР СУЗ нет, даже при отсутствии электропитания на
приводах.
До недавнего времени для реакторов ВВЭР-1200 проекта В-320 применялись
ТВС с урановым топливом, в качестве поглощающего материала в ПС СУЗ
использовался карбид бора B4C (тип ПС СУЗ 0401.01.04.000), в качестве выгорающего
поглотителя применялись стержни СВП, содержащие CrB2+Al - диборид бора в
алюминиевой матрице. В настоящее время появились новые виды топливных кассет
(типы кассет 0401.12.00.000 и 496.00.000 с уран - гадолиниевым топливом) и ПС
СУЗ (типы ПС СУЗ 0401.12.04.000 и 496.00.070). Характеристики типов кассет,
типов ПС СУЗ, пучков СВП указаны в таблицах №8-14.
Кассеты с уран - гадолиниевым топливом, в отличие от кассет с урановым
топливом, которые содержат 312 твэлов, содержат 306 твэлов и 6 так называемых
твэгов, расположенных по краям ТВС. Твэги - это топливные элементы, где в
качестве топлива используется смесь диоксида урана (UO2) и оксида гадолиния
(Gd2O3). Содержание оксида гадолиния в смеси составляет 5±2%. При использовании
в активной зоне реактора кассет с уран - гадолиниевым топливом не применяются
пучки СВП - в качестве выгорающего поглотителя служит гадолиний, который
находится прямо в топливе. Это снижает стоимость и время проведения ТТО по
перегрузке топлива. Кроме того, стержни СВП (CrB2+Al - диборид бора в
алюминиевой матрице) искажают поле энерговыделения по радиусу ТВС.
Использование в активной зоне реактора кассет с уран - гадолиниевым топливом
позволяет существенно выровнять поле энерговыделения по радиусу ТВС.
Новые ПС СУЗ типа 0401.12.04.000 и 496.00.070 имеют ту же поглощающую
способность, что и применяемые ранее, но утяжелены (300 мм в нижней части
занимает титанат диспрозия Dy2O3·TiO2). При этом вес кластера увеличился на 2,5
кг - с 16 кг до 18,5 кг. Применение утяжелённых кластеров позволит сократить
время падения ОР СУЗ на нижние выключатели при срабатывании аварийной защиты
(согласно требованиям ТРБЭ, это время не должно превышать 4 секунды).
Предполагается также использовать в нижней части ПС СУЗ в качестве утяжелителя
гафний (Hf). Вес такого кластера будет составлять 21,2 кг.
Изначально топливные таблетки не имели отверстий внутри, их диаметр
составлял 7,53 мм, а высота 10 мм (см. рис. 27 а)) Затем увеличилась высота
топливных таблеток до 18 мм (см. рис. 27 б)), внутри появилось отверстие для
снижения температуры диаметром 1,4 мм. Дальнейшая эволюция топлива привела к
следующим изменениям:
● Снижена высота топливной таблетки (до 12 мм)
● Увеличен диаметр внутреннего отверстия таблетки (с 1,4 мм до 2,2
мм)
● В таблетках выполнена внутренняя фаска
● Увеличена плотность топлива
● Выполнено напыление на внутреннюю поверхность твэл
● Увеличен начальный газовый объём под твэл с 18 см3 до 30,5 см3
● Увеличено давление гелия внутри твэла с 2х105 Па до 22 х105 Па
Рассмотрим влияние данных изменений на прочностные и механические
характеристики топлива и оболочки ТВЭЛ.
Увеличение высоты таблетки: значительно снижает при нормальных условиях
эксплуатации долю выхода под оболочку ТВЭЛ газообразных и летучих продуктов
деления топлива. Так, при Т UО2 < 1690 °С, за счет снижения суммарной
площади поверхности таблеток, эта доля уменьшается с 5% до 2%. Однако это
предъявляет более жесткие требования к скорости изменения нагрузки РУ из-за
возможности растрескивания топливных таблеток по высоте.
Использование увеличенного диаметра внутреннего отверстия:
снижает аккумулированную теплоёмкость топлива;
снижает внутренние температурные напряжения и деформации в топливе;
увеличивает допустимые глубины выгорания.
Использование в таблетках внутренней фаски: снижает вероятность
возникновения точечных контактных напряжений между оболочкой и топливом
вследствие растрескивания таблеток.
Снижение плотности топлива: облегчает накопление газообразных продуктов
деления в керамической матрице без выхода их под оболочку ТВЭЛ при практически
неизменном коэффициенте теплопроводности топлива.
Напыление чистого циркония на внутреннюю поверхность ТВЭЛ: снижает
опасность химической коррозии под напряжением на границе цирконий - ниобиевых
зерен со стороны агрессивных продуктов деления топлива в (J, Cd, Cs и др.), за
счет постепенного образования пленки диоксида циркония ZrO2. Пленка диоксида
циркония создается при взаимодействии чистого циркония с высвобождающимся из
топлива кислородом и является абсолютно устойчивой к агрессивным летучим
продуктам деления до температур 8000С. В этом случае необходимо некоторое
время, для постепенного окисления чистого циркония, при этом, соответственно не
происходит разрушения основной оболочки. Наличие защитной пленки ZrO2 также
позволяет более эффективно длительно удерживать нарабатываемые анионы йода до
образования ими с катионами цезия соединение CsJ - уже не опасного для оболочки
(цезий является еще одним продуктом деления, выход которого в 10 раз превышает
выход йода).
Такие оболочки ТВЭЛ (созданные методом совместного прессования)
появившиеся в 1987 году, предъявляют дополнительные требования к Кv -
коэффициентам неравномерности энерговыделения по объему активной зоны, так как,
в отличие от сплава циркония с ниобием, чистый цирконий имеет на 6...8% больший
коэффициент теплового расширения и имеется вероятность его отслоения, особенно
в быстрых переходных процессах.
Увеличение начального свободного газового объема под ТВЭЛ с 18,0 см3 до
30,5 см3: значительно облегчает накопление летучих продуктов деления (при 100%
мощности РУ свободный объем составляет 21,8 см3), особенно при условии
увеличенного начального давления гелия, что снижает максимально достигаемое
давление под ТВЭЛ в конце кампании топлива.
Увеличение давление гелия внутри твэла:
улучшает теплопроводность газового слоя;
уменьшает возможность резких контактов оболочка/топливо;
уменьшает локальные сгибы оболочки при распухании топлива;
уменьшает точечные напряжения от растрескавшихся таблеток, за счет общего
растягивающего давления;
убирает эффект “наползания” оболочки при гидроиспытаниях I контура (когда
под действием давления происходит деформация оболочки твэла по форме топливных
таблеток).
При этом более высокие уровни давления под ТВЭЛ в конце их кампании
компенсируются увеличением свободного газового объема.
1.4.4 Технические характеристики
В приведённых ниже таблицах указаны характеристики ТВС, ПС СУЗ, пучков
СВП, твэл.
Таблица 7 Характеристики кассет с урановым топливом
|
Характеристика
|
Значение
|
|
1. Тип кассет
|
0401.03.00.000 с урановым топливом
|
0401.12.00.000 с урановым
топливом
|
496.00.000 с урановым
топливом
|
|
2. Количество твэлов, шт.
|
312
|
312
|
312
|
|
4. Топливо, используемое в
твэлах
|
Спечёная двуокись урана
(UO2)
|
Спечёная двуокись урана
(UO2)
|
Спечёная двуокись урана
(UO2)
|
|
6. Материал оболочек твэлов
|
Сплав циркония Э 110
|
Сплав циркония Э 110
|
Сплав циркония Э 110
|
|
7. Материал
дистанционирующих решёток
|
Сталь 06Х18Н10Т
|
Сплав Э 110
|
Сплав Э 110
|
|
8. Материал направляющих
каналов
|
Сталь 06Х18Н10Т
|
Сплав Э 110
|
Сплав Э 110
|
Таблица 8 Характеристики кассет с уран - гадолиниевым топливом
|
Характеристика
|
Значение
|
|
1. Тип кассет
|
0401.12.00.000 с уран -
гадолиниевым топливом
|
496.00.000 с уран -
гадолиниевым топливом
|
|
2. Количество твэлов, шт.
|
306
|
306
|
|
3. Количество твэгов, шт.
|
6
|
6
|
|
4. Топливо, используемое в
твэлах
|
Спечёная двуокись урана
(UO2)
|
Спечёная двуокись урана
(UO2)
|
|
5. Топливо, используемое в
твэгах
|
Спечёная двуокись урана
(UO2) с добавлением оксида гадолиния (Gd2O3)
|
Спечёная двуокись урана
(UO2) с добавлением оксида гадолиния (Gd2O3)
|
|
6. Материал оболочек твэлов
и твэгов
|
Сплав циркония Э 110
|
Сплав циркония Э 110
|
|
7. Материал
дистанционирующих решёток
|
Сплав циркония Э 110
|
Сплав циркония Э 110
|
|
8. Материал направляющих
каналов
|
Сплав циркония Э 110
|
Сплав циркония Э 110
|
Таблица 9 Характеристики ПС СУЗ.
|
Характеристика
|
Значение
|
|
1. Тип ПС СУЗ
|
0401.01.04.000
|
0401.12.04.000
|
496.00.070
|
|
2. Количество ПЭЛ, шт.
|
18
|
18
|
18
|
|
3. Поглощающий материал
|
В4С - карбид бора
|
В4С и Dy2O3·TiO2 - карбид
бора и титанат диспрозия
|
В4С и Dy2O3·TiO2 - карбид
бора и титанат диспрозия
|
|
4. Плотность поглощающего
материала, г/см3, не менее
|
В4С - 1,7
|
В4С - 1,7 Dy2O3·TiO2 - 4,9
|
|
5. Высота столба
поглощающего материала, мм, номинальная
|
3710
|
3500 (из них 300 мм -
Dy2O3·TiO2, остальные 3200 мм - В4С)
|
|
6. Материал оболочек ПЭЛов
|
Сталь 06Х18Н10Т
|
Сталь 06Х18Н10Т
|
|
7. Масса номинальная, кг
|
16
|
18,5
|
|
8. Обозначение кассет, в
состав которых входит данный тип ПС СУЗ
|
0401.03.00.000-01, -04
|
04.01.12.00.000
|
496.00.000-12, -18, -32
|
Таблица 10 Характеристики пучков СВП
|
Характеристика
|
Значение
|
|
1. Количество СВП, шт.
|
18
|
|
2. Поглощающий материал
|
CrB2+Al (диборид бора в
алюминиевой матрице)
|
|
3. Плотность поглощающего
материала по бору, г/см3, номинальная
|
0,064; 0,050; 0,041; 0,036;
0,020, в зависимости от типа СВП
|
|
4. Высота столба
поглощающего материала, мм, номинальная
|
3550
|
|
5. Материал оболочек СВП
|
Сплав циркония Э110
|
|
6. Масса номинальная, кг
|
21
|
Таблица 11 Общие характеристики ТВС, используемых для загрузки в активную
зону реакторов типа ВВЭР-1200.
|
Наименование параметра,
размерность
|
Значение
|
|
Размер ТВС "под
ключ", см
|
23,4
|
|
Длина всей ТВС, мм
|
4665±2,5
|
|
Количество ТВЭЛ в тепловой
сборке, шт.
|
312
|
|
Количество нетопливных
трубок в топливной сборке шт. в том числе: а) количество трубок размером
12,6х0,8 мм для размещения поглотителей; б) трубка 10,3х0,65 мм в центре
топливной сборки
|
18 1
|
|
Количество
дистанционирующих решеток в топливной сборке в пределах активной части, шт.
|
15
|
|
Масса дистанционирующей
решетки, кг
|
0,653
|
|
Количество стержней с для
ПЭЛ, шт.
|
18
|
|
Высота столба свежего
топлива в холодном состоянии, мм, номинальная
|
3530
|
Таблица 12 Общие характеристики твэл, используемых для загрузки в
активную зону реакторов типа ВВЭР-1200.
|
Наименование параметра,
размерность
|
Значение
|
|
Наружный диаметр твэл, мм
|
9,1
|
|
Шаг между твэл, мм
|
12,75
|
|
Толщина оболочки твэл, мм
|
0,7
|
|
Внешний диаметр топливной
таблетки, мм
|
7,57
|
|
Материал топливной таблетки
|
двуокись урана UO2
|
Таблица 13 Общие характеристики рабочих органов СУЗ, используемых в
реакторах типа ВВЭР-1200.
|
Наименование параметра,
размерность
|
Значение
|
|
Число органов СУЗ, шт.
|
61
|
|
Тип привода СУЗ
|
ШЭМ
|
|
Наружный диаметр
поглощающего стержня, без оболочки, мм
|
7,0
|
|
Наружный диаметр и толщина
оболочки поглощающего стержня, мм
|
8,2х0,6
|
|
Материал оболочки
поглощающего стержня
|
Нержавеющая сталь
|
|
Номинальная скорость
перемещения органов СУЗ, см/с
|
2±0,15
|
2.Исследовательская часть: иследование биологической защиты реактора
.1 Бетонная шахта реактора
Реактор в сборе устанавливается в бетонной шахте, оборудование которой
обеспечивает биологическую защиту от излучений со стороны активной зоны,
надежное крепление реактора с учетом сейсмического нагружения и тепловую
изоляцию по наружной поверхности.
На рис. 28 показан шахтный объем реактора ВВЭР-1200.
Шахта выполняется из обычного бетона и имеет закладные металлические
детали для крепления оборудования шахтного объема.
Бетонная шахта реактора разделительным сильфоном на два объёма: верхний,
заполняемый водой при перегрузке топлива и ревизии оборудования внутрикорпусных
устройств (бассейн мокрой перегрузки - БМП) и нижний, условно разделённый
опорной фермой на два объёма: на шахту зоны патрубков и на шахту цилиндрической
части корпуса реактора.
Бетонная шахта через транспортный коридор, снабженный гидрозатвором,
соединена с бассейном выдержки и перегрузки.
Конструктивное исполнение гидрозатворов построено на принципе уплотнения
резинового элемента гидрозатвора. Гидрозатворы выполнены с двухсторонним
действием, т.е. предусматривается раздельное заполнение бассейна выдержки и
перегрузки или бетонной шахты реактора с шахтами ревизии. На энергоблоке с
реактором ВВЭР-1200 бетонная шахта, в сторону, противоположную расположению
гидрозатвора, переходит в коридор над шахтами ревизии БЗТ и шахты реактора,
образуя единый объем, который заполняется борным раствором для перегрузки
внутрикорпусных устройств реактора или для перегрузки топлива. В бетонную шахту
(до бетонирования) закладываются две анкерные тяги в районе расположения
гидрозатвора с выходом на отметку 36,9 м, предназначенные для проведения
очередных испытаний кругового крана защитной оболочки, а также
предусматриваются кабельные коридоры для СУЗ и системы внутриреакторного
контроля, воздуховоды рециркуляционных систем.
В зоне патрубков находится защита тепловая зоны патрубков корпуса
реактора и биологическая защита реактора
В шахтном объёме цилиндрической части расположена «сухая» биологическая
защита, защита тепловая корпуса реактора и передвижной манипулятор наружного
контроля корпуса и днища реактора.
Оборудование бетонной шахты реактора состоит из следующих сборочных
единиц:
● Детали закладные;
● Ферма опорная;
● Каналы измерительные ядерные;
● Защита тепловая цилиндрической части корпуса реактора;
● Сильфон разделительный;
● Защита тепловая зоны патрубков корпуса реактора;
● Защита биологическая;
● «Сухая» биологическая защита.
.1.1 Детали закладные
Детали закладные бетонной шахты предназначены для установки и закрепления
реактора в бетонной шахте, проходок под кабели, воздушников, трубок контроля
протечек. Представляют собой прямоугольные, кольцевые плиты или сварные
конструкции, крепящиеся в бетоне с помощью анкерных стержней, а также трубы для
проходок. К деталям закладным с помощью сварки или резьбовых соединений
крепится оборудование шахты ядерного реактора. Нагрузки от оборудования
передаются на закладные детали и, через анкерные стержни, воспринимаются
бетоном. Детали закладные, выступающие из бетона, соприкасаются с воздушной
средой шахты. Во время перегрузки реактора закладные детали, расположенные выше
разделительного сильфона, соприкасаются с водой первого контура.
К закладным деталям бетонной шахты относятся:
● Трубы для проходок (кабелей датчиков систем ВРК, СУЗ;
оборудования системы АКНП; воздушника реактора; контроля протечек ГРР и ВБ);
● Секторы для установки и закрепления БЭР реактора;
● Короба для крепления направляющих приспособления для центровки
ВБ;
● Патрубки для отвода охлаждающего воздуха от ВБ и корпуса
реактора;
● Опора, кронштейны для крепления упорного кольца и разделительного
сильфона;
● Чехлы для установки температурных датчиков;
● Обечайки для установки и крепления опорной фермы;
● Листы для установки защиты тепловой корпуса реактора,
● Рельсы передвижного манипулятора подсистемы наружного контроля
корпуса и днища реактора (по рельсам манипулятор передвижной перемещается из
депо в подреакторное помещение);
● Блоки «сухой» биологической защиты;
● Облицовка бассейна мокрой перегрузки реактора.
2.1.2 Ферма опорная
Ферма опорная предназначена для установки и закрепления реактора в
бетонной шахте и является частью биологической защиты реактора.
Как уже было отмечено выше, опорная ферма разделяет нижнюю часть шахтного
объема на две шахты: зоны патрубков и цилиндрической части корпуса реактора.
Опорная ферма представляет собой сварную конструкцию, состоящую из 30
радиально расположенных балок коробчатого сечения. Наружные концы балки
объединены жёсткой обечайкой. В наружной части снизу балки объединены поясом.
Балки представляют собой короб, разделённый на ячейки, заполненные засыпкой,
играющей роль биологической защиты. В состав засыпки входят следующие
компоненты: серпентинитовая галя, кристаллический карбид бора и дробь чугунная
литая. В балке имеются отверстия для заполнения балок бетоном и для выхода
воздуха при бетонировании. Полости между балками облицованы листом и заполнены
серпентинитовым бетоном. Для прохода охлаждающего воздуха в этих полостях
выполнены щели.
Ферма опорная изготавливается из трёх транспортабельных секторов, которые
собираются между собой на кронштейнах с помощью болтов и обвариваются.
Ферма опорная воспринимает усилия от опорного кольца корпуса реактора.
Нагрузки от реактора через кольцо опорное, клинья и шпонки передаются на балки
фермы, а с балок фермы через объединяющий пояс - на внутреннее закладное кольцо
и на стержни анкерные. Опорная конструкция реактора ВВЭР-1200 показана на
рис.9, опорная ферма - на рис.30.
Внуриблочные и межблочные пространства, заполненные серпентинитовым
бетоном, играют роль биологической и тепловой защиты. При работе реактора ферма
опорная охлаждается воздухом, который продувается через охлаждающие щели в
межблочных пространствах и в кольцевых зазорах между каналом ионизационных
камер и облицовочной трубой фермы опорной.
Таблица 14 «Технические характеристики фермы опорной».
|
№ п/п
|
Наименование параметров
|
Значение
|
|
Наружный диаметр, мм
|
9600
|
|
Внутренний диаметр, мм
|
4585
|
|
Высота, мм
|
1310
|
|
Количество секторов, шт.
|
3
|
|
Масса сектора, кг
|
~ 41200
|
|
Срок службы, лет
|
30
|
|
Максимальная величина
флюенса быстрых нейтронов с энергией выше 0,5 Мэв в месте заделки опорных
балок в бетон за срок службы, не более, нейтрон/см2
|
1,9·1016
|
2.1.3 Канал измерительный ядерный
Канал измерительный ядерный предназначен для размещения в нём
оборудования аппаратуры контроля нейтронного потока (АКНП)с целью измерения
плотности и скорости изменения нейтронного потока активной зоны реактора во
всех режимах работы РУ.
Канал измерительный ядерный состоит из двух рядов труб, расположенных в
бетоне равномерно по окружности. В трубах внутреннего ряда устанавливаются
камеры для измерении нейтронного потока. В трубах наружного ряда проходит трос
для перемещения камер. В местах, свободных от каналов измерения, располагаются
каналы охлаждения. Вверху каналы соединены через переходные коробки.
Каналы выполнены в бетонной шахте зоны патрубков реактора, проходят через
ферму опорную, «сухую» защиту, бетон шахты в помещение А 336 (отм. 6,6 м). В
этом помещении расположены приводы ионизационных камер и противовесы. Каналы
располагаются по двум коническим окружностям бетонной шахты по 30 каналов в
каждой.
По внутренней окружности 27 измерительных каналов предназначены для
установки блоков детектирования (БД) и 3 канала для охлаждения фермы и «сухой»
защиты реактора. По внешней окружности 27 каналов предназначены для установки
противовесов БД и 3 канала для охлаждения фермы и «сухой» защиты реактора. БД
крепятся на тросах через роликовую коробку к противовесу и к механизму
перемещения.
Гермопроходка канала измерительного ядерного представляет собой
герметичную полую конструкцию, длиной 11 м, выполненную из двух труб диаметром
108 мм и 63 мм, внутри которых располагаются БД и механизмы перемещения
подвесок. Внутренние полости канала измерительного ядерного и механизма
перемещения БД заполняются техническим азотом с избыточным давлением до 0,2
кгс/см2.
Ядерный измерительный канал относится к оборудованию I категории
сейсмостойкости.
Таблица 15 Технические характеристики канала измерительного ядерного
|
№ п/п
|
Наименование параметров
|
Значение
|
|
Количество измерительных
каналов, шт.
|
54
|
|
Количество каналов
охлаждения, шт.
|
6
|
|
Срок службы, лет
|
30
|
2.1.4 Теплоизоляция цилиндрической части корпуса реактора
Теплоизоляция цилиндрической части корпуса реактора предназначена для
уменьшения тепловых потерь корпуса реактора, для защиты оборудования и стенок
бетонной шахты от воздействия высоких температур со стороны реактора в нормальных
и аварийных условиях.
Теплоизоляция цилиндрической части корпуса реактора состоит из двух
цилиндрических поясов, пола и изоляции коридора, выполненных из отдельных
секторов и коробов, заполненных пакетами листов из ленты толщиной 0,3 мм с
дистанционирующими выступами. Дистанционирующие выступы предназначены для
обеспечения воздушного зазора между листами. Пакеты облицованы нержавеющей
сталью. Секторы верхнего пояса цилиндрической части крепятся к сухой защите при
помощи полок и дистанционируются относительно сухой защиты при помощи шайб и
шпилек. Секции нижнего цилиндрического пояса устанавливаются на закладные
детали пола подреакторного помещения и дистанционируются относительно стенок
шахты при помощи шайб и шпилек.
Короба пола теплоизоляции устанавливаются на закладные детали пола
подреакторного помещения и крепятся при помощи шпилек. Для дренажа жидкости с
пола тепловой изоляции при проведении контроля корпуса в тепловой изоляции
выполнена проходка.
Между теплоизоляцией и корпусом реактора предусмотрен зазор в 400 мм для
выполнения работ по наружному осмотру и ультразвуковому контроля корпуса
реактора специальной машиной (передвижной манипулятор подсистемы наружного
контроля корпуса и днища реактора).
Подреакторное помещение для ввода передвижного манипулятора подсистемы
наружного контроля корпуса и днища реактора имеет специальную герметичную дверь
и рельсовый путь.
Дверь защитная состоит из двух створок, закреплённых на раме герметичной
в подреакторном помещении и закрытых во время работы реакторной установки на
мощности. Створки заполнены серпентинитовым бетоном. Общая масса двери - 6000
кг.
Дверь защитная снижает уровень излучения от реактора и защищает
обслуживающий персонал во время установки съёмных участков рельс и подготовки
манипулятора передвижного для проведения контроля корпуса реактора.
Тепловая изоляция относится к оборудованию II категории сейсмостойкости.
Таблица 16 Технические характеристики теплоизоляции цилиндрической части
корпуса реактора
|
№ п/п
|
Наименование параметров
|
Значение
|
|
Наружный диаметр, мм
|
5770
|
|
Внутренний диаметр, мм
|
5530
|
|
Материал изоляции
|
Сталь 08Х18Н10Т
|
|
Масса, кг
|
32200
|
|
Срок службы, лет
|
30
|
2.1.5 Сильфон разделительный
Сильфон разделительный (см. рис. 32) предназначен для уплотнения
технологического зазора между консолью бетонной шахты и фланцем корпуса
реактора при заполнении БМП водой во время перегрузки активной зоны реактора и
для компенсации температурных расширений корпуса реактора в осевом направлении.
Сильфон разделительный представляет собой сварную двухсекционную
металлоконструкцию, выполненную из трёх кольцевых пластин, соединённых двумя
полуторовыми обечайками (обечайками из гнутых труб). Нижняя пластина через
внутреннее переходное кольцо приваривается к наплавке на фланце корпуса. Верхняя
пластина через наружное промежуточное кольцо приваривается к закладной детали
кольца упорного корпуса реактора, образуя верхний объём шахты, который при
перегрузке топлива заполняется борным раствором (при демонтированном верхнем
блоке реактора и уплотненных крышках всасывающих патрубков воздушных
рециркуляционных систем охлаждения приводов СУЗ и бетонной шахты). При работе
реактора сильфон упруго деформируется от температурных радиальных и
вертикальных перемещений корпуса реактора относительно бетонной шахты. С
поверхности сильфона предусмотрены три дренажные отверстия.
Сильфон разделительный относится к оборудованию II категории
сейсмостойкости.
Таблица 17 Технические характеристики сильфона разделительного
|
№ п/п
|
Наименование параметров
|
Значение
|
|
Наружный диаметр, мм
|
5700
|
|
Внутренний диаметр, мм
|
4572
|
|
Высота, мм
|
295
|
|
Масса, кг
|
2500
|
|
Расчётная компенсация
температурных перемещений фланца корпуса реактора, в радиальном направлении,
мм
|
10,1
|
|
Расчётная компенсация
температурных перемещений фланца корпуса реактора, в вертикальном
направлении, мм
|
19,3
|
|
Высота залива водой, м
|
10
|
|
Расчётное число циклов
«разогрев - расхолаживание РУ»
|
130
|
|
Максимальная расчётная
температура со стороны корпуса реактора, ºС
|
350
|
.1.6 Теплоизоляция зоны патрубков реактора
Теплоизоляция зоны патрубков реактора предназначена для уменьшения
тепловых потерь верхней части корпуса ректора, охватывающей зону патрубков и
для защиты оборудования и стенок бетонной шахты от воздействия высоких
температур со стороны реактора в нормальных и аварийных условиях.
Теплоизоляция зоны патрубков реактора (см. рис. 33) представляет собой
цилиндрический пояс, состоящий из стационарных и съёмных блоков,
устанавливаемых в зоне патрубков вокруг корпуса реактора. Блоки теплоизоляции
облицованы листовой сталью и заполнены матами теплоизоляционными,
изготовленными из стекловолокна. Маты в блоках крепятся с помощью штырей. Для
обеспечения жёсткости блоков наружные листы крепятся к стойкам опор.
Конструкция теплоизоляции - блочная. С целью осмотра и контроля
трубопроводов блоки теплоизоляции выполнены разъёмными. Теплоизоляция опирается
в нижней части на короба биологической защиты, заполненные серпентинитовой
засыпкой, а в верхней части крепится при помощи шпилек, приваренных к закладным
деталям металлоконструкции упорного кольца корпуса реактора. Теплоизоляция
устанавливается на опорную ферму через опорную обечайку.
Теплоизоляция зоны патрубков реактора относится к оборудованию II
категории сейсмостойкости.
2.1.7 Защита биологическая
Защита биологическая зоны патрубков предназначена для защиты
обслуживающего персонала от активационного излучения при остановленном реакторе
и для снижения уровня нейтронного излучения до значений, при которых не
происходит активация металлоконструкции зоны патрубков.
Защита биологическая выполнена в виде съёмных (выемных) металлических
блоков, заполненных дробью и серпентинитовой засыпкой (рис. 34).
Защита биологическая устанавливается в бетонной шахте в зоне патрубков
корпуса реактора, на опорной ферме реактора.
Масса биологической защиты составляет 64170 кг.
2.1.8 «Сухая» биологическая защита
«Сухая» биологическая защита предназначена для ослабления до допустимых
значений потоков нейтронов и гамма-излучений в радиальном направлении вокруг
корпуса реактора в районе активной зоны и для обеспечения условий эксплуатации
каналов измерительных ядерных системы АКНП.
«Сухая» биологическая защита расположена вокруг корпуса реактора в районе
активной зоны и состоит из 10 блоков, облицованных нержавеющей листовой сталью
с последующим заполнением серпентинитовым бетоном.
Толщина «сухой» защиты 720 мм, высота 4200 мм, масса - 107 тонн.
Использование в составе боковой защиты серпентинитового бетона, хорошо
сохраняющего в процессе эксплуатации в химически связанном виде воду и
обладающего большой радиационной стойкостью (до интегральных значений потока 1,
5·1020 нейтрон/см2 с энергией нейтронов свыше 0,8 Мэв), позволяет в достаточной
мере удовлетворять требованиям по нейтронной защите. Кроме того, применение
серпентинитового бетона обеспечивает формирование поля тепловых нейтронов
внутри бетона для нормальной работы ионизационных камер системы АКНП.
Через «сухую» защиту и ферму проходят также 6 труб для охлаждения бетона
шахты. На вертикальную внутреннюю часть «сухой» защиты и облицовку бетонной
шахты устанавливается теплоизоляция цилиндрической части корпуса реактора.
2.1.9 Теплоизоляция верхнего блока
Теплоизоляция верхнего блока предназначена для уменьшения потерь с
верхнего блока реактора. Представляет собой сборно - секционную конструкцию,
состоящую из трёх секторов, заполненных матами из стекловолокна (рис. 36).
Секторы тепловой изоляции облицованы листами из углеродистой стали. Облицовка
обеспечивает непопадание влаги на внутреннюю поверхность сектора. Тепловая
изоляция устанавливается на внутреннее кольцо сильфона. Место стыка тепловой
изоляции с кольцом сильфона уплотнено асбестовым шнуром.
Основные данные теплоизоляции:
Температура со стороны корпуса реактора - 310º С;
Температура на наружной поверхности тепловой изоляции - 60º С.
2.2 Расчет биологической и радиационной защиты
ядерного реактора
.2.1 Описание установки
Реактор устанавливается в бетонной шахте, являющейся частью биологической
защиты от излучения от активной зоны и обеспечивает надежное закрепление
реактора и его теплоизоляцию. Реактор устанавливается в шахту при помощи
кольцевой опоры. На реактор крепится бак водной защиты. Охлаждение бака
производится циркуляцией воды через специальные каналы бака.
Активная зона реактора имеет высоту 4.3 метра, а диаметр 3.2 метра. В
качестве бокового отражателя выступает теплоноситель и материалы шахты,
выгородки и корпуса.
Сверху активной зоны имеется плита бетонная, служащая торцевой
биологической зашиты для персонала проводящего работы в центральном зале
реактора.
Необходимо
спроектировать такую защитную композицию, чтобы она по своему материальному
составу и толщинам слоёв обеспечивала снижение плотности потока ионизирующих
излучений от активной зоны, обладающей указанными выше параметрами, до таких
значений, при которых мощность дозы за последним слоем не будет превышать
установленную в НРБ-99 величину [P] = 6 мкЗв/ч. Кроме того, спроектированная
защита должна удовлетворять условию непревышения допустимого значения
эквивалентной годовой дозы облучения [D] = 20мЗв и условию непревышения
флюенсом нейтронов за 60 лет работы на корпусную сталь допустимого значения для
данного сорта стали. Также требуется сделать вывод о необходимости введения
искусственного охлаждения слоя бетона по величине энерговыделения в слое
бетона: если эта величина будет превышать рекомендованное значение Qv =
, то искусственное охлаждение обязательно.
2.2.2 Исходные данные для расчета
МВт -
тепловая мощность ядерного реактора;
м -
диаметр активной зоны;

-
среднее объемное тепловыделение в активной зоне;
- среднее
обогащение в активной зоне по
;
2.2.3 Расчетная схема
Рис.
38 Расчетная схема
Рис.
39 Слои защиты реактора
2.2.4 Результаты расчета
Расчет
проводится в программном комплексе Анисн.
Рис.
40 Распределение плотности потоков нейтронов, гамма-квантов и энерговыделения
по биологической защите реактора
Рис.
41 Таблица результатов
Выводы:
) Суммарная
мощность дозы нейтронов и гамма-квантов за защитой составляет менее 5.9 мкЗв/ч
Согласно НРБ-99, максимально допустимая мощность дозы должна составлять (с
учётом коэффициента запаса 2) 6 мкЗв/ч . Условие непревышения допустимой
мощности дозы за защитой выполнено.
)
Флюенс нейтронов на корпус за 60 лет составит 
, что не
превышает максимально допустимый для железного корпуса флюенса
[F]
=
) Согласно
графику на рис.40, максимальное энерговыделение в слое бетона составляет
, что не превышает значения
, свыше которого обязательно требуется искусственное
охлаждение бетонного слоя.
) Согласно
графику на рис.40, объёмная плотность энерговыделения
в
АЗ 120
приблизительно соответствует заданной величине.
Таким
образом, спроектированная защита отвечает требованиям НРБ-99 и обеспечивает
работоспособность основных конструкционных материалов.
2.3 Исследование конструкционных материалов
.3.1 Основные реакции и продукты
Наведенная
активность конструкционных и защитных материалов, оборудования, и примесей
теплоносителя ядерных установок может определяться десятками радионуклидов -
продуктов активации, образующихся в разных количествах по реакциям (n,γ), (n,p), (n,α), (n,d), (n,2n), (n,n`).
Преобладающим
среди них является процесс радиационного захвата на тепловых и эпитепловых
нейтронах.
Наведенная
активность зависит от плотности потока и энергетического спектра нейтронов,
величины соответствующего сечения активации, содержания химических элементов в
материалах, относительного содержания изотопа мишени в химическом элементе,
времени облучения и выдержки. Проведенные в России и за рубежом исследования
[9-17] показали, что к основным реакциям активации с образованием долгоживущих
радионуклидов с периодами полураспада, как правило, более 1 года для
стационарных и транспортных реакторных установок следует отнести следующий
ограниченный круг реакций, приведенных ниже вместе с изобарными цепочками
радиоактивного распада продуктов активации [3]:
В
приведенных выше изобарных цепочках распада над стрелками указал периоды
полураспада Т1/2 [6]. Для ветвящихся цепочек указаны в процентах вероятности
распада, приводящие к образованию каждого нуклида. Под стрелками приведен вид
излучений радионуклида. Стабильные радионуклиды подчеркнуты.
Радионуклиды
- продукты активации в метастабильном состоянии, например, 60m Co, для реальных
"времен выдержки" t>> Т1/2 быстро распадаются, поэтому в
характеристиках для каждого радионуклида для простоты приводятся данные только
об излучении нуклида в основном состоянии, а в сечениях активации естественно
должны учитываться и сечения образования продуктов в изомерных состояниях.
Как
видно из представленных данных, образующиеся радионуклиды имеют периоды
полураспада до ста тысяч лет. Вклад каждого из них в суммарную наведённую
активность конструкционных и защитных материалов в функции времени после остановки
реактора изменяется.
Для
времени выдержки от 1 года до 25 лет (время проведения необходимых мероприятий
по подготовке к выводу из эксплуатации или при осуществлении немедленного
демонтажа) определяющими радионуклидами могут быть 3 Н, 39Ar, 45Ca, 54Mn, 55Fe,
60Со, 63Ni, 65Zn, 133Ba, 134Cs, 151Sm, 152Eu, 154Eu.
Если
время выдержки изменяется от 25 лет до 70 лет (длительное хранение реакторной
установки), определяющими являются следующие радионуклиды: 3Н, 14С, 36Сl, 41Ca,
55Fe, 59Ni, 60Со, 63Ni, 133Ba, l51Sm, 152Eu. 154Eu.
При
времени выдержки от 70 до 7000 лет и более (захоронение радиоактивных отходов)
определяющими будут: 14С, 36Сl, 39Ar, 41Ca, 59Ni, 63Ni, 93Mo, 94Nb.
Важной
характеристикой продуктов активации, образующихся по перечисленным выше реакциям,
являются вид и энергетический состав испускаемого излучения. Эти параметры
характеризуют потенциальную опасность данного нуклида при различных видах работ
на этапе вывода из эксплуатации. По этому признаку их можно разделить на две
группы.
К
первой группе относятся нуклиды, имеющие в качестве доминирующего
гамма-излучение. Такие нуклиды представляют наибольшую радиационную опасность
для персонала, населения и окружающей среды.
2.3.2 Элементный состав конструкционных и защитных
материалов
К
активируемым конструкциям реакторных установок относятся корпус и
внутрикорпусные системы, часть трубопроводов, первичная защита и шахта
реактора, т.е. металлические, бетонные и железобетонные конструкции,
непосредственно находящиеся в приреакторном пространстве.
При
выводе из эксплуатации реакторных установок активированные материалы и
конструкции составляют значительную часть от общей активности радиоактивных
отходов (в основном это металлоконструкции и железобетон).
Одним
из основных показателей, определяющих активационные характеристики металлов и
бетонов, является химический состав (включая основные, примесные и следовые
элементы). При этом в количественном отношении химсостава под основными принято
подразумевать элементы с массовым содержанием в материале более 1%, под
примесными - с содержанием от 0,01 до 1% и под следовыми - с содержанием менее
0,01%. Конструкционные и защитные материалы могут значительно отличаться по
своему химическому составу в зависимости от вида исходных компонент. Это, в
свою очередь, приводит к большому разбросу наведенной активности изделий.
В
исходных компонентах конструкционных и защитных материалов присутствуют многие
элементы периодической системы. При облучении нейтронами на изотопах этих
элементов образуются радионуклиды с различными периодами полураспада. Важной
задачей в проблеме активации является учет влияния основных, примесных и
следовых элементов на активационную способность материалов.
К
сожалению, выбор конструкционных и защитных материалов действующих, выводимых и
выведенных из эксплуатации реакторных установок атомных станций осуществлялся
на этапе проектирования и строительства без детального анализа их химического
состава на содержание многих примесных и следовых элементов. Это в значительной
мере затрудняет проведение корректных расчетов наведенной активности
металлоконструкций, защиты и оборудования на этапе вывода из эксплуатации этих
реакторных установок. Поэтому возникает необходимость проведения детальных
экспериментальных исследований по определению содержания этих элементов в
материалах оборудования и защиты. Такие исследования были выполнены.
Для
проведения исследований активационных характеристик конструкционных и защитных
материалов были выбраны образцы, представляющие широкую географию месторождений
и заводов - изготовителей в пределах бывшего СССР и охватывающие весь спектр
используемых и перспективных материалов, включая различные виды бетонов и их
составляющих (крупный и мелкий заполнитель, вяжущие), сырьевые материалы для
приготовления защитных материалов (мел, глины, шлаки, огарки, доменный клинкер,
золы), различные марки углеродистых и нержавеющих сталей, а также
железосодержащие руды.
В
отдельную группу выделены бетоны реальных конструкций радиационной защиты.
Основным
методом исследования концентраций химических элементов был выбран метод
инструментального нейтронно-активационного анализа. Отдельные исследования
проводились с помощью рентгеноспектрального флюоресцентного анализа, методом
абсорбционной спектрометрии и методом изотопного разбавления.
Образцы
облучались в канале реактора ИБР-2 в течение 7-11 суток. Плотность потока
тепловых, резонансных и быстрых нейтронов составляла 1,1х1012 , 0,23 х10 11 и
1,4х10 12 нейтрон/см2 с. соответственно [18,19]. Анализ каждого вида материала
осуществлялся по трем-пяти пробам массой 0.3-0.9 г.
Нейтронно-активационный
анализ проводился сравнительным методом В качестве стандартных образцов
использовались "Габбро эссекситовое" и "Альбитизированный
гранит", навески которых облучались совместно исследуемыми материалами. Анализ
полученных данных показал, что наведенная активность конструкционных и защитных
материалов на этапе вывода из эксплуатации реакторных установок будет в
различные периоды после окончательного останова реактор определяться
ограниченным числом из 5-7 элементов, среди которых: европий кобальт, железо,
цезий, никель, кальций, ниобий.
Концентрации
европия, кобальта, цезия, никеля и ниобия составляют 10 -2 -10 -7 % по массе.
Содержание
кальция, железа и калия достигает единиц и десятков % по массе.
Разброс
концентраций примесных и следовых элементов весьма значителен не только между
видами однотипных материалов, но и проб материала одного вида. Например,
содержание такого важного элемента как европий в различных типах заполнителей
бетонов может отличаться на 2-3 порядка. В тоже время содержание того же
европия в одних и тех же видах заполнителей, например, в известняках, взятых из
разных месторождений, может отличаться до 60 раз. Разброс концентраций кобальта
в различных видах сталей может достигать порядка по величине.
Содержание
европия и кобальта в бетонах отобранных от защитных конструкций остановленных
блоков различных АЭС отличается в десятки раз, кроме того, такое же отличие
наблюдается для образцов бетонов взятых на различных отметках по высоте шахты
реактора АЭС.
Таким
образом, разброс концентраций примесных и следовых элементов в исследованных
материалах достаточно велик. Поэтому для повышения надежности определения
уровней активности и объемов радиоактивных отходов на момент вывода из
эксплуатации реакторных установок необходимо знать в каждом конкретном случае
элементный состав всех конструкционных и защитных материалов в приреакторном
пространстве, которые подвергаются облучению потоками нейтронов. Полученные
экспериментальные данные по концентрациям активационно опасных элементов в
бетонах, сталях и сырьевых материалах для их изготовления позволяют с
достаточной для практики точностью моделировать состав железобетонной защиты
при прогнозных расчетах активности материалов и объемов радиоактивных отходов.
2.3.3 Методы прогнозирования наведенной активности
Для
расчета наведенной активности удобно ввести понятие активационного интеграла
[2], характеризующего скорость протекания реакции.
Отнесённый
к одному ядру изотопа мишени активационный интеграл
где
σ (Е) - энергетическая зависимость сечения активации ϕ (Е) - энергетический спектр нейтронов.
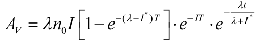
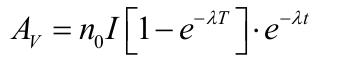
Составив
и решив уравнения баланса для числа радиоактивных атомов изотопа-продукта
реакции активации можно установить, что объемная наведенная активность Av
изотопа продукта реакции с постоянной распада λ в материале с первоначальным числом атомов изотопа
мишени в единице объема n0 за время облучения Т в стабильном потоке нейтронов с
энергетическим спектром ϕ(Е), сечением активации σ (Е), сечением выгорания изотопа продукта реакции σ* (Е), активационными интегралами
через
время t после окончания облучения вычисляется по следующим формулам:
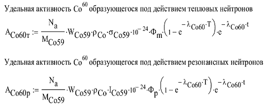
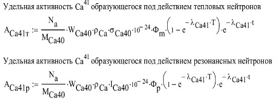
а)
с учетом выгорания ядер изотопа мишени и изотопа продукта реакции:
б)
с учетом выгорания изотопа продукта реакции, пренебрегая выгоранием ядер
изотопа мишени:
в)
без учета процессов выгорания:
Для
большинства практических задач процессами выгорания можно пренебречь и
пользоваться формулой (2.4)
Активация
конструкционных и защитных материалов происходит под действием тепловых,
промежуточных и быстрых нейтронов.
Для
тепловых нейтронов активационный интеграл, отнесённый к одному ядру изотопа
мишени равен микросечению активации σ.
Для
промежуточных нейтронов активационный интеграл определяется по формуле:
В
случае активации быстрыми нейтронами активационный интеграл определяется по
методу эффективных пороговых сечений
Метод
эффективных пороговых сечений основан на предоставлении энергетической
зависимости сечения реакции активации ступенчатой функцией:
Функцией
такого вида в хорошем приближении могут быть описаны сечения пороговых реакций,
протекающих главным образом на быстрых нейтронах.
Активационный
интеграл в этом случае примет вид:
В
табл . 18 для основных пороговых реакций активации приведены рекомендованные
для расчётов значения σэфф и Еэфф
Эффективные
энергетические пороги Еэфф и эффективные сечения σэфф реакций активации.
½ - период полураспада радионуклида - продукта активации [6];
σэфф - эффективное сечен реакции в миллибарнах [7];
Еэфф
- эффективный энергетический порог реакции, МэВ [7].
2.4 Расчёт удельной наведённой активности бетонной
шахты реактора
.4.1 Определение плотности потока нейтронов
Плотность
потока нейтронов падающих на защиту определим, используя программный комплекс
Anisn-BMSTU вер. 1.0 [28] Входными данными для программного комплекса является
геометрия конструкционных материалов в одномерном приближении, и их состав,
размеры активной зоны реактора, его мощность и коэффициенты неравномерности
энерговыделения в АЗ.
Формируем
расчётную схему исходя из данных представленных в [1]. Схема сформирована для
плоскости проходящей через объём с наибольшим нейтронным потоком.
-
Активная зона
-
Свинцовый отражатель
-
Обечайка АЗ
,6,8
- Слой СТ
-
Разделительная обечайка
-
Обечайка
-
Корпус реактора
-
Газовая прослойка
-
Стальная облицовка бетона
-
Шамотный бетон
-
Тяжелый бетон
В
ходе расчёта были получены следующие значения плотностей потоков нейтронов:
падающих
на слой шамотного бетона .
падающих
на слой бетона на граните.
2.4.2 Расчёт наведённой активности бетонной шахты
Содержание
химических элементов
Радиационно
- опасными среди них являются Ca, Fe, а также следовые элементы Co и Eu.
Для
определения суммарной активности конструкционных и защитных материалов,
облученных спектром нейтронов, необходимо просуммировать удельные активности
всех изотопов, образовавшихся в материалах под действием нейтронов всех
энергетических групп согласно формуле
Ядерно-физические
характеристики радионуклидов
При
помощи метода эффективных пороговых сечений вычислим активность Mn54
получаемого в результате реакции
идущей
на быстрых нейтронах.
Спектр
нейтронов деления опишем функцией:
Эффективный
энергетический порог реакции
Эффективное
сечение реакции активации
Интеграл
активации
Период
полураспада Mn54
Постоянная
распада
Удельная
активность Mn54 образующегося под действием быстрых нейтронов
Суммарная
удельная активность элементов
2.4.3 Результаты расчёта удельной наведённой
активности шамотного бетона
Удельная
наведённая активность шамотного бетона после 30 лет работы реактора,
рассчитанная по плотности нейтронного потока падающего на слой шамотного бетона
, Бк/ г
Графики
зависимости удельной наведённой активности радионуклидов в бетоне и суммарной
наведённой активности бетона от времени выдержки после остановки реактора, Бк/
г.
Выдержка
от 0 до 30 лет
Выдержка
от 15 до 30 лет
Выдержка
от 30 до 70 лет
В
связи с изменением плотности потока нейтронов по толщине слоя бетона, будет
изменяться и активность бетона.
Распределение
плотности потоков нейтронов в слое шамотного бетона
Распределение
удельной активности по толщине бетона через год , 5 и 10 лет выдержки
Распределение
удельной активности по толщине бетона через 20, 30,40 лет выдержки
Распределение
удельной активности по толщине бетона через 50, 60,70 лет выдержки
2.4.4 Результаты расчёта удельной наведённой
активности бетона на граните
Удельная
наведённая активность бетона на граните после 30 лет работы реактора,
рассчитанная по плотности нейтронного потока падающего на поверхность этого
бетона, Бк/ г
Таблица
19
Графики
зависимости удельной наведённой активности радионуклидов в бетоне и суммарной
наведённой активности бетона от времени выдержки после остановки реактора, Бк/
г
Выдержка
от 0 до 10 лет
Выдержка
от 10 до 70 лет
Распределение
плотности потоков нейтронов по толщине бетона на граните.
Распределение
удельной активности по толщине бетона через год , 5 и 10 лет выдержки
Распределение
удельной активности по толщине бетона через 20, 30,40 лет выдержки
Выводы
Активация
материалов в значительной степени обусловлена радионуклидами, образующимися на
изотопах химических элементов примесей, находящимися в материалах на уровне
следов, с содержанием по массе до 10-4….10-5 %. Содержание элементов на уровне
следов изменяется в материалах в большом диапазоне. Например, содержание такого
важного элемента примеси как европий изменяется в различных бетонах более чем
на порядок. Обычно эти изотопы примесей на уровне следов не влияют на процессы
переноса ионизирующих излучений через вещество и при выборе составов материалов
не учитываются.
Среди
выбранных для проведения расчётов реакций активации шесть являются реакцией (n,
γ), одна - реакцией (n,p) на 54Fe. Все шесть реакций
активации идут на тепловых и эпитепловых нейтронах и только одна реакция
54Fe(n,p)54Mn является реакцией на быстрых нейтронах с эффективным порогом 3.0
МэВ и эффективным сечением этой пороговой реакции 370 мбарн.
В
результате расчётов была получена следующая картина временного распределения
наведённой активности в бетонах:
Шамотный
бетон.
В
первые 2 месяца выдержки наибольший вклад в суммарную наведённую активность
делает радионуклид 45Ca, однако из - за небольшого периода полураспада T 1/2
=165 дней, активность этого изотопа за 3 года снижается на 2 порядка. В течение
последующих 11 лет основной вклад будет делать изотоп 55Fe . C 11го по 24й год
выдержки реактора после остановки наибольший вклад будет создавать изотоп 60Co,
с 24 по 36й года - 152Eu. После 36 лет выдержки вклад изотопов 55Fe, 60Co,
45Ca, 152Eu, 154Eu, 54Mn уменьшается и со временем становится незначительным по
сравнению с активностью изотопа 41Ca, период полураспада которого составляет T
1/2 =1.3x105 лет.
Бетон
на граните.
Вклад
в суммарную активность различных изотопов в бетоне на граните для начальных
времён выдержки аналогичен вкладу соответствующих изотопов в шамотном бетоне.
Из-за повышенной концентрации европия в бетоне на граните, уже после 3.5 лет и
до ~81-82 лет выдержки основной вклад в суммарную наведённую активность бетона
будет составлять 152Eu. При больших сроках выдержки суммарная активность
определяется активностью изотопа 41Ca.
Пространственное
распределение наведённой активности в исследуемых слоях бетонной защиты
подчиняется закону ослабления нейтронного потока в бетонах. Поле γ- излучения в бетоне при снятии реакторной установки с
эксплуатации определяется изотопами 60Co, 152Eu, 154Eu.
3.Безопасность и экологичность проекта
3.1 Разборка реактора
Разборка реактора производится с целью:
● Перегрузки топлива во время плановой остановки.
● Проведения контрольных операций на оборудовании реактора во время
плановой остановки.
● Проведения технического освидетельствования реактора.
Разборка реактора при плановой перегрузке топлива проводится в следующей
последовательности:
1. Выполняется съём траверсы верхнего
блока с ВБ при помощи крана и транспортировка её к месту хранения в реакторном
зале.
2. Отсоединяются кабели БЭР от
соответствующих вилок ВБ и панелей бетонной шахты. Шлейфы линий закрепляются на
защитной металлоконструкции БЭР.
3. Снимается БЭР и устанавливается в
реакторном зале на специально отведённом месте.
4. Демонтируются все датчики положения с
приводов СУЗ. Демонтированные датчики вывешиваются в специальных местах в
отсеке бассейна мокрой перегрузки.
5. Разуплотняются фланцы сборок КНИ.
6. Демонтируются короба отвода воздуха с
ВБ (6 штук). Проёмы отводов воздуха в бетонной шахте реактора закрываются
заглушками.
7. Демонтируется колено воздушника. При
этом производится отсоединение колена воздушника от патрубка линии
воздухоудаления на крышке и от патрубка на бетонной консоли. Патрубки на крышке
реактора и на бетонной консоли закрываются заглушками.
8. Демонтируется теплоизоляция ВБ при
помощи универсальной траверсы.
9. Разуплотняются трубные доски ТК и КНИ
в патрубках ВБ. На патрубки ТК и КНИ устанавливаются направляющие колпаки для
исключения повреждения патрубков при снятии ВБ. КНИ переводятся в транспортное
положение.
10.Разуплотняется
главный разъём реактора при помощи гайковёрта.
11.Демонтируется
верхний блок и устанавливается в шахту ревизии верхнего блока.
12.Выворачиваются
шпильки главного разъёма реактора. Гнёзда шпилек закрываются заглушками.
13.Демонтируется
БЗТ и переносится в шахту ревизии БЗТ пи помощи платформы для транспортировки
БЗТ.
14.Извлекаются
(если предусмотрено) сборки с контейнерами образцов - свидетелей корпусной стали.
15.Производится
установка датчиков системы контроля при перегрузке (СКП) в каналы сухой защиты
реактора.
16.Производится
перегрузка топлива при помощи перегрузочной машины.
Описанная выше последовательность технологических операций производится
ежегодно в период ППР при проведении так называемого «среднего» ремонта. При
капитальном ремонте при выполнении технического освидетельствования
производится выгрузка всех ТВС из активной зоны, извлечение шахты из реактора и
транспортировка её в шахту ревизии ВКУ.
Сборка реактора после перегрузки производится в обратной
последовательности.
3.2 Предотвращение вибрации конструкционных
элементов активной зоны реактора ВВЭР-1200
Вибрация конструкционных элементов активной зоны опасна тем, что при её
возникновении могут происходить изменения проектной геометрии расположения ТВС
в активной зоне, что в свою очередь, приводит к нарушению требований по
коэффициенту неравномерности энерговыделения в ТВС и к повреждению оболочек
твэл.
Для снижения вибрации предусмотрено:
● Выбор расходов ГЦН, гидравлических характеристик петель и
активной зоны выполнен с целью оптимизации с точки зрения частот. Собственные
колебания элементов ГЦК, ГЦН, ТВЭЛ, ТВС, БЗТ лежат в нерезонансной области.
● Фиксация корпусов основного оборудования - ГЦН, ПГ, а также ГЦК с
использованием гидроамортизаторов обеспечивает возможность термокомпенсации, но
исключает вибрацию.
● ВБ жестко фиксирован с корпусом реактора (54 шпильки) и давит
через демпферные трубы (3 шт.) на БЗТ.
● Перфорация поворотной камеры БЗТ оптимизирует потери местного
сопротивления и уменьшает сопротивление потока. Данная перфорация обеспечивает
при нормальных условиях эксплуатации скорость теплоносителя, равную скорости на
выходе из ТВС, а при нарушениях нормальной эксплуатации - ограничивает скорость
истечения теплоносителя при разрывах ГЦТ до значения менее 7 м/с.
● Распределение скоростей по активной зоне ограничено перфорацией в
опорных стаканах ТВС (~5,7 м/с).
● Наличие выгородки увеличивает массу реактора, что смещает её
собственные частоты колебания и резонансные частоты.
● Перфорация нижней части шахты исключает возникновение пульсаций
потока теплоносителя.
● Эллиптическое днище шахты выполнено с радиусом кривизны меньше
чем у днища корпуса - для минимального градиента давления по сечению прохода.
● Закрепление шахты реактора в корпусе реактора выполнено в трёх
сечениях.
● Закрепление шахты реактора в корпусе реактора при помощи
шпоночных соединений (12 в верхней части и 8 в нижней) предохраняют шахту от
поворота в плане.
● Жесткость ТВС создает центральная труба Æ13,2 и 18 трубок для ПС СУЗ и СВП.
● Фиксация ТВЭЛ обеспечивается дистанционирующими (15 шт.)
решетками, что обеспечивает дистанционирование твэлов друг относительно друга в
ТВС и относительно выгородки;
● Головка ТВС имеет 15 пружин и поджата БЗТ.
● Опорный стакан имеет форму конуса, что способствует фиксации ТВС.
● ТВС фиксирована в плане при помощи фиксатора (пальца) хвостовика.
● Твэлы в нижней части ТВС закреплены шплинтами.
● Использование бесчехловых ТВС обеспечивает снижение пульсации
потока теплоносителя. Относительно чехловых кассет, неравномерность движения
теплоносителя снижается с 30% до приемлемых значений 3% на высоте входа в
кассету около 50 см.
3.3 Механизм перемещения ионизационных камер
Механизм перемещения ионизационных камер предназначен для перемещения и
установки в нужное положение ионизационной камеры в канале измерительном
ядерном.
Механизм перемещения ионизационных камер является составным звеном
системы управления и защиты реактора ВВЭР-1200.
Механизм перемещения ионизационных камер относится к оборудованию I
категории сейсмостойкости.
Для получения информации о нейтронном потоке во всём диапазоне мощностей
ядерного реактора используется система АКНП, где весь измеряемый диапазон
мощностей разбит на три диапазона:
● Диапазон источника (ДИ);
● Промежуточный диапазон (ПД);
● Энергетический диапазон (ЭД).
По техническим условиям, ИК ДИ и ПД с линиями связи, отработав в своём
диапазоне, должны быть защищены от более мощного излучения, поэтому принят вариант
перемещения их в зону с меньшей мощностью излучения. ИК ЭД постоянно находятся
в одном положении. Их перемещение с линиями связи осуществляется вручную во
время настройки.
Для удобства принято:
●