Расчёт характеристик биполярных транзисторов
Федеральное агентство по образованию
Дальневосточный государственный технический
университет
(ДВПИ им. В.В. Куйбышева)
Кафедра «Радио, телевидения и связи»
Физические основы электроники
Расчёт характеристик биполярных транзисторов
(курсовая работа)
Выполнил
студент гр.
Принял
преподаватель
________________________
Дата
___________________
Владивосток
2012
Содержание:
1
задание по курсовой работе
2 построение входных характеристик для двух значений
напряжений коллектор – эмиттер
3 построение входных характеристик при
= 3В для трёх значений температуры
номинальной, максимальной и минимальной
4 построение семейства (пять кривых для номинальной
температуры и пять кривых для минимальной температуры) выходных характеристик
5 по построенным характеристикам определяем h – параметры исследуемого транзистора
6 вычисляем значения h – параметров
для схемы, с ОБ и внутренние физические параметры транзистора.
7 список
используемой литературы
1 Задание по курсовой работе
По исходные
данным в работе необходимо рассчитать и построить семейства входных и выходных
статических характеристик биполярного транзистора, включённого по схеме с ОЭ,
определить по этим характеристикам h– параметры (внешние), а также физические
(внутренние) параметры транзистора.
Исходные данные:
|
|
|
Коэффициент
|
Коэффициент
|
Ток насыщения ,
|
k постоянная
Больцмана
Дж/К
|
|
E
заряд электрона
кулон
|
|
80
|
5
|
1.8
|
4
|
1.9
|
1.38*
*10^-23
|
|
1.6*10^
^-19
|
|
Сопротивление области коллектора
|
Предельное значение тока коллектора
|
Номинальная температура
|
Минимальная температура
|
Максимальная температура
|
|
|
|
|
4.5
|
100
|
+25
|
-20
|
+50
|
|
|
|
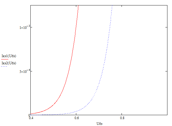
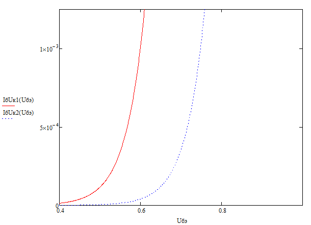
2 Построение
входных характеристик для двух значений напряжений коллектор – эмиттер
Строим входные
характеристики для двух значений напряжения коллектор – эмиттер
= 0В и
= 3В,
значения напряжения база – эмиттер
при этом изменяются
в интервале (0,4 – 1)В, а предельное значение тока базы рассчитывается по
выражению
, значение
(предельная величина тока
коллектора).
Для нахождения входных
характеристик транзистора воспользуемся формулой:
При
= 0В формула примет вид:
При
= 3В формула примет вид:
Построим для них графики:
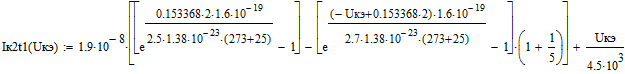
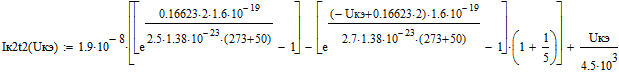
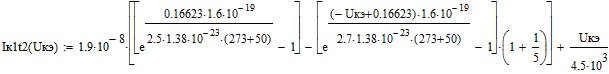
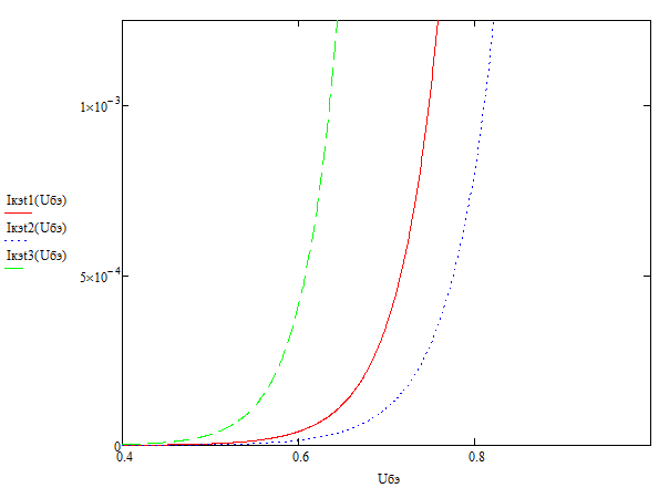
3 Построение входных
характеристик при
= 3В для трёх значений
температуры номинальной, максимальной и минимальной
Строим входные характеристики при
= 3В
для трёх значений температуры номинальной, максимальной и минимальной.
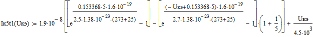
При t=+25C формула примет вид:

При t=-50C формула примет вид:
Построим для них графики:
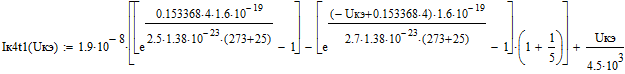
4 Построение семейства (пять
кривых для номинальной температуры и пять кривых для минимальной температуры)
выходных характеристик
Строим семейство (пять
кривых для номинальной температуры и пять кривых для температуры) выходных
характеристик. Семейства выходных характеристик строятся при условиях:
- напряжение
задаётся в интервале от 0В до 10В;
- шаг изменения
Δ
выбирается из выражения
, где
соответствует
максимальному значению тока базы
,
определённому при построении входных характеристик;
- значения
= Δ
n (где n = 1,2,3,4,5 – номер
каждой из пяти выходных характеристик) подставляются в выражение (3.2) при построении
этих характеристик;
- токи базы,
соответствующие каждому из значений
= Δ
n, определяются по входной
характеристике и являются параметром каждой из выходных характеристик;
Для нахождения выходных
характеристик транзистора воспользуемся формулой:
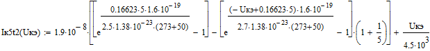
При t=+25C и Δ
=1*0.153368 формула
примет вид:
При t=+25C и Δ
=2*0.153368 формула
примет вид:
При t=+25C и Δ
=3*0.153368 формула
примет вид:
При t=+25C и Δ
=4*0.153368 формула
примет вид:
При t=+25C и Δ
=5*0.153368 формула
примет вид:
Построим для них графики:
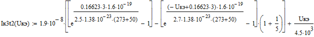
При t=50C и Δ
=1*0.16623 формула
примет вид:
При t=50C и Δ
=2*0.16623 формула
примет вид:
При t=50C и Δ
=3*0.16623 формула
примет вид:
При t=50C и Δ
=4*0.16623 формула
примет вид:
При t=50C и Δ
=5*0.16623 формула
примет вид:
Построим для них графики:
5 По построенным характеристикам
определяем h – параметры исследуемого транзистора
По построенным характеристикам определяем h – параметры исследуемого транзистора. Для этого воспользуемся
формулами:
h11Э = ΔUБ/ ΔIБ
h12Э = ΔUБ/ΔUК
h21Э = ΔIК/ΔIБ
h22Э= ΔIК/ΔUК
По графику входных характеристик определим
параметры h11Э и h12Э:
Вычисляем:
По графику выходных характеристик определим
параметры h21Э и h22Э:
Вычисляем:
6 Вычисляем значения h – параметров для схемы, с ОБ и внутренние физические
параметры транзистора.
Вычисляем значения h – параметров,
для схемы с ОБ и внутренние физические параметры транзистора. Для этого
воспользуемся формулами:
Вычисляем:

7 Список используемой литературы:
1.
Физические основы электроники: метод. Указания / сост. Беляев Ю.В., Галочкин
Ю.И. – Владивосток: Изд-во ДВГТУ, 2009. – 25 с
2.
Галочкин Ю.И. Физические основы электроники: учеб. пособие. / Ю.И. Галочкин. –
Владивосток: Изд – во ДВГТУ, 2008. – 155 с.
3.
Тугов Н.М., Глебов Б.А., Чарыков Н.А.
Полупроводниковые приборы(учебник для ВУЗов), М., Энергоатомиздат, 1990.
4.
В.В. Пасынков, В.С. Сорокин Материалы электронной техники : Учебник для
студ. Вузов по спец. Электронной техники. 3-е изд. – СПб.; Издательство «Лань»,
2001. – 368 с.
5.
Батушев В.А. Электронные приборы. М., Высшая
школа, 1980.
6.
Прянишников В.А. Электроника. Курс лекций. Санкт-Петербург, 1998.