Проектирование активных фильтров на операционных усилителях
ОАО РЖД
Федеральное агентство
железнодорожного транспорта
Омский государственный университет
путей сообщения
Кафедра: "Автоматика и
телемеханика"
Курсовая работа
ПРОЕКТИРОВАНИЕ АКТИВНЫХ ФИЛЬТРОВ НА
ОПЕРАЦИОННЫХ УСИЛИТЕЛЯХ
По дисциплине "Электроника и
микропроцессорная техника"
Выполнил:
студент гр.14ж
Глазырин А.В.
Проверил:
Чегодаев Ф. В.
Содержание
Введение
1.1 Операционный усилитель
1.2 Активные RC - фильтры нижних и верхних частот
1.2.1 Реализация фильтров первого порядка
1.2.2 Реализация фильтров второго порядка
1.3 Активные полосовые RC-фильтры
Литература
Введение
В активных фильтрах, или фильтрах с обратными связями,
используется параллельное соединение и другие виды соединений
четырехполюсников. Четырехполюсник, по которому сигнал проходит с входа на
выход, является неселективной цепью с коэффициентом передачи, не зависящим от
частоты. В качестве такого четырехполюсника часто используют операционный
усилитель. Четырехполюсник обратной связи обычно содержит селективную цепь.
1. Операционный
усилитель
Операционный усилитель по принципу действия сходен с обычным
усилителем [1, 5]. Как и обычный усилитель, он предназначен для усиления
напряжения или мощности входного сигнала. Однако в то время как свойства и
параметры обычного усилителя полностью определены его схемой, свойства и
параметры операционного усилителя определяются преимущественно параметрами цепи
обратной связи. Операционные усилители выполняют по схеме усилителей
постоянного тока с нулевыми значениями входного напряжения смещения нуля и
выходного напряжения. Они характеризуются также большим коэффициентом усиления,
высоким входным и низким выходным сопротивлениями. Благодаря практически
идеальным характеристикам операционных усилителей реализация различных схем на
их основе оказывается значительно проще, чем на отдельных транзисторах.
На рис.2.1 дано схемное обозначение операционного усилителя.
Входной каскад его выполняется в виде дифференциального усилителя, так что
операционный усилитель имеет два входа.
Рис.1.1 Схемное обозначение операционного усилителя.
В области низких частот выходное напряжение Ua находится в той же фазе, что и разность
входных напряжений
Р-вход называется неинвертирующим и на схеме операционного
усилителя обозначается знаком "плюс". N-вход является инвертирующим и обозначается на схеме знаком
"минус".
Чтобы обеспечить возможность работы операционного усилителя как с
положительными, так и с отрицательными входными сигналами, используется
двухполярное питающее напряжение UП.
Дифференциальный коэффициент усиления операционного усилителя K=DUa /DUD имеет конечную величину, которая лежит в
пределах от 104 до 105. Он называется также собственным
коэффициентом усиления операционного усилителя, т.е. усиления при отсутствии
обратной связи.
Передаточная характеристика идеального операционного усилителя
должна проходить через нулевую точку. Для того чтобы сделать выходное
напряжение равным нулю, необходимо подать на вход операционною усилителя
некоторую разность напряжений. Эта разность напряжений называется напряжением
смещения нуля U0. Оно составляет обычно несколько милливольт и во многих случаях
может не приниматься во внимание. Когда же этой величиной пренебречь нельзя,
она может быть сведена к нулю. Для этого во многих интегральных схемах
предусмотрены специальные клеммы [1].
В дальнейшем будет предполагаться, что напряжение смещения нуля
скомпенсировано и равно нулю. Тогда: Ua=KUD=K (UP-UN). Таким
образом, в пределах динамического диапазона выходное напряжение операционного
усилителя пропорционально разности входных напряжений.
Если ввести последовательную обратную связь по напряжению, то
коэффициент усиления такого усилителя имеет вид:
где K -
коэффициент усиления усилительного каскада при отсутствии обратной связи, Kф - коэффициент передачи четырехполюсника
обратной связи.
операционный усилитель активный фильтр
При KKФ>>1 коэффициент усиления охваченного обратной
связью усилителя КА »1/KФ. Из этого соотношения
следует, что коэффициент усиления усилителя с обратной связью определяется
только обратной связью и не зависит от параметров самого усилителя.
Если в качестве цепи обратной связи использовать простейший
делитель напряжения и производить операцию вычитания напряжений с помощью
дифференциальных входов операционного усилителя, то получится изображенная на
рис.2.2 базовая схема охваченного обратной связью неинвертирующего усилителя.
Рис.1.2. Схема неинвертирующего усилителя
Если учесть, что для этой схемы Uобр=UN=I×R1 и Uвых=I× (R1+RN), то коэффициент усиления
усилителя с такой обратной связью KA » 1/KФ=1+RN /R1.
Еще один способ включения обратной связи изображен на рис.2.3
Действие обратной
Рис. 1.3. Схема инвертирующего усилителя.hbрр
связи заключается в том, что операционный усилитель
обеспечивает такую величину выходного напряжения, что напряжение на его входе UN » 0. Тогда Uвых=I2RN, а Uобр=I1R1. Если записать для узла на
N-входе первый закон
Кирхгофа при условии, что идеального операционного усилителя входной ток равен
нулю: I1+I2=0, то коэффициент усиления
KA » - RN / R1. Это схема инвертирующего
усилителя.
2. Активные
RC - фильтры нижних и верхних частот
2.1
Реализация фильтров первого порядка
Передаточная функция фильтра нижних частот первого порядка в
общем случае имеет вид:
K (p) =K0 / (1+a1p). (2.1)
Фильтр с такой передаточной функцией может быть реализован, если
в цепи обратной связи операционного усилителя использовать пассивный RC-фильтр первого порядка
(рис.1.5). Для этого звена можно записать:
Kф (p) = 1/ (1 + wcRCp).
Положим, что коэффициент передачи постоянного сигнала K0 равен 1. Параметр a1 может быть выбран
произвольно. Из сопоставления коэффициентов приведенных выражений получим: RC=a1/wc.
Для всех типов фильтров (Баттерворта, Чебышева, Бесселя)
первого порядка значение коэффициента a1 равно 1. При реализации
фильтров более высокого порядка путем цепочечного соединения отдельных фильтров
первого порядка (звеньев) встречаются звенья, для которых a1 ¹ 1. Это значит, что эти звенья фильтра имеют частоту среза,
отличную oт
частоты среза самого фильтра: fc1=fc /a1.
Активный фильтр нижних частот 1-го порядка c RC-цепью обратной связи показан на рис.2.4 Получим передаточную
функцию этого фильтра. Обозначим Z1=R1 и эквивалентное сопротивление R2C1 - цепи Z2=R2/ (1+jwC1R2). Сопротивления Z1 и Z2 - это элементы цепи параллельной отрицательной обратной
связи по напряжению. Будем считать, что ток утечки между точкой N и землей отсутствует, а входное
сопротивление усилителя бесконечно велико. Тогда ток входного сигнала будет
протекать только через элементы цепи обратной связи Z1 и Z2, т.е.
Если учесть, что 


то передаточная функция такого фильтра будет иметь вид:
Рис. 1.4. Активный фильтр нижних частот 1-го порядка.
Если собственный коэффициент усиления велик K>>1, то потенциал
точки N близок к нулю, и передаточная функция фильтра будет определяться
только значениями элементов Z1 и Z2 цепи обратной связи:
, где K0 = - R2 /R1, a1=wсR2C1.
Для расчета схемы необходимо задать частоту среза wс, коэффициент передачи постоянного сигнала K0 = - R2 /R1 (для этой схемы он должен быть задан со знаком минус) и емкость
конденсатора С1. Приравняв коэффициенты полученной
передаточной функции коэффициентам выражения (2.1), получим: R2=a1/wcC1, R1=
- R2 /K0.
Чтобы получить передаточную функцию фильтра верхних частот первого
порядка, необходимо в выражении (2.1) величину p заменить на 1/p.
Тогда
(2.2)
На рис.2.5 показана схема активного фильтра верхних частот 1-го
порядка.
Рис. 1.5. Активный фильтр верхних частот 1-го порядка.
Его передаточная функция может быть получена из формулы: KA (p) = - Z2/Z1 и имеет вид:
Тогда из сравнения с выражением (2.2) получим K∞= - R2/R1, a1=1/ ωс R1С1. Как видно, частота среза определяется
параметрами R1 и C1.
2.2
Реализация фильтров второго порядка
На основании выражения (1.3) запишем передаточную функцию
фильтра нижних частот второго порядка в общем виде:
(2.3)
Если передаточные функции второго и более высокого порядка
характеризуются наличием комплексно-сопряженных корней полинома, стоящего в
знаменателе, то они не могут быть реализованы с помощью пассивных RC-цепей.
Один из способов реализации подобных фильтров состоит в применении
активных фильтров.
Схема активного RC-фильтра
нижних частот второго порядка с отрицательной обратной связью изображена на
рис.2.6.
При тех же предположениях, что входное сопротивление и собственный
коэффициент усиления усилителя бесконечно велики, запишем на основании законов
Кирхгофа следующие соотношения:
Из этих соотношений выразим Uвх через I1:

Приравняв коэффициенты этой передаточной функции коэффициентам
выражения (2.3), получим:
K0= - R2 /R1
a1=wсС1 (R2+R3+R2R3/R1)
b1=wс2С1С2R2R3.
Как видно, расчетные формулы справедливы для произвольных
положительных значений a1 и b1. Таким образом, задавая эти значения для конкретных типов фильтров
(Баттерворта, Чебышева, Гаусса), можно реализовать эти фильтры по одной схеме.
Коэффициент передачи постоянного сигнала K0 фильтра оказывается отрицательным, поэтому прошедший через фильтр
низкочастотный сигнал будет инвертирован. Для расчета фильтра можно, например,
задать значения сопротивлений R1 и R3 и по приведенным формулам вычислить значения R2, C1 и С2.
Рис.1.6. Активный фильтр нижних частот 2-го порядка с
отрицательной обратной связью.
Однако чтобы реальная схема фильтра имела желаемую
амплитудно-частотную характеристику, входящие в нее элементы могут быть
подобраны, исходя из следующих соображений. При подборе сопротивлений никаких
проблем не возникает, поскольку их стандартные номиналы задаются с однопроцентным
допуском. Что касается конденсаторов, то допуск их номинальных значений, как
правило, составляет 10% и более. В связи с этим лучше при расчете фильтра
задавать значения емкостей конденсаторов и вычислять необходимые значения
сопротивлений. Поэтому решим уравнения относительно сопротивлений:
Для того чтобы значение сопротивления R2 было действительным, должно выполняться условие:
При выполнении этого условия в процессе расчета фильтра не следует
выбирать отношение C2/C1 много большим величины, стоящей справа.
Если заменить в схеме на рис.2.6 сопротивления на емкости и
наоборот, то получится ФВЧ 2-го порядка с отрицательной обратной связью
(рис.2.7). Чтобы записать выражение передаточной функции для фильтра верхних
частот 2-го порядка, нужно в формуле (2.3) в соответствии с преобразованием
частот вместо p подставить 1/p. Тогда причем полиномиальные коэффициенты знаменателя связаны с
подобными коэффициентами прототипа следующим образом: a1в= a1/b1, b1в=1/b1.
Рис.1.7. Активный фильтр верхних частот 2-го порядка с
отрицательной обратной связью.
По аналогии с ФНЧ 2-го порядка, можно получить коэффициенты
передаточной функции для фильтра верхних частот:
,
.
Активный фильтр может быть также построен на основе операционного
усилителя с положительной обратной связью. На рис.2.8 представлен фильтр нижних
частот второго порядка с положительной обратной связью. Отрицательная обратная
связь, сформированная в этой схеме с помощью делителя напряжения R3, (a-1) R3, обеспечивает коэффициент усиления,
равный a, который
имеет строго определенное значение. Селективные свойства положительной обратной
связи обусловлены наличием конденсатора C2.
Передаточная функция фильтра описывается следующим выражением:
Расчеты можно упростить, положив R1=R2 =R и C1=C2 =C. Тогда передаточная функция фильтра будет иметь вид:
Отсюда с учетом формулы (2.3) получим:

где Qi - добротность полюсов звеньев фильтра.
Она определяется по аналогии с добротностью избирательных фильтров:
Из выше приведенных соотношений видно, что коэффициент a определяется задаваемым типом фильтра и не
зависит от частоты среза. Таким образом, выбрав значения коэффициентов a1, и b1 для конкретного типа фильтра, необходимо
обеспечить и соответствующий коэффициент усиления a. Существенным недостатком рассматриваемой
схемы фильтра нижних частот с положительной обратной связью является
необходимость тщательной настройки коэффициента усиления, так как усилитель
может переходить в режим самовозбуждения при значениях a, близких к 3. Положительным моментом
является то, что для построения фильтров различного типа достаточно изменить
лишь значение a при одних и
тех же параметрах R и С.
Кроме того, в этой схеме очень просто изменять частоту среза, используя
сдвоенный потенциометр для одновременного изменения сопротивлений r1 и R2.
Поменяв местами сопротивления и емкости, получим фильтр верхних
частот с положительной обратной связью (рис.2.9).
Рис.1.9. Активный фильтр верхних частот 2-го порядка с
положительной обратной связью.
Его передаточная функция имеет вид:
Для упрощения расчетов положим a = 1 и С1 = С2 =
С. При этом получим следующие расчетные формулы:
K¥=1, R1=1/wcСa1, R2=a1/wcCb1.
Если амплитудно-частотная характеристика фильтра второго
порядка оказывается недостаточно крутой, следует применять фильтр более
высокого порядка. Для этого можно использовать цепочечное соединение звеньев,
представляющих собой фильтры первого и второго порядков. В этом случае их
коэффициенты передачи перемножаются. Однако следует иметь в виду, что
цепочечное соединение, например двух фильтров Баттерворта второго порядка, не
приведет к получению фильтра Баттерворта четвертого порядка. Результирующий
фильтр будет иметь другую частоту среза и другую частотную характеристику.
Поэтому необходимо задавать такие параметры звеньев фильтра, чтобы результат
перемножения их частотных характеристик соответствовал желаемому типу фильтра.
1.3 Активные
полосовые RC-фильтры
Простейший полосовой фильтр можно получить, применив к
фильтру нижних частот первого порядка преобразование частоты, т.е. провести
замену переменных в выражении для передаточной функции (2.1) фильтра нижних
частот первого порядка: p→ (1/∆Ω) (p+1/p).
При этом передаточная функция полосового фильтра будет иметь
второй порядок:
(2.4)
где ∆Ω - нормированная полоса пропускания.
Нормированная полоса ∆Ω=Ωmax-Ωmin определяется для нормированных частот среза, на которых
коэффициент передачи фильтра уменьшается на 3 дБ, причем ΩmaxΩmin=1. Такой полосовой фильтр имеет геометрически симметричную
частотную характеристику затухания относительно нормированной средней частоты Ω=jw/wr =1.
Исходя из свойств данного преобразования, можно заключить, что коэффициент
K0 равен коэффициенту передачи полосового фильтра на резонансной
частоте: K0=Kr. По аналогии с колебательным контуром
определяется добротность полосового фильтра: Q=1/ΔΩ. Таким образом, основные параметры фильтра
непосредственно входят в его передаточную функцию.
Рис.1.10. Полосовой фильтр с отрицательной обратной связью.
Из этого также следует, что можно использовать отрицательную
обратную связь, представленную в ФНЧ и ФВЧ второго порядка, для построения
полосового фильтра (рис.2.10). Его передаточная функция имеет следующий вид:
Из сравнения этого выражения с передаточной функцией (2.4)
следует, что коэффициент при p2 должен быть равен 1. Отсюда находим резонансную частоту:
, 
Подставив это выражение для резонансной частоты в формулу для KA (p) и
приравняв соответствующие коэффициенты передаточной функции к коэффициентам
выражения (2.4), получим соотношения для вычисления параметров фильтра:
Рис.1.11. Полосовой фильтр с положительной обратной связью.
Из них видно, что коэффициент передачи на резонансной частоте
Kr, добротность Q и резонансная частота fr рассматриваемого
полосового фильтра могут выбираться произвольно.
Полоса пропускания фильтра ∆F =1/πR2C не зависит от R1 и R3, а Kr - от R3. Поэтому можно изменять
резонансную частоту fr, варьируя величину сопротивления R3, что не приводит к
изменению коэффициента передачи Kr и ширины полосы
пропускания фильтра.
С помощью резистора R3 можно добиться высокой
добротности фильтра при малом коэффициенте передачи Kr. Коэффициент передачи
фильтра определяется лишь ослаблением входного сигнала делителем напряжения R1, R3. Поэтому коэффициент
усиления операционного усилителя при отсутствии нагрузки должен превышать 2Q2. Выполнение этого
требования особенно важно потому, что оно должно удовлетворяться и на
резонансной частоте. Об этом следует помнить при выборе операционного усилителя
для фильтра, особенно при работе в высокочастотном диапазоне.
Применение положительной обратной связи для построения схемы
полосового фильтра иллюстрируется на рис.2.11. С помощью делителя напряжения R1 и (a-1) R1 цепи отрицательной обратной связи задается
коэффициент усиления операционного усилителя, равный a. Передаточная функция фильтра имеет вид:
Приравнивая коэффициенты этого выражения к коэффициентам
передаточной функции (2.4), получим формулы для расчета параметров фильтра:
ωr=1/RC, Kr=a (3-a), Q=1/ (3-a).
Недостаток схемы состоит в том, что Kr и Q не являются независимыми друг от друга, а достоинством - что ее
добротность изменяется в зависимости от коэффициента усиления a, тогда как резонансная частота от величины a не зависит.
При a=3
коэффициент передачи Kr становится
бесконечно большим и возникает генерация. Точность установки значения
коэффициента тем критичнее, чем он ближе к 3.
Задание
Исходные данные представлены в таблице 1.
Таблица 1. Исходные данные
|
K
|
TW, Гц
|
fc, Гц
|
α1,dσ
|
α2, dσ
|
|
8
|
300
|
900
|
3
|
Рассчитать активный фильтр нижних частот на операционных
усилителях.
Порядок расчета элементов схем фильтров:
определяем порядок фильтра
выбираем нормированные значения коэффициентов В и С
рассчитываем коэффициэнты усиления отдельных звеньев так,
чтобы их произведение равнялось или было больше суммарного коэфициэнта усиления
ФНЧ более высокого порядка.
задаем номинальное значение емкости С2, близкое к величине
10/fc, мкф, и выбираем
наибольшее имеющееся номинальное значение емкости С1, удовлетворяющее
С1≤ [В2+4C (K-1)] С2/4C для ФНЧ на ИНУН
вычисляем номиналы резисторов из формул
выбираем ОУ. Полное входное сопротивление ОУ должно быть
больше или равно 10Red.
Red = R1+R2
Рассчетная часть
При вычислении получаем порядок 3.76 и округляем его до 4,
т.к. должно быть целое число.
С2 получаем из формулы С2=10/fc. Оно равно 11.1 нФ
Параметры фильтра для четвертого порядка представлены в
таблице 2.
Таблица 2. Рассчетные данные
|
каскад
|
В
|
С
|
С1, нФ
|
R1, МОм
|
R2, кОм
|
R3, МОм
|
R4, МОм
|
|
1
|
0,17
|
0,303
|
33,3
|
1, 19
|
9,35
|
1,6
|
4,8
|
|
2
|
0,411
|
0, 195
|
12,4
|
0,492
|
87,3
|
1,16
|
1,16
|
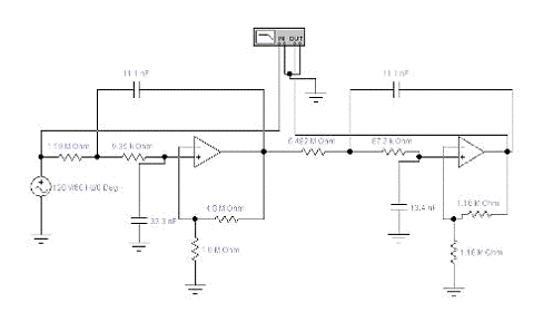
Собираем экспериментальную схему в формате electronic workbench.
Red ОУ для первого каскада равно 12 Мом, а для
второго - 5,793 Мом
Схема 1. Реализация активного фильтра низких частот на ОУ в
формате Electronic workbench
Первый каскад в схеме усиливает сигнал в 4 раза, в второй - в
2 раза. Таким образом общее усиление составляет 8 раз.
Результативная осциллограмма представлена ниже.
Рисунок 2. Осциллограмма действия активного фильтра
Как видно из рисунка, имеется большой скачок, более 32
децебел, при допустимом по условию в 3 децебела.
Вывод: Следует предположить, что данный фильтр
неработоспособен, вследствии малой точности коэффициентов В и С, имеющих лишь
три значущих цифры.
Литература
1. У.
Титце, К. Шенк, Полупроводниковая схемотехника, М., Мир, 1982.
2. А.К.
Лосев, Линейные радиотехнические цепи, М., Высшая школа, 1971.
. А.Е.
Знаменский, И.Н. Теплюк, Активные RC - фильтры, М., Связь, 1970.
. Двинских
В.А., Олейник Н.Г. Расчет линейных пассивных фильтров с сосредоточенными
параметрами. Саратов. 1983.
. С.А.
Ишин, Ю.В. Соловьев. Операционные усилители на интегральных схемах. Саратов,
2001.
. Ханзел
Г.Е. Справочник по расчету фильтров. М., 1974.
. Н.Г.
Олейник. Активные RC - фильтры. // Вопросы прикладной физики. Саратов, №10,
2004.