Организация бухгалтерского учета в ООО 'Аурика'

  • Вид работы:
    Отчет по практике
  • Предмет:
    Бухучет, управленч.учет
  • Язык:
    Русский
    ,
    Формат файла:
    MS Word
    298,86 kb
  • Опубликовано:
    2011-11-30
Вы можете узнать стоимость помощи в написании студенческой работы.
Помощь в написании работы, которую точно примут!

Организация бухгалтерского учета в ООО 'Аурика'

Введение

Главный мотив деятельности любой фирмы в рыночных условиях - максимизация прибыли.

Хозяйственная деятельность предприятия складывается из трех непрерывных взаимосвязанных хозяйственных процессов: снабжение (заготовления и приобретения материально-технических ресурсов), производства продукции и ее сбыта (реализации). Эти процессы осуществляются одновременно, для чего используется труд работников, основные и оборотные средства. Следовательно, важнейшие объекты бухгалтерского учета на промышленном предприятии - основные и оборотные средства в их движении. Значение основных средств в общественном производстве определяется тем, какое место занимают орудия труда в развитии производительных сил и производственных отношений.

Актуальность бухгалтерского учета определяется необходимостью своевременности и достоверности отражения наличия, движения и использования внеоборотных и оборотных средств, а так же источников их формирования.

Объектом исследования является общество с ограниченной ответственностью ООО «Аурика», которое занимается швейным производством: пошивом одежды (халатов, платьев, спецодежды).

1. Краткая экономическая характеристика ООО «Аурика»

1.1 Организационно-правовая форма деятельности ООО «Аурика»

Торговая фирма «Аурика» специализируется в области швейного производства, пошива халатов, платьев, спецодежды и пр.

В соответствии со статьей 87 Гражданского Кодекса обществом с ограниченной ответственностью признается учрежденное одним или несколькими лицами общество, уставный капитал которого разделен на доли определенных учредительными документами размеров; участники общества с ограниченной ответственностью не отвечают по его обязательствам и несут риск убытков, связанных с деятельностью общества, в пределах стоимости внесенных ими вкладов.

В Нижнем Новгороде ООО «Аурика» существует с 1991 года. Основным документом, регулирующим правовые основы ООО «Аурика» закреплены в Уставе. Уставный капитал общества составляет 3 300 000,0 р. и распределяется между учредителями следующим образом.

Таблица 1. Состав уставного капитала

Учредитель

Сумма, р.

Доля, %

Карапетян А.С., - генеральный директор

1 500 000,0

45%

Суворова А.С. - главный бухгалтер

950 000,0

29%

Искандярова Л.Л. - юрист

850 000,0

  26%

Итого

3 300 000,0

100,0


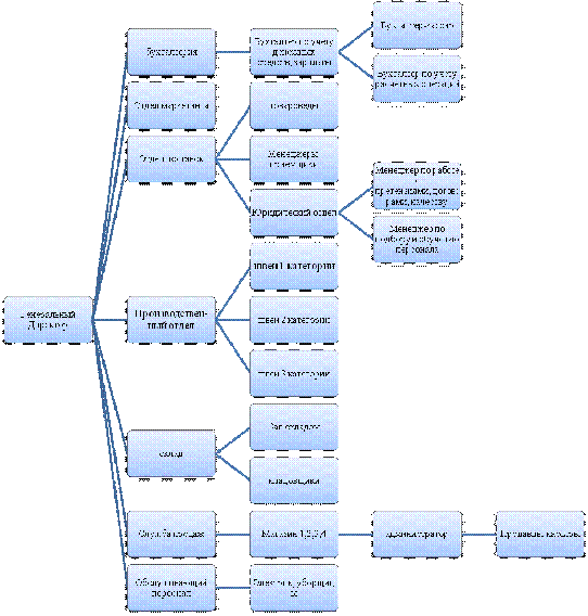
Организационную структуру предприятия можно охарактеризовать как линейно-функциональную. Всю полноту власти берет на себя линейный руководитель, возглавляющий определенный коллектив.

Структура ООО ТД «Аурика» выглядит следующим образом (рисунок 1).

Рис. 1. Структура ООО «Аурика»

 

Служба маркетинга. Шесть лет назад был создан отдел маркетинга.

Аналитическая группа. Функции: Анализировать, анализировать и еще раз анализировать. Взвешивать, все подвергать критике своего чистого разума и определять перспективы или отсутствие оных. Из-за этих поистине бесценных качеств уравновешивают атмосферу в отделе и создают благоприятный фон для его работы.

Рекламная группа. Функции: Креатив. Время от времени имеют тенденцию впадать в ступор, на самом деле это означает очередной наплыв очередных феерических идей. К чему эти идеи могут привести, никто не знает.

Отдел поставок. Качественное формирование ассортимента.

ООО «Аурика» предлагает своим покупателям широкий, актуальный и современный ассортимент эксклюзивной спецодежды. Мы внимательно следим за появлением новых брендов и всячески содействуем их продвижению на рынок. Наши покупатели с удовольствием принимают участие в разнообразных конкурсах по продвижению новых товаров, которые мы организуем. Мы стараемся обеспечить возможность наиболее широкого выбора товаров по соотношению «цена-качество» в разных группах. У нас Вы можете купить практически все необходимое и получить товар быстро и точно в срок. Высокая компетенция сотрудников отдела поставок способствует высокой результативности взаимодействия.

Склад. Склад расположен на значительном удалении от офиса, поэтому для обслуживания его вычислительной сети создано отдельный подразделение. Из специфики их работы хочется отметить обеспечение больших объемов печати.

Юридический отдел. Он стремится, на основе системного анализа ситуаций, выявлять организационные препятствия юридической защищенности компании и ее клиентов, и инициировать необходимые изменения.

Основные задачи отдела:

·              Обеспечение юридической защищенности компании и ее клиентов;

·              Разрешение возникающих проблемных вопросов;

·              Экспертиза документов для лицензирования;

·              Взыскание задолженности с недобросовестных клиентов;

·              Разработка юридических документов всех форм;

·              Юридическая поддержка при взаимодействии с организациями;

·              Оформление операций с недвижимостью;

·              Анализ нововведений в нормативно-правовых актах и внедрение необходимых изменений.

Сотрудники юридического отдела свою работу выполняют на основе принципов высокого профессионализма, доброжелательного отношения к партнерам, оперативности, позитивного стремления найти выход из сложных ситуаций путем применения нестандартных решений.

Служба продаж. Служба продаж - самое динамичное подразделение нашей компании.

ООО «Аурика» постоянно наращивает свое присутствие на Нижегородском рынке спецодежды.

Специалисты склада г.Н. Новгород тщательно планируют и организуют работу на местах, формируют товарный запас, ассортимент, занимаются подбором и обучением кадров. Численность персонала составляет 92 человека.

.2 Организация бухгалтерского учета

В организации бухгалтерского учета ООО «Аурика» руководствуется Федеральным законом от 21 ноября 1996 г. №129-ФЗ «О бухгалтерском учете» и рекомендациями ПБУ 1/2008 «Учетная политика организации» утвержденными приказом министерства финансов Приказ Минфина России от 06.10.2008 г. №106н, Налоговым кодексом РФ.

Ответственность за организацию бухгалтерского учета, соблюдая законодательства при выполнении хозяйственных операций, контроль за использованием приказа об Учетной политике возложена на Генерального директора.

Для ведения бухгалтерского учёта в соответствии с ФЗ РФ «О бухгалтерском учёте» выделено специальное подразделение - бухгалтерия, состоящее из главного бухгалтера, его заместителя и обычного бухгалтера. Вести бухгалтерский учет по основным средствам, кассе, расчетному счету, авансовым отчетам входит в обязанности одного человека (бухгалтера). Заместитель главного бухгалтера отвечает за операции по приходу / расходу товара и материалов, проведение инвентаризаций по складам, составление актов сверки с контрагентами. Главный бухгалтер составляет бухгалтерскую отчетность и осуществляет контроль за работой бухгалтерии.

Основным документом, отражающие основные критерии ведения бухгалтерского учета операций по финансово-хозяйственной деятельности является учетная политика (приложение 1).

Бухгалтерский учет ведется комбинированным способом - ручным и с применением средств автоматизации. В качестве основной применяется журнально - ордерная форма счетоводства. Необходимо отметить, что в ООО «Аурика» нет утвержденного графика документооборота и перечня лиц, имеющих право подписи первичных документов. Используемый план счетов представлен в приложении 2.

В конце отчетного периода данные регистров бухгалтерского учета переносятся в сводные учетные регистры. В качестве сводных учетных регистров в ООО «Аурика» выступает оборотно-сальдовая ведомость, на основании которой бухгалтерская отчетность организации.

Бухгалтерская отчетность - единая система данных об имущественном и финансовом положении организации и о результатах ее хозяйственной деятельности, составляемая на основании данных бухгалтерского учета по установленным формам.

Состав бухгалтерской отчетности регламентирован приказом Министерства финансов РФ №67н: бухгалтерский баланс; отчет о прибылях и убытках; отчет об изменениях капитала; отчет о движении денежных средств; приложение к бухгалтерскому балансу; пояснительная записка.

1.3 Анализ основных показателей деятельности ООО «Аурика»

Источниками информации экономического анализа финансового состояния организации являются бухгалтерский баланс и отчет о прибылях и убытках за 2009 год (приложение 3,4). Проведем горизонтальный и вертикальный анализ бухгалтерского баланса.

Таблица 1. Горизонтальный и вертикальный анализ баланса ООО ТД «Аурика»

наименование статей баланса

На начало года

На конец года

отклонения


тыс. руб.

% к итогу

тыс. руб.

% к итогу

Абс.отклонение

в структуре

в% к величине на к.г.

в% к изменению итога баланса

1. Внеоборотные активы

1. Немат. активы

34,00

0,24

30,00

0,24

-4,00

0,00

-11,76

0,25

2. Осн. средства

3182,00

22,51

3029,00

24,12

-153,00

1,60

-4,81

9,73

Итого 1 раздел

3216,00

22,76

3059,00

24,36

-157,00

1,60

-4,88

9,98

2 Оборотные активы

2.1. Запасы

9458,00

66,92

8549,00

68,07

-909,00

1,14

-9,61

57,79

2.2. Денежные средства

1459,00

10,32

952,00

7,58

-507,00

-2,74

-34,75

32,23

итого раздел 2

10917,00

77,24

9501,00

75,64

-1416,00

-1,60

-12,97

90,02

медленно реалии-зуемые активы (с. 210,220,230,240)

9458,00

66,92

8549,00

68,07

-909,00

1,14

-9,61

57,79

наиболее ликвидные активы (250+260)

1459,00

10,32

952,00

7,58

-507,00

-2,74

-34,75

32,23

Имущество всего

14133,00

100,0

12560,00

100,00

-1573,00

0,00

-11,13

100,00

3. Капитал и резервы

3.1. Уставный капитал

3300,00

23,35

3300,00

26,36

0,00

3,01

0,09

0,00

3.2. Добавочный капитал

4900,00

34,67

5410,00

43,07

510,00

8,40

0,17

-32,42

3.3. Нер.прибыль

1200,00

0,00

3810,00

30,25

2610,00

30,25

2,52

-165,92

итого раздел 3

9400,00

66,51

12520,00

99,68

3120,00

33,17

33,19

-198,35

5. Краткосрочные обязательства

5.1. Кредиторская задолженность

4733,00

33,49

40,00

0,32

-4693,00

-33,17

-0,70

298,35

итого раздел 5

4733,00

33,49

40,00

0,32

-4693,00

-33,17

-0,70

298,35

Итог баланса

14133,00

100,0

12560,00

100,00

-1573,00

0,00

-11,13

100,00

Величина собственных средств в обороте (490-190)

6184,00

43,76

9461,00

75,33

3277,00

31,57

34,64

-208,33


Из приведенных данных следует, что валюта баланса снизилась на 11,13% на 1573,0 т.р., наблюдается снижение в активе: стоимости нематериальных активов и основных средств на 157,0 т.р., запасов и затрат на 909,0 т.р., денежных средств на 507,0 т.р. В пассиве: рост собственного капитала составил 3120,0 т.р., в.том числе прибыль на 2610,0 т.р., снижение кредиторской задолженности на 4693,0 т.р. Так же необходимо отметить, что наблюдается снижение медленно реализуемых активов на 909,0 т.р., наиболее ликвидных активов на 507,0 т.р., а величина собственных средств в обороте выросла на 3277,0 т.р. и составила 9461,0 т.р.

Анализ ликвидности организации представляет собой анализ ликвидности баланса и заключается в сравнении средств по активу, сгруппированных по степени ликвидности и расположенных в порядке убывания с обязательствами по пассиву, сгруппированными по срокам их погашения в порядке возрастания сроков. Реальную степень ликвидности организации можно оценить с помощью оценки баланса ликвидности и коэффициентов ликвидности.

Таблица 2. Баланс ликвидности ООО «Аурика» за 2008-2009 гг.

Активы

на 01.01.09

на 01.01.10

Пассивы

на 01.01.09

на 01.01.10

Отклонение на 01.01.09 г.

Отклонение на 01.01.10 г.

Наиболее ликвид-ные активы-А1

1459

952

Наиболее срочные обязательства-П1

4733

40

-3274

+ 912

Быстрореализуемые активы-А2

0

0

Краткосрочные пассивы-П2

0

0

0

0

Медленно реалии-зуемые активы-А3

9458

8549

Долгосрочные пассивы-П3

0

0

+ 9458

+ 8549

Труднореализуемые активы-А4

3216

3059

Постоянные пассивы-П4

9400

12520

-6184

-9461

Баланс

14133

12560


14133

12560

*

*


На первой стадии анализа группы активов и пассивов сопоставляются в абсолютном выражении, и составляется баланс ликвидности. Баланс считается ликвидным, при следующем соотношении активов и пассивов:

А1<= П1 А2>= П2 А3 >= П3 А4 <П4.

По данным таблицы видно, что предприятие испытывало на начало года недостаток в наиболее ликвидных активах, за анализируемый период недостаток снизился с 3274 тыс. руб. до переизбытка в 912,0 тыс. руб., наблюдается перерасход в медленно реализуемых активах на начало года и на конец периода. Что касается трудно реализуемых активов то за период 2008-2009 гг., то за данный период наблюдается значительный рост недостатка до 9461,0 т.р. Таким образом, все показатели характеризующие ликвидность баланса говорят о его полной ликвидности в 2009 году.

На второй стадии анализа ликвидности осуществляется расчет финансовых коэффициентов ликвидности, который осуществляется путем поэтапного сопоставления групп активов с текущими обязательствами.

Рассчитанные показатели ликвидности приведены в таблице 3.

Таблица 3. Коэффициенты ликвидности ООО «Аурика» за 2008-2009 гг.

Наименование показателя

Алгоритм вычисления

Расчет

Реком. значение

изменения

Общий показатель ликвидности

Л1=(А1+0,5*А2+0,3*А3)/ (П1+0,5* П2+ 0,3*П3)

01.01.09=(1459+0,5*0+0,3*9458)/(4733+0,5*0+0,3*0)=0,908 01.01.10=(952+0,5*0+0,3*8459)/ (40+0,5*+0,03*0)=87,242

>=1

+86,334

Коэффициент абсолютной ликвидности

Л2 = А1/ (П1+П2)

01.01.09= 1459/4733=0,308 01.01.10 = 952/40 =23,800

>0,2-0,7

+23,492

Коэффициент промежуточной ликвидности

Л3 = (А1+А2)/(П1+П2)

01.01.09 = 0,308 (1459+0)/(4733+0)= 01.01.10 =(952+0)/(40+0)=23,800

>0,7-0,8, Желательно >1,5

+23,492

Коэффициент текущей ликвидности

Л4=(А1+А2+А3)/(П1+П2)

01.01.09=(1459+0+9458)/(4733+0)=2,307 01.01.10=(952+0+8549)/(40) =237,52

>1, Опт. значение не менее 2

+235,22

Коэффициент маневренности функционирующего капитала

Л5 = А3/((А1+А2+А3-П1-П2)

01.01.09 =9458/(1459+9458-4733)=1,52 01.01.10=8549/(952+8549-40)=0,904

Уменьше-ние дает положительный эффект

-0,616

Коэффициент мобильности активов

Л6 = (А1+А2+А3)/ББ

01.01.09=(1459+0+9458)/14133=0,77 01.01.10=(952+0+8549)/ 12560=0,76

-

-0,01

Коэффициент обеспеченности собственными оборотными средствами

Л7 = (П4-А4)/(А1+А2+А3)

01.01.09 =(9400-3216)/(1459+9458)= 0,57 01.01.10=(12520-3059)/(952+8549)= 1,0

0,3-0,5

+, 43



Таким образом, по данным таблицы видно, что все показатели характеризующие ликвидность предприятия имеют тенденцию к росту, даже более того, поэтому можно судить о том что организация имеет достаточно средств для погашения своей кредиторской задолженности, т.е. она ликвидна.

Залогом выживаемости организации в условиях рыночной экономики является ее финансовая устойчивость, т.е. способность организации осуществлять свою текущую деятельность.

Основным показателем финансовой устойчивости является излишек или недостаток источников средств для формирования запасов и затрат на основе расчета трехкомпонентного показателя.

Таблица 4. Анализ устойчивости ООО «Аурика»

Наименование показателей

На начало года

На конец года

изменение

1. Источники собственных средств, тыс. руб.

9400

12520

3120

2. Внеоборотные активы (1А), тыс. руб.

3216

3059

-157

3. Собственные оборотные средства, тыс. руб. (п. 1 - п. 2)

6184

9461

3277

4. Наличие собственных и долгосрочных заемных источников (СОС+ДП)

6184

3277

5. Краткосрочные кредиты и займы

0

0

0

6. Наличие собственных и долгосрочных и краткосрочных заемных источников (СОС+ДП+КП)

6184

9461

3277

7. Общая величина запасов и затрат

9458

8549

-909

8. Излишек (+) или недостаток (-) собственных средств для формирования запасов и затрат (п. 3 - п. 7)

-3274

912

4186

9. Излишек (+) или недостаток (-) собственных и долгосрочных заемных источников для формирования запасов (п. 4 - п. 7)

-3274

912

4186





10. Излишек (+) или недостаток (-) общей величины основных источников формирования запасов (п. 6 - п. 7)

-3274

912

4186

Тип финансовой устойчивости

устойчивое


Далее рассчитаем основные показатели финансовой устойчивости.

Таблица 5. Расчет показателей финансовой устойчивости

Наименование показателей

Норматив. значение

Формула

На начало периода

На конец периода

Коэффициент капитализации

<1

(c. 590+c. 690)/c. 490

4733/9400= 0,503

40/12520= 0,003

Коэффициент обеспеченности собственными источниками финансирования оборотных средств

0,6-0,8

(с. 490 - с. 190)/с. 290

(9400-3216)/10917=0,566

(12520-3059)/9501 =0,997

Коэффициент финансовой независимости

>0,5

С. 490/с. 700

9400/14133=0,665

12520/12560=0,997

Коэффициент финансирования

>1,0

С. 490/(с. 590 + с. 690)

9400/4733= 1,99

12520/40= 313,00

Коэффициент финансовой устойчивости

Оптимальное 0,8-0,9 тревожное <0,75

(с. 490 + с. 590)/с. 700

4733/14133= 0,335

40/12560= 0,003

Коэффициент финансовой независимости в части формирования запасов

>0,3

(с. 490 - с. 190)/(с. 210 + с. 220)

(9400-3216)/9458= 0,654

(12520-3059)/8549= 1,107

Коэффициент привлечения заемных средств

<0,5

(С. 590+с. 690)/с. 700

9400/14133= 0,665

12520/12560= 0,997


Таким образом, расчетные показатели говорят об устойчивом финансовом положении предприятия: коэффициент капитализации свидетельствует о низкой сумме заемных средств которые организация привлекла на 1 руб. вложенных в активы (0,003), коэффициент обеспеченности собственными источниками финансирования оборотных средств показывает, что часть оборотных активов, которая финансируется за счет собственных источников составила 0,997, то есть почти 100,0%, коэффициент финансовой независимости, финансирования, финансовой устойчивости, финансовой независимости в части формирования запасов, и коэффициент привлечения заемных средств свидетельствуют о том, что организация не зависит от внешних источников.

Расчет показателей рентабельности. Есть еще одна проблема, связанная с показателями прибыли в качестве критериев эффективности хозяйственной деятельности предприятия. Приращение прибыли может быть связано как с интенсивным, так и экстенсивным использованием производственных ресурсов. Поэтому показателем истинной эффективности может быть только рентабельность. Основные показатели рентабельности предприятия показаны в таблице 6.

Таблица 6. Расчет показателей рентабельности

Показатели

Предыдущий год

Анализируемый год

Отклонения

Темп роста, %

1. Балансовая прибыль, тыс. руб.

1200

3810

2610

317,50

2. Чистая прибыль, тыс. руб.

1200

3810

2610

317,50

3. Выручка от реализации продукции без НДС и акцизов, тыс. руб.

19292

19200

-92

99,52

4. Прибыль от реализации, тыс. руб.

3171

2722

-449

85,84

5. Себестоимость реализованной продукции, тыс. руб.

14201

14188

-13

99,91

6. Стоимость собственных средств, т. руб.

9400

12520

3120

133,19

7. Стоимость имущества, тыс. руб.

14133

12560

-1573

88,87

8. Стоимость основных средств, тыс. руб.

3182

3029

-153

95,19

9. Стоимость запасов и затрат, тыс. руб.

9458

8549

-909

90,39

11. Стоимость текущих активов, тыс. руб.

10917

9501

-1416

87,03

12. Рентабельность всего капитала, %





а) общая

85,16

304,25

219,09

357,26

б) чистая

8,49

30,33

21,84

357,26

13. Рентабельность собственных средств, %





а) общая

12,77

30,43

17,67

238,38

б) чистая

12,77

30,43

17,67

238,38

14. Рентабельность производственных фондов, %





а) общая

9,49

32,91

23,41

346,62

б) чистая

0,09

0,33

0,23

346,62

15. Рентабельность продукции (продаж), %





а) общая

6,22

19,84

13,62

319,02

б) чистая

6,22

19,84

13,62

319,02

в) по прибыли от реализации продукции

16,44

14,18

-2,26

86,25

16. Рентабельность основной деятельности, %

22,33

19,19

-3,14

85,92

17. Рентабельность текущих активов, %





а) общая

10,99

40,10

29,11

364,82

б) чистая

10,99

40,10

29,11

364,82

в) по прибыли от реализации продукции

29,05

28,65

-0,40

98,63


Из таблицы мы видим, что рентабельность продаж выросла на 13,62% и составила 19,84%, т.е. спрос на продукцию постоянно растет, рентабельность капитала выросла на 219,09% и составила 304,25%, рентабельность собственных средств выросла на 17,67% и составила 30,43%, рентабельность производственных фондов составила 32,91%, рентабельность текущих активов выросла на 29,11% и составила 40,10%, что свидетельствует об эффективном использовании имущества предприятия.

В качестве критериев оценки деловой активности выступают такие показатели, как коэффициенты оборачиваемости (фондоотдача), фондоемкость, период оборота средств и показатели производительности.

Таблица 7. Результаты расчетов показателей деловой активности

Наименование показателей

Предыдущий год

Анализируемый год

Отклонения (+ / -)

1. Выручка от реализации продукции без НДС и акцизов, тыс. руб.

19292,00

19200,00

-92,00

2. Себестоимость реализованной продукции, тыс. руб.

14201,00

14188,00

-13,00

3. Запасы и затраты, тыс. руб., в том числе:

9458,00

8549,00

-909,00

4. Стоимость собственных средств, тыс. руб.

9400,00

12520,00

3120,00

5. Стоимость имущества предприятия, тыс. руб.

14133,00

12560,00

-1573,00

6. Величина текущих активов (по балансу), тыс. руб.

10917,00

9501,00

-1416,00

7. Общий коэффициент оборачиваемости:




а) в оборотах (п. 1 / п. 5)

1,37

1,53

0,16

б) в днях (п. 5 / п. 1 * 360)

264

236

-28

8. Оборачиваемость запасов:




а) в оборотах (п. 2 / п. 3)

1,50

1,66

0,16

б) в днях (п. 3 / п. 2*360)

240

217

-23

9. Оборачиваемость собственных средств:




а) в оборотах (п. 1 / п. 4)

2,05

1,53

-0,52

б) в днях (п. 4 / п. 1*360)

175

235

59

10. Оборачиваемость текущих активов:




а) в оборотах (п. 1 / п. 6)

1,77

2,02

0,25

б) в днях (п. 6 / п. 1*360)

204

178

-26


Из приведенных данных мы видим, что общий коэффициент оборачиваемости снизился на 28 дней, оборачиваемость запасов снизилась на 23 дня. Оборачиваемость собственных средств выросла на 59 дней, оборачиваемость текущих активов сократилась на 26 дня. Рост оборачиваемости товаров свидетельствует о повышении спроса на продукцию.

2. Организация бухгалтерского учета в ООО «Аурика»

.1 Учетная политика ООО «Аурика»

Учетная политика предприятия выработана на основании требований, предъявляемых к бухгалтерскому учету: полнота, достоверность, своевременность, осмотрительность, приоритет содержания над формой, непротиворечивость, рациональность, а также на основании следующих допущений: допущение имущественной обособленности, допущение временной определенности фактов хозяйственной деятельности, допущение последовательности применения учетной политики.

Учетная политика предприятия для целей бухгалтерского учета разрабатывается в ООО «Аурика» в соответствии с требованиями ПБУ.

Учитывая требования действующего законодательства в части ведения налогового учета, в ООО «Аурика» разрабатывается две учетных политики: для целей бухгалтерского учета и для целей налогообложения. Последняя составляется в ООО «Аурика» с учетом требований Налогового кодекса РФ.

Каждая учетная политика ежегодно утверждается на будущий год приказом руководителя (директора) организации.

Изменения в учетную политику ООО «Аурика» могут быть внесены в следующих случаях: реорганизация предприятия; смены собственников предприятия; изменения нормативной базы или законодательства по бухгалтерскому учету; разработки новых способов ведения учета (как Минфином, так и самим предприятием); нового существенного изменения условий деятельности предприятия; и в других случаях, определенных Законом о бухгалтерском учета.

Для сопоставимости данных учета все изменения в учетной политике вводятся с начала нового финансового года. Исключения возможны, если нормативными актами по бухгалтерскому учету вводятся новые нормы, которым придается обратная сила.

Ответственность за организацию бухгалтерского учета несет руководитель (директор) предприятия.

Главный бухгалтер предприятия обеспечивает отражение на счетах бухгалтерского учета всех хозяйственных операций и осуществляет контроль за соответствием их законодательству РФ.

Главный бухгалтер предприятия не имеет право принимать к исполнению и оформлению документы по операциям, противоречащим законодательству и нарушающим договорную и финансовую дисциплину (должностные инструкции работников бухгалтерии).

Бухгалтерский учет на предприятии осуществляется на основании первичных учетных документов. В качестве первичных учетных документов на предприятии применяются унифицированные формы, утвержденные Госкомстатом РФ. Кроме того, на предприятии применяются формы первичных учетных документов, содержащих обязательные реквизиты, разработанных внутри предприятия и утвержденных соответствующими распорядительными документами.

Основанием для записей в регистрах бухгалтерского учета являются первичные документы, которые должны составляться в момент совершения хозяйственной операции или непосредственно после ее окончания и содержать обязательные реквизиты: наименование документа (формы); код формы; дату составления; наименование организации, от имени которой составлен документ; содержание хозяйственных операций измерители хозяйственной операции (в натуральном и денежном выражении); наименование должностных лиц, ответственных за совершение хозяйственной операции и правильность ее оформления; личные подписи и их расшифровки.

Содержащаяся в принятых к учету первичных документах информация, необходимая для отражения в бухгалтерском учете, накапливается и систематизируется в регистрах бухгалтерского учета, разработанных и рекомендованных Министерством Финансов Российской Федерации и органами, которым Федеральными законами предоставлено право регулирование бухгалтерского учета.

Информация о хозяйственных операциях, произведенных за определенный период времени, из регистров бухгалтерского учета переносится в сгруппированном виде в бухгалтерскую отчетность.

В первичных документах и регистрах бухгалтерского учета исправления не допускаются. Исправление ошибки должно быть подтверждено подписью лиц, подписавших документ, с указанием даты исправления. В кассовых и банковских документах исправления не допускаются.

Первичные документы, регистры бухгалтерского учета, бухгалтерская отчетность подлежат обязательному хранению в соответствии с установленным порядком и сроками. Ответственность за обеспечение сохранности в период работы с ними и своевременную передачу их в архив несет главный бухгалтер.

Имущество, обязательства и хозяйственные операции для отражения в бухгалтерском учете и отчетности ООО «Аурика» подлежат оценке, которая, согласно учетной политике общества для целей бухгалтерского учета осуществляется в денежном выражении путем суммирования фактически произведенных расходов. Другие виды оценки применяются в случаях, предусмотренных законодательством РФ, нормативными актами по бухгалтерскому учету, настоящим Положением или другими нормативными актами Российской Федерации. ООО «Аурика» осуществляет оценку имущества, обязательств и хозяйственных операций в валюте, действующей на территории РФ - в рублях. Записи в бухгалтерском учете по валютным счетам а также по его операциям в иностранной валюте производятся в валюте, действующей на территории РФ, в суммах, определяемых путем пересчета иностранной валюты по курсу ЦБ РФ, действующему на дату совершения операций. Одновременно указанные записи производятся в валюте расчетов.

2.2 Учет капитала

В бухгалтерском учете отражается величина уставного капитала, зарегистрированная в учредительных документах как совокупность вкладов (долей, паевых взносов) учредителей (участников) организации.

Суммы дооценки внеоборотных активов организации, проводимой в установленном порядке, учитываются как добавочный капитал.

Активы, полученные ООО «Аурика» безвозмездно, в том числе по договору дарения, учитываются в составе доходов будущих периодов и отражаются по кредиту сч. 98 «Доходы будущих периодов» в корреспонденции со сч. 08 «Вложения во внеоборотные активы». Амортизация по основным средствам, полученным безвозмездно отражается в учете по Кт сч. 02 «Амортизация основных средств» в корреспонденции со счетами учета затрат на производство и издержек обращения. Одновременно с начислением амортизации суммы, учтенные на счете 98 по безвозмездно полученным активам, списываются в Кт счета 91 «Прочие доходы и расходы», увеличивая налогооблагаемую базу по прибыли.

Для равномерного включения затрат в себестоимость продукции организация создает резерв предстоящих расходов и платежей на отпуска. Резервирование сумм отражается по Кт сч. 96 «Резервы предстоящих расходов» в корреспонденции со счетами учета затрат на производство и расходов на продажу.

2.3 Учет основных средств, капитальных вложений и нематериальных активов

Учет основных средств в ООО «Аурика» осуществляется в соответствии с ПБУ 6/01 «Учет основных средств», Методическими указаниями по бухгалтерскому учету основных средств и другими нормативными актами.

Основные средства принимаются к бухгалтерскому учету по первоначальной стоимости, т.е. в сумме фактических расходов на их приобретение, сооружение и изготовление за исключением налога на добавленную стоимость и иных возмещаемых налогов (кроме случаев, предусмотренных законодательством Российской Федерации).

Фактические затраты на приобретение и сооружение объектов основных средств определяются с учетом суммовых разниц, возникающих до принятия основных средств к учету на счет 01 (ввода в эксплуатацию) в случаях, когда оплата производится в рублях в сумме, эквивалентной сумме в иностранной валюте (условных денежных единицах). Суммовые разницы, возникающие после принятия основных средств к учету на счетет 01 (ввода в эксплуатацию), отражаются в составе внереализационных расходов (доходов) на счете 91 «Прочие доходы и расходы».

На предприятии применяется линейный метод начисления амортизации.

Оформляются операции ООО «Аурика» с основными средствами с использованием типовых форм, утвержденных Постановлением Госкомстата РФ от 21 января 2003 г. №7 «Об утверждении унифицированных форм первичной учетной документации по учету основных средств».

Образцы первичной документации по операциям с основными средствами («Акт о приеме (поступлении) оборудования», «Акт о приеме-передаче основных средств (кроме зданий, сооружений)»), оформленной в соответствии с требованиями вышеуказанного Постановления Госкомстата приведены в приложениях 5,6.

На каждый объект основных средств при приемке составляется инвентарная карточка в которой отражены основные характеристики основного средства (приложение 7).

Учет нематериальных активов осуществляется в ООО «Аурика» в соответствии с положением по бухгалтерскому учету ПБУ 14/200011.

Нематериальные активы отражаются в учете и отчетности в сумме фактических расходов на приобретение, создание, изготовление, и расходов на приведение их в состояние, в котором они пригодны к использованию в запланированных целях.

Первоначальная стоимость нематериальных активов, полученных в качестве вклада в уставный капитал - исходя из их денежной оценки, согласованной учередителями (участниками) организации, если иное не предусмотренно законодательством РФ.

Амортизация нематериальных активов в организации начисляется линейным способом, исходя из первоначальной стоимости нематериальных активов и нормы амортизации, исчисленной из расчета срока полезного использования этого объекта.

Амортизация нематериальных активов в бухгалтерском учете отражается по кредиту счета 05 в корреспонденции со счетами учета затрат на производство и издержек обращения.

2.4 Учет денежных средств в кассе, на расчетных и валютных счетах в банках

Для работы с наличными деньгами ООО «Аурика» имеет кассу, в работе с которой соблюдаются требования, установленные Порядком ведения кассовых операций в РФ.

Ответственность за сохранность находящихся в кассе ценностей несет бухгалтер-кассир ООО «Аурика», с которым заключен договор о полной индивидуальной материальной ответственности (ст. 242 ТК РФ 15).

Сумма наличных денег, которую ООО «Аурика» может оставлять в кассе на конец рабочего дня, ограничена. Это ограничение называется лимитом остатка наличных денег в кассе или просто лимитом остатка кассы.

Размер лимита устанавливает банк, обслуживающий ООО «Аурика»; лимит остатка кассы на 2009 год был установлен предприятию в размере 15000 рублей.

Поступление и выдачу наличных денег в ООО «Аурика» оформляют на типовых бланках, утвержденных постановлением Госкомстата России от 18 августа 1998 г. №88.

При поступлении наличных денег в кассу составляют приходный кассовый ордер (форма №КО-1; приложение 8).

Если деньги выдают из кассы, то оформляют расходный кассовый ордер (форма №КО-2; приложение 9).

Все приходные и расходные кассовые ордера регистрируют в специальном журнале (форма №КО-3), а сумму денежных средств, поступившую или выданную из кассы, отражают в кассовой книге (форма №КО-4; см. приложения 10 и 11).

Через расчетные счета могут производится два вида операций: списание денег и зачисление денег.

Банк списывает деньги с расчетного счета по распоряжению ООО «Аурика», которое оформляется платежным поручением.

Без согласия ООО «Аурика» банк может списать деньги только в исключительных случаях, например по решению суда, по требованию налоговых органов об уплате налоговых недоимок и пеней, начисленных по результатам проверки.

Оплату, поступающую от контрагентов ООО «Аурика», банк зачисляет на расчетный счет организации; в большинстве случаев коммерческие контрагенты ООО «Аурика» также переводят деньги с помощью платежных поручений.

Использование в расчетах ООО «Аурика» со своими контрагентами закрепляется в специальном разделе заключаемых организацией коммерческих договоров - «Порядок расчетов».

2.5 Учет расчетов с покупателями и заказчиками, поставщиками и подрядчиками

Для зачета расчетов с поставщиками и подрядчиками в рабочем плане счетов ООО «Аурика» предназначен счет 62 «Расчеты с покупателями и заказчиками». К счету 62 открыты следующие субсчета: «Расчеты в порядке инкассо», «Расчеты плановыми платежами», «Векселя полученные» и др.

Когда ООО «Аурика» производит покупателю отгрузку товаров (продукции), то после того, как к покупателю перешло право собственности на них, в учете ООО составляется проводка по дебету счета 62:

Дебет 62 Кредит 90-1 - отражена задолженность покупателя за отгруженные товары (продукцию).

При поступлении от покупателя (заказчика) денежных средств или имущества в оплату задолженности делается проводка по кредиту счета 62:

Дебет 50 (51, 52, 10,…) Кредит 62 - поступили средства от покупателя (заказчика) в оплату продукции, товаров, работ, услуг.

Если покупатель является одновременно и поставщиком товаров (работ, услуг) для ООО «Аурика», оно вправе произвести взаимозачет задолженностей.

Если с момента возникновения задолженности покупателя (заказчика) прошло три года (то есть истек срок исковой давности) и задолженность не погашена ООО «Аурика» должно ее списать.

Списание задолженности, по которой истек срок исковой давности, отражается проводкой:

Дебет 91-2 Кредит 62 - списана задолженность покупателя (заказчика) в связи с истечением срока исковой давности.

Списанная задолженность учитывается в учете ООО «Аурика» на забалансовом счете 007 «Списанная в убыток задолженность неплатежеспособных дебиторов» в течение пяти лет.

Списание дебиторской задолженности при расчете НДС признается оплатой продукции (товаров) покупателем.

В аналогичном порядке списывается задолженность, нереальная для взыскания (например, задолженность ликвидированной организации):

Дебет 91-2 Кредит 62 - списана задолженность, нереальная для взыскания.

Однако такая задолженность на забалансовом счете 007 не отражается.

Если покупатель (заказчик) не погасил свою задолженность в срок, установленный договором, то по такой задолженности ООО «Аурика» вправе создать резерв сомнительных долгов (это закреплено в учетной политике предприятия). Тогда списание задолженности с истекшим сроком исковой давности или нереальной для взыскания, по которой ранее был создан резерв, отражается проводкой:

Дебет 63 Кредит 62 - списана задолженность покупателя (заказчика) за счет резерва сомнительных долгов.

В резерв по сомнительным долгам включают и сумму НДС, которую должен заплатить покупатель (заказчик).

Если в счет предстоящей поставки материальных ценностей (выполнения работ, оказания услуг) ООО «Аурика» получает от покупателей (заказчиков) авансы, то получение аванса отразите проводкой:

Дебет 50 (51, 52,…) Кредит 62 субсчет «Расчеты по авансам полученным» - получен аванс в счет предстоящей поставки товаров (выполнения работ, оказания услуг).

Если аванс получен в счет предстоящей доставки товаров (выполнения работ, оказания услуг), облагаемых налогом на добавленную стоимость, то сумма аванса также облагается этим налогом.

Начисление НДС с аванса отражается в учете ООО «Аурика» проводкой:

Дебет 62 субсчет «Расчеты по авансам полученным» Кредит 68 субсчет «Расчеты по НДС» - начислен НДС с полученного аванса.

При передаче покупателю материальных ценностей (выполнении работ, оказании услуг), в счет которых был получен аванс, начисленную сумму НДС ООО «Аурика» должно восстановить:

Дебет 68 субсчет «Расчеты по НДС» Кредит 62 субсчет «Расчеты по авансам полученным» - восстановлена сумма НДС, ранее начисленная с полученного аванса, а сумму, ранее учтенную в качестве аванса, следует отразить непосредственно на счете 62:

Дебет 62 субсчет «Расчеты по авансам полученным» Кредит 62 - зачтен аванс, полученный от покупателей.

Для учета расчетов с поставщиками и подрядчиками в рабочем плане счетов ООО «Аурика» предназначен счет 60 «Расчеты с поставщиками и подрядчиками».

Аналитический учет по счету 60 «Расчеты с поставщиками и подрядчиками» ведется в организации по каждому поставщику или подрядчику, а также по каждому предъявленному ими счету. Такое построение системы аналитического учета по счету 60 обеспечивает возможность получения необходимой информации о состоянии расчетов с поставщиками и подрядчиками.

бухгалтерский расчет учет актив

2.6 Учет расчетов с персоналом по оплате труда

Размеры окладов для различных работников организации устанавливаются в ООО «Аурика» в Положении об оплате труда и указываются в штатном расписании. Штатное расписание составляется по форме №Т-3 (утв. постановлением Госкомстата России от 5 января 2004 г. №116) и утверждается приказом директора предприятия.

Для определения количества времени, которое фактически отработали работники организации, в ООО «Аурика» ведется табель учета использования рабочего времени. В данном табеле отмечаются фактически отработанные часы и дни, указываются причины неявок на работу и т.д. Табель в ООО «Аурика» заполняется по форме №Т-13 (учет рабочего времени ведется на компьютере; форма утв. постановлением Госкомстата России от 5 января 2004 г. №1).

Табель в ООО «Аурика» (приложение 12) составляется бухгалтером. Для операций по расчету и выплате заработной платы в ООО «Аурика» применяется расчетная ведомость по форме №Т-51 (приложение 13), в которой производится расчет заработной платы.

Денежные средства работникам ООО «Аурика» выплачиваются в единственной форме: выдаются наличными из кассы организации.

Денежные средства на выплату заработной платы могут быть полечены в результате продажи товаров (работ, услуг) за наличный расчет или сняты с расчетного счета организации в банке. Порядок ведения кассовых операций запрещает использовать наличную выручку без согласования с банком. Только после такого согласования организация может расходовать поступившие деньги на выплату заработной платы (п. 7 Порядка ведения кассовых операций в РФ). Однако никакой ответственности за нарушение этого требования законодательство не предусматривает.

При получении наличных денежных средств в банке они приходуются в кассу. Для этого оформляется приходный кассовый ордер по форме №КО-1 «Приходный кассовый ордер».

Перед выдачей денежных средств работникам ООО «Аурика» оформляется расходный кассовый ордер по форме №КО-2 «Расходный кассовый ордер.

Фактическую выдачу заработной платы осуществляет бухгалтер-кассир (должность предусмотрена штатным расписанием), с которым заключен договор о полной материальной ответственности. Платежная или расчетно-платежная ведомость по организации должна быть подписана директором и главным бухгалтером. Без этих подписей денежные средства по ведомости выданы быть не могут. Ведомости по форме Т-53 регистрируются в специальном журнале. Журнал составляется по форме №Т-53а «Журнал регистрации платежных ведомостей».

2.7 Учет затрат на производство и калькулирование себестоимости продукции

Метод учета затрат - позаказный. Учет затрат по выполненным заказам ведется на счете 20 «Основное производство» с выведением результата от производственной деятельности и отражением на счете 99/2 «Прибыли и убытки».

В случае выполнения работ производственной группой для собственных нужд предприятия расходы на счет 20 «Основное производство» не списываются, а сразу относятся на счет 26 «общехозяйственные расходы», это облегчает определение себестоимости готовых изделий и уменьшает финансовый результат по итогам отчетного периода. Общехозяйственные расходы собираются на счете 26 «Общехозяйственные расходы» с последующим отнесением на счет производства.

В соответствии с учетной политикой ООО «Аурика» выделим следующие моменты по участку учета затрат на производство продукции и калькулирования себестоимости.

В состав прямых затрат в ООО входят следующие элементы:

. Материальные расходы.

. Расходы на оплату труда производственного персонала.

. Отчисления на социальное страхование.

. Прочие производственные затраты.

В состав косвенных расходов в ООО «Аурика» входят:

. Амортизация основных средств общепроизводственного и общехозяйственного назначения.

. Расходы на оплату труда общепроизводственному и общехозяйственному персоналу.

. Отчисления от зарплаты работников общепроизводственного и общехозяйственного назначения.

. Прочие расходы.

Распределение косвенных затрат осуществляется при решении одной из основных учетных задач - калькулирование производственной себестоимости единицы продукции, работ, услуг.

Решая эту задачу в ООО «Аурика», прежде всего следует определить, какая производственная себестоимость продукции, работ, услуг будет формироваться в учете: полная или неполная. Далее собираются и распределяются по заказам общепроизводственные затраты и списываются в производство.

В конце отчетного периода бухгалтер ООО «Аурика» производит расчет итогов общепроизводственных расходов и сумма затрат, накопленная на счете 25 списывается в производство на каждый заказ пропорционально прямым расходам. В ведомости учета затрат рассчитывается удельный вес каждого заказа в общем объеме затрат и исходя из этого процента рассчитывается сумма общепроизводственных затрат, приходящаяся на каждый заказ (приложение 15).

Аналогично рассчитываются общехозяйственные расходы, которые находят отражение на счете 26 «Общехозяйственные расходы».

В ООО «Аурика» расходы со счетов 25 «Общепроизводственные расходы», 26 «Общехозяйственные расходы» списаны следующими бухгалтерскими записями:

Дт 20.1 «Основное производство» Кт 25.1 «Общепроизводственные расходы» списаны общепроизводственные расходы в производство.

Дт 20.2 «Основное производство» Кт 26.1 «Общехозяйственные расходы» списаны общехозяйственные расходы в производство.

Необходимо отметить, что общепроизводственные и общехозяйственные расходы полностью списываются в производство в том месяце, в котором они возникли, и на конец отчетного периода этот счет остатков не имеет, т.к. является собирательно-распределительным.

2.8 Учет готовой продукции и ее продажи

Изделия, которые прошли все стадии технической обработки и соответствуют установленным стандартам или техническим условиям и сданы на склад, называются готовой продукцией.

Сдачу продукции из производства на склад (или непосредственно заказчику) оформляют накладными на передачу готовой продукции в места хранения по форме №МХ-18 (приложение 16), которые выписывают в 2-х экземплярах. Один экземпляр передается вместе с готовым изделием, другой с распиской в приемке продукции остается на складе.

Учет готовой продукции осуществляется на счете 43 «Готовая продукция» по фактической себестоимости.

Учет объемов товарооборота ведется на счете 90 «Продажи» с выведением финансовых результатов на счете 99 «Прибыли и убытки».

 

 


3. Составление бухгалтерской отчетности


В течение отчетного периода в ООО «Аурика» все операции отражаются на счетах бухгалтерского учета в журналах хозяйственных операций.

Необходимо отметить, что информация в бухгалтерии обрабатывается в несколько этапов:

1 этап - первичный учет: на данном этапе на основании первичных документов формируется журнал хозяйственных операций,

2 этап - аналитический учет: на данном этапе на основании первичных документов формируются регистры бухгалтерского учета (оборотные ведомости, анализ счета, журналы - ордера),

3 этап синтетический учет: на данном этапе все операции за отчетный период, формируются на счетах бухгалтерского учета в итоговых ведомостях и главной книге, выводится результат от осуществляемой деятельности на предприятии, рассчитываются налоги, формируется финансовая бухгалтерская отчетность за отчетный период.

Основным документом для составления бухгалтерской финансовой отчетности служит оборотно - сальдовая ведомость за отчетный период.

Бухгалтерский баланс в ООО «Аурика» формируется на последнюю отчетную дату. В составе годовой отчетности - по состоянию на 31 декабря отчетного года (приложение 3).

В Отчете о прибылях и убытках указывается несколько показателей прибыли (приложение 4):

валовая прибыль;

прибыль (убыток) от продаж;

прибыль до налогообложения;

чистая прибыль.

Заключение


Итак в процессе изучения организации бухгалтерского учета в ООО «Аурика» было установлено следующее.

Основной вид деятельности: швейное производство. Основным документом, регулирующим формат деятельности предприятия, является Устав.

Необходимо отметить, что на предприятии отдел внутреннего аудита отсутствует. Установлена журнально-ордерная форма учета. График документооборота документально не утвержден.

В ООО «Аурика» учет оплаты труда ведется в соответствии с нормативным регулированием в РФ, для начисления заработной платы используется утвержденное штатное расписание, но не существует схемы документооборота, оплата труда начисляется ежемесячно работникам на основании табеля учета рабочего времени, форма оплаты труда - повременная, учет оплаты труда ведется на счете 70 «Расчеты с персоналом по оплате труда». Начисляется заработная плата в соответствии с нормативным регулированием в РФ на счета 20,25,26,44 премия начисляется ежемесячно на основании Приказа руководителя, в зависимости от полученной выручки и выполнения плана, в процентном отношении от начисленной оплаты труда. На предприятии предусмотрена выплата материальной помощи работникам по мере необходимости на основании Приказа руководителя.

Основные средства и нематериальные активы отражаются в учете обособленно, амортизация начисляется линейным способом.

Материалы в ООО «Аурика» принимаются к бухгалтерскому учету по фактической себестоимости. Списание материалов в производство с последующим их списанием на себестоимость в ООО производится по фактической себестоимости в соответствии с принятой учетной политикой.

Согласно учетной политике общепроизводственные расходы (счет 25) относятся на счета основного и вспомогательного производства (счет 20,23), а общехозяйственные расходы (счет 26) и расходы на продажу (счет 44) сразу на счета продаж (счет 90). Учет затрат на производство позаказный.

Учет готовой продукции отражается на счете 43 «Готовая продукция».

Информация о состоянии финансовых результатов отражается на счете 90 «Продажи» в корреспонденции со счетом 99 «Прибыли и убытки».

Таким образом, необходимо отметить, что организация бухгалтерского учета на предприятии отвечает требованиям отечественного законодательства. Единственным недостатком является отсутствие отдела внутреннего контроля, что может привести к большому количеству существенных ошибок в учете.

Список литературы

1.   Налоговый кодекс РФ.

2.       Гражданский кодекс РФ.

.        Кодекс об административных правонарушениях.

.        План счетов бухгалтерского учета финансово-хозяйственной деятельности организаций (утвержден Приказом Министерства Финансов Российской Федерации от 31 октября 2000 г. №94н).

.        Федеральный Закон «О бухгалтерском учете» №183-ФЗ от 03.11.06.

.        Федеральный закон «О защите прав потребителей» №234-ФЗ от 25.10.2007.

.        Федеральный закон об обществах с ограниченной ответственностью №58-ФЗ от 29.04.08.

.        ПБУ 1/08 «Учетная политика организаций» утв. Приказом МФ РФ №60н в ред. от 07.11.08 №114н.

.        ПБУ 4/99 «Бухгалтерская отчетность организации» утв. Приказом МФ РФ №43н ред. от 18.09.2006 №116н

.        ПБУ 5/01 «Учет материально-производственных запасов» утв. Приказом МФ РФ №44н от 18.09.2006 №116н

.        ПБУ 9/99 «Доходы организации» утв. Приказом МФ РФ от 18.09.2006 №116н

.        ПБУ 10/99 Расходы организации» утв. Приказом МФ РФ №33н от 18.09.2006 №116н

.        Приказ МинФина об утверждении положения по ведению бухгалтерского учета и отчетности в РФ №34н от 26 03.2007

.        Беликова Т.Н. «Бухгалтерский учет и отчетность от нуля до баланса», - СПб.: Питер, 2008.

.        Брыкова Н.В. Теория бухгалтерского учета: классификация бухгалтерских счетов. Учебное пособие. Гриф Экспертного совета по профессиональному образованию МО РФ. Академия. 2009.

.        Вахрушина М.А. Бухгалтерский управленческий учет. М: 2009 - 571 стр.

.        Кондраков Н.П. Бухгалтерский учёт: Учебное пособие. 2-е изд., перераб. и доп. - М.:ИНФРА-М, 2009. -640 с.

.        Кузнецова Е.Е. Формирование себестоимости продукции: Учебник М.: 2009 -111 с.

.        Мейксин М.С., Пошерстник Н.В. - Самоучитель по бухгалтерскому учету, издание восьмое, переработанное и дополненное. Москва - Санкт-Петербург. Издательский дом Герда. 2007.

.        Муравицкая Н.К, Лукьяненко Г.И. Бухгалтерский учет: Финансовый учет. Управленческий учет. Финансовая отчетность. - М: Юрайт-Издат 2009. - 523 с.

.        Ендовицкий Д.А., Рахматулина P.P.; под ред. Д.А. Ендовицкого. Бухгалтерский и налоговый учет на малом предприятии: учебное пособие / - М.: КНОРУС, 2007. - 256 с.

.        Пономарева Г.А. Самоучитель по бухгалтерскому учету. Москва 2008, 160 с.

.        Старовойтова Е.В., Соловьева О.В., Полякова С.И. Бухгалтерский учет. Теис, 2008.

.        Шеремет А.Д., Сайфулин Р.С. Экономический анализ финансово-хозяйственной деятельности. М.: Инфра-М, 2007. 312 с.


Не нашли материал для своей работы?
Поможем написать уникальную работу
Без плагиата!
Без нейросетей!