Проектирование информационной системы документооборота в образовательной системе

  • Вид работы:
    Дипломная (ВКР)
  • Предмет:
    Информационное обеспечение, программирование
  • Язык:
    Русский
    ,
    Формат файла:
    MS Word
    1,93 Mb
  • Опубликовано:
    2012-02-09
Вы можете узнать стоимость помощи в написании студенческой работы.
Помощь в написании работы, которую точно примут!

Проектирование информационной системы документооборота в образовательной системе

ОГЛАВЛЕНИЕ

ВВЕДЕНИЕ

ГЛАВА 1. АНАЛИЗ ПРИМЕНЕНИЯ ИНФОРМАЦИОННЫХ СИСТЕМ ДОКУМЕНТООБОРОТА В ОБРАЗОВАНИИ

1.1 Информационные системы управления в образовании

.2 Описание документооборота института и кафедры

1.3 Анализ технологии документооборота на основе диаграмм SADT (IDEF0)

1.4 Обоснование проектных решений по видам обеспечения

ГЛАВА 2. ПРОЕКТИРОВАНИЕ ИНФОРМАЦИОННОЙ СИСТЕМЫ ДОКУМЕНТООБОРОТА НА КАФЕДРЕ

.1 Информационно-логическая модель предметной области на основе ER

.2 Разработка базы данных на основе даталогического моделирования в среде MS Access

.3 Функционально-структурная схема автоматизированной системы документооборота кафедры

2.4 Реализация программных модулей системы

ЗАКЛЮЧЕНИЕ

СПИСОК ЛИТЕРАТУРЫ

ПРИЛОЖЕНИЯ

ВВЕДЕНИЕ

Актуальность темы. Период перехода к информационному обществу сопровождается информатизацией образования, которое основано на новых технологиях: в процесс хранения и обработки информации внедряются автоматизированные системы, основной частью которых являются новые информационные технологии.

Документооборот любой кафедры высшего учебного заведения является одним из наиболее трудоемких процессов, требующий значительных трудовых и временных затрат. При этом важно учитывать, что наличие в полном объеме правильно разработанных документов является одним из важнейших показателей успешной работы кафедры в целом. Контрольные мероприятия министерства образования, связанные с лицензированием и аккредитацией учебного заведения, включают, в первую очередь, проверку состояния документации его кафедр.

Основную нагрузку по поддержке процессов кафедры, связанных с документооборотом, несут на себе методист кафедры и заведующий. Как правило, каждый документ хранится на кафедре в двух формах: электронной - виде компьютерного файла на жестком диске компьютера кафедры и на бумажном носителе в распечатанном виде, сброшюрованном в конкретную папку документов в соответствии с принятой классификацией. При этом, число таких папок существенно, а количество хранящихся документов, как минимум, на порядок больше.

Несмотря на строгую классификацию, поиск документов представляет собой некоторые сложности. Причем, это касается и поиска электронных копий документов. Поиск же определенных разделов в документе представляет собой еще более трудоемкую задачу. Особенно усложняется анализ и поиск информации в других источниках, имеющих логические и информационные связи с текущим документом.

Наиболее эффективным способом решения перечисленных проблем является разработка информационной системы, основанной на реляционной базе данных документов кафедры, которая автоматически поддерживает логические связи и целостность данных, что существенно снижает вероятность ошибок при анализе информации, содержащейся в документах и разработке новых документов на основе имеющейся информации.

В соответствии с темой дипломная работа изучает вопросы автоматизации процессов, связанных с документооборотом кафедры информатики нашего института, что обуславливает ее актуальность.

Степень разработанности темы. В настоящее время тема документооборота учебных заведений разработана в значительной степени. Однако, документооборот кафедры, как правило, входит в единую систему управления информацией всего учебного заведения (ИСУ ВУЗ) как один из его элементов. Очевидно, разработка подобных систем для решения автономных задач кафедры крупными организациями не считается целесообразной. В результате, небольшие учебные заведения с числом студентов 1 - 2 человек, остаются вообще без систем электронного документооборота кафедр и других подразделений. Это позволяет сделать вывод о том, что степень разработанности темы нельзя считать полной и, соответственно имеет смысл продолжить исследования в этой области.

Целью данной работы является разработка информационной системы для автоматизации процесса документооборота кафедры информатики вуза.

Задачи работы. Для достижения обозначенной цели в рамках дипломной работы требуется решить ряд задач:

-   раскрыть информационный и функциональный анализ предметной области;

-       обосновать выбор проектных решений;

-       разработать информационные модели для адекватного описания информационных объектов предметной области;

-       разработать функционально-структурную схему проектируемой системы на основе выполненного функционального анализа;

-       разработать структуру и проектирование базы данных;

-       разработать программные модули информационной системы.

Объектом работы является процесс документооборота кафедры информатики института.

Предметом работы является автоматизированная информационная система для автоматизации документооборота кафедры информатики Нижнекамского муниципального института.

В ходе проведения исследований в рамках дипломной работы применялись различные информационные методы, в том числе, методы:

-       структурного анализа и проектирования SADT, в частности IDEF0;

- информационного анализа на основе диаграмм «сущность-связь» (ER-диаграмм);

-       функционального анализа, основанные на требованиях ГОСТ 19.701-90;

-       даталогического проектирования реляционных моделей баз данных;

-       моделирования и пр.

Эмпирические источники. Эмпирические источники информации для решения задач дипломной работы включают в себя данные преддипломной практики, а также опубликованные работы других авторов, на которые в тексте данной работы имеются ссылки.

Апробация результатов исследования. Основные теоретические положения и выводы были представлены на заседании кафедры информатики Нижнекамского муниципального института и на межрегиональной студенческой научно-практической конференции «Актуальные проблемы современного российского общества и роль образования в их разрешении» (13 мая 2010 г., НМИ).

Научная и практическая ценность работы. Научная ценность работы состоит в результатах, полученных при проведении теоретических исследований на первом этапе работы, в том числе с использованием литературных источников. Практическая ценность работы заключается в разработке успешно функционирующей информационной системы для автоматизации документооборота кафедры информатики нашего института.

Положение, выносимое на защиту: при использовании информационной системы, процесс документооборота кафедры информатики института, станет более эффективным.

Структура работы. Дипломная работа состоит из введения, двух глав, которые подразделяются на параграфы, заключения, списка литературы и приложений. Работа изложена на 61 странице, включает 7 таблиц и 14 рисунков. Библиографический список состоит из 52 источников.

ГЛАВА 1. АНАЛИЗ ПРИМЕНЕНИЯ ИНФОРМАЦИОННЫХ СИСТЕМ ДОКУМЕНТООБОРОТА В ОБРАЗОВАНИИ

.1      Информационные системы управления в образовании

В условиях информатизации всех сфер жизни общества приоритетное значение имеет использование информационных и телекоммуникационных технологий в сфере образования. Информатизация образования имеет два направления: внедрение информационных технологий непосредственно в процесс обучения и информатизация системы управления образованием. В условиях модернизации системы образования, обновления содержания, методов и форм организации учебного процесса в число приоритетных направлений создания образовательной информационной среды входит совершенствование управления образованием на основе информационных технологий.

Информационная система - взаимосвязанная совокупность средств, методов и персонала, используемых для хранения, обработки и выдачи информации в интересах достижения поставленной цели [19, с. 127].

Процессы, обеспечивающие работу информационной системы любого назначения состоят из следующих блоков:

1)      ввод информации из внешних или внутренних источников;

2)      обработка входной информации и представление ее в удобном виде;

)        вывод информации для представления пользователям или передачи в другую систему;

)        обратная связь - это информация, переработанная людьми данного учебного учреждения для коррекции входной информации [21, с. 2].

Центральным ядром информационной системы управления, с помощью которого осуществляется ее автоматизация, является ЭВМ. Возможны два способа взаимодействия между ЭВМ, объектом и органом управления.

В первом случае ЭВМ используется, как правило, для решения отдельных периодически повторяющихся трудоемких задач. Сбор информации ведется вручную, так же осуществляется и подготовка документов с управляющими воздействиями. Подобная система может быть названа системой обработки данных. Обращение пользователей к системам обработки данных чаще всего приводит к обновлению информации; вывод информации может вовсе отсутствовать или представлять собой результат программной обработки хранимых сведений, а не сами сведения.

Во втором случае основная информация о состоянии управляемого объекта собирается автоматически машиной. ЭВМ перерабатывает поступающую информацию и в том или ином виде готовит выходную документацию, после чего выносится решение о воздействии на объект.

В автоматизированных системах управления выдаваемая выходная документация может быть представлена в виде:

-       переработанной, упорядоченной совокупности сведений об управляемом объекте. На основании их человек (или группа людей) принимает решение о характере воздействия на объект. Это свойственно системе обработки данных, но не собственно автоматизированной системе;

-       совокупности рекомендаций (вариантов решения) относительно характера воздействия на управляемый объект. Окончательное решение в данном случае принимает человек. Такая реализация наиболее типична для автоматизированных систем управления [33, с. 4].

Информационная система управления определяется следующими свойствами:

1)      любая информационная система может быть подвергнута анализу, построена и управляема на основе общих принципов построения систем;

2)      информационная система является динамичной и развивающейся;

)        при построении информационной системы необходимо использовать системный подход;

)        информационную систему следует воспринимать как человеко-компьютерную систему обработки информации.

Внедрение информационных систем может способствовать:

-       обеспечению достоверности информации;

-       освобождению пользователей от рутинной работы за счет ее автоматизации;

-       совершенствованию структуры потоков информации и системы документооборота в учреждении;

-       замене бумажных носителей данных на электронные, что приводит к более рациональной организации переработки информации на компьютере и снижению объемов документов на бумаге;

-       получению более рациональных вариантов решения управленческих задач за счет внедрения математических методов и интеллектуальных систем и т.д. [24, с. 87].

В отечественной системе образования первые информационные системы управления создавались еще в 60-е годы.

Можно выделить следующие уровни управленческой деятельности с использованием ЭВМ в системе образования:

1)      управление обучением и развитием отдельного учащегося;

2)      управление учебным процессом в рамках одного учебного заведения;

)        управление работой группы родственных учебных заведений;

)        управление учебными заведениями по территориальному принципу;

)        управление системой народного образования страны.

На первом уровне задачи управления совпадают в значительной мере с задачами обучения с помощью компьютеров [46, с. 3].

На втором уровне реальные успехи достигнуты, прежде всего, в вузах. С одной стороны, государственное высшее учебное заведение достаточно велико по контингенту учащихся и преподавателей и имеет достаточно большую материальную базу для того, чтобы использование компьютеров в управлении было экономически оправдано, с другой - в вузах, особенно технических, существуют достаточно профессионально подготовленные кадры для решения проблемы информатизации управления. При этом преследуются следующие цели:

-       повышение качества подготовки специалистов за счет совершенствования управления со стороны ректората, деканатов, кафедр;

-       повышение качества учебной, учебно-методической, научно-исследовательской деятельности на основе оперативной информации;

-       повышение эффективности в разработке учебных планов и программ, составление расписания занятий, других видов аудиторной и внеаудиторной работы [2, с. 102].

Современный вуз представляет собой ту организацию, которая в силу свой направленности обязаны представлять собой островок будущего информационного общества. Внедрение современной информационно-управляющей системы позволяет обеспечить повышение качества управления вузом и гарантировать руководителям разных уровней своевременное получение и первичную обработку всех их касающихся информационных потоков. Результатом внедрения информационной системы управления вузом является повышение качества принимаемых решений, непосредственно влияющих на эффективность работы вуза.

Внедрение автоматизированной системы управления в деятельность образовательного учреждения позволяет решить следующие задачи:

-       добиться прозрачности всех процессов управления образовательным учреждением;

-       планировать учебную нагрузку преподавателей, контролировать ее выполнение и составлять расписание занятий;

-       контролировать успеваемость, посещаемость занятий и оплату за обучение с момента поступления до выпуска обучаемого;

-       повысить контроль качества оказания образовательных услуг студенту;

-       автоматизировать документооборот с подготовкой всей необходимой учебной документации и контролировать исполнительскую дисциплину сотрудников, участвующих в организации учебного процесса;

-       реализовывать изучение отдельных учебных дисциплин или всего учебного плана с применением дистанционных технологий [20, с. 1].

Одной из таких автоматизированных систем управления является Программный комплекс «Интегрированная Система Управления ВУЗом» (ИСУ ВУЗ). Главными особенностями ИСУ ВУЗ являются:

1.      Многофункциональность: решение всех основных задач по управлению учебным процессом в рамках единой информационной системы с возможностью быстрого доступа к необходимым данным для любого участника в соответствии с его индивидуальными правами;

2.      Модульная структура, реализуемая подсистемами обеспечения, планирования и организации учебного процесса, а также информационно-аналитической подсистемой. Использование большого числа настраиваемых параметров позволяет гибко распределять функции подсистем среди рабочих мест организаторов учебного процесса и в целом адаптировать систему под особенности конкретного ВУЗа;

3.      Интегрированность подсистем документооборота и контроля исполнительской деятельности, что позволяет автоматически формировать полный комплект документов по движению студентов и сотрудников, планированию и контролю учебного процесса, а также автоматически отслеживать выполнение принятых решений в соответствии с нормативными параметрами;

4.      Открытость: возможность взаимодействия с другими автоматизированными системами (бухгалтерскими, охранными системами контроля доступа и т.д.);

.        Возможность предоставить студенту самостоятельную работу с учебным материалом и проведение самоконтроля полученных знаний с применением современных информационных технологий.

Программными подсистемами интегрированной системы управления вузом являются: подсистема обеспечения учебного процесса, планирования учебного процесса, организации учебного процесса, информационно-аналитическая система [20, с. 2].

Для успешной организации управленческой деятельности вуза необходимо уметь не только анализировать образовательный процесс, но и выявлять наиболее значимые проблемы, находить эффективные пути их решения. При этом необходимо оптимизировать управленческую деятельность вуза в связи с возрастающими требованиями к качеству образования и в условиях постоянно увеличивающегося объема управленческой информации.

1.2 Описание документооборота института и кафедры

Управление информационными ресурсами имеет для деятельности любого учреждения особое значение. В современном мире учреждения сталкиваются с необходимостью обработки колоссального объема информации. В большинстве учреждений со сложной структурой важное значение имеет уровень организации взаимодействия подразделений и порядок обмена информацией. Большая часть информации передается в виде документов на бумажном носителе (обмен служебной документацией и отчетностью) [4, с. 28].

Документооборот учреждения - это совокупность взаимосвязанных процедур, обеспечивающих движение документов в учреждении с момента их создания или поступления и до завершения исполнения или отправки.

В целях рациональной организации документооборота все документы распределяются на документопотоки: регистрируемые и незарегистрированные документы, входящие, исходящие и внутренние документы, документы, поступающие или направляемые в вышестоящие подразделения, документы, направляемые или поступающие из подведомственных учреждений, и др. Под документопотоком понимается совокупность документов, выполняющих определенное целевое назначение в процессе документооборота. Поступающие в организацию документы образуют поток входящей документации, которые, пройдя необходимые инстанции обработки, разбиваются на подпотоки в виде конкретных поручений, попадающих в конечном итоге к конкретным сотрудникам для ознакомления и на исполнение.

В подразделениях из документации, формируемой сотрудниками, так же образуются документопотоки, которые в результате сливаются в единый поток исходящей документации. А документы, созданные в организации и не предназначенные к выходу за ее пределы составляет поток внутренней документации [6, с. 98].

Важной характеристикой документооборота является его объем. Под объемом документооборота понимается количество документов, поступивших в организацию и созданных ею в течение определенного периода времени (как правило, года). Объем документооборота - важный показатель, используемый в качестве критерия при выборе организационной формы делопроизводства, организации информационно-поисковой системы по документам учреждения, установлении структуры службы делопроизводства, ее штатного состава и другие.

Наряду с организацией документооборота входит хранение документов и их использование в деятельности учреждения. Система хранения документов - это совокупность средств, способов и приемов учета и систематизации документов с целью их поиска и использования в текущей деятельности учреждения.

Для системы хранения документов наиболее значимыми являются понятия «номенклатура дел» и «дело». Под номенклатурой дел понимается систематизированный перечень заголовков дел, формируемых в делопроизводстве учреждения, расположенных в определенной последовательности с указанием сроков их хранения; под делом понимается совокупность документов по отдельному вопросу или участку деятельности, сформированных в хронологической или иной последовательности и подшитых в отдельную обложку [25, с. 207].

Управленческие документы составляют ядро учрежденческой документации. Именно они обеспечивают управляемость объектов, как в рамках всего государства, так и в отдельной организации. Эти документы представлены комплексом систем, основными из которых являются следующие системы документации.

1.  Организационно-правовая документация. Организационная деятельность учреждения выражается в разработке и утверждении комплекса организационно-правовых документов, содержащих правила, нормы, положения, устанавливающие статус организации, структуру, штатную численность и должностной состав, функциональное содержание деятельности организации в целом, ее подразделений и работников, их права, обязанности, ответственность и другие аспекты. К организационно-правовым документам относятся: устав организации, положение об организации; положения о структурных подразделениях; должностные инструкции работникам, правила, памятки и др. Организационно-правовые документы, с точки зрения срока действия, относятся к бессрочным и действуют до их отмены или до утверждения новых.

2.      Распорядительная документация. Основное назначение распорядительных документов - регулирование деятельности, позволяющее органу управления обеспечивать реализацию поставленных перед ним задач, получать максимальный эффект от своей деятельности и деятельности организаций, входящих в его систему.  Распорядительные документы содержат решения, идущие сверху вниз по системе управления: от управляющего органа к управляемому, т.е. от вышестоящего к подведомственному, от руководителя организации к структурным подразделениям и работникам [27, с. 478].

3.      Информационно-справочная и справочно-аналитическая документация. Информация о фактическом положении дел в системе управления содержится в различных источниках, но важнейшее место среди них занимают справочно-информационные и справочно-аналитические документы: акты, справки, докладные записки, переписка и др. Документы этой группы сообщают сведения, побуждающие принимать определенные решения, иначе говоря, - инициируют управленческие решения, позволяют выбрать тот или иной способ действия.

4.      Отчетная документация. Отчетную документацию составляют документы, содержащие сведения о результатах деятельности учреждения за определенный период времени - год, полугодие, квартал, месяц, декада. Отчетные документы могут составляться по различным направлениям деятельности организации: о результатах функциональной деятельности подразделений и в целом организации, о результатах научно-исследовательской или научно-внедренческой деятельности, о результатах рекламной деятельности (рекламных кампаний), о выполнении отдельных, разовых мероприятий [37, с. 89].

Документооборот мы рассмотрели на примере Муниципального автономного образовательного учреждения высшего профессионального образования «Нижнекамский Муниципальный институт» (в дальнейшем, НМИ). НМИ является организацией, осуществляющей образовательную деятельность в области профессиональной подготовки и переподготовки населения г. Нижнекамска и Нижнекамского района Республики Татарстан на основании соответствующей лицензии [41, с. 1]. Организационная структура НМИ представлена рисунке 1.

В целях рациональной организации службы документационного обеспечения управления в НМИ, а также строгого соблюдения действующих нормативных и методических документов в сфере документации и информации разработано Положение по делопроизводству. Положение устанавливает единую систему делопроизводства в институте и его структурных подразделениях, порядок подготовки, оформления, прохождения, контроля за исполнением, учетом, хранением, печатанием, копированием и тиражированием служебных документов [38, с. 4].

К структурным подразделениям, организующим документооборот НМИ относятся:

1.       Ректорат (издает приказы, распоряжения по структурным подразделениям, разрабатывает положения института);

2.       Деканаты (издает приказы по студентам, хранит личные карточки студентов, регистрирует документы, сдают документы в архив и т.д.);

.        Кафедры (получают документы, издают их, хранят учебные планы, после заседания кафедры составляются протоколы, планы работы кафедры, сдают документы в архив и т.д.);

.        Отдел кадров (хранит личные дела сотрудников и студентов, заполняет трудовые книжки, издает приказы по личному составу, регистрирует выдачу дипломов, справок, документов и т.д.);

.        Бухгалтерия (ведет прием денежных средств от студентов, выдает заработную плату и стипендию, выдает справки о заработной плате и т.д.).

На факультетах издаются приказы по студентам, а также часть общих приказов. Приказы по личному составу составляются на основании заявления с визами, контракта в отделе кадров института. На документах прилагаемых к приказу (указанных в основании каждого приказа) руководитель подразделения, т.е. декан, ставит свою резолюцию. При подписании приказа все документы подкалываются к нему. В другие ВУЗы, при переходе студентов, готовится академическая справка, в которой указываются пройденные студентом предметы, оценки по ним и т.д. Она печатается на бланке государственного образца, подлежащей строгому учету.

Каждый семестр в институте проводится рейтинг-контроль, который проходит в три этапа: первый и второй промежуточные рейтинги и третий - экзаменационная сессия. На первый рейтинг готовятся экзаменационные ведомости, которые затем разносятся по кафедрам. После завершения рейтинг - контроля ведомости сдаются в деканат, где регистрируются результаты, выявляются студенты-задолжники. Потом ведомости также выдаются и собираются на втором рейтинге и экзаменационной сессии [3, с. 12].

При прохождении студентами практики на предприятии кафедра готовит письма, в которых указывается фамилия, имя, отчество студента, подписывается, и ставиться печать, затем они передаются на предприятие.

В конце учебного года происходят защиты выпускных работ. Протоколы заседаний государственной аттестационной комиссии заполняются на защите выпускных работ. После завершения защит студентов, выписываются дипломы и распечатываются вкладыши к дипломам и затем передаются в отдел кадров для выдачи. В деканате подготавливаются акты выдачи дипломов, под каким номером, кому был выдан диплом. Учебные карточки и зачетные книжки после обработки сдаются в архив [24, с. 154].

документооборот образовательный проектный моделирование

 

Рис. 1. Организационная структура Нижнекамского муниципального института

Кафедра - основное учебно-научное подразделение института. Главной задачей кафедры является организация и осуществление на высоком уровне учебной, методической и научной работы, научных исследований по профилю кафедры, подготовки научно-педагогических кадров и повышения их квалификации. Кафедру возглавляет заведующий кафедрой, который непосредственно подчиняется ректору института.

Заведующий кафедрой имеет право участвовать в работе всех подразделений института, где обсуждаются вопросы деятельности кафедры; утверждает планы работы кафедры, индивидуальные планы работы преподавателей и сотрудников кафедры и другие документы; осуществляет распределение учебной нагрузки; представляет ректору института предложения по приему на работу, увольнению и перемещению работников кафедры, их моральному и материальному поощрению [50, с. 64].

Заведующий кафедрой несет личную ответственность за деятельность кафедры. В состав кафедры входят профессора, доценты, старшие преподаватели.

На кафедре ежемесячно проводится заседания кафедры по разработанным планам работы. Все протоколы после этого подшиваются. Также на кафедре оформляются учебные планы, календарные планы, рабочие программы, планы к расписанию. Кафедра должна иметь документацию, отражающую содержание и методику проведения учебного процесса. Кафедра:

-       организует и проводит на современном уровне учебную и учебно-методическую работу, в том числе разрабатывает учебные планы, тематику и программы курсов и семинаров, курсовых и дипломных работ и проектов, устанавливает все формы проведения занятий, соотношение между лекционными, практическими и лабораторными занятиями, распределяет учебные поручения, организует контроль за учебой студентов;

-       формирует планы научных исследований, организует их проведение и осуществляет контроль выполнения;

-       организует и контролирует повышение квалификации и переподготовку преподавателей и сотрудников кафедры;

-       способствует распространению научных знаний и осуществляет культурно-просветительскую деятельность среди населения;

-       вносит на рассмотрение Ученого совета института предложения о кандидатурах на замещение должностей, на представление к ученым и почетным званиям;

-       осуществляет иную деятельность, предусмотренную настоящим Уставом НМИ и действующим законодательством [41, с. 12].

Огромное количество различных служебных документов возникающих в процессе деятельности кафедры требует правильного распределения. Исполненные документы подшиваются в дела, при необходимости их нахождения, существует классификатор, которым является номенклатура дел.

В номенклатуре дел кафедры указано 17 наименований и 35 дополнительных папок. Нумерация в номенклатуре дел состоит из индекса структурного подразделения, например кафедра информатики - 25 и номера дела, например 25-01 - «Копии приказов и распоряжений ректора и проректоров общие». Пример номенклатуры дел кафедры показан в приложении A.

1.3 Анализ технологии документооборота на основе диаграмм SADT (IDEF0)

При проектировании информационных систем во всем мире принято преимущественно использовать технологии структурного анализа и проектирования SADT. Применение этой технологии предусматривает построение семейных диаграмм IDEF0, IDEF1, IDEF1X, IDEF2 и т.д. Анализ информационной системы документооборота проводится с помощью диаграммы IDEF0.

При создании новых систем IDEF0 можно использовать сначала для задания требований к системе и ее функциям, а затем для разработки собственно системы, которая соответствует заданным требованиям и исполняет заданные функции. При работе с существующими системами с помощью IDEF0 можно анализировать выполняемые системой функции и документировать механизмы (средства), которыми это достигается [47, с. 163].

Результатом применения IDEF0 является модель. Модель состоит из диаграмм, текста и словаря терминов, имеющих перекрестные ссылки друг на друга [48, с. 84]. Диаграммы - основной компонент модели. Все функции и взаимодействия отображаются на диаграммах в виде прямоугольников (функции) и стрелок (взаимодействия).

Целью разрабатываемой модели является «Определить действия для качественного документооборота кафедры».

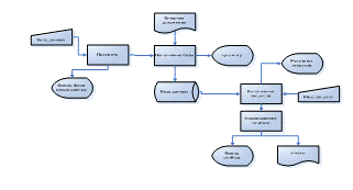
Диаграмма самого верхнего уровня называется А-0 модель «Документооборот кафедры» представлена на рисунке 2.

На данной диаграмме один блок «Документооборот кафедры» и 9 дуг, входящих в блок и исходящих из него. Расположение дуг относительно блока не случайно. Каждая сторона блока имеет вполне определенное назначение: левая сторона блока предназначена для входов (материал или информация, которые используются или преобразуются для получения результата), верхняя - для управления (правила, стратегии, стандарты); правая - для выходов (материал или информация, получаемые в результате выполнения процесса), нижняя - для механизмов (ресурсы, которые выполняют процесс). Такое обозначение отражает определенные принципы активности: входы преобразуются в выходы, управления ограничивают или предписывают условия выполнения, исполнители описывают, за счет чего выполняются преобразования [14, с. 378]. Так, в данном случае «Документы структурных подразделений института» посредством действий «Методиста кафедры» и « Технических средств» должны преобразоваться в «Планы, отчеты и протоколы заседаний», «Семестровые и 5-летние планы», «Документы по группам, сотрудникам». Управляющую роль здесь выполняет «Устав НМИ», «ГОС ВПО», «Требования к оформлению документов в НМИ».

Обобщающая диаграмма верхнего уровня является в своем роде уникальной, поскольку содержит один единственный блок. Все остальные диаграммы IDEF0 - модели обычно содержат от 3 до 6 блоков, при этом каждая такая диаграмма должна детализировать некоторый блок уже имеющейся в модели диаграммы [44, с. 112]. Диаграмма А0, детализирует блок «Документооборот кафедры» обобщающей диаграммы А-0 (рисунок 3).

На диаграмме А0 уже присутствуют 3 блока: «Получение документов», «Регистрация документов», «Текущая работа с документами» (рисунок 3). Блоки на IDEF0-диаграмме размещаются в порядке важности и пронумерованы в соответствии с порядком их доминирования. На диаграмме А0 - это номера А1, А2, А3.

Диаграмма А0 является диаграммой-потомком по отношению к диаграмме А-0, а диаграмма А-0, в свою очередь, является родительской диаграммой для А0. Для стыковки диаграммы-потомка с родительской диаграммой используются те же дуги входов, дуги выходов и дуги механизмов. Никаких других входов, выходов, дуг управления или механизмов на диаграмме А0, кроме тех, что присутствовали на А-0, появиться не может [34, с. 124].

Из диаграммы А0 видно как реализованы связи между блоками. По отношению к диаграмме А0 могут в дальнейшем появиться 3 диаграммы-потомка А1, А2, А3 каждая из которых будет детализировать блок с таким названием.

Исходя из цели модели, заданной на начальном этапе проектирования, проведем, детализацию блока «Текущая работа с документами» получим следующую диаграмму.

На рисунке 4, диаграмма А3 «Текущая работа с документами», детализирующая блок А3 диаграммы А0. На данной диаграмме 3 блока: «Добавление документа» - блок А3-1, «Просмотр и редактирование» - блок А3-2, «Печать документа» - блок А3-3. Таким образом, имеется одна дуга входа: - «Открытие БД»; три дуги управления: «Требования к БД», «ГОС ВПО, «Устав НМИ»»; одна дуга выхода: «Документы для кафедры» и две дуги механизмов: «Методист кафедры» и «Технические средства».

Анализ, проведенный с помощью диаграммы IDEF0, позволяет определить основные операции, которые имеют в документообороте кафедры. Это позволит на последующих этапах работы над автоматизированной системой определить основные функции, которые будет необходимо реализовать. Описание процессов проектирования на основе выполненного анализа приводится в главе 2.

1.4 Обоснование проектных решений по видам обеспечения

Автоматизированные системы в образовании в качестве составных элементов включают: техническое, информационное, программное, технологическое, организационное обеспечения.

Техническим обеспечением информационных систем называется комплекс технических средств, предназначенных для работы информационной системы, а также соответствующая документация на эти средства и технологические процессы.

Комплекс технических средств составляют:

-   компьютеры;

-   устройства передачи данных и линии связи;

-   оргтехника и устройства автоматизированного съема информации;

-   устройства сбора, накопления, обработки, передачи и вывода информации [9, с. 367].

Процесс автоматизации поставленной задачи требует выбора, необходимого технического обеспечения. Необходим компьютер для работы в основном с офисными приложениями (электронными таблицами, текстовым редактором, базами данных), то выбираем системный блок с процессором, производительность которого является достаточной, для решения поставленных задач.

При решении поставленной задачи необходимо постоянно выводить на печать, копировать и сканировать большое количество документов. Выбирая принтер, ксерокс и сканер надо учитывать, чтобы были высокая скорость печати, надежность и удобство эксплуатации при относительно низкой цене [42, с. 198].

Клавиатура, мышь и монитор необходимы для полноценной работы с системой и ее визуальными компонентами. Их технические характеристики не критичны.

Постановке задаче удовлетворяет компьютер со следующими характеристиками:

Таблица 1

Состав и основные характеристики ПЭВМ

Описание характеристики

Характеристики

Конфигурация системного блока

Материнская плата

Процессор

Pentium IV

Оперативная память

1024 МБ

Емкость НЖМД

120 ГБ

Монитор

Размер

17’

Мультимедиа

Нет

Принтер

Тип

Лазерный

Формат

А4


Для связи с файловым сервером БД необходимо наличие сетевой платы. Наиболее распространенным типом сетевых плат является Ethernet. Количество локальных пользователей - как правило, не превышает двух десятков. Количество обращений к серверу происходит по мере необходимости пользователя. Объем передаваемой информации одному пользователю зависит от параметров запроса пользователя и может достигаться нескольких Мб. Сервисной программой на сервере передается по сети бинарный файл, полученный с контроллера, он достигает несколько Кб. С технологией файл-сервер реализуемой в создаваемой системе будет загрузка сети, при которой желательно использовать сетевые платы в 100 Мбит/с [51, с. 64].

В информационных системах одним из основных форм обеспечения является информационное обеспечение. Информационное обеспечение - это совокупность единой системы классификации и кодирования информации, унифицированных систем документации, схем информационных потоков, циркулирующих в учреждении, а также методологии построения баз данных [40, с. 364].

Основным способом реализации информационного обеспечения является подсистема управления базами данных. База данных (БД), в соответствии с определением - именованная совокупность данных, отражающая состояние объектов и их отношений в рассматриваемой предметной области. Система управления базами данных (СУБД) - совокупность языковых и программных средств, предназначенных для создания, ведения и совместного использования БД многими пользователями [5, с. 597].

Информационное обеспечение ИС является средством для решения следующих задач:

-       однозначного и экономичного представления информации в системе (на основе кодирования объектов);

-       организации процедур анализа и обработки информации с учетом характера связей между объектами (на основе классификации объектов);

-       организации взаимодействия пользователей с системой (на основе экранных форм ввода-вывода данных);

-       обеспечения эффективного использования информации в контуре управления деятельностью объекта автоматизации (на основе унифицированной системы документации).

Информационное обеспечение ИС включает два комплекса: внемашинное информационное обеспечение (классификаторы технико-экономической информации, документы, методические инструктивные материалы) и внутримашинное информационное обеспечение (макеты/экранные формы для ввода первичных данных в ЭВМ или вывода результатной информации) [18, с. 496].

К информационному обеспечению предъявляются следующие общие требования:

-       информационное обеспечение должно быть достаточным для поддержания всех автоматизируемых функций объекта;

-       для кодирования информации должны использоваться принятые классификаторы;

-       для кодирования входной и выходной информации, которая используется на высшем уровне управления, должны быть использованы классификаторы этого уровня;

-       должна быть обеспечена совместимость с информационным обеспечением систем, взаимодействующих с разрабатываемой системой;

-       в информационной системе должны быть предусмотрены средства контроля входной и результатной информации, обновления данных в информационных массивах, контроля целостности информационной базы, защиты от несанкционированного доступа [15, с. 92].

Данные, сформированные в информационные массивы, образуют информационную базу данных, которая используется для решения поставленной задачи. Для эффективного доступа к базе, необходимо определить модель логической структуры базы данных.

Существует три модели логической структуры базы данных (по способу установления связей между данными): иерархическая, сетевая и реляционная. В проектируемом варианте выбирается реляционная модель, так как она является простейшей и наиболее привычной формой представления данных в виде таблицы. Строка таблицы эквивалентна записи файла базы данных, а колонка - полю записи. Доступ к элементу данных осуществляется посредством связи требуемой строки (записи) с требуемой колонкой (полем). Достоинство реляционной модели данных заключается в простоте, понятности и удобстве физической реализации на ЭВМ. Именно простота и понятность для пользователя явились основной причиной их широкого использования.

Обоснование проектных решений по программному обеспечению включает выбор операционной системы и системы управлениями базами данных для разработки и последующего функционирования автоматизированной системы документооборота.

Операционная система (ОС) - так называется первая и самая главная программа, благодаря которой становится возможным общение между компьютером и человеком [26, с. 32]. ОС принимает на себя сигналы-команды, которые посылают другие программы, и «переводит» их на понятный машине язык. ОС управляет всеми подключёнными к компьютеру устройствами, обеспечивая доступ к ним другим программам. Задача ОС - обеспечивать удобство работы с компьютером для человека-пользователя. Каждая ОС состоит из трех обязательных частей:

1)      первая - ядро, командный интерпретатор, «переводчик» с программного языка на «железный», язык машинных кодов;

)        вторая - специализированные программы для управления различными устройствами, входящими в состав компьютера;

)        третья часть - удобная оболочка, с которой общается пользователь - интерфейс;

В качестве операционной системы была выбрана ОС - Windows XP.

Тогда система управления базами данных должна быть рассчитана для работы в выбранной операционной системе. В мире существует множество систем управления базами данных документооборота. Несмотря на то, что они могут по-разному работать с разными объектами и предоставляют пользователю различные функции и средства, большинство СУБД опираются на единый устоявшийся комплекс основных понятий [1, с. 19]. Это дает возможность рассмотреть одну систему и обобщить ее понятия, приемы и методы на весь класс СУБД. Примером таких систем является Евфрат-Документооборот.

Евфрат - для малых и средних учреждений (от 5 до 120 компьютеров), стремящихся организовать эффективную работу с корпоративными документами, как отдельных сотрудников, так и организации в целом, наладить на современном уровне делопроизводственный процесс компании, организовать электронный архив документов различных типов.

Евфрат - это решение для автоматизации делопроизводства, создания и ведения электронного архива документов самых различных типов: тексты, электронные таблицы, графические изображения, аудио и видео. Система позволяет вносить документы в архив, снабжать их необходимыми реквизитами, систематизировать их, размещая в системе иерархических папок, и находить, используя разнообразные средства поиска документов. Найденный документ можно просматривать во встроенном режиме просмотра с сохранение первозданного вида документов, без вызова внешних программ.

Дополнительные возможности:

-       показ папок и картотек в виде таблицы значений реквизитов, с возможностью масштабирования ячеек и экспорта в Excel. Возможность фильтрации таблицы по реквизитам;

-       печать или запись в файл отчетов по документам в папке или при разметке по картотеке;

-       совместная работа с другими приложениями - MS Office, Netscape Navigator, Microsoft Internet Explorer , Photoshop и т.д;

Новый подход к созданию документов:

-       новый единый диалог создания и корректировки документов из различных источников;

-       предварительный просмотр файлов перед внесением в систему;

-       мастер создания документов, который сам предлагает пользователю варианты создания новых документов в системе;

-       слежение за директориями. Евфрат автоматически отслеживает все изменения, происходящие с документами в указанных директориях на локальных и сетевых дисках;

-       загрузка Интернет документов с показом WWW-сервера в виде дерева.

Евфрат также позволяет производить архивирование документов, зарегистрированных в базе системы [52, с. 4].

Для того чтобы сотрудники кафедры эффективно работали с большим информационным потоком, база данных должна отвечать следующим требованиям:

-       хранение больших объёмов актуальной и достоверной информации;

-       простота обращений пользователей к БД;

-       возможность внесения, изменения, удаления, сортировки и других манипуляций с данными БД;

-       поиск информации по различным группам признаков;

-       возможность расширения и реорганизации данных в БД при изменениях предметной области.

В виду того, что на кафедре вся документация ведется в текстовом редакторе Word и табличном редакторе Excel, для автоматизации работы и ведения учета документации была выбрана система управления базами данных Access. Выбор обосновывается несколькими факторами преимущества:

1.       Приложение Access является реляционной СУБД, которая поддерживает все средства и возможности по обработке данных, свойственные реляционным моделям. При этом информация, которую необходимо хранить в соответствующих БД, может быть представлена в практически любом формате, частности, текстовом, графическом, числовом, денежном, дата или время и т.д.;

2.       Среди средств, которые предлагает СУБД Access нельзя не отметить возможность динамического обмена данными (DDE) между Access и другими приложениями, которые поддерживают эту технологию. Также имеется возможность применения технологии ActiveX, позволяющей использовать разработчику в своем программном продукте не только, те объекты, которые свойственны данному приложению (в частности, Access), но и объекты других приложений (например, Excel или Word);

.        При обработке данных в Access используется структурированный язык запросов SQL, который без преувеличения можно назвать стандартным языком БД. С его помощью можно выполнять самую разнообразную обработку имеющихся данных, в частности, создавать выборки требуемой структуры, вносить необходимые изменения в имеющиеся БД, преобразовывать или удалять таблицы, формировать данные для отчетов и многое другое;

.        Важным преимуществом СУБД Access является то, что с ее помощью можно разрабатывать системы, которые обрабатывают БД как на отдельном компьютере, так и в локальной сети учреждения или в Internet, используя режим обработки данных «клиент-сервер» [39, с. 204]. предоставляет широкие возможности по созданию приложений, связанных с обработкой БД. При этом разработчику не обязательно быть программистом высокого класса, а вполне достаточно иметь представление о создании событийных приложений в среде Windows, а также владеть некоторыми навыками программирования на языке Visual Basic. В этом случае разработчик достаточно быстро сможет овладеть навыками по созданию приложений в Access, что позволит выполнять автоматизирование как простых, так и достаточно сложных задач, связанных с обработкой данных [35, с. 84].

Рассмотрим обоснование по технологическому обеспечению системы. Реализация технологического процесса включает работу по учету вводимой информации, а также ведению информационной базы и формирование отчетов по соответствующим запросам к базам данных.

Содержание операций приема и контроля поступившей информации зависит от типа носителя первичной информации. Если поступающая информация представлена на бумажном носителе, то во время ее выполнения осуществляется следующая совокупность действий:

-       контроль количества поступивших документов, полноты и качества их заполнения;

-       отбор правильно заполненных документов;

-       отбраковка документов, не соответствующих требованиям, предъявляемым к документам.

Если информация поступает на машинном носителе (гибком диске), то в этом случае проверяется качество записи диска, реги­стрируются имя файла, объем, источник и время поступления [10, с. 497].

Работа с программой начинается с вывода информационного окна и активизации системы меню.

При машинной обработке информации предполагается несколько этапов:

-       сбор, прием, контроль первичных документов и передача их на ввод (домашинный этап);

-       ввод, вычисления и иная обработка первичных документов (машинный этап);

-       вывод полученных данных на печать и последующая работа с ними (послемашинный этап) [12, с. 198].

Все перечисленные выше процессы обработки информации являются технологическими, поскольку предусматривают выполнение строго регламентированных операций по детально разработанной технологии [30, с. 5].

Организационное обеспечение системы включает непосредственных исполнителей, ответственных за правильное функционирование системы и администратора внутривузовской сети, а также их взаимодействие в рамках решения задачи автоматизации документооборота.

Выводы по 1 главе. На первом этапе исследования выявлено, что одним из приоритетных направлений в повышении эффективности управления образованием является создание интегрированной автоматизированной информационной системы, объединяющей органы управления и образовательные учреждения в единое информационное пространство. Наибольшее применение информационные системы в образовательных учреждениях находят при автоматизации следующих задач:

-       управление учебным процессом (формирование учебных планов, построение расписания, мониторинг результатов обучения);

-       финансовое планирование и бухгалтерский учет;

-       документооборот (формирование приказов, контроль исполнения);

-       подготовка оперативной и внешней отчетности.

На втором этапе исследования был проведен детальный анализ и характеристика предметной области - Нижнекамский Муниципальный институт и непосредственно подразделение кафедра. Это позволило определить характер документооборота для последующей его автоматизации.

Для успешного решения этой задачи на третьем этапе был проведен функционально-структурный анализ технологии документооборота на основе диаграмм SADT (IDEF0). Структурный анализ позволяет избежать ошибок при построении реальной системы и является фундаментом, от которого зависит качество и функционирование системы в дальнейшем.

На четвертом этапе был произведен выбор технологии проектирования технического, информационного, программного, технологического и организационного обеспечения.

ГЛАВА 2. ПРОЕКТИРОВАНИЕ ИНФОРМАЦИОННОЙ СИСТЕМЫ ДОКУМЕНТООБОРОТА НА КАФЕДРЕ

.1 Информационно-логическая модель предметной области на основе ER

Для построения базы данных необходимо разработать информационно-логическую модель предметной области. Эта модель позволит выявить основные структуры данных в предметной области и их логические связи. Основу разрабатываемой инфологической модели составляют структуры данных. На практике применяется иерархическая, сетевая и реляционные модели данных [17, с. 95].

Требования, предъявляемые к инфологической модели:

-       адекватное отображение (язык для представления инфологической модели должен обладать достаточными выразительными возможностями);

-       непротиворечивость (не должна допускаться неоднозначная трактовка модели);

-       легко расширяемость (обеспечение ввода новых данных);

-       гибкий язык (язык должен быть применим как при ручном, так и при автоматизированном проектировании);

-       понятность всем пользователям [31, с. 485].

Инфологическое моделирование выполняется чаще всего путем разработки ER-моделей. Эти модели требуют выделения из предметной области «сущностей» и установление связей между ними. Сущности выделяются не на уровне объектов, а на уровне классов объектов. Сущность имеет имя, уникальное в пределах моделируемой системы. Так как сущность соответствует некоторому классу однотипных объектов, то предполагается, что в системе существует множество экземпляров данной сущности. Объект, которому соответствует понятие сущности, имеет свой набор атрибутов - характеристик, определяющих свойства данного представителя класса. При этом набор атрибутов должен быть таким, чтобы можно было различать конкретные экземпляры сущности. Такие модели требуют графического изображения.

Практически применяется несколько нотаций ER-моделей. ER-диаграмма позволяет графически представить все элементы информационной модели согласно простым, интуитивно понятным, но строго определенным правилам - нотациям. Воспользуемся нотацией IDEF1 (более современный вариант этой нотации - IDEF1X используется в CASE-системах, например в системе ERWin). Далее мы будем пользоваться условными обозначениями, принятыми в методологии информационного проектирования [16, с. 179].

Отношение (связь) сущностей на ER-диаграмме изображается линией, соединяющей эти сущности. Каждая сущность может быть связана любым количеством связей с другими сущностями модели. Связь предполагает некоторое отношение сущностей, которое характеризуется количеством экземпляров сущности, участвующих в связи с каждой стороны.

Различают три типа отношений:

*1 - «один-к-одному» - одному экземпляру первой сущности соответствует один экземпляр второй;

*n - «один-ко-многим» - одному экземпляру первой сущности соответствуют несколько экземпляров второй;

n*m - «многие-ко-многим» - каждому экземпляру первой сущности может соответствовать несколько экземпляров второй, и наоборот, каждому экземпляру второй сущности может соответствовать несколько экземпляров первой [5, с. 377].

Связь любого из этих типов может быть обязательной, если в данной связи должен участвовать каждый экземпляр сущности, необязательной - если не каждый экземпляр сущности должен участвовать в данной связи. При этом связь может быть обязательной с одной стороны и необязательной с другой стороны.

В данной предметной области можно выделить шесть сущностей:

.        Подразделения института;

.        Сотрудники кафедры;

.        Документы;

.        Номенклатура дел;

.        Штат кафедры;

.        Группы студентов.

На рисунке 5 приводится ER-диаграмма, моделирующая структуры данных и их связи в системе документооборота кафедры. Отношение между ними относится к типу «один ко многим». Эта связь обусловлена тем обстоятельством, что каждое дело в номенклатуре дел кафедры включает множество документов, которые относятся ко многим сотрудникам и группам кафедры.

Рис. 5. ER-модель предметной области

Сущность «Подразделения института» обладает следующими атрибутами:

.        «НазПодр» (Название подразделения - PK);

.        «Заведующий»;

.        «Телефон»;

.        «НомКаб» (Номер кабинета).

Ключевым полем данной сущности является «НазПодр». Первичный ключ (PK) - это атрибут который можно использовать для уникальной идентификации таблицы.

Сущность «Сотрудники кафедры» обладает следующими атрибутами:

1.       «ТабНом» (Табельный номер - PK) - данное поле является ключевым;

2.       «ФИО» (Фамилия Имя Отчество);

.        «НазДолж» (Название должности - FK1);

.        «Ученая степень»;

.        «Ученое звание»;

.        «Условия привлечения».

Внешний ключ (FK) - это атрибут, который существует в нескольких таблицах и является первичным ключом одной из этих таблиц.

Сущность «Документы» обладает следующими атрибутами:

1.       «ID» (PK) - данное поле является ключевым;

2.       «КодКл» (Код класса);

.        «Название»;

.        «НазПодр» (FK1);

.        «Учебный год»;

.        «Дата создания»;

.        «ID группы» (FK2);

.        «ТабНом» (FK3).

Сущность «Штат кафедры» обладает следующими атрибутами:

1.       «НазДолж» (Название должности);

2.       «Объем нагрузки»;

.        «ДолжИнст» (Должностные инструкции).

Ключевым полем данной сущности является «НазДолж» (PK).

Сущность «Номенклатура дел» обладает следующими атрибутами:

1.       «КодКл» (Код класса, PK) - данное поле является ключевым;

2.       «Название»;

.        «Срок хранения, статья по перечню»;

.        «Примечание».

Сущность «Группы студентов» обладает следующими атрибутами:

1.       «ID» (Номер группы, PK) - данное поле является ключевым;

2.       «Курс»;

.        «Специальность»;

.        «ФИО куратора»;

.        «Форма обучения».

2.2 Разработка базы данных на основе даталогического моделирования в среде MS Access

Даталогическая модель предметной области ориентирована на среду хранения и манипулирования данными. Существует огромное количество различных средств проектирования систем управления базами данных. Можно выбрать низкоуровневые программные системы разработки СУБД, высокоуровневые и автоматизированные системы разработки на основе CASE-технологий [8, с. 389].

Ранее на этапе выбора программного обеспечения нами была выбрана среда разработки СУБД MS Access. Особенность этой системы в том, что она входит в комплект MS Office, широко распространена, практична и легка в применении. Применение этой системы позволяет без особого труда проектировать реляционные СУБД. Поэтому, даталогическое моделирование выполним применительно к среде разработки СУБД MS Access.

Даталогическое проектирование является проектированием логической структуры базы данных. Но на него оказывает влияние возможности физической организации данных, предоставляемой конкретной СУБД. Поэтому даталогическое моделирование имеет 2 уровня: логический и физический уровни.

Физические модели баз данных определяют способы размещения данных в среде хранения и способы доступа к этим данным, которые поддерживаются на физическом уровне. Среда проектирования СУБД MS ACCESS обладает надежными средствами организации хранения и доступа к данным. Поэтому вопросы физического моделирования в работе не рассматриваются, полагаясь в этом вопросе на возможности среды разработки [23, с. 82].

Классическая технология проектирования реляционных баз данных связана с теорией нормализации, основанной на анализе (функциональных зависимостей между атрибутами отношений). Процесс проектирования с использованием декомпозиции представляет собой процесс последовательной нормализации схем отношений, при этом каждая последующая итерация соответствует нормальной форме более высокого уровня и обладает лучшими свойствами по сравнению с предыдущей [45, с. 297]. Каждой нормальной форме соответствует некоторый определенный набор ограничений, и отношение находится в некоторой нормальной форме, если удовлетворяет свойственному ей набору ограничений. В теории реляционных БД обычно выделяется следующая последовательность нормальных форм:

-       первая нормальная форма;

-       вторая нормальная форма;

-       третья нормальная форма;

-       нормальная форма Бойса - Кодда;

-       четвертая нормальная форма;

-       пятая нормальная форма, или форма проекции-соединения.

Сформулируем требования при нормализации базы данных.

Первая нормальная форма требует, чтобы все значения полей были атомарными и все записи уникальными.

Модель находится во второй нормальной форме, если она, во-первых, находится в первой нормальной форме; и, во-вторых, не содержит не ключевых атрибутов, находящихся в частичной функциональной зависимости от первичного ключа.

Модель находится в третьей нормальной форме, если она находится во второй нормальной форме и не имеет транзитивных зависимостей. Транзитивная зависимость - это зависимость между не ключевыми атрибутами.

В большинстве случаев достаточно довести нормализацию базы данных до третьей нормальной формы. Более высокий уровень нормализации приводит к усложнению работы с базой данных. При проектировании базы данных для автоматизированной системы документооборота кафедры достижение третьей нормальной формы будет достаточно [44, с. 17].

Спроектировать логическую структуру базы данных означает определить все информационные единицы и связи между ними, задать их имена, задать тип далее неструктурируемых единиц.

Реляционное отношение в среде MS Access представляется в виде двумерной таблицы. Структура таблиц в MS Access разрабатывается в режиме конструктора. На этом этапе даются имена полям таблицы, устанавливается тип данных каждого поля, а также задаются ключевые поля (первичный ключ и внешние ключи). Результаты проектирования структуры таблиц приводятся в таблицах 2 - 7.

Всего в данной БД существует 6 таблиц:

1.       Номенклатура дел;

2.       Документы;

.        Сотрудники кафедры;

.        Подразделения института;

.        Штат кафедры;

.        Группы студентов.

Далее определим типы и размеры полей таблиц.

Таблица 2

Структура таблицы «Номенклатура дел»

Имя поля

Примечание

КодКл

Текстовый

Длина 15 символов. Первичный ключ. Обязательное индексированное поле. Совпадения не допускаются.

Название

Текстовый

Длина 85 символов

Срок хранения, статья по перечню

Текстовый

Длина 105 символов

Примечание

Текстовый

Длина 255 символов


В данной таблице использовались следующие типы полей:

Текстовый - для ввода текста или комбинации текста и чисел, не требующих вычисления. Данный тип выбран для следующих полей: «КодКл», «Название», «Срок хранения, статья по перечню», «Примечание». Длина поля выбирается исходя из возможной длины самого длинного значения атрибута.

Таблица 3

Структура таблицы «Документы»

Имя поля

Тип поля

Примечание

ID

Счетчик

Длинное целое. Первичный ключ. Обязательное индексированное поле. Совпадения не допускаются.

КодКл

Текстовый

Длина 25 символов

Название документа

Гиперссылка


Название подразделения

Текстовый

Длина 55 символов

Учебный год

Текстовый

Длина 25 символов

Дата создания

Дата/время

Краткий формат даты

Группа

Текстовый

Длина 10 символов

ФИО сотрудника

Текстовый

Длина 255 сиволов символов

 

В данной таблице использовались следующие типы полей:

Поле «ID» (номер по порядку) тип данных которого - счетчик. Поле, в которое при добавлении записи автоматически вводится уникальное число. Созданный для записи номер уже не может быть удален или изменен.

Текстовый - для ввода текста или комбинации текста и чисел, не требующих вычисления. Данный тип выбран для следующих полей: «КодКл», «Название подразделения», «Учебный год», «Группа», «ФИО сотрудника». Длина поля выбирается исходя из возможной длины самого длинного значения атрибута.

Дата/время - для вывода даты или времени. Данный тип удобен для поля «Дата» с кратким форматом даты.

Гиперссылка - цветной подчеркнутый текст или графический объект, по щелчку которого выполняется переход к файлу, фрагменту документа. Данный тип данных выбран для поля «Название документа».

Таблица 4

Структура таблицы «Сотрудники кафедры»

Имя поля

Тип поля

Примечание

ТабНом

Текстовый

Длина 25 символов. Первичный ключ. Обязательное индексированное поле. Совпадения не допускаются.

ФИО

Текстовый

Длина 255 символов

Название должности

Текстовый

Длина 30 символов

Ученая степень

Текстовый

Длина 20 символов

Ученое звание

Дата/время

Длина 25 символов

Условия привлечения

Тестовый

Длина 75 символов


В таблице 4 использовались следующие типы полей:

Текстовый - для ввода текста или комбинации текста и чисел, не требующих вычисления. Данный тип выбран для следующих полей: «ТабНом», «ФИО», «Название должности», «Ученая степень», «Ученое звание», «Условия привлечения». Длина поля выбирается исходя из возможной длины самого длинного значения атрибута.

Таблица 5

Структура таблицы «Подразделения института»

Имя поля

Тип поля

Примечание

НазПодр

Текстовый

Длина 255 символов. Первичный ключ. Обязательное индексированное поле. Совпадения не допускаются.

Заведующий

Текстовый

Длина 25 символов

НомКаб

Числовой

Длинное целое

Телефон

Текстовый

Длина 20 символов.


В таблице 5 использовались следующие типы полей:

Текстовый - для ввода текста или комбинации текста и чисел, не требующих вычисления. Данный тип выбран для следующих полей: «НазПодр», «Заведующий», «Телефон». Длина поля выбирается исходя из возможной длины самого длинного значения атрибута.

Числовой - числовые значения, используемые для проведения расчетов. Числовой тип поля выбран для следующих полей: «НомКаб» с размером длинное целое.

Таблица 6

Структура таблицы «Штат кафедры»

Имя поля

Тип поля

Примечание

НазДолж

Текстовый

Длина 255 символов. Первичный ключ. Обязательное индексированное поле. Совпадения не допускаются.

Объем нагрузки в часах

Текстовый

Длина 25 символов

ДолжИнст

Гиперссылка



В таблице 6 использовались следующие типы полей:

Текстовый - для ввода текста или комбинации текста и чисел, не требующих вычисления. Данный тип выбран для следующих полей: «НазДолж», «Объем нагрузки в часах», «ДолжИнст». Длина поля выбирается исходя из возможной длины самого длинного значения атрибута.

Гиперссылка - цветной подчеркнутый текст или графический объект, по щелчку которого выполняется переход к файлу, фрагменту документа. Данный тип данных выбран для поля «ДолжИнст».

Таблица 7

Структура таблицы «Группы студентов»

Имя поля

Тип поля

Примечание

ID

Текстовый

Длина 15 символов. Первичный ключ. Обязательное индексированное поле. Совпадения не допускаются.

Курс

Числовой

Длина 10 символов

Специальность

Текстовый

Длина 50 символов

ФИО куратора

Текстовый

Длина 25 символов

Форма обучения

Текстовый

Длина 50 символов


В таблице 7 использовалось тип поля - текстовый - для ввода текста или комбинации текста и чисел, не требующих вычисления. Данный тип выбран для следующих полей: «ID», «Специальность», «ФИО куратора», «Форма обучения». Длина поля выбирается исходя из возможной длины самого длинного значения атрибута.

Числовой - числовые значения, используемые для проведения расчетов. Числовой тип поля выбран для следующих полей: «Курс» с размером длинное целое.

После проектирования таблиц, необходимо перейти к проектированию схемы данных. На этом этапе следует установить связи между таблицами. Связь устанавливается между первичным ключом одной таблицы и внешним ключом другой таблицы.

Схема данных проектируемой автоматизированной системы показана на рисунке 6.

Рис. 6. Схема данных автоматизированной системы

Основным требованием к надежности работы СУБД являются требование сохранения целостности данных. Целостность базы данных - это свойство, которое означает, что в ней хранятся полные, непротиворечивые и адекватно отражающие предметную область данные. Контроль целостности связей данных обычно означает анализ связанных таблиц на соблюдение следующих правил:

-       каждой записи связанной таблицы соответствует нуль или более записей подчиненной таблицы;

-       в подчиненной таблице не должно быть записей, ссылающихся на несуществующие записи в основной таблице [32, с. 497].

Самостоятельно следить за целостностью данных практически невозможно. Среда MS ACCESS включает в себя средства, позволяющие автоматически поддерживать целостность данных, не разрешают выполнять операции, нарушающие ее. Для этого при проектировании схемы устанавливаются соответствующие параметры. При проектировании схемы данных следует установить соответствующий флажок. При связывании таблиц задано обеспечение целостности данных, каскадное обновление связанных полей и каскадное удаление связанных полей. Даталогическая модель ориентирована на среду хранения и манипуляцию данными.

2.3 Функционально-структурная схема автоматизированной системы документооборота кафедры

Более полное представление о проектируемой информационной системе с точки зрения взаимодействия его компонентов между собой и с внешней средой дает функциональная схема. Функциональная схема или схема данных, согласно ГОСТ 19.701-90 - это схема взаимодействия компонентов программного обеспечения с описанием информационных потоков, состава данных в потоках и указанием используемых файлов и устройств. Настоящий стандарт (ГОСТ 19.701-90) распространяется на условные обозначения (символы) в схемах алгоритмов, программ, данных, систем и устанавливает правила выполнения схем, используемых для отображения различных видов задач обработки данных и средств их решения [34, с. 478]. Разработанная схема представлена на рисунке 7.

Предполагается несколько этапов обработки документов:

-       сбор, приём, передача данных на ввод;

-       ввод, обработка данных;

-       вывод полученных документов и передача для контроля и хранения.

Рис. 7. Функционально-структурная схема автоматизированной системы

Документы на кафедру поступают со всех структурных подразделений института: Ректорат, деканаты, бухгалтерия, отдел кадров. Методист разбирает их по номенклатуре дел, согласовывает с заведующим кафедры и начинает вводить в информационную систему.

Подсистема наполнения базы пополняется информацией за счет ручного ввода с клавиатуры. Результаты ввода записываются на жесткий диск в базу данных. Ввод документов происходит посредством специальных форм ввода данных. После добавления документа методист может просмотреть весь список документов, в том числе добавленные ранее, найти интересующие записи. Если нужно корректировать информацию по документам, то методист может самостоятельно в специальных формах вывода данных изменить, добавить или удалить записи с помощью кнопок, после чего обновить список документов. Одновременно эти данные отображаются на экране монитора компьютера.

После этого все данные по документам переходят в основную базу данных, где находится вся информация по созданию и изменению записей документов.

Подсистемы выполнения запросов и формирования отчетов использует данные, введенные в базу данных [36, с. 454]. Методист кафедры чтобы найти документ выбирает критерий поиска: по дате создания, по сотрудникам, по группам, за период времени.

Выполнение запроса можно увидеть в виде таблицы на мониторе компьютера, либо в виде отчета. Отчет формируется по запросу, введенному с клавиатуры. Результаты формирования отчета отображаются на экране монитора компьютера, либо отчет можно отправить на печать. Основное назначение отчета - это представление информации для последующей распечатки на бумажный носитель и включения его в папку документов в бумажном виде.

Построение функционально-структурной схемы системы, позволило изобразить выполнение команд подсистемами в процессе обработки информации.

2.4 Реализация программных модулей системы

Экранные формы для ввода и отображения информации

Формы в системах управления базами данных являются удобным средством навигации по записям базы данных. Кроме того, их применяют для того, что пользователь не работал напрямую с таблицами, что значительно снижает возможность совершения ошибки. Формы могут быть использованы и для других более сложных операций [45, с. 25].

Для проектирования форм среда MS ACCESS включает два инструмента: конструктор форм и мастер форм. Более простым и быстрым способом создания формы является использование мастера форм. С помощью мастера можно создавать формы на основе одной таблицы и более сложные формы на основе нескольких таблиц и запросов, имеющие подчиненные формы. Намного проще и быстрее создавать формы с помощью мастера, а затем усовершенствовать их в режиме конструктора [11, с. 97].

Режим конструктора позволяет изменять источники данных для формы, количество отображаемых полей, внешний вид формы и элементов управления, добавить или удалить элементы управления, настроить их свойства.

Пользователь начинает работу с наиболее значимой формы автоматизированной системы - «КАФЕДРА» (рисунок 8). Она содержит следующие элементы управления: вкладки, кнопка, гиперссылки, которые позволяют быстро найти нужную информацию.

Рис. 8. Главная форма «КАФЕДРА»

Форма содержит следующий набор функциональных вкладок: «Номенклатура дел», «Отчёты и запросы», «Справочная информация», «О программе» и кнопка «Выход».

Вкладка «Номенклатура дел» содержит форму с набором кнопок, содержащие информацию по каждому делу номенклатуры кафедры. При нажатии на кнопки открывается форма с описанием выбранного дела, в которую помещена подчиненная форма, содержащая список документов с полями: название, дата создания, учебный год, номер группы, ФИО сотрудника кафедры (рисунок 9). Организация ввода данных происходит после установления курсора в нужное место и набором необходимой информации с клавиатуры. Удаление записи происходит так: мышкой выделяется необходимая запись и удаляется при помощи клавиш Delete или Backspace. После редактирования данных, можно обновить данные с помощью специальной кнопки. На форме есть кнопка выхода из данной формы и переходу обратно к вкладке.

Рис. 9. Форма «25-02» вкладки «Номенклатура дел»

Вкладка «Запросы и отчёты» показывает форму с кнопками выполнения запросов по критериям поиска и примеры правильного ввода информации, кнопки выполнения отчётов и кнопку печать (приложение B).

Вкладка «Справочная информация» содержит информацию о сотрудниках кафедры информатики: ФИО, должность, ученую степень, ученое звание, условия привлечения. На вкладке есть шаблоны для создания приказов, протоколов заседаний, распоряжений и последующего сохранения их в информационной системе. Шаблоны созданы с помощью гиперссылок на документы в формате .doc (приложение C).

Вкладка «О программе» - форма, содержащая название разработанной программы, а также сведения о разработчиках (приложение D).

Разработка запросов к системе управления базами данных

Запросы предназначены для получения оперативной информации, актуальной на данный момент для пользователя. Запрос - это поиск данных из многообразия записей, находящихся во всех таблицах. Результатом запроса является таблица, содержащая только нужную информацию [33, с. 201].

Запрос «Поиск документов по дате создания». Данный запрос используется в качестве основы для отчета и является запросом с параметром. В режиме конструктора для поля «Дата создания» установлено условие отбора «[Введите дату создания: ]». При запуске этого запроса на исполнение появляется окно с подсказкой «Введите дату создания: », в поле с мигающим курсором нужно ввести дату создания документа (рисунок 10). После выполнения запроса на экране появится таблица с документами, созданными по указанной дате.

Рис. 10. Приглашение параметрического запроса «Поиск документов по дате создания»

Запрос, составленный на языке управления запросами SQL (Structured Query Language). SQL - язык, который дает возможность создавать и работать в реляционных базах данных, содержащиеся в базе, управлять ими и налагать правила, обеспечивающие целостность реляционных данных, которые являются наборами связанной информации сохраняемой в таблицах [49, с. 12].

Чтобы войти в режим SQL в Access нужно в поле конструктора запроса нажать правой кнопкой и в появившемся окне нажать “Режим SQL”. В появившемся окне прописываем SQL запрос. Код SQL данного запроса представлен ниже.

SELECT Документы.[КодКл], Документы.[Название документа], Документы.[Название подразделения], Документы.[Учебный год], Документы.[Дата создания], Документы.[Группа], Документы.[ФИО сотрудника]Документы(((Документы. [Дата создания])=[Введите дату создания: ]));

Запрос «Поиск документов по учебному году» так же служит основой для отчета и является запросом с параметром (рисунок 10).

Рис. 11. Приглашение параметрического запроса

«Поиск документов по учебному году»

Код SQL данного запроса представлен ниже.Документы.КодКл, Документы.[Название документа], Документы.[Название подразделения], Документы.[Учебный год], Документы.[Дата создания], Документы.Группа, Документы.[ФИО сотрудника]Документы((Документы. [Учебный год])=[Введите учебный год:]));

Запрос «Поиск документов по сотрудникам» служит основой для отчета и является запросом с параметром (рисунок 11).

Рис. 12. Приглашение параметрического запроса

«Поиск документов по сотрудникам»

Код SQL данного запроса представлен ниже.Документы.КодКл, Документы.[Название документа], Документы.[Учебный год], [Сотрудники института].ФИО, [Сотрудники института].[Название должности][Штат института] INNER JOIN ([Сотрудники института] INNER JOIN Документы ON [Сотрудники института].ТабНом = Документы.[ФИО сотрудника]) ON [Штат института].НазДолж = [Сотрудники института].[Название должности]((([Сотрудники института].ФИО)=[Введите ФИО сотрудника: ]));

Запрос «Поиск документов по группам» так же служит основой для отчета и является запросом с параметром. Приглашение параметрического запроса представлено на рисунке 13.

Рис. 13. Приглашение параметрического запроса

«Поиск документов по группе»

Код SQL данного запроса представлен ниже.Документы.КодКл, Документы.[Название документа], Документы.[Учебный год], Документы.Группа, Документы.[ФИО сотрудника]Документы(((Документы.Группа)=[Введите группу: ]));

Запрос «Поиск документов за период времени» служит основой для отчета и является запросом с параметром. Сначала нужно ввести начальную дату, затем конечную, после чего выводится таблица с данными по запросу (рисунок 13).

Рис. 14. Приглашение параметрического запроса

«Поиск документов за период времени»

Код SQL данного запроса представлен ниже.Документы.[КодКл], Документы.[Название документа], Документы.[Название подразделения], Документы.[Учебный год], Документы.[Дата создания], Документы.[Группа], Документы.[ФИО сотрудника]Документы(((Документы.[Дата создания]) Between [Введите начальную дату:] And [Введите конечную дату:]))BY Документы.[Название документа], Документы.[Дата создания];

Все запросы с параметрами можно использовать как отдельные элементы (не связанные с отчетом), но в этом случае информация, представленная в запросе будет неполной и непонятной.

Формирование отчетов на основе информации базы данных

Отчеты представляют собой текстовый документ, который содержит необходимую выборку из базы данных. Основное назначение отчета - это представление информации по документам для последующей распечатки на бумажный носитель и включения его в папку дел в бумажном варианте. Сформированный отчет может быть распечатан как из среды MS ACCESS, так и после экспорта его в текстовый редактор, дополнительного редактирования и печати его из редактора [7, с. 63].

Разработанная база данных содержит 4 отчета на основе запросов:

.        По дате создания;

.        По учебному году;

.        По сотрудникам;

.        По группам;

.        За период времени.

Отчет «По дате создания» предоставляет пользователю возможность получить данные о документах, созданных по указанной дате. Так как источником данных отчёта является запрос с параметром «Поиск по дате создания», то при запуске отчета система выдает приглашение параметрического запроса и при вводе даты выдает отчет по документам по заданной дате создания.

Отчет «По учебному году» предоставляет пользователю данные документов, созданных в учебный год, которые ввел пользователь. Пользователь так же работает с отчетом, основанным на параметрическом запросе « Поиск документов по учебному году» (приложение E).

Отчет «По сотрудникам» это отчет, построенный по данным из запроса с параметром «Поиск документов по сотрудникам». При запуске отчета появляется окно с подсказкой. Вписав в поле фамилию, имя, отчество полностью пользователь попадает на страничку отчета, в котором представлены данные документов, относительно сотрудника кафедры.

Отчет «По группам» предоставляет пользователю данные документов, созданных по каждой группе. Пользователь так же работает с отчетом, основанным на параметрическом запросе «Поиск документов по группам».

Отчет «За период времени», предоставляет информацию о документах, созданных за указанный период времени. В основе построения данного отчета лежит запрос «За период времени». После ввода периода времени система выводит отчет списка документов, созданных за этот период. Работать с такими отчетами очень удобно. Пользователь извлекает только интересующею его информацию, удобную для дальнейшего восприятия и анализа.

Тестирование и апробация разработанной автоматизированной системы

Тестирование разрабатываемой системы проводилось на всем протяжении разработки программы. В процессе разработки системы управления проводилась проверка на правильность работы запросов, связи между таблицами, составление отчётов.

После разработки автоматизированной системы и её отладки, можно проводить внедрение, но прежде нужно провести апробацию. Апробация разработанной системы проводилась на базе Нижнекамского муниципального института, кафедры информатики и математики. Автоматизированная система размещалась на сервере НМИ.

В процессе апробации выявились следующие плюсы применения автоматизированной системы документооборота:

-       скорость поиска информации повысилась;

-       ввод данных и получение информации в отчётах.

В результате тестирования разработанной системы, были выявлены проблемы с защитой базы данных. Методист и заведующий кафедры должны иметь доступ к данным, просматривать их, выводить на печать. При этом сотрудники и студенты института не должны иметь доступ к документам в информационной системе. Эту проблему мы устранили с помощью изменения параметров в MS Access. В параметрах текущей базы данных внесли изменения в защите от несанкционированного доступа к данным. После открытия базы, пользователь начинает свою работу с ввода пароля, которые известны только методисту и заведующей кафедры информатики.

Основные теоретические положения, выводы и рекомендации были представлены в выступлении на заседании кафедры информатики Нижнекамского муниципального института. Все полученные результаты проверены и достоверны.

При разработке структуры автоматизированной системы учитывались следующие требования по реализации проекта: программа предназначается в помощь кафедре.

Выводы по 2 главе. Разработка модели автоматизированной системы включила в себя построение информационно-логической модели, функционально-структурной схемы системы, которая позволила проследить взаимодействие компонентов системы между собой и с внешней средой; даталогическую модель, ориентированную на среду хранения и манипулирования данными.

Разработка системы управления базами данных включает: разработку экранных форм, которые отображают и выводят информацию, запросов, которые позволяют пользователю получить нужные данные, отчётов, которые предназначены для создания документов и впоследствии могут быть распечатаны.

ЗАКЛЮЧЕНИЕ

В настоящее время наблюдается высокая степень информатизации и компьютеризации образования и общества в целом. Для оперативного, гибкого и эффективного документооборота выделяются автоматизированные системы, ядром которых является база данных. При большом объеме информации и сложности, производимых с ней операций проблема эффективности средств организации хранения и передачи данных приобретает особое значение.

Для решения одной из таких проблем была поставлена цель: разработать информационную систему документооборота кафедры. В данной работе изучались методический материал для разработки системы, обобщался опыт по их созданию, и разрабатывалась сама система.

Для достижения поставленной цели и решения возникших задач была проделана следующая работа:

-       изучена предметная область документооборота с применением методологии системного анализа;

-       изучена и проанализирована учебная литература по теме дипломной работы;

-       обоснован выбор проектных решений;

-       была спроектирована сама система, предназначенная для автоматизации документооборота кафедры института;

-       проведено тестирование и апробация разработанной системы.

Проведение структурного анализа позволило избежать ошибок при построении реальной системы, от которого зависит качество и функционирование системы в дальнейшем.

Основой системы послужила база данных разработанная в среде MS Access.

Для построения адекватной базы данных была разработана информационно-логическая модель предметной области. Эта модель позволила выявить основные структуры данных и их логические связи, проанализировать потоки данных и выявить структуру разрабатываемой системы.

При разработке структуры автоматизированной системы учитывались следующие требования по реализации проекта: программа предназначается в помощь кафедре; система планируется для использования при автоматизации документооборота кафедры.

Разработка модели системы включает в себя построение функционально-структурной схемы, которая позволила проследить взаимодействие компонентов системы между собой и с внешней средой, даталогическую модель, ориентированную на среду хранения и манипулированию данными.

Разработка системы управления базами данных включает: разработку экранных форм, которые отображают и выводят информацию, запросов, которые позволяют пользователю получить нужные данные, отчётов, которые предназначены для создания документов и впоследствии могут быть распечатаны.

Из анализа проведённой работы можно сделать следующие выводы:

-       разработка такой системы и их внедрение позволяет пользователям (заведующий кафедры, методист) получать интересующую их информацию по документам кафедры за короткий промежуток времени;

-       разработка таких систем является перспективным направлением в автоматизации документооборота кафедры, и в дальнейшем института.

Практическую ценность работы вижу в том, что: во-первых, был получен опыт разработки автоматизированных систем; во-вторых, институт получит в свое распоряжение и сможет использовать данную систему автоматизации документооборота. В ходе выполнения проекта все предполагаемые задачи решены, и цель дипломной работы в полной мере достигнута. При дальнейшем развитии систему можно видеть с дополнением и обновлением информации, совершенствованием системы.

СПИСОК ЛИТЕРАТУРЫ

1.       Андерсен, В. Microsoft Access 2003 : учебник / В. Андерсен. - М. : Астрель, 2007. - 572 с.

2.  Арбузов, Ю.В. Новый подход к инженерному образованию : учебник / Ю.В. Арбузов. - М. : Центр-Пресс, 2000. - 238 с.

.    Бакулев, А. Электронный документооборот - новый стандарт ведения бизнеса / А. Бакулев // IT News. - №8 (11 мая). - С. 12-17.

4.  Балибардина, Г.И. Документоведение и документационное обеспечение управления : учебно-методическое пособие / Г.И. Балибардина. - М. : ВолГУ, 2002. - 78 с.

5.  Бекаревич, Ю.Б. Мicrosoft Access 2003 : учебник / Ю.Б. Бекаревич. - СПб. : БХВ, 2003. - 785 с.

6.  Бобылева, М.П. Эффективный документооборот: от традиционного к электронному : учебник / М.П. Бобылева. - М. : МЭИ, 2004 - 172 с.

.    Бормотов, С.В. Системное администрирование на 100 % - СПб. : Питер, 2006. - 256 с.

.    Вендров, А.М. CASE-технологии. Современные методы и средства проектирования информационных систем : учебник / А.М. Вендров. - М. : Финансы и статистика, 2006. - 478 с.

9.  Вендров, А.М. Проектирование программного обеспечения экономических информационных систем : учебник / А.М. Вендров. - М. : Финансы и статистика, 2004. - 367 с.

10.     Вербовецкий, А.А. Основы проектирования баз данных : учебник / А.А. Вербовецкий. - М. : Радио и связь, 2000. - 655 с.

.        Гагарина, Л.Г. Автоматизированные информационные системы: учебное пособие / Л.Г.Гагарина. - М. : МИЭТ, 2005. - 144 с.

.        Гадельшина, Г.А. Основы программирования в среде Visual Basic 6.0 : учеб.пособие / Г.А. Гадельшина, А.В. Аксянова, А.М. Гумеров, А.Н. Валеева. - Казань : КГТУ, 2005. - 100 с.

13.           Гайдукова, Л.М. Проблемы технологий документационного обеспечения / Л.М. Гайдукова // Секретарское дело. - 2006. - № 10. - С. 17-22.

14. Гейн, К.Н. Структурный системный анализ: средства и методы : учебное пособие / К.Н. Гейн, Т. Сарсон. - М. : Эйтекс, 2007. - 452 с.

15.     Глушаков, С.В. База данных : учебник / С.В. Глушаков. - М. : Фолио, 2006. - 209 с.

.        Грекул, В.И. Проектирование информационных систем : учебник / В.И. Грекул, Г.Н. Денищенко, Н.Л. Коровкина. - М. : Интернет-Университет информационных технологий, 2005. - 304 с.

17.     Диго, С.М. Создание баз данных в среде СУБД Access : учебное пособие / С.М. Диго. - М. : МЭСИ, 2000. - 105 с.

18.     Диго, С.М. База Данных: проектирование и использование: учебник / С.М. Диго. - М. : Финансы и статистика, 2005. - 592 с.

.        Избачков, Ю.С. Информационные системы для вузов : учебное пособие / Ю.С. Избачков, В.Н. Петров. - СПб. : Питер, 2005 - 656 с.

.        Интегрированная система управления ВУЗом / http: // #"537867.files/image012.gif">

Рис. 1. Вкладка «Запросы и отчеты» формы «КАФЕДРА»

Приложение C

Рис. 2. Вкладка «Справочная информация» формы «КАФЕДРА»

Приложение D

Рис. 3. Вкладка «О программе» формы «КАФЕДРА»

Приложение E

Рис. 4. Отчет «По учебному году»


Не нашли материал для своей работы?
Поможем написать уникальную работу
Без плагиата!
Без нейросетей!