Проектирование гидропривода
Содержание
1. Определение основных геометрических параметров
исполнительных механизмов
.1 Расчет гидромотора
.2 Определение основных геометрических параметров
гидроцилиндров
.3 Определение толщины стенки ГЦ
.4 Расчет винтов на прочность
. Диаграмма скоростей движения штоков гидроцилиндров и
вращения вала гидромотора
. Диаграмма потребления расходов исполнительными механизмами
. Диаграмма требуемого давления в полостях исполнительных
механизмов и давления на выходе насосной станции
. Гидравлическая схема системы
. Гидравлические расчеты и подбор оборудования
.1 Условные проходы и подбор трубопроводов
.2 Подбор гидроаппаратуры
.3 Расчет утечек в гидросистеме
.4 Расчет потерь давления в гидросистеме
.5 Подбор насоса
.6 Расчет и подбор аккумулятора
.7 Выбор приводного электродвигателя
. Тепловой расчет системы
. Расчет торможения гидроцилиндра В (массовая нагрузка 1000
кг)
1. Определение основных геометрических параметров
исполнительных механизмов
гидропривод шток геометрический механизм тепловой
1.1 Расчет гидромотора
Определим потребляемую мощность вращающим гидромотором:
[1]
где
MH -
крутящий момент, преодолеваемый гидромотором;
n - частота
вращения вала.
Определим
рабочий объем гидромотора:
[2]
Выбираем
аксиально-поршневой гидромотор 310.25.13.00 АО «ПСМ»:
Номинальное
давление: P=20Мпа;
Номинальный
рабочий объем: Vo=112см
;
Номинальный
крутящий момент на валу мотора: M=338H м;
Частота
вращения вала: n=50-1500 об/мин.
1.2
Определение основных геометрических параметров гидроцилиндров
Требуемая
поршневая площадь равна:
[3]
где
Aп -
площадь поршневой полости цилиндра;
Fнагр - обеспечиваемое усилие гидроцилиндра;
Pпит - давление питания гидросистемы;
- КПД
гидроцилиндра, равен 0,9;
- КПД
гидросистемы, равен 0,75.
Рисунок 1
- Схема гидроцилиндра
Гидроцилиндр В:
.
Из формулы Эйлера найдем диаметр штока:
[4]
где
Е - модуль упругости; для стали Е=2,1·105МПа;
J - момент
инерции штока; J=0,0491·d 4, d - диаметр штока;
l - длина
нагруженного участка цилиндра;
λ - коэффициент приведения длины (рисунок 2).
;
где
Кз - коэффициент запаса по прочности; Кз=2,5…3,5.
Минимально допустимый диаметр штока определяется из соотношения:
[5]
Рисунок 2
Выбираем гидроцилиндр В марки CDH2 фирмы Rexroth.
Параметры гидроцилиндра:
Номинальное давление: 25МПа
Диаметр поршня: 50мм
Диаметр штока: 32мм
Ход поршня: 0,5м
Максимальная скорость поршня: 0,5м/с.
Гидроцилиндр С аналогичен.
Определим площади поршневой и штоковой полостей.
Определим
площадь штока.
1.3 Определение толщины стенки ГЦ
Цилиндрическую зону, достаточно удаленную от дна и опорного фланца,
допустимо рассматривать как толстостенную трубу и рассчитывать по формулам
Ляме. Т.к. на цилиндр действует только внутреннее давление P, то в стенках его возникают
следующие напряжения:
радиальные напряжения:
[6]
окружные
напряжения:
[7]
осевые
напряжения:
[8]
где
rн и rв
- соответственно, наружный и
внутренний радиусы гидроцилиндра.
По
энергетической теории прочности эквивалентное растягивающее напряжение в
стенках гидроцилиндра sэкв можно
определить по следующей формуле:
[9]
Максимальное
напряжение будет на внутренней стенке цилиндра (r=rв):
[10]
Материал
корпуса гидроцилиндра - Сталь 40Х, для которой допускаемые напряжения при
растяжении [sр]=155 МПа
(при пульсирующей нагрузке).
σ=rн-rв=53-50=3 мм. - толщина стенки гидроцилиндра
1.3 Выбор материалов
Выбираем следующий материал:
гильза - сталь 45 ГОСТ 1050-74;
шток - сталь 40Х ГОСТ 4543-71;
поршень - сталь 40Х ГОСТ 4543-71;
крышки - сталь 45 ГОСТ 1050-74;
втулка антифрикционная - БрАЖ9-4 ГОСТ18175-78.
1.4 Расчет винтов
Количество и диаметр винтов подбираем с учетом усилия, создаваемого
жидкостью.
Сталь
3:
.
,
,
где
коэффициент запаса.
,
.
Примем
.
.
;
.
Примем
.
2. Диаграмма скоростей движения штоков гидроцилиндров и
вращения вала гидромотора
Определим угловую скорость вращения вала гидромотора:
Определим
скорости движения штоков гидроцилиндров:
[13]
где
S - ход поршня;
t - время
работы.
Время
работы поршня при выдвижении и задвижении одно и то же, то
.
Рисунок 3 -Диаграмма скоростей движения штоков гидроцилиндров
3. Диаграмма потребления расходов исполнительными механизмами
Определим потребной расход гидромотора:
[14]
где
объемный КПД гидромотора;
Потребный
расход находится из формулы:
[15]
гдеS -
площадь поршневой или штоковой полости;
v - скорость
движения поршня при прямом или обратном ходе.
Рисунок 4 - Диаграмма потребления расходов гидроцилиндрами
4. Диаграмма требуемого давления в полостях исполнительных
механизмов и давления на выходе насосной станции
Определим требуемое давление в полости гидромотора:
[16]
где
КПД гидромотора, принимаем
.
[17]
где
нагрузка, преодолеваемая штоком гидроцилиндра;
площадь.
Рисунок 5 - Диаграмма требуемого давления в полостях
гидроцилиндров
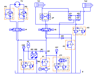
5. Гидравлическая схема системы
Рассмотрим возможные насосные станции.
Насосно-аккумуляторная станция позволяет установить насос небольшой
производительности, работающий на номинальную подачу весь цикл, но также
необходима установка аккумулятора.
Определим минимальную потребную мощность насосной станции, пренебрегая
потерями давлений и утечками:
[18]
Насосная станция постоянной производительности необходима установка насоса большой
производительности, при этом большая часть рабочей жидкости будет уходить на
слив.
Минимальная потребная мощность насосной станции:
[19]
Насосная станция переменной производительности необходима установка регулируемого насоса
большой производительности, при этом насос будет работать на номинальную подачу
короткий промежуток времени.
Минимальная потребная мощность насосной станции:
[20]
Многонасосная станция (ступенчатая) необходима установка минимум двух
насосов, при этом насос большей производительности будет работать короткий
промежуток времени и должен обладать высоким быстродействием.
Минимальная потребная мощность насосной станции:
[21]
Анализ рассмотренных насосных станций, показывает, что наиболее
экономичной является насосно-аккумуляторная станция. И также, именно ее
рекомендуют, когда расход в системе является переменным [7].
Таким образом, применяем пневмогидравлический аккумулятор. Что позволит
обеспечить достижение максимального кратковременного расхода рабочей жидкости
на первом шаге работы гидросистемы, следовательно, установить насос небольшой
производительности и двигатель небольшой мощности.
Гидравлическая схема представлена на рисунке 6.
Рисунок 6 - Гидравлическая схема системы
6. Гидравлические расчеты и подбор оборудования
6.1 Условные проходы и подбор трубопроводов
От выбора значений внутреннего диаметра гидролинии в значительной степени
зависят потери энергии в процессе работы гидропривода, а также масса и
некоторые другие характеристики. На практике исходят из условия обеспечения
движения в ней рабочей жидкости со скоростью, не превышающей некоторые
допустимые значения. Для номинального давления питания Pп=10 МПа примем vдоп=3,5 м/с.
Условный проход dy будем искать по формуле:
[22]
Условные
проходы гидроцилиндров:
Условный
проход напорной и сливной линий:
Полученные
значения округляем до ближайших стандартных значений условных проходов по ГОСТ
16516-80:


В
качестве жестких трубопроводов в гидроприводах применяют стальные бесшовные
холоднодеформированные трубы по ГОСТ 8734-75.
Подберем
трубы для гидроцилиндров. Для этого сначала рассчитаем минимальную толщину
стенки по формуле:
[23]
где
d - внутренний диаметр трубопровода, мм;
σвр -
предел прочности материала трубопровода, для стали 45 σвр=589МПа;
Kδ - коэффициент безопасности, для систем с пульсацией
давления Kδ=6.
Принимаем
для гидроцилиндров А и В - 
.
Для
гидромотора - 
.
Для
остальных трубопроводов - 
6.2 Подбор гидроаппаратуры
Распределитель Р1
Расход

.
Подбираем
трехпозиционный распределитель с электрическим управлением и пружинным
возвратом 1РЕ10.44/УХЛ4 по ТУ2-053-1815-86 [5, с. 82].
Технические
данные:
|
Условный проход
|
dу=6 мм
|
|
Максимальный расход
|
Qmax=100 л/мин
|
|
Номинальное давление
|
Pн=32 МПа
|
|
Максимальные утечки
|
Qут=0,2 л/мин
|
|
Потери давления
|
ΔP=0,1
МПа
|
Распределитель Р2
Расход

.
Подбираем
трехпозиционный распределитель с электрическим управлением и пружинным
возвратом 1РЕ203-АЛ1-45В24УХЛ4 по ТУ2-053-1815-86 [5, с. 82].
Технические
данные:
|
Условный проход
|
dу=20 мм
|
|
Максимальный расход
|
Qmax=700 л/мин
|
|
Номинальное давление
|
Pн=32 МПа
|
|
Максимальные утечки
|
Qут=0,2 л/мин
|
|
Потери давления
|
ΔP=0,1
МПа
|
Регуляторы потока РП1 и РП2
Расход

.
Подбираем
двухлинейный регулятор расхода с обратным клапаном МПГ55-32М по ТУ3-053-1790-86
[5, с. 133].
Технические
данные:
|
Условный проход
|
dу=10 мм
|
|
Максимальный расход
|
Qmax=32 л/мин
|
|
Номинальное давление
|
Pн=20 МПа
|
|
Максимальные утечки
|
Qут=0,5 л/мин
|
|
Перепад давления на
дросселе
|
ΔP=0,2
МПа
|
Обратные клапана КО1, КО2, КО3, КО4 и КО6
Расход

.
Подбираем
обратный клапан резьбового присоединения Г51-35 по ТУ2-053-1649-83 [5, с. 98].
Технические
данные:
|
Условный проход
|
dу=32 мм
|
|
Максимальный расход
|
Qmax=280 л/мин
|
|
Номинальное давление
|
Pн=22 МПа
|
|
Потери давления
|
ΔP=0,2
МПа
|
Предохранительные клапана КП1, КП2 и КП3
Подбираем клапан с электроуправлением для разгрузки насоса нормально
открытый МКПВ-10/1С3П1.УХЛ4 по ТУ2-053-1737-85 [5, с. 116].
Технические данные:
|
Условный проход
|
dу=10 мм
|
|
Максимальный расход
|
Qmax=160 л/мин
|
|
Номинальное давление
|
Pн=20 МПа
|
|
Максимальные утечки
|
Qут=0,15 л/мин
|
Фильтр напорный Ф1
Подбираем фильтр 1ФГМ32-10К по ТУ2-053-1778-86 [5, с. 273].
Технические данные:
|
Номинальный расход
|
Qном=40 л/мин
|
|
Номинальное давление
|
Pн=32 МПа
|
|
Номинальная тонкость
фильтрации
|
δ=10мкм
|
|
Номинальный перепад
давления
|
ΔP=0,08
МПа
|
|
Условный проход
|
dу=10 мм
|
Фильтр сливной Ф2
Подбираем фильтр RFBN/HC0160G10D1.X/L24 фирмы Rexroth.
[8, с. 86].
Технические данные:
|
Номинальный расход
|
Qном=160 л/мин
|
|
Номинальное давление
|
Pн=2,5 МПа
|
|
Номинальная тонкость
фильтрации
|
δ=10мкм
|
|
Номинальный перепад
давления
|
ΔP=0,1
МПа
|
Реле давления РД1 и РД2
Подбираем реле исполнения 3 по ГОСТ 26005-83 [5, с. 280].
Технические данные:
|
Диапазон давлений
|
Р=1..20 МПа
|
|
Максимальные утечки
|
Qут=0,02 л/мин
|
Манометры МН1 и МН2
Подбираем манометр МТП-25-1,5 по ГОСТ 2405-80 [5, с. 285].
Технические данные:
|
Предельное давление
|
Рпред=25 МПа
|
|
Класс точности
|
К=1,5
|
Синхронизатор расхода
Шестеренный синхронизатор потока (двухсекционный) серии L группы 2 фирмы HydraPac.
Технические данные:
|
Рабочий объем, л
|
0,026
|
|
Частота вращения, мин-1
|
700…3400
|
|
Давление максимальное, МПа
|
19
|
|
Перепад давления между
секциями максимальный, н∙М
|
15
|
6.3 Расчет утечек в гидросистеме
Расчет утечек проводится на каждом участке диаграммы работы гидросистемы
отдельно, в зависимости от того, какие агрегаты работают в данный момент.
Утечки гидроаппаратуры приведены в технических данных (пункт 6.2). Утечки в
гидроцилиндрах находятся из объемного КПД. Примем объемный КПД всех
гидроцилиндров ηv=0,98.
-1
1-11
11-21
21-22
Построим диаграмму расхода потребляемого системой (рисунок 7).
Рисунок 7 - Диаграмма потребляемого системой расхода.
.4 Расчет потерь давления в гидросистеме
Потери давления в трубопроводе складываются из потерь давления, вызванных
местными сопротивлениями на гидроаппаратуре (приведены в пункте 6.2) и потерь,
вызванных трением жидкости в трубопроводе (потери по длине) в сливной и
напорной линиях:
[24]
Потери
по длине определяются по формуле:
[25]
где
L - длинна трубопровода, для напорной и сливной линий
принимаем L=1м;
dтр - диаметр трубопровода, dтр=32 мм (пункт 6.1);
ρ - плотность рабочей жидкости, принимаем
масло ИГП-30 по ТУ 38.101413-97 ρ = 885 кг/м3 [6, с. 343].
λ - коэффициент гидравлического
трения.
Формулу для нахождения коэффициента гидравлического трения следует
выбирать в зависимости от того, в какой промежуток попадает число Рейнольдса Re:
[25]
[26]
[27]
[28]
где
k - относительная шероховатость труб.
Коэффициент
k находится по формуле:
где
Δ
- эквивалентная шероховатость труб, для
стальных бесшовных труб принимаем Δ=0,05 мм.
Число
Рейнольдса будем вычислять по формуле:
[30]
где
ν
- кинематическая вязкость рабочей
жидкости, для масла ИГП-30 кинематическая вязкость при рабочей температуре t˚
= 40˚С ν40 = 45 мм2/с.
Для
каждого участка диаграммы работы гидросистемы определим сначала потери по длине
и общие потери давления.
-1
Число
Рейнольдса (линия нагнетания):
Ламинарный
режим течения, находим λ
по формуле [25]:
Линия
слива (расход слива Q=69,6 л/мин):
Потери
по длине:
Потери
на трение в цилиндре:
Общие
потери:
-11,
11-21
Число
Рейнольдса (линия нагнетания):
Ламинарный
режим течения, находим λ
по формуле [25]:
Линия
слива (расход слива Q=5,16 л/мин):
Потери
по длине:
Общие
потери:
-22
Число
Рейнольдса (линия нагнетания):
Ламинарный
режим течения, находим λ
по формуле [25]:
Линия
слива (расход слива Q=117,8 л/мин):
Потери
по длине:
Потери
на трение в цилиндре:
Общие
потери:
Построим
диаграмму давлений, на которой обозначим вычисленные потери (рисунок 8):
Рисунок 8 - Диаграмма требуемых давлений на выходе насосной
станции
6.5 Подбор насоса
Уточним значение средней требуемой подачи системы по формуле (16):
Выбираем шестеренный насос наружного зацепления 1PF2G2-4X/014RС20BK
производства Rexroth [6, с. 37].
Технические данные:
|
Рабочий объем
|
V0=14 см3
|
|
Номинальное давление
|
Pн=25 МПа
|
|
Максимальная частота
вращения
|
nmax=3500 мин-1
|
Приводной
двигатель возьмем на синхронную частоту вращения n=1500
. Учитывая скольжение асинхронного электродвигателя
(примем s=2%) и объемный КПД насоса (примем η0=0,95)
посчитаем подачу насоса:
Отобразим
на диаграмме потребляемого системой расхода подачу выбранного насоса (рисунок
8).
Рисунок 9 - Диаграмма потребляемого системой расхода и подача
насоса.
.6 Расчет и подбор аккумулятора
Зарядка и разрядка аккумулятора происходит довольно быстро, поэтому
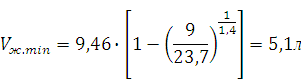
считаем процесс адиабатическим. Требуемый полезный объём аккумулятора находится
по формуле:
[31]
Полный
объем аккумулятора найдем по формуле:
[32]
где
Рmin - минимальное давление на выходе аккумулятора,
основываясь на диаграмме (рисунок 8) выбираем Рmin=10
МПа;
Рз
- давление зарядки аккумулятора, рекомендуют брать 0,7..0,9 Рmin, принимаем Рз=9 МПа.
МПа;
k - показатель
адиабаты, для воздуха k=1,4;
Рmax - максимальное давление, чем оно выше, тем меньше будет аккумулятор,
однако слишком высокое давление плохо сказывается на гидроаппаратуре и требует
насос на высокое давление и, соответственно более мощного приводного двигателя.

.
Выбираем
пневмогидравлический аккумулятор A2-30-A-05G-BN-M-10 фирмы Vickers [8, с. 55].
Технические
данные:
|
Объем
|
VA=9,46 л
|
|
Давление
|
Р=35 МПа
|
Уточним значение максимального давления. Для этого выразим из формулы
[32] значение Рmax:
[33]
Минимальный
объем жидкости в аккумуляторе находится по формуле:
[34]
Рисунок
10 - Изменение расхода в аккумуляторе
Рисунок 11 - Изменение рабочего объема аккумулятора
Рисунок 12 - Изменение рабочего давления в аккумуляторе
.7 Выбор приводного электродвигателя
Минимальная требуемая мощность электродвигателя находится по формуле:
[35]
где
Pmax - максимальное давление, на которое будет работать
насос, из предыдущего пункта Pmax=23,55 МПа;
ηн - общий
КПД насоса, принимаем ηн=0,92;
ηэд - КПД
электродвигателя, принимаем ηэд=0,9.
Выбираем
асинхронный электродвигатель АИР160S4 [2, с. 805].
Технические
данные:
|
Синхронная частота вращения
|
n=1500 мин-1
|
|
Мощность
|
N=15 кВт
|
|
Скольжение
|
s=3%
|
|
КПД
|
η=0,9
|
7. Тепловой расчет системы
Потери мощности в гидроприводе приводят к нагреву рабочей жидкости и
системы в целом. Следует провести проверочный тепловой расчет.
Превышение Δt, °С, установившейся температуры масла tуст над температурой окружающей среды tо.с.:
[36]
где
ΔN -
потери мощности, Вт;
AΣ - суммарная площадь поверхности гидропривода, м2;
k - коэффициент
теплопередачи элементов гидропривода от рабочей жидкости в окружающую среду,
при отсутствии интенсивной циркуляции воздуха k=17,5 Вт/м2·°С.
Потери
мощности находятся как разность затраченной и полезной мощностей:
[37]
Затраченная
мощность находится по формуле:
где
Q - расход насоса;
Р - давление в системе.
Полезная
мощность:
[39]
где
m - гидроцилиндр.
Потери
мощности:
Суммарная
площадь поверхности гидропривода складывается из:
[40]
где
- площадь поверхности аппаратуры, м2,
примем
;
-
площадь поверхности трубопроводов, м2;
-
площадь поверхности гидроцилиндров, м2;
-
площадь поверхности аккумулятора, м2;
-
расчетная площадь поверхности бака, м2.
Площадь
трубопровода находится по формуле:
[41]
Площадь
поверхности гидроцилиндров:
[42]
Площадь
поверхности аккумулятора:
[43]
где
- высота аккумулятора,
;
- наружный
диаметр аккумуляторов,
.
Для
практических расчетов площади поверхности бака применяется формула:
[44]
где
- объем бака, по рекомендациям
, примем
.
Подставляем
все найденные площади в формулу [38] и находим суммарную площадь:
По
формуле [34] находим температуру:
Допустимая
температура масла 55
, следовательно, теплообменник не требуется.
8. Расчет торможения гидроцилиндра В (массовая нагрузка 1000
кг)
Уравнение сил:
[45],
гдеM -
масса груза;
ускорение;
коэффициент
динамического трения.
Значение
расходов в полостях:
- расход
в поршневой полости.
Список литературы
1. Абрамов Г. Г. «Справочник молодого литейщика», 2е изд.,
переработанное и дополненное: - М. «Высшая школа» 1983 - 205 с.
2. Анурьев В. И. Справочник конструктора - машиностроителя:
том 3 - 5е изд. переработанное и доп. - М. : Машиностроение 1978 - 557 с
. В. А. Марутов, С. А. Павловский «Гидроцилиндры» -
конструкции и расчет: - издательство М. : Машиностроение 1966 - 169 с.
. Гойдо М.Е. Теория и проектирование гидроприводов:
Учебное пособие.- Челябинск: Изд-во ЮУрГУ, 1998.-255 с.
. Свешников В. К. «Станочные гидроприводы»
Справочник. - 3е изд., переработанное и доп. - М. : Машиностроение 1995. - 448
с.
. Свешников В. К. Гидрооборудование: Международный
справочник. Книга 1. Насосы и гидродвигатели: номенклатура, параметры, размеры,
взаимозаменяемость. Издательский цент «Техинформ» МАИ - 2001 - 360 с.: ил.
. Свешников В. К. Гидрооборудование: Международный
справочник. Книга 2. Гидроаппаратура: номенклатура, параметры, размеры,
взаимозаменяемость. Издательский цент «Техинформ» МАИ - 2002 - 508 с.: ил.
. Свешников В. К. Гидрооборудование: Международный
справочник. Книга 3. Вспомогательные элементы гидропривода: номенклатура,
параметры, размеры, взаимозаменяемость. ООО «Издательский цент «Техинформ» МАИ»
- 2003 - 445 с.: ил.