Основы физики

  • Вид работы:
    Контрольная работа
  • Предмет:
    Физика
  • Язык:
    Русский
    ,
    Формат файла:
    MS Word
    132,23 kb
  • Опубликовано:
    2011-06-30
Вы можете узнать стоимость помощи в написании студенческой работы.
Помощь в написании работы, которую точно примут!

Основы физики

Министерство образования и науки Российской Федерации

Государственное образовательное учреждение высшего профессионального образования

«Тихоокеанский государственный университет»

Кафедра «Строительного производства»

«Промышленное и гражданское строительство»





 

Контрольная работа №2

по дисциплине «Физика»

 



Задача №12

Условие задачи:

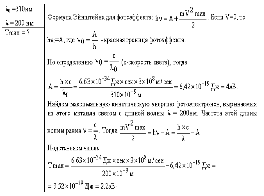
Красная граница фотоэффекта для цинка λ0=310 нм. Определить максимальную кинетическую энергию Tmax фотоэлектронов в электрон-вольтах, если на цинк падает свет с длиной волны λ=200 нм.

Решение :


Ответ: Тmax=2.2эВ

Задача № 22

Условие задачи:

Вычислить скорость электрона, находящегося на третьем энергетическом уровне в атоме водорода.

Согласно теории Боpа, для n-ой орбиты

атом Н Скорость электрона, находящегося на n-ой орбите:

V -? V=

Поэтому : ( 1,6 х 10-19 Кл) 1                 2,18х 106 м/с            0,73х106

                  2 х 8,85х10-12 Ф/м х 6,63х10-34 Дж*с  3       3

Ответ: V=0,73х106 м/с

Задача №44

Условие задачи:

Период полураспада 27СО60 равен 5,3 года. Определить , какая доля первоначального количества ядер этого изотопа распадется через 5 лет.

Дано: Т=5,3 года

Найти : ηб(t)-?

Решение : Постоянная радиоактивного распада λ и период полураспада Т связаны соотношением λ=ln2/T = 0,693/5,3= 0,13 (год-1).

Среднее время жизни радиоактивного изотопа τ=1/λ = 7,7 лет


позволяет вычислить вероятность распада за время t точно n ядер, если в начальный момент времени их было N0. Вероятности p(t) и q(t) равны соответственно

р(t) =1 - e-λt,       (t) = e-λt.   

Будем предполагать, что первоначальное количество ядер настолько велико, что доли распавшихся ηа и доли оставшихся ηб ядер совпадают с вероятностями q(t) и p(t)

ηб(t) =(1 - e-λt)=[( 1-ехр(-ln2/Т*t)]= (1 - e-λt)= [1-ехр(-ln2/5,3*5]=0,65

Задача №12

Условие задачи:

Каким образом нужно расположить прямолинейный алюминевый проводник в однородном горизонтальном магнитном поле с индукцией 0,04 Тл и какой силы ток необходимо пропустить по нему, что бы он находился в равновесии? Радиус проводника 1мм. Решение пояснить чертежом.

                                                                                                                                   Fa

                                                                                                                     I

                                                                                                                                      B

Дано:

В =0,04 Тл.    =1 mm=7,8*103 кг/м3- ?

м=р*l* π*d2/4* π*d2 / 4*g = B*I*L== π*d2*p*g / 4B

Решение:       mg

I=[d2]*[p]*[g] / [B]= м2(кг/м3)(м/с2) = м2кг*м3

Тл                                                        Тл*м3*с2

кг/ (кг/А*с2)с2 = А

I=π*d2*p*g / 4B = 3,14*10-3*7,8*103*9,8 =240/0,16=1500в

                                                                4*0,04

Ответ:I=1500B

Задача №32

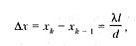
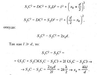
Расстояние двух когерентных источников до экрана 1,5м, расстояние между ними ними 0,18 мм. Сколько светлых полос поместиться на отрезке длиной 1 см, считая от центра картины, если длина волны света 0,6 мкм?

                                                                                 S1    d    S2

                                                                                         D

                                                                                                                 L

                                                                                      O      C

                                                                                               xk

магнитный поле индукция

Дано:

λ= 0,6 мкмS2=0,18мм(d) 0,18*10-3=1,5 м

Светлые интерференционные полосы на экране возникают при разности хода

 

Пусть интерференционный максимум k-го порядка расположен в точке C экрана, на расстоянии xk =1см от центра картины. Разность хода лучей S1C и S2C определим, применив теорему Пифагора к треугольникам S1CD и S2CD:


Следовательно, расстояние между двумя соседними полосами:

 


Задача №2

По двум бесконечно длинным прямолинейным проводникам, расположенным параллельно друг другу на расстоянии 10 см, текут токи силой 5 и 10 А. Определить магнитную индукцию поля в точке, удаленной на 10 см от каждого проводника. Рассмотреть случаи: а) токи текут в одном направлении; б)токи текут в противоположных направлениях. Решение пояснить чертежом.

Дано:

R=10см

I=5A                                              а)          B2

I=10A

                                                                                    

          I1 B1 I2

б)


                                                   I1        В1             I2

                                                                

                                                                    В2

Решение: Результирующая индукция магнитного поля равна векторной сумме: В =В1+В2, где В1 индукция поля создаваемого током I1;

В2 индукция поля создаваемого током I2

Если В1+В2 направлены по одной прямой , то векторная сумма может быть заменена алгебраической суммой:

В =В1+В2 при этом слагаемые В1 и В2 должны быть взяты с (1) соответствующими знаками.

В данной задаче во всех двух случаях модули индукций В1 и В2 одинаковы, так как точки выбраны на равных расстояниях от проводов, по которым текут токи.

Вычислим индукции по формуле: В=µ0I/(2π) Подставив значения величин , найдем модули В1 и В2

В1=4*3,14*10-7*5/2*3,14*0,1 = 10мкТл

В2=4*3,14*10-7*10/2*3,14*0,1 =20 мкТл,

В1= -10мкТл; В2=20 мкТл. Получим

В=В1+В2 = -10+20 = В=10 мкТл

случай: Векторы В1 и В2 направлены по одной прямой в одну сторону, поэтому можем записать: В=В1+В2=(-10)+(-20)= - 30мкТл


Не нашли материал для своей работы?
Поможем написать уникальную работу
Без плагиата!
Без нейросетей!