Моделирование процессов обработки информации

  • Вид работы:
    Дипломная (ВКР)
  • Предмет:
    Информационное обеспечение, программирование
  • Язык:
    Русский
    ,
    Формат файла:
    MS Word
    750,13 kb
  • Опубликовано:
    2011-06-26
Вы можете узнать стоимость помощи в написании студенческой работы.
Помощь в написании работы, которую точно примут!

Моделирование процессов обработки информации

Аннотация

В курсовой работе исследуется система массового обслуживания (СМО) и, помимо решения задачи, поставленного условием, производятся некоторые возможные улучшения.

Система представляет в общем случае одноканальное устройство (взлетная полоса), которое в случае занятости дает отказ новым заявкам, т.е. данная СМО - с отказами.

Одним из лучших вариантов решения подобных задач является имитационное моделирование, позволяющее, в отличие от математического, более верно оценить систему и получить более точный результат.

В качестве среды имитационного моделирования используется GPSS, как удобная и наглядная система. Для GPSS используется своя символика блок-схем.

Содержание

Введение

Основная часть

1.1 Описание моделируемой системы

1.2 Структурная схема модели системы и ее описание

1.3 Временная диаграмма и ее описание

.4 Q-схема системы и ее описание

1.5 Укрупненная схема моделирующего алгоритма и описание ее блоков

.6 Блок-диаграмма

.7 Математическая модель и ее описание

.8 Описание машинной программы решения задачи

.9 Результаты моделирования и их анализ

1.10 Сравнение результатов имитационного моделирования и аналитического расчета характеристик

.11 Описание возможных улучшений в работе системы

1.12 Окончательный вариант модели с результатами

Заключение

Список литературы

Приложение 1

Введение


Данная курсовая работа по теме: «Моделирование процессов обработки информации» имеет следующее задание:

«Самолеты прибывают для посадки в район аэропорта каждые 10±5 мин. Если полоса свободна, прибывший самолет получает разрешение на посадку, если занята - самолет выполняет полет по кругу и возвращается к аэропорту через каждые 4 мин. В аэропорту через каждые 10±2 мин к полосе выруливают готовые к взлету самолеты и, если полоса свободна, то получают разрешение на взлет. Для взлета и посадки самолеты занимают полосу ровно на 2 мин. При одновременном прибытии самолетов на посадку и на взлет полоса предоставляется самолету, совершающему посадку.

Смоделировать работу аэропорта в течение суток. Определить количество самолетов, отправленных по кругу, общее количество приземлившихся и взлетевших самолетов, а также коэффициент загрузки полосы».

Актуальность подобных задач в нашем мире не вызывает сомнения, поскольку благодаря предварительно смоделированной системе удается гораздо быстрее и дешевле выяснить наиболее сложные и случайные моменты работы реальной системы, вычислить ее временные и иные характеристики.

Целью моделирования является нахождение наиболее эффективного варианта решения какой-либо задачи.

Оптимальным вариантом решения приведенной задачи будет использование имитационного моделирования. Для решения одним из аналитических методов, базирующихся на теории массового обслуживания, ее следует предварительно упростить, что, естественно, скажется на точности и достоверности полученных результатов. Использование языков программирования при решении задачи так же не является оптимальным методом, так как разработчик столкнется с трудностями машинной реализации программы моделирования.

Удобным вариантом реализации имитационного моделирования является среда General Purpose Simulation System (GPSS).

машинная программа имитационный аналитический

1 Основная часть

.1 Описание моделируемой системы

Самолеты прибывают для посадки в район аэропорта каждые 10±5 мин. Если полоса свободна, прибывший самолет получает разрешение на посадку, если занята - самолет выполняет полет по кругу и возвращается к аэропорту через каждые 4 мин. В аэропорту через каждые 10±2 мин к полосе выруливают готовые к взлету самолеты и, если полоса свободна, то получают разрешение на взлет. Для взлета и посадки самолеты занимают полосу ровно на 2 мин. При одновременном прибытии самолетов на посадку и на взлет полоса предоставляется самолету, совершающему посадку.

Смоделировать работу аэропорта в течение суток. Определить количество самолетов, отправленных по кругу, общее количество приземлившихся и взлетевших самолетов, а также коэффициент загрузки полосы.

1.2 Структурная схема модели системы и ее описание

Для описания задачи, для лучшего понимания системы используют структурные схемы, которые отражают элементы реальной системы и связи между ними. Структурная схема показана на рисунке 1.

Рисунок 1- Структурная схема

1.3 Временная диаграмма и ее описание

Данная СМО представляет собой СМО с ожиданием, которые происходят при занятости полосы - канала СМО. Процесс функционирования этой системы можно представить на временной диаграмме (рисунок 2).

Рисунок 2- Временная диаграмма

На диаграмме:

ось 1 - моменты поступления заявок на взлет;

ось 2 - моменты поступления заявок на посадку;

ось 3 - моменты ожидания освобождение полосы самолётов при взлете;

ось 4 - время полета самолета по кругу;

ось 5 - врем занятости взлетной полосе;

С помощью временной диаграммы можно выявить все особые состояния системы, которые необходимо будет учесть при построении детального моделирующего алгоритма.

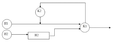
.4 Q-схема системы и ее описание

Для описания СМО, как непрерывно-стохастических процессов, используют Q-схемы, отражающие элементы и структуру СМО. В соответствии с построенной моделью и символикой Q-схем структурную схему данной СМО (рисунок 1) можно представить в виде, показанном на рис. 3, где И - источник, К - канал, Н - накопитель.

Рисунок 3- Q-схема моделируемой СМО

Источник И1 и И2 обозначает источник поступления заявок, из которого в канал попадают сообщения. Перед поступлением заявок в канал проверяется состояние канала, при занятости канала К сообщения ожидают обработки.

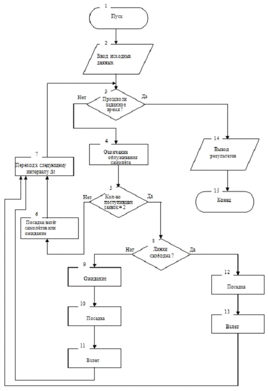
1.5 Укрупненная схема моделирующего алгоритма и описание ее блоков

Существует две разновидности схем моделирующих алгоритмов: обобщенная (укрупненная) схема, задающая общий порядок действий, и детальная схема, содержащая уточнения к обобщенной схеме.

Обобщенная схема моделирующего алгоритма данной задачи, построенная с использованием «принципа t», представлена на рисунке 4.

Рисунок 4- Обобщенная схема алгоритма

1.6 Блок-схема моделирующего алгоритма и ее описание

Для среды, в которой производится имитационное моделирование, GPSS, существуют собственные обозначения блоков, поскольку система отличается от языков программирования. Блок-схема представлена на рисунке 5.

Рисунок 5- Блок-диаграмма

Обозначения, принятые в блок-схеме: Air - взлётно-посадочная полоса, U и NU - стандартный операнд GPSS, проверяющий состоянии котором находится устройство, qwe - очередь.

.7 Математическая модель и ее описание

Перед составлением программы решения задачи необходимо определить переменные и уравнения математической модели. В нашем случае это будут:

- время обслуживание самолета;

уравнение модели:

 (1.1)

где - коэффициенты загрузки полосы

T - Общее имитируемое время работы аэропорта.

T = 1440

На основании блок-диаграммы составляется программа решения задачи.

1.8 Описание машинной программы решения задачи

Программа, реализующая алгоритм, как уже отмечалось, создана в среде GPSS. Для функции отсчета времени используется последовательность, отделенная по смыслу от самого алгоритма, а потому не указанная в блок-схеме. Для проверки занятости одноканального устройства используется оператор GATE U для самолётов претендующих на посадку и GATE NU для самолётов претендующих на взлёт. Самолеты поступают на посадку и если полоса (Air) свободна то происходит посадка. Если занята, то самолет делает круг в 4 мин. Самолеты поступают на взлет если полоса свободна, то происходит взлет, если занята самолет ожидает освобождение полосы.

Листинг программы приводится в приложении 1.

1.9 Результаты моделирования и их анализ


Из отчета можно сделать выводы: количество самолетов 287, отправленных по кругу равно 265, общее количество приземлившихся самолётов равно 145, взлетевших самолетов равно 142, а коэффициент загрузки полосы равен 0,399.

1.10 Сравнение результатов имитационного моделирования и аналитического расчета характеристик

Вычислим коэффициенты занятости процессора и выходных линий по формулам (1.1), и сравним полученные результаты с результатами имитационного моделирования.

 (1.1)

Сравним полученные результаты с результатами имитационного моделирования.


Из сравнения видно, что результаты моделирования незначительно отличаются от математических расчетов.

.11 Описание возможных улучшений в работе системы

Работа данной системы моделируется за конкретный промежуток времени, следовательно, основной задачей оптимизации является нахождение условий, при которых обрабатывается максимальное количество заявок. Для этого следует повышать интенсивность поступления заявок.

Анализируя исследования системы, представленные в нижеприведённых таблицах можно сказать, что наиболее оптимальное время поступления заявок составляет 6,1 и 6,1 мин. Изначально заданное время обслуживания самолетов является оптимальным 2 мин.

Таблица 1 -Результаты моделирования системы

Интенсивность поступления заявок, м

Кол-во обслуженных заявок

Вероятность занятости устройства %

И1

И2



10,5

10,2

287

0.399

7,2

7,2

408

0.566

6,1

6,1

478

0.640

8,3

8,3

358

0.497

10,5

25,2

200

0.272

20,5

20,2

141

0.195

1.12 Окончательный вариант модели с результатами

Заключение

Имитационное моделирование было выполнено в среде General Purpose Simulation Systems (GPSS World) и имеет в общем случае преимущество над аналитическим способом, как более универсальное, наглядное и приближенное к реальности. Модель решения поставленной задачи с интенсивностью поступления самолётов 10,5 и 10,2 и обслуживанием 2 мин. не является оптимальным, так как коэффициент загрузки равен 0.399. Наиболее оптимальным, по моему мнению, выбран вариант с интенсивностью поступления самолетов на взлетно-посадочную полосу 6,1 и 6,1 и обслуживанием самолетов 2 мин. - коэффициент загрузки увеличился на 0.265.

Выбор того или иного варианта в реальном мире оправдывается имеющимися средствами, возможностями или целями, а потому он зависит от ситуации. Но актуальность моделирования или расчета не снижается, поскольку это существенно помогает прогнозировать результат, что удешевляет производство или другие разработки.

Список литературы

1. Советов Б.Я., Яковлев С.А. Моделирование систем. - М.: Высш. шк., 1995.

2. Советов Б.Я., Яковлев С.А. Моделирование систем. Практикум. - М.: Высш. шк., 1999.

3. Вентцель Е.С. Теория вероятностей. - М.: Наука, 1969.

Приложение 1


Листинг программы

Похожие работы на - Моделирование процессов обработки информации

 

Не нашли материал для своей работы?
Поможем написать уникальную работу
Без плагиата!
Без нейросетей!