|
Uном,
кВ
|
UmaxВН
, кВ
|
|
10
|
11,5
|
|
35
|
40,5
|
|
110
|
126
|
|
220
|
252
|
Расчёт токов в точке К1:
Ток в точке К1 в максимальном режиме,
приведенный к высшему напряжению:
Ток в точке К1 в максимальном режиме на низшем
напряжении:
где nт - коэффициент трансформации силового
трансформатора на минимальной отпайке РПН.
Ток в точке К1 в минимальном режиме, приведенный
к высшему напряжению:

Расчёт токов в точке К2:
Максимальный режим.
По рассчитанному выше току на шинах низшего
напряжения I(3)к.maxНН = 52216,98А определяется эквивалентное сопротивление
системы и силового трансформатора:
Далее определяется сопротивление кабеля,
питающего силовую нагрузку. Выбор сечения кабеля определяется по экономической
плотности тока. Рабочий ток кабеля определяется по формуле:
Принимая плотность тока 1,3 А/мм2, получим
требуемое сечение кабеля не менее 192,68/1,3 = 148,22 мм2. Выбираем кабель
ближайшего стандартного большего сечения 150 мм2 марки АСБ.
Индуктивное и активное сопротивление выбранного
кабеля при длине
= 1,2 км:
Хкаб = Худ·L = 0,076·1,2 = 0,091
Ом;каб = Rуд·L = 0,258·1,2 = 0,31 Ом,
где Ху, Rуд - индуктивное и активное
сопротивления 1 км кабеля.
Сопротивление до точки 
:
Хк = 0,073 + 0,091 = 0,164 Ом;к =
0,31 Ом;
Ток в точке 
в максимальном режиме:
Минимальный режим
Хк = 0,101 + 0,091 = 0,192 Ом;к =
0,31 Ом;
Ток в точке 
в минимальном режиме:
Расчет токов двухфазного замыкания
ведется по формуле:
Ток однофазного к. з. определяется
по формуле:
3. Защита электродвигателей
Защита электродвигателей должна
реагировать на внутренние повреждения и опасные ненормальные режимы. В
соответствии с требованиями ПУЭ на высоковольтных асинхронных электродвигателях
устанавливают релейные защиты от следующих видов повреждений и ненормальных
режимов работы:
многофазных замыканий в
электродвигателе и на его выводах;
однофазных замыканий на землю;
токов перегрузки;
снижения напряжения.
Выбираются типы защит и определяются
их уставки по следующим данным: Uном = 6 кВ; Pд.ном = 1600 кВт; коэффициент
пуска kп = 5,2 ; ток трехфазного короткого замыкания в точке К2 в максимальном
режиме кз = 10869,03 А; ток замыкания на землю Iз < 10 А. Указанный
двигатель подвержен перегрузке и является неответственным, возможен самозапуск
двигателя.
Выбор трансформатора тока (ТТ).
Трансформаторы тока для релейной
защиты выбираются по нормаль-ному режиму исходя из тока нагрузки защищаемого
элемента и его рабочего напряжения. Необходимо выполнение условий:
уст ≤ Uн ;раб.max ≤ Iн ,
гден ; Iн - номинальные значения
напряжения и тока ТТ;уст - напряжение электроустановки в месте включения
ТТ;раб.max - рабочий максимальный ток защищаемого элемента.
Номинальный ток ТТ должен быть как
можно ближе к рабочему току установки, так как нагрузка первичной обмотки
приводит к увеличению погрешностей. В данном случае принимается:
раб.max = Iд.ном = Pд.ном /(
∙Uср.ном∙cosφ) =
= 1600/
∙6,6∙0,8) = 174,96 А,
по которому по справочнику
выбирается трансформатор тока ТПЛ-10К (600/5) с коэффициентом трансформации:
т = 600/5 (Uн = 10 кВ; Iн = 600 А).
Трансформаторы тока установлены в фазах
А, С. По ПУЭ на неответственных двигателях подверженных перегрузке мощностью
менее 2000 кВт применяют однорелейную двухфазную токовую защиту без выдержки
времени (отсечку), отстроенную по току от токов самозапуска, и защиту от
перегрузки, отстроенную от токов от самозапуска по времени, рис.
Рисунок 2 - Однорелейная двухфазная
схема защиты электродвигателя от короткого замыкания и перегрузки
Первичный ток срабатывания отсечки
отстраивается от пускового тока электродвигателя по выражению:
сз.отс = kн∙kп∙Iд.ном ,
где kн = 1,8 - для реле серии
РТ-84.сз.отс = 1,8∙5,2∙174,96 = 1637,63 А.
Ток срабатывания реле:
где коэффициент схемы kсх = 
при включении реле на разность
токов двух фаз ТТ (рисунок 2).
Коэффициент чувствительности защиты
для однорелейной схемы определяется при двухфазном к.з. на выводах (точка К2)
электродвигателя в минимальном режиме между фазами А и В или В и С, при которых
ток в реле в 2 раза меньше, чем при к.з. между фазами А и С, по выражению:
По ПУЭ требуется обеспечить 
не менее 2.
Ток срабатывания реле от перегрузки
равен:
Принимаем реле типа РТ-84/2 с
ближайшей стандартной уставкой индукционного элемента 
= 4 А и выдержкой времени в
независимой части характеристики 16 с.
Кратность тока срабатывания отсечки
к уставке индуцированного элемента:
Данная кратность необходима для
настройки реле РТ-84. Коэффициент чувствительности защиты от перегрузки не
определяется, так она не предназначена для действия при коротких замыканиях.
Далее рассчитывается защита
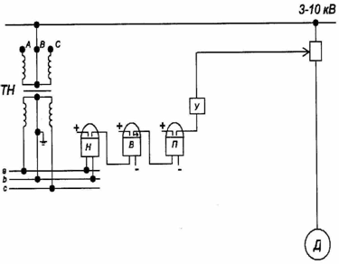
электродвигателя от понижения напряжения. Схема защиты приведена на рисунке 3.
Напряжение срабатывания защиты принимается в соответствии с ПУЭ равным 0,7∙Uн
. Учитывая, что вторичное напряжение измерительных трансформаторов напряжения
составляет 100 В, напряжение срабатывания защиты составит 70 В. В качестве реле
напряжения принимаем реле типа РН-154. Время срабатывания защиты в соответствии
с требованиями ПУЭ должно быть на 0,5 с больше выдержки времени основных
токовых защит электродвигателя.
Рисунок 3 - Схема защиты
электродвигателя от понижения напряжения
4. Защита кабельных линий
напряжением 6 - 10 кВ
На кабельных линиях напряжением 6 -
10 кВ устанавливают защиты от следующих видов повреждений и ненормальных
режимов работы:
многофазных замыканий;
токов перегрузки.
Необходимо рассчитать уставки МТЗ
радиальных кабельных линий 6 - 10 кВ (рисунок 1). Примем исполнение защиты по
схеме неполной звезды на постоянном оперативном токе с реле типа РТ - 40
(рисунок 4).
Рисунок 4 - Схема защиты кабельной
линии
Выбор уставок МТЗ заключается в
определении первичных и вторичных токов срабатывания, времени срабатывания,
типов реле, коэффициентов чувствительности. Кроме того, защиты двух
последовательно соединенных элементов должны быть согласованы по
чувствительности и по времени.
. Выбирается ток срабатывания МТЗ по
условию:
где kн =1,2 - коэффициент надежности
для реле РТ - 40;зп - коэффициент запуска электродвигателя, равный 5,2;в = 0,8
- коэффициент возврата реле РТ - 40;
раб.max = Iд.ном = 68,9 А.
Определяется ток срабатывания
защиты:
По справочнику выбираем ближайшую
уставку 12,5 А на реле РТ - 40.
Определяется коэффициент
чувствительности защиты при двухфазном к.з. к точке К2 в минимальном режиме,
когда ток к.з. равен 10452,13 А:
Требование чувствительности
выполняется.
Выдержку времени МТЗ отстраиваем от
быстродействующей защиты (отсечки) электродвигателя на величину ступени
селективности 0,5 секунд.
Следовательно, выдержка времени КЛ
принимается равной 0,5 секунд.
Защита от однофазных замыканий на
землю
Определяем ток замыкания на землю:
Для защиты используются
трансформаторы тока нулевой последовательности типа ТЗЛ с коэффициентом
трансформации nт = 20/5 и реле типа РТ-40 со значением коэффициента надежности
kн =1,2.
Ток срабатывания защиты:
сз = kзап∙ I(1) = 2,5∙10,8
= 27 А, где
зап = 2,5 - коэффициент запаса,
учитывающий бросок тока в момент замыкания на землю.
Ток срабатывания реле:
Коэффициент чувствительности при
замыкании на землю не нормируется и не определяется. Схема защиты представлена
на рисунке 4.
Защита от перегрузки
Для данной линии защита от
перегрузки не проектируется, так как такая защита предусмотрена для
электродвигателя, подключенного в конце данной линии.
5. Защита силовых трансформаторов
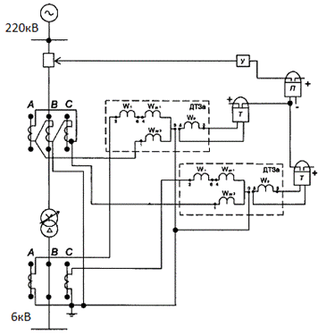
.1 Дифференциальная защита
Выбираются трансформаторы тока (ТТ)
для дифференциальной защиты (ДЗ) трансформатора мощностью 63000 кВА, с
соединением обмоток звезда - треугольник. По номинальным токам на стороне
высшего и низшего напряжения выбираются соответственно трансформаторы тока с
коэффициентами трансформации:
на стороне высшего напряжения kТТВ =
200/5, так как первичный номинальный ток равен:
на стороне низшего напряжения kТТН =
6000/5 , так как вторичный номинальный ток равен
Определяется первичный ток
небаланса:
где kа - коэффициент, учитывающий
апериодическую составляющую тока КЗ, для реле ДЗТ он равен 1;о - коэффициент
однотипности схемы, равный 1;
ε = 0,1 - относительное
значение тока намагничивания трансформатора тока.
Выбирается ток срабатывания защиты.
Этот ток отстраивается для реле ДЗТ только от тока намагничивания силового
трансформатора:
сзВН = kн∙ I1н = 1,36∙158,33
= 215,33 А
Определяется число витков обмоток
реле ДЗТ для выравнивания магнитодвижущих сил. Ток срабатывания реле:
Определяется число витков
уравнительной обмотки, включенной на ВН:
где Fср - магнитодвижущая сила,
необходимая для срабатывания реле.
Принимаем ближайшее целое меньшее
число витков:
Ток срабатывания защиты на стороне
НН:
срНН = IсзВН ∙ n = 215,33 ∙
(193,2 / 6,6) = 6303,3 А.
Определяется величина вторичного
тока в плечах ДЗ:
на стороне высшего напряжения
на стороне низшего напряжения
Определяется число витков
уравнительной обмотки, включенной на НН:
Принимается ближайшее целое число
витков:НН = 48 витков.
Определяется ток небаланса,
обусловленный неточностью установки на коммутаторе реле ДЗТ расчетных чисел
витков уравнительных обмоток:
Суммарный ток небаланса:
нб = 
463,79 + 10,41 = 474,2 А.
Проверяем условие равенства нулю
результирующей магнитодвижущей силы реле в режимах нагрузки и внешних КЗ:
н∙ WНН ≈ I2в∙ WВН
,
,6∙48 ≈ 6,86∙32,
,8 ≈ 219,52.
Условие практически выполняется,
поэтому окончательно принимаем:
ур1 = WНН = 48 витков, Wур2 = WВН =
32 витков.
Окончательно принимается: Wт = 24
витков.
Определяется коэффициент
чувствительности защиты при КЗ в зоне действия защиты, когда ток повреждения
проходит только через трансформаторы тока стороны 220 кВ и торможение
отсутствует. При этом расчетный ток в реле:
Ток срабатывания реле:
Коэффициент чувствительности:
Коэффициент чувствительности больше
требуемого по ПУЭ, равного 2, поэтому данная защита для эксплуатации пригодна.
Схема эксплуатации защиты приведена
на рисунке 5.
Рисунок 5 - Принципиальная схема
дифференциальной защиты
.2 Газовая защита
Для защиты от внутренних повреждений
трансформаторов, сопровож-дающихся выделением газа и понижением уровня масла
предусматривается (при мощности трансформатора 6300 кВА и выше) газовая защита
с действием на сигнал при слабых газообразованиях и с действием на отключение
при интенсивном газообразовании. Защита выполняется с помощью газовых реле.
Газовая защита является наиболее
чувствительной к некоторым видам внутренних повреждений трансформатора, чем
другие виды защит. Так, например, к витковым замыканиям, на которые
дифференциальная защита реагирует только при замыкании большого числа витков, а
токовая отсечка и максимальная токовая защита вообще не реагируют. Кроме того,
газовая защита реагирует на некоторые виды повреждений и ненормальных режимов
работы, как, например, понижение уровня масла, на которые другие виды защит
вообще не реагируют. Для защиты маслонаполненных трансформаторов от «пожара
стали» магнитопровода, возникающего при нарушении изоляции между листами стали
сердечника, используется газовая защита; токовая и дифференциальная защиты на
этот вид повреждения не реагируют. Газовая защита должна устанавливаться
обязательно на трансформаторах мощностью 10000 кВА и выше, а также на
трансформаторах мощностью 1000-6300 кВА, не имеющих дифференциальной защиты или
максимальной токовой защиты с выдержкой времени менее 0,5 с. Для
трансформаторов почти всех мощностей, установленных внутри цеха, газовая защита
должна устанавливаться обязательно независимо от наличия других защит.
Газовая защита собирается на реле
типа РГЧ-66. Верхний контакт работает на сигнал, а нижний - на отключение
трансформатора без выдержки времени на все выключатели. В схеме должно
предусматриваться переключающее устройство, позволяющее выводить нижний контакт
на сигнал.
Схема газовой защиты с реле РГЧ-66
представлена на рисунке 6.
Рисунок 6 - Схема газовой защиты с
реле РГЧ-66
Газовые реле имеют герметически
закрытый корпус, устанавливаемый в маслопроводе между баком трансформатора и
расширителем. На рисунке 7 показан упрощенный эскиз варианта конструкции такого
реле. Реагирующий блок реле имеет три основных элемента: сигнальный 1 и отключающие
2, 3 (элементы 1 и 3 - поплавки, 2 - напорная пластина), каждый из которых
срабатывает при определенных условиях.
В нормальных условиях работы корпус
реле заполнен маслом, и элементы занимают положение, при котором управляемые
ими контакты (на рис. не показаны) разомкнуты. При незначительном
газообразовании в баке трансформатора газ по маслопроводу проходит в
расширитель, скапливаясь в верхней части корпуса реле, где расположен
сигнальный элемент 1.
Рисунок 7 - Газовое реле
При скоплении в реле определенного
количества газа уровень масла в нем снижается, поплавок сигнального элемента 1
опускается под действием силы тяжести и сигнальный контакт замыкается;
аналогично срабатывает сигнальный элемент реле при снижении уровня масла в реле
по другим причинам.
При дальнейшем снижении уровня
масла, когда корпус реле опорожняется более чем наполовину, поплавок
отключающего элемента 3 также опускается под действием силы тяжести и
замыкается отключающий контакт.
6. Расчетная проверка
трансформаторов тока
Все трансформаторы тока,
предназначенные для питания токовых цепей устройств релейной защиты от к.з.,
должны обеспечивать точную работу измерительных органов токовых и дистанционных
защит и не допускать излишних срабатываний дифференциальных защит при к.з. вне
защищаемой зоны. Для этого погрешность трансформаторов тока не должна превышать
10%.
Проверка трансформаторов тока на
допустимую погрешность, установ-ленного для питания защиты кабельной линии 6 кВ
(раздел 4).
Предельная допустимая кратность:
где I1расч. = 1,1∙Iсз = 1,1∙1364,67
= 1501,14 А.сз = 1364,67 А (для МТЗ)
Трансформатор тока ТПЛ-10К (600/5) с
коэффициентом трансформации:
т = 600/5 (Uн = 10 кВ; Iн = 600 А).
Допустимое значение сопротивления
нагрузки при этом Zн.доп = 0,8 Ом. Наибольшая фактическая расчетная нагрузка ТТ
для схемы неполной звезды равна:
н.расч = 2∙Rпр + Zр + Rпер
где S = 10 кВА для реле РТ - 80 и
Iс.р = 9А;пер - переходное сопротивление на контакторах.н.расч = 2∙0,18 +
0,124 + 0,1 = 0,584 Ом.
Фактическое расчетное значение
сопротивления нагрузки (0,584 Ом) меньше допустимого (0,8 Ом), и,
следовательно, погрешность трансформатора тока менее 10%.
7. Оперативный ток в цепях защиты и
автоматики
Системы оперативного постоянного
тока. В качестве источника независимого постоянного оперативного тока служит
аккумуляторная батарея, преимуществом которой является независимое и устойчивое
напряжение. К основным недостаткам систем оперативного постоянного тока
относятся следующие:
) удорожание стоимости сооружения
подстанции за счет аккумуляторной батареи и сооружения для нее специального
отапливаемого помещения;
) необходимость ухода за батареей;
) наличие разветвленной сети
постоянного тока, затруднительность отыскания в ней замыканий на землю,
возможность ложных отключений из-за появления обходных цепей, двойных замыканий
на землю.
Системы оперативного переменного
тока. В качестве источника оперативного переменного тока служат трансформаторы
собственных нужд подстанций, трансформаторы тока и напряжения. К основным
преимуществам переменного и выпрямленного оперативного тока перед постоянным
оперативным током относятся следующие:
) отсутствие отдельного независимого
источника питания для управления, сигнализации, релейной защиты и автоматики,
что снижает стоимость установки и эксплуатационные расходы;
) отсутствие общей электрически
связанной сети оперативного тока, что снижает капитальные затраты и повышает
надежность работы установки; исключаются ложные действия защиты и автоматики;
) возможность применения схем с реле
прямого действия для максимальных и дифференциальных защит, которые являются
наиболее распространенными, особенно в распределительных схемах
электроснабжения напряжением 3-35 кВ и других устройств защиты и автоматики.
Рисунок 8 - Схема питания цепей
оперативного тока от трансформатора собственных нужд подстанции 6/35 кВ.
Схемы питания от трансформаторов
собственных нужд переменным оперативным током могут быть рекомендованы к
применению для понизительных подстанций 35/6-10 кВ и для подстанций 110 кВ с
двухобмоточными или трехобмоточными трансформаторами без выключателей на
стороне высшего напряжения. Место подключения трансформаторов собственных нужд
и их количество в общем случае определяются схемой электрических соединений
подстанций, числом и мощностью установленных силовых трансформаторов и режимом
их работы, количеством питающих линии и другими факторами, вытекающими из
конкретных условий работы подстанции.
Принципиальная схема питания цепей
оперативного тока от силовых трансформаторов собственных нужд для подстанций
6-35 кВ приведена на рисунке 8. Для подстанций 110 кВ с трехобмоточными
трансформаторами при наличии линий 35-6 кВ, связанных с источниками питания,
может быть рекомендована та же схема.
Рисунок 9 - Схема питания переменным
оперативным током на подстанции 110-35/10-6 кВ при отсутствии постоянно
подключенных источников на стороне низшего или среднего напряжения.
При отсутствии постоянно
подключенных источников питания на стороне среднего или низшего напряжений
рекомендуется схема подключения трансформаторов собственного расхода к выводам
силовых трансформаторов до выключателя 6-10 кВ. Схема питания переменным
оперативным током на подстанции 110/35/6 кВ при отсутствии связи с указанными
источниками питания представлена на рисунке 9. На подстанциях 110 кВ без
выключателей на стороне высшего напряжения при пользовании оперативным
переменным током количество устанавливаемых трансформаторов собственных нужд,
как правило, должно быть не менее двух.
Схемы питания цепей оперативного
тока от трансформаторов напряжения к широкому использованию не рекомендуются в
связи с малой мощностью трансформаторов напряжения и отличием их напряжения от
напряжения аппаратуры управления, сигнализации и автоматики. Исключением
являются трансформаторы напряжения 110 кВ и выше, которые обладают достаточной
мощностью для питания оперативных цепей. Схемы питания цепей оперативного тока
от трансформаторов тока применяются в основном только для выключателей,
снабженных приводами типов КАМ, ПРБА, ПГМ, ППМ и т.д., в которые встроены
отключающие катушки или реле прямого действия.
Постоянный ток для питания
оперативных цепей релейной защиты и автоматики может быть получен путем
выпрямления переменного тока полупроводниковыми и другими выпрямителями. В
этом случае сохраняются преимущества постоянного тока, заключающиеся в
применении более совершенной в конструктивном отношении релейной и другой
аппаратуры, и отпадает потребность в аккумуляторной батарее как источнике
постоянного тока.
Основным недостатком выпрямителей
как источника оперативного постоянного тока является зависимость выпрямленного
тока от наличия и величины напряжения переменного тока на входе выпрямителя.
Питание выпрямительных устройств
(блоки питания) от цепей напряжения переменного тока трансформаторов напряжения
или шин низкого напряжения силовых трансформаторов собственных нужд
обеспечивает действие защиты при повреждениях, не вызывающих общего снижения напряжения
на шинах подстанции. Так, например, надежно обеспечивается работа газовой
защиты. Питание цепей оперативного тока от цепей трансформаторов тока
обеспечивается надежно при наличии сверхтоков, возникающих в следствие к. з.
Здесь следует отметить, что как раз в это время цепи оперативного тока,
питающиеся от трансформаторов напряжения и шин низкого напряжения силовых
трансформаторов, не обеспечивают работы защиты по причине резкого снижения
напряжения.
В этом случае надежно работают такие
виды защит, как максимальная токовая защита, токовая отсечка, продольная
дифференциальная защита и т. п.
Питание оперативных цепей напряжения
и тока совместно обеспечивает их работу при действиях защиты во всех случаях и
при различных видах повреждений. Ввиду небольшой мощности блоков питания, при
необходимости обеспечить включение выключателей дополнительно устанавливаются
конденсаторы, которые, разряжаясь в момент включения выключателя, действуя
совместно с блоком питания, обеспечивают включение выключателей.
релейный защита ток
замыкание трансформатор
8. Выбор схемы АВР для
секционированного выключателя СВ на
шинах 6 кВ
Выбираем устройства АВР на
постоянном оперативном токе. На рисунке 10 показана схема устройства АВР
двустороннего действия с ускорением защиты после АВР на постоянном оперативном
токе. УАВР1 приходит в действие при снижении напряжения на секции 1 и отключает
выключатель Q2, а УАВР2 - при снижении напряжения на секции 2 и отключает
выключатель Q4. И в том, и в другом случае обесточивается реле KLT1,
обеспечивающее однократность действия УАВР, и включается секционный выключатель
Q5.
Рисунок 10 - Схема устройства УАВР
двустороннего действия с ускорением защиты после АВР
Для ускорения токовой защиты после
АВР в схему включено реле KLT2. В нормальном режиме (выключатель Q5 отключен)
оно находится в возбужденном состоянии и его контакт KLT2.1 в цепи
электромагнита отключения YAT5 выключателя Q5 замкнут. Если выключатель Q5
включается на КЗ, то срабатывает реле тока КА, реле времени КТЗ приходит в
действие, замыкая мгновенный контакт КТ3.2. При этом создается цепь на
отключение выключателя Q5 (контакты реле KLT2.1, КТ3.2 и вспомогательный
контакт выключателя Q5.2 замкнуты), выключатель отключается, а реле KLT2 с некоторым
замедлением размыкает контакт KLT21. При успешном действии УАВР выключатель Q5
остается включенным. Если теперь возникнет КЗ, то он будет отключаться с
выдержкой времени, установленной на реле КТЗ (контакт КТ3.1).
Список использованных источников
.
Шабад М.А. Расчеты релейной защиты и автоматики распредели-тельных сетей. - Л.:
Энергоатомиздат, 1985.
.
Правила устройства электроустановок. - М.: Энергоатомиздат, 1986.
.
Крючков И.П. и др. Электрическая часть электростанций и подстанций: Справочные
материалы для курсового и дипломного проектирования. Учеб. пособие для
электроэнергетических специальностей вузов - 3-е изд., перераб. и доп. - М.:
Энергия, 1978. - 456 с., ил.
.
Реле защиты. - М.: Энергия, 1976.
.
Кукуевицкий Л.И., Смирнова Т.В. Справочник реле защиты и автоматики. - М.: Энергия,
1976.