Полупроводниковые диоды

  • Вид работы:
    Практическое задание
  • Предмет:
    Физика
  • Язык:
    Русский
    ,
    Формат файла:
    MS Word
    1,23 Mb
  • Опубликовано:
    2011-10-31
Вы можете узнать стоимость помощи в написании студенческой работы.
Помощь в написании работы, которую точно примут!

Полупроводниковые диоды

ФЕДЕРАЛЬНОЕ АГЕНТСТВО ПО ОБРАЗОВАНИЮ

МУРОМСКИЙ ИНСТИТУТ (ФИЛИАЛ)

Государственного образовательного учреждения высшего профессионального образования

«ВЛАДИМИРСКИЙ ГОСУДАРСТВЕННЫЙ УНИВЕРСИТЕТ»

Факультет информационных технологий

Кафедра ИС               




Практическая работа №6

по Электронике и электротехнике

Тема: Полупроводниковые диоды

Руководитель

Стулов Н. Н.

Студент ИС - 110

Гусев М. А.        






Муром 2011

Практическая работа №6

Тема: Полупроводниковые диоды

Цель работы: Исследование напряжения и тока и сопротивления диода при прямом и обратном смещении p-n перехода. Построение ВАХ диода.

Задание 1

Цели задания:

. Исследование напряжения и тока диода при прямом и обратном смещении р-n перехода.

. Построение и исследование вольтамперной характеристики (ВАХ) для полупроводникового диода.

. Исследование сопротивления диода при прямом и обратном смещении по вольтамперной характеристике.

. Анализ сопротивления диода (прямое и обратное смещение) на переменном и постоянном токе.

. Измерение напряжения изгиба вольтамперной характеристики.

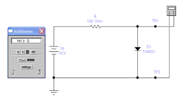
Эксперимент 1. Измерение напряжения и вычисление тока через диод


Напряжение при прямом смещении Uпр        767 мВ

Напряжение при обратном смещении Uобр   10 В

Ток при прямом смещении Iпр = (Е - Uпр)/R =        92,33 мА

Ток при прямом смещении Iобр = (Е - Uобр)/R =             0 А

Эксперимент 2. Измерение тока


Ток при прямом смещении Iпр                       92,33 мА

Ток при прямом смещении Iобр                     0 А

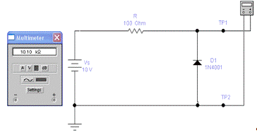
Эксперимент 3. Измерение статического сопротивления диода


Сопротивление диода при прямом смещении                   767 Ом

Сопротивление диода при обратном смещении       10,1 кОм

Эксперимент 4. Снятие вольтамперной характеристики диода


Таблица 1. Прямая ветвь ВАХ диода.

Е, В

Uпр, мВ

Iпр, мА

5

684

4,316

4

677,2

3,323

3

668

2,332

2

653,8

1,346

1

620,9

0,3791

0,5

496,4

0,003573

0

0

0




Е, ВUобр, ВIобр, мкА



0

0

0

5

4,995

5

10

9,99

10

15

14,98

15



Rдиф, при Iпр=4мА                                         5 Омдиф, при Iпр=0,4мА     105 Омдиф, при Iпр=0,2мА                                             250 Омдиф, при Uобр=5В   1 МОмст, при Iпр=4мА                                                             170 Омизг  630 мВ

Эксперимент 5. Получение ВАХ на экране осциллографа

Uизг                                                                   618 мВ

Вывод: в ходе работы были изучены характеристики диода при прямом и обратном смещении, а также измерена и простроена его вольт - амперная характеристика.

Задание 2

Цели задания

. Построение обратной ветви вольтамперной характеристики стабилитрона и определение напряжения стабилизации.

. Вычисление тока и мощности, рассеиваемой стабилитроном.

. Определение дифференциального сопротивления стабилитрона по вольтамперной характеристике.

. Исследование изменения напряжения стабилитрона при изменении входного напряжения в схеме параметрического стабилизатора.

. Исследование изменения напряжения на стабилитроне при изменении сопротивления в схеме параметрического стабилизатора.

Эксперимент 1. Измерение напряжения и вычисление тока через стабилитрон

ток сопротивление диод напряжение

Таблица 1. ВАХ стабилитрона.

Е, В

Uпр, В

Iпр, мА

0

0

0

4

4

0

6

5,0304

3,232

10

5,0752

16,416

15

5,0967

33,011

20

5,1108

49,631

25

5,1217

66,261

30

5,131

82,897

35

5,1392

99,536


стаб                                                                   5,05 В

Мощность рассеивания стабилитрона при напряжении Е = 20 В:

Pст = Uпр٠Iïð =                                                0,254 Âò

Rдиф                                                                 0,65 Ом

Эксперимент 2. Получение нагрузочной характеристики параметрического стабилизатора


Таблица 2. Нагрузочная характеристика стабилизатора

RL, Ом

I1, мА

IL, мА

Iст, мА

75

4

53,33333

53,33333

0

100

4,973

50,09

49,73

0,4

200

5,0869

49,71033

25,4345

24,3

300

5,0964

49,67867

16,988

32,7

600

5,1041

49,653

8,50683

41,1

5,1069

49,64367

5,1069

44,5

к.з.

0

66,66667

0

66,7


Эксперимент 3. Получение ВАХ стабилитрона на экране осциллографа


Uстаб                                                                485 мВ

Вывод: в результате эксперимента были измерены и построены вольт - амперная и нагрузочная характеристики стабилитрона.

Задание 3

Цели задания:

. Анализ процессов в схемах однополупериодного и двухполупериодного выпрямителей.

. Сравнение форм входного и выходного напряжения для однополупериодного и двухполупериодного выпрямителей.

. Определение среднего значения выходного напряжения (постоянной составляющей) в схемах однополупериодного и двухполупериодного выпрямителей.

. Определение частоты выходного сигнала в схемах однополупериодного выпрямителя и двухполупериодного выпрямителя с выводом средней точки трансформатора.

. Сравнение максимальных значений выходного напряжения для схем двухполупериодного и однополупериодного выпрямителей.

. Сравнение частот выходного сигнала для схем двухполупериодного и однополупериодного выпрямителей.

. Анализ обратного напряжения Umax на диоде в схемах однополупериодного и двухполупериодного выпрямителей.

. Исследование работы трансформатора в схеме выпрямителя.

Эксперимент 1. Исследование входного и выходного напряжения однополупериодного выпрямителя



Максимальное входное напряжение               8,41 В

Максимальное выходное напряжение            7,63 В

Период выходного сигнала Т                         16,75 мс

Частота выходного сигнала f                          59,7 Гц

Максимальное обратное напряжение на диоде        8,41 В

Коэффициент трансформации                         20,17

Постоянная составляющая напряжения на выходе 2,43 В (расчет)

Измеренное                                                       655 мВ

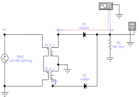
Эксперимент 2. Исследование входного и выходного напряжений двухполупериодного выпрямителя с отводом от средней точки трансформатора



Максимальное входное напряжение               4,2 В

Максимальное выходное напряжение            3,445 В

Период выходного сигнала Т                         8,28 мс

Частота выходного сигнала f                          120,773 Гц

Постоянная составляющая напряжения на выходе  2,194 В (расчет)

Измеренное                                                      611,4 мВ

Вывод: в ходе экспериментов были исследованы характеристики одно- и двухполупериодных выпрямителей, исследование работы трансформатора и сравнение форм входного и выходного напряжения для двух различных выпрямителей.

Задание 4

Цели задания:

. Анализ процессов в схеме выпрямительного диодного моста.

. Исследование осциллограмм входного и выходного напряжения для выпрямительного моста.

. Сравнение осциллограмм выходного напряжения выпрямительного моста и двухполупериодного выпрямителя с выводом средней точки трансформатора.

. Измерение среднего значения выходного напряжения (постоянная составляющая) в схеме выпрямительного моста.

. Сравнение максимального напряжения на диодах в мостовом и двухполупериодном выпрямителях.

. Сравнение частот выходного напряжения в мостовом и двухполупериодвом выпрямителях.

. Вычисление максимального обратного напряжения Umax на диоде выпрямительного моста.

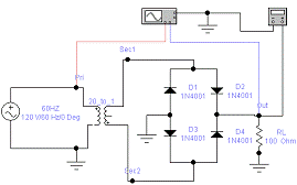
Эксперимент 1. Исследование входного и выходного напряжений мостового выпрямителя.



Максимальное входное напряжение               168,26 В

Максимальное выходное напряжение            6,84 В

Период выходного сигнала Т                         8,41 мс

Частота выходного сигнала f                          118,9 Гц

Максимальное обратное напряжение на диоде        8,413 В

Коэффициент трансформации                         20,165

Постоянная составляющая напряжения на выходе  5,36 В (расчет)

Измеренное                                                      2,2542 В

Вывод: в ходе работы были изучены процессы в схеме выпрямительного моста, характеристики данного типа выпрямителей, а также сравнение с двухполупериодным выпрямителем.

Задание 5

Цели задания:

. Исследование влияния конденсатора на форму выходного напряжения однополупериодных и двухполупериодных выпрямителей.

. Измерение частоты выходного напряжения выпрямителя с емкостным фильтром.

. Исследование влияния величины емкости конденсатора фильтра на среднее значение выходного напряжения.

. Сравнение среднего значения выходного напряжения для однополупериодных и двухполупериодных выпрямителей с емкостным фильтром.

Эксперимент 1. Определение коэффициента пульсации однополупериодного выпрямителя.


Максимальное выходное напряжение            8,01 В

Минимальное выходное напряжение             6,043 В

Разность между максимумом и минимумом

выходного напряжения ΔU2                           1,967 В

Среднее значение выходного напряжения Ud         7,0265 В

Среднее значение выходного напряжения Ud

по показаниям мультиметра                           1,7504 В

Коэффициент пульсаций выходного сигнала q        28 %

Эксперимент 2. Определение коэффициента пульсации однополупериодного выпрямителя при изменении емкости фильтра



Максимальное выходное напряжение            8,066 В

Минимальное выходное напряжение             2,366 В

Разность между максимумом и минимумом

выходного напряжения ΔU2                           5,7 В

Среднее значение выходного напряжения Ud         5,216 В

Коэффициент пульсаций выходного сигнала q        109,28 %

Эксперимент 3. Определение коэффициента пульсации однополупериодного выпрямителя при изменении тока нагрузки


Максимальное выходное напряжение            8,266 В      

Минимальное выходное напряжение             7,141 В

Разность между максимумом и минимумом

выходного напряжения ΔU2                           1,125 В

Среднее значение выходного напряжения Ud         7,7035 В

Коэффициент пульсаций выходного сигнала q        14,6 %

Эксперимент 4. Определение коэффициента пульсации двухполупериодного выпрямителя


Максимальное выходное напряжение            3,547 В

Минимальное выходное напряжение             3,075 В

Разность между максимумом и минимумом

выходного напряжения ΔU2                           0,472 В

Среднее значение выходного напряжения Ud         3,311 В

Коэффициент пульсаций выходного сигнала q        14,26 %

Вывод: в результате работы было проведено исследование влияния емкостного фильтра на характеристики выходного сигнала для одно- и двухполупериодных выпрямителей, а также изучено влияние параметров самого фильтра на выходной сигнал.

Задание 6

Цели задания:

. Исследование работы последовательного ограничителя со смещением.

. Исследование работы шунтирующего ограничителя.

. Исследование работы шунтирующего ограничителя со смещением.

. Исследование работы шунтирующего ограничителя на стабилитроне.

. Исследование работы симметричного шунтирующего ограничителя на стабилитронах.

Эксперимент 1. Измерение уровня ограничения последовательного ограничителя.


Максимум входного напряжения                   9,95 В

Максимум выходного напряжения                 9,21 В

Уровень ограничения напряжения                 0 В

Эксперимент 2. Измерение уровня ограничения напряжения в последовательном ограничителе со смещением



Минимум входного напряжения                     -9,996 В

Минимум выходного напряжения                  4,946 В

Уровень ограничения напряжения                 4,946 В



Минимум входного напряжения                     -9,996 В

Минимум выходного напряжения                  -5,32 В

Уровень ограничения напряжения                 -5,32 В

Эксперимент 3. Измерение уровня ограничения напряжения в шунтирующем ограничителе


Максимум входного напряжения                   9,94 В

Минимум выходного напряжения                  -0,707 В

Уровень ограничения напряжения                 -0,707 В

Эксперимент 4. Измерение уровня ограничения напряжения в шунтирующем ограничителе со смещением


Минимум входного напряжения                     -9,94 В

Минимум выходного напряжения                  4,286 В

Уровень ограничения напряжения                 4,286 В



Минимум входного напряжения                     -9,94 В

Минимум выходного напряжения                  -5,72 В

Уровень ограничения напряжения                 -5,72 В

Эксперимент 5. Измерение уровня ограничения напряжения в шунтирующем ограничителе на стабилитроне



Максимум входного напряжения                   9,94 В

Положительный уровень ограничения напряжения 5,14 В

Отрицательный уровень ограничения напряжения -0,499 В

Эксперимент 6. Измерение уровня ограничения напряжения в симметричном шунтирующем ограничителе на стабилитронах


Максимум входного напряжения                   9,96 В

Положительный уровень ограничения напряжения 5,54 В

Отрицательный уровень ограничения напряжения -5,51 В

Вывод: в ходе работы были исследованы ограничители различного вида как на основе диодов, тик и на основе стабилитронов.

Задание 7 (Вариант №30)

Задача 1

Для начала найдем Еэкв


Еэкв = 2,4 В

Теперь найдем Rэкв

экв = 52 Ом

Далее рассмотрим эквивалентную схему:

д = (Eэкв - Uд)/Rэкв

Решая задачу графическим методом, получим

д = 32 мА и Uд = 0,74 В.

Проверим решение с помощью Electronics Workbench:


Задача 2

Рассмотрим следующую схему:

= 0.1...1 КОм



Таким образом, стабилитрон можно заменить эквивалентной схемой:


Найдем решения с помощью метода контурных токов:


Решая данную систему, получим


Ток стабилитрона


Напряжение на нагрузке


Проверим решение с помощью Electronics Workbench:


Задание 8 (ответы на вопросы)

Глава 9.1

. Напряжения на диоде при прямом и обратном смещении различны по порядку величин из-за односторонней проводимости p-n перехода.

. Да, сравнимы.

. Да, сравнимы.

. Токи через диод при прямом и обратном смещении опять же различны в силу односторонней проводимости p-n перехода.

. Тепловой ток, протекающий в диоде даже при отсутствии напряжения.

. Да, весьма сильно отличаются. Да, по этим измерениям можно судить об исправности диода.

. Да, существует.

. Да, практически совпадают.

Глава 9.2

. После 5 В питающего напряжения дальнейшее его увеличение ведет лишь к незначительному росту напряжения на стабилитроне. Степень стабилизации высокая (0,002).

. Да, влияет. Чем меньше сопротивление нагрузки, тем меньше степень стабилизации.

. Начинает уменьшаться. Чем меньше ток, тем быстрее уменьшается.

. 33 мА.

. 24,3 мА.

. Уменьшается.

Глава 9.3

. Во время отрицательной части входного сигнала выходной отсутствует.

. Нет, разное.

. Нет. У двухполупериодного частота в два раза больше.

. Выходной сигнал отличается от входного на величину падения напряжения на диоде.

. Нет, не превышает.

. Для ослабления амплитуды сигнала, подающегося на диод.

. Выходной сигнал одинаков во время положительного и отрицательного полупериодов входного сигнала.

. В то время, когда у однополупериодного выпрямителя отсутствует сигнал на выходе, у двухполупериодного выпрямителя сигнал есть и соответствует положительному полупериоду входного сигнала.

. Максимальное обратное напряжение на диоде в однополупериодном выпрямителе больше.

. Частота выходного сигнала двухполупериодного выпрямителя в два раза больше частоты входного сигнала и выходного сигнала однополупериодного выпрямителя.

Глава 9.4

. Выпрямительный мост осуществляет двухполупериодное выпрямление.

. Во время отрицательного полупериода входного сигнала сигнал мостового выпрямителя соответствует положительному полупериоду входного сигнала.

. Амплитудой.

. Максимальное обратное напряжение на диоде в мостовом выпрямителе больше.

. Нет, у мостового выпрямителя постоянная составляющая больше.

. Частота выходного сигнала мостового выпрямителя в 2 раза больше частоты входного сигнала и равна частоте выходного сигнала двухполупериодного выпрямителя.

. Нет, не превышает.

. Нет, различны.

Глава 9.5

. ,

где Umax - амплитуда входного сигнала, а , где Т - период входного сигнала, R и C - соответственно сопротивление и емкость фильтра.

. В диапазоне напряжений на конденсаторе.

. Емкость конденсатора, сопротивление резистора, частота входного сигнала, тип выпрямителя.

. Среднее значение выходного напряжения для схемы однополупериодного выпрямителя с емкостным фильтром в два раза больше, чем тоже самое для лвухполупериодного выпрямителя.

. Коэффициент пульсаций для двухполупериодного выпрямителя в два раза меньше.

. Нет, не будет.

. Да, будет.

Глава 9.6

. В ограничители со смещение уровень ограничения смещен в зависимости от полярности источника.

. Величиной и полярностью напряжения источника.

. Т.к. во время отрицательного полупериода входного сигнала выходной сигнал отсутствует.

. Во время отрицательного полупериода входного сигнала существует небольшой по уровню отрицательный выходной сигнал.

. Величиной и полярностью напряжения источника.

. Отличие в выходном сигнале. Т.к. в схеме симметричного ограничителя присутствуют два встречно включенных стабилитрона, то и уровни ограничения напряжения получаются симметричными в отличии от шунтирующего ограничителя на стабилитроне.

Похожие работы на - Полупроводниковые диоды

 

Не нашли материал для своей работы?
Поможем написать уникальную работу
Без плагиата!
Без нейросетей!