Разработка автоматической информационной системы оперативного учёта сопровождения учебных курсов по правилам техники безопасности ООО НПП 'НФЛ'

  • Вид работы:
    Дипломная (ВКР)
  • Предмет:
    Информационное обеспечение, программирование
  • Язык:
    Русский
    ,
    Формат файла:
    MS Word
    330,23 kb
  • Опубликовано:
    2011-06-19
Вы можете узнать стоимость помощи в написании студенческой работы.
Помощь в написании работы, которую точно примут!

Разработка автоматической информационной системы оперативного учёта сопровождения учебных курсов по правилам техники безопасности ООО НПП 'НФЛ'

Автономная образовательная некоммерческая организация

Высшего профессионального образования

«Институт Менеджмента, Маркетинга и Финансов»

Факультет среднего профессионального образования

Кафедра информационных технологий

Специальность 230103.51 - Автоматизированные системы обработки информации и управления (в экономике)

ВЫПУСКНАЯ КВАЛИФИКАЦИОННАЯ РАБОТА

«Разработка АИС оперативного учёта сопровождения учебных курсов по правилам техники безопасности ООО НПП «НФЛ»

Автономная образовательная некоммерческая организация

«Институт Менеджмента, Маркетинга и Финансов»

Факультет среднего профессионального образования

Кафедра информационных технологий

Специальность 230103.51 - Автоматизированные системы обработки информации и управления (в экономике)

УТВЕРЖДАЮ

заведующий кафедрой

_______ доц. Чернигин А.С.

подпись, расшифровка подписи

___.____.2011 г.

ЗАДАНИЕ

НА ВЫПОЛНЕНИЕ ВЫПУСКНОЙ КВАЛИФИКАЦИОННОЙ РАБОТЫ

СТУДЕНТ Белик Александр Германович

1.Тема работы: «Разработка АИС оперативного учёта сопровождения учебных курсов по правилам техники безопасности ООО НПП «НФЛ»

утверждена приказом ректора от ____.____.2011 г. №______.

2.Срок сдачи студентом законченной работы 24.06.2011 г.

3.Календарный план выполнения работы (строится в соответствии со структурой выпускной квалификационной работы)

Структура выпускной квалификационной работы

Сроки выполнения

Подпись  руководителя

Введение

11.05.2011 г.


Анализ предметной области. Структурное и функциональное моделирование

11.05.2011 г.


Проектирование информационно-программной среды АИС

25.05.2011 г.


Проектирование  архитектуры технических средств АИС

15.06.2011 г.


Заключение

15.06.2011 г.


Список используемой литературы

15.06.2011 г.



Руководитель ____________ доц. Космачев С.Н.

Задание получил

Студент ____________ Белик А.Г.

Отметка о допуске студента к защите выпускной квалификационной работы в ГАК (протокол заседания кафедры от _____.____.2011 г. №___)

Зав. Кафедрой ____________ доц. Чернигин А.С.

Содержание

Введение

.Бизнес процесс

2.Правила и факты

. Причины и цели автоматизации

.1 Причины автоматизации

.2 Цели автоматизации

.3 Риски автоматизации

4. Описание бизнес-процесса «Как должно быть»

4.1 Описание действий

.2 Описание объектов действий

.3 Участники бизнес-процесса

.4 Ограничения доступа к объектам действий

.5 Обратная связь

.6 Обстоятельства старта бизнес-процесса

.7 Численные характеристики бизнес-процесса

.8 Особенности бизнес-процесса

. Диаграммы

. Отчетность

. Нерешенные вопросы

. Глоссарий

. Проектирование информационно-программной среды

.1 Проектирование информационного ядра (разработка структуры объектов ИБ)

.2Описание поведения объектов, разработка форм и программных модулей

.3 Решение проблем информационной безопасности

.4 Проектирование архитектуры технических средств АИС

. Расчёт экономической эффективности

Заключение

Список литературы

Введение

ООО НПП "НФЛ" создано специалистами военно-промышленного комплекса, которыми в период конверсии разработаны идеи создания нового поколения специфического энергосберегающего оборудования. В настоящее время это современный завод со своей базой, необходимым оборудованием, цехами, складскими помещениями и разветвленной сетью сбыта изготавливаемой продукции.

Необходимо было разработать систему регистрации обучаемых правилам техники безопасности и обращения с продукцией ООО НПП "НФЛ". По условию технического задания на разработку новая система должна быть типа «клиент-сервер» и заменить старую систему, разработанную на универсальной ЭВМ. Производительность унаследованной системы регистрации обучаемых довольно бедна, и в новую систему должны быть перенесены данные унаследованной системы.

Цель выпускной квалификационной работы - изучение современных технологий проектирования, создания и эксплуатации программных продуктов для автоматизации задач оперативного и бухгалтерского учёта в среде «1С-Предприятие». Задачами является приобретение практических навыков, позволяющих ориентироваться в области создания программных продуктов на платформе «1С: Предприятие 8» и оформлять документы в среде Microsoft Office.

Постановка задачи: описать назначение, возможности и функции своей создаваемой системы; провести анализ предметной области, разработать структуру дерева конфигурации, создать все прикладные объекты и описать их поведение на встроенном языке.

Назначение программы: учёт оплаты за обучение клиентов.

Возможности: программа должна хранить информацию об аналитических объектах (ФИО клиентов, учебные группы, квитанции об оплате и др.). Оформление приема оплаты за обучение выполняется менеджером с помощью документа ведомости об оплате за обучение. По итогам приема оплаты формируется отчет.

Оплата за обучение оформляется последовательно с помощью нескольких действий.

1.      Сначала менеджер формирует бланк ведомости об оплате за обучение.

2.      Затем клиент заполняет бланк ведомости и платит за обучение.

.        Затем менеджер создает отчет о задолжниках по оплате за обучение.

.        Менеджер выводит на экран печатную форму отчета о задолжниках по оплате за обучение.

1.Бизнес процесс

В разделе 1 в текстовом виде кратко описываются цели и содержание (этапы, которые должны происходить) автоматизируемого бизнес-процесса.

Диаграмма деятельности учета оплат за обучение показана на рис.1 инициируется поступлением клиента в учебное заведение и состоит из процедур формирования бланка ведомости на оплату, заполнения ведомости по мере поступления денежных средств, и составления списка задолжников по оплате.

Рис.1. Функциональная модель деятельности учета оплаты за обучение

Диаграмма декомпозиции деятельности учета оплаты за обучение показана на рис.2

Рис.2. Диаграмма декомпозиции функциональной модели деятельности оплаты за обучение

Автоматизируемая деятельность выполняется следующим образом. Менеджер группы выдает клиенту бланк на оплату. В дальнейшем формируется бланк ведомости на оплату. По мере оплаты и перечисления денег на счет учебного заведения менеджер заполняет ведомость об оплате. По истечении положенного срока формируется Отчет о должниках по оплате.

.        Выдача бланка на оплату.

.        Формирование бланка ведомости на оплату

.        Заполнение ведомости по мере поступления денежных средств.

.        Формирование Отчета о должниках по оплате.

2. Правила и факты

Это административные и логические правила, факты (например, текущее положение дел), стандарты и методики, на которые опирается и которые должна учитывать логика автоматизируемого бизнес-процесса.

Словесное описание результатов обследования предприятия, каким образом выполняются действия в автоматизированной системе учета оборудования, следующее.

1. Доработка проекта системы компьютерной обработки данных на базе конкретного программного продукта в части задач учета регистрации оплаты за обучение на Предприятии;

. Контроль своевременности оплаты за обучение;

. Контроль, за соблюдением менеджером условий учета во время заполнения ведомости об оплате за обучение

. Анализ заполненной ведомости за обучение

. Формирование отчета о задолжниках по оплате

3. Причины и цели автоматизации

3.1 Причины автоматизации

Недостатки, устранение которых предполагается осуществить в проекте:

высокая трудоемкость обработки информации; количество клиентов на предприятие превышает 300 человек, поэтому документооборот отдела в ручном варианте ведения учета менеджером имеет низкую эффективность, необходимо тратить время на поиск информации об оплате в архиве документации. Поэтому имеет место низкая оперативность, снижающая качество управления объектом автоматизации. Таким образом, выявлено несовершенство организации сбора и регистрации исходной информации, несовершенство процессов сбора, передачи, обработки, хранения, защиты целостности и секретности информации и процессов выдачи результатов расчетов конечному пользователю и т.д.

3.2 Цели автоматизации

Цели и задачи автоматизации - разработка и внедрение управленческих технологий, направленных на оптимизацию учета оплаты за обучения клиентов:

) Доработка проекта системы компьютерной обработки данных на базе конкретного программного продукта в части задач учета регистрации оплаты за обучение на Предприятии;

)Контроль за своевременную оплату за обучение;

)Контроль за соблюдением менеджером условий учета во время заполнения ведомости об оплате за обучение

)Анализ заполненной ведомости за обучение

)Формирование отчета о задолжниках по оплате

Внедрение описанной системы должно сократить время формирования и поиска нужной информации, упрощает формирование текущей отчетности и в целом повышает эффективность функционирования отдела.

3.3 Риски автоматизации

Заказчики оценили убыточность рассматриваемого риска таким образом:

ошибочное планирование сроков внедрения (3,2 балла);

неэффективный организационный план внедрения системы (3 балла);

неправильное планирование бюджета (2 балла).

Такая оценка, очевидно, отражает отсутствие на российских предприятиях практики расчета окупаемости проектов. Компании плохо представляют, как разделить потенциальные выгоды от внедрения автоматизации и остальные доходы, поэтому рассматривают проект внедрения как затратный и ориентируются в первую очередь на бюджет.

Риски на этапе внедрения

Этап внедрения характеризуется присутствием максимального количества рисков с наиболее тяжелыми последствиями. Чаще всего, на данном этапе встречаются следующие риски (в порядке убывания):

·              отсутствие формализованных бизнес-процессов;

·              увеличение нагрузки на персонал в процессе внедрения;

·              отсутствие у предприятия единой нормативно-методической базы, корпоративных баз и т.д.;

·              неучастие в проекте руководителей высшего звена;

·              отсутствие поддержки внедрения со стороны ключевых участников (менеджеров).

Наиболее убыточные риски, по мнению консультантов, связаны с человеческим фактором:

·              неучастие в проекте руководителей высшего звена (3,3 балла);

·              нежелание руководителей высшего звена принимать непопулярные решения (4балла);

·              сопротивление персонала (3 балла);

·              отсутствие поддержки внедрения со стороны топ-менеджеров (3,7 балла).

С точки зрения заказчиков, основные риски связаны со следующими факторами:

·              несоответствие бизнес-процессов предприятия эталонным процессам, реализованным в системе (3,76 балла);

·              отсутствие единой нормативно-методической базы компании, сопротивление персонала и увеличение нагрузки на работников (по 2 балла).

Поскольку консультанты в ходе проекта работают в основном с топ-менеджерами, они обращают большое внимание на недостатки их работы, тогда как заказчиков больше волнует, как бизнес-процессы компании будут реализованы в системе.

Наиболее серьезные последствия, по мнению консультантов, имеют следующие факторы:

·              снижение информационной безопасности (2,2 балла);

·              смена собственников компании (0,8 балла).

Однако риск снижения информационной безопасности, наиболее серьезный из всех вышеперечисленных, проявляется крайне редко. Долгосрочные риски заказчики распределили следующим образом:

·              риски, обусловленные изменениями законодательства и отношений с государственными органами (1 балл);

·              риски, порожденные изменением структуры компании (0,5 балла);

·              снижение скорости перестройки локальных хозяйственных процессов в тех случаях, когда требования бизнеса меняются в процессе эксплуатации ERP-системы (1,6 балла).

Разница в ответах консультантов и заказчиков обусловлена в первую очередь тем, что наибольшие проблемы российские компании испытывают именно в отношениях с государственными органами, поэтому несовпадение их требований и характеристик системы для заказчиков наиболее опасно. Выбор остальных рисков объясняется тем, что любые изменения во внешней или внутренней среде компании требуют немедленных и дорогостоящих доработок. Чтобы минимизировать такие риски, компании стараются держать в основном штате профильных программистов.

4. Описание бизнес-процесса «Как должно быть»

.1 Описание действий

Таблица 1 - Карточка действия № 1 «Выдача бланка на оплату»

№1

Действие Выдача бланка на оплату

Инструкция: · Ответственный сотрудник обслуживаемого отдела вводит документ «бланк на оплату». · Раздав готовый бланк на оплату клиентам, что бы те заполнили его и заплатили за обучение, Ответственный сотрудник обслуживаемого отдела делает отметку о выдаче.

Действие до: (нет)

Действие после: №2

Условия Действие выполняется,  когда клиентам необходимо заплатить за обучение

[] Групповое

[ ] Параллельное

[ ] Автоматическое

Цена (ABC):

Оперативность:

Длительность:

Эталонная трудоемкость:


Заказчик осуществляет ввод документа «бланк на оплату». Раздав готовый бланк на оплату клиентам, что бы те заполнили его и заплатили за обучение в указанный срок. Клиент берет квитанцию. Заполняет квитанцию (Указать номер квитанции, ФИО клиента, курс, семестр за который будет производиться оплата) Вписывает стоимость за обучение.

Документ «Бланк на оплату» приведен в таблице 2.

Таблица 2 - Карточка действия № 2 «оплата за обучение»

№2

Действие оплата за обучение

Инструкция: · Клиент отдает квитанцию. · Менеджер вводит квитанцию в компьютер  · (Указать номер квитанции, ФИО клиента, курс, семестр за который будет производиться оплата). · Вписывает в квитанцию стоимость за обучение.

Действие до: №1

Действие после: №3

Условия Действие выполняется после приема  менеджером квитанции об оплате

[ ] Групповое

[ ] Параллельное

[ ] Автоматическое

Цена (ABC):

Оперативность:

Длительность:

Эталонная трудоемкость:


Документ «создание отчета о задолжниках по оплате за обучение» приведен в таблице 3.

Таблица 3 - Карточка действия № 3. «заполнение ведомости об оплате за обучение»

№3

Действие заполнение ведомости об оплате за обучение

Инструкция: · Менеджер заполняет ведомость об оплате по мере поступления денежных средств на счет предприятия · После истечения срока оплаты менеджер составляет ведомость о не оплативших за обучение.

Действие до: №2

Действие после: №5

Условия Действие выполняется, после Оплаты за обучение клиентами

[] Групповое

[] Параллельное

[] Автоматическое

Цена (ABC):

Оперативность:

Длительность:

Эталонная трудоемкость:


Менеджер заполняет ведомость об оплате по мере поступления денежных средств на счет предприятия. После истечения срока оплаты менеджер составляет ведомость о не оплативших за обучение.

Действие «вывод на экран печатной формы отчета о задолжниках по оплате за обучение" приведено в Таблице 4.

Таблица 4 - Карточка действия № 4 «вывод на экран печатной формы отчет о задолжниках по оплате за обучение»

№4

Действие вывод на экран печатной формы отчета о задолжниках по оплате за обучение

Инструкция: · Указать номер группы, по которой нужно построить отчет. · Сформировать отчет.

Действие до: №2

Действие после: №5

Условия Действие выполняется, создание отчета о задолжниках по оплате за обучение

[] Групповое

[] Параллельное

[] Автоматическое

Цена (ABC):

Оперативность:

Длительность:

Эталонная трудоемкость:


В нем указывается список оплативших обучение с суммой полученных за оплату денежных средств, и список не заплативших за обучение.

4.2 Описание объектов действий

Объект - документ «Квитанция на оплату» описан в таблице 6.

Таблица 6 - Документ “ Квитанция на оплату ” для карточки действия № 1

Связанный объект Документ “ Квитанция на оплату ”

[Х] Создается

[ ] Изменяется

Описание Создание нового документа Квитанция на оплату Заполнение заполняется клиентами (ФИО, Курс, Семестр)

Связанные свойства:

Дата и время оплаты

[X] Изменится

Сумма оплаты

[X] Изменится

ФИО клиента

[X] Изменится

Курс

[X] Изменится

Комментарий

[X] Изменится


Объект - документ «Квитанция на оплату» описан в таблице 6.

Объект - документ «ведомости об оплате за обучение» описан в таблице 7.

Таблица 7 - Документ «ведомости об оплате за обучение» для карточки действия №3

Связанный объект Документ  “ ведомости об оплате за обучение ”

[Х] Создается

[ ] Изменяется

Описание Создание нового документа ведомости об оплате за обучение Установка отметки об оплате за обучение

Связанные свойства:

Дата и время оплаты

[Х] Изменяется

Номер квитанции

[Х] Измениться

Сумма

[Х] Измениться

ФИО Клиента

[X] Измениться

Курс

[X] Измениться


Объект - документ «Выполнения ремонта собственными силами вывод на экран печатной формы отчета о задолжниках по оплате за обучение» описан в таблице 8

Таблица 8 - Документ «вывод на экран печатной формы отчета о задолжниках по оплате за обучение» для карточки действия № 4

Связанный объект Документ «Отчет о задолжниках по оплате за обучение»

[Х] Создается

[ ] Изменяется

Описание связи После истечения срока оплаты формируется ведомость  о задолжниках по оплате за обучение

Связанные свойства:

ФИО Клиента

[Х] Измениться

Курс

[X] Измениться

Группа

[X] Измениться

Семестр

[X] Измениться

Задолженность

[X] Измениться

4.3 Участники бизнес-процесса

Определены участники бизнес-процесса и показаны в табл. 9.

Таблица 9. Участники бизнес-процесса

Роль Исполнителя

Подразделение

Описание

3

Менеджер

Отдел


4

Клиент

Предприятие


4.4 Ограничения доступа к объектам действий

Таблица ограничения прав доступа к объектам информационной базы 1С Предприятия представлена в таблице 10 и 11.

Таблица 10 - Ограничение доступа

Документы

Участники

Менеджер

Клиент

 

1.

выписка бланка  на оплату

ЧЗ

ЧЗ

 

2.

заполнение ведомости  об оплате за обучение

ЧЗ

Ч

 

3.

форма отчета  о задолжниках  по оплате за обучение

ЧЗ

Ч

 

Таблица 11 - Расшифровка обозначений прав доступа:

Обозначение

Описание

ЧЗ

Чтение и запись

Ч

Чтение

З

Запись


Нет никаких прав

4.5 Обратная связь

 

В соответствии с картой маршрута автоматизируемого бизнес-процесса обратная связь не предусмотрена.

 

4.6 Обстоятельства старта бизнес-процесса

 

Бизнес-процесс запускается клиентов в момент обращения за квитанцией.

4.7 Численные характеристики бизнес-процесса

Численные характеристики бизнес-процесса приведены в таблице 12.

Таблица 12. Численные характеристики бизнес-процесса

Характеристика

Значение

1

Среднее количество создаваемых экземпляров в день.

30

2

Максимальное количество создаваемых экземпляров в день.

150

3

Средняя продолжительность от старта до завершения

 30 дней

4

Минимальная продолжительность от старта до завершения.

 10 дней

5

Максимальная продолжительность от старта до старта.

 5месяцев

6

Является ли ключевым.

Да

7

Является ли регулярным.

Да

8

Может ли быть вложенным в другие бизнес-процессы.

Да

 

4.8 Особенности бизнес-процесса

В настоящее время отклонений не планируется

5. Диаграммы

Процессы. Логически процесс является неким устройством, принимающим входные потоки и преобразующим их в выходные в соответствии со своей внутренней логикой. Каждому процессу дается имя, отражающее его функцию. Информационные потоки. Информационный поток - это некоторый путь, по которому информация от источника передается приемнику. Принципы построения модели предметной области: построение основной DFD - диаграммы потоков данных первого уровня, отражающей общие моменты работы предприятия. Затем построение диаграмм потоков данных - диаграмм второго уровня, уточняющих процессы DFD первого уровня.

Этот процесс продолжаем до достижения определенного уровня простоты. Для описания процессов нижнего уровня иерархии ограничимся описанием на естественном языке. Теперь проведем спецификацию элементарных информационных процессов. В зависимости от сложности и необходимости, при детализации процессов верхнего уровня на нижнем уровне иерархии, как правило, применяется DFD-диаграмма. В данном случае для простоты мы ограничимся описанием процессов на естественном языке. деятельности. Разработка диаграмм структуры процессов и объектов.

Диаграмма информационных потоков при выдаче квитанции на оплату показана на рис.3

Рис.3 Диаграмма информационных потоков при выдаче квитанции на оплату

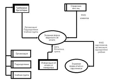
При выписке квитанции на оплату указывается учебная группа, ФИО клиента и сумма которую необходимо заплатить клиенту. Диаграмма информационных потоков при приеме оплаты за обучение на рис.4

Рис.4.Диаграмма информационных потоков при приеме оплаты за обучение

При приеме оплаты за обучение указывается: ФИО клиента дата номер и сумма платежа и формируется форма оплаты за обучение. Диаграмма информационных потоков при построении отчета о задолженностях показана на рис.5

Рис.5 Диаграмма информационных потоков при построении отчета о задолженностях

Указывается группа, ФИО клиента, сумма и дата последнего платежа.

6. Отчетность

Формирование аналитических отчетов на данном этапе создания информационной системы учета оплаты за обучение в Предприятии не предусмотрено.

7. Нерешенные вопросы

В ходе разработки и отладки программы может возникнуть необходимость настройки формирования аналитической отчетности.

8. Глоссарий

В этой секции описываются термины, сокращения и аббревиатуры, используемые в данном документе представлены в таблице 13.

Таблица 13

Термин

Значение

Бизнес- процесс

Цепочка взаимосвязанных операций,  приводящая к достижению конкретного результата.

9. Проектирование информационно-программной среды

.1 Проектирование информационного ядра (разработка структуры объектов ИБ)

С использованием технологической платформы 1С:Предприятия 8 необходимо разработать структуру прикладных объектов дерева конфигурации и представить в виде таблицы.

В реквизитах документа учёта оплаты за обучение должны быть указаны: данные об учебной группе (наименование). Для корректной работы программы должны быть так же определены сведения, к какой организации и подразделению относятся данные об оплате, например - за основное обучение либо за дополнительные курсы (это зависит от менеджера, оформляющего документы).

В табличной части документа учёта оплаты за обучение должны быть указаны табличные элементы: ФИО, начислено за 1 семестр, дата начисления за 1 семестр, оплачено за 1 семестр, дата оплаты за 1 семестр, начислено за 2 семестр, дата начисления за 2 семестр, оплачено за 2 семестр, дата оплаты за 2 семестр, долг за обучение.

При выборе наименования учебной группы из справочника необходимо заполнить список клиентов этой группы в таблице.

При открытии документа должна быть возможность заполнить список клиентов автоматически по данным приказа о зачислении. В конфигурации потребуется создать следующие объекты:

Таблица 14. Объекты конфигурации.

Тип объектов

Объекты

Справочники  

· Учебные группы - будут  выбираться для заполнения в документ, в каждой группе содержатся сведения для отбора по специализации. Реквизит «Численность» нужен для отображения на форме списка групп. Реквизит «приказ зачисления слушателей» - документ, из которого придётся по наименованию данной группы извлекать сведения о её составе. Реквизит «специализация» показывает специализации учебных групп. Реквизит «вид образования» показывает по какому виду образования обучается группа. · Физические лица (ФИО) - содержит сведения о клиентах. Реквизит «Дата рождения » показывает дату рождения человека (клиента или преподавателя). Реквизит «ИНН» показывает индивидуальный налоговый номер. Реквизит «Комментарий» показывает комментарии пользователей. Реквизит «Страховой номер ПРФ» показывает страховой номер ПРФ. Реквизит «Пол» показывает пол (клиента или преподавателя). Реквизит» место рождения» показывает место рождения (клиента или преподавателя). · Пользователи - менеджеры, работающие с программой. Каждый менеджер имеет определённые права и интерфейс. Поле «Физическое лицо» необходимо для указания ссылки на данные этого менеджера как аналитического объекта с его личными данными. · Организации - собственные организации фирмы, в подразделениях которых работают с программой пользователи-менеджеры. · Подразделения организаций - по ним устанавливается отбор общих ведомостей каждой группы менеджеров. Это может быть, например Отдел.

Документы Оплата за обучение: реквизит группа - выбирается из справочника групп

Ответственный - выбирается из справочника пользователей

Организация - выбирается из справочника организаций

Подразделение - выбирается из справочника подразделений

Реквизиты табличной части документа оплата за обучение:

ФИО - из справочника Физических лиц

начислено за 1 семестр - тип число,

дата начисления за 1 семестр - тип дата,

оплачено за 1 семестр - тип число,

дата оплаты за 1 семестр - тип дата,

начислено за 2 семестр - тип число,

дата начисления за 2 семестр - тип дата,

оплачено за 2 семестр - тип число,

дата оплаты за 2 семестр - тип дата,

долг за обучение - тип число.


Регистры

· При проведении документа оплаты сведения из него переносятся в регистр ОплатаЗаОбучение. Измерение «Физлицо» содержит данные о физических лицах. Измерение «УчебнаяГруппа» содержит данные об учебных группах.




9.2Описание поведения объектов, разработка форм и программных модулей

Экранная форма документа «Оплата за обучение» приведена на рис.6

Рис.6 Форма документа «Оплата за обучение»

Исходный текст модуля формы прокомментирован ниже:

Процедура При Открытии ()

Если Это Новый () Тогда

Заполнить Шапку Документа (Этот Объект, гл Текущий Пользователь);

Конец Если;

Конец Процедуры

При открытии документа «Оплата за обучение» для новых документов вызывается процедура заполнения шапки и реквизит «Физлицо Кому» заполняется значением из константы.

Процедура Заполнить Шапку Документа (Документ Объект, Тек Пользователь, Валюта Регламентированного Учета = Неопределено, Тип Операции = "") Экспорт

Перем Тип Цен;

Метаданные Документа = Документ Объект. Метаданные ();

Если Есть Реквизит Документа ("Отражать В Налоговом Учете", Метаданные Документа) Тогда

Документ Объект .Отражать В Налоговом Учете = НЕ Получить Значение По Умолчанию (Тек Пользователь, "Не Отражать Документы В Налоговом Учете");

Конец Если;

Если Есть Реквизит Документа ("Отражать В Бухгалтерском Учете", Метаданные Документа) Тогда

//По умолчанию все документы требуют отражения в бухгалтерском учете

Документ Объект. Отражать В Бухгалтерском Учете = Истина;

Конец Если;

Если Есть Реквизит Документа ("Организация", Метаданные Документа)

И (Значение Не Заполнено (Документ Объект. Организация)) Тогда

Документ Объект. Организация = Получить Значение По Умолчанию (ТекПользователь, "Основная Организация");

Конец Если;

Если Есть Реквизит Документа ("Подразделение Организации", Метаданные Документа)

И (Значение НеЗаполнено (Документ Объект. Подразделение Организации)) Тогда

Документ Объект. Подразделение Организации = Получить Значение По Умолчанию(ТекПользователь, "Основное Подразделение Организации");

Конец Если;

Если Есть Реквизит Документа ("Структурная Единица", Метаданные Документа)

И Значение Не Заполнено ( Документ Объект. Структурная Единица)

И Есть Реквизит Документа("Организация", Метаданные Документа) Тогда

Документ Объект. Структурная Единица = Документ Объект. Организация. Основной Банковский Счет;

Конец Если;

Если Есть Реквизит Документа ("Ответственный", Метаданные Документа) Тогда

Документ Объект. Ответственный = Получить Значение По Умолчанию (ТекПользователь, "Основной Ответственный");

Конец Если;

Если Есть Реквизит Документа ("Вид Операции", Метаданные Документа)

И (Значение Не Заполнено (Документ Объект. Вид Операции)) Тогда

Документ Объект. Вид Операции = Перечисления [Документ Объект. Вид Операции. Метаданные(). Имя][0];

Конец Если;

Если Есть Реквизит Документа ("Склад", Метаданные Документа)

И (Значение Не Заполнено (Документ Объект. Склад)) Тогда

Документ Объект. Склад = Получить Значение По Умолчанию (ТекПользователь, "Основной Склад");

Конец Если;

Если Есть Реквизит Документа ("Склад Ордер", Метаданные Документа)

И Значение Не Заполнено (Документ Объект. Склад Ордер) Тогда

Документ Объект. Склад Ордер = Получить Значение По Умолчанию (ТекПользователь, "Основной Склад");

Конец Если;

Если Есть Реквизит Документа("Ставка НДС", Метаданные Документа)

И (Значение НеЗаполнено (Документ Объект. Ставка НДС)) Тогда

Документ Объект. Ставка НДС = Получить Значение По Умолчанию (ТекПользователь, "Основная Ставка НДС");

Конец Если;

Если Есть Реквизит Документа ("Банковский Счет", Метаданные Документа)

И Значение Не Заполнено (Документ Объект. Банковский Счет) Тогда

Документ Объект. Банковский Счет = Документ Объект. Организация. Основной Банковский Счет;

Если Есть Реквизит Документа ("Валюта Документа", Метаданные Документа) Тогда

Документ Объект. Валюта Документа = Документ Объект. Организация. Основной Банковский Счет. Валюта Денежных Средств;

Конец Если;

Конец Если;

Если Есть Реквизит Документа ("Счет Организации", Метаданные Документа)

И Значение НеЗаполнено (Документ Объект. Счет Организации) Тогда

Документ Объект. Счет Организации = Документ Объект. Организация. Основной Банковский Счет;

Документ Объект. Валюта Документа = Документ Объект. Организация. Основной Банковский Счет. Валюта Денежных Средств;

Конец Если;

Если Есть Реквизит Документа ("Валюта Документа", Метаданные Документа)

И (Значение Не Заполнено (Документ Объект. Валюта Документа)) Тогда

Документ Объект. Валюта Документа = Валюта Регламентированного Учета;

Конец Если;

Если Есть Реквизит Документа("Курс Документа", Метаданные Документа)

И (Значение Не Заполнено (Документ Объект. Курс Документа)) Тогда

Структура Курса Документа = Получить Курс Валюты (Документ Объект. Валюта Документа, Документ Объект. Дата);

Документ Объект. Курс Документа = Структура Курса Документа. Курс;

Если Есть Реквизит Документа ("Кратность Документа", Метаданные Документа) Тогда

Документ Объект. Кратность Документа = Структура Курса Документа. Кратность;

Конец Если;

Конец Если;

// Если тип цен оказался не заполненным, то берем его из установок пользователя

Если Есть Реквизит Документа ("Тип Цен", Метаданные Документа)

И (Значение Не Заполнено (Документ Объект. Тип Цен)) Тогда

Если Тип Операции = "Продажа" Тогда

Документ Объект. Тип Цен = Получить Значение По Умолчанию (ТекПользователь, "Основной Тип Цен Продажи");

Конец Если;

Конец Если;

Если (Есть Реквизит Документа ("Тип Цен", Метаданные Документа))

И (Не Значение Не Заполнено (Документ Объект. Тип Цен)) Тогда

// Если Тип Цен - элемент справочника Типы Цен Номенклатуры и цены выбранного типа расчетные,

// то флаги включения налогов надо брать из базовой цены

Тип Цен = Документ Объект. Тип Цен;

// Флаги учета налогов заполняем, только если флаг Учитывать НДС не заполнен.

Если Есть Реквизит Документа ("Учитывать НДС", Метаданные Документа)

И (Не Документ Объект. Учитывать НДС) Тогда

Документ Объект. Учитывать НДС = Истина;

Документ Объект. Сумма Включает НДС = Тип Цен. Цена Включает НДС;

Конец Если;

Иначе

// Заполним значениями по умолчанию (нет, либо не заполнен Тип Цен).

// Флаги учета налогов заполняем, только если флаг Учитывать НДС не заполнен.

Если Есть Реквизит Документа ("Учитывать НДС", Метаданные Документа)

И (Не Документ Объект. Учитывать НДС) Тогда

Документ Объект. Учитывать НДС = Истина;

Документ Объект. Сумма Включает НДС = Истина;

Конец Если;

Конец Если;

Если Есть Реквизит Документа ("Занимаемых Ставок", Метаданные Документа)

И (Значение Не Заполнено (Документ Объект. Занимаемых Ставок)) Тогда

Документ Объект. Занимаемых Ставок = 1;

Конец Если;

Если Есть Реквизит Документа ("ДатаС", Метаданные Документа)

И (Значение Не Заполнено (Документ Объект. ДатаС)) Тогда

Документ Объект. Дата С = Документ Объект. Дата;

Конец Если;

// Доработка автозаполнения реквизитов документов Бизнес-школы

Если Есть Реквизит Документа ("За Семестр", Метаданные Документа)

И (Значение Не Заполнено (Документ Объект. За Семестр)) Тогда

Если Месяц (Документ Объект. Дата) = 1 ИЛИ Месяц (Документ Объект. Дата) >= 9 Тогда

Документ Объект. За Семестр = Перечисления. Семестры. Первый Семестр;

Иначе

Документ Объект. За Семестр = Перечисления. Семестры. Второй Семестр;

Конец Если;

Конец Если;

Если Есть Реквизит Документа ("Учебная Группа", Метаданные Документа)

И (Значение Не Заполнено (Документ Объект. Учебная Группа)) Тогда

Форма Выбора Учебная Группа = Справочники. Учебные Группы. Получить Форму Выбора();

Форма Выбора Учебная Группа. Открыть Модально();

Документ Объект. Учебная Группа = Восстановить Значение ("Выб Группа");

Конец Если;

# Если Клиент Тогда

Если Есть Реквизит Документа ("Период Регистрации", Метаданные Документа)

И (Значение Не Заполнено (Документ Объект. Период Регистрации)) Тогда

Документ Объект. Период Регистрации = Начало Месяца (Рабочая Дата);

Конец Если;

#Конец Если

Конец Процедуры // Заполнить Шапку Документа()

Эта процедура заполняет реквизиты «Организация», «Подразделение», «Ответственный».

Процедура Печать(Элемент)

Таб Док = Новый Табличный Документ;

Макет = Документы. Заявление На Зачисление. Получить Макет ("Печать");

Область = Макет. Получить Область ("Шапка");

Область. Параметры .Организация = Организация;

Область. Параметры. Физлицо Кому = Физлицо Кому;

Область. Параметры. Физлицо Кого = Физлицо Кого;

Запрос = Новый Запрос;

Запрос. Текст =

"ВЫБРАТЬ РАЗРЕШЕННЫЕ

|Контактная Информация. Тип КАК Тип,

|ВЫБОР

|КОГДА Контактная Информация .Вид ССЫЛКА Справочник. Виды Контактной Информации

|ТОГДА Контактная Информация. Вид. Представление

|ИНАЧЕ Контактная Информация. Вид

|КОНЕЦ КАК Вид КИ,

|Контактная Информация. Представление КАК Представление КИ

|ИЗ

|Регистр Сведений. Контактная Информация КАК Контактная Информация

|ГДЕ

|Контактная Информация. Объект = &Физ Лицо

|И Контактная Информация. Тип = &Тип Адрес

|УПОРЯДОЧИТЬ ПО

|Тип

|АВТОУПОРЯДОЧИВАНИЕ";

Запрос. Установить Параметр ("Физ Лицо", Физлицо Кого);

Запрос. Установить Параметр ("Тип Адрес", Перечисления. Типы Контактной Информации. Адрес);

Рез Таб = Запрос. Выполнить ().Выгрузить();

Если Рез Таб. Количество() > 0 Тогда

Область. Параметры. Адрес = Рез Таб[0]. Представление КИ;

Конец Если;

Запрос = Новый Запрос;

Запрос. Текст =

"ВЫБРАТЬ

|Физические Лица. Наименование,

|Физические Лица. Дата Рождения,

|Физические Лица. ИНН,

|Физические Лица. Код,

|Физические Лица. Код ИМНС,

|Физические Лица. Пол,

|Физические Лица .Страховой Номер ПФР,

|Паспортные Данные Физ Лиц Срез Последних. Документ Вид. Представление КАК Документ Вид,

|Паспортные Данные Физ Лиц Срез Последних. Документ Дата Выдачи,

|Паспортные Данные Физ Лиц Срез Последних. Документ Кем Выдан,

|Паспортные Данные Физ Лиц Срез Последних. Документ Код Подразделения,

|Паспортные Данные Физ Лиц Срез Последних .Документ Номер,

|Паспортные Данные Физ Лиц Срез Последних. Документ Серия,

|Работники Срез Последних. Табельный Номер,

|Работники Срез Последних. Должность. Представление КАК Должность,

|ФИО Физ Лиц Срез Последних. Фамилия,

|ФИО Физ Лиц Срез Последних. Имя,

|ФИО Физ Лиц Срез Последних. Отчество

|ИЗ

|Справочник. Физические Лица КАК Физические Лица

|ЛЕВОЕ СОЕДИНЕНИЕ Регистр Сведений .ФИО Физ Лиц. Срез Последних (, Физ Лицо = &Физ Лицо) КАК ФИО Физ Лиц Срез Последних

|ПО ФИО Физ Лиц Срез Последних. Физ Лицо = Физические Лица. Ссылка

|ЛЕВОЕ СОЕДИНЕНИЕ Регистр Сведений. Паспортные Данные Физ Лиц. Срез Последних (, Физ Лицо = &Физ Лицо) КАК Паспортные Данные Физ Лиц Срез Последних

|ПО Физические Лица. Ссылка = Паспортные Данные Физ Лиц Срез Последних. Физ Лицо

|ЛЕВОЕ СОЕДИНЕНИЕ Регистр Сведений. Работники Организаций. Срез Последних (, Физ Лицо = &Физ Лицо) КАК Работники Срез Последних

|ПО Физические Лица. Ссылка = Работники Срез Последних. Физ Лицо

|ГДЕ

|Физические Лица. Ссылка = &Физ Лицо";

Запрос. Установить Параметр("Физ Лицо", Физлицо Кого);

Рез Таб = Запрос. Выполнить(). Выгрузить();

Если Рез Таб .Количество() > 0 Тогда

Область. Параметры. Серия = РезТаб[0].Документ Серия;

Область. Параметры. Номер = РезТаб[0].Документ Номер;

Область. Параметры. Дата Выдачи = Формат (РезТаб[0].Документ Дата Выдачи," ДФ =dd.MM.yyyy");

Область. Параметры. Кем Выдан = РезТаб[0]. Документ Кем Выдан;

Конец Если;

Область. Параметры. Вид Образования = Вид Образования;

Область. Параметры. Направление Подготовки = Направление Подготовки;

Область. Параметры. Дата = Формат(Дата,"ДФ=dd.MM.yyyy");

ТабДок. Вывести(Область);

ТабДок. Отображать Сетку = Ложь;

ТабДок. Защита = Ложь;

ТабДок. Только Просмотр = Ложь;

ТабДок. Отображать Заголовки = Ложь;

ТабДок. Показать();

Конец Процедуры

Процедура «Заполнить Шапку Документа» заполняет реквизиты шапки документа данными из приказа о зачислении клиентов данной группы. При этом все имеющиеся реквизиты шапки заполняются данными из справочника пользователей.

Процедура Печать (Элемент)

ТабДок = Новый Табличный Документ;

Макет = Документы. ОплатаЗа Обучение. Получить Макет ("Печать");

Область = Макет. Получить Область ("Заголовок");

Область. Параметры. Учебная Группа = Учебная Группа;

ТабДок. Вывести (Область);

Область = Макет. Получить Область ("Данные Слушателей Шапка");

ТабДок. Вывести (Область);

Для Каждого ТекСтрока Данные Слушателей Из Данные Слушателей Цикл

Область = Макет. Получить Область("Данные Слушателей");

Область. Параметры. ФизЛицо = ТекСтрока Данные Слушателей. ФизЛицо;

Область. Параметры. Начислено За 1 Семестр = ТекСтрока Данные Слушателей. Начислено За 1 Семестр;

Область. Параметры. Дата Начисления За 1 Семестр = ТекСтрока Данные Слушателей. Дата Начисления За 1 Семестр;

Область. Параметры. Оплачено За 1 Семестр = ТекСтрока Данные Слушателей. Оплачено За 1 Семестр;

Область. Параметры. Дата Оплата За 1 Семестр = ТекСтрока Данные Слушателей. Дата Оплата За 1 Семестр;

Область. Параметры. Начислено За 2 Семестр = ТекСтрока Данные Слушателей. Начислено За 2 Семестр;

Область. Параметры. Дата Начисления За 2 Семестр = ТекСтрока Данные Слушателей. Дата Начисления За 2 Семестр;

Область. Параметры. Оплачено За 2 Семестр = ТекСтрока Данные Слушателей. Оплачено За 2 Семестр;

Область. Параметры. Дата Оплата За 2 Семестр = ТекСтрока Данные Слушателей. Дата Оплата За 2 Семестр;

ТабДок. Вывести (Область);

Конец Цикла;

ТабДок. Отображать Сетку = Ложь;

ТабДок. Защита = Ложь;

ТабДок. Только Просмотр = Ложь;

ТабДок. Отображать Заголовки = Ложь;

ТабДок. Показать();

Конец Процедуры

Процедура «Печать» - в этой процедуре заполняется печатная форма документа оплаты за обучение.

Процедура «Заполнить» заполняет табличную часть документа «Оплата за обучение» данными из приказа на зачисление слушателей.

Процедура КоманднаяПанель1Заполнить(Кнопка)

Запрос = Новый Запрос;

Запрос. Текст =

"ВЫБРАТЬ

|Приказ Зачисление Слушателей Учащиеся. Физлицо,

|Приказ Зачисление Слушателей Учащиеся. Номер Зачетной Книжки,

|ВЫБОР

|КОГДА ОплатаЗаОбучение1семестр.НомерСеместра = 1

|ТОГДА ОплатаЗаОбучение1семестр.Начислено

|ИНАЧЕ 0

|КОНЕЦ КАК Начислено1сем,

|ВЫБОР

|КОГДА ОплатаЗаОбучение1семестр.НомерСеместра = 1

|ТОГДА ОплатаЗаОбучение1семестр.Оплачено

|ИНАЧЕ 0

|КОНЕЦ КАК Оплачено1сем,

|ВЫБОР

|КОГДА ОплатаЗаОбучение1семестр.НомерСеместра = 1

|ТОГДА ОплатаЗаОбучение1семестр.ДатаНачисления

|ИНАЧЕ NULL

|КОНЕЦ КАК ДатаНачисления1сем,

|ВЫБОР

|КОГДА ОплатаЗаОбучение1семестр.НомерСеместра = 1

|ТОГДА ОплатаЗаОбучение1семестр.ДатаОплаты

|ИНАЧЕ NULL

|КОНЕЦ КАК ДатаОплаты1сем,

|ВЫБОР

|КОГДА ОплатаЗаОбучение2семестр.НомерСеместра = 2

|ТОГДА ОплатаЗаОбучение2семестр.Начислено

|ИНАЧЕ 0

|КОНЕЦ КАК Начислено2сем,

|ВЫБОР

|КОГДА ОплатаЗаОбучение2семестр.НомерСеместра = 2

|ТОГДА ОплатаЗаОбучение2семестр.Оплачено

|ИНАЧЕ 0

|КОНЕЦ КАК Оплачено2сем,

|ВЫБОР

|КОГДА ОплатаЗаОбучение2семестр.НомерСеместра = 2

|ТОГДА ОплатаЗаОбучение2семестр.ДатаНачисления

|ИНАЧЕ NULL

|КОНЕЦ КАК ДатаНачисления2сем,

|ВЫБОР

|КОГДА ОплатаЗаОбучение2семестр.НомерСеместра = 2

|ТОГДА ОплатаЗаОбучение2семестр.ДатаОплаты

|ИНАЧЕ NULL

|КОНЕЦ КАК ДатаОплаты2сем

|ИЗ

|Документ. Приказ Зачисление Слушателей. Учащиеся КАК Приказ Зачисление Слушателей Учащиеся

|ЛЕВОЕ СОЕДИНЕНИЕ Регистр Накопления. Оплата За Обучение КАК Оплата За Обучение 1 семестр

|ПО Приказ Зачисление Слушателей Учащиеся. Ссылка = ОплатаЗаОбучение1семестр.Регистратор

|И Приказ Зачисление Слушателей Учащиеся. Физлицо = ОплатаЗаОбучение1семестр.Физлицо

|ЛЕВОЕ СОЕДИНЕНИЕ Регистр Накопления. Оплата За Обучение КАК ОплатаЗаОбучение2семестр

|И Приказ Зачисление Слушателей Учащиеся. Физлицо = Оплата За Обучение 2семестр.Физлицо

|ГДЕ

|Приказ Зачисление Слушателей Учащиеся. Ссылка = &Ссылка";

Запрос. Установить Параметр ("Ссылка", Учебная Группа. Приказ Зачисление Слушателей);

РезТаб = Запрос. Выполнить ().Выгрузить();

Для Каждого РезСтр Из РезТаб Цикл

Если Данные Слушателей. Найти (РезСтр. Физлицо, "Физлицо") = Неопределено Тогда

ТекСтр = Данные Слушателей. Добавить();

ТекСтр. ФизЛицо = РезСтр. ФизЛицо;

ТекСтр. Номер Зачетной Книжки = РезСтр. Номер Зачетной Книжки;

Конец Если;

Конец Цикла;

Конец Процедуры

В процедуре «Обработка проведения» данные переносятся из текущего документа в регистр накопления «Оплата за обучение».

В процедуре Печать - создаётся новый табличный документ для печати со следующими реквизитами ФизЛицо, НачисленоЗа1Семестр, ДатаНачисленияЗа1Семестр, ОплаченоЗа1Семестр, ДатаОплатаЗа1Семестр, НачисленоЗа2Семестр, ДатаНачисленияЗа2Семестр, ОплаченоЗа2Семестр, ДатаОплатаЗа2Семестр. Производится печать.

По итогам приема оплаты за обучение строится отчет как показано на рис 8. В этом отчете выполняется следующий текст программного модуля инициализации отчета.

Экранная форма отчета об оплате в режиме 1С:Предприятия показана на рис 8.

Рис 8 Экранная форма отчета об оплатах за обучение.

Процедура построения отчета оплаты за обучение:

Процедура Отчет1Инициализация()

ПостроительОтчетаОтчет1.Текст =

"ВЫБРАТЬ

|Приказ Зачисление Слушателей Учащиеся. Физлицо,

|Приказ Зачисление Слушателей Учащиеся. Номер Зачетной Книжки,

|ВЫБОР

|КОГДА ОплатаЗаОбучение1семестр.НомерСеместра = 1

|ТОГДА ОплатаЗаОбучение1семестр.Начислено

|ИНАЧЕ 0

|КОНЕЦ КАК Начислено1сем,

|ВЫБОР

|КОГДА ОплатаЗаОбучение1семестр.НомерСеместра = 1

|ТОГДА ОплатаЗаОбучение1семестр.Оплачено

|ИНАЧЕ 0

|КОНЕЦ КАК Оплачено1сем,

|ВЫБОР

|КОГДА ОплатаЗаОбучение1семестр.НомерСеместра = 1

|ТОГДА ОплатаЗаОбучение1семестр.ДатаНачисления

|ИНАЧЕ NULL

|КОНЕЦ КАК ДатаНачисления1сем,

|ВЫБОР

|КОГДА ОплатаЗаОбучение1семестр.НомерСеместра = 1

|ТОГДА ОплатаЗаОбучение1семестр.ДатаОплаты

|ИНАЧЕ NULL

|КОНЕЦ КАК ДатаОплаты1сем,

|ВЫБОР

|КОГДА ОплатаЗаОбучение2семестр.НомерСеместра = 2

|ТОГДА ОплатаЗаОбучение2семестр.Начислено

|ИНАЧЕ 0

|КОНЕЦ КАК Начислено2сем,

|ВЫБОР

|КОГДА ОплатаЗаОбучение2семестр.НомерСеместра = 2

|ТОГДА ОплатаЗаОбучение2семестр.Оплачено

|ИНАЧЕ 0

|КОНЕЦ КАК Оплачено2сем,

|ВЫБОР

|КОГДА ОплатаЗаОбучение2семестр.НомерСеместра = 2

|ТОГДА ОплатаЗаОбучение2семестр.ДатаНачисления

|ИНАЧЕ NULL

|КОНЕЦ КАК ДатаНачисления2сем,

|ВЫБОР

|КОГДА ОплатаЗаОбучение2семестр.НомерСеместра = 2

|ТОГДА ОплатаЗаОбучение2семестр.ДатаОплаты

|ИНАЧЕ NULL

|КОНЕЦ КАК ДатаОплаты2сем

|ИЗ

|Документ. Приказ Зачисление Слушателей. Учащиеся КАК Приказ Зачисление Слушателей Учащиеся

|ЛЕВОЕ СОЕДИНЕНИЕ Регистр Накопления. Оплата За Обучение КАК Оплата За Обучение1 семестр

|ПО Приказ Зачисление Слушателей Учащиеся. Ссылка = ОплатаЗаОбучение1семестр.Регистратор

|И Приказ Зачисление Слушателей Учащиеся. Физлицо = ОплатаЗаОбучение1семестр.Физлицо

|ЛЕВОЕ СОЕДИНЕНИЕ Регистр Накопления. Оплата За Обучение КАК ОплатаЗаОбучение2семестр

|ПО Приказ Зачисление Слушателей Учащиеся. Ссылка = ОплатаЗаОбучение2семестр.Регистратор

|И Приказ Зачисление Слушателей Учащиеся. Физлицо = ОплатаЗаОбучение2семестр.Физлицо

|ГДЕ

|Приказ Зачисление Слушателей Учащиеся. Ссылка = &Ссылка";

ПостроительОтчетаОтчет1.ЗаполнитьНастройки();

ПостроительОтчетаОтчет1.ЗаполнениеРасшифровки = Вид Заполнения Расшифровки Построителя Отчета. Значения Группировок;

ПостроительОтчетаОтчет1.ТекстЗаголовка = "Отчет1";

Настройка = ВосстановитьЗначение("НастройкаОтчетыОтчет1Отчет1_c84502b2-4d6c-4743-9016-370197a75889");

Если Настройка <>Неопределено Тогда

ПостроительОтчетаОтчет1.УстановитьНастройки(Настройка);

Конец Если;

Конец Процедуры

Этот отчет выводит следующие реквизиты Данные Слушателей, ФизЛицо и Номер зачетной книжки.

Описание контрольного примера реализации

Для того чтобы заполнить документ «Оплата за обучение» нужно открыть режим предприятия, нажимаем на кнопку операции, выбрать документ, выбрать свой документ «Оплата за обучение» и жмем ок.

Появляется экранная форма списка документов «Оплата за обучение», затем добавляем новый документ, и появляется справочник «Учебные группы» для выбора, если группы нету тогда жмем кнопку добавить и открывается новый элемент справочника «Учебные группы», мы заполняем в нем значение и выбираем. В этот момент открывается заполненный документ «Оплата за обучение». Дальше мы проставляем суммы и даты в таблице и нажимаем кнопку «Печать». Когда мы нажали кнопку «Печать» выскакивает печатная форма документа «Оплата за обучение». Когда мы нажимаем ОК появляются новые строки в регистре накопления «Оплата за обучения». Заполнить все значения, заполнить все реквизиты. Затем как все выполнено нужно сохранить и выгрузить все свои данные в сетевое окружение.

9.3 Решение проблемы информационной безопасности АИС

Механизм аутентификации позволяет определить, кто именно из пользователей, перечисленных в списке пользователей системы, подключается к прикладному решению в данный момент.

Для выполнения аутентификации средствами 1С:Предприятия пользователь, при начале работы с прикладным решением, должен выбрать (или ввести) имя пользователя и соответствующий этому имени пароль.

Если пароль, введенный пользователем, не соответствует тому, который хранится в информационной базе, доступ к прикладному решению будет закрыт.

 

9.4 Проектирование архитектуры технических средств АИС


Характеристики оборудования существенным образом влияют на эффективность использования системы в различных режимах и рекомендации по выбору технических средств даются в зависимости от влияния решаемых задач на остальные виды обеспечения. Для работы с 1С:Предприятием 8 рекомендуемая конфигурация компьютера, приведенная в “Руководстве по установке и запуску”, имеет следующие характеристики:

компьютер конечного пользователя:

операционную систему: Microsoft Windows 98/Me, Microsoft Windows 2000/XP/Server 2003/Vista (рекомендуется Microsoft Windows XP)

процессор Intel Pentium II 400 МГц и выше (рекомендуется Intel Pentium III 866 МГц);

оперативную память 128 Мбайт и выше (рекомендуется 256 Мбайт);

жесткий диск (при установке используется около 220 Мбайт);

устройство чтения компакт дисков; порт; дисплей;

компьютер, используемый для разработки конфигураций:

операционную систему: Microsoft Windows 2000/XP/Server 2003/Vista (рекомендуется Microsoft Windows XP);

процессор Intel Pentium III 866 МГц и выше (рекомендуется Intel Pentium IV/Celeron 1800 МГц);

оперативную память 512 Мбайт и выше (рекомендуется 1024 Мбайт);

жесткий диск (при установке используется около 220 Мбайт);

устройство чтения компакт дисков; порт; дисплей;

сервер баз данных:

Microsoft SQL Server 2000 + Service Pack 2 (рекомендуется ServicePack 4);SQL Server 2005; 8.1; 8.2;

IBM DB2 Express-C 9.1

Для оценки характеристик аппаратного обеспечения, используемого на практике, при работе с 1С:Предприятием 8, был проведен опрос партнеров 1С, выполнявших внедрения системы в различных организациях.

В табл.24 приведены наиболее типичные параметры, полученные по результатам опроса.

 

Таблица 24

Типичные характеристики технического обеспечения клиентских компьютеров


Пользователь

Разработчик

Операционная система

Windows 2000/ XP

Windows 2000/ XP

Процессор

Pentium/ Celeron 8 00 -1800 МГц

Pentium/ Celeron 2000 -2600 МГц

Память

128 - 256 МБ

512 - 1024 МБ


Компьютер сервера 1С:Предприятия и базы данных

При определении параметров компьютера, на котором будет работать сервер 1С:Предприятия 8, нужно учитывать следующее факторы.

Расположение сервера 1С:Предприятия 8 и MS SQL Server (на одном компьютере или на разных).

Количество одновременно работающих пользователей, интенсивно выполняющих операции ввода информации или формирования отчетов.

Объем обрабатываемой информации в текущем периоде.

Распределение нагрузки между сервером и клиентом (реализованное в прикладном решении).

В качестве сервера баз данных может использоваться любой компьютер, на котором может работать Microsoft SQL Server, PostgreSQL или IBM DB2. Технические характеристики компьютера и операционная система должны соответствовать требованиям используемой версии сервера баз данных Microsoft SQL Server, PostgreSQL или IBM DB2.

В нашем случае сервер 1С:Предприятия 8 и MS SQL Server располагаются на одном компьютере, требования каждого приложения к мощности вычислительных ресурсов данного компьютера суммируются. Расположение сервера 1С:Предприятия 8 на отдельном компьютере позволяет уменьшить требования к дисковой подсистеме данного компьютера и существенно уменьшить его стоимость, большую часть которой составляет стоимость RAID контроллера и SCSI дисков. В этом случае, основными факторами, влияющими на производительность, оказываются тактовая частота и количество процессоров, а также объем оперативной памяти. Проведенные исследования по оценке производительности и масштабируемости клиент-серверной версии 1С:Предприятия 8 ( <http://www.v8.1c.ru/tests/>) показали, что при одновременной работе 140 активных сессий к компьютеру, на котором установлен сервер 1С:Предприятия, предъявляются сравнительно невысокие требования. При проведении тестов использовался компьютер, на котором было установлено два процессора Intel Xeon 2.4 GHz 512KB cache и 1024 MB оперативной памяти. Увеличение объема оперативной памяти может оказаться полезным при построении отчетов в случае увеличения периода, за который обрабатываются данные.

При определении требуемых размеров оперативной памяти и количества процессоров следует учитывать ограничения используемой редакции операционной системы и SQL Server . Так, например, SQL Server Standard Edition не поддерживает работу более чем с 4 процессорами и 2 Гб оперативной памяти. Если есть необходимость в использовании более производительного оборудования с количеством процессоров более 4 и объемом оперативной памяти более 2Гб - следует использовать другую редакцию операционной системы ( Windows 2000 Advanced Server / Windows Server 2003 Enterprise Edition) и SQL Server Enterprise Edition.

При выборе дисковой подсистемы рекомендуется использовать диски с интерфейсом SCSI, объединенные в RAID-массив. Использование RAID контроллера для этих целей является предпочтительным вариантом, по сравнению с организацией дискового массива средствами операционной системы, поскольку позволяет построить более надежное и производительное решение. Например, время записи и проведении документов с большим количеством строк в табличной части сокращается при использовании RAID-массива в несколько раз, по сравнению с однодисковой системой.

В таблице 25 приведены наиболее типичные параметры компьютеров используемых для сервера 1С:Предприятия 8, полученные по результатам опроса.

 

Таблица 25

Характеристики технического обеспечения сервера 1С:Предприятия

Характеристика

Значение

Процессор

1-2 Pentium 2 200-2800 МГц

Память

1024-2048 Мб

автоматизация бизнес проектирование программный

10. Расчет экономической эффективности

В разделе обосновываются экономические преимущества предлагаемых решений, и доказывается его конкурентоспособность, например:

увеличение надежности, что приводит к уменьшению затрат на его эксплуатацию;

увеличение производительности, что приводит к сокращению ручного труда и экономии заработной платы;

внедрение программного обеспечения сокращает время выполнения задач и экономит машинное время и электроэнергию;

новый способ технического обслуживания увеличивает наработку на отказ, экономит ресурс и улучшает технико-экономические показатели всей системы и т. д.

Все экономические расчеты выполняются на основании методических указаний консультанта по данной части.

В соответствии с концепциями использования вычислительной техники в проектируемой системе, определяется следующим образом:

источники используемых входных документов: типовые документы заказ, смета, график, акт предоставленные начальником отдела

адресаты результатных документов: передаются руководителю предприятия, а так же остаются в архиве.

схемы документооборота для каждого документа: заказ оформляет сотрудник отдела заказчика и передает на подпись начальнику, на основе этого документа формируется смета, далее составляется график выполняемых работ, в завершении составляется акт закрытия работ.

таблицы, содержащие прагматические оценки потоков информации (объемы в документах, показателях и символах за год, трудовые затраты на их обработку за год, частоту возникновения и др.):

Таблица 46.

Оценка потока информации.

Информационный поток

Количество  документов за год

Трудовые затраты  за год

Последовательность  оформления всех документов

20 отделов по 1 обращению  (4 документа) в неделю = 4000 документов в год

4000 по 3.2 часа = 12800 часов

Заказ

1000

По 0.2 часа = 200 часов

Смета

1000

По 1 час = 1000

График

1000

По 1 час = 1000

Акт закрытия работ

1000

По 2 часа = 2000


Схемы документооборота для каждого документа: техник регистрирует оборудование. Если поломка незначительная, техник может попытаться сделать ремонт собственными силами. Если неисправность не удается устранить на месте, техник передает оборудование в ремонт, после ремонта техник возвращает оборудование и устанавливает на рабочее место.

Таблицы, содержащие прагматические оценки потоков информации (объемы в документах, показателях и символах за год, трудовые затраты на их обработку за год, частоту возникновения и др.):

Таблица 47.

Оценка потока информации

Информационный поток

Количество документов за год

Трудовые затраты за год

Последовательность оформления всех документов

15 отделов по 1 обращению (5 документов) в месяц = 900 документов в год

900 по 4.1 часа = 3690 часов

Прием техники и ее регистрация

180

По 0.1 часа = 18

Передача техники в ремонт

180

По 0.5 час = 90

Возврат из ремонта

180

По 0.5 час = 90

Ремонт собственными силами

180

По 2 часа = 360

Установка техники на рабочее место

180

По 1 час = 180


Основные недостатки, присущие существующей практике управления и обработки экономической информации: возникают ошибки в связи с тем, что бумажные документы заполняются людьми, которые не всегда компетентны, возможен неразборчивый почерк, при расчете результатных показателей возможны математические ошибки в отчетах.

Давая характеристику существующей (предметной) технологии решения задачи, следует провести структурно-функциональный анализ решаемой задачи, в ходе которого, в зависимости от сложности задачи, из неё необходимо выделить следующие компоненты: этапы решения задачи и функционально простые операции, из которых состоят этапы, т.е. состав ручных и машинных операций, выполняемых при их реализации, места и технические средства, применяемые для их обработки, а также описать связь данного компонента с другими компонентами, входящими в задачу.

Заключение

В процессе дипломного проектирования я разработал для ООО НПП "НФЛ" такую систему. Я провел обследование деятельности предприятия, разработал задание для реализации на платформе «1С: Предприятие», диаграммы деятельности в стандарте ECAM, карточки действий, прикладных объектов, маршрутизации и прав пользователей, диаграммы потоков данных и диаграммы IDEF3 работы автоматизированной информационной системы.

Новая система разработана полностью, а не модернизирует унаследованную систему. Слушатели могут изменять свой график занятий. Слушатели имеют доступ к системе, чтобы записаться на курсы из своего расписания (графика занятий). Как только процесс регистрации закончен, происходит выписка счетов, так что слушатель может оплатить свое обучение. Если курс заполняется в течение фактического процесса регистрации, слушатель уведомляется об этом перед передачей в систему своего графика занятий для обработки.

Программа хранит информацию об аналитических объектах (ФИО студентов, учебные группы, квитанции об оплате и др.). Оформление приема оплаты за обучение выполняется менеджером с помощью документа ведомости об оплате за обучение. По итогам приема оплаты формируется отчет.

Оплата за обучение оформляется последовательно с помощью нескольких действий. Сначала формируется бланк ведомости об оплате за обучение. Затем обучаемый заполняет бланк и платит за обучение. Затем создается отчет о задолжниках по оплате за обучение и выводится на экран печатная форма отчета о задолжниках по оплате за обучение.

Таким образом, новая система позволяет слушателям регистрироваться на курсы и просматривать свои зачетные ведомости на персональных компьютерах, присоединенных к локальной сети ООО НПП "НФЛ". Административный доступ к системе позволяет подтвердить преподавание курсов, выполнить учёт оплаты за обучение и записать отметки обучаемых.

В работы над ВКР мы разработали диаграммы IDEF0, IDEF3, DFD в 1С предприятии по данному виду автоматизируемой деятельности, научились разрабатывать дерево конфигурации, экранные формы и программные модули на 1С. Так же научился заполнять опросник ST411T по методике 1С: Профкейс.

Список литературы

1.      Риски автоматизации // Финансовый директор. - 2004. - №11. <http://www.fd.ru/reader.htm?id=12208>

2.      Автоматизированные информационные системы для студентов специальности «Автоматизированные системы обработки информации и управления» дневной формы обучения

3.      С.М. Ковалев, В.М. Ковалев, Бизнес-процессы, основные стандарты их описания//-Справочник экономиста.  2006. - №11. <http://www.profiz.ru/se/11_2006/><http://www.profiz.ru/se/11_06/businessprocess>

4.      Юрий Волков, Диаграммы для описания бизнес-процессов// PC Week/RE (545). - 2006. -№35.<http://www.pcweek.ru/idea/article/detail.php?ID=73249>

5.      Бизнес-процессы

<http://1s.net.ua/content/1c_8_1/overview/BusinessProc.php>

6.      Справочники 1С: Предприятие <http://pomoshnik-1c.narod.ru/sp_2.htm>

.        Филимонова Е.В. Практическая работа в 1С: Предприятие 8.0. - Ростов на Дону.:Феникс, 2006

.        Наталья Рязанцева, Дмитрий Рязанцев 1С:Предприятие 8.0. Управление производственным предприятием. Секреты работы.-Петербург.:БХВ-Петербург, 2006.

.        Бойко Э.В. 1С: Предприятие 8.0. Универсальный самоучитель. - Москва.:Омега-Л, 2010.

.        Гладкий А.А. 1С: Предприятие 8.0. Работа с первичными документами.- Ростов на Дону.:Феникс, 2005.

.        Сорокин А.В. Программирование в 1С: Предприятие 8.0. - Москва.: ДМК Пресс, 2007.

.        Шустикова Т.Б. 1С: Предприятие 8.0.- Москва.: НТ Пресс,2006.

.        Филимонова Е.В., Кирилова Н.А. 1С: Предприятие в вопросах и ответах. Москва.: Дашков и Ко, 2005.

14.    Усиков Т.Н. 1С: Предприятие. Эффективное программирование. Минск.: Новое Знание, 2004.

.        Кузнецов Владимир, Засорин Сергей. 1С: Предприятие. Комплексная конфигурация. Практический самоучитель. Москва.: ТехБук, 2007.

Похожие работы на - Разработка автоматической информационной системы оперативного учёта сопровождения учебных курсов по правилам техники безопасности ООО НПП 'НФЛ'

 

Не нашли материал для своей работы?
Поможем написать уникальную работу
Без плагиата!
Без нейросетей!