Предварительный расчет высокочастотной части супергетеродинного приемника

  • Вид работы:
    Дипломная (ВКР)
  • Предмет:
    Информатика, ВТ, телекоммуникации
  • Язык:
    Русский
    ,
    Формат файла:
    MS Word
    176,56 kb
  • Опубликовано:
    2012-03-13
Вы можете узнать стоимость помощи в написании студенческой работы.
Помощь в написании работы, которую точно примут!

Предварительный расчет высокочастотной части супергетеродинного приемника














КУРСОВАЯ РАБОТА

Пояснительная записка

Тема

Предварительный расчет высокочастотной части

супергетеродинного приемника

Студент

Ратников П.А.

2011 г.

Задание на курсовое проектирование по РПУ

1.       Диапазон частот входного сигнала

Fc min = 650кГц Fc max = 1340кГц

2.     Чувствительность Ea = 200мкВ

3.       Селективность по зеркальному каналу Se з.к. = 29дБ

.         Селективность по соседнему каналу Se с.к. = 36дБ

.         Промежуточная частота fпр. = 465кГц

.         Полоса модулированного сигнала

Fmin = 60Гц Fmax = 3300Гц

7.     Частотные искажения M = 2дБ

8.       Нелинейные искажения Кг = 5%

.         Связь с антенной - комбинированная

.         Регулировка усиления - АРУ с усилением, при увеличении ЭДС в антенне на 30 дБ, Uвх = 7.3дБ

.         Отношение сигнал/шум - 20дБ

.         Полоса пропускания П=7.5мГц

.         Селективность по каналу промежуточной частоты - 40дБ

Содержание

супергетеродинный радиоприемник радиочастота тракт

Введение

1.       Распределение частотных и нелинейных искажений в тракте радиоприемника

2.       Выбор параметров избирательной системы тракта радиочастоты

.         Выбор избирательной системы тракта промежуточной частоты

.         Выбор и расчет схемы детектора

.         Распределение усиления между каскадами приемника

.         Выбор усилительного элемента для радиотракта высокой и промежуточной частоты

.         Выбор схемы АРУ

Выводы

Заключение

Список литературы

Введение

История развития радиоприемных устройств, как и всей радиотехники, неразрывно связана с именем изобретателя радио Александра Степановича Попова.

мая 1895 г. на заседании Русского физико-химического общества в Петербурге А. С. Попов демонстрировал работу «прибора для обнаружения и регистрирования электрических колебаний», схема которого показана на рис. 1. Изобретение этого прибора было тем решающим шагом, который было необходимо сделать для получения возможности передачи электрических сигналов на расстояние без проводов.


Рассмотрим принцип работы этого первенца практической радиотехники. Электромагнитные волны, воздействуя на провод приемной антенны, возбуждают в ее цепи переменные токи высокой частоты. В цепь антенны включена трубочка К (когерер), заполненная металлическим порошком. Под влиянием тока высокой частоты сопротивление когерера резко уменьшается, что приводит к возрастанию тока местного источника, в цепь которого последовательно с когерером включен электромагнит с контактными пружинами (реле). Возрастание тока в катушке электромагнита вызывает увеличение силы магнитного притяжения, под действием которой якорь электромагнита притягивается. Одновременно с притяжением якоря контакты 1 и 2 замыкают цепь электрического звонка. Электрический звонок расположен так, что его молоточек ударяет не только по чашке звонка, но и по когереру. Встряхивание когерера, вызванное ударами молоточка, позволяет восстанавливать его высокое сопротивление, которым он обладал до прихода сигналов, что делает устройство пригодным для приема повторяющихся сигналов.

Таким образом, прибор, предложенный А.С. Поповым, имел устройство для преобразования энергии электромагнитных волн в энергию токов высокой частоты (антенну), устройство для преобразования сигналов высокой частоты в сигналы низкой частоты в виде чувствительного, синхронно действующего когерера с автоматическим восстановлением его исходных свойств и обеспечивал возможность приема сигналов на расстояние без проводов. Иначе говоря, прибор можно было использовать для радиосвязи.

В последующий период «прибор для обнаружения и регистрирования электрических колебаний» был использован А.С. Поповым для исследования явления атмосферных электрических разрядов и в работах по телеграфированию без проводов. Для регистрации атмосферных электрических разрядов А.С. Попов ввел в свой прибор самопишущее устройство. В девяностых годах это устройство вошло в литературу под названием «грозоотметчика Попова».

В 1899 г. помощниками А.С. Попова П.Н. Рыбкиным и Д.С. Троицким была открыта возможность приема телеграфных сигналов с помощью телефона на слух. Замена телеграфного аппарата телефоном в значительной мере повысила чувствительность приемника к слабым сигналам и увеличила дальность действия радиосвязи.

Историю развития техники радиоприема можно разделить на периоды: доламповый, ламповый и современный, для которого характерно применение транзисторов и микросхем.

Доламповый период характеризуется усовершенствованием радиоприемника А.С. Попова. Уже в начале 900-х годов когерер был заменен электролитическим, а затем более чувствительным кристаллическим детектором. В приемник были введены элементы настройки и промежуточный контур, позволяющий повысить его избирательные свойства. Постепенно улучшались и электрические свойства элементов колебательных цепей. Совершенствование приемо-передающей аппаратуры расширило возможности радиосвязи.

ноября 1911 г. была впервые установлена односторонняя радиосвязь самолета с землей. В начале первой мировой войны под руководством Н.Д. Папалекси была создана радиостанция для двухсторонней радиосвязи самолета с землей.

Ламповый период техники радиоприема связан, прежде всего, в использованием двухэлектродной лампы - диода в качестве детектора. Но большое количество недостатков первых диодов ограничивало применение их в радиоприемных устройствах того времени. Диоды и даже триоды еще не могли успешно соперничать с кристаллическим детектором. Поэтому, несмотря на то, что диод был предложен Флемингом еще в 1904 г., а триод - Форестом в 1906 г., собственно ламповый период техники радиоприема начался лишь в 1915 г., когда начали создавать электронные лампы g высоким вакуумом. С этого времени электронные лампы стали широко использовать для усиления и детектирования, что в корне изменило направление развития техники радиоприемных устройств.

Начиная с 1918 г. нашла широкое применение так называемая регенеративная схема, которая позволила в значительной степени повысить чувствительность и избирательность радиоприемников. Такие приемники использовались на протяжении более двадцати лет.

В 1918 г. Армстронгом был взят патент на схему супергетеродинного приемника, первые образцы которого были очень громоздкими и обладали рядом недостатков. В начале 30-х годов были созданы новые, весьма совершенные многосеточные лампы, которые позволили избавиться от многих существенных недостатков супергетеродинных приемников. Начиная с этого времени, супергетеродинная схема становится основной для большинства выпускаемых радиоприемников.

Применение электронных ламп привело не только к изменению схем приемников, но и к общему развитию всей радиотехники.

За последние 35 лет в радиотехнике осваиваются новые, все более высокие частоты электромагнитных колебаний. Глубокие теоретические исследования в области электромагнитных колебаний и радиоэлектроники в 30-х годах позволили в 40-х годах перейти к практическому применению наиболее обширного по частоте диапазона - диапазона ультракоротких волн. В 50-е и в 60-е годы началось освоение инфракрасного и оптического диапазонов волн.

Развитие радиолокационной и, в особенности, космической техники привело к разработке принципиально новых методов усиления слабых электрических колебаний. Были созданы малошумящие усилители СВЧ с использованием ламп бегущей волны, квантово-механические или молекулярные усилители, параметрические усилители, усилители на туннельных диодах.

На основе достижений современной физики в настоящее время широкое развитие получила полупроводниковая электроника. В конце 40-х и начале 50-х годов были созданы первые полупроводниковые усилительные приборы: точечные транзисторы (1948г.) и плоскостные (1949-1950 гг.), отличающиеся от электронных ламп малыми геометрическими размерами, незначительной потребляемой электрической энергией и продолжительным сроком службы. Применение получили главным образом разновидности плоскостных транзисторов. Эволюция схем приемников на транзисторах была весьма сходной с эволюцией схем ламповых приемников: разрабатывались схемы приемников прямого усиления, регенеративные и супергетеродинные схемы. Современные транзисторные приемники выполняются, как правило, по супергетеродинной схеме.

Развитие полупроводниковой электроники привело к качественно новому направлению в разработке методов, устройств приема и обработки информации - микроэлектронике. Микроэлектроника - область электроники, связанная с проблемами изготовления и применения микроэлектронных изделий - изделий с высокой степенью интеграции и большой плотностью упаковки электрически соединенных элементов схем и полупроводниковых приборов.

Успехи в развитии современной микроэлектроники позволяют в значительной степени улучшить основные параметры радиоприемников. Замена целых функциональных узлов и блоков радиоприемника интегральными микросхемами, замена конденсаторов переменной емкости варикапами и варикапными матрицами, применение сенсорных устройств вместо механических переключателей диапазонов позволяют по-новому решать вопросы конструирования радиоприемных устройств. Использование новых методов конструирования приемников позволяет, в свою очередь, решать такие вопросы, как бесшумная настройка приемников, автоматическое регулирование полосы пропускания. При изменении уровня входных сигналов, программное управление радиоприемником и целый ряд других проблем, связанных с улучшением качественных показателей и условий эксплуатации радиоприемных устройств.

Раздел 1. Распределение частотных и нелинейных искажений в тракте радиоприемника

План

1.       Нелинейные искажения в тракте радиоприемника

2.       Что такое частотные искажения

.         Основные нелинейные эффекты в тракте и их суть

.         Интермодуляция

.         Расчет

.         Нелинейные искажения - это наличие на выходе испытуемого устройства частотных составляющих, которые отсутствовали в сигнале, поданного на его вход. В результате нелинейных искажений происходит изменение спектра переданного сигнала. Его оценивают коэффициентом гармоник. Нелинейные искажения представляют собой изменение формы колебаний, проходящих через электрическую цепь (например, через усилитель или трансформатор). Вызванные нарушениями пропорциональности между мгновенными значениями напряжения этой цепи и её выходе. Это происходит когда характеристика входного напряжения нелинейно зависит от входного. Количественно нелинейное искажение оценивается коэффициентом нелинейных искажений. Нелинейные искажения возникают и при усилении колебаний сложной формы и при передачи речи и музыки. Сложные колебания сами состоят из гармоник, которые должны быть правильно воспроизведены усилителем. Гармоники водного напряжения являются полезными, так как они определяют тембр звука, а гармоники внесенные усилителем вредны. Они создают нелинейные искажения.

.         Частотные искажения - чем шире диапазон частот, колебаний, которые нормально усиливаются усилителем, тем меньше искажения. Практически каждый усилитель усиливает различные по частоте колебания неодинаково, вследствие чего нарушается правильное соотношение между звуками различных частот. Неодинаковое воспроизведение колебаний различной частоты называется частотными или нелинейными искажениями. Показателем частотных искажений служит амплитудно-частотная или частотная характеристика, изображающая зависимость коэффициента усиления k усилителя от частоты усиливаемых частот f. Показателем степени частотных искажений, возникающих в каком либо устройстве, служит неравномерность ого АЧХ. Коэффициент частотных искажений - это отношение коэффициента передачи на средних частотах к его значению на данной частоте.

.         Линейные искажения вызываются наличием в схеме усилителя реактивных элементов, т.е. конденсаторов и катушек индуктивности, сопротивление которых зависит от частоты. Поскольку это линейные элементы, искажения называются линейными. Входной сигнал любой формы можно представить как сумму гармонических составляющих сигнала, имеющих различные частоты и усиливающихся неодинаково, т.е. с разными коэффициентами усиления. Такие искажения называются частотными. Кроме того, гармонические составляющие сигнала проходят через усилитель в течение времени, что приводит к их временным сдвигам на выходе усилителя, т.е. фазовым искажениям.

.         Интермодуляция в радиоприёмнике - это процесс взаимодействия нескольких различных сигналов в нелинейных каскадах радиоприёмного тракта. В результате возникают новые составляющие спектра, зашумляющие принимаемый сигнал, либо проявляющиеся в качестве зеркального сигнала. Интермодуляция возникает, когда на входе приемника, кроме полезного сигнала, действуют по крайней мере два помеховых сигнала. Характеристика приемника, показывающая его способность противостоять воздействию таких помех - динамический диапазон по интермодуляции, зависит как от шумовых и нелинейных свойств каскадов приёмника, так и от фильтров, имеющихся в приёмном тракте. Интермодуляционные искажения - нелинейные искажения, создаваемые усилительными схемами. В частотном спектре двухтонального сигнала с интермодуляционными искажениями содержатся комбинационные составляющие с частотами, являющимися суммой и разностью основных и гармонических частот входных сигналов. Например, при подаче на усилитель смеси сигналов 1 кГц и 5 кГц возникают интермодуляционные искажения: 6 кГц (сумма 1 кГц и 5 кГц) и 4 кГц (разность между 1 кГц и 5 кГц). Эти продукты интермодуляционных искажений взаимодействуют друг с другом, создавая практически бесконечный ряд частотных составляющих.

.         Расчет. Исходя из таблицы 1 и таблицы 2, определяем, что диапазон рассчитываемого приемника находится в средних волнах. Общие искажения РПУ определяются по формуле Mобщ=Mвч+Mнч, где Mнч - низкочастотные искажения в нелинейном тракте, т.к. в данном курсовом проекте рассчитывается линейный тракт, то Mнч=0. Mвч - высокочастотные искажения в линейном тракте. Mвч=Mвх.ц+Mурч+Mфсс+Mупч, где Mвх.ц - искажения во входной цепи (выбирается из таблицы 1 в соответствии с диапазоном из технического задания). Mурч - искажения в усилителе радио частоты (выбирается из таблицы 1 в соответствии с диапазоном из технического задания). Mфсс - искажения в фильтре сосредоточенной селекции (выбирается из таблицы 1 в соответствии с диапазоном из технического задания). Mупч - искажения в усилителе промежуточной частоты (выбирается из таблицы 1 в соответствии с диапазоном из технического задания).

Таблица 1

Волны

M

M

M

M

Q

 f

Ссх.

Cпод.

Кпер.


Вх.ц

УРЧ

ФСС

УПЧ

Констр

Соп

пФ

пФ

Вх.ц

ДВ 408Гц-150кГц

3

2

3-4

2-3

90-140

1-5кГц

25-30

4-30

0.5-1

СВ 525-1650кГц

1-2

1

2-4

2-3

100-160

1-5кГц

25-30

4-30

1-2

КВ 3.95-12.1мГц

0

0

3-4

2-3

140-190

10-15кГц

15-20

4-30

2-3


Таблица 2

Диапазон

ДВ

СВ

КВ

УКВ




КВ1

КВ2

КВ3

КВ4

КВ5


Частота

150-408 кГц

525-1605 кГц

3.95-5.7 мГц

5.87-6.3 мГц

7-7.4 мГц

9.5-9.775 мГц

11.7-12.1 мГц

65.8-74 мГц


Mвч=Mвх.ц+Mурч+Mфсс+Mупч = 1+1+2+2=6(Дб)

Переводим Дб в разы

lgx=6

lgx=6/20=0.3

x=100.3

x=1.99

Mвч = 1.99 раз

Раздел 2. Выбор параметров избирательной системы тракта радиочастоты

План:

1. Назначение преселектора.

2.       Определение добротности колебательных контуров преселектора.

.         Схема входной цепи, виды связи.

.         Понятие соседнего и зеркального каналов в приемнике.

.         Ослабление по каналу промежуточной частоты.

.         Расчет.

.         Схема цепей преселектора, полученная в результате расчета.

.1 Из условия обеспечения избирательности по зеркальному каналу (на f0max наихудшие условия)

dзк=29Дб, переводим в разы:

lgx=29Дб

lgx=29/20=1.45

x=101.45=28.18 раз

f0max=1340кГц=1340000Гц

fпр=465кГц=465000Гц

Qэи=15.4 раз.

2.2 Из условия обеспечения полосы пропускания (на f0min - наихудшие условия)

fomin=650кГц=650000Гц

в=Fmax=3300Гц

∆fсопр в СВ диапазоне от 2 до 5кГц. Возьмем ∆fсопр=3.5кГц=3500Гц

∆fг=0.7*10-3*fгmax. ∆fг=0.7*10-3*1805000=1263.5Гц

fгmax=fс+fпр=1340000+465000=1805000Гц

fс=fomax=1340кГц=1340000Гц

Mk в СВ диапазоне от 0.7 до 0.9. Возьмем Mk=0.8


Qэп=18.14 раз

.3 Искомая величина добротности определятся из условия:

Qэп>Qэ>Qэи

Qэ=(15.4+18.14)/2=16.77 раз

.14>16.77>15.4

Условие выполняется с одним контуром в усилителе радиочастоты.

.4 Определим ослабление соседнего канала

где ∆f=10кГц=10000Гц

Qэ=16.77 раз

Переводим дБ в Разы:

dск.пр=1.17 Дб

lgx=1.17

lgx=1.17/20=0.06

x=100.06=1.15

dск.пр=1.15 раз

.5 Определяем фактически вносимые частотные искажения


(n - число контуров в усилителе)

Mk=1.06 раз

.6 Определяем ослабление канала промежуточной частоты контурами преселектора



Где  в СВ диапазоне равен fomin=650кГц=650000Гц

Переводим Разы в Дб:

dк.пр=9.5 Раз

lgdк.пр

lg9.5=19.6

dк.пр=19.6 Дб

.7 Если рассчитанные dк.пр больше dк.пр в техническом здании, то выбранная схема преселектора обеспечивает нужное ослабление канала промежуточной частоты. Если же dк.пр меньше dк.пр в техническом задании, то в схему преселектора необходимо включить специальный фильтрующий элемент, обеспечивающий необходимое ослабление

dк.пр (из ТЗ) = 40 Дб < dк.пр (рассчитанное) = 19.6 Дб

Следовательно, схема преселектора не обеспечивает нужное ослабление канала промежуточной частоты. Включаем в схему преселектора специальный фильтрующий элемент, обеспечивающий нужное ослабление.

Раздел 3. Выбор избирательной системы тракта промежуточной частоты

План:

1.       Назначение УПЧ в радиотрактах приемника

2.       Преобразователь частоты. Принцип действия

.         Избирательность по соседнему каналу

.         Избирательность по зеркальному каналу

.         Расчет

.         Выбор структурной схемы ПРЧ (исходя из расчетных данных)

Задача УПЧ - усилить полосу частот полезного сигнала до уровня, достаточного для нормальной работы детектора (обычно 0,1¸1В) и максимально подавить помехи.

Существует 2 варианта построения упч: с распределенной и сосредоточенной селективностью. В 1 варианте все каскады упч резонансные, при этом результирующая АЧХ определяется перемножением АЧХ отдельных каскадов. Во 2 варианте результирующая АЧХ всего УПЧ определяется в основном фильтром сосредоточенной селекции, являющимся нагрузкой 1 из каскадов УПЧ; остальные каскады могут быть либо апериодическими, либо одноконтурными широкополосными.

Избирательность по соседнему каналу величина, характеризующая способность РПУ подавлять сигналы радиостанций, расположенных на соседней частоте с принимаемой.

Избирательной системой тракта промежуточной частоты обычно служат системы сосредоточенной избирательности в виде ФСС (фильтра сосредоточенной селекции). Количество звеньев ФСС устанавливается на основании расчета. В радиоприемнике оно бывает от 3-х до 4-х.

Расчет

.1 Из таблицы 3 выбираем количество звеньев ФСС исходя из заданного ослабления по соседнему каналу dск(зад) и полосы пропускания.

Полоса пропускания УПЧ = 7.5 кГц

Ослабление соседнего канала из ТЗ dск(зад) = 36 дБ

Выбираем количество звеньев ФСС = 4

Таблица 3

Количество звеньев ФСС.

Полоса пропускания УПЧ (кГц).

Ослабление соседнего канала (дБ).

3

7.0

24


7.5

22


8.0

21


8.5

19

4

7.0

32


7.5

30


8.0

28


8.5

26


9.0

24


9.5

22


10.0

20


10.5

18


.2 Определим величину ослабления, приходящиеся на остальные каскады УПЧ

dск= dск(зад) - dск(фсс) - dск(пресс) (3.1),

 

где dск(фсс) - ослабление соседнего канала фильтра ФСС

dск(пресс) - ослабление соседнего канала контуром преселектора (предыдущий раздел).

dСК=36дБ-30дБ-1.77дБ=4.23 дБ

.3 Определяем ослабление соседнего канала каскадом УПЧ с одиночным контуром

 (3.2)

где х - обобщенная расстройка контура.


(3.3)

где 2Δf=20кГц

 - Эквивалентная добротность контура ПЧ

Определяем QПРЧ

 


Определяем обобщенную расстройку контура:


Определяем dСК(1)

dск(1) =2.88 Раз

Переводим в Дб.

lgdск(1)

lg2.88=9.2

dск(1)=9.2 Дб

.5 Определим общее ослабление соседнего канала всеми контурами приемника

dск(общ) = dск(фсс) + dск(пресс) + dск(1)         (3.5)

dСК(ОБЩ)=30+1.77+9.2=40.97 Дб

.6 Общее ослабление больше чем то, которое дано в техническом задании dск(общ) > dск(зад) 40.97 Дб > 36 Дб


Следовательно, каскад УПЧ с одноконтурным фильтром обеспечивает необходимое ослабление по соседнему каналу. На основании расчета разрабатываем структурную схему тракта промежуточной частоты и исходя из полученных данных.

ПрЧ - преобразователь частоты.

ФСС - четырехзвенный фильтр сосредоточенной селекции.

УПЧ - одноконтурный усилитель промежуточной частоты.

Г - гетеродин.

Раздел 4. Выбор и расчет схемы детектора

План:

1.   Сигналы с амплитудной модуляцией

2.       Классификация детекторов

.         Принцип работы амплитудного и частотного детекторов

.         Диодное детектирование амплитудно-модулированных колебаний

.         Схема диодного амплитудного детектора и его работа

6.   Расчет

Для приведения в действие подавляющего большинства оконечных аппаратов радиоприемных устройств требуется преобразовать напряжение принятого и усиленного модулированного колебания в такое напряжение, форма которого с большей степенью точности соответствует форме модулирующего напряжения в передатчике. Процесс такого преобразования принято называть детектированием, а каскад радиоприемника, его выполняющий, называют детектором.

Так как в спектре высокочастотного напряжения, модулированного по амплитуде, не содержится составляющих с модулирующей частотой, то для детектирования необходимо применить нелинейный элемент - детектор. В качестве такого элемента используются электронные лампы и полупроводниковые диоды.

Таким образом, детектором называется устройство, служащее для создания напряжения, изменяющегося в соответствии с законом модуляции одного из параметров входного сигнала.

Спектр АМ колебания на входе детектора состоит из трех составляющих: несущего колебания с несущей частотой и двух боковых составляющих. Спектр продедектированного напряжения состоит из двух составляющих: постоянной составляющей и низкочастотной составляющей.

Работа детектора сводится к выпрямлению подводимого к нему высокочастотного модулированного по амплитуде напряжения и к усреднению выпрямленного напряжения за период высокой частоты.

Детекторы можно классифицировать по характеру входного сигнала и виду параметра, который подвергается модуляции; по способу выполнения и т.д.

Радиосигналы по характеру входного сигнала можно подразделить на три основные группы:

1.       непрерывные гармонические, в которых передаваемое сообщение заложено в модуляции одного из следующих параметров гармонического колебания: амплитуды Ubx, частоты fBX, фазы. Различают амплитудно-модулированные сигналы (АМС), частотно-модулированные (ЧМС) и фазо-модулированные (ФМС). В зависимости от вида модуляции детектируемого сигнала различают амплитудные (АД), частотные (ЧД), фазовые (ФД) детекторы;

2.       радиоимпульсные сигналы, в которых сообщение передаётся с помощью модуляции одного из следующих параметров сигнала: пикового напряжения ипик, частоты fBX, длительности импульса и, времени начала импульса t„. Для деткетирования подобных сигналов используют детекторы радиоимпульсов;

.         Видеоимпульсные сигналы; модуляция в видеоимпульсах может осуществляться изменением пикового значения импульса ипик, длительности импульса и, времени начала импульса йни: возможно изменение комбинации импульсов в группе - импульсно - модуляция. Детектирование подобных сигналов осуществляется детекторами видеоимпульсов.

Диодное детектирование АМ колебаний. Если при детектировании искажения отсутствуют, то амплитуда переменной составляющей продетектированного напряжения полностью повторяет огибающую входного напряжения. Однако в реальных детекторах возникают различные виды искажений. Например: искажения - из-за нелинейности характеристики детектирования, из-за большой постоянной времени нагрузки, из-за влияния разделительной цепи.

Расчет

.1 При выборе схемы детектора следует учитывать род работы, вид модуляции (АМ-модуляция), преимущества и недостатки различных вариантов схем детекторов. Также учитывается необходимое минимальное напряжение на его входе для работы с минимальным напряжением. Из таблицы 4.1 выбираем тип детектора с амплитудой напряжения на входе от 0.2 до 0.5В и коэффициент передачи Кд равный от 0.3 до0.5

Таблица 4.1

Тип детектора

Амплитуд напряжения на входе (UД.ВХ). В

Коэффициент передачи КД

Двоичный (квадратичный)

0.1-0.2

0.2-0.3

Диодный (линейный)

0.2-0.5

0.3-0.5

Транзисторный

0.1-0.5

5.0-8.0

Частотный с ограничителем

0.5-1.0

0.6-0.8

Детектор отношений

0.1-0.5

0.6-0.8

Видеодетектор

0.2-0.5

0.1-0.3


Выбираем детектор «Диодный (линейный)» с амплитудой напряжения на входе Uдвх =0.2-0.5 В и Кд= 0.3-0.5.

4.2 Схема амплитудного детектора имеет следующий вид

Диодный амплитудный детектор построенный по данной схеме является последовательной, так как нагрузка и диод включены последовательно. Допустим на вход АД поступает гармоническое напряжение с медленно меняющейся амплитудой. Если напряжение UBX положительно, то диод открывается и конденсатор СН начинает заряжаться. По мере заряда СН выходное напряжение растёт и стремится закрыть диод. Поэтому, начиная с момента времени τ диод закрывается, и конденсатор СН начинает разряжаться через нагрузку. Разряд конденсатора СН продолжается до момента времени τ=τ2, при котором напряжение детектора становится равным нулю. Начиная с момента времени τ2, диод открывается, и процесс повторяется. Таким образом, в результате серий зарядов и разрядов на выходе АД создаётся продетектированное напряжение, имеющее пульсирующую составляющую с частотой сигнала. Преимущество последовательной схемы в том, что источник сигнала в параллельном АД шунтируется резистором нагрузки, что обуславливает его меньшее входное сопротивление по сравнению RBX последовательного АД.

4.3 Теперь необходимо определить выходное напряжение детектора

Из таблицы 4.2 выбираем тип необходимого нам полупроводникового диода, параметры которого приведены здесь же в таблице. При расчете полупроводникового детектора необходимо учитывать, что его входное сопротивление меньше чем у лампового.

Выбираем RНАГР=10 кОм.

Из таблицы 4.2 выбираем диод Д9Б.

Определяем входное сопротивление последовательного диодного детектора.


Таблица 4.2

Тип диода

Uпр

Iпр

R

Uобр

Iобр

Rобр

Сд

fmax


В

мА

В

мкА

Мом

пФ

Мгц

Д2Б

0.9

5.5

160

40

100

0.1

1

150

Д2В

0.9

8

120

30

250

0.12

1

150

Д9Б

0.9

90

10

10

250

0.4

1-2

40

Д10Б

0.9

20

45

10

100

0.1

1

150


.4 Определяем выходное напряжение детектора по формуле

     (4.1)

Где: Кд - коэффициент передачи детектора (таблица 4.1)

m - коэффициент модуляции (имеет заданное значение m=0.3 раза)

UД.ВХ - входное напряжение детектора (таблица 4.1)

К - коэффициент, учитывающий падение напряжения на выходе детектора, он выбирается из условия К=0.5-0.6 раз.

В

Раздел 5. Распределение усиления между каскадами приемника

План:

1. Коэффициент усиления усилительного каскада

2.       АЧХ и ФЧХ усилителя

.         Структурная схема рассчитываемого усилителя

.         Таблицы значений коэффициентов усилителя

.         Расчет

Коэффициентом усиления по напряжению называется отношение напряжения полезного сигнала принимаемой частоты U8b,x, получающейся на выходе усилителя к напряжению этого же сигнала UBX, подводимого к его вход К= Uвыx /Uвх.

Коэффициентом усиления по мощности называется отношение мощности полезного сигнала принимаемой частоты Рвых, получающейся на нагрузке усилителя, к мощности этого же сигнала, поступающего на его вход Крвыхвх.

В связи с тем, что полоса пропускания УРЧ обычно значительно шире, чем основного избирательного тракта промежуточных частот, то практически УРЧ амплитудно-частотных искажений в усиливаемый сигнал не вносит. Такие УРЧ практически не вносят и фазо-частотных искажений, поскольку они широкополосные и обычно не содержат более двух каскадов. Исключение составляют УРЧ диапазона километровых волн.

Многокаскадные усилители состоят из нескольких одноконтурных каскадов. При неизменной полосе пропускания многокаскадного усилителя увеличение числа его каскадов требует увеличения эквивалентного затухания контуров. Это приводит к уменьшению коэффициентов усиления отдельных каскадов, а общий коэффициент усиления многокаскадного усилителя растет непропорционально увеличению числа каскадов. Для расширения полосы пропускания многокаскадного усилителя при увеличении числа каскадов без увеличения эквивалентного затухания можно применить их взаимную расстройку.

Таблица 5.1

Каскад или цепь

Коэффициент усиления по напряжению

Входная цепь при внешней антенне:

с одним контуром

3-5

с двумя контурами

1,5-2

УВЧ по схеме с ОЭ

на ДВ и СВ

5-10

на KB

3-5

Преобразователь частоты:

с ФСС (3)

5-8

с ФСС (4)

3-5

Апериодический каскад УПЧ

10-15

Каскад УПЧ с одиночным контуром

15-20

Каскад УПЧ с 2-контурным фильтром

10-15


5.1 Определяем общий коэффициент усиления высокочастотного тракта от антенны до входа детектора. Требуемое усиление (для наружной антенны) рассчитывается по следующей формуле:


где Uд.вх - амплитуда напряжения на входе детектора (раздел 4)

Еа - заданная чувствительность приемника (выбирается из ТЗ)

5.2 Затем определяем общий коэффициент усиления тракта высокой частоты, который могут обеспечить каскады приемника. При наружной антенне:


Для решения вопроса о применяемых каскадах и распределения усиления между ними воспользуемся таблицей 5.1, в которой приведены ориентировочные значения коэффициентов усиления различных каскадов и цепей.


.3 Так как существует большой разброс параметров транзисторов, а так же из-за неточной настройки контуров и из-за их неполного сопряжения, необходимо выбрать такие каскады из таблицы 5.1 и задаваться такой величиной усиления каждого каскада, чтобы удовлетворялось условие K’≥K1, причем K’ не должен превышать K более чем в несколько раз.

К>K`>K

.4 При выборе числа каскадов УПЧ, учитывая заданную чувствительность приемника необходимо брать во внимании уже выбранное число каскадов УПЧ, исходя из заданного ослабления по соседнему каналу по формуле:

Общая структурная схема тракта промежуточной частоты должна быть такой, чтобы удовлетворялось условие данной чувствительности приемника и избирательности по соседнему каналу.

Раздел 6. Выбор транзисторов тракта высокой и промежуточной частот. Выбор усилительных элементов тракта

План

1. Назначение усилителя промежуточной частоты

2.       Принцип действия преобразователя частоты

.         Усилитель радиочастоты. Применение. Принцип действия

.         Расчет

Усилителем промежуточной частоты называется каскады супергетеродинного приемника, усиливающие принимаемые сигналы на постоянной для данного радиоприемника промежуточной частоте. УПЧ выполняет две важные задачи: во-первых, обеспечивает основное усиление принимаемого сигнала до величины, необходимой для нормальной работы детектора, и, во-вторых, обеспечивает основную избирательность всего радиоприемника по отношению к сигналам соседних станций (по соседнему каналу) при допустимом уровне искажений информации в принимаемом сигнале.

Преобразователями частоты называют каскады радиоприемника, в которых происходит преобразование колебаний принимаемых радиоприемником сигналов одной частоты в колебания другой частоты. При преобразовании частоты происходит процесс линейного переноса спектра принимаемого сигнала по шкале частот из одной части радиочастотного диапазона в другую без изменения соотношений между его составляющими. Для моделированных сигналов это означает повышение или понижение несущей частоты с сохранением вида и закона модуляции. Частота сигнала, полученная после преобразования, называется промежуточной частотой.

Усилителем радиочастоты называют каскад радиоприемника, осуществляющей усиление принимаемых сигналов на их собственных частотах без существенных изменений спектра. УРЧ должен обеспечивать усиление мощности или напряжения принимаемых сигналов. Необходимо чтобы УРЧ обладал малыми собственными шумами и возможно большим коэффициентом усиления по мощности.

УРЧ совместно с входной цепью обеспечивает эффективную частотную избирательность и защиту цепи антенны от просачивания напряжений собственных гетеродинов, которое может привести к излучению колебаний гетеродинов через антенный вход и созданию помех соседним приемникам.

Расчет

В каскадах усилителя высокой и промежуточной частот, а также в преобразователе частоты наиболее часто применяются высокочастотные транзисторы. Параметры транзисторов зависят от частоты и поэтому при выборе конкретного типа транзистора, следует руководствоваться в основном его частотными свойствами, которые оцениваются коэффициентом α=fo/fc, где α - коэффициент частотного использования транзистора, fo - максимальная частота рассчитываемого поддиапазона, fc - предельная частота транзистора, на которой параметры транзистора уменьшаются на 3дБ (1.41 раза), по сравнению с его низкочастотной величиной. Параметры транзистора приобретают наивыгоднейшие значения и не зависят от частоты в том случае, когда максимальная частота диапазона fo оказывается значительно ниже предельной частоты транзистора fc, т.е. α≤0.3. Значение fc для разных транзисторов, приведены в таблице 6.1.

Таблица 6.1


Низкочастотные y-параметры

ррррлоh-параметры

Высокочастотные у-параметры

Тип транзистора

y21 (S0) мА/В

y11 мСм

у12 мкСм

у22 мкСм

h11 Ом

h216

h21 э

h22 б мк См

h21э

SмА/В

R11 кОм

С11 пФ

R22 кОм

С22 пФ

С12 пФ

Rб Ом

Fr Мгц

Fв МГц

Fш дБ

П403

120-150

1-2

5

30-100

30

0.95

16-33

5

30

25-30

1.5

120

120

8

6

50

120

72

5-10

П403А

120-150

0,5-1

5

30-100

30

0,96

33-120

5

30

25-30

1.6

120

140

8

6

50

120

72

5-10

П410

120-150

1-3

10

28-150

30

0,975

28-100

4

30

25-30

1.5

115

130

8

7

70

100

66

5-10

П411

120-150

0.5-1

10

28-150

30

0,975

28-100

4

30

25-30

1.5

115

130

8

7

70

120

72

5-10

П422

120-150

1-2

10

30-150

30

0,97

30-120

4

20

25-30

1.2

120

150

10

5

80

50

31

5-10

П423

120-150

1-2

10

30-150

30

0,97

30-120

4

20

25-30

1,5

120

120

8

5

80

100

66

5-10

ГТ309А

130-160

1-45

15

25-80

38

0,98

60-180

3

10

25-32

1.0

70

160

8

2

85

120

72

4-8

ГТ309Б

130-160

1-43

15

25-80

38

0.98

60-180

3

10

25-32

1,5

50

160

8

2

85

120

72

4-8

ГТ310А

130-160

0,8-1.2

15

25-80

38

0.98

60-180

3

10

27-33

1.5

70

200

8

2,3

91

160

84

2-5

ГТ310Б

130-160

0,8-1,2

15

25-75

38

0,98

60-180

3

10

27-33

2,2

21

72

13

3,5

92

160

34

2-5


Если граничная частота усиления транзистора fг больше или равна 10fomax, то выбранный транзистор будет иметь коэффициент частотного использования α меньше или равно 0.3, при котором будут самые лучшие ВЧ параметры, не зависимые от частоты и определяемые по расчетам формулы.

Выбираем из таблицы 6.1 тип транзистора ГТ310А.

Определяем коэффициент частотных искажений транзистора:


Условие α<0.3 выполнено, значит транзистор П403 подходит под УЭ для радиотракта высокой и промежуточной частоты рассчитываемого приемника.

Раздел 7. Выбор схемы автоматической регулировки усиления (АРУ)

В процессе изготовления и эксплуатации радиоприемника для получения наилучшего качества приема приходится регулировать ряд его показателей: частоту настройки, коэффициент усиления, полосу пропускания и др. Для осуществления этих регулировок в РПУ используют регуляторы.

Регулировка бывает ручной и автоматической. Ручная регулировка служит для установки исходных показателей РПУ. Автоматическая регулировка поддерживает выбранные показатели РПУ на требуемом уровне.

Автоматическая регулировка усиления (АРУ) предназначена для поддержания постоянного напряжения на выходе УПЧ, необходимого для нормальной работы выходных устройств приемника. Благодаря сравнительной простоте осуществления АРУ применяются практически во всех радиоприемниках. Задача АРУ - изменять усиление радиотракта РПУ в зависимости от уровня входного сигнала. Для АРУ в приемнике создается цепь АРУ , состоящая из детектора АРУ и фильтра. В зависимости от способа подачи регулируемого напряжения АРУ делятся на обратные, прямые и комбинированные, сочетающие обратную и прямую регулировки..

Обратная АРУ: напряжение Брег подаётся со стороны выхода в направлении входа усилителя, что и обусловило название этого вида АРУ.

Прямая АРУ: цепь АРУ подключают к входу регулируемого усилителя, напряжение Ерег получается в результате детектирования выходного напряжения.

Система АРУ без обратной связи хотя и обеспечивает возможность получения более строгого постоянства уровня выходного сигнала приемника, но значительно сложнее системы АРУ с обратной связью. Поэтому система АРУ без обратной связи в связных и радиовещательных приемниках практически не применяется.    В современных транзисторных РПУ в основном применяются автоматические регулировки усиления, работающие на принципе изменения эмитерного тока регулируемых каскадов, за счёт изменения напряжения на базе транзисторов. Достоинствами данного способа регулировки являются малая потребляемая мощность и возможность использования амплитудных детекторов.

В транзисторных приемниках находят применение следующие способы АРУ:

1.       Изменение режима питания транзисторов по постоянному току

2.       Изменение величины отрицательной обратной связи

.         Изменение (шунтирование) эквивалентного изменения нагрузки

.1 В транзисторных приемниках в основном в качестве регулируемых каскадов используются апериодические резисторные или широкополосные каскады УПЧ, где слабее влияние изменения параметров транзисторов на характеристики каскадов. Однако из-за малой величины связи транзистора с резонансными цепями и соседними каскадами, влиянием изменения согласования, а так же расстройка резонансных цепей в процессе регулирования фактически можно принебреч. Этим и обусловлено большое распространение схемы АРУ изменением режима питания в радиовещательных транзисторных приемниках.


.2 Для транзисторных приемников изменение усиления на один регулируемый каскад практически можно принять Т1=6….10 раз.

7.3 Требуемое изменение коэффициента усиления приемника под действием АРУ определяется: Тп=q/p.

.4 Считаем что все регулируемые каскады приемника одинаковы, необходимое число регулируемых каскадов определяется: nару=lgТп/lgТ1. Полученное выражение округляется до большей целой величины и принимается за необходимое число регулируемых каскадов. В конце расчета приводим рассчитанную структурную схему высокочастотной части транзисторного приемника.

Расчет

Из тз: q=30дб; p=7.3дб

Переводим Дб в разы:

lgx=30

lgx=30/20=1.5=101.5=31.6

lgx=7.3=7.3/20=0.37=100.37

x=2.34

q=31.6 раз; p=2.34 раз.

Определяем требуемое изменение коэффициента усиления приемника под действием АРУ:

Определяем необходимое число регулируемых каскадов:

Nару≈1

В рассчитываемом приемнике АРУ осуществляется в одном каскаде.

Выбираем прямую АРУ:


Выводы

Данный радиоприёмник работает в СВ диапазоне и принимает амплитудно-модулированный сигнал. При прохождении сигнала через отдельные каскады приемника происходят различные искажения, вызывающие ухудшение качества воспроизведения принимаемой передачи.

В данном проектируемом приемнике мы сталкиваемся с амплитудно-частотными и нелинейными искажениями. В соответствии с ТЗ выбрана схема входной цепи с трансформаторной связью с антенной и одиночным колебательным контуром. Для моего радиоприемника я выбрал транзистор ГТ310А, предназначенный для использования в схемах радиовещательных приёмниках, телевизоров и другой аппаратуры.

Благодаря малым нелинейным искажениям, простоте схемы и отсутствия потребления мощности от источника питания в современных приемниках, используется, как правило, последовательная схема амплитудного детектора. В данном РПУ, в качестве основного электронного прибора, в АД используем германиевый точечный полупроводниковый диод Д9Б. Диоды такого типа чаще всего работают в режиме линейного детектирования, позволяющего получить наименьший коэффициент гармоник. Система АРУ в моем радиоприемнике с усилением и содержит три каскада, построенные на операционных усилителях.

В данном курсовом проекте приведены расчеты и получены расчетные величины, а также элементная база РПУ полностью соответствуют техническому заданию на курсовой проект, структурные и электрическая принципиальная схемы вы браны и построены в соответствии с полученными результатами расчетов. Условные обозначения и маркировка элементной базы приведены в соответствии с требованиями ГОСТ по ЕСКД.

Заключение

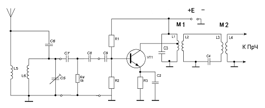
Все параметры рассчитанного супергетеродинного транзисторного приемника соответствуют ТЗ и структурная схема высокочастотной части выглядит так:


Вх.Ц - входная цепьУРЧ - усилитель радиочастотыПРЧ - преобразователь радиочастотыФСС - фильтр сосредоточенной селекции Г - гетеродинУПЧ - усилитель промежуточной частоты

Список литературы

1. Головин О.В. «Радиоприемные устройства» 1987г.

. Бобров Н.В. «Радиоприемные устройства» 1958г.

. Мельник Ю.А., Стогов Г.В. «Основы радиотехники и радиотехнических устройств» 1973г.

. Орехов А.А. «Радиоприемные устройства» 1979г.

Похожие работы на - Предварительный расчет высокочастотной части супергетеродинного приемника

 

Не нашли материал для своей работы?
Поможем написать уникальную работу
Без плагиата!
Без нейросетей!