Платежная интернет-система для виртуального предприятия

  • Вид работы:
    Дипломная (ВКР)
  • Предмет:
    Информационное обеспечение, программирование
  • Язык:
    Русский
    ,
    Формат файла:
    MS Word
    657,61 kb
  • Опубликовано:
    2011-10-09
Вы можете узнать стоимость помощи в написании студенческой работы.
Помощь в написании работы, которую точно примут!

Платежная интернет-система для виртуального предприятия














КУРСОВОЙ ПРОЕКТ

Проектирование платежной Интернет-системы для виртуального предприятия

Введение

С широким распространением доступа в интернет, получил распространение новый вид распространения товаров и услуг. Благодаря интернету стал доступен любой сегмент потребителя. В настоящее время многие магазины создают системы интернет-коммерции.

Компания «ЮлМарт» [17] специализирующаяся на продажах электроники, бытовой и компьютерной техники изначально построило свой бизнес на распространение товаров через интернет, снизив за счет этого затраты на дополнительный персонал и дополнительные офисы продаж. Экономия отразилась на конечной цене товара для покупателя, цены магазина «ЮлМарт» значительно ниже среднерыночных, что и привлекает все большее количество клиентов, даже в условиях кризиса.

Особую актуальность для компании «УлМарт» в связи с ростом продаж через интернет приобретает задача автоматизации обработки поступающих через сайт интернет-магазина заявок, автоматизация выставления счетов на оплату и приема денежных средств. Поскольку подавляющее количество сделок такого рода оплачивается с использованием ПИС WebMoney, то в первую очередь необходимо автоматизировать прием платежей на WM-кошелек компании «УлМарт».

Курсовой проект посвящён проектированию и разработке платежной системы для компании «УлМарт», позволяющей облегчить работу покупателей и продавцов товаров по осуществлению и контролю операций оплаты товара и поддерживать высокий уровень сервиса компании «УлМарт».

Таким образом, для представленной курсовой работы определены объект, предмет и цель исследования.

Объектом исследования является система продаж компании «УлМарт» и возможности автоматического приема и обработки платежей за товары через сеть интернет.

Предметом исследования является методика разработки и технической реализации программного модуля автоматизированного приема и обработки поступающих через ПИС WebMoney платежей за товары электронного магазина «УлМарт», функционирующего на основе обмена информацией через интернет и предполагающая хранение всей информации в БД.

Цель работы заключается в повышении эффективности обработки заказов интернет-магазина компании «УлМарт» путем разработки программного модуля автоматизированного приема платежей.

 

 


1. Аналитическая часть


1.1    Экономическая сущность задачи автоматизации приема электронных платежей в системе интернет-магазина компании «УлМарт»


Главный офис компании «УлМарт» расположен в г. Москве. Юридический адрес предприятия: г. Москва, проспект Андропова, д. 22/30. Численность работающего на предприятии персонала составляет 452 человека. Офисы и пункты выдачи товаров находятся во многих городах России.компании «УлМарт» занимается продажей электроники, бытовой и компьютерной техники.

Объемы продаж имеют устойчивую тенденцию к росту, постоянно расширяется география как клиентов, так и поставщиков предприятия. В 2009 году было реализовано продукции на 44,4 млн. руб. - на 8,6% больше, чем в предыдущем, 2008 году.

Особое значение для системы продаж через интернет для компании «УлМарт» имеют оперативность выполнения заказов и возможность проводить оплату за поставляемую продукцию с использованием он-лайновых платежных систем. В настоящее время основными такими системами для интернет-магазина являются Яндекс.деньги и WebMoney. Обеспечение работы с второй платежной интернет-системой наиболее актуально, поскольку клиенты - юридические лица пользуются прежде всего ПИС WebMoney.

Представим концепцию информационных потоков компании, связанную с обслуживанием и регистрацией поступающих заказов. Рассмотрим общий алгоритм работы менеджеров компании «УлМарт» по обслуживанию заказов. Блок-схема алгоритма[2] представлена на рис. 1.1:

Рис. 1.1 - Алгоритм обработки заказа

В таблице 1.1 представлена характеристика основных экономических показателей деятельности компании «УлМарт» за 2009 год [5,18]

Таблица 1.1. Анализ экономических показателей деятельности предприятия

Показатели

Значение

Доход компании, млн руб.

44,5

Численность сотрудников, чел.

420

Количество заказов, ед.

42000

Количество клиентов, ед.

6500

 

.2 Характеристика комплекса задач, задачи и обоснование необходимости автоматизации

программный электронный платеж автоматизация

1.2.1 Выбор комплекса задач автоматизации и характеристика существующих бизнес процессов. Определение места проектируемой задачи в комплексе задач

В настоящее время эффективная работа с платежными системами в компании налажена недостаточно четко, организация и контроль платежей осуществляются в ручном режиме. Фактически последовательность действий при приеме платежа через систему WebMoney на стороне back-офиса интернет-магазинакомпании представляется в виде следующей последовательности действий:

- согласование заявки с клиентом;

- выставление счета;

согласование способа оплаты заказа через ПИС WebMoney;

оператор сообщает клиенту номер кошелька компании «УлМарт» в системе WebMoney;

клиент переводит на электронный кошелек компанииоговоренную сумма;

оператор осуществляет контроль поступления денежных средств на счета компании «УлМарт»;

оператор передает данные по заказу в отдел выполнения заказов.

Для того, чтобы полностью определить весь комплекс задач автоматизации при организации системы автоматического приема платежей клиентов с использованием ПИС WebMoney, необходимо также рассмотреть последовательность оплаты товаров в интернет-магазине компании «УлМарт» на стороне клиента, поскольку основная цель внедрения модуля автоматизации приема платежей как раз и состоит в упрощении процедур оплаты выбранных товарных позиций именно на стороне клиента интернет-магазина.

Рассмотрим существующий процессобработки заказов. Функциональная схема процесса представлена на рис. 1.2 [6].

Рис. 1.2 - Процесс обработки заказа компании «УлМарт»

Целью работы является повышение эффективности проведения платежей, поэтому рассмотрим подробнее задачи:

·        Подготовки счета для клиента;

·        Контроля оплаты товара.

На стороне клиента в осуществляется выбор товара - формирование заполненной корзины покупателя в интернет-магазине и ввод данных заказа (сведения, необходимые для оформления счета на оплату в соответствии с выбранным методом оплаты и ввод сведений, необходимых для исполнения в последующем оплаченного заказа: адрес доставки, согласованное время доставки и т.п., реквизиты получателя товара).

Все данные по заказу в магазине автоматически вносятся в базу данных, формирование счета может производиться также без участия оператора сервиса, в автоматическом режиме.

Теперь рассмотрим задачу «Контроль оплаты товара» представленную на рис. 1.3.

Рис. 1.3 - Декомпозиция задачи «Контроль оплаты товара»

При оплате клиентами счетов через ПИС WebMoney данные об этом не поступают в базу данных интернет-магазина, они становятся доступными лишь в рамках работы с WebMoneyKeeper в системе пользователя компании «УлМарт». Это означает, что контроль поступления денежных средств на кошельки WebMoneyKeeper должен осуществляться операторами интернет-магазина вручную

Также на основании полученных через WebMoneyKeeper данных, операторы должны вводить данные об оплате в базу данных интернет-магазина, затем в бухгалтерскую систему предприятия и передавать сведения об исполнении оплаченного заказа в службу доставки. Естественно, что подобная последовательность работ вызывает задержки при отгрузке, возможны ошибки при оформлении заказов и при внесении данных в бухгалтерский комплекс компании.

Другой не менее важной проблемой является оплата счета на стороне клиента. При оплате счета появляется необходимость самостоятельно открыть на своем рабочем компьютере WebMoneykeeper[19] провести авторизацию в платежной системе иввести платежные параметры заказа. Статистика показывает, что именнона этом этапе многие отказываются от покупки, предпочитая запросить альтернативные способы оплаты, либо отказаться от покупки.

Поэтому для компании «УлМарт» актуальной становится задача разработки и внедрения автоматизированной системы приема платежей клиентов с использованием ПИС Webmoney, исключающей необходимость введения каких-либо данных (помимо проведения авторизации) на стороне клиента при совершении сделок. Данные модуль должен полностью автоматизировать следующую последовательность операций:

формировать счет на оплату с детализацией пунктов оплаты и прочих сведений, представляющих интерес для клиента;

автоматически открывать на рабочем компьютере клиента WebmoneyKeeper;

при успешной авторизации клиента предлагать ему оплатить сформированный системой счет;

при оплате счета автоматически передавать сведения об оплате в базу данных интернет-магазина и информировать оператора сервиса и оператора отдела доставки об успешной оплате заказа.

1.2.2 Обоснования необходимости использования вычислительной техники для решения задачи


Для обоснования необходимости использования вычислительной техники осуществим анализ информационных потоков. Оценка информационных потоков представлены в таблице 1.2 [7].

Таблица 1.2. Показатели информационных потоков процесса

Операции

Частота выполнения в день

Затрачиваемое время, мин на ед.

Формирование счета на оплату через ПИС WebMoney

»40

4

Контроль оплаты заявки через ПИС WebMoney

» 30

5

Внесение данных по оплате в базу данных компании и в бухгалтерскую систему учета и контроля

20

Подготовка документов на отгрузку оплаченных заявок

» 15

6

Отчет по исполненным заказам с оплатой через ПИС WebMoney

» 2

20

Корректировка внесенных в БД сведений

» 2

40


По предварительным оценкам, автоматизация работы по приему платежей, выполняемых через ПИС WebMoney, позволит сократить временные затраты на обслуживание системы интернет-магазина примерно на 12-15%. Кроме того, это приведет к увеличению числа заявок с оплатой через ПИС WebMoney, и в общем, к увеличению числа клиентов за счет повышения уровня сервиса.

1.3 Развёрнутая постановка целей, задачи и подзадач автоматизации

 

.3.1 Цели и назначение автоматизированного варианта решения задачи

Исходя из вышесказанного целями разработки и внедрения автоматизированной системы приема платежей через ПИС WebMoneyкомпании «УлМарт» являются:

- обеспечение повышения количества оплаченных через ПИС WebMoneyзаявок;

снижение затрат живого труда сотрудников компании на формирование счетов на оплату и контроль оплаты заказов;

устранение ручного труда по формированию документов на отгрузку оплаченных заказов и на перенос сведений о платежах через ПИС WebMoneyв базу данных компании и бухгалтерский комплекс предприятия.

1.3.2 Общая характеристика организации решения задачи на ЭВМ

При проектировании модуля автоматизированного приема платежей через ПИС WebMoney в основе системы лежит сложившаяся структура интернет-магазинакомпании «УлМарт». В основе программного комплекса интернет-магазина единственным вариантом программирования серверов для придания им динамичности в настоящее время определен подход, использующий технологию CGI на основе языка PHP. С помощью сценариев для сервера для организации работы магазина можно получить доступ к файлам, базам данных и другим ресурсам, хранимым на сервере, а также к централизованным ресурсам сервера, таким как электронная почта или факс-служба.

Обобщенная схема работы интернет-магазинапредставлена на рис. 1.4 [9].

Рис. 1.4 - Схема работы интернет-магазинакомпании «УлМарт»

. Клиент заходит на сайт компании;

. Осуществляется запрос к веб-сервису, на котором физически расположен сервер магазина;

. Веб-сервис производит идентификацию запроса, и, в соответствии с настройками, которые были указаны при регистрации, производит подгрузку прайс-листа, каталогов магазина в динамически формируемую базу данных;

. На основе этих данных динамически формируются таблицы цен по секциям магазина и виртуальная корзина товаров клиента.

Виртуальная витрина магазина передаётся веб-сервисомклиенту, который он и видит на экране своего компьютера.

Интернет-магазин включает разделы:

каталог;

виртуальная корзина;

справочная часть магазина.

Виртуальная покупательская корзинка содержит товары, добавленные покупателем, позволяет произвести пересчет или удаление товаров и перейти к окончательным фазам Интернет-продажи. На этом этапе производится регистрация покупателя и уточнение адреса доставки. В данном проекте применяется упрощенная схема корзины. Полная схема покупательской корзины включает в себя возможность заказа товаров одним покупателем на различные адреса и хранение истории предыдущих покупок и адресов, по которым они были доставлены, виртуальный кошелек, набор скидок и другие интересные виды сервиса Интернет-торговли. Упрощенная схема позволяет покупателю заказывать товары и выбирать адрес доставки. После подключения Интернет-магазина к ПИС WebMoney покупатель сможет выбирать наиболее удобную для него систему оплаты и оплачивать товар с помощью платежных ПИС, не отходя от компьютера и даже не покидая страницы сайта компании «УлМарт».

Теперь определим технологию взаимодействия модуля приема платежей с серверной системой ПИС WebMoney. Отметим, что могут использоваться только те технологии, которые официально поддерживаются платежной системой. В настоящее время существует 3 способа автоматического приема WebMoney на сайте:

·        WebMerchantInterface

·        Click&BuyInterface

·        Выписка WM-счета с последующей проверкой оплаты. Реализуется с помощью XML-интерфейсов X1 и X3. [20]

Поскольку разрабатывается модуль для крупного интернет-магазина, он должен обладать функциональной автономностью и допускать модернизацию и модификацию в соответствии с меняющимися реалиями работы магазина. По этой причине предпочтительно использовать наиболее технологически сложный, но и наиболее перспективный подход на основе XML-интерфейсов, обеспечивающий максимальную масштабируемость системы приема платежей.

Автоматизация приема WM-платежей позволит:

·        выполнять заказ моментально после его оплаты;

·        принимать платежи круглосуточно, без остановок и без ручного участия сотрудников.

Общий принцип работы системы, использующей XML-интерфейсы для установления связи с платежным сервером системы WebMoney, представлен на рис. 1.5. На сайте интернет-магазина формируется необходимая информацию о заказе (точка А) и система отправляет ее на адрес автоматизированной обработки интернет-платежей в системе WebMoney по адресу https://merchant.webmoney.ru (т.н. Мерчант-сервер). Одновременно с этим и покупатель попадает на этот сайт для совершения платежа. Мерчант-сервер авторизует покупателя, предлагает выбрать способ оплаты, проверяет наличие нужной суммы на кошельке или WM-карте, т.е. проводит ряд необходимых идентификаций и проверок. После этого Мерчант-сервер списывает WM с кошелька или карты покупателя. В тот же момент уплаченная сумма поступает на кошелек компании «УлМарт». Мерчант-сервер уведомляет сайт интернет-магазина о том, что покупка успешно произведена или о том, что возникла какая-либо ошибка (точка D).

Таким образом, при осуществлении контроля платежей по заказам нет необходимости проверять кошелек компании «УлМарт», чтобы узнать, поступил платеж, или нет. Это делает единожды созданный робот. Всё работает автоматически, беспрерывно и без участия персонала.

Для интернет-магазинакомпании «УлМарт» уже организованный интернет-сервер на основе MySQL является идеальным решением. Взаимодействие клиента и сервера происходит по принципу «запрос-ответ».

Рис. 1.5 - Схема взаимодействия сайта интернет-магазинас Мерчант-сервером

2. Проектная часть

 

.1 Информационное обеспечение задачи

 

.1.1 Информационная модель и её описание

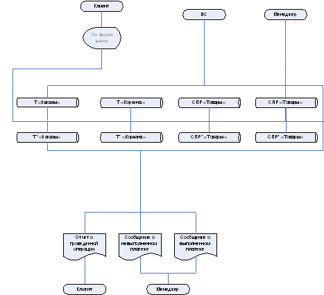
Клиент, входя в систему, наполняет корзину товарами магазина, заполняет форму заказа, вводит параметры заказа адрес, Ф.И.О., время доставки, номер электронного кошелька.

Информация о выбранных клиентом товарах хранится в таблице «корзина», информация о заказе в таблице «заказы».

Выбор продукции осуществляется из справочника (каталога) «Товары», информация о клиенте попадает в таблицу «клиенты».

После совершения операции клиент получает отчет о проведенной операции, купленные товары, размер списания, остаток на счете и т.д.

Менеджер получает либо сообщение об успешном проведении платежа и дает заказ в отдел доставки, либо получает сообщение о не выполненном платеже - операция приостанавливается.

Информационная модель работы платежной системы представлена на рисунке 2.

Рис. 2 - Информационная модель платежной системы компании «УлМарт»

2.1.2 Характеристика базы данных

На рис. 2.1 представлена схема логической структуры БД платежной системы компании «УлМарт» n [4].

Рис. 2.1 - Схема логической структуры БД платежной системы компании «УлМарт»

2.1.3 Характеристика результатной информации

Результатными документами системы являются три формы:

·        Отчет о проведенной операции;

·        Сообщение о выполненном платеже;

·        Сообщение о невыполненном платеже.

Внешний вид форм приведен на рис. 2.2-2.4.

Рис. 2.2 - Отчет о проведенной операции

Рис. 2.3 - Сообщение о выполненном платеже

Рис. 2.4 - Сообщение о невыполненном платеже

2.2 Программное и технологическое обеспечение задачи

 

.2.1 Общие положения программного обеспечения

Дерево функций платежной системы компании «УлМарт» приведено на рис. 2.6 [16].

Рис. 2.5 - Дерево функций платежной системы компании «УлМарт»

2.2.2 Схема взаимосвязи программных модулей

Программный модуль автоматизированного приема платежей в интернет-магазинекомпании «УлМарт» состоит из трёх взаимосвязанных, совместно работающих блоков:

в корне комплекса за инициализацию этого блока и управление им отвечает скрипт inst.php, а скрипты второго уровня расположены в папке Admin.

admin.php - скрипт администрирования базы данных

goodcreate.php - скрипт, реализующий в выбранной категории (подкатегории) информационный блок о новой товарной позиции,

proizvodcreate.php - скрипт, создающий в базе данных произвольно глубоко расположенные подкатегории. Ввиду важности этого элемента программного комплекса исходный скрипт файла proizvodcreate.php вынесен в Приложение 5.

catcreate.php - скрипт, создающий новую категорию в базе данных,

Все настойки по работе с базой данных SQL (пароли, сервера и т.п.) внесены в файлы config.inc, cnfadm.inc и config1.inc, образующие отдельную папку cfg.

. Блок работы с бизнес-кодом, т.е. та часть программы, которая отвечает за создание HTML-кодов страниц, передаваемых в браузер посетителей магазина при подготовке счетов для оплаты и при оплате выбранного комплекса товарных позиций.

Практически весь этот блок умещается в следующие скрипты:

index.php

order.php - непосредственно реализует просмотр каталога товаров в браузере клиента, выбор товара, заказ, получение подтверждения (резервирование), получение счета.

. Блок Back-офиса, обеспечивающий для персонала компании «УлМарт» работу с содержимым базы данных и изменение бизнес-кода программного модуля автоматизированного приема платежей через ПИС WebMoney. В свою очередь, back-офис программного комплекса состоит из трех логических подблоков: подблока внесения редакционных изменений в содержание базы данных, подблока контроля поступления платежей по счетам и подблока работы с клиентами. Первый подблок образуют следующие скрипты:

catedit.php - скрипт, реализующий внесение изменений в выбранную категорию в базе данных,

proizvodedit.php - скрипт, реализующий внесение изменений в описание выбранной подкатегории (сколь угодно глубоко расположенной),

goodedit.php - скрипт, реализующий редактирование информации о выбранном товаре.

Второй подблок организован на основе скрипта news.php, обеспечивающего возможность контроля новых поступлений на WM-кошелек компании «УлМарт».

Третий подблок включает в себя следующие программные модули:

archive.php - учет всех параметров по работе с клиентом, ведение журнала посещений системы

akkaunt.php - поддержка мультисессионности при работе с клиентом, что позволяет исключить использование kookies на стороне клиента, а это было отдельно было оговорено при составлении технического задания на разработку.

sendpassw.php - идентификация ранее авторизованных пользователей интернет-магазина, что позволяет организовывать безопасный вход в администратитвный интерфейс при работе с удаленного компьютера.

2.2.3 Схемы технологического процесса сбора, передачи, обработки и выдачи информации

Схема технологического процесса обработки информации представлена на рис. 2.6 [12].







Рис. 2.6 - Схема технологического процесса обработки информации платежной системы

 


Заключение


Итак, целью данной работы является повышении эффективности обработки заказов интернет-магазина компании «УлМарт» путем разработки программного модуля автоматизированного приема платежей.

В первой главе настоящей курсовой работы были рассмотрены следующие вопросы:

. Приведена общая характеристика компании «УлМарт» и его деятельности.

. Проведен анализ существующей системы работы интернет-магазинакомпании «УлМарт».

. Выявлены недостатки в организации системы платежей и отгрузки товаров, заключающейся в высокой трудоемкости задачи контроля оплаты товара через ПИС и внесения информации в БД компании.

Для решения существующих проблем было проведено проектирование и разработка платежной системыкомпании «УлМарт».

В проектной части курсовой работы были решены следующие вопросы:

проведено проектирование информационной и даталогической моделей программного модуля автоматического приема электронных платежей, описание входных, нормативно справочных и результатных информационных массивов функционирования модуля.

построена технологическая схема взаимодействия программных модулей и блоков платежной системы компании «УлМарт».

разработана технологическая схема процесса сбора, передачи, обработки и выдачи информации.

Таким образом, задачи курсового проектирования можно считать выполненными, а цель курсового проектирования достигнутой.

 


Список использованной литературы


1.    ГОСТ 2.105-95. Единая система конструкторской документации. Общие требования. - Взамен ГОСТ 2.105-79, ГОСТ 2.906-71. Введ. 1.07.96. - М.: ИПК Издательство стандартов, 1996.-36 с.

2.      ГОСТ 19.791-01 (ИСО 5807-85). Единая система программной документации. Схемы алгоритмов, программ, данных и систем. Условные обозначения и правила выполнения. - Взамен ГОСТ 19.002-80, ГОСТ 19.003-80. Введ. 1.01.01. - М.: ИПК Издательство стандартов, 2001.-26 с.

.        Аткинсон Л. MySQL. Библиотека профессионала, М., Изд-во O’Reilly, 2006, 316 стр.

.        Атре Ш. Структурный подход к организации баз данных. - М.: Финансы и статистика, 2003. - 320 с.

.        Атре Ш. Структурный подход к организации баз данных. - М.: Финансы и статистика, 2003. - 320 с.

.        Балабанов И.Т. - Торговля через виртуальный магазин / «Электронная коммерция»/ 2004 г. С. 195-197

.        Баронов В.В. Автоматизация управления предприятием. - М.: ИНФРА-М, 2000. - 239 с., стр. 218

.        Благодатских В.А. Экономика, разработка и использование программного обеспечения ЭВМ: Учебник. - М.: Финансы и статистика, 2002. - 288с

.        Васкевич Д. Стратегии клиент / сервер. - К: «Диалектика», 2006, 244 стр.

.        Григоренко Г.П., Данелян Т.Я. Системы автоматизированной обработки экономической информации (САОЭИ): Учебное пособие / Моск. эконом. - стат. ин-т. - М., 2002-126 с.

.        Гурвиц Г.А. Разработка приложения в среде клиент-сервер, ДВГУПС 2005, 204 с.

.        Иванцов А.А., Серегин С.П., Программирование интерфейсов под Windows, DHV, СПб, 2006, 214 стр.

.        Имери В. Бизнес в Internet - технологические аспекты. - К.; М.; СПб., 2003. - 336 стр.

.        Информационные Системы в экономике: Учебник / Под ред. проф. В.В. Дика - Москва.:Финансы и Статистика, 1996. - 340 стр.: ил.

.        Карминский А.М., Нестеров П.В. Информатизация бизнеса. - М.: Финансы и статистика, 2007. - 416 с.: ил.

.        Куницына Л.Е. Информационные технологии и системы в экономике: Методический комплекс. - Ростов-на-Дону: РГЭА, 1998.-175с

Официальный сайт компании http://www.ulmart.ru/

Сайты предоставляющие экономические ресурсы http://www.dp.ru/ и http://marketing.rbc.ua/.

Информационный ресурс http://www.webmoney.ru/rus/about/.

Информационный ресурс http://www.webmoney.ru/.

Похожие работы на - Платежная интернет-система для виртуального предприятия

 

Не нашли материал для своей работы?
Поможем написать уникальную работу
Без плагиата!
Без нейросетей!