Оценка риска возникновения пожара
Содержание
Введение
1. Оценка риска возникновения пожара (взрыва)
2. Оценка риска образования горючей смеси
. Оценка риска появления источников зажигания
3.1
Вероятность вторичного действия молнии
.2
Вероятность появления искры короткого замыкания
.3
Вероятность появления искры от электросварки
.4
Вероятность отказа колпака лампы накаливания
3.5 Вероятность появления искры от горящей изоляции
электрокабеля (провода)
4. Расчет параметров источников пожара (взрыва)
4.1
Вторичное воздействие молнии
.2
Термическое действие токов короткого действия
.3
Искры короткого замыкания
.4
Искры электросварки
.5
Электрическая лампа накаливания общего назначения
4.6
Оценка риска возникновения пожара (взрыва)
5. Оценка необходимого времени эвакуации людей
Вывод
Список используемой литературы
Приложения
Введение
Пожар - это горение вне специального очага, наносящий материальный ущерб
и создающий опасность для жизни людей. Нельзя отрицать тот факт, что в
последнее время участились случаи возникновения пожаров, все больше средства
массовой информации предупреждают население о возможности появления пожара. Все
слушают, но никто не задумывается об этом. При этом никто не застрахован от
него, никто не знает где и когда произойдет пожар. Результаты и его итоги порой
превосходят все ожидания: умирают люди, дети, уничтожаются материальные
ценности, наносится ущерб окружающей среде.
Поэтому наша задача - оценить риск пожара (взрыва) в некотором условном
цехе, имеющем единственное взрывопожароопасное помещение, в котором находятся
две технологические установки с горючими материалами, рассмотреть источники
возникновения пожаров и определить вероятности. По полученным результатам
следует сделать вывод и принять меры по предотвращению пожара.
Во второй части работы мы должны оценить время, необходимое для эвакуации
людей из аудитории 351 1 корпуса МарГТУ.
1. Оценка
риска возникновения пожара (взрыва)
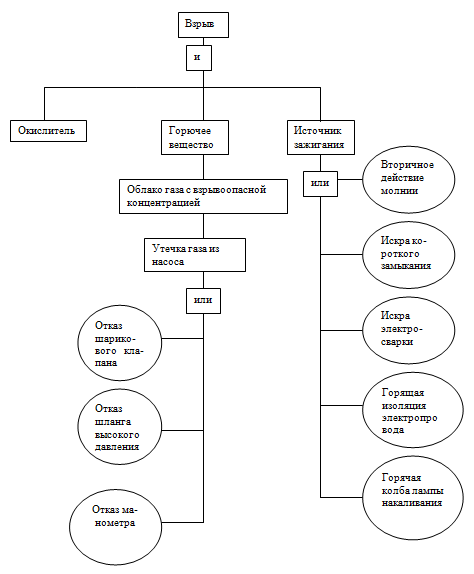
Для возникновения пожара (взрыва) необходимо, что бы одновременно
выполнились три условия:
) образование горючего вещества;
) наличие окислителя;
) появление источника зажигания.
Для расчета задаемся некоторым условным объектом, имеющего единственное
взрывопожароопасное помещение, в котором находятся две технологические
установки с горючими материалами:
а) реактор - ёмкость с легковоспламеняющейся жидкостью (изопрен) под
давлением. Жидкость находится в реакторе 60 % фонда рабочего времени цеха,
который равен 4000 часов в год;
б) насос высокого давления, постоянно (4000 ч/г) перекачивающий горючий
газ (пропан).
Пожар (взрыв) может возникнуть в объёме помещения и в технологических
установках. Однако для простоты расчета примем, что пожар (взрыв) возникает
только в объеме помещения. Окислитель в объеме помещения только кислород
воздуха, поэтому R(ок)=1.
К возникновению горючего вещества могут привести следующие события:
а) разгерметизация реактора приводит к проливу ЛВЖ на пол;
б) утечка газа из насоса создает облако газа с взрывоопасной
концентрацией в объёме превышающей 5 % объём помещения.
Для простоты учитываем отказы только ниже перечисленных элементов
насосов:
а) шарикового клапана;
б) манометра;
в) шланга высокого давления.
Аналогично для реактора рассматривается также ограниченный перечень
возможных отказов:
а) дренажного клапана;
б) регулятора давления;
в) манометра.
Окислитель в объёме помещения один - это кислород воздуха, который всегда
в наличии, поэтому R(ОК)=1.
Источником зажигания могут быть следующие события:
а) вторичное действие молнии;
б) искры короткого замыкания;
в) искры электросварки;
г) колба лампы накаливания.
д) горящую изоляцию электрокабеля (провода).
2. Оценка
риска образования горючей смеси
Для начала необходимо оценить совокупный потенциальный риск пожара и
взрыва (раздельно и в совокупности) для некоего условного объекта, имеющего
единственное взрывопожароопасное помещение, в котором находятся две
технологические установки с горючими материалами:
Горючая среда (событие ГСk) в рассматриваемом элементе объекта образуется при появлении
в нём достаточного количества горючего вещества (событие ГВ) и окислителя
(событие ОК) в концентрациях, превышающих нижний концентрационный предел. Так
как, окислитель (кислород воздуха) всегда имеется в достаточном количестве, то
вероятность возникновения горючей смеси будет равняться вероятности
возникновения горючего вещества.
Появление в рассматриваемом элементе объекта горючего вещества k-го вида
является следствием реализации любой из an причин. Вероятность R(ГВk) вычисляют по формуле
(1)
где
Ri (an) - вероятность реализации любой из an
причин, приведенных ниже;
Ri (a1) -
вероятность постоянного присутствия в i-м элементе объекта горючего вещества
k-го вида;
Ri (a2)
- вероятность разгерметизации аппаратов
или коммуникаций с горючим веществом, расположенных в i-м элементе
объекта;
Ri (a3) -
вероятность образования горючего вещества в результате химической реакции в i-м
элементе объекта;
Ri (a4) -
вероятность снижения концентрации флегматизатора в горючем газе, паре, жидкости
или аэровзвеси i-го элемента объекта ниже минимально допустимой;
Ri
(a5) - вероятность нарушения периодичности очистки i-го
элемента объекта от горючих отходов, отложений пыли, пуха и т. д.;
к
- количество an
причин, характерных для i -го объекта;
n - порядковый
номер причины.
Так
как пожароопасное помещение в условном объекте и рассматриваем только
вероятность разгерметизации аппаратов, а сама разгермитизация происходит в
результате отказов трех элементов в каждом из аппаратов, то вероятность
образования горючего вещества будет находиться по формуле
(2)
где
Rjk(a2) -
вероятность разгерметизации аппаратов с k-ым горючим
веществом из-за отказа j-го элемента. У каждого аппарата отказывают по три
элемента (n=3).
В
проектируемых элементах объекта вероятность Rjk(a2)
вычисляют для периода нормальной эксплуатации элемента, как вероятность отказа
технических устройств (изделий), обеспечивающих невозможность реализации a2 причин,
по формуле
(3)
где
Qjk(a2) - вероятность безотказной работы производственного
оборудования (изделия), исключающего возможность реализации a2 причины j-го
элемента;
lj -
интенсивность отказов j-го производственного оборудования (изделия),
исключающего возможность реализации an причины, ч-1;
t - общее время работы оборудования (изделия) за
анализируемый период времени, ч.
Примем,
что горючее вещество 1 - изопрен, а горючее вещество 2 - пропан.
Найдем
вероятность разгерметизации реактора с изопреном из-за причин по формуле (3).
Реактор работает 60 % времени от фонда рабочего времени, поэтому в формулу (3)
для реактора подставляем значение t равное 2400 ч/год.
Насос в отличие от реактора работает все время, поэтому t для насоса равно 4000 ч/год.
Интенсивности
отказов элементов следующие [4]:
)
для реактора:
а)
дренажного клапана l1=2,24*10-7;
б)
регулятора давления l2=4,25*10-6;
в)
манометра l3=1,3*10-6.
)
для насоса:
а)
шарикового клапана l1=4,6*10-6;
б)
манометра l2=1,3*10-6;
в)
шланга высокого давления l3=3,93*10-6.
Итак,
вероятности разгерметизации реактора по формуле (3):
а)
из-за дренажного клапана
=5,375*10-4;
б)
из-за регулятора давления
=1*10-2;
в)
из-за манометра
=3,115*10-3.
Теперь
по формуле (2) найдем вероятность образования изопрена в помещении совместно:
=1,4*10-2
год-1
Вероятность
образования изопрена в помещении из-за дренажного клапана:
R(ГВ1)=1-(1-5,375*10-4)=6*10-4
Вероятность
образования изопрена в помещении из-за регулятора давления:
R(ГВ2)=1-(1-0,01)=0,01
Вероятность
образования изопрена в помещении из-за манометра:
R(ГВ3)=1-(1-3,115*10-3)=4*10-2
Теперь
проделаем те же операции для нахождения вероятности утечки пропана в помещение.
Вероятности
разгерметизации насоса:
а)
из-за шарикового клапана
=1,8*10-2;
б)
из-за манометра
=
5,187*10-3;
в)
из-за шланга высокого давления
=1,6*10-2.
Вероятность
утечки пропана в помещение совместно:
=3,9*10-2
год-1
Вероятность утечки пропана в помещении из-за шарикого клапана:
R(ГВ1)=1-(1-0,018)=1-0,982=1,8*10-2
Вероятность утечки пропана в помещении из-за манометра:(ГВ2)=1-(1-5,187*10-3)=5,187*10-3
Вероятность утечки пропана в помещении из-за шланга высокого давления: R(ГВ3)=1-(1-0,016)=1,6*10-2
3. Оценка
риска появления источников зажигания
Выше было принято, что источником зажигания могут быть следующие события:
а) вторичное действие молнии;
б) искры короткого замыкания;
в) искры электросварки;
г) колба лампы накаливания.
д)горящая изоляция электрокабеля (провода).
3.1
Вероятность вторичного действия молнии
Итак, в пожароопасном помещение источником зажигания может послужить
вторичное действии молнии (прямое попадание не рассматриваем).
Для расчета понадобятся следующие данные:
а) длина помещения S=26
метра;
б) ширина помещения L=16
метров;
в) высота помещения Н=10 метров;
г) среднее число ударов молнии на 1 км2 земной поверхности в
год ny=3;
д) продолжительность периода наблюдения τр=1 год;
е) вероятность отказа защитного устройства R(t3)=5,36*10-6.
Вероятность вторичного действия молнии может быть вычислена по формуле
, (4)
где R(t2) - вероятность прямого удара молнии пожароопасное помещение.
В свою очередь, риск прямого удара молнии в объект рассчитываются по
формуле
, (5)
где
Nм - число прямых ударов молнии в объект за год.
Для объектов прямоугольной формы
Nм=(S+6Н)*(L+6H)*ny*10-6 (6)
Подставив все значения в формулу (6) получаем
Nм=(26+6*10)(16+6*10)*3*10-6 =1,9*10-2.
Подставив полученное значение в формулу (5) получаем, что вероятность
прямого удара молнии в объект равна
=2*10-2.
Подставив
полученное значение в формулу (4) получаем, что вероятность вторичного действия
молнии равна
R(С2)=0,02*5,36*10-6=1,1*10-7.
.2
Вероятность появления искры короткого замыкания
Для того чтобы в помещении появилась искра короткого замыкания
необходимо, чтобы одновременно произошли три события:
а) возникновения короткого замыкания;
б) электрический ток находится в диапазоне пожароопасных значений;
в) отказ защитного устройства.
Полагаем, что петля короткого замыкания "фаза-нуль" состоит из
двух участков: алюминиевого провода сечением 0,000005 м2 длиной L1=500 м и второго, медного провода (двухжилой) сечением
0,000001 м2 длиной L2=2 м. Удельное сопротивление Сu
ρ=1,7*10-8
Ом*м. Фазное электрическое напряжение Uф=380 В.
Для расчета также примем следующие вероятности:
а) вероятность возникновения короткого замыкания электропроводки R(v1)=1,91*10-6;
б) вероятность отказа аппаратов защиты от короткого замыкания R(z)=0,0007*10-6.
Вероятность появления в помещении искры короткого замыкания вычисляют по
формуле
R(e1)=R(v1) R(v2) R(z) (7)
где R(v2) - вероятность того, что величина электрического тока лежит
в диапазоне пожароопасных значений.
Вероятность нахождения электрического тока в диапазоне пожароопасных
значений вычисляют по формуле
(8)
где
Iк.з. -
максимальное установившееся значение тока короткого замыкания в проводе;
I0 - максимальный длительно допустимый ток для провода;
I1 - минимальное пожароопасное значение тока,
протекающего по проводу;
I2 - максимальное пожароопасное значение тока, протекающего
по проводу (если I2 больше Iк.з., то принимают I2= Iк.з).
Для
медного провода двухжильного в литературе [5] находим максимальный длительно
допустимый ток для провода, равное I0=15 А.
Значение
токов I1 и I2 определяют экспериментально. Для провода с
поливинилхлоридной изоляцией величина I1 равна 2,5 I0 (I1=37,5 А),
а значение I2 для
провода составляет 18I0 (I2=270 А).
Величину
тока короткого замыкания можно оценить по формуле
(9)
где
Zmp - полное сопротивление обмотки питающего
трансформатора. Приближенно можно принять Zmp=3,1
Ом [3];
Zn -
модуль полного (активного и реактивного) сопротивления петли
"фаза-нуль", которое можно задать выражением Zn=Ra+X'*L. При этом активное сопротивление Ra складывается из активных сопротивлений участков этой петли:
(10)
где
- удельное сопротивление материала j-го
участка цепи, Ом*м;
lj -
длина j-го участка цепи, м;
sj -
площадь сечения провода j-го участка цепи, м2.
Все
эти значения известны, поэтому, подставляя их в формулу (10), находим активное
сопротивление цепи
=1,7 Ом.
Удельное
реактивное сопротивление петли X' принимаем равным 0,3 Ом/км или X'=0,3*10-3
Ом/м.
Теперь
можно найти модуль полного (активного и реактивного) сопротивления петли
"фаза-нуль"
Zn=1,734+0,3*10-3*500=1,8
Ом.
Теперь находим по формуле (9) величины тока короткого замыкания
=131,07
А.
Получается,
что Iк.з.< I2, а по условию было принято, что если Iк.з.< I2, то
принимается условие что I2= Iк.з=131,07 А.
Подставив
значения токов в формулу (8) получаем
=0,8.
Следующим
шагом будет нахождение вероятности появления в помещении искры короткого
замыкания по формуле (7)
R(e1)=1,91*10-6*0,8*0,0007*10-6=1,1*10-14
Так как в помещении имеется два горючих вещества, и они занимают разное
расположение в помещении, то вероятность появления искры короткого замыкания
будет разной для них. Газ находится во всем объеме помещения, поэтому искра
короткого замыкания будет воспламенять газ в том месте, где произошло короткое
замыкание. Поэтому вероятность появления искры короткого замыкания для газа
будет равной R(e1)г=0,00107*10-12. А поскольку ЛВЖ
находится на полу и удалена от места, где происходит короткое замыкание, на 4
метра по условию, а сама электропроводка находится на высоте от пола 1 метр, по
условию, то необходимо учесть вероятность того, что искра короткого замыкания
долетит до лужи ЛВЖ. Вероятность разлета частиц (искры) при различной высоте
расположения провода определяем по соответствующей таблице [5]. В нашем случае
вероятность разлета частиц (искры) с высоты 1 м на расстояние 4 м буде равен Rраз=66 % или Rраз=0,66.
Вероятность того, что искра короткого замыкания достигнет лужи ЛВЖ,
найдем по формуле
R(e1)л=R(e1)* Rраз (11)
Эта вероятность будет равна
R(e1)л=0,00107*10-12*0,66=0,000709*10-12=7,09*10-15.
3.3
Вероятность появления искры от электросварки
Искра короткого замыкания появляется в помещении каждый раз, когда в нем производится
электросварка. Поэтому вероятность появления искры от электросварки рассчитать
довольно легко и это есть отношение средней продолжительности электросварочных
работ в цехе на фонд рабочего времени.
Rэ/св=
(12)
где
Тэ/св - средней продолжительности электросварочных работ в цехе,
которая равна 450 ч/год;
Тф.р.вр.
- фонд рабочего времени, который равен 4000 ч/год.
Подставив
эти значения в формулу (12) получаем
Rэ/св=
=1,13*10-1.
Необходимо
также учесть, что 70 % от средней продолжительности электросварочных работ в
цехе происходит на высоте 1 м и 30 % - на высоте 3 м. Расстояние до края лужи
возможного пролива ЛВЖ составляет 6 м.
В
первом случае вероятность того, что искра от электросварки появится и долетит
до лужи ЛВЖ будет находится по форме
Rэ/св70=Rэ/св*R70%*Rразлета (13)
где R70% - вероятность проведения
электросварки на высоте 1 м, которая равна 0,7;
Rразлета - вероятность разлета частиц (искры)
с высоты 1 м на расстояние 6 м, которая равна (таблице [4]) 6 % или 0,06.
Подставив эти значения в формулу (13) получаем
Rэ/св70=0,113*0,7*0,06=4,7*10-3.
Для второго случая
Rэ/св30=Rэ/св*R30%*Rразлета (14)
где R70% - вероятность проведения
электросварки на высоте 3 м, которая равна 0,3;
Rразлета - вероятность разлета частиц (искры)
с высоты 3 м на расстояние 6 м, которая равна (таблице [4]) 29 % или 0,29.
Подставив эти значения в формулу (14) получаем
Rэ/св30=0,113*0,3*0,29=9,787*10-3.
3.4
Вероятность отказа колпака лампы накаливания
Для нахождения вероятности отказа колпака лампы накаливания нам
необходимы следующие данные:
а) интенсивность отказа колпака лампы накаливания l, которое равно 2,8*10-6;
б) время работы лампы в сутки 8 часов;
в) фонд рабочего времени Т=4000 ч/год;
Количество рабочих дней в году 250 дней, поэтому общее время работы лампы
в помещении t=250*8=2000
ч/год. Вероятность отказа колпака лампы накаливания находим по следующей
формуле
(15)
Подставив значения в формулу (15) находимламп=1-ехр(-2,8*10-6*2000)=3,8*10-3.
3.5 Вероятность появления искры от горящей изоляции
электрокабеля (провода)
Воспламеняемость кабеля и проводника с изоляцией зависит от значения
кратности тока короткого замыкания, т. е. от величины отношения Iк.з к длительно допустимому току данного
кабеля или провода. Если эта кратность больше 2,5, но меньше 18 для кабеля и 21
- для провода, то происходит воспламенение поливинилхлоридной изоляции.
=131,07
А.
Длительно
допустимый ток-15А.
Iк.з / I0=131,07/15=8,73.
,5<8,73<18,
значит происходит воспламенение поливинилхлоридной изоляции.
4. Расчет
параметров источников пожара (взрыва)
На этом этапе необходимо оценить возможность источников зажигания
инициировать горючие вещества.
В расчете принято четыре источника зажигания:
а) вторичное действие молнии;
б) искры короткого замыкания;
в) искры электросварки;
г) колба лампы накаливания.
д) горящую изоляцию электрокабеля (провода)
4.1
Вторичное воздействие молнии
Опасность вторичного воздействия молнии заключается в искровых разрядах,
возникающих в результате индукционного и электромагнитного воздействия атмосферного
электричества на производственное оборудование, трубопроводы и строительные
конструкции. Энергия искрового разряда превышает 250 мДж и достаточна для
воспламенения горючих веществ с минимальной энергией зажигания до 0,25 Дж.
Вторичное действие удара молнии опасно для газа, который заполнил весь
объём помещения.
4.2
Термическое действие токов короткого действия
Ясно, что при коротком замыкании, когда отказывает аппарат защиты,
появившиеся искры способны воспламенить ЛВЖ и взорвать газ (эта возможность
оценивается ниже). Когда срабатывает защита, ток короткого замыкания длится
короткое время и способен только воспламенить поливинилхлоридную проводку.
Температура проводника tпр оС, нагреваемого током
короткого замыкания, вычисляется по формуле
(17)
где
tн -
начальная температура проводника, оС;
Iк.з. - ток короткого замыкания, А;
R -
сопротивление (активное) проводника, Ом;
tк.з. - продолжительность короткого замыкания, с;
Спр
- теплоёмкость материала провода, Дж*кг-1*К-1;
mпр - масса провода, кг.
Чтобы
проводка воспламенилась необходимо, чтобы температура tпр была больше температуры воспламенения
поливинилхлоридной проводки tвос.пр.=330
оС.
Начальную
температуру проводника принимаем равной температуре окружающей среде 20 оС.
Выше в главе 1.2.2 были рассчитаны активное сопротивление проводника (Ra=1,734
Ом) и ток короткого замыкания (Iк.з.=131,07
А). Теплоёмкость меди Спр=400 Дж*кг-1*К-1[5].
Масса провода есть произведение плотности на объём, а объём - произведение
длины L на площадь сечения проводника S
mпр=
*S*L (18)
По
справочнику [6] находим значение
=8,96*103
кг/м3. В формулу (18) подставляем значение площади сечения второго
провода, из табл. 11, самого короткого, то есть L=2 м и S=1*10-6
м. Масса провода равна
mпр=8,96*103*10-6*2=1,792*10-2
При
продолжительности короткого замыкания tк.з.=30 мс, по табл.11, проводник нагреется до температуры
0С
Данной температуры не хватит, чтобы воспламенить поливинилхлоридную
проводку. А если отключит защита, то необходимо будет посчитать вероятность
загорания поливинилхлоридной проводки.
4.3 Искры
короткого замыкания
При коротком замыкании возникают искры, которые имеют начальную
температуру 2100 оС и способны воспламенить ЛВЖ и взорвать газ.
Начальная температура медной капли 2100 оС [4]. Высота, на
которой происходит короткое замыкание, 1 м, а расстояние до лужи ЛВЖ 4 м.
Диаметр капли dк=2,7 мм или dк=2,7*10-3
[4].
Количество теплоты, которое капля металла способна отдать горючей среде
при остывании до температуры её воспламенения, рассчитывается следующим
образом: среднюю скорость полёта капли металла при свободном падении wср, м/с, вычисляют по формуле
, (19)
где
g - ускорение свободного падения, 9,81 м/с2;
Н
- высота падения, 1 м.
Получаем,
что средняя скорость полёта капли при свободном падении
=2,215
м/с.
Продолжительность
падения капли t может быть рассчитана по формуле
с. (20)
Затем
вычисляют объём капли Vк по
формуле
м2.
(21)
Масса
капли mк, кг:
, (22)
где
- плотность металла в расплавленном состоянии, кг*м-3.
Плотность
меди в расплавленном состоянии (по данным преподавателя) равна 8,6*103
кг/м3, а масса капли по формуле (22)
mк=8,6*103*10,3138*10-9=8,867*10-5
Время
полёта капли металла в расплавленном (жидком) состоянии tр, с.:
, (23)
где
Ср - удельная теплоёмкость расплава материала капли, для меди Ср=513
Дж*кг-1*К-1;
Sк - площадь поверхности капли, м2, Sк=0,785dк2=5,722*10-6;
Тн,
Тпл - температура капли в начале полёта и температура плавления
металла, соответственно, Тн=2373 К, Тпл=1083 К [6];
То
- температура окружающего воздуха, То=293 К;
-
коэффициент теплоотдачи, Вт*м-2*К-1.
Коэффициент теплоотдачи рассчитывается следующей последовательности:
1) сначала вычисляют число Рейнольдса
, (24)
где
v=1,51*10-5 1/(м2*с) [4] -
коэффициент кинематической вязкости воздуха при температуре 293 К,
=3,9*102
)
затем - критерий Нуссельта
=12,338.
(25)
)
далее - коэффициент теплоотдачи
, (26)
где
=2,2*10-2 Вт*м-1*К-1
[4] - коэффициент теплопроводности воздуха,
=1*10 2
Вт*м-2*К-1.
Рассчитав
коэффициент теплоотдачи найдем время полёта капли металла в расплавленном
(жидком) состоянии по формуле (23)
=3,615 с.
Так
как t<tр, то конечную температуру капли определяют по формуле
=2373 К.
(27)
Температура
самовоспламенения пропана 466 оС, а температура капли (искры) к
моменту подлета её к луже ЛВЖ 2373 К или 2100 оС. При данной
температуре изопрен возгорится и будет устойчиво гореть, а пропан взорвется ещё
при возникновении искры короткого замыкания. Температура вспышки изопрена -480С.
4.4 Искры
электросварки
При сварке происходит разлет частиц железа.
Необходимо учесть, что сварка ведется на разных высотах (1 и 3 метра),
поэтому сначала рассчитаем общие значения для капли железа.
Для капли железа, диаметром dк=1,9*10-3
м, находим по формуле (21)
м3.
Если
плотность железа в расплавленном состоянии
=6,5*10*3
кг/м3, то масса капли железа по формуле (22) равна
=2,3*10-5
кг.
Площадь
поверхности капли железа Sк=2,83*10-6
м2. Исходя их того, что площадь капли находится по формуле Πd2/4.
Удельная
теплоёмкость расплава железа Ср=600 Дж*кг-1*К-1.
Температура
капли в начале полета Тн=3273 К.
Температура
плавления железа Тпл=1811 К.
Температура
окружающего воздуха То=293 К.
Теперь необходимо рассчитать по отдельности для разных высот:
а) сварка происходит на высоте 1 м.
Средняя скорость полёта капли железа при свободном падении по формуле
(19)
=2,2
м/с.
Продолжительность
падения капли железа t по формуле (20) равна
с.
Число
Рейнольдса для железа по формуле (24) будет равно
=2,8*102
(м2∙с)-1
Критерий
Нуссельта по формуле (25)
=1*101.
Коэффициент
теплоотдачи по формуле (26)
=1,2*102
Вт*м-2*К-1.
Рассчитав коэффициент теплоотдачи найдем время полёта капли металла в
расплавленном (жидком) состоянии по формуле (23)
=2,8*101
с.
Так
как t<tр, то конечную температуру капли определяют по формуле
(27)
=3,2*103
К.
б) сварка происходит на высоте 3 м.
Средняя скорость полёта капли железа при свободном падении по формуле
(19)
=3,8 м/с.
Продолжительность
падения капли железа t по формуле (20)
с.
Число
Рейнольдса для железа по формуле (24) будет равно
=4,8*102
(м2∙с)-1
Критерий
Нуссельта по формуле (25)
=13,62.
Коэффициент
теплоотдачи по формуле (26)
=1,6*102
Вт*м-2*К-1.
Рассчитав коэффициент теплоотдачи найдем время полёта капли металла в
расплавленном (жидком) состоянии по формуле (23)
=2,1*101
с.
Так
как t<tр, то конечную температуру капли определяют по формуле
(27)
=3,2*103
К.
Из
двух рассмотренных случаев возникновения искры от электросварки, самая низкая
температура искры наблюдается во втором случае при H =3м и равна
3183 К или 2910 оС. Температура самовоспламенения пропана 466 оС,
поэтому от искры электросварки произойдет возгорание изопрена и взрыв пропана.
Температура вспышки изопрена -480С
4.5
Электрическая лампа накаливания общего назначения
Пожарная опасность светильников обусловлена возможностью контакта горючей
среды с колбой электрической лампы накаливания, нагретой выше температуры
самовоспламенения этой среды. Таким образом, колба электрической лампы
накаливания может только взорвать газ, а на пролитую ЛВЖ ни каким образом не
воздействует и не может воспламенить. Чтобы пропан взорвался, необходимо, чтобы
температура нагрева колбы лампы была выше температуры самовоспламенения пропана
(tсамовосп.=466 оС [2]).
Температура нагрева колбы электрической лампочки зависит от мощности
лампы, её размеров, расположения в пространстве и продолжительности непрерывного
горения. Зависимость максимальной температуры на колбе горизонтального
расположенной лампы от её мощности и продолжительности работы приведена на рис.
2 [4].
Для ежедневной продолжительности работы лампы (8 часов) и мощности 75 Вт
находим по рис. 2 [4] температуру нагрева колбы лампы, которая равна tлампы=230 оС.
Таким образом, колба электрической лампы накаливания не является
источником зажигания ни одного горючего вещества.
4.6 Оценка
риска возникновения пожара (взрыва)
Взрывопожароопасность любого объекта определяется взрывопожаро-
опасностью его составных частей (технологических аппаратов, установок,
помещений).
Риск возникновения пожара (взрыва) на объекте RП вычисляют по формуле
, (28)
где
Ri - вероятность возникновения пожара в i-м
помещении объекта;
n - количество
помещений в объекте.
В
расчете рассматривается одно единственное помещение, поэтому n=1 и
риск возникновения пожара (взрыва) на объекте RП будет вычисляются по формуле
, (29)
где
R - вероятность возникновения пожара в помещении
объекта.
Пожар
(взрыв) в помещении объекта может возникнуть вследствие пожара (взрыва) либо в
одном из технологических аппаратов, находящихся в помещении, либо
непосредственно в объёме исследуемого помещения.
Следовательно,
риск R может быть вычислен по формуле
, (30)
где
- вероятность возникновения пожара в j-ом
технологическом аппарате i-го помещения;
-
вероятность возникновения пожара в объёме i-го помещения;
m -
количество технологических аппаратов i-ом помещении.
Для упрощения расчета принимаем, что пожар или взрыв происходит только в
объёме помещения (в технологических аппаратов - нет). Поэтому вероятность
возникновения пожара в помещении объекта R будет вычисляться по формуле
, (31)
В свою очередь, пожар (взрыв) в помещении возможен только при
одновременном наличии двух событий:
а) образование горючей среды (событие ГС);
б) появление в этой среде источника зажигания (событие ИЗ).
Риск
равен вероятности объединения (суммы) всех возможных
пожарных пересечений (произведений) случайных событий образования горючих сред
и появления источников зажиганий
, (32)
где
К - количество видов горючих веществ;
N - количество
источников зажигания разного типа;
ГСk
- событие образования k-й горючей среды;
ИЗn
- событие появления n-го источника зажигания.
-
специальный символ пересечения (произведения) событий;
-
специальный символ объединения (суммы) событий.
Риск
может быть оценен по приближенной формуле
, (33)
где
R(ГСk) - вероятность появления в помещении k-й
горючей среды;
R(ИЗn/ГСk)
- условная вероятность появления в помещении n-го источника
зажигания, способного воспламенить k-ю горючую среду.
В
расчете два горючих вещества с вероятностями образования:
б)
вещество 2 - пропан, R(ГВ2)=3,9*10-2.
Источники
зажигания изопрена:
1. Изопрен могут воспламенить искры короткого замыкания. Но необходимо
учесть, что искры не только должны появится, но и ещё должны долететь до лужи
ЛВЖ. Поэтому вероятность появления искр короткого замыкания в помещении и
разлета их до лужи ЛВЖ на полу R(e1)л равна 1,07*10-15;
2. Искры электросварки, возникающие при сварке на высоте 1 м и
расстоянии от лужи ЛВЖ 4м. Вероятность появления искр электросварки в помещении
и разлета их до лужи ЛВЖ на полу Rэ/св70 равна 4,7*10-3;
. Искры электросварки, возникающие при сварке на высоте 3 м и
расстоянии от лужи ЛВЖ 4 м. Вероятность появления искр электросварки в
помещении и разлета их до лужи ЛВЖ на полу Rэ/св30 равна 9,7*10-3;
Искры электросварки рассматриваются как два отдельных случая. Это связано
с тем, что вероятность разлета частиц с разных высот и на разное расстояние
разное. А для газа источник зажигания (искры электросварки) рассматривается без
деления, так как газ распространился по всему объёму помещения, то если искра
возникает, неважно в каком месте помещения, все равно она приведет к взрыву
газа.
В таблицу 1 сведем результаты различных рисков. В данную таблицу войдут
естественно риски образования горючих веществ и те риски появления источников
зажигания, которые способны воспламенить горючие вещества.
Таблица 1 - Результаты расчетов параметров риска
|
Наименование параметра
|
Обозначение
|
Величина
|
|
Риск пролива изопрена
|
R(ГВ1)
|
1,4*10-2
|
|
Риск утечки пропана
|
R(ГВ2)
|
3,9*10-2
|
|
Риск вторичного действия
удара молнии
|
R(С2)
|
0,1*10-6
|
|
Риск появления искр
короткого замыкания
|
R(e1)г
|
1,1*10-15
|
|
Риск поджигания искрами
короткого замыкания с высоты 1 м на расстоянии 4 м лужи ЛВЖ
|
R(e1)л
|
7,1*10-15
|
|
Риск взрыва пропана искрами
электросварки
|
Rэ/св
|
1,1*10-1
|
|
Риск поджигания искрами
электросварки с высоты 1 м на расстоянии 6 м лужи ЛВЖ
|
Rэ/св70
|
4,7*10-3
|
|
Риск поджигания искрами
электросварки с высоты 3 м на расстоянии 6 м лужи ЛВЖ
|
Rэ/св30
|
9,8*10-3
|
Итак, совокупный риск (риск пожара) рассчитывается по формуле (33). Ниже
приводится эта формула с последними обозначениями рисков
RП=1-[(1-R(ГВ1)* R(e1)л)(1-R(ГВ1)* Rэ/св70)(1-R(ГВ1)* Rэ/св30)]*
*[(1-R(ГВ2) ∙ R(C2))*((1-R(ГВ2)*
R(e1)г)(1-R(ГВ2)* Rэ/св)] (34)
Теперь подставив в формулу (34) рассчитаем риск пожар и взрыва в
некотором условном цехе
RП=1-[(1-0,014*7,09*10-15)(1-0,014*4,725*10-3)*(1-0,014*9,787*10-3)]*[(1-0,039*1,07*10-15)*(1-0,039*0,1*10-6)*(1-0,039*0,113)]=2,4*10-3
5. Оценка необходимого времени эвакуации людей
Расчетное время эвакуации людей из помещений и зданий устанавливается по
расчету времени движения одного или нескольких людских потоков через
эвакуационные выходы от наиболее удаленных мест размещения людей.
При расчете весь путь движения людского потока подразделяется на участки
(проход, коридор, дверной проем, лестничный марш, тамбур) длиной li и шириной di. Начальными участками являются
проходы между рабочими местами, оборудованием, рядами кресел и т. п.
При определении расчетного времени длина и ширина каждого участка пути
эвакуации принимаются по проекту. Длина пути по лестничным маршам, а также по
пандусам измеряется по длине марша. Длина пути в дверном проеме принимается
равной нулю. Проем, расположенный в стене толщиной более 0,7 м, а также тамбур
следует считать самостоятельным участком горизонтального пути, имеющим конечную
длину li.
Расчетное время эвакуации людей (tр) следует определять как
сумму времени движения людского потока по отдельным участкам пути ti по формуле
(1)
где
t1 - время движения людского потока на первом (начальном) участке,
мин;
t2, t3,..., ti - время движения людского потока на каждом из следующих
после первого участка пути, мин;
Время
движения людского потока по первому участку пути (t1), мин, вычисляют по формуле
(2)
где
l1 - длина первого участка пути, м;1, -
значение скорости движения людского потока по горизонтальному пути на первом
участке, определяется по таблице 2 в зависимости от плотности D,
м/мин.
Таблица 2 - плотность потока для различных участоков пути
|
Плотность потока D,
|
Горизонтальный путь
|
Дверной проем
|
Лестница вниз
|
Лестница вверх
|
|
м2/м2
|
Скорость v,
м/мин
|
Интенсивность q,
м/мин
|
интенсивность q,
м/мин
|
Скорость v,
м/мин
|
Интенсивность q,
м/мин
|
Скорость v,
м/мин
|
Интенсивность q,
м/мин
|
|
0,01
|
100,
|
1
|
1
|
100
|
1
|
60
|
0,6
|
|
0,05
|
100
|
5
|
5
|
100
|
5
|
60
|
3
|
|
0,1
|
80
|
8
|
8,7
|
95
|
9,5
|
53
|
5,3
|
|
0,2
|
60
|
12
|
13,4
|
68
|
13,6
|
40
|
8
|
|
0,3
|
47
|
14,1
|
16,5
|
52
|
16,6
|
32
|
9,6
|
|
0,4
|
40
|
16
|
18,4
|
40
|
16
|
26
|
10,4
|
|
0,5
|
33
|
16,5
|
19,6
|
31
|
15,6
|
22
|
11
|
|
0,7
|
23
|
16,l
|
18,5
|
18
|
12,6
|
15
|
10,5
|
|
0,8
|
19
|
15,2
|
17,3
|
13
|
10,4
|
13
|
10,4
|
|
0,9 и более
|
15
|
13,5
|
8,5
|
8
|
7,2
|
11
|
9,9
|
Примечание. Табличное значение интенсивности движения в дверном проеме
при плотности потока 0,9 и более, равное 8,5 м/мин, установлено для дверного
проема шириной 1,6 м и более, а при дверном проеме меньшей ширины d интенсивность движения следует
определять по формуле
. (3)
Плотность
людского потока (D1) на
первом участке пути, м2/м2, вычисляют по формуле
(4)
где
N1 - число людей на первом участке, чел.;
f - средняя
площадь горизонтальной проекции человека, принимаемая равной, м2,
[4]
взрослого
в домашней одежде 0,1
взрослого
в зимней одежде 0,125
подростка
0,07
d1, - ширина первого участка пути, м.
Скорость
v1 движения
людского потока на участках пути, следующих после первого, принимается по
таблице 2 в зависимости от значения интенсивности движения людского потока по
каждому из этих участков пути, которое вычисляют для всех участков пути, в том
числе и для дверных проемов, по формуле
(5)
где
di,
di-1 - ширина рассматриваемого i-гo и
предшествующего ему участка пути, м;
qi, qi-1 - значения интенсивности движения людского потока по
рассматриваемому i-му и предшествующему участкам пути, м/мин, значение
интенсивности движения людского потока на первом участке пути (q = qi-1),
определяемое по таблице 2 [4] по значению D1 установленному по формуле (38).
Если
значение qi, определяемое по формуле (39), меньше или равно
значению qmax, то время движения по участку пути (ti) в минуту
; (6)
при
этом значения qmax следует принимать равными, м/мин [4]:
для
горизонтальных путей 16,5
для
дверных проемов 19,6
для
лестницы вниз 16
для
лестницы вверх 11
Если
qi>qmax, значение скорости по таблице 2 следует принимать по
строке "D=0,9 и более".
При
слиянии в начале участка i двух и более людских потоков (Рисунок 1) интенсивность
движения (qi,), м/мин, вычисляют по формуле
, (7)
где
qi-1- интенсивность движения людских потоков, сливающихся в
начале участка i, м/мин.
di-1 - ширина участков пути слияния, м;
di
- ширина
рассматриваемого участка пути, м.
Рисунок
1 - Слияние людских потоков
В
данном варианте возгорание происходит в аудитории 351 I-го учебного
корпуса Марийского государственного технического университета. В аудитории 351
возгорается мебель.
В
аудитории находится 4 ряда парт по 9 в каждом. За данной партой могут
расположиться по 3 студента. За кафедрой перед доской может сидеть 6 студентов,
вдоль стен за рядами 12 студентов. Таким образом, максимальное заполнение
людьми аудитории - 127 человек, включая преподавателя. Аудитория является
лестничного типа.
На
рисунке 2 показана схема эвакуации людей при пожаре. Люди выбегают из аудитории
и поворачивают налево и бегут по коридору к лестнице, которая ведет к запасному
выходу. Запасной выход №4 непосредственно прилегает к лестнице. Вся эвакуация
будет проходить по следующим участкам
1. участки в аудитории;
2. лестничный пролет перед дверью в аудитории
. дверной проем в аудитории
. коридор
. дверной проем
. пространство перед лестницей
. лестничный пролет(2 лестницы и промежуток горизонтального пути
между ними)
Начальными участками эвакуации являются проходы между партами и между
стеной и партами. Так как в аудитории 2 двери, то будем предполагать, что
студенты будут выбегать 5 в одну дверь и 4 в другую с 1 ряда, тогда получим
следующие участки:
) 1\2 прохода от дальней стены до 1 ряда. Ширина этого участка d1.1=1,28 м; длина l1=4.3 м., количество человек N=10 человек, бегут вверх по лестнице.
Предположим, что студенты будут выбегать по 2 из-за парты в проход,
прилегающей к парте слева(если сидеть и смотреть на доску, т.е. дальний к
выходу) а 3 будет выбегать к походу, прилегающий к парте справа.
) 1\2 прохода между первым рядом парт и вторым от стены, где расположены
окна. Ширина участка d1.2=0,76 м; I=4.3м., N=15 человек, бегут вверх по лестнице.
) 1\2 прохода между вторым и третьим рядом парт. Ширина участка d1.3=0,76 м; I=4.3м., N=15
человек, бегут вверх по лестнице.
) 1\2 прохода между третьим и четвертым рядом парт. Параметры те же,
бегут вверх по лестнице.
) проход между четвертым рядом парт и ближней к выходу стеной. Студенты
выбегают к двери, расположенной со сторон доски. Бегут вниз по лестнице. Ширина
участка d1.5=1м, I=8,6м., N=9
) 1\2 прохода между стеной (дальней) и 1рядом. Бегут вниз по лестнице, d1.6=1,28 м; I=4,3м., N=8
)1\2 прохода между 1 и 2 рядом, d1.7=0,76 м; I=4,3м., N=18. Бегут вниз по лестнице.
) 1\2 прохода между 2 и 3 рядом, d1.8=0,76 м; I=4,3м., N=18. Бегут вниз по лестнице.
) 1\2 прохода между 3 и 4 рядом, d1.90,76 м; I=4,3м., N=12. Бегут вниз по лестнице.
Чтобы выбрать начальный участок, необходимо рассчитать время движения по
всем пяти участкам и выбрать тот начальный участок, на котором будет
максимальное время прохода.
Студенты в аудитории находятся в легкой одежде без зимней одежды, поэтому
средняя площадь горизонтальной проекции человека f равна 0,1 м2.
Теперь по формуле рассчитаем плотность людского потока на пяти участках.
Участок 1.1
м2/м2;
Участок
1.2
м2/м2;
Участок
1.3
м2/м2;
Участок
1.4
м2/м2;
Участок
1.5

м2/м2.
Участок
1.6
м2/м2.
Участок
1.7
м2/м2.
Участок
1.8
м2/м2
Участок
1.9
м2/м2
Участок
10
м2/м2
Участок
11
м2/м2
Из
таблицы №2 находим значение скорости людского потока для соответствующих
участков и найдем время эвакуации.
Участок
1.1
v1.1=60 м/мин, q1=0.6,
мин.
Участок
1.2
v1.2=22 м/мин, q2=11,
мин.
Участок
1.3
v1.3=22 м/мин, q3=11,
мин.
Участок
1.4
v1.4=22 м/мин, q4=11,
мин
Участок
1.5
v1.5=95 м/мин, q5=9,5,
мин.
Участок
1.6
v1.6=68 м/мин, q6=13,6,
мин
Участок 1.7
v1.7=40 м/мин, q7=16,
мин
Участок 1.8
v1.8=40 м/мин, q8=16,
мин
Участок 1.9
v1.9=40 м/мин, q9=16,
мин
Участок 10
v10=100 м/мин, q10=5,
мин
Участок 11
v11=100 м/мин, q11=5,
мин
Поскольку
время движения людского потока на втором, третьем и четвертом участках
совпадают и они больше, чем на других участках, то принимаем, что третий
участок является начальным участком, и дальше рассчитываем время эвакуации для
этого людского потока. Получаем, что
N1=N1.3=15
человек;
l1=l1.3=4,3 м;
d1=d1.3=0,76 м;
D1=D1.3=0.458 м2/м2;
v1=v1.3=22 м/мин;
t1=t1.3=0.195 мин.
q1=q3=11 м/мин
Следующий участок движения людского потока это пространство между партами
и задней стеной. Шириной этого участка является расстояние от парт до стены,
равно d2=1,45 м. l2=8,54 м.
Интенсивность движения потока на первом участке: 11 м/мин.
Интенсивность движения людского потока q2 на втором участке вычисляем по формуле (5):
м/мин.
По
таблице 2 находим по интенсивности движения людского потока скорость движения
людского потока на горизонтальном участке
v2=100 м/мин.
Время
движения на втором участке находим по формуле (2)
мин.
Следующим
участком является проход по лестнице вниз: d3 =1,45, L=2м.,
м/мин.
По
таблице 2 находим по интенсивности движения людского потока скорость движения
людского потока на горизонтальном участке
v3=100 м/мин,
мин
Следующим
участком движения людского потока является дверной проём, ведущий из аудитории
в коридор. Ширина дверного проёма d3=1,43м.
Так
как в таблице 2 указаны значения интенсивности и плотности потока только для
дверного проема шириной 1,6 м. и более, а у нас ширина 1.43, то воспользуемся
формулой при дверном проеме меньшей шириной.
q4=2,5+3,75*
=2.5+3.75*1.43=7.86
Скорость
движения потока в дверном проёме равна 15 м/мин, а плотность потока 0,9 м2/м2.
При эвакуации в дверном проёме возникает затор и необходимо рассчитать то
время, когда через дверь пройдет последний человек из этого потока. Если ширина
двери 1,43 метра, плотность потока 0,9 м2/м2, то это
означает, что на каждом квадратном метре движется по 9 человек. Тогда на ширине
1.43м. может поместиться 4человека. через дверь проходит поток 15человек, тогда
за спинами первых 4 будут стоять еще 3 и длина потока составит L5=4*0,33=1,33м.
мин.
Пятый
участок движения - коридор - имеет размеры:
d5=2,51 м;
l5=16,43 м.
Так
как на этом участке происходит смешивание людей, которые выбежали из аудитории
351, то необходимо по формуле рассчитать плотность потока. Количество людей
выбежавших из аудитории N4=127
человек. Плотность потока движения людей на пятом участке
м2/м2.
По
таблице №2 находим V=47, q5=14,1.
По
формуле находим время движения на пятом участке
мин.
Шестой
участок - дверной проём. В начале этого участка происходит слияние трех потоков
движения людей, но его не учитываем.
d6=2,51 м;
м2/м2
По
таблице 2 v5=15
м/мин, а плотность потока 0,9 м2/м2. При эвакуации в
дверном проёме возникает затор и необходимо рассчитать то время, когда через
дверь пройдет последний человек из этого потока. Если ширина двери 2,51 метра,
плотность потока 0,9 м2/м2, а скорость движения потока в
дверном проёме 15 м/мин, то можно рассчитать время прохождения дверного проёма
127 человек. Если плотность потока 0,9 м2/м2, то это
обозначает, что на каждом квадратном метре движется по 9 человек, и на ширине
2,51м может поместиться 7 человека. Таким образом, длина этого потока l6, проходящего через дверь, будет равна 6,27 м. По
формуле находить время движения потока через дверной проём
мин.
Следующий участок движения потока это пространство перед лестницей, длина
которого l7=1,5 м, а ширина d7=2,7
м
, V7=60 м\мин
мин.
Восьмой участок это лестница, марш которой l7=3,35 м, а ширина d8=1,25
м. Интенсивность движения равна по формуле (39)
м/мин.
Так
как интенсивность движения больше максимальной интенсивности движения потока по
лестнице вниз, то скорость движения принимаем по таблице 2 по строке "D=0,9
и более", которая равна v7=8 м/мин.
По формуле вычисляем время движения потока на восьмом участке
мин.
Следующий участок движения потока это пространство между лестницами,
длина которого l9=2,7 м, а ширина d9=1,5 м. Интенсивность движения вычисляем по формуле
(39)
м/мин.
Так
как интенсивность движения больше максимальной интенсивности движения потока по
горизонтальному пути, то скорость движения принимаем по таблице 2 по строке
"D=0,9 и более", которая равна v8=15 м/мин. По формуле вычисляем время движения потока
на восьмом участке
мин.
Следующий десятый участок пути это такая же лестница как на седьмом
участке, поэтому время движения на девятом участке равно времени движения на
седьмом участке: t10=t8=0,42 мин.т.е. лестница на 2 этаже.
Пространство между лестницами на 1 этаже такое же, что на 2 этаже
t11=t9=0.18 мин.
Всего лестниц 5, пространств 3, тогда 12, 14, 16 - участки, такие же как
на 10- лестница вниз t12=t14=t16=0.42
и 15 участки- пространство перед лестницей t13=t15=0.18
Теперь, когда рассчитаны время движения на каждом участке пути, можно
вычислить по формуле расчетное время эвакуации людей (tр)
tр=0.195+0.08+0.02+0.16+0.34+0.418+0.025+0.42+0.18+0.42+0.18+0.42+0.18+0.42+0.18=
3.638 мин.
Вывод: Расчетное время эвакуации людей из аудитории 351 I-го учебного корпуса МарГТУ 3,638
минуты. Время эвакуации достаточно мало, что с одной стороны свидетельствует о
том, что при возникновении пожара люди успеют убежать из аудитории благодаря 2
дверям до сильного распространения пламени, но с другой стороны не известно как
поведет себя человек в такой экстремальной ситуации, поэтому нужно проводить инструктажи,
вешать план эвакуации и т. д.
Вывод
В ГОСТе 12.1.004-91 ССБТ Пожарная безопасность. Общие требования введена
предельно допустимая вероятность поражения человека опасными факторами пожара,
установленная на уровне 10-6 в год. Рассчитанный совокупный риск
поражения человека опасными факторами пожара равен 0,0245, что превышает
установленный риск в 24500 раз, что является недопустимым.
Для уменьшения возможности образования горючего вещества и возникновения
пожара (взрыва) большое внимание необходимо уделять вопросам пожарной
профилактики, также необходимо проводить мероприятия по периодической
диагностике нарушений и аварийных ситуаций взрывопожароопасного оборудования,
установить технические средства обеспечения надежности и безопасности технических
систем (средства предупреждения отказов, средства контроля и средства защиты).
Все эти мероприятия сведут к минимуму вероятность возникновения пожара
(взрыва).
Список использованной литературы
1. Акимов В.А., Лапин В.Л., Попов В.М., Пучков В.А., Томаков
В.И., Фалеев М.И. Надежность технических систем и техногенный риск. - М.: ЗАО
ФИД "Деловой экспресс", 2002 - 368 с.
. Гороновский И.Т., Назаренко Ю.П., Некряч Е.Ф. Краткий
справочник по химии. - Киев: "Наукова думка", 1987. - 830 с.
. ГОСТ 12.1.004-91. Пожарная безопасность. Общие требования.
. Оценка риска пожара (взрыва) на объектах различного
назначения: Методические указания к выполнению курсового и дипломного
проектирования для студентов специальности 330100 "Безопасность
жизнедеятельности в техносфере" /Сост. Е.Ю. Колесников, Т.М. Колесникова.
- Йошкар-Ола: МарГТУ, 2006 - 48 с.
. Правила устройства электроустановок 6-ое изд. - СПб: ООО
Деан, 1999. - 928 с.
. Физические величины: Справочник/[А.П. Бабычев, Н.А.
Бабушкина, А.М. Братковский и др.]; Под ред. Григорьева, Е.З. Мейлихова. - М.:
Энергоатомиздат, 1991. - 1231 с.
Приложение А
Рисунок 2 - дендрограмма дерева
отказов для взрыва
Приложение В
Рисунок 3 -дерево отказов для пожара
Приложение С
Рисунок 4 - План эвакуации