Исследование финансовой устойчивости предприятия
КУРСОВАЯ РАБОТА
по дисциплине: Комплексный
экономический анализ
АНАЛИЗ ФИНАНСОВОЙ УСТОЙЧИВОСТИ
ПРЕДПРИЯТИЯ
Волгоград - 2011
Содержание
ВВЕДЕНИЕ 3
ГЛАВА
1. Теоретические основы анализа финансовой устойчивости предприятия 5
.1 Понятие финансовой
устойчивости предприятия и факторы, влияющие на нее 5
.2 Абсолютные и относительные
показатели финансовой устойчивости 10
.3. Виды финансовой
устойчивости предприятия. 17
.4 Задачи анализа финансовой
устойчивости 19
ГЛАВА
2. Анализ финансовой устойчивости предприятия на примере ООО «Фрейт Экспресс» 20
.1 Экономическая
характеристика предприятия ООО «Фрейт Экспресс» 20
.2 Анализ абсолютных
показателей финансовой устойчивости и соотношения собственного и заемного
капитала предприятия 26
.3 Анализ относительных
показателей финансовой устойчивости 28
ГЛАВА
3. Совершенствование мероприятий для укрепления финансовой устойчивости
предприятия 31
ЗАКЛЮЧЕНИЕ 38
СПИСОК
ИСПОЛЬЗОВАННЫХ ИСТОЧНИКОВ 40
ПРИЛОЖЕНИЯ 43
Приложение 1. Схема
организационной структуры 43
Приложение 2. Анализ баланса
ООО «Фрейт Экспресс» за 2006-2008 г.г. 44
Приложение 3. Обобщающие
показатели финансовой устойчивости 46
Приложение 4. Бухгалтерский
баланс. Отчет о прибылях и убытках 48
ВВЕДЕНИЕ
В современных экономических условиях деятельность каждого хозяйственного
субъекта является предметом внимания обширного круга участников рыночных
отношений, заинтересованных в результатах его функционирования.
Чтобы обеспечивать выживаемость предприятия в современных условиях,
организации необходимо, прежде всего, уметь реально оценивать финансовое
состояние, как своего предприятия, так и соответствующих потенциальных
конкурентов.
Финансовое состояние - важнейшая характеристика экономической
деятельности предприятия, а финансовая устойчивость является залогом
выживаемости и основой стабильности финансового положения. Они определяют
конкурентоспособность, потенциал в деловом сотрудничестве, оценивает, в какой
степени гарантированы экономические интересы самого предприятия и его партнёров
в финансовом и производственном отношении.
Вот почему тема «Анализ финансовой устойчивости предприятия» считается
самой актуальной. Объектом исследования будет предприятие ООО «Фрейт Экспресс»,
а предметом - его финансовые результаты.
Цель данной курсовой работы - проанализировать и оценить финансовую и
рыночную устойчивость организации на примере ООО «Фрейт Экспресс», выбрав
наиболее целесообразный методологический подход.
Определив цели исследования, сформируем основные задачи исследования:
) рассмотреть теоретические основы финансовой устойчивости;
) рассмотреть основные методологические подходы к анализу финансовой
устойчивости организации;
) оценить структуру собственного и заёмного капитала в процессе
экономического кругооборота, нацеленного на извлечение максимальной или
оптимальной прибыли, повышение финансовой устойчивости, обеспечение
платёжеспособности и т.п.;
) оценить финансовую устойчивость по абсолютным и относительным
коэффициентам.
Способность предприятия своевременно выполнять свои внутренние и внешние
обязательства, финансировать деятельность предприятия на расширенной основе и
поддерживать свою платежеспособность в любых обстоятельствах свидетельствует о
его устойчивом финансовом положении.
ГЛАВА 1. Теоретические основы анализа финансовой устойчивости предприятия
.1 Понятие финансовой
устойчивости предприятия и факторы, влияющие на нее
анализ финансовый экономический капитал
Финансовая устойчивость - характеристика, свидетельствующая о стабильном
превышении доходов над расходами, свободном маневрировании денежными средствами
предприятия и эффективном их использовании, бесперебойном процессе производства
и реализации продукции.
Финансовая устойчивость формируется в процессе всей
производственно-хозяйственной деятельности и является главным компонентом общей
устойчивости предприятия.
Финансовая устойчивость организации - это такое состояние ее
финансовых ресурсов (распределение и использование), которое обеспечивает
развитие организации на основе роста прибыли и капитала при сохранении платеже-
и кредитоспособности в условиях допустимого уровня риска.
Основными источниками информации анализа финансовой устойчивости являются
данные бухгалтерского учёта и бухгалтерской (финансовой) отчётности. Из форм
бухгалтерской отчётности используют:
1. Бухгалтерский баланс, форма № 1, где отражаются нераспределённая
прибыль или непокрытый убыток отчётного и прошлого периодов (раздел III
пассива);
. Отчёт о прибылях и убытках, форма № 2, составляется за год и по
внутригодовым периодам.
Центральной формой бухгалтерского учета является бухгалтерский баланс.
Бухгалтерский баланс характеризует финансовое положение предприятия на
определенную дату и отражает ресурсы предприятия в единой денежной оценке по их
составу и направлениям использования, с одной стороны (актив), и по источникам
их финансирования - с другой (пассив).
Бухгалтерский баланс состоит из двух частей: актив и пассив. Баланс
содержит подробную характеристику ресурсов предприятия.
Активы предприятия отражают инвестиционные решения, принятые компанией за
период ее деятельности. В основе расположения статей баланса лежит критерий
ликвидности (способности превращения средств предприятия в денежную
наличность), являющийся одним из наиболее важных показателей финансового
состояния предприятия.
Финансовая устойчивость - характеристика, свидетельствующая о стабильном
превышении доходов над расходами, свободном маневрировании денежными средствами
предприятия и эффективном их использовании, бесперебойном процессе производства
и реализации продукции. Финансовая устойчивость формируется в процессе всей
производственно-хозяйственной деятельности и является главным компонентом общей
устойчивости предприятия.
Финансовая устойчивость предприятия предопределяется влиянием
совокупности внутренних и внешних факторов:
1. Внутренние факторы, влияющие на финансовую
устойчивость.
Успех или неудача предпринимательской деятельности во
многом зависит от выбора состава и структуры выпускаемой продукции и
оказываемых услуг. При этом важно не только предварительно решать, что производить,
но и безошибочно определить, как производить, т. е. по какой технологии и по
какой модели организации производства и управления действовать. От ответа на
эти «что?» и «как?» зависят издержки производства.
Для устойчивости предприятия очень важна не только
общая величина издержек, но и соотношение между постоянными и переменными
издержками.
Переменные затраты (на сырье, энергию, транспортировку
товаров и т. д.) пропорциональны объему производства, постоянные же (на
приобретение и (или) аренду оборудования и помещений, амортизацию, управление,
выплату процентов за банковский кредит, рекламу, оклады сотрудников и проч.) -
от него не зависят.
Другим важным фактором финансовой устойчивости
предприятия, тесно связанным с видами производимой продукции (оказываемых
услуг) и технологией производства, является оптимальный состав и структура
активов, а также правильный выбор стратегии управления ими. Устойчивость
предприятия и потенциальная эффективность бизнеса во многом зависит от качества
управления текущими активами, от того, сколько задействовано оборотных средств
и какие именно, какова величина запасов и активов в денежной форме и т. д.
Следует помнить, что если предприятие уменьшает запасы
и ликвидные средства, то оно может пустить больше капитала в оборот и,
следовательно, получить больше прибыли. Но одновременно возрастает риск
неплатежеспособности предприятия и остановки производства из-за недостаточности
запасов. Искусство управления текущими активами состоит в том, чтобы держать на
счетах предприятия лишь минимально необходимую сумму ликвидных средств, которая
нужна для текущей оперативной деятельности.
Следующим значительным фактором финансовой
устойчивости является состав и структура финансовых ресурсов, правильный выбор
стратегии и тактика управления ими. Чем больше у предприятия собственных
финансовых ресурсов, прежде всего прибыли, тем спокойнее оно может себя
чувствовать. При этом важна не только общая масса прибыли, но и структура ее
распределения, и собственно - та доля, которая направляется на развитие
производства. Отсюда оценка политики распределения и использования прибыли
выдвигается на первый план в ходе анализа финансовой устойчивости предприятия.
В частности, исключительно важно проанализировать использование прибыли в двух
направлениях: во-первых, для финансирования текущей деятельности - на
формирование оборотных средств, укрепление платежеспособности, усиление
ликвидности и т. д.; во-вторых для инвестирования в капитальные затраты и
ценные бумаги.
Большое влияние на финансовую устойчивость предприятия
оказывают средства, дополнительно мобилизуемые на рынке ссудных капиталов. Чем
больше денежных средств может привлечь предприятие, тем выше его финансовые
возможности; однако возрастает и финансовый риск - способно ли будет
предприятие своевременно расплачиваться со своими кредиторами? И здесь большую
роль призваны играть резервы как одна из форм финансовой гарантии
платежеспособности хозяйствующего субъекта.
Итак, с точки зрения влияния на финансовую
устойчивость предприятия определяющими внутренними факторами являются:
a) отраслевая принадлежность субъекта хозяйствования;
b) структура выпускаемой продукции (услуг), ее
доля в спросе;) размер оплаченного уставного капитала;
d) величина и структура издержек, их динамика по
сравнению с денежными доходами;
e) состояние имущества и финансовых ресурсов,
включая запасы и резервы, их состав и структуру.
2. Внешние факторы, влияющие на финансовую
устойчивость.
Термин «внешняя среда» включает в себя различные
аспекты: экономические условия хозяйствования, господствующую в обществе
технику и технологию, платежеспособный спрос потребителей, экономическую и
финансово-кредитную политику правительства РФ и принимаемые ими решения,
законодательные акты по контролю за деятельностью предприятия, систему ценностей
в обществе и др. Эти внешние факторы оказывают влияние на все, что происходит
внутри предприятия.
Существенно влияет на финансовую устойчивость и фаза
экономического цикла, в которой находится экономика страны. В период кризиса
происходит отставание темпов реализации продукции от темпов ее производства.
Уменьшаются инвестиции в товарные запасы, что еще больше сокращает сбыт.
Снижаются в целом доходы субъектов экономической деятельности, сокращаются
относительно и даже абсолютно масштабы прибыли. Все это ведет к снижению
ликвидности предприятий, их платежеспособности. В период кризиса усиливается
серия банкротств.
Падение платежеспособного спроса, характерное для
кризиса приводит не только к росту неплатежей, но и к обострению конкурентной
борьбы. Острота конкурентной борьбы так же представляет собой немаловажный
внешний фактор финансовой устойчивости предприятия.
Серьезными макроэкономическими факторами финансовой
устойчивости служат, кроме того, налоговая и кредитная политика, степень
развития финансового рынка, страхового дела и внешнеэкономических связей;
существенно влияет на нее курс валюты, позиция и сила профсоюзов.
Экономическая и финансовая стабильность любых
предприятий зависит от общей политической стабильности. Значение этого фактора
особенно велико для предпринимательской деятельности в России. Отношение
государства к предпринимательской деятельности, принципы государственного
регулирования экономики (его запретительный или стимулирующий характер),
отношения собственности, принципы земельной реформы, меры по защите
потребителей и предпринимателей не могут не учитываться при рассмотрении
финансовой устойчивости предприятия.
Наконец, одним из наиболее масштабных неблагоприятных
внешних факторов, дестабилизирующих финансовое положение предприятий в России,
является на сегодняшний день инфляция.
1.2 Абсолютные и
относительные показатели финансовой устойчивости
Финансовая устойчивость организации характеризуется системой абсолютных и
относительных показателей.
Абсолютные показатели финансовой устойчивости - это показатели, характеризующие степень
обеспеченности запасов и затрат источниками их формирования.
Общая величина источников запасов и затрат (ЗЗ):
ЗЗ = строка 210 баланса
Для характеристики источников формирования запасов и затрат используется
несколько показателей, отражающих различную степень охвата разных видов
источников:
. Наличие собственных оборотных средств (СОС), которые
определяются как разница между суммой источников собственных средств и
стоимостью основных средств и внеоборотных активов организации:
СОС = Капитал и резервы - Внеоборотные активы
или
СОС = строка 490 - строка 190.
Собственные оборотные средства характеризуют чистый оборотный капитал.
Увеличение собственных оборотных средств по сравнению с предыдущим периодом
свидетельствует о дальнейшем эффективном развитии деятельности организации.
. Наличие собственных и долгосрочных заемных средств (функционирующего
капитала (ФК)) для формирования запасов и затрат. Определяется путем
суммирования собственных оборотных средств и долгосрочных кредитов и займов
(долгосрочные пассивы).
ФК = (Капитал и резервы + Долгосрочные обязательства) -
Внеоборотные активы
или
ФК = (строка 490 + строка 590) - строка 190
. Общая величина основных источников средств (ВИ) для формирования
запасов и затрат, определяемая как сумма собственных оборотных средств,
долгосрочных и краткосрочных кредитов и займов:
ВИ = (Капитал и резервы + Долгосрочные обязательства +
+ Краткосрочные кредиты и займы) - Внеоборотные активы
или
ВИ = (строка 490 + строка 590 + строка 610) - строка 190
Этим трем показателям наличия источников средств для формирования запасов
и затрат соответствуют три показателя обеспеченности:
. Излишек (+) или недостаток (-) собственных оборотных средств
± ФСОС = СОС - ЗЗ
. Излишек (+) или недостаток (-) собственных и долгосрочных источников
средств формирования запасов
± ФФК = ФК - ЗЗ
. Излишек (+) или недостаток (-) общей величины основных источников
средств формирования запасов и затрат.
± ФВИ = ВИ - ЗЗ
Вычисление трех показателей обеспеченности запасов и затрат источниками
средств для их формирования позволяет классифицировать финансовые ситуации по
степени их устойчивости.
Относительные показатели финансовой устойчивости (финансовые коэффициенты)
рассчитываются как соотношение абсолютных показателей актива и пассива баланса.
Их условно можно разделить на две группы:
. Показатели, характеризующие соотношение собственных и заемных средств.
1) Коэффициент автономии (коэффициент финансовой независимости, коэффициент
концентрации собственного капитала) - характеризует независимость от
заемных средств. Показывает долю собственного капитала (СК) в общей сумме всех
средств организации (ВБ):
а
= СК/ВБ
Минимальное пороговое значение на уровне 0,5. Превышение указывает на
увеличение финансовой независимости, расширение возможности привлечения средств
со стороны.
) Дополнением к этому показателю является коэффициент концентрации
заемного капитала - показывает, какова доля привлеченных средств в общей
сумме средств. Определяется отношением величины заемного капитала(ЗК) к общей
сумме всех средств организации (ВБ):
кзк = ЗК/ВБ
Эти коэффициенты в сумме
а
+ Kкзк = 1.
3) Коэффициент соотношения заемного и собственного капитала - показывает, сколько заемных средств
привлекла организация на каждый рубль вложенных в активы собственных средств.
Рассчитывается как отношение всего заемного капитала (ЗК) к величине
собственного капитала (СК) организации:
с/з = ЗК / СК.
Нормальным считается значение Kс/з < 0,7. Превышение
указанной границы означает зависимость организации от внешних источников
средств, потерю финансовой устойчивости.
4) Коэффициент структуры долгосрочных вложений - показывает, какая часть
внеоборотных активов профинансирована за счет долгосрочных заемных средств. При
этом неявно предполагается, что долгосрочные пассивы как источник средств
используются в полном объеме для финансирования работ по расширению
материально-технической базы предприятия. Рассчитывается как отношение величины
долгосрочных пассивов (ДП) к величине внеоборотных активов (ВнА):
стр = ДП / ВнА.
) Коэффициент имущества производственного назначения - показывает долю имущества
производственного назначения в общей стоимости всех средств организации. Равен
отношению суммы основных средств, капитальных вложений, оборудования, производственных
запасов и незавершенного производства к стоимости всего имущества организации
(ВБ):
ипн = Ипн / ВБ,
где Ипн - имущество производственного назначения - сумма
основных средств, капитальных вложений, оборудования, производственных запасов,
незавершенного производства.
Нормальным считается следующее ограничение этого показателя:
ипн > 0,5.
При снижении показателя ниже рекомендуемой границы целесообразно
привлечение долгосрочных заемных средств для увеличения имущества
производственного назначения.
Указанный коэффициент имеет ограниченное применение и может отражать
реальную ситуацию лишь в организациях производственных отраслей, причем в
разных отраслях он будет существенно различаться.
6) Коэффициент финансовой устойчивости - показывает, какая часть актива
финансируется за счет устойчивых источников. Кроме того, коэффициент отражает
степень независимости (или зависимости) организации от краткосрочных заемных
источников покрытия. Рассчитывается как отношение суммарной величины
собственных и долгосрочных заемных источников средств (перманентный капитал -
ПК) к стоимости всего имущества организации (ВБ):
фу = ПК / ВБ.
Нормальным считается следующее ограничение этого показателя
Kфу ≥
0,6
. Показатели, определяющие состояние оборотных средств:
1) Коэффициент обеспеченности собственными средствами - характеризует наличие у организации
собственных оборотных средств, необходимых для ее финансовой устойчивости.
Определяется отношением величины собственных оборотных средств (СОС) к общей
величине оборотных активов (ОбА) организации:
осс = СОС / ОбА = (СК - ВнА) / ОбА.
Минимальное пороговое значение данного коэффициента на уровне 0,1. Чем
выше показатель (0,5), тем лучше финансовое состояние организации, тем больше у
нее возможностей проведения независимой финансовой политики.
2) Коэффициент маневренности собственных средств - показывает, какая часть
собственного капитала используется для финансирования текущей деятельности,
т.е. вложена в оборотные средства, а какая часть капитализирована. Определяется
отношением собственных оборотных средств (СОС) к общей величине собственного
капитала (СК):
м
= СОС / СК.
С финансовой точки зрения повышение Kм и его высокий
уровень всегда положительно характеризуют деятельность организации: собственные
средства при этом обильны, большая часть их вложена не в основные средства и
иные внеоборотные активы, а в оборотные активы.
В качестве оптимальной величины коэффициент маневренности может быть
принят в размере Kм > 0,5. Это означает, что руководители
организации и ее собственники должны соблюдать паритетный принцип вложения
собственных средств в активы мобильного и иммобильного характера, что обеспечит
достаточную ликвидность баланса. Однако следует учитывать характер деятельности
изучаемой организации. Например, в фондоемких производствах нормальный уровень
этого коэффициента будет ниже, чем в материалоемких, так как значительная часть
собственных средств является источником покрытия основных производственных
фондов и других внеоборотных активов.
Коэффициент маневренности должен расти, при этом темпы роста собственных
источников должны опережать темпы роста основных средств и внеоборотных
активов. Это диктует необходимость проведения их сравнения.
3) Коэффициент обеспеченности материальных запасов собственными оборотными средствами -
показывает, в какой степени материальные запасы покрыты собственными средствами
и не нуждаются в привлечении заемных. Рассчитывается как отношение величины
собственных оборотных средств (СОС) к общей величине запасов и затрат (ЗЗ):
омз = СОС / ЗЗ = (СК - ВнА) / ЗЗ.
Нормальным считается значение Kомз < 0,6…0,8.
Анализ финансовых коэффициентов проводится посредством расчета и
сравнения полученных значений коэффициентов с установленными базисными
величинами, а также изучения динамики их изменений за определенный период.
Базисными величинами могут быть:
• значения показателей за прошлый период;
• среднеотраслевые значения показателей;
• значения показателей конкурентов;
• теоретически обоснованные или установленные с помощью экспертного
опроса или критические значения относительных показателей.
1.3 Виды финансовой устойчивости предприятия
Обеспеченность запасов и затрат источниками их формирования позволяет
классифицировать финансовые ситуации по степени их устойчивости. Возможно
выделение четырех видов финансовой устойчивости.
1. Абсолютная устойчивость финансового состояния характеризуется тем, что запасы и
затраты субъекта меньше суммы собственных оборотных средств и кредитов банка
под товарно-материальные ценности. Она встречается редко и представляет собой
крайний тип финансовой устойчивости. Предприятие не зависит от внешних
кредиторов и определяется неравенствами:
± Ф СОС > 0; ± Ф ФК > 0; ± Ф ВИ
> 0.
2. Нормальная устойчивость финансового состояния, при котором гарантируется
платежеспособность субъекта. Запасы и затраты равны сумме собственных оборотных
средств и кредитов банка под товароматериальные ценности.
± Ф СОС < 0; ± Ф ФК > 0; ± Ф ВИ
> 0.
3. Неустойчивое (предкризисное) финансовое состояние, когда запасы и затраты равны сумме
собственных оборотных средств, кредитов банка под товароматериальные ценности и
временно свободных источников средств (резервного фонда, фонда социальной сферы
и т.д.). При этом финансовая устойчивость является допустимой, если соблюдаются
следующие условия:
· производственные запасы плюс готовая продукция равны или
превышают сумму краткосрочных кредитов, заемных средств, участвующих в
формировании запасов;
· незавершенное производство плюс расходы будущих периодов
меньше или равны сумме собственного оборотного капитала.
Неустойчивое финансовое состояние характеризуется тем, что сохраняется
возможность восстановления платежеспособности.
± Ф СОС < 0; ± Ф ФК < 0; ± Ф ВИ
> 0.
4. Кризисное финансовое состояние (на грани банкротства), когда равновесие платежного баланса
обеспечивается за счет краткосрочных платежей по оплате труда, ссудам банка,
поставщикам, бюджету и т.д., т.е. в данной ситуации денежные средства,
краткосрочные ценные бумаги и дебиторская задолженность не покрывают даже его
кредиторской задолженности и просроченных ссуд.
± Ф СОС < 0; ± Ф ФК < 0; ± Ф ВИ
< 0.
Финансовая устойчивость может быть восстановлена как путем увеличения
кредитов, займов, так и путем обоснованного снижения уровня запасов и затрат.
Неустойчивое финансовое состояние характеризуется наличием нарушений
финансовой дисциплины, перебоями в поступлении денежных средств на расчетный
счет, снижением доходности деятельности.
Кризисное финансовое состояние характеризуется кроме указанных признаков
наличием неустойчивого финансового положения, регулярных неплатежей
(просроченные ссуды банков, просроченные задолженности поставщикам, наличие
недоимок в бюджет).
Абсолютная и нормальная устойчивость финансового положения
характеризуется высоким уровнем доходности и отсутствием нарушений платежной
дисциплины.
.4 Задачи анализа финансовой устойчивости
В условиях рыночной экономики весьма важное значение приобретает
финансовая независимость организации от внешних заемных источников. Запас
источников собственных средств - это запас финансовой устойчивости организации
притом условии, что ее собственные средства превышают заемные.
Отсюда задачей анализа финансовой устойчивости является оценка
степени независимости организации от заемных источников финансирования. Это
необходимо, чтобы ответить на вопросы: насколько организация независима с
финансовой точки зрения, растет или снижается уровень этой независимости и
отвечает ли состояние активов и пассивов задачам ее финансово-хозяйственной
деятельности.
На устойчивость организации оказывают влияние различные факторы:
• положение организации на товарном рынке;
• производство и выпуск дешевой, пользующейся спросом продукции;
• степень зависимости от внешних кредиторов и инвесторов;
• наличие неплатежеспособных дебиторов;
• эффективность хозяйственных и финансовых операций и т.д.
ГЛАВА 2. Анализ финансовой устойчивости предприятия на примере ООО «Фрейт
Экспресс»
.1 Экономическая характеристика
предприятия ООО «Фрейт Экспресс»
Полное название организации:
Общество с ограниченной ответственностью «Фрейт Экспресс».
Юридический адрес предприятия ООО «Фрейт Экспресс»:
, Россия, г. Волгоград, ул. Шамиля Усманова, д.74, кв.188.
Основными видами деятельности ООО «Фрейт Экспресс» являются
предоставление транспортно-экспедиционных услуг, а именно:
1. Внутрироссийские перевозки:
- автотранспортом;
- авиатранспортом;
- железнодорожным транспортом
. Внешнеэкономические перевозки
- автотранспортом;
- авиатранспортом
. Мультимодальные перевозки:
- сборные грузы;
- генеральные грузы.
Предприятие ООО «Фрейт Экспресс» создано в целях оказания транспортных
услуг по Российской Федерации, участия и реализации программ развития экономики
Волгоградской области, оказание услуг в области внешнеэкономической
деятельности.
Масштаб деятельности предприятия ООО «Фрейт Экспресс» широк и разнообразен.
Основной целью деятельности ООО «Фрейт Экспресс» является получение прибыли.
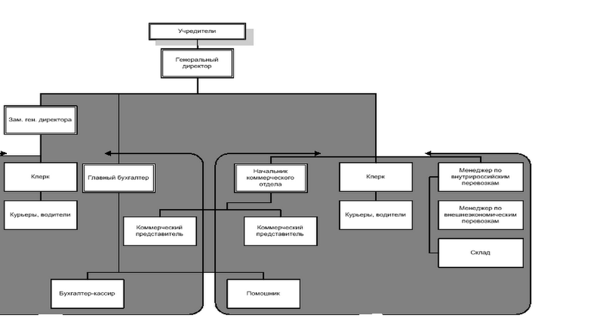
Структура управления ООО «Фрейт Экспресс» очень проста. Все структурные
подразделения работают, слаженно, что позволяет сократить время консолидации
всех подразделений. На рисунке структура ООО «Фрейт Экспресс» выглядит
следующим образом (см. Приложение 1).
На исследуемом предприятии ООО «Фрейт Экспресс» применяется линейная
организационная структура управления. В линейной структуре развиты и четко
просматриваются вертикальные связи. Каждый линейный руководитель
непосредственно подчинен вышестоящему руководству организации. Он управляет
деятельностью определенного звена организации, отвечает за работу этого звена и
взаимодействует с другими линейными руководителями через высшее руководство.
Линейный руководитель координирует деятельность подчиненных ему исполнителей,
управляет их
Управление ООО «Фрейт Экспресс» осуществляется на основе принципа
демократического централизма, сочетания централизованного руководства.
Классическим подходом к оценке конкурентоспособности является анализ
финансового положения заемщика по бухгалтерскому балансу. Основной источник
информации для осуществления анализа финансового состояния предприятия - это
форма №1 для годовой и периодической бухгалтерской отчетности предприятия
«Бухгалтерский баланс» и форма №2 для годовой и квартальной бухгалтерской
отчетности «Отчет о финансовых результатах».
Однако бухгалтерская отчетность не является единственным источником
информации для анализа кредитоспособности. Тем не менее, поскольку среди прочих
бухгалтерские данные обладают высокой степенью достоверности, бухгалтерский
баланс считается основополагающим источником для проведения такого анализа.
Общий анализ конкурентоспособности является первым из двух основных
этапов анализа конкурентоспособности предприятия и результатом его является
составление описания финансового состояния предприятия с указанием
специфических особенностей предприятия и оценкой его финансового положения.
Проанализируем деятельность предприятия ООО «Фрейт Экспресс»,
осуществлявшее свою финансово-экономическую деятельность за три отчетных
периода (за 2006-2008 года). В данной работе имеются определенные условности,
все цены и расчеты приведены в тысячах рублей. Баланс прилагается к работе и из
него берутся данные для расчета различных коэффициентов. Рассчитаем
коэффициенты и сделаем по ним выводы о деятельности организации.
Финансовое состояние является важнейшей характеристикой деловой
активности и надежности предприятия. Оно определяется имеющимся в распоряжении
предприятия имуществом и источниками его финансирования. Проведем анализ и
оценку баланса предприятия ООО «Фрейт Экспресс» (см. табл. 2.1. Приложение 2).
Проведем анализ состава и структуры актива баланса и предприятия ООО «Фрейт
Экспресс».
Анализ баланса показал, что в структуре активов произошло изменение за
счет роста суммы внеоборотных активов на _____тыс. руб или на71,07 и роста
суммы текущих активов на _____42330,70 тыс. руб или на 103,11%.
С финансовой точки зрения это свидетельствует о положительных
результатах, так как имущество стало более мобильным.
На изменение актива баланса повлияло, главным образом, изменение суммы
внеоборотных активов. Изменения в составе внеоборотных активов в анализируемом
периоде были обеспечены следующим изменением их составляющих.
Уменьшение
доли нематериальных активов за последний период говорит об отсутствии
инновационной направленности деятельности предприятия. Увеличение долгосрочных
инвестиций, если они направлены на увеличение основных средств, может считаться
положительным моментом, это увеличение произошло. Формирование имущества
предприятия может осуществляться как за счет собственных, так и за счет заемных
средств, значения которых отображаются в пассиве баланса. Для определения финансовой
устойчивости предприятия и степени зависимости от заемных средств необходимо
проанализировать структуру пассива баланса.
На конец 2008 года доля собственного капитала, основного источника
формирования имущества предприятия, в структуре пассивов увеличилась и
составила.
Это может свидетельствовать об относительном повышении финансовой
устойчивости предприятия и снижении финансовых рисков.
Также проведем анализ состава и структуры пассива баланса ООО «Фрейт
Экспресс» (см. табл. 2.1. Приложение 2).
В процессе анализа необходимо изучить состав прибыли, ее структуру,
динамику и выполнение плана за отчетный год. При изучении динамики прибыли
учитываются информационные факторы изменения ее суммы. Для этого выручку
корректируют на средневзвешенный индекс роста цен на продукцию предприятия в
среднем по отрасли, а затраты по реализованной продукции уменьшают на их
прирост в результате повышения цен на потребленные ресурсы за анализируемый
период.
Проведем анализ прибыли предприятия ООО «Фрейт Экспресс» и отобразим
графически динамику изменения прибыли в период 2006-2008 года (см. табл. 2.4).
Отчет о прибылях и убытках ООО «Фрейт Экспресс»
Таблица 2.2
|
2006 год
тыс. руб.
|
2007 год тыс.
руб.
|
2008 год тыс. руб
|
|
Чистый объем продаж
|
133320,80
|
519033,77
|
296582,00
|
|
Себестоимость
|
56590,30
|
236799,91
|
195808,00
|
|
Валовая прибыль
|
76730,50
|
282233,86
|
100774,00
|
|
Общие издержки
|
5808,30
|
22425,07
|
24455,00
|
|
Другие операционные доходы
|
40641,60
|
4545,82
|
5030,00
|
|
Другие операционные расходы
|
41537,20
|
9379,71
|
10370,00
|
|
Операционная прибыль
|
70026,60
|
254974,90
|
70979,00
|
|
Проценты к получению
|
|
2823,37
|
1227,00
|
|
Проценты к уплате
|
|
|
3400,00
|
|
Другие внереализационные
доходы
|
121,00
|
3 176,66
|
13135,00
|
|
Другие внереализационные
расходы
|
375,60
|
3811,25
|
6 026,00
|
|
Прибыль до налога
|
69772,00
|
257163,68
|
75915,00
|
|
Налог на прибыль
|
10567,10
|
39023,67
|
15021,00
|
|
ЧИСТАЯ ПРИБЫЛЬ
|
59204,90
|
218140,01
|
60894,00
|
Проанализируем финансовые показатели структуры капитала, оказывающие
влияния на финансовое состояние предприятия ООО «Фрейт Экспресс» (см. табл.
2.3).
Финансовые показатели структуры капитала тыс. руб.
Таблица 2.3
|
Наименование показателя
|
2006 год
|
2007 год
|
2008год
|
|
Коэффициент финансовой
независимости
|
0,42
|
0,28
|
0,27
|
|
Суммарные обязательства к
активам
|
0,42
|
0,30
|
0,27
|
|
Суммарные обязательства к
собственному капиталу
|
0,73073
|
0,34
|
0,28
|
|
Долгосрочные обязательства
к активам
|
-0,01
|
-0,12
|
-0,33
|
|
Долгосрочные обязательства
к внеоборотным активам
|
0,00
|
0,12
|
0,12
|
|
Коэффициент покрытия
процентов, раз
|
X
|
X
|
20,87
|
Рентабельность собственного капитала предприятия находится на достаточно
высоком уровне, что говорит об эффективности его деятельности.
Уровень заемного капитала находится на приемлемом уровне, что
свидетельствует о нормальной финансовой устойчивости предприятия.
С финансовой точки зрения предприятие ООО «Фрейт Экспресс» является
конкурентоспособным.
2.2 Анализ абсолютных
показателей финансовой устойчивости и соотношения собственного и заемного
капитала предприятия
Проанализируем деятельность предприятия ООО «Фрейт Экспресс»,
осуществлявшее свою финансово-экономическую деятельность методом анализа
абсолютных показателей финансовой устойчивости.
В таблице 2.4 приведен анализ обеспеченности запасов источниками средств
ООО «Фрейт Экспресс» за 2006-2008 гг. по методике В.В.Ковалева.
Оценка обеспеченности запасов источниками финансирования Таблица 2.4
|
Показатель
|
Алгоритм расчета
|
2006г.
|
2007г.
|
2008г.
|
|
|
|
|
|
|
1. Производственные запасы
ФК
|
ФК = стр.2 10
|
29 412,00
|
86 005,00
|
19 445,00
|
|
2.Собственные оборотные
средства СОС
|
СОС = стр.490 + 590 -190
|
113 456,70
|
1 709,00
|
-13 824,00
|
|
3. Источники формирования
запасов ВИ
|
ВИ =стр.490 + 590-190-230+
610+621 +622 +627
|
27 603,10
|
40 216,00
|
66 387,00
|
По результатам анализа, проведенного по методике
В.В.Ковалева (таблица 2.4) можно сделать вывод о нормальном типе финансовой
устойчивости предприятия по определению обеспеченности запасов источниками
финансирования. Критерий «ФК<СОС» в 2006 и 2007 гг. означает, что
организация использовала для покрытия своих запасов собственные средства в
течение всего исследуемого периода, а в 2008 г. «ФК>СОС» означает, что
организация использовала для покрытия своих запасов заемные средства в течение
всего исследуемого периода. Но в тоже время соблюдается условие «ФК>ВИ» 2006
и 2007 гг., что говорит о возможности предприятия своевременной оплаты счетов
кредиторов, а в 2008 г. «ФК<ВИ», что говорит о невозможности своевременной
оплаты счетов кредиторов. Для более точного определения уровня финансовой
устойчивости проведем анализ по методике А.Д. Шеремета.
В таблице 2.5 приведен анализ обеспеченности запасов и
затрат источниками средств ООО «Фрейт Экспресс» за 2006-2008 гг. по методике
А.Д. Шеремета.
Оценка обеспеченности запасов и затрат источниками финансирования Таблица
2.5
|
Показатель
|
Алгоритм расчета
|
2006 г.
|
2007 г.
|
2008 г.
|
|
1 . Общая величина запасов
и затрат ЗЗ
|
ЗЗ = стр.210 + 220
|
30 527,80
|
16 289,00
|
33 959,00
|
|
2. Собственные оборотные
средства СОС
|
СОС = стр.490 -190
|
-374,70
|
-10 291,00
|
-27 559,00
|
|
3.Функционирующий капитал
ФК
|
ФК = стр.490 + 590 -190
|
-374,70
|
1 709,00
|
-13 824,00
|
|
4.Общая величина источников
ВИ
|
ВИ = стр.490 + 590 -190 +
610
|
-374,70
|
1 709,00
|
21 176,00
|
|
5.Избыток/недостаток
собственных оборотных средств ФС
|
ФС = СОС - ЗЗ
|
-30 902,50
|
-26 580,00
|
-61 518,00
|
ФФ = ФК - ЗЗ
|
-30 902,50
|
-14 580,00
|
-47 783,00
|
|
7.Избыток/недостаток общей
величины источников ФИ
|
ФИ = ВИ - ЗЗ
|
-30 902,50
|
-14 580,00
|
-12 783,00
|
В результате оценки обеспеченности запасов и затрат источниками
финансирования, проведенной по методике А.Д. Шеремета (таблица 2.5), можно
сделать вывод о том, что на протяжении исследуемого периода на предприятии
кризисное финансовое состояние (на грани банкротства) (ФС<0, ФФ<0,ФИ<0), когда равновесие платежного баланса обеспечивается за
счет краткосрочных платежей по оплате труда, ссудам банка, поставщикам, бюджету
и т.д., т.е. в данной ситуации денежные средства, краткосрочные ценные бумаги и
дебиторская задолженность не покрывают даже его кредиторской задолженности и
просроченных ссуд.
Финансовая устойчивость может быть восстановлена как путем увеличения
кредитов, займов, так и путем обоснованного снижения уровня запасов и затрат.
Неустойчивое финансовое состояние характеризуется наличием нарушений
финансовой дисциплины, перебоями в поступлении денежных средств на расчетный
счет, снижением доходности деятельности.
Кризисное финансовое состояние характеризуется кроме указанных признаков
наличием неустойчивого финансового положения, регулярных неплатежей
(просроченные ссуды банков, просроченные задолженности поставщикам, наличие
недоимок в бюджет).
Далее проведем анализ относительных коэффициентов
финансового состояния предприятия.
2.3 Анализ относительных показателей
финансовой устойчивости
По данным бухгалтерской отчетности проведем анализ выше перечисленных
коэффициентов, результаты расчетов представим в виде таблицы 2.6. (см.
Приложение 3)
Как показывает табл. 2.6, коэффициент финансовой
автономии в 2008 г. увеличился по сравнению с 2006 г. на 0,15 и соответствует
нормативу, это свидетельствует о том, что у предприятия достаточно собственного
капитала для формирования актива.
Коэффициент финансовой устойчивости в течение двух лет
2007 и 2008 гг. соответствует нормативу, это вызвано тем, что сумма
собственного капитала больше чем внеоборотные активы. Коэффициент финансовой зависимости
в 200 г. составил 0,42 в 2006 г., 0,28 в 2007 г., 0,27 в 2008 г. Это говорит о
том, что заемный капитал на предприятии составляет менее 50 % от общей суммы
капитала.
Коэффициент финансирования в 2008 г. по сравнению с
2006 г. увеличился на 0,12, а по отношению к 2007 г. он не изменился. Это
означает, что предприятие финансирует заемный капитал за счет собственного
капитала. Коэффициент обеспеченности оборотных активов собственными средствами
имеет отрицательное значение (как на начало исследуемого периода, так и на
конец периода), хотя и наблюдается тенденция к увеличению данного показателя.
Коэффициент соотношения мобильных и иммобилизованных средств в 2006, 2007 и
2008 гг. составляет 0,72, 0,33, 0,26 п. соответственно. Коэффициент
маневренности собственного капитала отрицательный. Коэффициент обеспеченности
собственными источниками финансирования отрицательный и говорит о том, что
предприятие не использует собственные источники для формирования оборотных
активов.
Коэффициент соотношения чистых оборотных активов и
чистых активов в 2006 г. и 2008 г. отрицателен, составляет -0,02, -0,11, тогда
как в 2007 г. значение показателя составляло 0,01. Это означает, что чистые
активы в 2007 г. на 0,01% состоят из чистых оборотных активов. Плечо
финансового рычага или коэффициент финансового риска в 2007 г. выше норматива,
т.е. капитал предприятия почти на 285 % состоит из заемного. Коэффициент
задолженности (финансового риска), показывающий соотношение заемных и
собственных средств, говорит о том, что собственный капитал у предприятия
отсутствует. Изменение показателя к концу периода в сторону уменьшения,
практически не повышает финансовой устойчивости предприятия. Считается, что
если значение этого коэффициента превысит 1 (100%), то финансовой устойчивости
предприятия достигает критической точки. Оптимальным для западной практики
считается уровень 50%, показатели по нашему предприятию также не соответствуют
этому нормативу. Коэффициент соотношения дебиторской и кредиторской
задолженности в 2008 г. снизился по сравнению с 2007 г. на 1,51, повышение
вызвано увеличением суммы кредиторской задолженности в 2007 г.
ГЛАВА 3. Совершенствование мероприятий для укрепления
финансовой устойчивости предприятия
Проведя анализ финансовой устойчивости предприятия ООО «Фрейт Экспресс»
ему необходима реструктуризация деятельности, направленная на улучшение
финансово-экономической деятельности. Рекомендуем данной организации
рассмотреть структуру их финансового планирования и усилить контроль,
разработать среднесрочную стратегию (сроком от 1 года до 3 лет) организации
направленную на улучшение деятельности.
Рекомендуем также ООО «Фрейт Экспресс» составить план развития
организации, т.е. бизнес-план, направленный на привлечение дополнительных
кредитных средств для реструктуризации деятельности организации.
План кредитного финансирования (бизнес-план) необходим, так как ООО
«Фрейт Экспресс» нуждается в дополнительных оборотных средствах, ему нужен
хороший рывок вперед, чтобы улучшить деятельность и увеличить прибыль. В
качестве мероприятий, способствующих восстановлению финансовой устойчивости и
поддержке эффективной хозяйственной деятельности, рекомендуется использовать
следующее:
- инвентаризация;
- оптимизация дебиторской задолженности;
- снижение издержек на реализацию продукции;
- оптимизация количества персонала;
- совершенствование организации труда.
В целом деятельность предприятия в 2008 году ухудшилась по сравнению с
2007 годом. При правильном планировании и привлечении дополнительных заемных
средств можно добиться значительного улучшения финансово-экономической
деятельности предприятия ООО «Фрейт Экспресс».
Существуют признаки, указывающие на ухудшение положения предприятия.
Важную информацию даёт сопоставление данных финансовых отчётов предприятия с
данными за ряд периодов времени и средними данными по отрасли, а также анализ
бухгалтерского баланса предприятия. О неблагополучии в финансах предприятия
могут говорить изменения в статьях баланса, как со стороны пассивов, так и со
стороны активов. Причём для каждой статьи баланса существуют оптимальные
размеры, и опасным может быть как увеличение, так и уменьшение балансовых сумм,
вообще резкое изменение в структуре баланса. Безусловно, отрицательным является
уменьшение наличности на текущем счёте предприятия. Но и резкое увеличение
также может свидетельствовать о неблагоприятных тенденциях, например, о
снижении возможностей роста и эффективности инвестиций.
Тревожным фактором является повышение относительной доли дебиторской
задолженности в активах предприятия, т.е. долгов покупателей, старение
дебиторских счетов. Это значит, что-либо предприятие проводит неразумную
политику коммерческого кредита по отношению к своим потребителям, либо сами
потребители задерживают платежи. За внешними изменениями статей дебиторской
задолженности может скрываться неблагоприятная концентрация продаж слишком
малому числу покупателей, банкротство клиентов фирмы или уступки клиентам и
т.д.
Для оценки состояния предприятия необходимо проанализировать данные о
материальных запасах. Подозрительно не только увеличение запасов, которое
нередко означает затоваривание, но и резкое их снижение. Последние может
означать перебои в производстве и снабжении и иметь следствием невыполнение
обязательств по поставкам. Всякие резкие изменения в инвестициях в товарно-материальные
запасы говорит о нестабильности производства.
Вообще, необходимо контролировать тенденции ликвидности предприятия, т.е.
его способности выполнить текущие обязательства. Поводом для дополнительных
изысканий должно быть не только снижение ликвидности, но и ее резкое повышение.
Со стороны пассива баланса сигналом неблагополучия могут быть увеличение
задолженности предприятия своим поставщикам и кредиторам, старения кредиторских
счетов, явная замена дебиторской задолженности кредиторской задолженностью.
Более подробный анализ может выявить не благоприятное изменение в
политики кредитования по отношению к предприятию со стороны отдельных
кредиторов и поставщиков. Увеличение за должности служащим, акционерам,
финансовым органам должны служить поводом для беспокойства о несостоятельности.
Статьи счетов о доходах и прибыли предприятия также могут сигнализировать
о благополучной деятельности предприятия. Хорошо, когда повышается объем
продаж, но и подозрителен его быстрый рост. Последнее может означать увеличения
долговых обязательств, повышение напряженности с наличностью. Беспокойство
также может вызвать увеличение накладных расходов и снижение прибыли, если оно
происходит медленнее роста продаж.
Существует три основных подхода к прогнозированию финансового состояния с
позиции «возможного» банкротства предприятия:
а) расчет индекса кредитоспособности;
б) использование системы формализованных и неформализованных
критериев;
в) прогнозирование показателей платежеспособности.
Не все из рассмотренных критериев могут быть рассчитаны непосредственно
по данным бухгалтерской отчётности, нужна дополнительная информация. Что
касается критических значений этих критериев, то они должны быть детализированы
по отраслям и подотраслям, а их разработка может быть выполнена после
накопления определённых статических данных.
Формирование имущества предприятия ООО «Фрейт Экспресс» осуществляться
как за счет собственных, и небольшой части заемных средств, значения которых
отображаются в пассиве баланса.
В заключении сделаем основные выводы по прогнозу основных показателей
деятельности ООО «Фрейт Экспресс» характеризующих изменения финансовой
устойчивости за 2006-2008 года.
В прогнозируемом периоде произойдет небольшое увеличение чистой прибыли
за счет увеличения объемов производства, которые в свою очередь увеличатся за
счет привлечения дополнительных заемных средств.
Рентабельность собственного капитала предприятия будет находиться на
достаточно высоком уровне, что будет свидетельствовать об эффективности его
деятельности.
Уровень заемного капитала увеличится, так как предприятие ООО «Фрейт
Экспресс» привлечет дополнительные заемные средства для пополнения оборотного
капитала.
Уменьшаются сроки погашения дебиторской задолженности, т.е. улучшатся
показатели деловой активности предприятия.
Иными словами мы с помощью цифр можем охарактеризовать финансовую
устойчивость ООО «Фрейт Экспресс». Сопоставление показателей ведется по таблице
сравнения параметров.
Как было выявлено ранее, при помощи анализа и оценки показателей
финансовой устойчивости ООО «Фрейт Экспресс», данный хозяйственный субъект
испытывает некоторые трудности, а именно недостаток дополнительных оборотных
средств.
Также предприятию ООО «Фрейт Экспресс» необходимо
разработать стратегию повышения ликвидности активов, которая будет направлена
на рост стоимости чистых активов (собственного капитала) как необходимого
условия соблюдения стратегического направления по восстановлению финансовой
устойчивости.
Также предприятию ООО «Фрейт Экспресс» необходимо
внедрить стратегию оптимизации структуры капитала, которая направлена на
достижение приемлемого соотношения долга и собственности (что и достигается
ростом стоимости чистых активов), минимизацию издержек на привлеченный капитал
и, в конечном счете, максимизацию рыночной стоимости бизнеса.
Показателем рыночной стабильности предприятия является его способность
успешно развиваться в условиях трансформации внешней и внутренней среды. Для
этого необходимо располагать гибкой структурой финансовых ресурсов и при
возникновении потребности иметь возможность привлекать заемные денежные
средства, т.е. быть кредитоспособным. Кредитоспособность свидетельствует о
потенциале предприятия в своевременном возврате кредитов с процентами при
сохранении благоприятной для предприятия динамикой прибыли. Необходимость
привлечения внешних источников финансирования не всегда связана с
недостаточностью внутренних источников финансирования. Данными источниками, как
известно, являются нераспределенная прибыль и амортизационные отчисления.
Рассматриваемые источники самофинансирования стабильны, но ограничены
стоимостью и сроком использования оборудования, скоростью оборота денежных
средств, темпам реализации продукции, величиной текущих расходов. Поэтому
свободных денег часто (если не всегда) не хватает, и дополнительное их
вливание, направленное на увеличение оборачиваемости активов будет крайне
полезным. Как отмечалось ранее предприятию ООО «Фрейт Экспресс» необходимо
привлечь дополнительные заемные оборотные средства.
Все предприятия рано или поздно, в большей или меньшей степени испытывают
дефицит свободных денежных средств. Как его преодолеть? Одним из решений данной
проблемы может стать получение предприятием кредита в Государственном или
коммерческом банке. Однако обращение в банк за кредитом ещё не гарантирует его
получения. Банк должен быть уверен в финансовой прочности своего клиента.
Специальный отдел банка, ведающий кредитованием бизнеса, рассматривает и
анализирует представляемые предприятием данные (показатели ликвидности,
оборачиваемости, доходности и рентабельности) и делают заключение о возможности
предоставления данному хозяйственному объекту краткосрочного кредита. Данные
показатели рассчитаны во второй главе данной работы.
Как показал ранее проведенный финансовый анализ, рассматриваемое предприятие
имеет реальную возможность рассчитывать на получение краткосрочного кредита под
залог имеющегося у него имущества.
В настоящее время ООО «Фрейт Экспресс» находится в трудном финансовом
положении, имеется дебиторская задолженность. Предприятие старается само
управлять процессом изменения дебиторской задолженности: контролирует состояние
расчетов с покупателями по отсроченным задолженностям. Для того чтобы
обеспечить устойчивое финансовое состояние, т.е. способность своевременно
рассчитываться с государством, поставщиками и другими кредиторами, предприятию
приходится прилагать усилия для поддержания платежеспособности, ликвидности и
кредитоспособности.
Анализ финансового состояния ООО «Фрейт Экспресс» подтверждает
необходимость осуществления специальных мероприятий по поддержке эффективной
хозяйственной деятельности и восстановлению платежеспособности предприятия. В
целях укрепления финансового состояния ООО «Фрейт Экспресс» проводит следующие
мероприятия.
1. Общество рассредоточило активы по различным видам деятельности.
2. Погашение дебиторской задолженности.
. Использование векселей, т.е. ценных бумаг, удостоверяющих
безусловное обязательство векселедержателя.
. Зачеты взаимных требований (клиринг).
5. ООО «Фрейт Экспресс» отражает в отчетности взаимную задолженность в
разрезе сроков ее возникновения, а также показывает длительность погашения
просроченной задолженности.
6. Предприятие проводит реструктуризацию (отсрочку) кредиторской
задолженности перед бюджетом.
. Периодически обновляется программа автоматизации бухгалтерского
учета.
ЗАКЛЮЧЕНИЕ
Финансы предприятий, будучи частью общей, системы финансовых отношений,
отражают процесс образования, распределения и использования доходов на
предприятиях различных отраслей народного хозяйства и тесно связаны с
предпринимательством, поскольку предприятие является формой предпринимательской
деятельности.
В конечном результате анализ финансовой устойчивости предприятия должен
дать руководству предприятия картину его действительного состояния, а лицам,
непосредственно не работающим на данном предприятии, но заинтересованным в его
финансовом состоянии - сведения, необходимые для беспристрастного суждения,
например, о рациональности использования вложенных в предприятие дополнительных
инвестициях и т. п.
Как выяснилось в ходе написания работы, что для точности анализа и оценки
хозяйственной устойчивости предприятия необходимо проанализировать целую группу
показателей. Все существующие на сегодняшний день методы позволяют создать
надежную базу данных для анализа хозяйственной устойчивости деятельности
предприятия.
Анализ финансовой устойчивости предприятия на основе финансовых
коэффициентов позволяет с разных сторон подойти к определению надежности
предприятия. В данной работы мы провели анализ хозяйственной устойчивости
предприятия ООО «Фрейт Экспресс» на основе балансовых данных за 2006-2008 года.
Анализ и оценка хозяйственной устойчивости позволяет спрогнозировать риски по
каждой конкретной сделке и принять меры необходимые по их предотвращению.
В первой главе данной работы были рассмотрены теоретические основы
методологии проведения общего анализа и управления финансовой устойчивостью
деятельности предприятия, которые включает анализ имущественного положения и
анализ финансового положения (оценка рыночной устойчивости, оценка финансовой
устойчивости).
Во второй главе данной работы, было обследовано действующее предприятие
ООО «Фрейт Экспресс» и проведен анализ и оценка финансовой устойчивости
деятельности предприятия. В ходе работы было установлено реальное положение дел
на данном предприятии; выявлены изменения и факторы, влияющие на хозяйственную
устойчивость деятельности предприятия.
В заключение работы можно сделать определенные предложения по повышению
финансовой устойчивости деятельности предприятия ООО «Фрейт Экспресс».
Проведя анализ финансовой устойчивости предприятия ООО «Фрейт Экспресс»
рекомендуем провести реструктуризацию деятельности, направленную на улучшение
деятельности.
Также рекомендуем ООО «Фрейт Экспресс» рассмотреть структуру финансовой устойчивости
и усилить контроль за финансовыми потоками предприятия.
Предприятию необходимо разработать среднесрочную стратегию развития
(сроком от 1 года до 3 лет) направленную на повышение показателей финансовой
устойчивости и на общее улучшение деятельности ООО «Фрейт Экспресс».
Для восстановления финансовой устойчивости рекомендуем ООО «Фрейт
Экспресс» составить план развития организации, т.е. бизнес-план, направленный
на привлечение дополнительных кредитных средств для пополнения оборотного
капитала и реструктуризации деятельности предприятия.
СПИСОК
ИСПОЛЬЗОВАННЫХ ИСТОЧНИКОВ
1. Васильева Л.С. Финансовый анализ: учебник / Л.С.
Васильева, М.П. Петровская. - М.:КНОРУС, 2006. - 544с.
. Алексеева А.И. Комплексный экономический анализ
хозяйственной деятельности: Учебное пособие / А.И. Алексеева, Ю.В.
Васильев, А.В. Малеева, Л.И. Ушвицкий. - М.: Финансы и статистика, 2006. - 672с
. Анализ финансовых показателей деятельности
предприятий. / Под ред. проф. Л.С. Бакунина- СПб.: Книжник, 2006. - 416с.
. Артеменко В.Г. Финансовый анализ: Учебное пособие. /
В.Г. Артеменко, М.В. Белендир. - М.: ДИС НГАЭиУ, 2006. - 128c.
. Барсуков А.В. Финансы предприятия. / А.В. Барсуков,
Г.В. Малыгина. - Новосибирск: Кама-плюс, 2007. - 317с.
. Виниаминов П.Л. Анализ финансового состояния
предприятия. / П.Л. Виниаминов, В.И. Краснова. - Н. Новгород: Балахна-пресс,
2004. - 488с.
. Владимирова Т.А. Анализ финансовой отчетности
предприятия. / Т.А. Владимирова, В.Г. Соколов. - Новосибирск: СИФБД, 2006. -
450с.
. Герасимов Б.И., Комплексный экономический
анализ финансово-хозяйственной деятельности организации:учеб.пособие./ Б.И.
Герасимов, Т.М. Коновалова, С.П. Спиридонов, Н.И. Саталкина. - Тамбов : Изд-во
Тамб. гос. техн. ун-та, 2008. - 160 с.
. Грачев А.В. Анализ и управление финансовой
устойчивостью предприятия: Учебно-практическое пособие./А.В. Грачев. - М.:
Издательство Финпресс, 2002 - 208с
. Дружинин А.И. Управление финансовой устойчивостью. /
А.И. Дружинин, О.Н. Дунаев. - Екатеринбург: ИПК УГТУ, 2005. - 363с.
. Ермоленко В.А. Анализ финансового положения
предприятия: учебное пособие. / В.А. Ермоленко. - СПб.: Книжник, 2006. - 561с.
. Ершова С. А. Анализ и диагностика
финансово-хозяйственной деятельности предприятия: учебное пособие / С.А.
Ершова.- СПбГАСУ. - СПб., 2007. - 155 с.
. Ефимова О.В. Финансовый анализ. / О.В. Ефимова. -
М.: Бухгалтерский учет, 2005. - 208с.
. Журавлев В. В. Анализ хозяйственно-финансовой
деятельности предприятий. Конспект лекций. / В. В. Журавлев, Н. Т. Савруков.
- СПб.: Политехника, 2001. - 127 с.
. Ковалев В.В. Анализ финансового состояния
предприятия. / В.В. Ковалев, В.П. Привалов.- М.: Центр экономики и маркетинга,
2007. - 192с.
. Козлова Е.П., Галанина Е.Н. Финансовый анализ и
аудит. / Е.П. Козлова, Е.Н. Галанина. - М.: Финансы и статистика, 2007. - 285с.
17. Л. Гиляровская. Анализ и оценка финансовой
устойчивости коммерческого предприятия. / Л. Гиляровская, А. Вехорева - СПб:
Питер, 2003. - 256 с.
18. Лапина В.П. Анализ финансовых показателей
деятельности предприятия: практическое пособие. / В.П. Лапина, А.Ю. Мартынов. -
СПб.: Финансист, 2007. - 260с.
. Лиференко Г.Н. Финансовый анализ
предприятия: Учебное пособие / Г.Н. Лиференко.- М: Издательство Экзамен, 2005.
- 160с.
. Лупей Н.А. Методические рекомендации по учету
финансовых результатов деятельности организаций: практическое пособие. / Н.А.
Лупей. - СПб.: Книжник, 2006. - 258с.
. Лысенко Д.В. Комплексный экономический анализ
хозяйственной деятельности: Учебник для вузов/Лысенко Д.В. - М.: ИНФРА-М,
2008.- 320с.
. Нестеров В.О. Финансовый анализ и учет. / В.О.
Нестеров, С.Н. Карпенко. - М.: Финансы и статистика, 2004. - 341с.
. Никольская Э.В. Финансовый анализ. / Э.В.
Никольская, В.Б. Лозинская. - М.: МГАП Мир книги, 2006. - 316с.
. Роговцев И.И. Финансовый анализ. / И.И. Роговцев,
Н.С. Ларионова. - М.: Финансы и статистика, 2007. - 426с.
. Родионова В.М. Финансовая устойчивость предприятия
в условиях инфляции. / В.М. Родионова, М.А. Федотова, А.Ю. Дружинин. - М.:
Литера плюс, 2002. - 265с.
. Савицкая Г.В. Анализ хозяйственной деятельности
предприятия: Учебник. - 5-е изд., перераб. и доп. / Г.В. Савицкая. - М.:
ИНФРА-М, 2009. - 536с.
. Шеремет А.Д. Методика финансового анализа. / А.Д.
Шеремет, Р.С. Сайфуллин. - М.: Инфра-М, 2001. - 512с.
. Шеремет А.Д., Комплексный анализ хозяйственной деятельности.
/ А.Д. Шеремет - М.: Инфра-М, 2006. - 415с.
. Шадрина Г.В. Комплексный экономический анализ
хозяйственной деятельности - Московский международный институт эконометрики,
информатики, финансов и права. / Г.В. Шадрина - М., 2003. - 138 с.
. Чуев И.Н. Комплексный экономический анализ
хозяйственной деятельности: Учебник для вузов. / И.Н. Чуев, Л.Н. Чуева. - М.:
Издательство-торговая корпорация Дашков и Ко, 2006. - 386с.
ПРИЛОЖЕНИЯ
Приложение
1. Схема организационной структуры
Рисунок 2.1. Схема организационной структуры
Приложение 2. Анализ баланса ООО «Фрейт Экспресс» за
2006-2008 г.г.
Таблица 2.1.
|
Наименование статей баланса
|
2006 год тыс. руб.
|
2007 год тыс.
руб.
|
2008 год тыс.
руб.
|
Прирост тыс. руб.
|
Прирост%
|
|
Текущие активы
|
41052,30
|
86005,00
|
83383,00
|
42330,70
|
103,11
|
|
Денежные средства
|
9235,20
|
32204,00
|
5569,00
|
-3666,20
|
-39,70
|
|
Краткосрочные
инвестиции
|
-
|
8 388,00
|
-
|
-
|
-
|
|
Краткосрочная дебиторская
задолженность:})
|
2402,60
|
29441,00
|
58369,00
|
55966,40
|
29,41
|
|
Счета и векселя к получению
|
16,80
|
29101,00
|
21167,00
|
21150,20
|
94,05
|
|
Прочая дебиторская
задолженность
|
2385,80
|
340,00
|
37202,00
|
34816,20
|
145,31
|
|
Товарно-материальные запасы
|
29382,20
|
15469,00
|
17215,00
|
12167,20
|
-41,41
|
|
Сырье, материалы и
комплектующие
|
6630,70
|
11132,00
|
4793,00
|
1837,70
|
-27,72
|
|
Готовая продукция
|
22751,50
|
4337,00
|
12422,00
|
-10329,50
|
-45,40
|
|
Расходы будущих периодов
|
29,80
|
503,00
|
2 230,00
|
2200,20
|
83,22
|
|
Прочие текущие активы
|
2,50
|
-
|
-
|
-2,50
|
-100,00
|
|
Долгосрочные активы
|
56915,70
|
261456,00
|
325026,00
|
268110,30
|
71,07
|
|
Земля, здания и
оборудование
|
31798,90
|
46705,00
|
201000,00
|
168901,10
|
51,15
|
|
Нематериальные активы})
|
41,90
|
119,00
|
2,00
|
39,90
|
-95,23
|
|
Долгосрочные инвестиции
|
-
|
19840,00
|
19841,00
|
19841,00
|
0,00
|
|
Незавершенные инвестиции
|
25074,90
|
194792,00
|
104483,00
|
79408,10
|
36,68
|
|
СУММАРНЫЙ АКТИВ})
|
97968,00
|
347461,00
|
408409,00
|
310441,00
|
36,88
|
|
Текущие обязательства
|
41427,00
|
84296,00
|
97207,00
|
55780,00
|
34,65
|
|
Краткосрочные займы
|
-
|
-
|
35000,00
|
35000,00
|
-
|
|
Кредиторская задолженность
|
41427,00
|
83105,00
|
62207,00
|
20780,00
|
50,16
|
|
Счета и векселя к оплате
|
27977,80
|
38507,00
|
45211,00
|
17233,20
|
61,60
|
|
Налоги к уплате
|
11543,00
|
28959,00
|
3842,00
|
7701,00
|
-66,72
|
|
Дивиденды к
выплате
|
-
|
-
|
3262,00
|
3262,00
|
-
|
|
Прочая кредиторская
задолженность
|
1906,20
|
15639,00
|
9892,00
|
7985,80
|
48,94
|
|
Доходы будущих периодов
|
-
|
1191,00
|
-
|
-
|
-
|
|
Долгосрочные обязательства
|
-
|
12010,00
|
13735,00
|
13735,00
|
-
|
|
Долгосрочные займы
|
-
|
12010,00
|
13735,00
|
13735,00
|
-
|
|
Собственный капитал
|
56541,00
|
251165,00
|
297467,00
|
240926,00
|
26,11
|
|
Акционерный капитал
|
100,00
|
100,00
|
100,00
|
-
|
-
|
|
Резервы и фонд)
|
15,00
|
-
|
15,00
|
40,
|
-
|
|
Добавочный капитал
|
391,60
|
187581,00
|
193903,00
|
193511,40
|
94,58
|
|
Нераспределенная прибыль
|
56034,40
|
63484,00
|
103449,00
|
47414,60
|
84,62
|
|
СУММАРНЫЙ ПАССИВ
|
97968,00
|
347461,00
|
408409,00
|
10441,00
|
316,88
|
Приложение 3. Обобщающие показатели финансовой устойчивости
Таблица 2.6
|
Показатели
|
Норматив
|
2006 г
|
2007г
|
2008г
|
Отклонение 2008 г. от
|
|
|
|
|
|
2006 г
|
2007г
|
|
1
|
2
|
3
|
4
|
5
|
6
|
7
|
|
Коэффициент автономии
(стр.490 / стр.699)
|
>0,5
|
0,58
|
0,72
|
0,73
|
0,15
|
0,01
|
|
Коэффициент финансовой
устойчивости (стр.490 + стр.590) / стр.300
|
>0,7
|
0,58
|
0,76
|
0,76
|
0,18
|
0,00
|
|
Коэффициент финансовой
зависимости (стр.590 + стр.690) / стр.300)
|
<0,5
|
0,42
|
0,28
|
0,27
|
-0,15
|
|
Коэффициент финансирования
(стр. 590 / (стр.590 + стр.690)
|
> 1
|
0,00
|
0,12
|
0,12
|
0,12
|
0,00
|
|
Коэффициент инвестирования
(стр.490 / стр.190
|
>1.
|
0,99
|
0,96
|
0,92
|
-0,08
|
-0,05
|
|
Коэффициент постоянного
актива (стр.190 / стр.490)
|
<1
|
1,01
|
1,04
|
1,09
|
0,09
|
0,05
|
|
Коэффициент маневренности
(стр.490 - стр.190) / стр.490
|
0,2:0,5
|
-0,01
|
-0,04
|
-0,09
|
-0,09
|
-0,05
|
|
Коэффициент обеспеченности
оборотных активов собственными средствами (стр.490 - стр.190) / стр.290
|
0, 1
|
-0,01
|
-0,12
|
-0,33
|
-0,32
|
-0,21
|
|
Коэффициент соотношения
мобильных и иммобилизованных средств (стр.290 / стр.190)
|
Нет
|
0,72
|
0,33
|
0,26
|
-0,46
|
-0,07
|
|
Коэффициент соотношения
чистых оборотных активов и чистых активов (стр.290 - стр.220 - стр.244
-стр.252 - стр.465 - стр.475 - стр.610 - стр.620 - стр.630 - стр.660) /
((стр.190 + стр.290 - стр.220 - стр.244) -(стр.450 + стр.510 + стр.520 +
стр.610 + стр.620 + стр.630 + стр.660))
|
Нет
|
-0,02
|
0,01
|
-0,11
|
-0,10
|
-0,12
|
|
Плечо финансового рычага
или коэффициент финансового риска (стр.590+стр.690) / стр.490
|
< 1
|
0,73
|
2,85
|
0,05
|
-0,69
|
-2,81
|
|
Коэффициент соотношения
кредиторской и дебиторской задолженностей (стр.620/(стр.230 + стр.240))
|
Нет
|
-
|
2,85
|
1,34
|
-
|
-1,51
|
|
Коэффициент соотношения
оборотных активов с собственным капиталом (стр.290 / стр.490)
|
0,2:0,7
|
0,73
|
0,34
|
0,28
|
-0,45
|
-0,06
|
Приложение 4.
Бухгалтерский баланс. Отчет о прибылях и убытках
|
БУХГАЛТЕРСКИЙ БАЛАНС
|
|
Коды
|
|
За 2006
год.
|
|
форма №1 по ОКУД
|
0710001
|
|
Организация ООО
«Фрейт Экспресс»
|
|
Дата (год, месяц, число)
|
|
|
|
|
Отрасль (вид
деятельности) Организация перевозки грузов
|
|
По ОКПО
|
|
|
Организационно-правовая
форма Общество с ограниченной ответственностью
|
|
По ОКОНХ
|
|
|
Орган управления
имуществом
|
|
По КОПФ
|
|
|
|
Единица измерения тыс.
руб.
|
|
По ОКПО
|
|
|
|
По СОЕЙ
|
|
|
Адрес 40003, Россия,
г. Волгоград, ул. Ш. Усманова, д.74
|
|
Контрольная сумма
|
|
|
АКТИВ Наименование
показателя
|
Код строки
|
На начало года
|
На конец периода
|
|
Нематериальные активы
(04,05)
|
110
|
15,10
|
41,90
|
|
организационные расходы
|
111
|
15,10
|
41,90
|
|
патенты, лицензии,
товарные знаки
|
112
|
|
|
|
Основные средства
(01,02,03)
|
120
|
9 172,80
|
31 798,90
|
|
земельные участки и прир.
объекты
|
121
|
|
|
|
здания, оборудование и пр.
|
122
|
|
1 020,70
|
|
Незавершенное строительство
(07,08,61)
|
130
|
15,30
|
25 074,90
|
|
Долгосрочные финансовые
вложения (06,82)
|
140
|
|
|
|
инвестиции в дочерние
общества
|
141
|
|
|
|
инвестиции в зависимые
общества
|
142
|
|
|
|
инвестиции в другие
организации
|
143
|
|
|
|
займы (более 12 мес.)
|
144
|
|
|
|
прочие долгосрочные фин.
вложения
|
145
|
|
|
|
Прочие внеоборотные активы
|
150
|
|
|
|
ИТОГО по разделу I
|
190
|
9 203,20
|
56 915,70
|
|
Запасы
|
210
|
3 541,20
|
29 412,00
|
|
сырье, материалы и др.
аналог. ценности (10,15,16)
|
211
|
|
5 999,10
|
|
животные на выращивании и
откорме (11)
|
212
|
|
|
|
малоценные и
быстроизнашивающиеся предметы (12,13,16)
|
213
|
56,50
|
631,60
|
|
затраты в незавершенном
производстве (20,21,23,29,30,36,44)
|
214
|
|
|
|
готовая продукция и товары
для перепродажи (40,41)
|
215
|
3 482,80
|
22 751,50
|
|
товары отгруженные (45)
|
216
|
|
|
|
расходы будущих периодов
(31)
|
217
|
1,90
|
29,80
|
|
прочие запасы и затраты
|
218
|
|
|
|
НДС по приобретенным
ценностям (19)
|
220
|
3 316,30
|
1 115,80
|
|
Дебиторская задолженность
(более чем 12 мес.)
|
230
|
|
|
|
покупатели и заказчики
(62,76,82)
|
231
|
|
|
|
векселя к получению (62)
|
232
|
|
|
|
задолженность дочерних и
зависимых общества (78)
|
233
|
|
|
|
авансы выданные (61)
|
234
|
|
|
|
прочие дебиторы
|
235
|
|
|
|
Дебиторская задолженность
(в течение 12 мес.)
|
240
|
649,70
|
1 286,80
|
|
покупатели и заказчики
(62,76,82)
|
241
|
640,00
|
16,80
|
|
векселя к получению (62)
|
242
|
|
|
|
задолженность дочерних и
зависимых обществ (78)
|
243
|
|
|
|
задолженность участников
по взносам в уставный капитал (75)
|
244
|
|
|
|
авансы выданные (61)
|
245
|
|
|
|
прочие дебиторы
|
246
|
9,70
|
1 270,00
|
|
Краткосрочные финансовые
вложения (56,58,82)
|
250
|
|
|
|
инвестиции в зависимые
общества
|
251
|
|
|
|
собственные акции,
выкупленные у акционеров
|
252
|
|
|
|
прочие краткосрочные
финансовые вложения
|
253
|
|
|
|
Денежные средства
|
260
|
2 914,40
|
9 235,20
|
|
касса (50)
|
261
|
0,40
|
0,20
|
|
расчетные счета (51)
|
262
|
2 914,00
|
463,10
|
|
валютные счета (52)
|
263
|
|
8 745,00
|
|
прочие денежные средства
(55,56,57)
|
264
|
|
26,90
|
|
Прочие оборотные активы
|
270
|
|
2,50
|
|
ИТОГО по разделу II
|
290
|
10 421,60
|
41 052,30
|
|
Непокрытые убытки прошлых
лет (88)
|
310
|
810,80
|
|
|
Непокрытый убыток отчетного
года
|
320
|
X
|
|
|
ИТОГО по разделу III
|
390
|
810,80
|
|
|
БАЛАНС
|
399
|
20 435,60
|
97 968,00
|
|
ПАССИВ Наименование
показателя
|
Код строки
|
На начало года
|
На конец периода
|
|
Уставный капитал (85)
|
410
|
100,00
|
100,00
|
|
Добавочный капитал (87)
|
420
|
|
391,60
|
|
Резервный капитал (86)
|
430
|
|
15,00
|
|
резервные фонды в
соответствии с законод.
|
431
|
|
|
|
резервные фонды в
соответствии с уставом
|
432
|
|
|
|
Фонды накопления (88)
|
440
|
|
|
|
Фонд социальной сферы (88)
|
450
|
|
|
|
Целевые финансирование и
поступления (96)
|
460
|
|
|
|
Нераспределенная прибыль
прошлых лет (98)
|
470
|
|
|
|
Нераспределенная прибыль
отчетного года
|
480
|
X
|
56 034,40
|
|
ИТОГО по разделу IV
|
490
|
100,00
|
56 541,00
|
|
Долгосрочные заемные
средства (92,95)
|
510
|
|
|
|
кредиты банков (более чем
12 мес.)
|
511
|
|
|
|
прочие займы (более чем 12
мес.)
|
512
|
|
|
|
Прочие долгосрочные пассивы
|
520
|
|
|
|
ИТОГО по разделу V
|
590
|
|
|
|
Краткосрочные заемные
средства (90,94)
|
610
|
|
|
|
кредиты банков (в течение
12 мес.)
|
611
|
|
|
|
прочие займы (в течение 12
мес.)
|
612
|
|
|
|
Кредиторская задолженность
|
620
|
20 335,60
|
41 427,00
|
|
поставщики и подрядчики
(60,76)
|
621
|
19 104,30
|
27 977,80
|
|
векселя к уплате (60)
|
622
|
|
|
|
задолженность перед
дочерними общества (78)
|
623
|
|
|
|
по оплате труда (70)
|
624
|
17,30
|
242,20
|
|
по социальному страхованию
и обеспечению (69)
|
625
|
15,90
|
140,40
|
|
задолженность перед
бюджетом (68)
|
626
|
759,60
|
11 402,60
|
|
авансы полученные (64)
|
627
|
|
|
|
прочие кредиторы
|
628
|
438,50
|
1 664,00
|
|
Расчеты по дивидендам (75)
|
630
|
|
|
|
Доходы будущих периодов
(83)
|
640
|
|
|
|
Фонды потребления (88)
|
650
|
|
|
|
Резервы предстоящих
расходов и платежей (89)
|
660
|
|
|
|
Прочие краткосрочные пассивы
|
670
|
|
|
|
ИТОГО по разделу VI
|
690
|
20 335,60
|
41 427,00
|
|
БАЛАНС
|
699
|
20 435,60
|
97 968,00
|
|
ОТЧЕТ о ПРИБЫЛЯХ и УБЫТКАХ
|
|
Коды
|
|
За 2006
год.
|
|
форма №2 по ОКУД
|
0710002
|
|
Организация ООО
«Фрейт Экспресс»
|
|
Дата (год, месяц, число)
|
|
По ОКПО
|
|
|
Организационно-правовая
форма Общество с ограниченной ответственностью
|
|
По ОКОНХ
|
|
|
Орган управления
имуществом
|
|
По КОПФ
|
|
|
|
Единица измерения тыс.
руб.
|
|
По ОКПО
|
|
|
|
По СОЕЙ
|
|
|
Адрес 400003, Россия,
г. Волгоград, ул. Ш. Усманова, д.74
|
|
Контрольная сумма
|
|
|
|
|
|
|
|
|
|
|
|
Наименование показателя
|
Код строки
|
За отчетный период
|
За аналог. период
прошлого года
|
|
Выручка (нетто) от
реализации
|
010
|
133 320,80
|
6 025,10
|
|
Себестоимость реализации
|
020
|
56 590,30
|
6 443,00
|
|
Коммерческие расходы
|
030
|
5 808,30
|
179,10
|
|
Управленческие расходы
|
040
|
|
|
|
Прибыль (убыток) от
реализации
|
050
|
70 922,20
|
-597,00
|
|
Проценты к получению
|
060
|
|
|
|
Проценты к уплате
|
070
|
|
|
|
Доходы от участия в других
организациях
|
080
|
|
|
|
Прочие операционные доходы
|
090
|
40 641,60
|
|
|
Прочие операционные расходы
|
100
|
41 537,20
|
|
|
Прибыль (убыток) от
фин.-хоз. деятельности
|
110
|
70 026,60
|
-597,00
|
|
Прочие внереализационные
доходы
|
120
|
121,00
|
|
|
Прочие внереализационные
расходы
|
130
|
258,20
|
213,80
|
|
Прибыль (убыток)
отчетного периода
|
140
|
69 889,40
|
-810,80
|
|
Налог на прибыль
|
150
|
10 567,10
|
|
|
Отвлеченные средства
|
160
|
117,40
|
|
|
Нераспр. прибыль
(убытки) отчетного периода
|
170
|
59 204,90
|
-810,80
|
|
БУХГАЛТЕРСКИЙ БАЛАНС
|
|
Коды
|
|
За 2007
год.
|
|
форма №1 по ОКУД
|
0710001
|
|
Организация ООО
«Фрейт Экспресс»
|
|
Дата (год, месяц, число)
|
|
|
|
|
Отрасль (вид
деятельности) Организация перевозки грузов
|
|
По ОКПО
|
|
|
Организационно-правовая
форма Общество с ограниченной ответственностью
|
|
По ОКОНХ
|
|
|
Орган управления
имуществом
|
|
По КОПФ
|
|
|
|
Единица измерения тыс.
руб.
|
|
По ОКПО
|
|
|
|
По СОЕЙ
|
|
|
Адрес 400003, Россия,
г. Волгоград, ул. Ш. Усманова, д.74
|
|
Контрольная сумма
|
|
|
АКТИВ Наименование
показателя
|
Код строки
|
На начало года
|
На конец периода
|
|
I. ВНЕОБОРОТНЫЕ АКТИВЫ
|
|
|
|
|
Нематериальные активы
(04,05)
|
110
|
42,00
|
119,00
|
|
патенты, лицензии,
товарные знаки
|
111
|
42,00
|
119,00
|
|
организационные расходы
|
112
|
|
|
|
деловая репутация
организации
|
113
|
|
|
|
Основные средства
(01,02,03)
|
120
|
31 799,00
|
46 705,00
|
|
земельные участки и прир.
объекты
|
121
|
|
|
|
здания, машины и
оборудование
|
122
|
27 770,00
|
46 705,00
|
|
Незавершенное строительство
(07,08,16,61)
|
130
|
25 075,00
|
194 792,00
|
|
Доходные вложения в
материальные ценности (03)
|
135
|
|
|
|
имущество для передачи в
лизинг
|
136
|
|
|
|
имущество, предоставляемое
по договору проката
|
137
|
|
|
|
Долгосрочные финансовые
вложения (06,82)
|
140
|
|
19 840,00
|
|
инвестиции в дочерние
общества
|
141
|
|
|
|
инвестиции в зависимые
общества
|
142
|
|
|
|
инвестиции в другие
организации
|
143
|
|
19 840,00
|
|
займы (более 12 мес.)
|
144
|
|
|
|
прочие долгосрочные
финансовые вложения
|
145
|
|
|
|
Прочие внеоборотные активы
|
150
|
|
|
|
ИТОГО по разделу I
|
190
|
56 916,00
|
261 456,00
|
|
II. ОБОРОТНЫЕ АКТИВЫ
|
|
|
|
|
Запасы
|
210
|
29 412,00
|
15 972,00
|
|
сырье, материалы и др.
аналог. ценности (10,12,13,16)
|
211
|
6 631,00
|
11 132,00
|
|
животные на выращивании и
откорме (11)
|
212
|
|
|
|
затраты в незавершенном
производстве (20,21,23,29,30,36,44)
|
213
|
|
|
|
готовая продукция и товары
для перепродажи (16,40,41)
|
214
|
22 751,00
|
4 337,00
|
|
товары отгруженные (45)
|
215
|
|
|
|
расходы будущих периодов
(31)
|
216
|
30,00
|
503,00
|
|
прочие запасы и затраты
|
217
|
|
|
|
НДС по приобретенным
ценностям (19)
|
220
|
1 118,00
|
317,00
|
|
Дебиторская задолженность
(более чем 12 мес.)
|
230
|
|
|
|
покупатели и заказчики
(62,76,82)
|
231
|
|
|
|
векселя к получению (62)
|
232
|
|
|
|
задолженность дочерних и
зависимых общества (78)
|
233
|
|
|
|
авансы выданные (61)
|
234
|
|
|
|
прочие дебиторы
|
235
|
|
|
|
Дебиторская задолженность
(в течение 12 мес.)
|
240
|
1 287,00
|
29 124,00
|
|
покупатели и заказчики
(62,76,82)
|
241
|
17,00
|
29 101,00
|
|
векселя к получению (62)
|
242
|
|
|
|
задолженность дочерних и
зависимых обществ (78)
|
243
|
|
|
|
задолженность участников
по взносам (75)
|
244
|
|
|
|
авансы выданные (61)
|
245
|
|
|
|
прочие дебиторы
|
246
|
1 270,00
|
23,00
|
|
Краткосрочные финансовые
вложения (56,58,82)
|
250
|
|
8 388,00
|
|
займы, предоставленные на
срок менее 12 мес.
|
251
|
|
8 388,00
|
|
собственные акции,
выкупленные у акционеров
|
252
|
|
|
|
прочие краткосрочные
финансовые вложения
|
253
|
|
|
|
Денежные средства
|
260
|
9 235,00
|
32 204,00
|
|
касса (50)
|
261
|
|
10,00
|
|
расчетные счета (51)
|
262
|
463,00
|
1 476,00
|
|
валютные счета (52)
|
263
|
8 745,00
|
30 671,00
|
|
прочие денежные средства
(55,56,57)
|
264
|
27,00
|
47,00
|
|
Прочие оборотные активы
|
270
|
|
|
|
ИТОГО по разделу II
|
290
|
41 052,00
|
86 005,00
|
|
БАЛАНС
|
300
|
97 968,00
|
347 461,00
|
|
ПАССИВ Наименование показателя
|
Код строки
|
На начало года
|
На конец периода
|
|
III. КАПИТАЛ И РЕЗЕРВЫ
|
|
|
|
|
Уставный капитал (85)
|
410
|
100,00
|
100,00
|
|
Добавочный капитал (87)
|
420
|
392,00
|
187 581,00
|
|
Резервный капитал (86)
|
430
|
15,00
|
|
|
резервы в соответствии с
законодательством
|
431
|
|
|
|
резервы в соответствии с
уч. документами
|
432
|
15,00
|
|
|
Фонд социальной сферы (88)
|
440
|
|
|
|
Целевые финансирование и
поступления (96)
|
450
|
|
|
|
Нераспределенная прибыль
прошлых лет (88)
|
460
|
56 034,00
|
|
|
Непокрытый убыток прошлых
лет (88)
|
465
|
|
|
|
Нераспределенная прибыль
отчетного года (88)
|
470
|
X
|
63 484,00
|
|
Непокрытый убыток отчетного
года (88)
|
475
|
X
|
|
|
ИТОГО по разделу III
|
490
|
56 541,00
|
251 165,00
|
|
IV. ДОЛГОСРОЧНЫЕ
ОБЯЗАТЕЛЬСТВА
|
|
|
|
|
Займы и кредиты (92,95)
|
510
|
|
12 000,00
|
|
кредиты банков (более чем
12 мес.)
|
511
|
|
|
|
займы (более чем 12 мес.)
|
512
|
|
12 000,00
|
|
Прочие долгосрочные
обязательства
|
520
|
|
|
|
ИТОГО по разделу IV
|
590
|
|
12 000,00
|
|
IV. КРАТКОСРОЧНЫЕ
ОБЯЗАТЕЛЬСТВА
|
|
|
|
|
Займы и кредиты (90,94)
|
610
|
|
|
|
кредиты банков (в течение
12 мес.)
|
611
|
|
|
|
займы (в течение 12 мес.)
|
612
|
|
|
|
Кредиторская задолженность
|
620
|
41 427,00
|
83 105,00
|
|
поставщики и подрядчики
(60,76)
|
621
|
27 980,00
|
38 507,00
|
|
векселя к уплате (60)
|
622
|
|
|
|
задолженность перед
дочерними обществами (78)
|
623
|
|
|
|
задолженность перед
персоналом (70)
|
624
|
242,00
|
5 101,00
|
|
задолженность перед
внебюджетными фондами (69)
|
625
|
140,00
|
253,00
|
|
задолженность перед
бюджетом (68)
|
626
|
11 403,00
|
28 706,00
|
|
авансы полученные (64)
|
627
|
|
|
|
прочие кредиторы
|
628
|
1 662,00
|
10 538,00
|
|
Задолженность участникам
(75)
|
630
|
|
|
|
Доходы будущих периодов
(83)
|
640
|
|
1 191,00
|
|
Резервы предстоящих
расходов и платежей (89)
|
650
|
|
|
|
Прочие краткосрочные обязательства
|
660
|
|
|
|
ИТОГО по разделу V
|
690
|
41 427,00
|
84 296,00
|
|
БАЛАНС
|
97 968,00
|
347 461,00
|
|
ОТЧЕТ о ПРИБЫЛЯХ и УБЫТКАХ
|
|
Коды
|
|
За 2007
год.
|
|
форма №2 по ОКУД
|
0710002
|
|
Организация ООО
«Фрейт Экспресс»
|
|
Дата (год, месяц, число)
|
|
|
|
|
Отрасль (вид деятельности)
Организация перевозки грузов
|
|
По ОКПО
|
|
|
Организационно-правовая
форма Общество с ограниченной ответственностью
|
|
По ОКОНХ
|
|
|
Орган управления
имуществом
|
|
По КОПФ
|
|
|
|
Единица измерения тыс.
руб.
|
|
По ОКПО
|
|
|
|
По СОЕЙ
|
|
|
Адрес 400003, Россия,
г. Волгоград, ул. Ш. Усманова, д.74
|
|
Контрольная сумма
|
|
|
|
|
|
|
|
|
|
|
|
|
|
|
Наименование показателя
|
Код строки
|
За отчетный период
|
За аналог. период прошлого года
|
|
I. Доходы и расходы от
обычной деятельности
|
|
|
|
|
Выручка от продажи
продукции
|
010
|
519 033,77
|
133 320,80
|
|
от продажи
|
011
|
502 715,34
|
|
|
012
|
16 318,43
|
|
|
013
|
|
|
|
Себестоимость продукции
|
020
|
236 799,91
|
56 590,30
|
|
проданной
|
021
|
221 352,25
|
|
|
022
|
15 447,66
|
|
|
023
|
|
|
|
Валовая прибыль
|
029
|
282 233,86
|
76 730,50
|
|
Коммерческие расходы
|
030
|
22 425,07
|
5 808,30
|
|
Управленческие расходы
|
040
|
|
|
|
Прибыль (убыток) от продаж
|
050
|
259 808,79
|
70 922,20
|
|
II. Операционные доходы и
расходы
|
|
|
|
|
Проценты к получению
|
060
|
2 738,80
|
|
|
Проценты к уплате
|
070
|
|
|
|
Доходы от участия в других
организациях
|
080
|
84,57
|
|
|
Прочие операционные доходы
|
090
|
4 545,82
|
40 641,60
|
|
Прочие операционные расходы
|
100
|
9 379,71
|
41 537,20
|
|
III. Внереализационные
доходы и расходы
|
|
|
|
|
Внереализационные доходы
|
120
|
3 006,55
|
3,60
|
|
Внереализационные расходы
|
130
|
3 803,27
|
258,20
|
|
Прибыль (убыток) до
налогообложения
|
140
|
257 001,55
|
69 772,00
|
|
Налог на прибыль
|
150
|
39 023,67
|
10 567,10
|
|
Прибыль (убыток) от обычной
деятельности
|
160
|
217 977,88
|
59 204,90
|
|
IV. Чрезвычайные доходы и
расходы
|
|
|
|
|
Чрезвычайные доходы
|
170
|
170,11
|
|
|
Чрезвычайные расходы
|
180
|
7,98
|
|
|
Чистая прибыль
|
190
|
218 140,01
|
59 204,90
|
|
БУХГАЛТЕРСКИЙ БАЛАНС
|
|
Коды
|
|
За 2008
год.
|
|
форма №1 по ОКУД
|
0710001
|
|
Организация ООО
«Фрейт Экспресс»
|
|
Дата (год, месяц, число)
|
|
|
|
|
Отрасль (вид
деятельности) Организация перевозки грузов
|
|
По ОКПО
|
|
|
Организационно-правовая
форма Общество с ограниченной ответственностью
|
|
По ОКОНХ
|
|
|
Орган управления
имуществом
|
|
По КОПФ
|
|
|
|
Единица измерения тыс.
руб.
|
|
По ОКПО
|
|
|
|
По СОЕЙ
|
|
|
Адрес 400003, Россия,
г. Волгоград, ул. Ш. Усманова, д.74
|
|
Контрольная сумма
|
|
|
|
|
|
|
|
|
|
|
|
АКТИВ Наименование показателя
|
Код строки
|
На начало года
|
На конец периода
|
|
I. ВНЕОБОРОТНЫЕ АКТИВЫ
|
|
|
|
|
Нематериальные активы
(04,05)
|
110
|
119,00
|
2,00
|
|
патенты, лицензии,
товарные знаки
|
111
|
119,00
|
2,00
|
|
организационные расходы
|
112
|
|
|
|
деловая репутация
организации
|
113
|
|
|
|
Основные средства
(01,02,03)
|
120
|
46 705,00
|
200 700,00
|
|
земельные участки и прир.
объекты
|
121
|
|
|
|
здания, машины и
оборудование
|
122
|
46 705,00
|
200 700,00
|
|
Незавершенное строительство
(07,08,16,61)
|
130
|
194 792,00
|
104 483,00
|
|
Доходные вложения в
материальные ценности (03)
|
135
|
|
|
|
имущество для передачи в
лизинг
|
136
|
|
|
|
имущество, предоставляемое
по договору проката
|
137
|
|
|
|
Долгосрочные финансовые
вложения (06,82)
|
140
|
19 840,00
|
19 841,00
|
|
инвестиции в дочерние
общества
|
141
|
|
|
|
инвестиции в зависимые
общества
|
142
|
|
|
|
инвестиции в другие
организации
|
143
|
19 840,00
|
19 841,00
|
|
займы (более 12 мес.)
|
144
|
|
|
|
прочие долгосрочные
финансовые вложения
|
145
|
|
|
|
Прочие внеоборотные активы
|
150
|
|
|
|
ИТОГО по разделу I
|
190
|
261 456,00
|
325 026,00
|
|
II. ОБОРОТНЫЕ АКТИВЫ
|
|
|
|
|
Запасы
|
210
|
15 972,00
|
19 445,00
|
|
сырье, материалы и др.
аналог. ценности (10,12,13,16)
|
211
|
11 132,00
|
4 793,00
|
|
животные на выращивании и
откорме (11)
|
212
|
|
|
|
затраты в незавершенном
производстве (20,21,23,29,30,36,44)
|
213
|
|
|
|
готовая продукция и товары
для перепродажи (16,40,41)
|
214
|
4 337,00
|
12 422,00
|
|
товары отгруженные (45)
|
215
|
|
|
|
расходы будущих периодов
(31)
|
216
|
503,00
|
2 230,00
|
|
прочие запасы и затраты
|
217
|
|
|
|
НДС по приобретенным
ценностям (19)
|
220
|
317,00
|
14 514,00
|
|
Дебиторская задолженность
(более чем 12 мес.)
|
230
|
|
|
|
покупатели и заказчики
(62,76,82)
|
231
|
|
|
|
векселя к получению (62)
|
232
|
|
|
|
задолженность дочерних и
зависимых общества (78)
|
233
|
|
|
|
авансы выданные (61)
|
234
|
|
|
|
прочие дебиторы
|
235
|
|
|
|
Дебиторская задолженность
(в течение 12 мес.)
|
240
|
29 124,00
|
43 855,00
|
|
покупатели и заказчики
(62,76,82)
|
241
|
29 101,00
|
21 167,00
|
|
векселя к получению (62)
|
242
|
|
|
|
задолженность дочерних и
зависимых обществ (78)
|
243
|
|
|
|
задолженность участников
по взносам (75)
|
244
|
|
|
|
авансы выданные (61)
|
245
|
|
14,00
|
|
прочие дебиторы
|
246
|
23,00
|
22 674,00
|
|
Краткосрочные финансовые вложения
(56,58,82)
|
250
|
8 388,00
|
|
|
займы, предоставленные на
срок менее 12 мес.
|
251
|
8 388,00
|
|
|
собственные акции,
выкупленные у акционеров
|
252
|
|
|
|
прочие краткосрочные
финансовые вложения
|
253
|
|
|
|
Денежные средства
|
260
|
32 204,00
|
5 569,00
|
|
касса (50)
|
261
|
10,00
|
6,00
|
|
расчетные счета (51)
|
262
|
1 476,00
|
4 056,00
|
|
валютные счета (52)
|
263
|
30 671,00
|
1 507,00
|
|
прочие денежные средства
(55,56,57)
|
264
|
47,00
|
|
|
Прочие оборотные активы
|
270
|
|
|
|
ИТОГО по разделу II
|
290
|
86 005,00
|
83 383,00
|
|
БАЛАНС
|
300
|
347 461,00
|
408 409,00
|
|
|
|
|
|
|
|
|
ПАССИВ Наименование показателя
|
Код строки
|
На начало года
|
На конец периода
|
|
III. КАПИТАЛ И РЕЗЕРВЫ
|
|
|
|
|
Уставный капитал (85)
|
410
|
100,00
|
100,00
|
|
Добавочный капитал (87)
|
420
|
187 581,00
|
193 903,00
|
|
Резервный капитал (86)
|
430
|
15,00
|
15,00
|
|
резервы в соответствии с
законодательством
|
431
|
|
|
|
резервы в соответствии с
уч. документами
|
432
|
15,00
|
15,00
|
|
Фонд социальной сферы (88)
|
440
|
|
|
|
Целевые финансирование и
поступления (96)
|
450
|
|
|
|
Нераспределенная прибыль
прошлых лет (88)
|
460
|
63 484,00
|
46 394,00
|
|
Непокрытый убыток прошлых
лет (88)
|
465
|
|
|
|
Нераспределенная прибыль
отчетного года (88)
|
470
|
X
|
60 893,00
|
|
Непокрытый убыток отчетного
года (88)
|
475
|
X
|
3 838,00
|
|
ИТОГО по разделу III
|
490
|
251 180,00
|
297 467,00
|
|
IV. ДОЛГОСРОЧНЫЕ
ОБЯЗАТЕЛЬСТВА
|
|
|
|
|
Займы и кредиты (92,95)
|
510
|
12 000,00
|
13 735,00
|
|
кредиты банков (более чем
12 мес.)
|
511
|
|
|
|
займы (более чем 12 мес.)
|
512
|
12 000,00
|
13 735,00
|
|
Прочие долгосрочные
обязательства
|
520
|
|
|
|
ИТОГО по разделу IV
|
590
|
12 000,00
|
13 735,00
|
|
|
IV. КРАТКОСРОЧНЫЕ
ОБЯЗАТЕЛЬСТВА
|
|
|
|
|
|
Займы и кредиты (90,94)
|
|
35 000,00
|
|
|
кредиты банков (в течение
12 мес.)
|
611
|
|
35 000,00
|
|
|
займы (в течение 12 мес.)
|
612
|
|
|
|
|
Кредиторская задолженность
|
620
|
83 090,00
|
58 945,00
|
|
|
поставщики и подрядчики
(60,76)
|
621
|
38 507,00
|
45 211,00
|
|
|
векселя к уплате (60)
|
622
|
|
|
|
|
задолженность перед
дочерними обществами (78)
|
623
|
|
|
|
|
задолженность перед
персоналом (70)
|
624
|
5 101,00
|
8 771,00
|
|
|
задолженность перед
внебюджетными фондами (69)
|
625
|
253,00
|
691,00
|
|
|
задолженность перед
бюджетом (68)
|
626
|
28 706,00
|
3 151,00
|
|
|
авансы полученные (64)
|
627
|
|
|
|
|
прочие кредиторы
|
628
|
10 523,00
|
1 121,00
|
|
|
Задолженность участникам
(75)
|
630
|
|
3 262,00
|
|
|
Доходы будущих периодов
(83)
|
640
|
1 191,00
|
|
|
|
Резервы предстоящих
расходов и платежей (89)
|
650
|
|
|
|
|
Прочие краткосрочные
обязательства
|
660
|
|
|
|
|
ИТОГО по разделу V
|
690
|
84 281,00
|
97 207,00
|
|
|
БАЛАНС
|
699
|
347 461,00
|
408 409,00
|
|
|
ОТЧЕТ о ПРИБЫЛЯХ и УБЫТКАХ
|
|
Коды
|
|
За 2008
год.
|
|
форма №2 по ОКУД
|
0710002
|
|
Организация ООО
«Фрейт Экспресс»
|
|
Дата (год, месяц, число)
|
|
|
|
|
Отрасль (вид
деятельности) Организация перевозки грузов
|
|
По ОКПО
|
|
|
Организационно-правовая
форма Общество с ограниченной ответственностью
|
|
По ОКОНХ
|
|
|
Орган управления
имуществом
|
|
По КОПФ
|
|
|
|
Единица измерения тыс.
руб.
|
|
По ОКПО
|
|
|
|
По СОЕЙ
|
|
|
Адрес 400003, Россия,
г. Волгоград, ул. Ш. Усманова, д.74
|
|
Контрольная сумма
|
|
|
|
|
|
|
|
|
|
|
|
|
|
|
|
Наименование показателя
|
Код строки
|
За отчетный период
|
За аналог. период
прошлого года
|
|
I. Доходы и расходы от
обычной деятельности
|
|
|
|
|
Выручка от продажи
продукции
|
010
|
296 582,00
|
519 033,77
|
|
от продажи
|
011
|
278 326,00
|
502 715,34
|
|
012
|
18 256,00
|
16 318,43
|
|
013
|
|
|
|
Себестоимость продукции
|
020
|
195 808,00
|
236 799,91
|
|
проданной
|
021
|
176 066,00
|
221 352,25
|
|
022
|
19 742,00
|
15 447,66
|
|
023
|
|
|
|
Валовая прибыль
|
029
|
100 774,00
|
282 233,86
|
|
Коммерческие расходы
|
030
|
24 455,00
|
22 425,07
|
|
Управленческие расходы
|
040
|
|
|
|
Прибыль (убыток) от продаж
|
050
|
76 319,00
|
259 808,79
|
|
II. Операционные доходы и
расходы
|
|
|
|
|
Проценты к получению
|
060
|
942,00
|
2 738,80
|
|
Проценты к уплате
|
070
|
3 400,00
|
|
|
Доходы от участия в других
организациях
|
080
|
285,00
|
84,57
|
|
Прочие операционные доходы
|
090
|
5 030,00
|
4 545,82
|
|
Прочие операционные расходы
|
100
|
10 370,00
|
9 379,71
|
|
III. Внереализационные
доходы и расходы
|
|
|
|
|
Внереализационные доходы
|
120
|
13 099,00
|
3 006,55
|
|
Внереализационные расходы
|
130
|
6 026,00
|
3 803,27
|
|
Прибыль (убыток) до
налогообложения
|
140
|
75 879,00
|
257 001,55
|
|
Налог на прибыль
|
150
|
15 021,00
|
39 023,67
|
|
Прибыль (убыток) от обычной
деятельности
|
160
|
60 858,00
|
217 977,88
|
|
IV. Чрезвычайные доходы и
расходы
|
|
|
|
|
Чрезвычайные доходы
|
170
|
36,00
|
170,11
|
|
Чрезвычайные расходы
|
180
|
|
7,98
|
|
Чистая прибыль
|
190
|
60 894,00
|
218 140,01
|