Проектирование комбината по переработке молочной продукции

  • Вид работы:
    Дипломная (ВКР)
  • Предмет:
    Другое
  • Язык:
    Русский
    ,
    Формат файла:
    MS Word
    1020,87 kb
  • Опубликовано:
    2011-10-23
Вы можете узнать стоимость помощи в написании студенческой работы.
Помощь в написании работы, которую точно примут!

Проектирование комбината по переработке молочной продукции

Введение

О состоянии молочной промышленности в нашей промышленности в нашей стране говорят сложившиеся диспропорции в развитии различных сфер молочного подкомплекса, а именно - сферы производства средств, производства для всего молочного подкомплекса, животноводства и базы переработки, хранения и сбыта молочной продукции. Эти диспропорции явились причиной снижения технического уровня производства.

Для выхода из сложившегося положения необходимо изменить структуру капиталовложений, направленных в молочный подкомплекс, увеличив долю поступления их в сферу переработки. Данная мера позволит резко увеличить производство технологического, холодильного оборудования и запасных частей к нему. Одновременно следует использовать иностранные кредиты для закупки современного высокопроизводительного оборудования с установкой его на предприятиях, способных получить наибольший экономический эффект.

Одним из направлений является преобразование продуктовой структуры молочного подкомплекса. В настоящее время крайне нерационально перерабатывается сырьё, недостаточно используется белок на выработку продуктов питания для населения и не упорядочен ассортимент молочной продукции для детей.

.Преобразованиям подлежит и территориально-производственная структура молочного подкомплекса агропромышленного комплекса. Территориальное размещение новых перерабатывающих предприятий целесообразно осуществлять с учётом специфики получаемого сырья (сыропригодность, жирокислотный состав и т.д.), устранение нерациональных перевозок сырья и готовой продукции, оптимального распределения труда между регионами, экономически обоснованного уровня концентрации, спецификации, кооперирования и комбинирования производства.

Остановить наметившийся процесс децентрализации в настоящее время не представляется возможным, поэтому необходимо предпринять альтернативную разработку необходимого технологического оборудования, соответствующего перспективному ассортименту, современной технологии, нормативным документам. Следует организовать серийное производство технологического оборудования с сервисным обслуживанием, включая вопросы стандартизации, маркетинга и менеджмента.

Проектируемое предприятие будет играть большую роль в обеспечении и полном удовлетворении потребности населения в молочных продуктах, так как комбинат будет выпускать продукты только высшего качества, используя безотходную технологию производства.

1. Аналитический раздел

.1 Состояние и перспективы развития молочной промышленности

В настоящее время ученные, используя накопленный опыт в производстве молочных продуктов, направляют свои усилия на совершенствование, автоматизацию и механизацию, расширение ассортимента молочной продукции, повышение ее пищевой и биологической ценности.

В основе совершенных разработок и технологий лежит концепция здорового питания, основанная на потреблении полноценных, сбалансированных по составу, многофункциональных, экологически чистых продуктов.

Разрабатывается ряд продуктов специального назначения, обеспечивающих потребность организма не только в макро- и микронутриентов, но и содержат живые клетки микроорганизмов по составу соответствующих микрофлоре желудочно-кишечного тракта.

В последнее   время  в молочной промышленности сложилось следующая ситуация: начиная с 2002г наметилась положительная тенденция стабилизации и увеличения объема производства цельномолочной, молочно-консервной продукции и сыров.

Население по-прежнему отдает предпочтение жирной цельномолочной продукции. Темпы роста ее производства опережают этот показатель не жирной продукции на 11%.

Главным фактором позволившим увеличить объемы производства стал рост сырьевой зоны, хотя проблема сырья остается. Большинство молокоперерабатывающих предприятий жалуются на его не высокое качество и непригодность для производства ряда продуктов. Желание производителей улучшить органолептические свойства, обеспечить безопасность и рентабельность своей продукции приводят к изменению способов производства, рационализации состава, выработки комбинированных молочных продуктов с добавлением немолочных компонентов.

В настоящее время большое внимание уделяется производству сыров. В этом направлении проводятся различные исследования по получению сыров высокого качества, снижение потерь готового продукта, получение прибыли за счет срока созревания сыров.

Современные направления при производстве сыров.

Использование микроэлементов, стимулирующих рост и развитие полезной микрофлоры в сыре;

Использование комбинированных препаратов микробных и животных протеаз и липаз;

Использование заквасочных культур подвергнутых термическому шоку высокими или низкими температурами отдельно или в комбинации с ферментными препаратами;

Использование и создание заквасочных культур на основе генной инженерии;

В последние годы для молочной отрасли наиболее актуальны исследования направленные на комплексное безотходное использование молочного сырья, разработку широкой гаммы поликомпонентных продуктов различного функционального назначения на основе молока модернизацию и создание нового оборудования, решение энерго- и ресурсоснабжения, экологизацию молочных продуктов.

1.2 Технико-экономическое обоснование проекта

.2.1 Географическая и экономическая характеристика района строительства

  Рисунок 1.1 - Схема расположения станицы Калининской

Краснодарский  край расположен на юге Европейской части России. Крупнейший курортный район России. Много холодных и термальных лечебных источников. Курорты: Сочи, Анапа, Геленджик, Ейск, Горячий Ключ. Туапсинская курортная зона. Расположен в западной части Большого Кавказа (высоты до 3256 м - г. Псеашхо) и на Кубано-Приазовской низменности. На востоке - окраина Ставропольской возвышенности. Омывается на юго-западе водами Чёрного моря, на северо-западе - Азовского моря и Керченского пролива. Основная река - Кубань с левыми притоками (Уруп, Лаба, Белая и др.). На Черноморском побережье наиболее крупная река - Мзымта. Тшикское, Шапсугское, Краснодарское водохранилища. В высокогорьях Западного Кавказа много мелких карстовых озёр. На полуострове Тамань - и на побережье     Азовского моря - озёра-лиманы.

Климат от умеренно континентального до субтропического. Средняя температура января от -4С на равнине до +5С на побережье. Июля +22С +24С. В горах (на высотах 2200 м) соответственно +8С и +13С. Осадков в год от 400 мм на равнине до 3200 мм в горах. В высокогорьях - ледники. Вегетационный период на равнине 220-240 дней.

Краснодарский край расположен в зоне северных степей. На равнине Западного Предкавказья преобладают особенно плодородные предкавказские карбонатные чернозёмы, в горах - горно-лесные бурые и дерново-карбонатные почвы, в высокогорье - горно-луговые. Степи на 80% распаханы. В горах - широколиственные (дубовые, буковые, в районе Туапсе - Сочи - смешанные колхидские) и темнохвойные (из кавказских пихты и ели) леса. Выше - субальпийские и альпийские луга.

Основные отрасли промышленности: машиностроение и металлообработка - металлорежущие станки (объединения "СИАЛ" и "Седин-Шисс"), приборы, средства автоматизации и запчасти к ним (АО "Югмера"), оборудование для химической промышленности, полиграфические машины, насосно-компрессорное оборудование, сельскохозяйственные машины и др. Пищевая - плодоовощеконсервная, маслобойно-жировая, молочная, сахарная, мясная, рыбная. Развита лёгкая промышленность - шерстяная, хлопчатобумажная, швейная, обувная. Топливная промышленность: добыча и переработка нефти и газа. Химия и нефтехимия - производство минеральных удобрений. Главные промышленные центры: города Краснодар, Новороссийск, Армавир, Туапсе, Тихорецк, Ейск, Кропоткин, Белореченск. Краснодарский край - важный сельскохозяйственный район России.  Станица Калининская расположена на северо-западе Краснодарского края. Численность населения ее составляет 13,2 тыс. человек..

1.2.2 Обоснование сырьевой зоны       

Молоко будет поступать на завод из хозяйств данного района. Поставщики - акционерные общества, товарищества, колхозы и совхозы, частный сектор.

Характеристики поступающего молока:

Жирность фактическая - 3,8 %

планируемая -4,0%

Молоко поступает на завод в автоцистернах, транспорт частично арендуется сырзаводом в автохозяйстве, частично используется транспорт хозяйств-поставщиков. В настоящее время на фермах хозяйств имеются оборудование для предварительной очистки и охлаждения молока. Затем молоко отправляют по схеме МТФ на завод. Средний радиус доставки - 50 км. Все поставщики сырья имеют связь с заводом хорошими шоссейными дорогами.

.2.3 Целесообразность строительства молочного предприятия

Перед молочной промышленностью поставлены конкретные задачи по увеличению производства молочных продуктов, улучшения их качества и биологической ценности, комплексному использованию сырьевых ресурсов.

Строительство нового комбината необходимо, т.к. старый комбинат не отвечает современным требованиям.

Поступление молока возрастает, поэтому мощность действующего предприятия не сможет обеспечить его комплексную переработку.

Увеличивается численность населения, следовательно увеличивается потребность населения в молочных продуктах.

Техническая характеристика свидетельствует о невозможности дальнейшей эксплуатации завода без его реконструкции.

Расширение комбината невозможно, т.к. его площади расположены в центре жилого массива районного центра.

Низкий уровень механизации и автоматизации основных технологических операция не позволяет полноценно использовать сырьё без дополнительных затрат.

Строительство нового комбината необходимо в целях улучшения качества продукции, расширения ассортимента и удовлетворения потребностей населения по физиологическим нормам; для улучшения  санитарной обстановки производства, ликвидации трудоёмких ручных процессов, механизации и автоматизации основных технологических процессов; для полного использования всех составных частей молока.

1.2.4 Выбор площадки строительства

Участок под строительство расположен в юго-восточной части станицы Калининской,  учитывая розу ветров и расположение жилых массивов. Рельеф площадки строительства ровный. При выборе площадки под строительство учитываются санитарные требования проектирования. Будущий сырзавод относится к 5 классу вредности, санитарно-защитная зона - 50 м. Имеется возможность отвода сточных вод, т.к. площадка имеет ровный уклон. Согласно проведённым геологическим исследованиям на данной площадке не обнаружены полезные ископаемые.

Снабжение комбината паром будет осуществляться от собственной котельной, снабжение холодом - от собственной компрессорной. Для обеспечения комбината водой проектируются подземные скважины. Энергоснабжение от проходящей рядом линии электропередач. Сточные воды предприятия проходят через очистные сооружения и направляются на поля фильтрации.

.2.5 Определение проектной мощности предприятия, объёма и ассортимента продукции

Всё молоко, собираемое в данном районе, будет перерабатываться на проектируемом предприятии. Сменная мощность рассчитывается по формуле:

Мсм = Км · С / (Дп · n · 100),

где Км - количество молока, поступающее на завод за год,т;

С - сезонность поступления молока, %;

Д - число дней в месяц максимальной переработки молока;

n - число смен в сутки;

Мсм = 25000 · 12 / (30 · 2 · 100) = 50 т/см,

Суточное поступление молока Мсут = 50 · 2 = 100 (т).

Выбор ассортимента выпускаемой продукции:

На комбинате проектируется участок по выработке цельномолочной продукции для удовлетворения потребностей населения. Ассортимент выбираем с учётом физиологических норм населения и комплексного использования всех составных частей молока.


2. Технологический раздел

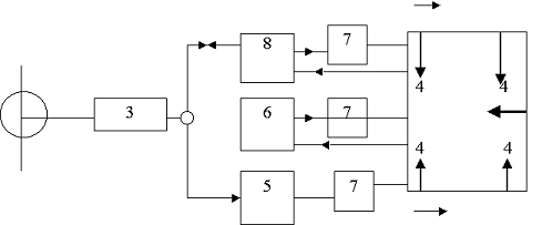
.1 Схема технологического направления предприятия

Схема технологического направления показывает глубину переработки сырья на комбинате в соответствии с запроектированным ассортиментом. В схеме отражается использование всех составных частей молока. Схема технологического направления является определяющим фактором для проектирования частных рабочих диаграмм, графика технологических процессов, организации производства. Целесообразно применять рациональное использование вторичного сырья (пахты, сыворотки и обезжиренного молока).  Составление схемы предшествует продуктовому расчёту, практически являясь его частью. По схеме выполняются расчёты, связанные с выработкой молочных продуктов и рациональной переработкой побочного сырья на пищевые цели.

2.2 Схема технологических процессов

Схема технологических процессов составляется на основе технологии каждого продукта, вырабатываемого на проектируемом предприятии. Схема технологических процессов показывает все процессы, осуществляемые на предприятии от оценки качества и приёмки молока до хранения готовой продукции. На схеме показано производство каждого продукта по операциям с указанием технологических параметров (температура, время выдержки, хранения, давление). Схема необходима для составления плана технохимического и микробиологического контроля производства, а также, наряду с продуктовым расчётом, для подбора оборудования и составления графика технологических процессов.

При выборе схемы руководствуются следующими принципами:

получение продукта высокого качества

максимальная автоматизация и механизация производства

экономичность процесса.

Схема технологических процессов маслозавода с цехом сухого обезжиренного молока показана на рисунке 2.2.



Рис

2.3 Продуктовые расчёты

Исходные данные:

Количество молока, перерабатываемое на предприятии в сутки - 100 тонн;

В год - 25 000 тонн;

Планируемая жирность - 3,4%;

Численность населения - 17 600 человек.

Таблица 2.1 - Физиологическая норма потребления молока и молочных продуктов.

Продукция

На 1 чел., г в сутки

На 1 чел., кг в год

На 13200 чел., кг в сутки

На 13200 чел., т в год

1.Молоко питьевое

370

135

9546

3484,3

2.Кисломолочные продукты

130

48

3354

1224,2

3.Сметана и творог

18

6,6

474,4

169,5


2.3.1 Продуктовый расчёт при производстве молока пастеризованного 3,2%. ГОСТ 52090-2004

,                (2.1)

где Фг - физиологическая норма потребления молока в год на все население.

n -  количество суток работы завода в год.

т/сут

Определяем массу нормализованной смеси пошедшей на выработку 11 610 кг молока в пакетах по 1 л. с учетом норм расхода сырья 1005,8 кг/т (приказ № 1025) готовой продукции

,             (2.2)

где  Рн.м - норма расхода нормализованной смеси на 1т пастеризованного молока в пакетах по 1 л, с учетом потерь, кг/т;

Мг.п. - масса готового продукта; кг

;

           (2.3)

кг

Определим сколько молока с массовой долей жира 3,8% пошло на нормализацию для получения стандартного жира в пастеризованном молоке 3,2%, т.к. Жн.м. < Ж м, то нормализация происходит в потоке. Нормализованное молоко Ж=3,2%; Сливки Ж=38%

;                            (2.4)

где n - предельно допустимые потери молока при пастеризации, % (приказ № 1025)

n = 0,38

М м.сеп= 11677.34(3.8-3.2)  . 100-0.38 = 11876.26 кг

.3.1.4. Определяем количество полученных сливок без учета потерь:

                             (2.5)

М сл =  11876-11677.34=204.86 кг

Продуктовый расчёт производства кефира 3,2%. ГОСТ 52093-2004

В нормализованную смесь для кефира вносится закваска, приготовленная на обезжиренном молоке, её количество будет входить в количество обезжиренного молока для нормализации.

Суточная производительность завода по кисломолочным продуктам составляет:

; (2.1)

т/сут

Определяем количество нормализованной смеси пошедшей на выработку 4080 кг кефира в пакетах по 1 л с учетом норм расхода сырья 1015,9 кг/т готовой продукции по формуле

,            (2.2)


Для сквашивания смеси используется закваска прямого внесения  фирмы  Crh. Hansen.

Определим сколько исходного молока с массовой долей жира 3,8 % пошло на нормализацию, для получения смеси с массовой долей жира 3,2% .

Жн.м. < Ж м

Нормализация в потоке: Сливки - Жсм =38%; Нормализованное молоко Ж=3,2%

;                   (2.4)

где n - предельно допустимые потери молока при пастеризации, % (приказ № 1025)

n = 0,38%

кг

Определяем количество полученных сливок без учета потерь:

                  (2.5)

кг.

Расчёт при производстве сметаны Ж = 10%. ГОСТ 52092-2004

Суточная производительность завода по выработке сметаны  Ж=10% составляет:

, (2.1)

где Фг - физиологическая норма потребления молока в год на все население.

n -  количество суток работы завода в год.

т/сут

Определяем массу заквашенных сливок (Мсл) пошедших на производство сметаны Ж=10% с учетом потерь на 1000кг готовой продукции по формуле:

,                (2.6)

где  Рсм - норма расхода нормализованной смеси на 1т сметаны с учетом потерь, кг/т;

Рсм.ф. - норма расхода сметаны - полуфабриката при фасовании на 1т готовой продукции, кг/т

Рсм = 1007,0 кг/т ; Рсм.ф= 1010,1 кг/т (при производстве сметаны Ж=10% резервуарным способом и расфасовке в полимерные стаканчики по 0,2 и 0,5л.)

кг

кг

Определим сколько обезжиренного молока Ж=0,05% и сливок Ж=3,8% нужно для составления смеси Ж=10% для выработки сметаны.

 кг

 кг

Определим сколько цельного молока пошло на выработку 150,6 кг сливок Ж=38,0% по формуле:

; (2.4)

n = 0,38%

кг

;                      (2.8)

 кг

Мо не затраченного на составление смеси.

 кг

На выработку сметаны  было направлено цельного сырого молока с учетом потерь при приемке.

кг.

 кг.

При производстве сметаны используются закваски прямого внесения DVS фирмы Chr. Hansen (FD-DVS-CH-№11 активность 100 ед. на 1000 кг сливок)

 кг

2.3.2 Расчёт производства масла «Крестьянского» сладкосливочного несоленого Ж=72,5%. ГОСТ 37-91

Масса сливок «идущих на выработку «Крестьянского масла» с учетом потерь при получении определяется по формуле:

Мсл=(Мсл1+Мсл2+Мсл3)                         (2.9)

Мсл=(204,86+72,71+2339,79)=2607,41кг

Количество масла выработанного методом преобразования ВЖС определяется по формуле:

,   (2.10)

где nВЖС -норма потерь при повторном сепарировании сливок, n = 0,46

кг

Масса пахты определяется по формуле:

;                     (2.11)

кг

,

где =2% - нормативное количество потерь при пахты при получении масла;


Расчеты при производстве сыра «Голландского» брускового Ж=45%. ГОСТ 27568-87

Определим сколько цельного молока было направлено на выработку цельномолочной продукции за сутки.

Таблица

На пастеризованное молоко

11 888,14

На кефир

4 219,68

На сметану

1 530,61


;          (2.12)

кг

Непосредственно на сыр перерабатывается молока:

, (2.13)

где Мм4 - масса оставшегося молока, идущего на выработку сыра, кг;

Мобщ.м. - масса цельного молока поступающего на комбинат за сутки, кг

Мц.м.п. - масса цельного молока израсходованного на производство цельномолочных продуктов, кг

кг

Для сыра «Голландского брускового с массовой долей жира в сухом веществе 45%, при массовой доле жира в исходном молоке 3,8% ориентировочная жирность смеси составляет 2,8% и процент обезжиренного молока в смеси 26,7%.

По формуле Флейшмана определяем, какую часть молока, идущего на выработку в сыр, нужно просепарировать, чтобы полученное обезжиренное молоко  добавить к оставшемуся цельному молоку и получить желаемую жирность смеси 2,8%.

Массовая доля жира в сливках 38%;

Массовая доля жира в об. молоке 0,05%

,  (2.15)

где Мм.сеп - масса молока, которое нужно просепарировать, кг

Всл - выход сливок из 100 кг молока, % определяется по формуле:

;                                    (2.16)

%.

кг

Масса цельного молока для составления смеси при производстве сыра определяется по формуле:

;                    (2.17)

кг;

Определим количество обезжиренного молока для составления смеси.

;                                (2.18)

кг;

Масса сливок полученных от сепарирования определяется без учета потерь.

;                                       (2.20)

кг;

Рассчитываем массу смеси идущей на переработку в сыр по формуле:

;                                          (2.21)

кг;

Рассчитываем массу закваски на сыр по формуле:

,                                              (2.22)

где а - массовая доля закваски вносимой в смесь по технологической инструкции, % (0,5-0,8%);

кг

Обезжиренное молоко для приготовления закваски берем из кол-ва молока, предназначенного для нормализации смеси на сыр.

Находим массу вносимого сычужного фермента по формуле:

,                               (2.23)

где Нв - норма внесения сычужного фермента,  Нв = 2,5 на 100кг.

кг.

Находим массу вносимой селитры по формуле:

,                                             (2.24)

где  - норма внесения селитры(20-30г на 100 кг смеси), кг

кг

Находим массу вносимой CaCl2 по формуле:

,                                            (2.25)

где  - норма внесения CaCl2 (25г на 100 кг смеси), кг

кг

Определяем массу поваренной соли вносимой в сырное зерно при его частичной посолке.

,                                               (2.26)

где  - норма внесения повареной соли (200-300г на 100 кг смеси), кг.

кг

Рассчитываем массу зрелого сыра по формуле:

,                                                   (2.27)

где Рс - норма расхода нормализованной смеси на единицу зрелого сыра с учетом потерь (приказ № 200 за 1978г.), кг/т;

Рс =11850 кг/т;

 кг.

Определяем количество головок сыра n  по формуле:

,                                                     (2.28)

где Мг - масса одной головки (2,5…8) кг;

шт

Рассчитаем массу подсырной сыворотки согласно норм ее выхода при производстве крупных и мелких сычужных сыров - 80% от массы перерабатываемой смеси.

;                                                           (2.28)

 кг.

2.3.3 Расчеты при выработке подсырного масла Ж=83,5%.

ТУ 10.02.934-91.

Определим количество подсырных сливок, полученных в результате сепарирования подсырной сыворотки по формуле:

,                               (2.29)

где п - нормативные  потери при сепарировании (0,4), %

Жп.сл = 35% , Жо=0,1%

кг;

Рассчитаем массу подсырного масла, выработанного методом сбивания на МПД по формуле:

nm =0,3-0,4%

;      (2.30)

кг

Количество выделившейся пахты определяется по формуле:

;

 кг

Масса пахты с учетом потерь ()

,                                (2.31)

где Кп - нормативное количество потерь пахты при получении масла (Кп= 2%)

кг;

Расчеты при производстве сгущенной сыворотки. ТУ 49803-81

Количество обезжиренной подсырной сыворотки, идущей на выработку сгущенной сыворотки, вычисляется по формуле:

;                                             (2.32)

кг;

,                                                     (2.31)

где Кп - нормативные потери при сепарировании подсырной сыворотки(0,5%), %

кг;

;

кг

Масса испаренной влаги при сгущении определяется по формуле:

,                                        (2.33)

где Wисп - количество испаренной влаги при сгущении, кг

Ссыв.о.; Ссгущ.сыв..- массовая доля сухих веществ в обезжиренной подсырной сыворотки и в сгущенной сыворотке соответственно;

Ссыв.о = 6,3-6,2%;  Ссгущ.сыв = 40-60%

 кг.

Масса сгущенной сыворотки с учетом потерь при сгущении рассчитывается по формуле:

;                                               (2.34)

;

;

;

;

Расчеты при производстве творога «Столовый» Ж=2%. ГОСТ 52096-2004

На выработку творога «Столовый» направляется сладкая пахта в количестве 1221,97 кг, полученная при производстве масла «Крестьянского» и об. молоко в количестве 955,15 кг, полученное при производстве сметаны.

Определим потери об. молока при сепарировании цельного молока по формуле:

;                                     (2.31)

;

кг

    - масса об. молока с учетом потерь;

По технологической инструкции нормализованная смесь на творог должна иметь массовую долю жира 0,25-0,4% т.е. полученная смесь удовлетворяет требованиям, об. молоко можно вносить полностью.

Определяем массу хлористого кальция вносимого в смесь для творога.

;

кг

Количество сычужного фермента:

;

кг.

Для заквашивания смеси используются закваски прямого внесения DVS.

;

кг.

Количество полученного творога определяется по формуле

,                                        (2.22)

где  Рсм =9000 кг/т норма расхода нормализованной смеси на выработку 1000 кг творога, согласно технологической инструкции и приказа №1025.

кг

Количество готового продукта с учетом потерь:

,                                         (2.37)

где  - норма расхода творога при фасовании его в тару по 0,25 кг (приказ №1025)

кг.

Масса творожной сыворотки определяется в соответствии с нормами ее сбора для каждого вида творога по формуле:

;                                      (2.23)

кг

Потери творожной сыворотки составляют:

;                             (2.38)

кг

2.3.4 Расчеты при производстве напитка из молочной сыворотки «Домашний». ТУ 49 695-80

Таблица. Расчет количества компонентов для напитка «Домашний» ведется по рецептуре:

Сырье

Масса сырья по рецептуре, кг

Масса сырья по рецепту, кг

Сыворотка творожная

950,0

1694,42

Сахар-песок

50,0

89,18

Итого

1000

1783,6


950,0 - 1694,42               кг

,0  - Мсах

;

кг

Масса готового продукта с учетом потерь определяется по формуле:

;

 кг

 кг

Полученные данные расчета заносим в сводную таблицу. Итоговые данные продуктового расчета на сутки.


2.4 Технология  производства продуктов по запланированному ассортименту


Таблица 2.4 - Органолептические и физико-химические показатели пастеризованного коровьего молока

Наименование показателя

Характеристика

Вкус и запах

Чистые, свойственные свежему молоку, без посторонних.

Внешний вид и консистенция

Однородная жидкость без хлопьев и осадка.

Цвет

Белый со слегка кремовым оттенком.

Массовая доля жира, не менее

3,2%

Кислотность, не более

21 Т

Температура, не выше

8 С


Пастеризованное молоко вырабатывается из нормализованного по массовой доле жира или сухого веществ молока подверженного тепловой обработке при определенных температурных режимах ниже точки кипения молока и охлажденного, предназначенного для непосредственного употребления в пищу.

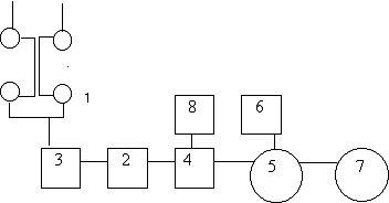
На проектируемом предприятии на выработку пастеризованного молока  направляется 11888,14 кг сырого цельного молока.

Необходимое количество молока из резервуара для хранения [п.6] центробежным насосом [п. 1  ] нагнетается в I секцию рекуперации ОПУ  [п. 13  ]. В I секции молоко нагревается до t = 35-45°С и поступает на сепаратор-нормализатор, где оно нормализуется по массовой доле жира 3,2%. Нормализованное молоко нагревается до t = 65-85°С во II секции и направляется на гомогенизатор [п.15 ], где средний размер жировых шариков уменьшается с 3,5-4,0 до 0,7-0,8 мкм, что предотвращает отстой жира в готовом продукте и делает его легко усвояемым, Р=12,5±2,5Мпа (гомогенизацию можно проводить в температурном интервале 45-85°С).

Гомогенизированное молоко поступает в секцию пастеризации III, где нагревается до t = 76±2°C, после чего оно выдерживается в трубчатом выдерживателе t = 20с. (и t = 85°C, без выдержки или t= 63-67°С, t = 30мин) и  возвращается в аппарат, где предварительно охлаждается в секциях рекуперации I и II. И окончательно до t = 4-6°С в секциях IV и V водяного и рассольного охладителя.

На выходе из аппарата установлен возвратный клапан. Он регулирует направление потока пастеризованного охлажденного молока в промежуточный резервуар [п. 16 ]. На выходе пастеризованного молока из секции пастеризации установлен датчик температур, который связан с автоматической системой регулирования температур пастеризованного молока  и возврата его перепускным клапаном, также регулируется температура охлаждения молока. Охлажденное молоко в емкости для промежуточного хранения может хранится не более 6 часов при t = 4-6°С до начала розлива. Из емкости молоко самотеком или центробежным насосом подается розливо-упаковочный автомат [п. 17 ]. На проектируемом предприятии розлив молока осуществляется в полиэтиленовые пакеты «Пюк-Пак» по 1 и 0,5л. Хранится молоко при t = 0-8°С не более 18 ч. на предприятии, а всего 36ч.

Сливки (Ж=38%) полученные в результате нормализации молока 204,86 кг через промежуточный бачок подаются в емкость [п.11] для их временного хранения при необходимости охлаждается до  t = 8±2°C.

2.4.2 Технология производства масла «Крестьянского» по ГОСТ 37-91

Таблица 2.5 - Органолептические и физико - химические показатели масла Крестьянского.

Наименование показателей

Характеристика

Внешний вид и консистенция

Однородная, пластичная

Вкус и запах

Чистый, характерный для сладкосливочного масла

Цвет

От белого до светло-желтого

Массовая доля жира, не менее

72,5%

Массовая доля влаги, не более

25%

Кислотность, не более

58-60 Т

Температура, не более

+5 С


Крестьянское масло - это жировой продукт вырабатываемы из пастеризованных сливок без или с добавлением поваренной соли, или из пастеризованных сливок с применением чистых культур молочнокислых бактерий. С массовой долей влаги в готовом продукте не более 25%, методом сечевания или преобразования высокожирных сливок.

Сливки полученные в результате нормализации молока, при выработке кефира и пастеризованного молока, а также при сепарировании молока для смеси на сыр в количестве 2607,41 кг из  емкости для их сбора и временного хранения  подается в уравнительный бачок. При производстве масла методом преобразования высокожирных сливок используются только свежие сливки с кислотностью плазмы не выше 25-27°Т со средней массовой долей жира 32-38%.

Сливки из бачка подаются в трубчатую установку [п. 39.1 ].

Температуру пастеризации устанавливают с учетом качества сливок, вида масла. Для «Крестьянского» масла с высоким содержанием влаги 25%, температура пастеризации в осенне-зимний период 105-115°С, в весенне-летний t = 103-108°C.

При нарушении режимов пастеризации сливок срабатывает перепускной клапан, возвращающий сливки в бачок [п.39.1 ].

При необходимости устранения кормовых и других приобретенных пороков сливок, перед пастеризацией проводят дезодорацию при t = 65-80°С, разряжение 0,02 -0,04МПа в осенне-зимний; 0,01-0,03МПа в весенне-летний.

Пастеризованные, немного охлажденные регенераторе до t = 60-90°С сливки поступают самотеком в один из работающих сепараторов для получения высокожирных сливок [п. 39,2].

Массовая доля влаги в полученных высокожирных сливках должно быть на 0,6-0,8% меньше, чем в готовом масле 24,4-24,2%, жир в пахте не более 0,4%. Производительность сепаратора при получении высокожирных сливок для «Крестьянского» масла 1000-1500 кг/ч.

Из сепаратора высокожирных сливок  по лоткам стекают в ванны для нормализации [п. 39.3  ], где их нормализуют по влаге.

По жиру и СОМО нормализацию проводят в соответствии настоящей инструкцией.

В маслообразователе одновременное быстрое охлаждение и интенсивная механическая обработка высокожирных сливок  приводит к смене фаз молочного жира и превращению сливок в масло с необходимой консистенции и структуры.

Температура масла в цилиндрах:

в I  t = 22-23°C

в II t = 11-13°C

в III t = 13-14°C.

Производительность маслообразователя при производстве «Крестьянского» масла снижается до 400-500 кг/ч. Масло готовое  поступает в коробки выстланные пергаментом. Взвешенное упакованное масло транспортируют в холодильную камеру.

Термостатирование масла проводят для завершения фазовых изменений глицеридов молочного жира и формирования вторичной структуры при t = 14-15°C в цехе в течении 2-3 ч., а затем в предварительной камере или специальном помещении с t = 5-10°C,t = 2-3 сут.

Хранение масла в монолитах на заводе:

t1 = +5…-3, t = 3 сут;  t2 = -6…-12, t = 12 сут; t3 = -12…-18, t = 15 сут; Влажность воздуха не менее 80%. Транспортирование всеми видами крытого транспорта в соответствии с правилами перевозки скоропортящихся грузов.

2.4.3 Технология производства кефира Ж=3,2% ГОСТ 52093-2004

Таблица 2.6  -    Органолептические и физико  -  химические показатели кефира

Наименование показателя

Характеристика

Вкус и запах

Чистый, кисломолочный, без посторонних

Консистенция

Однородный сгусток

Цвет

Белый

Массовая доля жира, не более

3,2%

Кислотность, не более

80-85 Т


Кефир - продукт смешанного молочнокислого и спиртового брожения. Благодаря высоким вкусовым и диетическим свойствам является наиболее распространённым из диетических кисломолочных продуктов. На проектируемом предприятии на выработку кефира направляется 4219,7 кг сырого цельного молока. Необходимое количество молока из резервуара [п.6 ] центробежным насосом  [п.  1 ] подается в трубчатый нагреватель            [п. 18  ] где подогревает до t = 35-45°C и поступает на сепаратор-нормализатор [п. 14 ], где нормализуется по жиру 3,2 %, из промежуточной емкости нормализованное молоко насосом подается на трубчатый пастеризатор [п. 18 ], где оно пастеризуется при температуре 85-87°С и t = 10-15 мин или при t = 92±2°С и  t = 2-8 мин, пастеризованное молоко гомогенизируется на гомогенизаторе [п.21] при Р=15±2,5Мпа при t =85°С или до пастеризации при  t =45-65°С.

Смесь нормализованная, пастеризованное, гомогенизированное, частично охлажденное,   поступает в емкость для выработки кисломолочных продуктов [п.19 ], где доохлаждается до t заквашивания 20-25°С. Заквашивание смеси проводится закваской прямого действия DVS фирмы Chr. Hanson без предварительной ее подготовки - активизации. Закваска вносится согласно инструкции по ее применению. Одновременно вносят витамин С. Процесс сквашивания немного увеличивается по продолжительности в сравнении с традиционным способом сквашивания. t = 20-25°C, t = 8-12ч., рН = 85-100°Т. Смесь охлаждается в этой же емкости до t = 12-16°, созревание в течении 40-80мин., а затем сгусток перемешивается до однородной консистенции t = 15-30мин. Длительность созревания 9ч.

Перед началом розлива кефир перемешивается t = 3-5 мин, розливается в «Пюр-паки»по 1 или 0,5л. Упакованный кефир выпускается с предприятия в полиэтиленовых ящиках по ОСТ 49127-78.

Продолжительность хранения составляет не более 36 ч.при t = 0-8°С. в том числе на комбинате не более 18ч.

2.4.4 Технология производства сыра Голландского брускового Ж=45%, ГОСТ 27568-87

Таблица 2.7 - Органолептические и физико - химические показатели сыра Голландского.

Наименование показателя

Характеристика

Вкус и запах

Свойственный сыру

Консистенция

Пластичная, слегка ломкая

Цвет

Желтоватый

Рисунок

Глазки правильной формы

Массовая доля жира в сухом веществе, не менее

45%

Массовая доля влаги, не более

40-41%

Массовая доля соли, не более

2-2,5%


Сыр - белково-жировой продукт, обладающий высокой пищевой, биологической и энергетической ценностью. Является источником необходимых для человека белков, жиров, углеводов, минеральных солей, микроэлементов, витаминов.

Сырьем для выработки высококачественного сыра служит сыропригодное отвечающее требованию высшего  и I сорта. Сыр Голландский относится к группе твердых сыров с низкой температурой второго нагревания.

Созревшее сырое молоко в количестве 58682,89 кг из резервуанор для созревания  [п.         ] насосом [п.         ] подается на ОПУ [п.22 ], где оно нагревается в секции пастеризации до t = 74-76°С и выдерживается в трубчатом выдерживателе t = 20-25с. В этой тоже установке молоко охлаждается до t сквашивания 30-34°С и поступает в емкость [п. 8   ] для нормализации.

На пастеризационной установке [п.22 ] нагревается до  t = 35-40°С и вторая часть молока предназначенная для выработки сыра (23678,68 кг). Подогретое цельное молоко поступает на сепаратор-сливкоотделитель        [п. 10 ] для разделения его на фракции - обезжиренное молоко ж=0,05%, необходимое для нормализации смеси на сыр по жиру и сливки ж=38%, впоследствии используемые для выработки масла.

Обезжиренное молоко пастеризуется при t = 74-76°C, t = 20-25с. и охлаждается до t = 30-34°C на этой же установке, а затем поступает в емкости через счетчик для нормализации смеси [п. 8   ]. Нормализацию можно проводить сразу в аппаратах для выработки сырного зерна [п.  23   ].

Нормализация проводится до определенного соотношения между жиром и белком молока. Ориентировочно массовую долю жира в нормализованном молоке в зависимости от массовой доли жира  в исходном молоке и массовой долей жира в сухом веществе вырабатываемого сыра определяется по таблицам, приведенным в технологических инструкциях по производству сыра.

При нормализации молока смешением снижается вредное влияние механического воздействия на составные части молока.

В аппарате для выработки сырного зерна в нормализованную смесь при температуре свертывания вносят водный раствор СаСl2 из расчета 10…40г на 100 кг смеси для улучшения сычужной свертываемости молока; раствор селитры 20±10г на 100кг молока - для подавления вредной газообразующей микрофлоры; 2,5 г сычужного фермента или пепсина на 100 кг молока - водный раствор, бактериальную закваску в количестве 0,5-0,8% от общей емкости массы смеси до внесения сычужного фермента.

Закваска готовится на чистых культурах молочнокислых мезофильных стрептококков.

Оптимальная кислотность зрелого молока для выработки сыра Голландского перед свертыванием 17-19°Т, но не более 20°Т. Продолжительность свертывания t = 25-30мин.

Готовый к разрезке сгусток должен быть ровным, гладким, с прочной тонкой пленкой, на поверхности сгустка не должно быть пены и комочков выплавившегося жира, а также трещин и полос; цвет - однородный.

Разрезка сгустка и постановка зерна длится t = 15-25мин, после разрезки сгустка и частичной постановки зерна из аппарата [п. 23 ] удаляется 30% сыворотки от первоначального количества смеси. Величина сырного зерна после постановки 7…8мм. При нормальном развитии молочно-кислого процесса кислотность сыворотки перед вторым нагреванием должно быть 11-12°Т, а в конце обработке 13-14°Т. При повышении кислотности на 1°Т вносят пастеризованную горячую воду в количестве 5% перед вторым нагреванием; на 2-3°Т - 10-15% воды.

Перед II нагреванием удаляется еще 30-40% сыворотки; продолжительность вымешивания перед II нагреванием t = 10-15 мин.

Второе нагревание проводят до t  = 38-42°С  в течении 20-60мин с целью регулирования молочнокислого процесса ускорения выделения излишней сыворотки из сырного зерна и оптимальной влаги в сыре после прессования.

Обсушка зерна 20-60 мин, величина готового зерна 4-6 мм, рН не более 16°Т. Во время или после II нагревания проводят частичную посолку сырного зерна, что способствует увеличению влаги в сыре на 2-3% и сохранению ее на последующих стадиях производства. Соль «Экстра» растворяют в воде t = 80-85°C, охлаждают t = 50-60°С, фильтруют или отстаивают и вносят в сырную массу.

Из расчета 200-300г. соли/100 кг смеси и вымешивают до полной готовности зерна к формованию. Готовое зерно подается в формовочный аппарат [п. 24 ], где зерно формируется в пласт, который режется на на куски необходимого размера. Продолжительность формования t = 15-25 мин., под прессовка сырной массы Р = 1-2кПа.

Уложенные в формы куски подают в прессы [п.26   ]. Самопрессование t = 1,5-2,5 с. при постоянно увеличивающемся давлении от 10 до 50 кПа, через 30-60 мин перепрессовка. Влага отпрессованного сыра 43-45%, рН = 5,5-5,8.

Отпрессованный сыр взвешивают, укладывают в контейнеры и помещают в солильные бассейны. Посолка 2,5-3,5 суток, tрассола= 8-12°С, концентрация рассола 20-22%. Посоленный сыр размещают на стеллажах - контейнерах, которые электропогрузчиком перемещают в камеры созревания. Освободившиеся формы моют в моечном отделении. Обсушка сыра в солильной камере 2-3 сут., t возд =8-12°С, влажность воздуха 90-95%.

Общая продолжительность созревания 2-2,5 мес. Вначале сыры созревают в бродильной камере при t1 = 10-12°C, влажность 85-90%до 20 сут.

По мере появления на сырах налета плесени, но не позднее через 10-12 дней после посолки сыры моют водой с t = 30-40°С, обсушивают и вновь размещают на стеллажах соблюдая правила расстановки. В течении первых 2-3 недель сыры переворачивают 2-3 раза, а затем по мере наведения корки через каждые 10-12 дней. К 15-20 дневному возрасту по наведению прозрачной корки их моют, обсушивают и покрывают пленкой под вакуумом [п.  30   ] направляют на дозревание.

Температура во II камере t2= 14-16°С, влажность  80-85%, t = до 1 мес. возраста. Температура во III камере t3= 12±2°С, влажность  75-85%, t = до полной зрелости.

Зрелый сыр упаковывают в тару. Хранение при t = -4…0°С, влажность 85-90% или t = 0…8°С, влажность 80-85% при упаковке на предприятии не более 10-15 сут. на предприятии.

2.4.5 Технология производства сгущенной сыворотки ТУ 49803-81

Таблица 2.8 - Физико - химические показатели сгущенной сыворотки.

Наименование показателей

Характеристика

Массовая доля сухих веществ, не менее

40%

Массовая доля лактозы, не менее

9%

Кислотность, не более

45 Т


Сгущенная сыворотка - это биологически ценный концентрат, полученный из очищенной от жира и казеиновой пыли подсырной или творожной сыворотки, путем выпаривания из нее части влаги. Применяется в производстве хлебобулочных, кондитерских, колбасных и мясных изделий, плавленых сыров, напитков, ЗЦМ и комбикормов.

На проектируемом предприятии вырабатывается сыворотка сгущенная до массовой доли сухих веществ не менее 40%.

Обезжиренная сыворотка в количестве 63187,75 кг из емкости для промежуточного хранения [п. 8    ] центробежным насосом [п.         ] подается на трубчатый пастеризатор [п. 32  ], где нагревается до t = 72°С, t = 15с., затем через промежуточную емкость [п. 33 ] поступает в выпарную установку [п.34 ], сгущение происходит при t = 50-65°C. Для предупреждения вспенивания в сыворотку вносят олеиновую кислоту. Конец сгущения устанавливается по плотности, Для сыворотки 40% с массовой долей  сухих веществ  - р = 1140-1170кг/м3. Сгущенный продукт через промежуточную емкость [п. 33] поступает на пластинчатый охладитель [п. 36 ], где охлаждается до t =8-10°С.

Готовый продукт хранится в емкостях [п.35 ] при t = 8°С не более 72 часов до реализации его на другие предприятия или сельскохозяйственные организации в автомолцистернах. Или розливается во фляги и хранят при t = 8°С не более 10 дней.

.4.6 Технология производства сметаны диетической Ж= 10% ГОСТ 52092-2004

Таблица 2.9 - Органолептические и физико - химические показатели сметаны.

Наименование показателей

Характеристика

Вкус и запах

Чистые кисломолочные

Консистенция

Однородная, поверхность глянцевая

Цвет

От белого до кремового

Массовая доля жира, не менее

10%

Кислотность

65-80 Т


Сметана - продукт выработанный из свежих пастеризованных сливок, заквашенных чистыми молочнокислыми культурами с последующим созреванием полученного сгустка.

С учетом норм потребления сметаны на проектируемом комбинате на ее выработку направляется 1530,61 кг сырого заготавливаемого молока, которое из резервуара [п. 6  ] насосом [п.         ] подается на подогреватель [п.  9  ] t = 35-45°С и сепаратор сливко-отделитель [п. 10 ]. Полученные сливки поступают в емкость [п. 20 ], где они при необходимости нормализуются по жиру путем добавления обезжиренного молока, либо сливок с большей массовой долей жира. В этой емкости сливки пастеризуют при t =86-90°С, t = 10 мин. Затем подают на гомогенизатор [п.21 ] и после выдерживают 20 с..- 10 мин. При гомогенизации происходит диспергирование не только жировых шариков, но и белковых частиц. Происходит связывание воды вновь образовавшимися оболочками жировых шариков, что приводит к повышению вязкости готового продукта и хорошему удержанию влаги сгустком.

Режимы гомогенизации t =86-90°C или 60±10°С до пастеризации, Р = 10-15МПа. В емкости для заквашивания [п. 20  ] сливки охлаждаются до t = 22-25°C и вносят чистые культуры мезофильных молочнокислых бактерий в виде заквасок прямого внесения DVS для сметаны. Перемешивают 10-15 мин, повторно через 1ч. в t = 3-5 мин. Продолжительность сквашивания несколько больше, чем при использовании обычных заквасок t = 10-12ч. до  65-75°Т.  рН 4,6-4,5.

Перемешивание сгустка 3-15 мин и охлаждение до 15-16 °С.

Расфасовывают сметану в стаканчики или «Поли - Паки» по 0,2 л. в течении не более 4 часов.

Расфасованную сметану до охлаждают в холодильной камере до 5-7°С и созревают 8-12 ч. при температуре tв = 0-8°С. После охлаждения и созревания сметана готова к реализации. Хранение на предприятии может быть t = 0-8°С не более 18ч., а вообще не более 48ч.

2.4.7 Технология производства творога «Столового» Ж=2,0% ГОСТ 52096-2004

Таблица 2.10 - Органолептические и физико-химические показатели творога «Столового».

Наименование показателей

Характеристика

Вкус и запах

Чистые кисломолочные

Цвет

Белый

Консистенция

Слегка крупинчатая

Массовая доля жира, не менее

2%

Массовая доля влаги, не более

76.0%

Кислотность, не выше

220 Т


Творог «Столовый» - это молочно-белковый продукт вырабатываемы из свежей пастеризованной сладко-сливочной пахты с добавлением или без обезжиренного молока, заквашенной чистыми мезофильными молочнокислыми бактериями с добавлением или без сычужного фермента.

Сырьем для выработки творога «Столовый» на проектируемом предприятии служит свежая сладкая пахта с массовой долей жира не более 0,4% полученная при выработке масла «Крестьянского». r = 1027 кг/м3. Кислотность не более 18°Т, массовая доля сухих веществ 8,8% и обезжиренное молоко полученное при сепарировании цельного молока при получении сливок для сметаны; кислотность обезжиренного молока  не более 19°Т, Ж = 0,05%,  r = 1030 кг/м3. Пахта и обезжиренное молоко из емкостей для их сбора [п. 40  ] насосом подаются в емкости для составления и нормализации смеси на творог [п.40 ]. Жирность смеси в пределах 0,27-0,4%. Пахта с массовой долей жира 0,25-0,3% используется для выработки творога без нормализации обезжиренного молока. Нормализованная до 0,25% смесь [п.         ] поступает на трубчатый пастеризатор, где нагревается до t = 86±4°С, t = 15-20с или без выдержки. Пастеризованная смесь поступает в ванны творожные [п. 41], где охлаждаются до температуры заквашивания  в весенне-летний 22-23°С или 26-28°С в зимне-осенний. На проектируемом комбинате творог вырабатывается кислотно-сычужным способом, поэтому в подготовленную смесь вначале вносим расчетное количество заквасок DVS прямого внесения, затем соли CaCl2 - 40г/100кг и сычужный фермент 1г/1 000кг. смеси в виде водного раствора. Тщательно все перемешивается t 10-15 мин. Сквашивание длится 7-12ч. или 5-10ч. при t = 22-23°С или 26-28°С. Кислотность сыворотки 75±5°Т. Готовый сгусток разрезается на кубики размером 2,0 х 2,0 х 2,0 см выдерживается 30-60мин, подогревается до t = 45±5°С в течении 20-60мин. Нагретый сгусток охлаждается не менее чем на 10°С т.е. до t = 30±5°С; из ванн удаляется большая часть сыворотки и собирается в накопительной емкости [п.45]. Сгусток с сывороткой разливается в лавсановые мешочки или в бязевые по 7-9 кг. Мешочки укладываются в охладительно-прессовочную установку УПТ [п.43 ], где в течении 1,5ч. они прессуются при t = 25°С, а затем в течении 1,5ч. охлаждаются до 14±2°С. Допускается самопрессование творога в тележках t =2ч. и охлаждение в мешках в холодильной камере  в течении 10ч. Фасуют творог во фляги массой более 35 кг. Хранят при t = 4±2°С не более 36ч.

.4.8 Технология производства масла сливочного подсырного  Ж=83,5% ТУ 10.02.934-91

Таблица 2.11 - Органолептические и физико -химические показатели подсырного масла

Наименование показателей

Характеристика

Вкус и запах

Характерный для подсырного масла

Цвет

Светло-желтый

Консистенция

Однородная, пластичная

Массовая доля жира, не менее

83,8%

Массовая доля влаги, не более

15,7%

Массовая доля СОМО, не более

0,5 %

Масло сливочное подсырное - это масло, вырабатываемое из свежих соленых или несоленых подсырных сливок методом сбивания, в дальнейшем идущее на выработку топленного масла.

На проектируемом комбинате на выработку подсырного масла направляется 64017,42 кг подсырной сыворотки ж = 0,3%, которая из емкости для временного хранения [п. 8  ] насосом непосредственно после удаления ее из сыроизготовителя т.е. без подогрева с температурой 32-38°С, на сепаратор-сливкоотделитель [п.31 ], где разделяется на фракции - обезжиренную сыворотку с массовой долей жира не более 0,1% и сливок с массовой долей жира 20-30%. Полученные сливки охлаждаются до t созревания в емкости [п.37 ]. Продолжительность сбора партии подсырных сливок для переработки не должна превышать двух дней.

Режимы созревания: весенне-летний t = 4-6°С, t = 15-17ч.; осенне-зимний t = 5-7°С, t = 16-18ч. Созревшие сливки подогревают до t сбивания 8-12°С и 9-14°С соответственно. Из емкости [п.37] подаются в маслоизготовитель периодического действия [п. 38  ], цикл длится 50-80мин.

Размер масляного зерна 3…5мм. С целью удаления белка и уменьшения специфического сывороточного привкуса, проводят 1-2 промывки водой отвечающий требованиям ГОСТ 2874-82 в количестве 75-80% объема сливок. Готовый продукт выгружают в тележки. Фасуют масло в транспортную тару по 20 кг при t = 17-18°С. На заводе, изготовленное  подсырное масло, хранят при t =5°С, влага 80% не более 20 дней. На маслосырбазах и в цехах перетопки не более 30-40 дней при t = -5°С, при t = -10…-15°С до двух месяцев.

2.4.9 Технология производства напитка «Домашний» ТУ 49695-80

Таблица 2.12 - Органолептические и физико - химические показатели напитка «Домашний»

Наименование показателей

Характеристика

Вкус и запах

Сладкий, сывороточный

Консистенция

Однородная жидкость с незначительным осадком

Массовая доля жира, не менее

0,3%

Массовая доля сухих веществ

9,5-10,5%

Кислотность, не более

85 Т

Плотность, не менее

1030 кг/м3


Производят из сыворотки полученной при производстве «Столового» творога в количестве 1694,42кг фильтруется через лавсановый фильтр.

Пастеризуется в емкости [п. 45    ] при t = 65±2°С с t =30мин и охлаждается до t = 10-12°С. Рассчитанное по рецептуре количество сахара растворяется в таком же количестве сыворотки, нагревается до 100°С, t =10-15мин, фильтруется и охлаждается до t = 10-15°С. Во избежание инверсии сироп готовят непосредственно перед внесением в смесь. Смесь сыворотки и сахарного сиропа перемешивают t = 10-15 мин., охлаждают в этой же емкости до t = 6-8°С. Фасуют напиток в бумажные пакеты «Пюк-пак» по 0,5 л. или во фляги. Хранят продукт при t = 0-8°С не более 36ч. с момента выпуска, в том числе на предприятии 18ч.

.4.10 Технология производства заквасок

В настоящее время ведущие фирмы Дании, Германии, Франции и других стран по производству заквасок вырабатывают бактериальные закваски и концентраты, которые вносят непосредственно в молочную смесь для ее сквашивания.

Бактериальные концентраты выпускают сухими и глубоко замороженными. Перед использованием культуры DVS  (Direct Vat Set - прямое сквашивание в танке) не требует предварительной активизации или другой обработки. Сухие культуры DVS производят в виде гранул диаметром 2-5 мм. от почти белого до красновато-коричневого цвета. Число жизнеспособных клеток в одном грамме составляет минимум 5×1010 КОЕ.

Одной из ведущих фирм по производству DVS является фирма Chr. Hansen (Дания). Эти культуры широко используют на молочных предприятиях во всем мире.

Перед использованием пакет надрезают в указанном месте и содержимое высыпают непосредственно в емкость. При резервуарном способе производства кисломолочных продуктов в танках или закрыты емкостях, сухую закваску вносят через систему шлюзов в потоке с молоком во время наполнения емкости или через открытое отверстие в верхней части танка (после его наполнения его на треть части). Необходимо строго соблюдать дозировку культур DVS в единицах активности и не разделять их на отдельные части, т.к. в этом случае могут быть нарушен видовой состав и готовый продукт не будет соответствовать требованию ТУ и ГОСТ. На проектируемом предприятии используются следующие виды заквасок прямого внесения DVS:

для производства сметаны с массовой долей жира 10%.  или FD-DVS-CH-N11

для производства творога «Столовый» FD-DVS-CH-N19.

для производства кефира FD-DVS-CH-N22 + FD-DVS- LAF -3 (2 ед)  или FD-DVS- LAF -4 (1 ед).

Таблица 2.13 - Лиофилизированные культуры DVS в единицах активности.



1 000 л

5 000л

10 000л

15 000

Используемый % рабочей закваски

0,5

50 ед

250 ед

500 ед

750 ед


1

100 ед

500 ед

1 000 ед

1 500 ед


1,5

150 ед

750 ед

1 500 ед

2 250 ед


2

200 ед

1 000 ед

2 000 ед

3 000 ед

2.5 Организация технохимического и микробиологического контроля производства

Контроль должен осуществляться согласно действующих инструкций по ТХК и МБК, и обеспечивать выпуск с предприятий продукции в строгом соответствии с требованиями стандартов, рецептур, технологических инструкций.

В инструкции ТХК входят:

контроль качества поступающих молочных продуктов, а также тары, припасов и материалов;

контроль технологических процессов обработки молока и производства молочной продукции;

контроль качества готовой продукции, тары, упаковки, маркировки, порядка выпуска продукции с предприятия;

контроль расхода сырья и выходов готовой продукции;

контроль режима и качества санитарной обработки оборудования и сан. гигиенического состояния производства;

контроль реактивов, применяемых для анализа и порядок их хранения;

контроль за состоянием измерительных приборов.

На предприятиях молочной промышленности различных типов существуют специфические особенности технологического и микробиологического контроля. На сыродельных комбинатах обязательной является проба на брожение и сычужная проба. Тщательному контролю подвергаются бактериальные закваски и  их производство. Постоянно проводится контроль выхода и усушки сыра. Выход сыра зависит от многих причин и в первую очередь от содержания сухих веществ в молоке, степени их использования и содержания влаги в сыре.

2.5.1 Контроль качества сырья

Поступающее молоко должно удовлетворить требования действующего ГОСТа 13264-88 «Молоко коровье. Требования при закупках»

Контроль качества подразумевает проведение следующих анализов:

органолептическая оценка;

измерение t0C, ГОСТ 26754-85;

измерение плотности молока, ГОСТ 3625-84;

определение м.д. жира, ГОСТ 5867-69;

определение кислотности, ГОСТ 3624-67;

определение  бактериальной  обсемененности, ГОСТ 9225-84;

определение механической загруженности, ГОСТ 8218-56;

определение м.д. белка, ГОСТ 25179-82 или ГОСТ 23327-78;

сычужно-бродильная проба, ГОСТ 9225-84;

определение соматических клеток, ГОСТ 23453-90;

определение ингибирующих веществ, ГОСТ 23454-79

2.5.2 Контроль тары, вспомогательного сырья и материалов

Поступающую от заводов-поставщиков тару и др. проверяют выборочно, но каждую партию отдельно, на соответствие ее требования ГОСТов и ТУ.

Вспомогательные материалы и припасы работники лабораторий проверяют на соответствие каждой партии данным, указанным в удостоверении о качестве, производя в случае необходимости органолептическую оценку и физико-химические исследования.

Проверку качества материалов, припасов, периодически повторяют, если их длительное время хранят на складе предприятия.

2.5.3 Контроль расхода сырья и выхода готовой продукции

Качество готовой продукции определяется контролером-экспертом по партиям как ее выработки, разлива, расфасовки, укладки в тару, маркировки и охлаждения.

На маслодельных-сыродельных заводах оценку качества продукции производит мастер и старший лаборант. На основании данных анализа устанавливают сортность продукции или ее соответствие требованиям ТУ. Заполняются удостоверения о качестве продукции. Этот документ дает право выпуска продуктов в реализацию. Учет производства молочных продуктов основан на материальном балансе  (т.е. определяется количество жира в поступающем сырье, в выработанном продукте и потере с отходами на этапах разлива и фасовки). Специальная комиссия, утвержденная приказом по комбинату в состав которой входит работник лаборатории, не реже одного раза в квартал, контролирует соблюдение производственными цехами норм расхода сырья по каждому виду продукции по утвержденным рецептурам, а также выхода готовой продукции путем проведения контрольных выработок. На предприятии ведутся журналы по учету сырья, его движению и готовой продукции.

2.5.4 Санитарно-гигиенический контроль

Качество продуктов, выпускаемых комбинатом, зависит и от санитарно-гигиенического состояния цеха, и от количества мойки и дезинфекции оборудования молочных трубопроводов, хим. посуды.

На предприятии проектируется контроль этих мероприятий, а также чистоты воздуха и личной гигиены. Предусматривается контроль моющих и дезинфицирующих растворов, качества воды. Санитарно-гигиенический контроль осуществляет бак. лаборатория.

За санитарное состояние цеха отвечает мастер. Санэпидемстанция  регулярно контролирует санитарное состояние производства, территории оборудование; прохождение медосмотров.

Рабочие обязаны соблюдать правила личной гигиены, носить санитарную одежду.

Запрещается носить украшения, пользоваться булавками и тд., принимать пищу в цехе, курить в цехе и т.д. За несоблюдение - штраф.

.5.5 Контроль качества и порядок хранения реактивов

Все растворы, применяемые для работы в лаборатории готовит и проверяет качество по существующим методикам старший химик или химик. На сыродельных комбинатах, где нет химиков, растворы готовят зав. лабораториями старшие лаборанты или лаборатории областного управления.

Проверку титрованных растворов и растворов, применяемых для контроля качества молока и сливок по кислотности, проводят ежедневно, остальных растворов - периодически, по мере надобности. Кроме того, количество реактивов проверяется работниками контрольно-производственных отделов управлений молочной промышленности при каждом выезде на предприятие.

Реактивы должны иметь этикетки, плотно закрываться, храниться в спец. изолированных помещениях, находящихся в ведении старшего лаборанта или зав. лаборатории. Хранение, выдачу и учет ядовитых веществ, а также опломбирование или опечатывание мест их хранения проводит старший химик или начальник лаборатории.

.5.6 Организация производственного микробиологического контроля

Производственный  МБК осуществляется лабораториями предприятий молочной промышленности. Одним из основных требований к качеству продуктов питания является их микробиологическая безопасность и стабильность в хранении.

Особое внимание уделяется контролю качества сырья и готового продукта. По результатам исследования сырья решается вопрос о сортности и направление его использования. В случае получения неудовлетворительных результатов по микробиологическим показателям готового продукта следует проводить контроль по ходу технологического процесса.

По результатам проверок производителем совместно с органами Госсанэпиднадзора и местным органом управления разрабатываются мероприятия по устранению загрязнений и способы использования загрязненной . продукции.

.5.7 Организация лабораторий

В соответствии с нормами  СН 245-71 лаборатории ТХК  на предприятиях молочной промышленности  должны быть просторными и  светлыми. Их размещают вблизи участков производства и реализации готовой продукции.

Помещение лаборатории должно быть изолировано от цехов, где возможна вибрация, а также от котельных.

Лаборатория должна быть хорошо освещена. Боковое естественное освещение  не менее 1/5. Для вечернего освещения кроме потолочных ламп должны быть светильники у каждого рабочего места.

Стены лаборатории окрашивают в светлые тона и на высоте  1,5-2м от пола облицовывают керамической глазурованной плиткой. Пол покрывают светлой кислотоупорной керамической плиткой.

Температура в лаборатории должна быть в пределах 17-19 С в холодное время года и 20-23 С в теплое; относительная влажность  30-60%. Уровень шума не более 90 дБ.

Должна быть принята приточно - вытяжная вентиляция, водопровод, канализация, газ,  электрический ток.

Структура и штат лаборатории для каждого предприятия определяется в зависимости от условий, профиля и объема производства.

2.5.8 Оборудование лабораторий

Для обеспечения полноты проведения контроля заводские лаборатории должны быть полностью укомплектованы необходимым оборудованием, приборами, аппаратурой, инвентарем, химической посудой, реактивами и т.д.

Приемная лаборатория

лабораторный стол;                                      1

стол для центрифуги;                                   1

центрифуга ИЛМ-24;                                   2

прибор Тернера;                                           2

лабораторный шкаф;                                    1

раковина;                                                       2

психометр;                                                    1

водяная баня;                                                1

вытяжной шкаф;                                           1

плитка электрическая;                                 2

хим. посуда, журналы, реактивы.

Химическая лаборатория

лабораторный стол СЛ2-31;                         1

центрифуга;                                                    2

прибор Тернера;                                             2

лабораторный шкаф;                                      1

термостат 2ТГ-0-11;                                       2

лабораторный рН - метр;                               2

механические весы СМГ-64;                         3

автоклав АТЭ;                                                 1

весы аналитические;                                        2

водяная баня;                                                    2

плитка электрическая;                                     2

раковина;                                                           2

холодильник;                                                     1

вытяжной шкаф;                                                1

стол для термостатов;                                       2

химическая посуда, жиромеры, реактивы ит.д.;

полуавтоматические микровесы ВМ-20.        2

Бактериальная лаборатория

лабораторный стол;                                           1

автоклав;                                                             1

весы аналитические;                                          2

термостат суховоздушный 2ТГ-0-4;                 2

термостат водяной 1ТЖ-0-03;                           1

микроскоп МВР-4Е;                                           3

лабораторный шкаф;                                          1

вытяжной шкаф;                                                 1

сушильный шкаф;                                               1

стол для термостатов;                                         2

холодильник;                                                       1

хим.посуда, реактивы.

В лабораториях должны быть инструкции по проведению анализов, таблицы с нормами расхода и потерь сырья и готовой продукции при выработки продукции, ГОСТ, ОСТа на вырабатываемую продукцию.


Таблица

Наименование процесса, контролируемого параметра

Характер контроля

НТД, регламентирующая технол. Отклонения и этап ТП, ГОСТ

Содержание контроля

Отбор проб

Периодичность контроля

Приемка молока

Технологический Органомический Физико-химический            Микробиологический

13928-84 и др. ГОСТ 13264-88 Инструкц. ТХК 26754-85 3624-67 Инструкц. ТХК 5867-69      3625-84 8218-56  25179-82 3626-73 9225-84  9225-84  9225-84

Из каждой секции мол.цистерн.  Из кажд секции средняя проба от каждой партии Ср. проба молока во флягах. В каждой секции мол. цистерн. От сдатчиков 1раз в 15 дней Ср. проба от каждой партии Ср. проба от каждой партии согласно инструкции Ср. проба Ср. проба Ср. проба от каждой партии Ср. проба от каждой партии Ср. проба от каждой партии

Ежедневно     Ежедневно    Ежедневно 1раз в 15дн.  Ежедневно  Ежедневно при подозрении 1 раз в декаду 1 раз в декаду 1 раз в декаду 1 раз в декаду 1 раз в декаду

Таблица

1

2

3

4

5

6

Созревание молока

Физико-химич.  Технологический

25179-82 5867-69 Тех. инстр.

Содержание белка, % М.д. жира, % t=8-10С, к-ты не более 20Т.

Из каждой емкости  Из каждой емкости

При необход.  Ежедневно

Смесь на сыр

Технологический  Физико-химич.

Тех. инструкции 3624-67 25179-82 3623-73 26754-85

М.д. ж =2,8%;  Кислотность, 0Т Содерж. белка, % Эф. Пастеризации Температура, 0С

Из каждой емкости Из кажд. емкост Из кажд. емкост Из кажд. емкост Из кажд. емкост

Ежедневно  Ежедневно Ежедневно Ежедневно Ежедневно

Закваска

Органолептический Физико-химич. Технологический

 3624-67 Тех. инстр 26754-85 3625-84

вкус, цвет, консист. Кислотность, 0Т Активность Температура, 0С Плотность, кг/м3

Из кажд. заквас. Из кажд. заквас. Из кажд. заквас. Из кажд. заквас. Из кажд. заквас

Ежедневно Ежедневно Ежедневно Ежедневно Ежедневно

Сычужный фермент

Технологический

Тех. инстр.

Необходимое кол-во активность с/ф

Каждая партия

Каждая партия

Сквашивание и разрезка сгустка

Технологический   Органолептический Физико-химич.

Тех. инстр. 3624-67  5867-69 3626-73

Температура 30-34 С Образование и структура сгустка Кислотность сыворотки, массовая доля жира и сухих веществ

Из каждой емкости

Ежедневно


Таблица

1

2

3

4

5

6

 Второе нагревание

Технологический  Физико-химич.

Тех. инстр.  5867-69 3626-73

t =38-420C; τ =20-60 мин м.д.жира сыворотки %, сух. в-ва,% кислотность после 2 нагревания, 0Т

Из кажд. емкос Из кажд. емкос Из кажд. емкос

Ежедневно Ежедневно Ежедневно

Обработка сгустка

Технологический  Физико-химич.

Тех. инстр. Визуально 3624-67

Продол-ть, мин; р-р зерна, мм (4-6) кислотность от сыворотки до и после, готовность сырного зерна

Из кажд. емкос

Ежедневно

Формование

Технологический

Тех. инстр.

Температура помещения, 0С; Температура зерна, 0С, Продол-ть, мин

Из кажд. емкос

Ежедневно

Прессование и само- прессование

Технологический    Физико-химич.

Тех. инстр.

Прод-ть, от 10 до 50 кПа, τ =1,5-2,5r, Кол-во переприсовок Активная к-ть сыра Влага в сыре Масса гол.сыра

   Выборочно из нескольких головок

Ежедневно   В каждой партии

Рассол

Технологический

Тех. инстр.

Концентрация20-22%, кислотность не выше 35 С, температура 8-10 С

Из бассейна

1 раз в декаду Ежедневно


Таблица

1

2

3

4

5

6

Посолка сыра

Технологический

Тех. инстр.

τ =2,5-3,5 сут; t рассола 8-120С; t помещения 0С; Влажность воздуха

Часы, технич. журналы из бассейна, термометр, барометр

1 раз в день  Ежедневно

Обсушка сыра

Технологический

Тех. инстр. на данный прод.

τ =2-3 сут;  tвозд. =8-120С Вл.возд =90-95%

Часы, технич. журналы термометр, барометр

1 раз в день  Ежедневно

Созревание сыра

Технологический    Ф/химич.

Тех. инстр.    3624-67

τ =2-2,5 мес; температура, влажность воздуха в камерах Активная к-ть сыра, рН

    Выб-ноиз неск-их головок

   При необходимости

Готовый продукт

Органолептический    Физико-химич.

   

Вкус, цвет, рисунок, консистенция и т.д. М.д. ж в сухом в-ве,% М.д. влаги, % М.д. соли, % Кислотность, рН М.д. жира, %

Отдельная проба из нескольких головок  Средняя проба от каждой выработки

Каждая партия     Каждая партия




3. Инженерный раздел

.1 Подбор и расчет технологического оборудования

Расчет и подбор технологического оборудования ведется с целью обеспечения переработки молока в сутки максимального поступления молока на комбинат в соответствии с принятой схемой технологических процессов. При подборе оборудования принимаются во внимание следующие положения:

применение новых высокопроизводительных прогрессивных машин и аппаратов непрерывного действия;

проектирование аппаратов и машин одинаковой производительностью и мощностью с учетом поточности технологического процесса производства молочных продуктов;

обеспечение наиболее экономичного расхода пара, холода, воды;

3.1.1 Подбор оборудования для транспортировки молока

В сутки на проектируемый комбинат поступает 100 000 кг молока, которое поступает автомолцистернами при среднем радиусе доставки 50 км. Приемка молока осуществляется в две смены, продолжительность одной составляет не менее 3 часов по 20 т/ч. Доставку осуществляют автомолцистернами марки АЦПТ - 6,2 (МАЗ 500), средняя скорость 60 км/ч. Общая вместимость 2х секций 6200 л. Потребность в автотранспорте Рассчитывается в зависимости от интенсивности поступления молока, производительности автоцистерны, среднего радиуса доставки и т.д.

Тц = Т1+(Т2+5)+(Т3+5)+Т4+Т5+Т6; (3.1)

где Тц - продолжительности цикла работы автоцистерны, мин;

Т1 - среднее время пробега, мин; 2R/V

R - средний радиус доставки, км

V - средняя скорость автомашины, км/ч

Т1 = 2×50/60 = 102 мин

Т2 - время наполнения цистерны, мин;

Т3 - время опорожнения цистерны, мин;

Т4 - время мойки цистерны, мин;

Т5 - время на заправку автомашины, мин;

Т6 - время на оформление документов, мин;

Тц = 102+(20+5)+(40+5)+20+15+30 = 237 мин.

Число рейсов, совершаемых одной автомолцистерной определяем по формуле

,                                 (3.2)

где tпр - продолжительность приемки, ч

= 1,5 рейса

Количество молока доставляемого на комбинат одной автоцистерной составит в сутки:

,                              (3.3)

e - емкость общая одной автоцистерны (6,2 м3)

Км = 6,2×1,5=9,3 (т)

Необходимое количество автоцистерн с учетом машин, находящихся в ремонте (10%от общего числа) составляет

;                                  (3.3)


Мсут =масса , поступающего молока за сутки, м3

;


3.1.2 Подбор и расчет оборудования для приемно-аппаратного цеха

Устанавливаем две линии приемки одну основную и одну для некондиционного молока или на случай выхода из строя первой. В час необходимо обеспечить приемку 20 т молока.

Определим производительность насосов, установленных на линиях приемки молока

;                              (3.4)

где t - продолжительность приемки, ч;

G - коэффициент учитывающий затраты времени на подготовительно - заключительные работы (0,8)

n - количество единиц оборудования, шт

;

Подбираем насос самовсасывающий марки Е8-36-3Ц3,5-10 центробежный ,производительностью 13 м/ч., 2 шт.

Учет количества молока ведется с помощью счетчиков - расходомеров ВРТК - 2000 с пропускной способностью от0,6 до 30,0 м3/ч

Принимаемое молоко через промежуточную емкость марки MHR «Pasilak» - 1,0 шт, вместимостью 1,5 т.

Центробежным насосом 36МЦ2,0-20 - 2 шт., производительность 10 м/ч без предварительного подогрева подается на холодную очистку в сепаратор - молокоочиститель с центробежной выгрузкой осадка А1-ОХО, производительность 10 т/ч.

,                                (3.5)

где n - количество единиц оборудования, шт;

М - техническая производительность оборудования, м3/ч;

Вэ - эффективное время работы оборудования, ч

Вэ - берется согласно графику технологических процессов;

;

Оборудование для хранения молока.

Согласно требованиям по проектированию сыродельных комбинатов емкости для хранения заготавливаемого молока должны быть вместительностью 100% от массы суточного поступления. Устанавливаем емкость В2-ОХР-50, LTR- 30.  Для хранения зрелого молока устанавливаем емкость LTR -20.

При проектировании, согласно норме, предусматривается возможность охлаждения молока, поступающего с t до 25°С, для сыродельных комбинатов в количестве не менее 15% от суточного объема поступающего молока. В проекте принимаем 30%.

;                                   (3.6)

т

Подбираем пластинчатый охладитель марки ОО1-У-10  производительностью 10 т/ч .

В установку входят: охладитель, насос для молока, пульт управления, приборы автоматического контроля, трубопроводы.

 шт

Для дальнейшей транспортировки молока и резервуаров проектируем центробежный насосы марок 751Ц14,0-31 - 1 шт и 36МЦ2,8-20 - 2шт

Согласно продуктовым расчетам и графику технологических процессов необходимо просепарировать 25209,29 кг молока за 1,3 ч, для этого подбирали технологическое оборудование. Подогреватель марки А1-ОНС-10

В комплект входят: пластинчатый аппарат, уравнительный бачок, насос, 50-1Ц7,1-3,1, пульт управления с приборами, конденсатоотводчик система трубопроводов.

шт;

Сепаратор-сливкоотделитель марки Ж5-ОСН2-С с центробежной выгрузкой осадка производительностью 10 т/ч.

шт

В результате сепарирования получаем обезжиренное молоко в количестве 22,7 т, которое нужно охладить в течении 1,3ч, согласно графику технологических процессов. Подбираем пластинчатый охладитель ОО1-У-10 производительностью 10 т/ч.

шт;

Кроме обезжиренного молока получили сливки Ж=38% в количестве 249 кг, сливки ж=38% образуются и при нормализации цельного молока для выработки кефира и пастеризованного молока - 0,27т.

Для их охлаждения и резервирования проектируем емкость  Я1-ОСВ-4 вместимостью 4 т.

Для хранения обезжиренного молока предусматривается емкость с промежуточным хладоносителем марки РПО - 1,6 - 1 шт., вместимостью 1,6 т.

3.1.3 Подбор оборудования для участка цельномолочной продукции

На выработку пастеризованного молока направляется, согласно продуктовому расчету и графику производственных процессов 11,89т цельного молока, которое нужно переработать в течении 3,9ч для этого подбираем следующее оборудование:

Подогрев, пастеризация, охлаждение молока осуществляется на ОПУ - 3М - 1шт., производительность 3т/ч.

В комплекте: уравнительный бачок, бойлер, пластинчатый аппарат, смеситель, пульт, выдерживатель, насос для молока, насос для горячей воды, обвязка регулятора подачи охлажденного рассола, два сепаратора - молокоочистителя, система трубопроводов.

Сепараторы -  молокоочистители заменим на нормализаторы марки Г9-ОСП-3МН.

шт

Гомогенизация молока осуществляется на гомогенизаторе SHZ-20. Производительность 1,2-4 т/ч.

шт

Промежуточное хранение молока осуществляется в емкости марки Р4-ОТН-4 - 1 шт. вместимостью 1,0-4,2 т.

Расфасовка молока проводится на автомате марки ФП-3300 «Фин-пак», молоко фасуется в пакеты по 1л., 3300 уп. в час.

Мм = 11,61т.

шт.

На выработку кефира по продуктовому расчету направляется 4200 кг цельного молока, которое согласно графику нужно подготовить к заквашиванию за 2,1ч. для этого подбираем оборудование:

Подогрев и пастеризация молока осуществляется в трубчатой пастеризационной установке ТПО - 2,5 производительностью 2,5 т/ч.

Для нормализации проектируем сепаратор-нормализатор марки Г9-ОСП-3МП производительностью 3м3/ч

 шт;

Гомогенизация осуществляется на гомогенизаторе марки SHZ-20 производительноостьтю 1.0-4.2 м3/ч.

 шт

Заквашивание, сквашивание, охлаждение до t °С созревания, созревание подготовленного молока в количестве 4,08 т осуществляется в емкости для выработки кисломолочных напитков марки Р4-ОТН-6 - 1 шт. вместимостью 6 т.

Расфасовка осуществляется на автомате ФП-3300 в пакеты по 1л. Установка такая же как для молока.

На выработку сметаны ж=10,0% согласно продуктовому расчету направляется 0,42т обезжиренного молока и 0,15т сливок ж=3,8%. Для производства продукта проектируем следующее оборудование:

Нормализация и пастеризация смеси осуществляется в емкости марки Г6-ОПА-600, в такой же емкости проводим охлаждение гомогенизированной пастеризованной смеси, ее сквашивание и охлаждение перед расфасовкой. Вместимость емкости 0,6 т.

Проектируем 2 емкости.

Гомогенизация смеси осуществляется на гомогенизаторе марки SHZ-0,5, согласно графику производственных процессов в течение 1,5ч. Производительность 0,09-0,4 т/ч.

шт

Расфасовка сметаны ведется в пакеты по 0,5л на автомате ФП-300.

Согласно продуктовому расчету на выработку творога «Столовый» направляется обезжиренное молоко в количестве 0,95т и 1,22т пахты, полученной от выработки масла «Крестьянского» для сбора, охлаждения и временного хранения пахты, а также для составления смеси на творог проектируем емкость марки РПО -2,5-1шт. Вместимость 2,5 т.

Для пастеризации смеси используют трубчатый пастеризатор ТП0 - 2,5

Пастеризованная охлажденная смесь 0,217т подается на выработку творога в ванны творожные ВК-2,5 - 1 шт

Творог вместе с сывороткой сливается в ванны для самопрессования марки ВС-2,5, где он разливается в лавсановые мешочки по 7-9 кг. Творожная сыворотка из ванны откачивается в количестве 1,69т насосом марки 36МЦ4-12

Прессование и охлаждение творога в количестве 0,24т осуществляется в установке УПТ - 1шт. Производительность 400 кг за раб. цикл. Раб. цикл 3 ч.

Готовый продукт 0,24 т расфасовывается во фляги алюминиевые по 35 кг.

шт

Необходимо 7 фляг.

Напиток «Домашний» вырабатывается согласно продуктовому расчету из 1,69 т творожной сыворотки.

Фильтрация осуществляется на фильтре марки А1-ОШФ -1 шт. Производительность 2,5-4,6 т/ч.

Сбор и пастеризация, а также охлаждение, внесение сахарного сиропа охлаждается до более низкой t °С осуществляется в емкости марки Р4-ОТН-2. Вместимость 2,0т.

Расфасовка напитка количестве 1,77 т осуществляется на розливо-упаковочном автомате ФП-3300 по 0,5л.

Подбор оборудования для участка выработки сыра.

Согласно продуктовому расчету на выработку сыра направляется 58,7т цельного молока и 20,7 т обезжиренного молока без учета закваски. Для нормализации путем смешивания проектируем емкость марки  LTR - 2 шт.

Согласно графику производственных процессов смесь в количестве 79,40 т нужно пропастеризовать и охладить до t заквашивания в течении 5,3 ч. Для этого проектируем охладительно-пастеризационную установку марки ОПУ-15производительностью 15 т/ч.

шт

Для осуществления технологических операций по выработке сырного зерна подбираем сыродельные  ванны марки В2-ОСВ-10

Непрерывный рабочий цикл ванны составляет 4 ч, оборачиваемость в течении технологического процесса согласно графику 2 раза. Количество аппаратов составит 80,3¸(10×2) = 4 шт, 80,3 т - количество нормализованной смеси перерабатываемой на сыр в сутки

Для удаления сыворотки из сыродельных ванн подбираем самовсасывающие насосы Г2-ОПД -4 производительностью 25 т/ч.

Формование сырного зерна в пласт осуществляется на аппарате Я5-ОФИ-1 - 2шт. Вместимость по сырной массе 1т.

Самопрессование, транспортирование и промежуточное хранение сыра осуществляется на передвижном столе марки Я7-ОКС-02. Грузоподъемность 200 кг.

С одной варки получается примерно 75 головок сыра (141 шт) по 6 кг каждая. На одну варку необходимо 5 тележек(столов) (141×6:200=4,23 шт)

Необходимое количество прессов туннельного типа марки «Элгент» составит 1126/(76×2) =14,8= 8шт. По продуктовому расчету получаем 1126 головок сыра в сутки.Вместимость форм 76 гол. по голландскому сыру.

Посолку сырья проектируем в контейнерах марки Р3-ОКУ в течении 2,5-3,5 сут.  Вместимость 412 кг по голландскому сыру.

Количество контейнеров определяем по формуле

, (3.7)

где Мс - масса сыра вырабатываемого в сутки, кг;

z - длительность посолки, сут;

G - вместимость контейнера, кг;

шт

Примем 58 контейнеров.

При созревании сыра в пленке «Повиден» подбираем комплект оборудования М6-АУД для упаковки сыра в усадочную пленку - 2шт. Производительность 127-170 гол.

В комплект входят: 1 упаковочный стол М6-АУД, вращающийся стол М6-АУД, камера усадочная, полуавтомат упаковочный.

Созревание сыра в камерах в течении 60 сут проектируем в контейнерах марки Т-547 пятиполочных. Вместимость 412 кг.

 шт

Принимаем 984 контейнера.

По уходу за сырами в период созревания подбирают следующие оборудование: Машина для мойки сыров  Р3-МСЩ. Производительность 100-150 гол/ч.

Машина для обсушки сыра М6-ОЛА-1 производительностью 300 гол.
В комплекте: вентиляторы 06-300-8, 2 вытяжных вентилятора 06-300-6.

Устройство маркировочное марки Я1-ОМС

3.1.4 Заквасочное отделение

Для выработки двухсуточной потребности закваски (0,64×2=1,28т) на производство сыра подбираем 4 заквасочника марки Л5-ОЗУ-0,35 вместимостью 0,35 т.

= 1.28¸0.35=3.7=4 шт

3.1.5 Подбор оборудования для участка выработки сгущенной сыворотки и подсырного масла

Согласно продуктовому расчету при выработке сыра было собрано 64,0 т подсырной сыворотки, для ее переработки проектируем следующее оборудование.

Промежуточное резервирование сыворотки осуществляется в емкости марки LTR - 1 шт вместимостью 30 м3.

Сепарирование сыворотки осуществляется на сепараторе а1-ОХ2С, производительностью 5 т/ч.

Подогрев сыворотки ведется на трубчатом пастеризаторе марки Т1-ОУТ - 1 шт. Производительность 10 т/ч.

Промежуточное резервирование пастеризованной сыворотки - емкость МАR «Pasilak» - 15,0 - 1шт

Пастеризация и сгущение сыворотки осуществляется в вакуум-выпарной установке «Виганд» - 1шт Производительность 8000 кг испаренной влаги в час.

Для промежуточного резервирования сгущенной сыворотки проектируем емкость марки Р4-ОТН-2 - 1 шт. Вместимость 2,0 т.

Охлаждение сгущенной сыворотки осуществляется пластинчатым охладителем марки А1-ООЛ-1,25 - 1 шт. Производительность 1,25 т/ч.

Для подачи сгущенного молока в охладитель используют насос роторный марки В3-ОРА-2 - 1шт производительностью 0,5-2,0 т/ч.

Хранение сгущенной обезжиренной сыворотки до реализации осуществляется в емкости марки В2-ОМВ-10 - 1 шт

Для выкачки сгущенного продукта из танка при его реализации используется насос для вязких продуктов В3-ОРА-10 - 1 шт, подача 10 т/ч.

При сепарировании жирной подсырной сыворотки образуется, согласно продуктовому расчету 0,5 т подсырных сливок для их переработки проектируем следующее оборудование.

Сбор, пастеризация, охлаждение и созревание, а также подогрев до t°C сбивания осуществляется в емкости марки ВДП - 600 - ванна длительноой пастеризации  - 1 шт. Вмесмтимость 0,6 т/ч.

Сбивание и обработка масла осуществляется в МПД марки Я3-ОМЕ-0,13 - 1шт. Полезная мощность барабана 0,13 т.

Расфасовка подсырного масла ведется в фляги по 20 кг масса нетто.

Необходимо фляг для фасовки одной выработки масла 150/20=7,5=8 шт.

Сбор и охлаждение пахты 0,35 т осуществляется в емкость В1-ВД2П 0,35м3 или во фляги. 10 фляг направляются на охлаждение в холодильной камере.

3.1.6 Подбор и расчет оборудования для участка выработки сливочного масла

Масло «Крестьянское вырабатывается на поточной линии П8-ОЛУ производительностью 400-500 кг/ч.

В состав линии входят: Пастеризатор трубчатый Т1-ОУК, бак Р3-ОНС для исходных сливок, насос для сливок 36-1Ц2,8-20 марки Г2-ОПБ, бак для пахты 36-1Ц1,8-12 марки Г2-ОПА, бак накопитель Р3-ОНЯ; два сепаратора для высокожирных сливок  - ОСА-Д-500; ванны для нормализации 3 шт  - ВН-600; насос-дозатор НРДМ для высокожирных сливок; маслообразователь Т1-ОМ-2Т; стол для весов, весы РН-50UJ13M-1; пульт управления.

Расфасовка масла ведется в ручную в коробки по 20 кг.

3.1.7 Подбор оборудования для мойки технологического оборудования

Для централизованной без разборной мойки резервуаров, пластинчатых и трубчатых теплообменных аппаратов, трубопроводов для предприятий молочной отрасли мощностью от 50 до 100т молока в смену проектируем установки марки В2-ОЦ2-А производительностью не менее 25 т/ч.

Мойка полимерных ящиков осуществляется на автомате марки Я3-АМБ-150 производительностью 150 шт/ч.

Мойка фляг, используемых на предприятии, осуществляется в ручную с последующим ополаскиванием и пропариванием на пропаривателе для фляг марки ПФ-М, производительностью до 90 шт./ч.

Таблица

Наименование оборудования

Тип, марка

кол-во, шт

Производительность, м3/ч

Объем, м3

Энергозатраты

Габариты, мм

Занимаемая площадь, м2

Общая площадь, м2






Электроэнергия, кВт

пар, кг/ч

вода, м2/ч

длинна

ширина

высота



Насос центробежный самовсасывающий

Е8-36-3Ц3,5-10

2

13,0

-

1,1

-

-

520

225

503

0,12

0,24

Счетчик-расходомер

ВРТК-2000

4

0,6-30

-

-

-

-

-

-

-

-

-

Емкость

MAR «PASILAK»

2

-

1,0

-

-

-

1260

1260

1950

1,59

3,18

Насос центробежный

36МЦ2,8-20

2

10,0

-

1,5

-

-

470

265

310

0,12

0,24

Сепаратор-молокоочиститель

А1-ОХО

2

10,0

-

11,0

-

-

1238

783

0,97

1,94

Резервуар для хранения молока

В2-ОХР-50

2

-

50

5,5

-

-

4965

3450

8960

17,13

34,26

Резервуар для молока

LTR-30

1


30

20

-

20-

2600

2600

4200

7,0

7,0

Резервуар для хранения зрелого молока

LTR

1

-

20

2,0

-

-

2800

2800

4850

7,84

7,84

Охладитель пластинчатый

001-У-10

2

10,0

-

1,5

-

20

1600

700

1400

5,00

10,00

Насос центробежный

75-1Ц14,0-31

1

50,0

-

11,0

-

-

725

350

425

0,25

0,25

Насос центробежный

36МЦ2,8-20

2

10,0

-

1,5

-

-

470

265

310

0,12

0,24

Подогреватель

А1-ОНС-10

2

10,0

-

1,5

700

-

650

620

1354

4,00

8,00

Сепаратор-сливкоотделитель

Ж5-ОС2Н-С

2

10,0

-

13,2

-

-

1200

850

1780

1,02

2,04

Охладитель для об. молока

001-У-10

2

10,0

-

1,5

-

20

1600

700

1400

5,00

10,00

Емкость для хранения сливок

Я1-ОСВ-4

1

-

4,0

0,75

-

-

2100

1735

3869

3,64

3,64

Емкость для хранения об. молока

РПО-1,6-1

1

-

1,6

1,28

-

-

2090

1610

400

3,36

3,36

Охладительно-пастеризационная  установка

ОПУ-3М

1

3,0

-

12,50

72,0

9,0

2050

700

1530

2,00

2,00

Сепаратор-нормализатор

Г9-ОСП-3МН

3

3,0

-

4,00

-

-

910

620

1400

0,56

1,12+0,6

Гомогенизатор

SHZ-20

2

1-4,2

-

37,00

-

-

1115

1150

1250

1,28

2,56

Емкость для хранения пастеризованного молока

Р4-ОТН-4

1

-

4,0

1,10

-

-

1817

1817

2630

3,30

3,30


Таблица

1

2

3

4

5

6

7

8

9

10

11

12

13

Установка пресс-охладитель

УПТ

1

0,13

0,95

1,1

-

-

3000

1500

1700

4,5

4,5

Фляга алюминиевая

ФА-38

7

-

0,038

-

-

-

-

-

580

-

-

Фильтр

А1-ОШФ

1

2,5-4,6

-

-

-

-

1300

300

700

0,39

0,39

Емкость для творожной сыворотки

Р4-ОТН-2

1

-

2

1,1

-

-

1427

1427

2350

2,04

2,04

Емкость для составления смеси

LTR

2

-

30

2

-

-

2800

2800

5200

7,84

23,52

Пастеризационно-охладительная установка

ОПУ-15

1

15

-

26,2

270

30

4350

800

1530

25

25

Сыродельная ванна

В2-ОСВ-10

4

-

10

1,87

100

0,35

6810

4950

2815

33,71

134,84

Насос самовсасывающий

Г2-ОПД

4

25

-

5,5

-

-

615

332

440

0,2

0,8

Формовочный аппарат

Я5-ОФИ-1

2

-

6

1,4

-

-

6850

2180

2300

15

30

Передвижной стол

Я7-ОКС-02

5

-

-

-

-

-

2050

975

990

2

10

Пресс туннельного типа

«Элгент»

8

76 гол

-

0,15

-

-

3350

1520

5,1

40,8

Оборудование для упаковки сыра

М6-АУД

2

127-170г/ч

-

23,14

-

-

4760

2310

1870

10,99

22

Машина для мойки сыров

Р3-МСЩ

2

100-150г/ч

-

1,1

-

0,6

1850

690

1175

1,28

1,64

Машина для обсушки сыра

М6-ОЛА-1

1

300г/ч

-

1,1

320

-

4610

1370

1840

6,31

6,31

Устройство маркировочное

Я1-ОМС

2

120г/ч

-

1,3

-

-

1375

1015

1525

1,6

2,56

Заквасочник

Л5-ОЗУ-0,35

4

-

0,35

0,55

100

2,2

-

-

-

1,85

7,4

Сепараторы для сыворотки

А1-ОХ2-С

2

10

-

15

-

-

1350

950

1690

1,28

2,56

Охладитель

001-У-10

2

10

-

1,5

-

20

1600

700

1400

5

10

Емкость для обезжиренной сыворотки

Р4-ОТН-2

2

-

2

1,1

-

-

1427

1427

2350

2,04

4,08

Трубчатый пастеризатор

Т1-ОХТ

1

10

-

4

1500

-

3100

1300

2000

4,03

4,03

Емкость для сыворотки

MAR «PASILAK»

1

-

15

1,5

-

-

2500

2500

4000

6,25

6,25

Вакуум-выпарная установка

«Виганд»

1

8000 г/ч

-

29

4000

-

9300

6500

6500

60,45

60,45

Емкость для сгущенной сыворотки

Р4-ОТН-2

1

-

2

1,1

150

-

1427

1427

2350

2,04

2,04

Охладитель

А1-ООЛ-1,25

1

1,25

-

-

-

2

1449

1300

1600

1,8

1,8

Емкость

Г6-ОПА-600

2

-

0,6

0,55

80

3,0

1880

1410

1660

2,65

5,30

Гомогенизатор

SHZ-0,5

1

0,09-0,4

-

4,0

-

-

790

490

1200

0,39

0,39


Таблица

1

2

3

4

5

6

7

8

9

10

11

12

13

Емкость

РПО-2,5-1

1

-

2,5

1,28

-

-

3000

1610

550

4,83

4,83

Ванна творожная

ВК-2,5

1

-

2,5

-

37,5

-

3096

1372

1070

4,25

4,25

Ванна для самопресования

ВС-2,5

1

-

0,7

-

-

-

2160

1070

760

2,31

2,31

Насос для сыворотки

36МЦ4-12

1

4,0

-

0,8

-

-

385

215

305

0,08

0,08

Автомат для жидких напитков

ФП-3300

1

0,66-3,3

-

2,50

-

-

1260

1140

2470

1,44

1,44

Трубчатый пастеризатор

ТПО-2,5

1

2,5

-

15,70

213

10

2000

1050

2040

5,25

5,25

Емкость для кисломолочных напитков

Р4-ОТН-6

1

-

6,0

1,50

-

-

2100

2100

2840

4,41

4,41

Емкость для хранения сгущенной сыворотки

В2-ОМВ-10

1

-

10

1,5

-

-

2500

2500

4000

6,25

12,5

Насос роторный

В3-ОРА-10

1

10

-

1,5

-

-

630

400

340

0,25

0,25

Ванна длительной пастеризации

ВДП-600

1

-

0,6

0,6

136

4

1587

1144

1575

1,82

1,82

МПД

Я3-ОМЕ-0,13

1

-

0,13

1,1

-

-

1320

1800

1,68

1,68

Линия по выработки масла методом преобразования ВЖС

П8-ОЛУ

1

400-500

-

45,3

400

-

8500

4500

3000

40

40

Насос роторный

В3-ОРА-2

1

0,5-2

-

0,55

-

-

480

330

255

0,16

0,16



3.2 Расчет площадей и расстановка оборудования

Основной принцип постановки технологического оборудования заключается в рациональном размещении машин и аппаратов в производственных цехах. При этом максимальная компактность должна сочетаться с удобством обслуживания, монтажа и ремонта.

При рациональной  расстановке оборудования обеспечивается кратчайший путь движения сырья от начальной до конечной операции технологического процесса, обеспечивается прямоточность движения сырья и готовой продукции, обеспечивается соблюдение норм строительной техники, нормативной освещенности санитарных требований и техники безопасности.

Общая площадь участка или цеха складывается из площадей занятых машинами и аппаратами, с учетом проходов и колонн, необходимых для нормального обслуживания. Ориентировочный расчет площадей производственных цехов или участков осуществляется по формула:

J=åf×k,  (3,8)

Где F - площадь цеха, участка, м2;

åf - суммарная площадь занимаемая технологическим оборудованием без учета площадок обслуживания, м2;

k - коэффициент использования площади, учитывающей надбавку на проходы и обслуживающие площадки.

.2.1 Расчет площади приемно-аппаратного цеха

F=åf×k, м2

åf=0,24+3,18+0,24+1,94+7,84+5+0,25+0,24+8+2,04+10+3,64+3,36=48,53(м2)+23,52+25=97,05(м2)

k=6-7(табл. данные)

F=97,05×6=582,3(м2)

Для предприятий молочной промышленности в одноэтапном исполнении типовой сеткой 6х12м

F строительного прямоугольника =6х12=72 (м2)

Число строительных прямоугольников:

т =F/f ст.пр.;  n = 582,3/72 = 8 (с.пр.)

.2.2 Расчет площади цеха по выработке цельномолочной продукции

F=åf×k, м2

åf=20+1,12+0,56+2,56+3,3+1,44+5,25+4,41+5,3+0,39+4,83+4,25+2,31+0,08+4,5+0,39+2,04=62,73(м2)

k=5

F = 62,73×5 = 313,65 (м2)

n = 313,65/72» (стр.пр.) примем (4,36»4,0 стр.пр.)

Расчет площади маслоцеха

åf=40 , k=5,  F=40×5=200 (м2)

n=200/72»3 или 2,7 (стр.пр)

Расчет площади сыродельного цеха

åf=134,84+0,80+30+10+40,8=216,44 (м2)

k=5 F=216,44×5=1082,2 (м2)

n=1082,2/72=15 (стр.пр.)

Расчет солильного отделения

åF=71+32,3=103,3 м2

k - при доставке сыра в контейнерах с помощью подвесной монорельсовой дороги

F=f1+f2 , k=3 (м2), где f1-площадь бассейна f2-площадь участка для обработки сыра с учетом коэффициента запаса

n=(103,3×3)/72=4,3=4 (стр.пр.

Расчет площади цеха сгущенной сыворотки с вор. подсырного масла

åf=7,84+2,56+10+4,03+60,45+6,25+2,04+1,8+0,16+0,25+1,82+1,68=98,88(м2)

n=3-5

F=98,88×5=395,52 (м2)

n=494,4/72=5,49»7 (стр.пр.)

Расчет камер созревания сыра и камеры хранения

Контейнеры размещены в три яруса

F=G×C/(m×K)

Где F - площадь камеры хранения, созревания, м2;

G - количество продукции подлежащей хранению, кг;

C - срок хранения, сут.;

m - укладочная масса продукта на 1м2 площади, кг;

k - коэффициент использования площади;

F3=(6753×15)/(1236×0,7)=117,13м2

n=117,13/72=1,63»2(стр.пр.)

k=0,7 - при транспортировке сыров на электронарах.

F1=6753×15/(1236×0,7)=117,13(м2)

n1=117,13/72=1,63»2 (стр.пр.)

F2=6753×30/(1236×0,7)=234,26 (м2)

n2=234,26/72=3,25»3 (стр.пр.)

Fxp=6753×15/(1500×0,7)=96,51(м2)

nxp=96,51/72=1,34 » 1,5 (стр.пр.)

Расчет камеры хранения масла

G1=1354,32 кг - масло крестьянское

G2=151,58 кг - подсырное

C1=от5 до 10 сут.

C2=20 сут.

m1=2250

k=0,6

F1=1354,32×10/(2250×0,6)=10,03(м2)

Масло подсырное расфасовывается во фляги по 20кг, для фасовки 151,58 кг  используется 8 фляг, площадь занимаемая одной флягой »0,16 м2 (f)

Fобщ=f×nф×c/k = 0,16×8×20/0,6=42,67м2

å F=10,03+42,67=52,70(м2)

n=52,70/72=0,73»1(стр.пр.)

Расчет камеры хранения цельномолочной продукции

Суточная выработка молока пастеризованного 11610 кг, хранение 975 сут., норма нагрузки на 1м2 - 570 кг, коэф. использования площади 0,7

F1=11610×0,75/(570×0,7)=21,82(м2)

Суточная выработка кефира 4080 кг, C=0,75 сут.,  m=570,  k=0,7

F2=4080×0,75/(570×0,7)=7,67(м2)

Суточная выработка сметаны 565 кг, C=0,75 сут.,  m=346 кг, k=0,7

Суточная выработка творога 239,74 кг, C=1 сут., m=428 кг, k=0,7

F4=239,74×1/(428×0,7)=0,80(м2)

Суточная выработка напитка «Домашнего» 1770,49 кг,C=0,75 сут., m=346кг, k=0,7

F5=1770,49×0,75/(346×0,7)=5,48(м2)

åF=F1+F2+F3+F4+F5

åF=21,82+7,67+1,75+0,80+5,48=37,52(м2)

Площади вспомогательных и подсобных помещений принимаются условно в зависимости от типа завода на основании справочных материалов.

Таблица 3.2 - Площадь (в строит. прямоугольниках) вспомогательных и подсобных помещений

Помещение

Площадь стр.пр.

Приемная лаборатория

0,5

Заводская химико-бактериологическая лаборатория

1

Отделение централизованной мойки

1

Заквасочное отделение

1

Отделение мойки сыра

1

Отделение упаковывания сыра

2

Моечная форм и салфеток

1

Отделение для наводки и пастеризации рассола

1

Приемно-моечное отделение

6

Венткамеры

1

Компрессорная

2

Рем. мастерские

1

Тарные склады

1

КИП

0,5

Закидная электропогрузчиков

1

Экспедиция

1

Бытовые помещения

4

Щитовая

0,5

Трансформаторная

0,5

Дегустационный зал

1


Таблица 3.3 - Сводная таблица помещений.

Наименование помещений

Расчетная площадь м2

Компоновочная площадь



м2

стр.пр.

Приемно-аппаратный участок

582,3

576

8,0

Участок выработки из мол. продукции

313,65

288

4,0

Участок выработки масла

200

216

3

Участок выработки сыра

1082,2

1080

15

Солильное отделение

103,3

108

4

Участок  выработки сгущенной сыворотки и масла подсырного

395,52

396

5,5

Отделение мойки сыра

72

72

1

Отделение упаковки сыра

144

144

2

Моечная форм и салфеток

72

72

1

Отделение для наводки и пастеризации рассола

54

54

1

Заквасочное отделение

72

72

1

Камеры созревания сыра: 1 камера 2 камера 3 камера

 117,13 234,26 117,13

 144 216 144

 2 3,0 2

Камеры хранения: сыра масла ц/м продукции

 96,51 52,70 37,52

 108 72 36

 1,5 1 0,5

Приемная лаборатория

36

36

0,5

Хим-бак. лаборатория

72

72

1

Отделение центр. мойки

54

54

0,75


Таблица 3.3

1

2

3

4

Отделение для наводки моющих средств

18

18

0,25

Приемно-моечное отделение

432

432

6

Вентиляционная камера

36

36

1

Тарные склады

72

72

1

КИП

36

36

0,5

Экспедиция

72

72

1

Бытовые помещения

288

288

4

Зарядная для каров

72

72

1

Комната дежурного электрика

36

36

0,5

Слесарная мастерская

36

36

0,5

Трансформаторская

36

36

0,5

Дегустационный зал

18

18

1

Итого

5060,22

5112

71


Компонованная площадь производственного корпуса проектируемого сыродельного комбината составляет 5112 м2 или 71 строительный прямоугольник.

3.3 Строительная часть

В связи со специфическим характером производства к проектированию и эксплуатации предприятий молочной промышленности  предъявляются особые требования в отношении объемно планировочных решений, отделочных работ, индустриализации строительства и применения новых эффективных строительных материалов, а также в отношении конструктивных решений отдельных элементов зданий.

Объемно-планировочные решения необходимо согласовать с габаритами оборудования, видами внутрицехового транспорта, конвертовкой полов, для правильной организации стоков, организации эксплуатационных площадок и платформ, устройствам термоизоляции и т.д.

Отделка производственных помещений имеет важное значение в следствии специфических условий их эксплуатации, к которым относятся  высокая относительная и абсолютная влажность воздуха, ударное воздействие на пола и стены при транспортировке материалов, полуфабрикатов, тары, готовой продукции и т.д.

Индустриализация строительства зависит от унификации промышленных зданий. Здание должно иметь прямоугольную форму с возможно меньшим числом перепадов высот по его длине и особенно по ширине.

При строительстве необходимо обеспечивать условия для сокращения сроков строительства и  уменьшения его стоимости.

3.3.1 Климатическая характеристика района

Климат в зоне строительства сравнительно мягкий, континентальный. Расчетная температура наиболее холодных суток -8, температура наиболее холодной пятидневки -7.

3.3.2 Конструкция здания

Главный производственный корпус - одноэтажное здание, различное по высоте. В цехе сгущения высота составляет 8,4 м., высота остальных помещений 6,0 м. Общая площадь производственного корпуса 5472 м2, объем - 33868,8 м2.

Согласно единой модульной системы, графической основой плана здания является разбивочная или модульная сетка. В данном проекте  принята сетка колонн 6х12м. Каркас здания не полнонесущий из железобетонных конструкций. В каркас входят: фундамент, колонны и балки.

3.3.3 Подбор строительных конструкций

Фундамент - важный конструктивный элемент; он воспринимает нагрузки от здания и передает их на основание (грунт).

Фундамент под колонны проектируется сборный железобетонный столбчатого типа, состоящий из отдельных плит. Защита стен от увлажнения грунтовыми водами по обрезу фундамента состоит из двух слое: рубероид и бетонные мостики. Вокруг здания предусмотрена асфальтовая отмостка шириной 70 см, уклон отмостки 0,02° выполнен в сторону от здания.

Подбираются фундаментальные балки для стен с шагом колонн 6м, марки ФА-1.На рисунке 3.1 приведена конструкция фундамента проектируемого комбината.

Рисунок 3.1   1- колонна; 2- стакан 3- нижняя плита.

Колонны. Комбинат имеет сетку  колонн 6х12м, колонны здания являются несущими конструктивными и предназначены для поддержания горизонтальных элементов здания, а также они передают нагрузки от покрытий и перекрытий на фундамент. Высота колонн помещений составляет 6 м, по мету расположения колонны делятся на крайние и средние. Высоту колонн считают от уровня чистого пола до отметки ее верхней части. Для данного предприятия проектируем колонны квадратного сечения (400х400мм) Длинна колонны должна быть кратной 1,2 м, т.о. 6,0 и  (см. рисунок 3.2).

Рисунок 3.2   а- крайняя; б- средняя

Стены и перегородки.

Стены выкладываются из глиняного кирпича ГОСТ 530-80 на цементно-песчаном растворе.

В камерах хранения готовой продукции  предусмотрена теплоизоляция из пенополистерола толщиной 200 мм. Для внутренней отделки помещений используется краска соответствующих тонов и керамическая глазированная плитка.

Перегородки, внутренние  стены которых разделяют здание на отдельные помещения. Они не несут ни какие нагрузки и располагаются непосредственно на перекрытиях или полах. Толщина внутренних перегородок определяются местом их расположения. При изоляции помещения в производственных цехах толщина перегородок составляет 0,5 кирпича.

Межцеховые перегородки могут быть выполнены в 0,5 или 1 кирпич, перегородки изолирующие цех и камеры хранения и созревания 1,0 и 1,5 кирпича.( см.рисунок 3.3)

Рисунок 3.3 Фасад здания с оконными и дверными проемами в стенах, выполнененных из кирпича.

Покрытия и кровля

Крыша - это верхнее ограждение здания. Верхняя оболочка крыши называется кровлей. Кровля имеет небольшой уклон в сторону водоприемников. Плоский уклон составляет до 2 °.

Основным видом покрытия является покрытие бесчердачного типа из сборных железобетонных плит  длинной 6 м, которые укладываются на балки. Покрытие и кровлю бесчердачных зданий выполняют следующим образом: после укладки на балки, заделывают швы между плитами раствором или битумом и оклеивают стеклотканью или кровельным материалом. Затем наносят слой гидроизоляции. При устройстве утепленных покрытий после гидроизоляции слоя проектируется утеплитель. (см. рисунок 3.4)

Рисунок 3.4 - Покрытие

- изоляция; 2- плита; 3-бетонная вставка; 4- балка; 5- козырек; 6- ограждение; колонна

В соответствии с СНиП 13-8-71 полы в конструктивном решении в первую очередь должны удовлетворять санитарно-гигиеническим, эксплуатационным и декоративным требованиям для данного производства. Целесообразно в производственных цехах применять кислотоупорную плитку на жидком стекле, что обеспечивает не только механическую прочность полов, но и увеличивает срок их эксплуатации. Полы должны иметь уклон до 1-2° к приемникам для стока воды.В камерах хранения готовой продукции, складских помещениях проектируются бетонные полы.

Рисунок 3.5 - Конструкция пола.

-керамическая плитка; 2- цементный слой; 3- защитный цементный слой; 4- битумная гидроизоляция; 5- цементный слой; 6- подготовка из бетона; 7-упдотнительный грунт.

Оконные проемы заполнены стальными перелетами из прокатных профилей, пустотелыми стеклоблоками, такое исполнение оконных проемов дает дополнительный приток наружного воздуха в помещение, т.к. в их конструкциях двойном остеклении предусмотрено наружное открывание створок при одноэтажном строительстве. На рисунке 3.6 представлена схема оконного переплета

Рисунок 3.6 - Схема оконного переплета.

Двери располагают в зависимости от компоновки технологического оборудования, а так же целей безопасности, двери необходимы для эвакуации людей из помещений при пожаре. Двери промышленного зданий проектируют однопольные и двупольные, сплошные; прислоненные или откатные (для холодильных камер, солильных помещений и камер созревания сыра). При t воздуха -20°С у наружных дверей проектируют тамбур.

 

Рисунок 3.7 - Схема расположения дверей

а-глухая и стеклянная с притвором в четверть(однопольная); б- глухая и остекленная с притвором в четверть (двупольная); в- для камеры хранения (прислонная грузовая ).

Ворота

Ворота проектируют для приемно-моечного отделения и складских помещений, расположенных во вспомогательном корпусе.

Применяются двупольные ворота с калиткой размером 4х3,6м; 4х4,2м

Фонари необходимы для обеспечения естественного освещения в производственных помещениях. При одноэтажном строительстве фонари спроектированы как в проемах покрытия, так в местах перепада высот. Проектирование зенитных колпаков (см. рисунок 3.8) практически не лимитируют ширину здания и обеспечивают естественную освещенность в любой точке помещения.

Рисунок 3.8 - Конструкция зенитного колпака.

- колонна; 2-балка; 3-плита; 4 - тепло- и гидро изоляция; 5- плексигласовый колпак.

3.4 Холодоснабжение

Искусственный холод получил широкое применение при производстве и хранении, транспортировки продуктов питания. Важное значение для обеспечения полноценного питания населения и уменьшения потерь продуктов при их хранении, а также сохранения высокого качества продуктов в течении длительного времени имеет развитие холодильного хозяйства. Холод является одним из лучших консервирующих  средств, который препятствует развитию микроорганизмов, замедляет окислительные процессы. В молочной отрасли холод используется при хранении и охлаждении молока и других продуктов его переработки. Холод способствует получению пищевых продуктов высокого качества и создает условия для равномерного снабжения населения продуктами питания.

Для обеспечения комбината холодом проектируется комперссорная, для хранения холодильные камеры.

В процессе производства холод необходим на:

-    технологические нужды;

-         термическую обработку в камерах хранения;

          покрытие теплопритоков в камерах хранения;

Потребителями холода на комбинате  является:

-    приемно-аппаратный участок;

-         цельномолочный участок;

          маслоцех;

          цех выработки сгущенной сыворотки и подсырного масла;

          отделение наводки рассола;

          отделение посолки и обсушки сыра;

          камеры хранения готовой продукции;

          камеры созревания сыра.

3.4.1 Расчет холода на технологические нужды


,                                    (3.9)

где Q -  расчетное количество холода, кДж/сут;

Мпр - масса продукта, кг;

Спр- теплоемкость продукта кДж/(кг×°С);

tн, tк - начальная и конечная температура продукта, °С

а) Расчет холода на охлаждение поступающего молока на установке марки 001-У-10

Мпр = 100 000 кг;

Спр = 3,935 кДж/(кг×°С);

tн = 10°C; tк = 4°С;

 кДж/сут;

б) Расход холода на охлаждение обезжиренного молока на установке марки 001-У-10.

Мпр = 22713,36 кг;

Спр = 3,956 кДж/(кг×°С);

tн = 20°C; tк = 6°С;

 кДж/сут;

в) Расход холода на охлаждение сливок в емкости Я1-ОСВ-4.

Мпр = 2758,01 кг;

Спр = 4,639 кДж/(кг×°С);

tн = 40°C; tк = 6°С;

 кДж/сут;

г) Расход холода на охлаждение пастеризованного молока на установке ОПУ-3М.

Мпр = 11677,34 кг;

Спр = 3,935 кДж/(кг×°С);

tн = 25°C; tк = 6°С;

 кДж/сут;

д) Расход холода на охлаждение сыворотки на установке  Р4-ОТН2

Мпр = 1690 кг;

Спр = 4,082 кДж/(кг×°С);

tн = 65°C; tк = 6°С;

 кДж/сут;

е) Расход холода на охлаждение сгущенной сыворотки на установке марки А1-00А-1,25.

Мпр = 9623,65 кг;

Спр = 2,891 кДж/(кг×°С);

tн = 25°C; tк =10°С;

 кДж/сут;

ж) Расход холода на охлаждение подсырных сливок в емкости ВДП-600.

Мпр = 512,14 кг;

Спр = 4,639 кДж/(кг×°С);

tн = 85°C; tк =5°С;

 кДж/сут;

з) Расход холода на охлаждение сливок при выработке «Крестьянского» масла Т1-ОМ-2Т.

Мпр = 2607,41 кг;

Спр = 4,639 кДж/(кг×°С);

tн = 65°C; tк =11°С;

 кДж/сут;

и) Расход холода на охлаждение рассола для посолки сыра.

Мпр = (Fб×hб)×r,                                                                              (4.11)

где r - плотность рассола, кг/м3;

Fб - площадь солильного бассейна, м2;

hб - высота бассейна, м;

Спр = 3,362 кДж/(кг×°С);

tн = 20°C; tк = 8°С;

Fб = 71 м2

hб = 1,5 м

Мпр = (71×1,5)×1160=123540

 кДж/сут;

3.4.2 Расход холода на камеры хранения

Для хранения молочных продуктов на предприятии предусмотрены следующие камеры:

-    камера хранения цельномолочной продукции с t = 6°С;

-         камера хранения масла t = +5°С;

          термостатная камера для масла t = 10°С;

          камера хранения сыра t = 6°С;

В качестве изоляционного материала используют пенополистерол марки ПСБ-С (ГОСТ 15588-70), толщиной 120мм.

Для изоляции пола используют доменные шлаки в гранулированном виде.

а) Расчет холода на покрытие теплопритоков в камерах хранения поступающих через внешнее ограждение, вентиляционные и эксплуатационные потери (открывание дверей). Расчет ведется по укрупненным показателям по формуле:

,                                            (3.10)

где Q -расчетное количество холода, кДж/сут;

k - норма расхода холода на 1 м2 площади камеры в зависимости от площади камеры и ее температуры, кДж/м2;

F - площадь камеры, м2.

- Определение расхода холода на покрытие теплопритоков в камере хранения цельномолочной продуктов.

k = 2940 кДж/м2;

F =36 м2;

 кДж/сут;

- Определение расхода холода на покрытие теплопритоков в камере хранения масла.

k = 4200 кДж/м2;

F =36 м2;

 кДж/сут;

- Определение расхода холода в камере термостатирования масла.

k = 2940 кДж/м2;

F =18 м2;

 кДж/сут;

- Определение расхода холода в камере хранения сыра.

k = 2520 кДж/м2;

F =108 м2;

 кДж/сут;

б) Расчет холода на термическую обработку продуктов в камерах хранения ведется по формуле:

,                                  (3.11)

где Q -  расчетное количество холода необходимое для охлаждения продуктов, кДж/сут;

Мпр - масса продукта, кг;

Спр- теплоемкость продукта кДж/(кг×°С);

tн, tк - начальная и конечная температура продукта, °С;

Пастеризованное молоко поступает в камеру хранения с t =6°С, равное температуре в камере хранения, т.е. оно не требует дополнительного расхода холода на охлаждение.

-    Напиток «Домашний» t =6°С;

-         Кефир t =16°С

Мпр = 4080 кг;

Спр = 3,935 кДж/(кг×°С);

tн = 16°C; tк = 6°С;

 кДж/сут;

-    Сметана t =15°С;

Мпр = 565 кг;

Спр = 3,182 кДж/(кг×°С);

tн = 15°C; tк = 6°С;

 кДж/кг;

Творог «Стловый» t =14°С;

Мпр = 239,74 кг;

Спр = 3,265 кДж/(кг×°С);

tн = 14°C; tк = 6°С;

 кДж/кг;

Масло «Крестьянское» t =14°С;

Мпр = 1354,32 кг;

Спр = 2,206 кДж/(кг×°С);

tн = 14°C; tк = 10°С;

 кДж/сут;

tн = 10°C; tк = +5°С;

 кДж/сут;

Масло «Подсырное» t =18°С;

Мпр = 151,58 кг

Спр = 2,206 кДж/(кг×°С);

tн = 18; tк = 5°С;

кДж/сут;

Сыр «Голландский» t =14°С;

Мпр = 6753 кг

Спр = 2,428 кДж/(кг×°С);

tн = 14; tк = 6°С;

кДж/сут;

Сгущенная сыворотка хранится в резервуаре до реализации.

в) Расход холода на охлаждение тары составляет от 7 до 25% от общего расхода холода на термическую обработку продукта расчет ведется по формуле:

;                                        (3.12)

-    Кефир

Qпр=160548 кДж/сут;

h =0,1

кДж/сут;

-    Сметана

Qпр=16180 кДж/сут;

h =0,1

 кДж/сут;

-    Творог

Qпр=6262 кДж/сут;

h =0,07;

 кДж/сут;

-    Масло «Крестьянское»

Q1=119,51 кДж/сут;

h =0,1;

 кДж/сут;

Q1=38839 кДж/сут;

h =0,1;

 кДж/сут;

-    Масло «Подсырное»

Qпр=7022 кДж/сут;

h =0,07;

 кДж/сут;

-   

-         Сыр  «Голландский»

Qпр=131170 Дж/сут;

h =0,10;

 кДж/сут;

г) Расход суммарного количества холода на охлаждение продуктов и тары в камере хранения готовой продукции определяется по формуле:

,                                    (3.13)

где - суммарный расход холода, кДж/сут;

-    Кефир

 кДж/сут;

-    Сметана

 кДж/сут;

-    Творог

 кДж/сут;

-    Масло «Крестьянское»

 кДж/сут;

 кДж/сут;

 кДж/сут;

-    Масло «Подсырное»

 кДж/сут;

-    Сыр  «Голландский»

 кДж/сут;

Все расчеты по потреблению холода сведены в таблицу

Согласно графика суточного расхода холода подбираем холодильную машину УАН 200. Устанавливаем две машины.

Таблица. Техническая характеристика:

Марка

УАН 200

Диапазон работы по температуре, С Кипение Вода на входе в конденсатор

 -10÷-30 1÷40

Холодопроизводительность Условные определения t0, С tw, C Q, кВт (тыс. ккал/г)

  -15 20 232,6

Электрическая мощность двигателя, кВт

55


3.4.3 Расчет удельных расходов холода на производство 1 тонны продукта

Расход холода на выработку 1 тонны пастеризованного молока : Удельный расход холода на 1 тонну производства продукта определяется по формуле :



где   q- удельный расход холода, кДж/кг; ∑Q- сумма расхода холода на выработку продукта, кДж; mпр- масса продукта,кг.


Норма расхода холода на выработку 1 т пастеризованного молока 171 кДЖ. Расход холода соответствует норме.

Расход холода на выработку 1 т кефира:


Норма расхода холода на выработку 1 т кефира 361 к Дж. Расход холода соответствует норме.














3.5 Пароснабжение

Предприятия молочной отрасли является потребителями большого количества пара и воды. Пар на проектируемом предприятии получают от собственной котельной, расположенной на территории комбината. В качестве топлива будет использоваться бурый уголь. Для технологических целей производится влажный насыщенный пар с давлением 1,4МПа. Проектируемая система пароснабжения необходима для выполнения технологических операций , горячего водоснабжения, отопления помещений, подогрева воздуха в калориферах, на собственные нужды котельной.

3.5.1 Расход пара на технологические нужды

Расход пара на технологические нужды определяется по характеристикам аппаратов, потребляющих пар. Расход пара на технологические нужды сведены в таблице 4.2. Расхода пара и графике потребления пара.

а) Расход пара непредвиденные расходы определяется по формуле:

, кг/ч                            (3.14)

где - итоговый общий расход пара, кг;

t - время, ч;

Мнетто = 161,404 кг;

t = 24ч;

 кг/ч;

б) Масса пара для резервного расхода определяются по формуле:

, кг/ч                           (3.15)

Мнетто = 161,40 кг;

t = 24ч;

 кг/ч;

3.5.2 Определение номинальной мощности и число котлоагрегатов

Котельная установка предприятий молочной отрасли должна иметь не более 2 котлов, обеспечивающих выработку пара в необходимом количестве и необходимого качества в соответствии с общим расходом пара котельной.

При этом котлоагрегаты должны иметь одинаковую производительность и рабочие параметры. Кроме того, в котельной должен быть установлен 1 котлоагрегат холодного резерва, того же типа, что и рабочие.

,                                       (3.16)

где - номинальная производительность котлоагрегата, т/ч;

- общее кол-во пара, т/ч;

n - число котлоагрегатов, шт;

т/ч; n = 3 шт;

т/ч;

Подбор производится по номинальной часовой производительности и заданным параметрам паров. Количество котлов 3. Устанавливаются котлы КЕ-4 номинальной производительностью 4 т/ч.

Таблица. Технические характеристики:

Номинальная производительность, т/ч

4,0

Температура пара, °С

Насыщенный

Давление пара, МПа

1,4

Температура питательной воды, °С

140

Поверхность нагрева, м

114,5

Расход воздуха, м3/ч


Расчетное топливо

Каменный уголь ПЖ

Расчетный КПД

82,2

Расчетное сопротивление газов котлоагрегата, кПа

1,45

Габариты, мм

4345х2580х4740


3.5.3 Выбор и расчет топлива

На предприятии в качестве топлива используется каменный уголь марки Б2-Р Челябинского месторождения.

Таблица. Расчетная характеристика:

Теплота сгорания, кДж/кг

12,77×103

Теоритическое количество, м3/кг при a=1


Воздуха l

3,78

Газов V

4,30

Ар

18,5

Wp

29,5


а) Расход топлива на работу одного котлоагрегата определяется по формуле:

,                               (3.17)

где В - расход топлива , т/ч;

Dном - номинальная производительность котлоагрегата, м3/ч;

- энтальпия пара, кДж/кг;

 - энтальпия питательной воды, кДж/кг;

 - теплота сгорания топлива, кДж/кг;

    - КПД котельного агрегата;

Dном = 3,08 т/ч;

=2790,5 кДж/кг;

=420 кДж/кг;

=12,77×103 кДж/кг;

=0,822

т/ч;

б) Суточный расход топлива

, т/сут                                   (3.18)

В = 0,7т/ч

n =4

.

в) Годовой расход топлива составляет

,      т/г                                  (4.35)

 т/г.

г) Определение условного расхода топлива

, т/г                                  (3.19)

,                                          (3.20)

=12,77×103 кДж/кг;

=29,30×103 кДж/кг;

т3/ч.

3.5.4 Подбор водяных экономайзеров

Водяные экономайзеры подбираются по типу  перогенератора. Они предназначены для подогрева питательной воды за счет тепла, уходящих дымовых газов. Устанавливается экономайзер марки В3-11-16-11 блочный, чугунный, батарейная система ВТИ.

Таблица. Технические характеристики:

Поверхность нагрева, м3

141,6

Число труб в ряду, шт

3

Число рядов в группе, шт

4+4

Число групп в колонне, шт

2

Номер обдувочного устройства

3

Пределы разряжения газа в межтрубном пространстве, кг/м2

От -160 до +300

Габариты, мм

2472х1150х2915

.5.5 Подбор питательных устройств

а) Каждый котлоагрегат должен иметь не менее двух насосов общей производительностью (2,5±3)×Dном, при этом должен иметь паровой привод. Для этой цели подбирают 2 насоса: центробежный с электроприводом и паровой  поршневой. Производительность каждого определяется по формуле:

,                                       (3.21)

где Q - объемная производительность насоса, м3/ч;

Dном = 3,08 м3/ч;

 м3/ч.

б) Полный напор питательного насоса определяется по формуле:

,                                    (3.22)

г

де - напор питательного насоса, м.вод.ст.;

- рабочее давление парогенератора, МПа;

=1,4МПа=140 м.вод.ст;

 м.вод.ст.

По производительности к трубному напору подбирается насос.

Паровой поршневой насос ПДВ-10/20.

Таблица. Технические характеристики:

Производительность, м3/ч

2¸10

Давление в напорном патрубке, МПа

2,0

Рабочее давление пара, МПа


Поступающего

1,1

Отработанного

0,1

Расход пара, кг/ч

380

Габариты, мм

590х510х1670


Вихревой насос типа 2,5-ЦВ-0,8

Таблица. Технические характеристики:

Производительность, м3/ч

5¸12

Полный напор, м.вод.ст.

200¸72

Скорость вращения, мин-1

2920

Мощность, кВт


На валу

6,7

Электродвигателя

14

Габариты, мм

1263х500


3.5.6 Подбор оборудования водоподготовки

Для обеспечения без накипного режима парогенератора и снижения коррозии металлов с целью повышения эффективности работы котлоагрегата в котельной запроектировано следующее оборудование водоподготовки:

механические фильтры для осветления воды;

натрий - катионитовые фильтры;

солерастворители;

деаэраторы;

Оборудование подбирается по производительности и качеству питьевой воды из формулы:

                                   (3.23)

где - объем катионита фильтра, м3;

Квод - производительность установки, м3/ч;


,                                     (3.24)

 м3/ч;

Ж=0,03 мг×экв/л;

 м3.

Устанавливаются следующие механические внутриканальные фильтры для осветления воды в количестве 1 шт.

Таблица. Технические характеристики:

Условный диаметр, мм

2600

Сечение, м2

5,3

Производительность, м3/ч

31,8

Габариты, мм


Ширина

3990

Высота

3000


Натрий-катионитовые фильтры первой ступени устанавливается в количестве 2 шт.

Таблица. Технические характеристики:

Условный диаметр, мм

3000

Сечение фильтра, м2

7,05

h слоя катионита,м

2,5

Объем катионита, м3

17,6

Габариты, мм


Ширина

5440

Высота

3500

Устанавливается деаэрационная питательная установка  ДСА.

Таблица. Технические характеристики:

Производительность, м3/ч

15

Давление в деаэраторе, бар

1,2

Давление греющего пара, бар

1,5

Емкость вакуум-аккумулятора, м3

7,9

t° воды после деаэратора, °С

102

Производительных питательных насосов, м3/ч

25

Тип питательных насосов

ПВД-25/20

Габариты, мм

6600х4000х3200


3.5.7 Подбор дутьевых вентиляторов

а) Дутьевые вентиляторы подбираются по теоретическому количеству воздуха, подаваемому в топку с учетом коэффициента избытка воздуха в ней.

Расчетное количество воздуха определяется по формулам:

,                                                 (3.25)

где Zm - расчетное количество воздуха, м3/ч;

Z0 - теоретическое количество воздуха, на 1 кг сгораемого топлива, м3/ч;

aт - коэффициент избытка воздуха топки;

Z0 =3,78 м3/ч; aт =1,4;

 м3/ч;

б) Полное количество воздуха определяется по формуле:

, м3/ч              (3.26)

где Б - барометрическое давление, кг/м2;

b - расход топлива на работу котлоагрегата, кг/ч;

b =0,70 м3/ч= 700 кг/ч;

= 20°С; Б=740 мм.рт.ст.

 м3/ч.

Дутьевые вентиляторы устанавливаются на каждый котлоагрегат.

Таблица. Технические характеристики:

Марка

ВД-6

Прооизводительностьт при максимальном КПД, тыс. м3/ч

6,5

Полный напор при -20°С, кг/м2

217

Максимальный КПД, %

67

Мощность, кВт

5,6

t° воды после деаэратора, °С

102

Габариты, мм

1251х980х990


3.5.8. Подбор дымососов

Дымососы подбираются по количеству дымовых газов и по сопротивлению газового тракта котлоагрегата.

,   м3/ч            (3.27)

,                                 (4.45)

где V0 - теоретический объем продукта сгорания, при aт=1 м3/кг;

aух - коэффициент избытка воздуха;

Va - объем продуктов сгорания на 1 кг сожженного топлива, м3/кг;

V0 = 4,30м3/кг; aух = 1,4;

 м3/кг;

tух = 190¸200°С=190°С - температура уходящего воздуха;

 м3/ч;

Суммарное сопротивление газового тракта котлоагрегата принимается по типу парогенератора.

Таблица. Технические характеристики:

Марка

Д-8

Производительность при максимальном КПД, тыс. м3/ч

10

Полный напор при 200°С, кг/м2

108

Максимальный КПД, %

67

Мощность, кВт

4,4

Габариты, мм

1324х1280х1300


3.5.9 Выбор схем систем топливоподачи и золоудаления

Схемы топливоподачи и основное оборудование подбирается по паропроизводительности котельной и по годовому расходу топлива на работу котлов. Проектируется система 12/3ПГ - 4 м3/ч

В состав схемы входят:

автопогрузчик;

приемный бункер;

вертикально-горизонтальный скиповый подъемник;

бункеры котлов;

Таким же образом проектируется система золоудаления. Годовой выход золы составляет до 7 тыс. м3/ч. Скиповое золоудаление :

зольные бункеры

скиповый подъемник;

3.5.10 Выбор устройств для очистки дымовых газов от золы

Очистка дымовых газов от золы является важнейшим мероприятием по охране окружающей среды от загрязнения. Для улавливания золы, уносимой из котлоагрегата в окружающую среду принимаются золоуловители уклонного типа. Подбирается по номинальной производительности парогенератора.

Проектируются сухие золоуловители марки У-2х2х500

Таблица. Технические характеристики:

Число секций

2

Номинальная производительность м3/ч

4,0

Число циклов в батарее

20

Расход газа при t=150°С, м3/ч×10-3

45

Сопротивление, кг/м2

15,05

Габариты, мм

2195х1600х3920


3.5.11 Подбор систем автоматизации

В котельной автоматизируется питание парогенератора водой, регулирование Рпара, подачи топлива в топку, уровень воды в барабане парогенератора, разряжение в газоходах котлоагрегата, сигнализация предельных уровней.

Применяется электронно-гидравлическая система автоматизированного регулирования, представляющая собой комплекс приборов и устройств, позволяющих создавать автоматические регуляторы различной структуры.

3.6 Сантехника

К санитарно - техническим сооружениям относятся инженерные сооружения, предназначенные для снабжения предприятия свежей водой и отвода загрязненных сточных вод, для отопления и вентиляции зданий.

3.6.1 Водоснабжение

Предприятия молочной промышленности являются крупными потребителями воды, используемой кроме питьевых и хозяйственно - бытовых нужд в ряде технологических процессов при выработке молочной продукции. Также в системе водоснабжения предприятий должны быть предусмотрены не менее двух резервуаров запаса воды для непрерывного обеспечения в часы наибольшего потребления и в аварийных ситуациях, а также для наружного пожаротушения.

Для обеспечения предприятий доброкачественной водой действует следующая система государственных стандартов:

ГОСТ 2874-82 «Вода питьевая. Гигиенические требования и контроль качества»;

ГОСТ 2761-84 «Источник централизованного хозяйственно - питьевого водоснабжения»

ГОСТы на аналитические методы контроля показателей качества воды

Нарушение санитарных правил и требований при организации водоснабжения, а также в процессе эксплуатации водопроводов, недостаточное обеспечение водой, несоответствие ее требований о качестве влекут за собой санитарное неблагополучие предприятия, снижение качества продукции и, в первую очередь рост инфекционной заболеваемости населения.

На проектируемом предприятии водоснабжение осуществляется централизованной системой хозяйственно - питьевого водоснабжения. В качестве основного источника воды используется городской водопровод.

Рисунок3.11-  Схема водоснабжения завода.

Рис

- Магистраль городского водопровода;

- Смотровой колодец на разветвлении сети с задвижкой;

- Водомерный узел;

- Технологическое оборудование и бытовые приборы;

- Накопительные резервуары;

- Контактные резервуары;

- Центробежные насосы (насосная станция);

- Градирня

На проектируемом комбинате используются следующие системы производства водопроводов:

прямоточная, где повторное использование воды нецелесообразно и вода после участия в технологическом процессе сбрасывается в канализацию;

оборотная, в которой в целях экономии использованную в технологическом процессе воду охлаждают, подвергают очистке и повторно используют (например, для конденсаторов, холодильных установок).

В целях экономии воды ведется строгий контроль по ее расходу (счетчики); используют водовоздушные форсунки; своевременно устраняются утечки молока.

Суточное потребление воды предприятием по укрупненным показателям рассчитывается по формуле:

,                      (3.28)

где mв.т - суточное потребление воды на технологические нужды м3/сут.

q - норма водопотребления на 1т перерабатываемого сырья с учетом повторного использования части отработавшей воды, м3/m.

N - переработка молока, м3/сут.

 м3/сут.

Масса оборотной воды, включенная в общее суточное потребление составляет 20-30% от массы потребляемой воды на технологические нужды.

,                                   (3.29)

где - масса оборотной воды, м3/сут.

 м3/сут;

Масса воды на хозяйственно-бытовые нужды составляет 30% от массы свежей воды.

,                                   (3.30)

где - масса свежей воды, м3/сут;

 м3/сут;

,                                   (3.31)

 м3/сут;

Общее количество воды потребляемое комбинатом составляет

;                                (3.32)

На предприятии предусматривается наружный и внутренний запас воды на пожаротушение.

На основании норм указанных в СНиПе и правилах пожарной безопасности наружный запас воды рассчитывается следующим образом:

,                                (3.33)

где  - масса наружного запаса противопожарного запаса воды, м3;

Н - нормативный показатель, л/с;

t - продолжительность тушения пожара, ч;

Предусматриваем трехчасовой запас воды.

м3;

Внутренний запас рассчитывается с учетом двух струйного тушения по 2,5л/с каждая, время тушения пожара 10 мин.

м3;

,                                 (4.50)

 м3;

Проектируемое предприятие по степени огнестойкости относится к I, группе, по степени пожароопасности к группе Д.

Для обеспечения оперативного запаса воды для хозяйственно-производственных и противопожарных нужд предусматриваются подземные резервуары, вмещающие половинный объем суточной потребности воды каждый. Обмен воды должен происходить 48ч.

 м3;

Снабжение горячей водой централизованное, в компрессорной нагрев воды осуществляется до 80°С и подается по трубопроводу к месту потребления. Потребность в горячей воде проектируется 25-30% от массы воды потребляемой сутки.

,м3/сут;                                   (3.34)

 м3/сут;

Масса пара, необходимое для нагревания воды от 15° до 80°С определяется по формуле:

,                               (3.35)

где - масса пара, м3;

Св - теплоемкость воды, кДж/кг×°С, в интервале температур от 0 до 100 Св = 4,2 кДж/кг×°С;

 - температура начальной и горячей воды, соответственно, °С;

 - энтальпия пара и конденсата, кДж/кг;

h - тепловой КПД нагревателя, h=0,9-0,95;

 кг/ч;

3.6.2 Канализация

Система канализации - это комплекс инженерных сооружений для сбора, транспортировки, очистки, обезвреживания сточных вод предприятия и последующего сброса их в водоем или на земельные участки.

Общее количество сточных вод условно принимается равным 85-90% от суточного количества потребляемой воды на технологические и хозяйственно - бытовые нужды.

mсточн. в = 0,9·mв,                                             (3.36)

mсточн. в = 0,9·649,25 = 584,32 (м3/сут.)

Система канализации делится на внутреннюю и наружную. Внутренняя канализация предназначена для сбора и отвода сточных вод за пределы здания. Вода, производственно - загрязненная, санитарно - бытовая стекает в приемный трап, расположенный в полу помещения. В производственных помещениях устанавливают жироловки, необходимые для удаления из сточных вод жира. Водоприемники оборудуют гидравлическими установками, которые предупреждают проникновение газов из канализационных трубопроводов в помещение. Движение сточных вод по внутренней сети трубопроводов происходит самотеком. Вода по лотку через трапы отводится в канализационный сток. Уклон лотка 0,005м, ширина 15-20 см, трубы и трапы изготавливают из чугунных труб d = 150мм.

Количество трапов применяют из расчета 1 трап на 150м2 площади цеха.

Для устранения возникающих засорений в трубах при повороте их под углом более 300 и на горизонтальных участках через 12-15м  устанавливают прочистки.

Наружная канализация обеспечивает транспортировку сточных вод с территории завода. Она начинается от смотровых колодцев, к которым подключается внутренняя система канализации, а заканчивается сбором сточных вод в коллекторе, идущие на очистные сооружения. Канализационные трубы проложены параллельно застройке на расстоянии не менее двух метров от фундамента здания. Трубы керамические, d = 300мм, внутренняя поверхность покрыта глазурью.

Смотровые колодцы, в местах присоединения отдельных ветвей, изменения d  на поворотах. В смотровом колодце трубопровод прерывается и на дне устраивается латок для протечки труб.

Отвод канализационных вод осуществляется в городскую систему канализации по следующей схеме:

Рисунок 3.12 -  Схема отвода канализационных вод

Из канализационных колодцев (1) сточные воды попадают в резервуар станции перекачки (2). По накоплению сточных вод срабатывает анализатор уровня, включаются насосы и сточные воды подаются на решетки (3) для очистки от стекла и других загрязнений в песколовки(4).

Далее сточные воды поступают в вертикальные отстойники (5), где оседают мелкие частицы; Потом вода сбрасывается в минутную канализацию(7). 8-Песковые площадки.Песколовка для даления песка, шлаков и других примесей , r которых выше rводы, оседает до 75% минерального загрязнения. Отстойники - для осаждения грубодисперсных нерастворимых веществ и частиц органических загрязнений. Осадок обезвожживают на специальных силовых площадках (6).

На территории комбината предусмотрено несколько водопроводных сетей - сеть хозяйственно - питьевого водопровода, подающая воду питьевого качества для технологических нужд, питьевых и бытовых нужд работающих; сеть технического водопровода, обеспечивающая потребности паросилового хозяйства, сеть горячего водоснабжения.

3.6.3 Отопление

Система отопления обеспечивает в производственном помещении внутренние t0C, указанные в санитарных нормах в течение холодного и переходного периодов времени года, круглосуточно.

На данном предприятии проектируется водяная система отопления. Данная система пригодна для молочного предприятия, т.к. бесшумна, долговечна, пожаробезопасна и безопасна в санитарно - гигиеническом отношении.

Горячая вода подается в систему отопления с t = 95÷1200C, охлаждается в отопительных приборах до 700С. За счет охлаждающей воды осуществляется отопление помещений. Проектируется двухтрубная система отопления с искусственной циркуляцией воды с низким местоположением разводящих магистралей.

В качестве нагревательных приборов принимают чугунные радиаторы; а также подоконные тепловые панели, вмонтированные в наружные стены во вспомогательных помещениях под каждым оконным проемом.

Для систем отопления применяется перегретая вода.

Температура воздуха внутри помещения нормирует СанПиНом, но не должны быть ниже 180С - в производственных цехах.

Потери тепла определяются по укрупненным нормам с учетом часового расхода тепла на отопление 1 м3 здания расчетной разнице температур в 1 °С.

,                                                           (3.37)

где  - общие тепловые потери здания, кДж/с;

q - удельная тепловая характеристика здания, Вт/(м3×°С);

q=0,4-0,5 (Беляев стр.28)

1000 - перевод Вт в кВт;

перевод Дж/с в Дж/ч;

 - температура воздуха внутри помещения и снаружи, °С;

V - объем здания по наружному объему, м3;

 кДж/ч;

Расчет воды на отопление.

Масса воды на отопление рассчитывается по формуле:

  ,                                            (3.38)

где К- коэффициент запаса, К=1,1-1,2;

С - теплоемкость воды, кДж/(кг×°С);

j - удельный вес воды, кг/м3

 - температура горячей и охлажденной воры, °С;

- масса воды на отопление, м3/ч;

м3/ч;

Масса пара на подогрев воды определяется по формуле:

,                                                    (3.39)

где - масса пара, кг/с;

 - температура начальной и горячей воды, соответственно, °С;

 - энтальпия пара и конденсата, кДж/кг;

h - тепловой КПД нагревателя, h=0,9-0,95;

 кг/ч;

.6.4 Вентиляция

Вентиляция помещений (регулируемый газообмен)- мероприятие, обеспечивающее чистоту, температуру, влажность и подвижность воздуха в рабочей зоне в соответствии с санитарно-гигиеническими нормами и требованиями технологических процессов.

Во всех производственных и вспомогательных помещениях организованна вентиляция: естественная и механическая.

Объем  вентилируемого воздуха можно определить, пользуясь коэффициентами кратности воздухообмена:

Естественную вентиляцию осуществляют через форточки, двери. Системы с естественным побуждением  воздуха применяют главным образом во вспомогательных зданиях и помещениях.

Механическое системы имеют большой радиус действия, хорошо регулируют воздухообмен независимо от метеорологических условий воздухообмен независимо от метеорологических условий, допускают применение автоматического регулирования, могут осуществлять как приток, так и вытяжку воздуха  с необходимой при этом обработкой.

Q = Lв·Pв· Cв ·(tв-tн),(3.41)

где Q - количество тепла кДж/ч;

Рв - плотность воздуха, кг/м³ при  температуре tв;

Св - удельная теплоемкость воздуха

(Св = 1 кДж/ч/(кг ْÑ));

tв - температура воздуха, подаваемого в помещение после нагрева, ْÑ.

Q = 31488 ·1,396 ·1 (20 - (-25)) = 1978076 кДж/ч

Масса пара (кг/ч), расходуемого на нагрев воздуха в калорифере, определяют по формуле:


где  - энтальпия пара и конденсата, кДж/ч;

h - тепловой КПД нагревателя, h=0,90-0,97;

 кг/ч

3.7 Электроснабжение

.7.1 Выбор источника электроснабжения

Электроснабжение проектируемого комбината предусматривается осуществлять по воздушным линиям от распределительного устройства напряжения 10 кВ подстанции 110 / 35 / 10 кВ.

В производственном корпусе запроектирована трансформаторная подстанция. Потребителями электроэнергии являются электродвигатели насосов, мешалок, сепараторов, других видов оборудования и электрическое освещение.

Питание потребителей осуществляется переменным током с частотой 50 Гц и напряжением 380 / 220 В.

Для ПМП применяются трансформаторные подстанции закрытого типа. Подключение осуществляется двумя кабельными линиями / кабель АМН3 - 10 сечением 3 * 15 мм2/. Распределение электроэнергии по потребителям осуществляется через распределительные устройства, расположенные в производственном корпусе.

При проектировании источников электроэнергии необходимо знать спрос на электроэнергию по времени, для этого строится график нагрузок.

3.7.2 Определение мощности источника электроснабжения

Мощность проектируемой подстанции определяется по максимальной мощности, потребляемой  в час.

Мощность внутреннего и наружного освещения рассчитывается по укрупненным нормам освещения. Расчет производится по формуле

Росв = Н * Р,  (3.43)

где Н - площадь помещения, м2;

Р - норма удельной, Вт/м2.

Производственные участки:

Росв = 4,2 * 10 = 42 кВт

Лаборатория:

Росв = 0,036* 12 = 0,432 кВт

Камеры хранения:

Росв = 0,216 * 4 = 0,864 кВт

Бытовые помещения:

Росв = 0,972*7,5­=7,29 кВт

Территория:

Росв = 4,6 * 0,5 = 2,3 кВт

На основании данных таблицы и суточного графика предполагаемых нагрузок находим полную мощность предприятия по часам в течение суток по формуле:

полн = (Pсил / h* Cos j + Pосв * K ) * K р,                                      (3.44)

где h - КПД  силового оборудования, h = 0,9;j - коэффициент силовой мощности оборудования, Cos j = 0,8;

К - коэффициент, учитывающий Cos j и  h осветительных приборов;

Кр - коэффициент резерва, Кр = 1,1.

Расчет мощности сводится в таблицу суточного потребления энергии по часам. В дневное время предусматривается освещение бытовых помещений и камер хранения. К 1500 наблюдается постепенный спад потребности в электроэнергии, т.к. заканчивается первая смена и большинство оборудования перестает работать подвергается мойке перед второй сменой. В вечернее время с 20 часов освещаются производственные участки и лаборатории. В вечернее и ночное время освещается площадь территории 4,6 га и остается 30 % освещения в производственных помещениях.

Коэффициент заполнения графика:

Sср = S/24 =2662,7/24= 110,9 кВт/ч

Кз = Sср/S max * 100% = 110,9/225*100=53 %

3.7.3 Выбор трансформаторов

Выбор марки трансформатора производится на основании графика по Smax = 231 кВт.

На графике наблюдается спад электроэнергии к концу первой смена, а затем маленькое ее потребление. Это объясняется тем, что на проектируемом сыркомбинате все основные технологические процессы будут проводиться в первую смену, а со второй смены начинаются процессы, связанные с заквашиванием, сквашивание и созревание молока, которые происходят в резервуарах, потребляющих невысокое количество электроэнергии.

Таблица

Òàáëèöà 3.6 - Òðàíñôîðìàòîð

 Òèï òðàñôîðì.

 Íîìèí. ìîùíîñòü, êÂò

 Âåðõíèé ïðåäåë íîìèí.

Òîê õîëîñòîãî õîäà â % îò Óí

Íàïðÿæåíèå êîðîòêîãî çàìûêàíèÿ, Âò

 Ãàáàðèòû



Íàïðÿæ ÂÍ

Îáìîòêè ÍÍ



 Ä

 Ø

 Â

ÒÌ100/10 (3 øòóêè)

100

10

0,4

2,6

4,5

2420

1360

221


Îïðåäåëåíèå ìîùíîñòè è òèïà ðåçåðâíîãî èñòî÷íèêà íàïðÿæåíèÿ. ÏÌÏ îòíîñÿòñÿ ê 1 êàòåãîðèè ïîòðåáèòåëåé ïî íàäåæíîñòè ñ äîïóñòèìûì ïåðåðûâîì íå áîëåå 25 ìèí. Ìîùíîñòü ðåçåðâíîãî èñòî÷íèêà äîëæíà îáåñïå÷èòü ïèòàíèå íàèáîëåå íóæäàþùèõñÿ ïîòðåáèòåëåé / ïðèåìêà, îõëàæäåíèå, êîìïðåññîðíàÿ, îñâåùåíèå /.

 êà÷åñòâå ðåçåðâà íà ñëó÷àé îòêëþ÷åíèÿ ËÝÏ äëÿ âûðàáîòêè ýëåêòðîýíåðãèè ïðåäóñìàòðèâàåòñÿ äèçåëüíàÿ ýëåêòðîñòàíöèÿ ìîùíîñòüþ Säèç = 0,5* Smax ,

ãäå Säèç - ìîùíîñòü äèçåëÿ, êÂÀ; Smax - ìàêñèìàëüíàÿ ÷àñîâàÿ ìîùíîñòü, êÂò.äèç max = 0,5*231=115,5 êÂÀäèç min = 0,3*231=103,8 êÂÀ

Ïîäáèðàåì äèçåëü - ãåíåðàòîð:

Òàáëèöà

Òàáëèöà 3.7 - Äèçåëü-ãåíåðàòîð

Òèï

Ìîùíîñòü, êÂò

×àñòîòà âðàùåí., îá/ìèí

Íàïðÿæåíèå Â

Ðîä òîêà

Ãàáàðèòû






Ä

Ø

Â

ÄÃ-67 /2 øò/

120

500

400

ïåðåìåííûé

1450

2000


3.7.4 Ìåðîïðèÿòèÿ ïî ïîâûøåíèþ êîýôôèöèåíòà ìîùíîñòè (Cos j)

Cos j- êîýôôèöèåíò ìîùíîñòè, êîòîðûé ÿâëÿåòñÿ âàæíûì ïîêàçàòåëåì èñïîëüçîâàíèÿ ýëåêòðîýíåðãèè óñòàíîâîê ïðåäïðèÿòèÿ â öåëîì.

 öåëÿõ ïîâûøåíèÿ Cos j íà ïðåäïðèÿòèÿõ ïðåäóñìàòðèâàåòñÿ: ðàöèîíàëüíîå èñïîëüçîâàíèå îáîðóäîâàíèÿ, íàáëþäåíèå çà ðàáîòîé è íàãðóçêîé äâèãàòåëåé, çàìåíà ìàëîíàãðóæåííûõ äâèãàòåëåé äâèãàòåëÿìè ìåíüøåé ìîùíîñòè, óëó÷øåíèå êà÷åñòâà ðåìîíòà äâèãàòåëåé, óñòàíîâêà ñòàòè÷åñêèõ êîíäåíñàòîðîâ. Äëÿ ýòîãî ïðîåêòèðóþòñÿ êîìïëåêñíûå êîíäåíñàòîðíûå óñòàíîâêè, êîòîðûå óñòàíàâëèâàþòñÿ â çäàíèè òðàíñôîðìàòîðíîé ïîäñòàíöèè. Ýòî ïîçâîëÿåò äîâåñòè Cos j  äî 0,9.

Ðàñ÷åò êîíäåíñàòîðà ñâîäèòñÿ ê îïðåäåëåíèþ ðåàêòèâíîé ìîùíîñòè:

Ðñð = S Ðñèë / 24=  2232/24=93 êÂò

ê = Pcð*(tg j1 -tg j2) , (3.45)

ãäå Qê - êîìïåíñèðóåìàÿ ìîùíîñòü, êÂÀð;

Ðñð - ñðåäíÿÿ àêòèâíàÿ ìîùíîñòü, êÂò; tg j1 è  tg j2 - ñîîòâåòñòâóþùèå Cos j äî è ïîñëå êîìïåíñàöèè.

Cos j =  0,6                                                          tg j1 = 1,33j =  0,9                                                                   tg j2 = 0,48

Qê =93*(1,33-0,48) =79,05 êÂÀð

3.7.5 Âûáîð êîìïåíñèðóþùèõ êîíäåíñàòîðîâ

Ïî Qê ïîäáèðàåì êîíäåíñàòîð ÓÊË 0,38-150-50 ÓÇ - 1 øòóêà, ó êîòîðîãî Èíîì = 0,38 êÂ; Qíîì = 150 êÂÀð; ÷èñëî ðåãóëèðóþùèõ ñòóïåíåé - 2.

Ïðàâèëà âûáîðà òðàíñôîðìàòîðà íà ïàðàëëåëüíóþ ðàáîòó:

Ðàâåíñòâî ïåðâè÷íûõ è âòîðè÷íûõ íàïðÿæåíèé ïî ýíåðãîñèñòåìå;

Ìîùíîñòü òðàíñôîðìàòîðîâ íå äîëæíà îòëè÷àòüñÿ áîëåå ÷åì íà 50%;

Ðàâåíñòâî íàïðÿæåíèé êîðîòêîãî çàìûêàíèÿ.



3.8 Áåçîïàñíîñòü è ýêîëîãèÿ ïðîèçâîäñòâà

.8.1 Îðãàíèçàöèÿ ÁÆÄ íà ïðîåêòèðóåìîì ïðåäïðèÿòèè

Ïîä îõðàíîé òðóäà ïîäðàçóìåâàåòñÿ êîìïëåêñ ïðàâîâûõ, ñàíèòàðíî-ãèãèåíè÷åñêèõ è òåõíîëîãè÷åñêèõ ìåðîïðèÿòèé, îáåñïå÷èâàþùèõ áåçîïàñíîñòü è áåçâðåäíîñòü òðóäîâîé äåÿòåëüíîñòè ïåðñîíàëà êîìáèíàòà.

Óïðàâëåíèå îõðàíîé òðóäà íà ïðåäïðèÿòèè îñóùåñòâëÿåò åãî ðóêîâîäèòåëü. Äëÿ îðãàíèçàöèè ðàáîòû ïî îõðàíå òðóäà ñîçäàþòñÿ ñëóæáû îõðàíû òðóäà, â ëèöå ñïåöèàëèñòà - èíæåíåðà ïî îõðàíå òðóäà. Îí îñóùåñòâëÿåò ñâîþ äåÿòåëüíîñòü âî âçàèìîäåéñòâèè ñ äðóãèìè ïîäðàçäåëåíèÿìè êîìáèíàòà, óïîëíîìî÷åííûìè ëèöàìè ïî îõðàíå òðóäà ïðîôñîþçîâ, ñ ôåäåðàëüíûìè îðãàíàìè èñïîëíèòåëüíîé âëàñòè. Îðãàíàìè ãîñíàäçîðà è êîíòðîëÿ çà ñîáëþäåíèåì òðåáîâàíèé îõðàíû òðóäà è îðãàíàìè îáùåñòâåííîãî êîíòðîëÿ.

Èíæåíåð ïî îõðàíå òðóäà â ñâîåé äåÿòåëüíîñòè ðóêîâîäñòâóåòñÿ çàêîíàìè è èíûìè íîðìàòèâíûìè ïðàâîâûìè àêòàìè îá îõðàíå òðóäà ÐÔ, êîëëåêòèâíûì äîãîâîðîì.

Îáó÷åíèå êîëëåêòèâà êîìáèíàòà áåçîïàñíîñòè òðóäà ïðîâîäèòñÿ ñîãëàñíî ÃÎÑÒ 12.0.004 - 90 «Îðãàíèçàöèÿ îáó÷åíèÿ áåçîïàñíîñòè òðóäà».

Ïðîâåðêà çíàíèé ïî îõðàíå òðóäà ïîñòóïàþùèõ íà ðàáîòó ðóêîâîäèòåëåé è ñïåöèàëèñòîâ ïðîâîäèòñÿ â òå÷åíèè ìåñÿöà ïîñëå íàçíà÷åíèÿ íà äîëæíîñòü, ðàáî÷èå ïðîõîäÿò ïåðèîäè÷åñêèå ïðîâåðêè çíàíèé, íå ðåæå îäíîãî ðàçà â òðè ãîäà.

Îáó÷åíèå áåçîïàñíîñòè òðóäà ïðè ïîäãîòîâêå ðàáî÷èõ, ïåðåïîäãîòîâêå è îáó÷åíèè âòîðûì ïðîôåññèÿì îðãàíèçóåòñÿ ñïåöèàëèñòîì ïî îõðàíå òðóäà. Ó÷åáíûå ïðîãðàììû ïðåäóñìàòðèâàþò òåîðåòè÷åñêîå è ïðîèçâîäñòâåííîå îáó÷åíèå.

Òåîðåòè÷åñêè îáó÷åíèå îñóùåñòâëÿåòñÿ â t = 10 ÷. Ó÷åáíûå ïðîãðàììû óòâåðæäàþòñÿ ðóêîâîäèòåëåì êîìáèíàòà è ñîãëàñóþòñÿ ñ ïðîôñîþçíûì êîìèòåòîì. Îáó÷åíèå áåçîïàñíîñòè òðóäà îñóùåñòâëÿåòñÿ åæåãîäíî. Îáó÷åíèå çàâåðøàåòñÿ ýêçàìåíîì.

Ëèöàì, ïîëó÷èâøèì ïðè î÷åðåäíîé ïðîâåðêå çíàíèé íåóäîâëåòâîðèòåëüíóþ îöåíêó, íàçíà÷àþò ïîâòîðíóþ ïðîâåðêó â ñðîê íå ðàíåå äâóõ íåäåëü è íå ïîçäíåå îäíîãî ìåñÿöà ñî äíÿ ïîñëåäíåé ïðîâåðêè. Ðàáîòíèêîâ íå ïðîøåäøèõ àòòåñòàöèþ îò ðàáîòû îòñòðàíÿþò.

Ïî õàðàêòåðó è âðåìåíè ïðîâåäåíèÿ èíñòðóêòàæè äåëÿòñÿ íà:

Ââîäíûé - ïðîâîäÿò ñî âñåìè âíîâü ïðèáûâøèìè íà ðàáîòó, íåçàâèñèìî îò äîëæíîñòè è îáðàçîâàíèÿ, ñòàæà ðàáîòû, âðåìåííûìè ðàáîòíèêàìè, ó÷àùèìèñÿ è ñòóäåíòàìè - ïðàêòèêàíòàìè.

Ïåðâè÷íûé - íà ðàáî÷åì ìåñòå - ïðîâîäèòñÿ ñî âñåìè âíîâü ïðèáûâøèìè, ïåðåâîäíûìè èç îäíîãî öåõà â äðóãîé, êîìàíäèðîâàííûìè, âðåìåííûìè ðàáîòíèêàìè.

Ïîâòîðíûé - ïðîõîäÿò âñå òå ðàáîòíèêè, êîòîðûå ïðîøëè ïåðâè÷íûé èíñòðóêòàæ íà ðàáî÷åì ìåñòå. Ïðîõîäÿò íå ðåæå îäíîãî ðàçà â êâàðòàë.

Âíåïëàíîâûé - ïðîâîäÿò ïðè èçìåíåíèè ðàáîòû öåõà, çàìåíå îáîðóäîâàíèÿ, ïðè íàðóøåíèè ðàáîòíèêàìè òðåáîâàíèé òåõíèêè áåçîïàñíîñòè, ïðè ïåðåðûâå â ðàáîòå áîëåå ÷åì íà 30 êàëåíäàðíûõ äíåé.

Öåëåâîé - ïðè âûïîëíåíèè îïàñíûõ ðàáîò.

Íà ïðåäïðèÿòèè ïðåäóñìîòðåíî ïðîâåäåíèå òðåõñòóïåí÷àòîãî êîíòðîëÿ ïî îõðàíå òðóäà:

Åæåäíåâíûé êîíòðîëü â ðàìêàõ îòäåëüíîãî ó÷àñòêà. Ïðîâåðêà ñîñòîÿíèÿ îõðàíû òðóäà â öåõå ïðîâîäèòñÿ íà÷àëüíèêîì öåõà - ìàñòåðîì è óïîëíîìî÷åííûì ëèöîì ïî îõðàíå òðóäà.

Åæåíåäåëüíûé êîíòðîëü â ðàìêàõ îòäåëüíîãî ó÷àñòêà, ïðîâîäèìûé ìàñòåðîì, ñïåöèàëèñòîì ïî îõðàíå òðóäà, óïîëíîìî÷åííûì ëèöîì ïî îõðàíå òðóäà. Ðåçóëüòàò ïðîâåðêè ôèêñèðóåòñÿ â æóðíàëå;

Åæåìåñÿ÷íûé êîíòðîëü â ðàìêàõ âñåãî êîìáèíàòà.  ïðîâåðêå ó÷àñòâóåò ãëàâíûé èíæåíåð, ïðåäñåäàòåëü ïðîôêîìà, êîìèññèÿ ïî îõðàíå òðóäà, ãëàâíûé ìåõàíèê, ãëàâíûé ýíåðãåòèê.

Àíàëèç óñëîâèé òðóäà è ïðîèçâîäñòâåííîãî òðàâìàòèçìà

Íà ïðîåêòèðóåìîì êîìáèíàòå óñëîâèÿ òðóäà íà ðàçëè÷íûõ ïðîèçâîäñòâåííûõ ó÷àñòêàõ õàðàêòåðèçóåòñÿ âûñîêèì è íèçêèì òåìïåðàòóðàìè, ïîâûøåííîé âëàæíîñòüþ, òåïëîâûì èçëó÷åíèåì, ðåçêèìè êîëåáàíèÿìè òåìïåðàòóð, âûäåëåíèåì âðåäíûõ âåùåñòâ, ïðèìåíåíèåì õèìè÷åñêèõ ìàþùèõ ñðåäñòâ, ïîâûøåííûì øóìîì. Íåñîáëþäåíèå ïðàâèë è íîðì òåõíèêè áåçîïàñíîñòè â òàêèõ íåáëàãîïðèÿòíûõ óñëîâèÿõ âåäåò ê çàáîëåâàíèÿì ðàáîòíèêîâ, íåñ÷àñòíûì ñëó÷àÿì íà ïðîèçâîäñòâå. Íåñ÷àñòíûå ñëó÷àè ïîäëåæàò ðàññëåäîâàíèþ, ðàáîòíèêè êîìáèíàòà îáÿçàíû íåçàìåäëèòåëüíî èçâåùàòü ñâîåãî íåïîñðåäñòâåííîãî ðóêîâîäèòåëÿ î êàæäîì ïðîèñøåäøåì íåñ÷àñòíîì ñëó÷àå èëè îá óõóäøåíèè ñâîåãî çäîðîâüÿ â ñâÿçè ñ ïðîÿâëåíèåì ïðèçíàêîâ îñòðîãî çàáîëåâàíèÿ (îòðàâëåíèÿ) ïðè îñóùåñòâëåíèè äåéñòâèé, îáóñëîâëåííûõ òðóäîâûì ñîãëàøåíèåì ñ ðàáîòîäàòåëåì. Ðàññëåäîâàíèþ ïîäëåæàò ñîáûòèÿ, â ðåçóëüòàòå êîòîðûõ áûëè ïîëó÷åíû óâå÷üÿ èëè èíûå òåëåñíûå ïîâðåæäåíèÿ: òåïëîâîé óäàð, îáìîðîæåíèå, ïîðàæåíèå ýëåêòðè÷åñêèì òîêîì, óòîïëåíèå è äð. Àäìèíèñòðàöèÿ êîìáèíàòà îáÿçàíà ñèñòåìàòè÷åñêè îáîáùàòü äàííûå î íåñ÷àñòíûõ ñëó÷àÿõ.

Ìàòåðèàëû èññëåäîâàíèé ëîæàòñÿ â îñíîâó ðàçðàáàòûâàåìûõ ìåðîïðèÿòèé ïî òåõíèêå áåçîïàñíîñòè, âêëþ÷àåìûõ â êîëëåêòèâíûé äîãîâîð ïðåäïðèÿòèÿ.

Ìåðîïðèÿòèÿ, ïðåäóñìîòðåííûå ïðè ïðîåêòèðîâàíèè ãåíïëàíà

Ïðåäïðèÿòèå ìîëî÷íîé îòðàñëè õàðàêòåðèçóþòñÿ âûáðîñàìè â îêðóæàþùóþ ñðåäó âðåäíûõ è íåïðèÿòíîïàõíóùèõ âåùåñòâ.  çàâèñèìîñòè îò õàðàêòåðà ïðîèçâîäñòâà ïðåäïðèÿòèå ìîëî÷íîé ïðîìûøëåííîñòè ïîäðàçäåëÿþòñÿ ïî ÑÍ 245-71 íà ïÿòü êëàññîâ: ïðîåêòèðóåìûé ñûðîäåëüíûé êîìáèíàò îòíîñèòñÿ ê 4 êëàññó ñëîæíîñòè.

Ïðè ïðîåêòèðîâàíèè ãåíïëàíà ïðåäïðèÿòèÿ ïðåäóñìàòðèâàåòñÿ ñàíèòàðíî-çàùèòíàÿ çîíà øèðèíîé 100 ì. îòäåëÿþùàÿ åãî îò æèëîé ïîñòðîéêè.

Ïðåäïðèÿòèå ðàñïîëàãàþò íà ðîâíîé âîçâûøåííîé ïëîùàäêå, íå çàòîïëÿåìûå ëèâíåâûìè è ïàâîäêîâûìè âîäàìè. Ïðîåêòèðóåòñÿ îòâîä àòìîñôåðíûõ îñàäêîâ, ñáîð ìóñîðà â çàêðûòûå ìóñîðîñáîðíèêè, êîòîðûå ðàñïîëîæåíû â óäîáíîì äëÿ âûâîçà ìåñòàõ. Äëÿ îáåñïå÷åíèÿ áåçîïàñíîñòè äâèæåíèÿ íà òåððèòîðèè ñëåäóåò èçáåãàòü ïåðåñå÷åíèå òðàíñïîðòíûõ è ëþäñêèõ ïîòîêîâ. Ïðîåçæóþ ÷àñòü àñôàëüòèðîâàòü.

Ìåæäó îáúåêòàìè íà òåððèòîðèè êîìáèíàòà ñïðîåêòèðîâàíû ñàíèòàðíûå ðàçðûâû íå ìåíåå ðàññòîÿíèÿ îò êàðíèçà âûøåñòîÿùåãî çäàíèÿ äî çåìëè.

Ïëîùàäêà ïîä ñòðîèòåëüñòâî âûáèðàåòñÿ ñ ïîäâåòðåííîé ñòîðîíû ïî îòíîøåíèþ ê æèëîé çîíå ãîðîäà.

Ðàñïîëîæåíèå çäàíèé è ñîîðóæåíèé äîëæíî áûòü çîíèðîâàíî è óäîâëåòâîðÿòü òðåáîâàíèÿì òåõíîëîãè÷åñêîãî ïðîöåññà, îáåñïå÷èâàÿ ïîòî÷íîñòü ïðîèçâîäñòâà.

Ñîîðóæåíèÿ ïîæàðîîïàñíûå (êîòåëüíûå, ñêëàäñêèå ïîìåùåíèÿ è ò.ä.), âûäåëÿþùèå ïûëè è êîïîòè, âðåäíûå âåùåñòâà ðàñïîëàãàþò ñ ïîäâåòðåííîé ñòîðîíû ïî îòíîøåíèþ ê äðóãèì ñîîðóæåíèÿì.

Òåððèòîðèþ êîìáèíàòà îáÿçàòåëüíî îãîðàæèâàþò è îçåëåíÿþò.

Ìåðîïðèÿòèÿ, ïðåäóñìîòðåííûå ïðè ïðîåêòèðîâàíèè çäàíèé è ñîîðóæåíèé

Òåìïåðàòóðíûå ðåæèìû, âëàæíîñòü, ïåðåìåùåíèå âîçäóõà îêàçûâàþò áîëüøîå âëèÿíèå íà îðãàíèçì ÷åëîâåêà, ïîýòîìó â ïðîåêòèðóåìûõ ïîìåùåíèÿõ äàííûé ôàêòîð äîëæåí îòâå÷àòü òðåáîâàíèÿì ñàíèòàðíûõ íîðì.. Òåìïåðàòóðà â ïðîèçâîäñòâåííûõ ïîìåùåíèÿõ ïîääåðæèâàåòñÿ îò 18 äî 20 0Ñ ïðè îòíîñèòåëüíîé âëàæíîñòè 65%. Íà îäíîãî ðàáî÷åãî ïðèõîäèòñÿ íå ìåíåå 4,5 ì2 ñâîáîäíîé ïðîèçâîäñòâåííîé ïëîùàäè è 15 ì3 îáúåìà ïîìåùåíèÿ. Âûñîòà ïðîèçâîäñòâåííûõ ïîìåùåíèé 4,8 ì., à â öåõå ñãóùåíèÿ 84 ì.

Äëÿ ñîáëþäåíèÿ ëè÷íîé ãèãèåíû çàïðîåêòèðîâàíû äóøåâûå, ñàíèòàðíûå óçëû, ãàðäåðîáû.

Ïîêðûòèå ïîëîâ íåñêîëüçêîå, áåç âûñòóïîâ. Ïîë èìååò óêëîí â ñòîðîíó êàíàëèçàöèîííûõ òðàïîâ. Ïîë ïîêðûò êèñëîòîóñòîé÷èâîé è æàðîóñòîé÷èâîé ïëèòêîé. Ñòåíû ðîâíûå, ãëàäêèå, ëåãêî ìîþùèåñÿ öâåò. Äâåðè â êîðïóñå îòêðûâàþòñÿ ñîãëàñíî ïðîèçâîäñòâåííîìó ïîòîêó. Âõîäíûå - íàðóæó. Öåíòðàëèçîâàííàÿ ìîå÷íàÿ è îòäåëåíèå íàâåäåíèÿ ðàñòâîðîâ äëÿ ìîéêè ðàñïîëîæåíû îòäåëüíî îò ïðîèçâîäñòâåííûõ öåõîâ.

Íà ïðîåêòèðóåìîì êîìáèíàòå ïðåäóñìîòðåíî åñòåñòâåííîå áîêîâîå îñâåùåíèå è çåíèòíûå êîëïàêè. Óðîâåíü îñâåùåíèÿ äîëæåí áûòü äîñòàòî÷íûì è ñîîòâåòñòâîâàòü ãèãèåíè÷åñêèì íîðìàì.

Ðàñ÷åò åñòåñòâåííîãî îñâåùåíèÿ ñâîäèòñÿ ê îïðåäåëåíèþ ïëîùàäè ñâåòîâûõ ïðîåìîâ. Ãåîìåòðè÷åñêèì ìåòîäîì ïî ôîðìóëå:

,                                              (4.56)

ãäå Êñ - ñâåòîâîé êîýôôèöèåíò;î,ô - ïëîùàäü îêîí, ôîíàðåé, ì2

Sn - ïëîùàäü ïîìåùåíèÿ, ì2

Ñâåòîâîé êîýôôèöèåíò:

 - äëÿ ïðîèçâîäñòâåííûõ ïîìåùåíèé;

 - äëÿ âñïîìîãàòåëüíûõ ïîìåùåíèé;

 - äëÿ àäìèíèñòðàòèâíî-áûòîâûõ ïîìåùåíèé;

Sî=Êñ*Sn,                                                  (3.46)

Äàííûå ðàñ÷åòà ñâåäåíû â òàáëèöå 3.3

Òàáëèöà 3.8 - Åñòåñòâåííîå îñâåùåíèå

Íàèìåíîâàíèå ïîìåùåíèÿ

Ïëîùàäü, ì2

Ïëîùàäü îêîí, ì2

Ïëîùàäü îäíîãî îêíà, ì2

Êîëè÷åñòâî îêîí, øò.

Ïðîèçâîäñòâåííîå ïîìåùåíèå

2268

378

9,0

42

Ëàáîðàòîðèè

108

18

4,5

4

Âñïîìîãàòåëüíûå ïîìåùåíèÿ

625

104

9,0

11


 ëþáîì ïðîèçâîäñòâåííîì ïîìåùåíèè äîëæíà áûòü îáåñïå÷åíà íåîáõîäèìàÿ îñâåùåííîñòü. Íà ïðîåêòèðóåìîì êîìáèíàòå îñâåùåíèå îðãàíèçîâàíî â ñîîòâåòñòâèè ñî ÑíèÏ 23-05-95 «Åñòåñòâåííîå è èñêóññòâåííîå îñâåùåíèå».

Ðàñ÷åò èñêóññòâåííîãî îñâåùåíèÿ îñóùåñòâëÿåòñÿ ïî óäåëüíîé ìîùíîñòè:

,                                                         (3.47)

ãäå Wë - ìîùíîñòü ëàìïû, Âò;

Wó - óäåëüíàÿ ìîùíîñòü, Âò/ì2;

n - êîëè÷åñòâî ëàìï, øò.;

Sn - ïëîùàäü ïîìåùåíèÿ, ì2;

Íîðìà äëÿ Wó:

ïðîèçâîäñòâåííûå öåõà - 10 Âò/ì2

ëàáîðàòîðèè - 12 Âò/ì2

àäìèíèñòðàòèâíî-áûòîâûå - 7,5 Âò/ì2

êàìåðû õðàíåíèÿ - 4 Âò/ì2

òåððèòîðèÿ - 0,5 Âò/ì2

Äàííûå ðàñ÷åòîâ èñêóññòâåííîãî îñâåùåíèÿ ñâåäåíû â òàáëèöå 3.4.

Òàáëèöà 3.9 - Ðàñ÷åòû èñêóññòâåííîãî îñâåùåíèÿ.

Íàèìåíîâàíèå ïîìåùåíèÿ

Ïëîùàäü ïîìåùåíèÿ, ì2

Ìîùíîñòü ëàìïû, Âò

Êîëè÷åñòâî ëàìï, øò.

Óñòàíîâëåííàÿ ìîùíîñòü âñåõ ëàìï, Âò

Ïðîèçâîäñòâåííûå öåõà

3188

80

399

31920

Ëàáîðàòîðèè

124

80

19

1488

Êàìåðû õðàíåíèÿ

720

80

36

2880

Âñïîìîãàòåëüíûå ïîìåùåíèÿ

1440

80

135

10800

Òåððèòîðèÿ

30000

500

30

15000


Ñ öåëüþ ïðåäîòâðàùåíèÿ ñíèæåíèÿ óðîâíÿ îñâåùåííîñòè ïðåäóñìàòðèâàåòñÿ î÷èñòêà ñòåêîë îêîí íå ðåæå 4 ðàç â ãîä. Íå ðåæå 1 ðàçà â ãîä - ïîáåëêà è ïîêðàñêà ñòåí è ïîòîëêîâ.

Ìåðîïðèÿòèÿ, ïðåäóñìîòðåííûå ïðè âûáîðå òåõíîëîãè÷åñêîãî îáîðóäîâàíèÿ, åãî ìîíòàæå è ýêñïëóàòàöèè

Áåçîïàñíàÿ ýêñïëóàòàöèÿ îáîðóäîâàíèÿ îáåñïå÷èâàåòñÿ ñîâîêóïíîñòüþ îðãàíèçàöèîííûõ è òåõíè÷åñêèõ ìåðîïðèÿòèé. Áîëüøîå çíà÷åíèå èìååò ïðàâèëüíàÿ ýêñïëóàòàöèÿ îáîðóäîâàíèÿ, êà÷åñòâî ïðèìåíÿåìûõ ìàòåðèàëîâ è äåòàëåé íàëè÷èå è èñïðàâíîñòü êîíòðîëüíûõ èçìåðèòåëüíûõ ïðèáîðîâ, ïðàâèëüíûé ìîíòàæ, ñâîåâðåìåííûé, ïëàíîâûé è êà÷åñòâåííûé ðåìîíò îáîðóäîâàíèÿ. Âàæíà öâåòîâàÿ îêðàñêà îáîðóäîâàíèÿ:

-        êðàñíûé öâåò - êíîïêè «ñòîï», îãíåîïàñíûìè âåùåñòâàìè, ïîæàðíîå îáîðóäîâàíèå, îãðàæäåíèå âðàùàþùèõñÿ äåòàëåé;

-        æåëòûé öâåò - áîêîâûå ñòîðîíû àâòî-, ýëåêòðîïîãðóç÷èêîâ;

-        çåëåíûé öâåò - äâåðè àâàðèéíûõ âûõîäîâ;

-        è äðóãèå.

Ðàññòàíîâêà îáîðóäîâàíèÿ äîëæíà îáåñïå÷èâàòü ïðîõîäû ìåæäó îáîðóäîâàíèåì íå ìåíåå 1 ì. è îñíîâíûå ïðîõîäû íå ìåíåå 2 ì.

Îáîðóäîâàíèå ñîçäàþùåå âèáðàöèþ (íàñîñû, ñåïàðàòîðû) óñòàíàâëèâàþòñÿ íà ñïåöèàëüíîì âèáðîãàñèòåëè.

Äëÿ âûñîêîíàãðåòûõ ïîâåðõíîñòåé ïðåäóñìàòðèâàåòñÿ îãðàæäåíèå è òåïëîèçîëÿöèÿ. Íà âñåõ ïàðîâûõ, âîäÿíûõ, ðàññîëüíûõ, êîíäåíñàòîðíûõ òðóáîïðîâîäàõ â ìåñòàõ îáåñïå÷èâàþùèõ ñâîáîäíûé äîñòóï äîëæíà ñòîÿòü çàïîðíàÿ àðìàòóðà, çàïðåùàåòñÿ ðàáîòà áåç ìàíîìåòðà è íåîáõîäèìûõ ÊÈÏ.

Äëÿ çàùèòû ýëåêòðîóñòàíîâîê îò ïåðåíàïðÿæåíèÿ çàïëàíèðîâàíû ïðåäîõðàíèòåëè. Òðóáîïðîâîäû îêðàøèâàþòñÿ â ñîîòâåòñòâóþùèé öâåò.

Âñå îáîðóäîâàíèå äîëæíî áûòü çàçåìëåíî. Ðàñ÷åò ñèñòåìû çàçåìëÿþùåãî óñòðîéñòâà ñâîäèòñÿ ê îïðåäåëåíèþ âåëè÷èí, îáåñïå÷èâàþùèõ íåîáõîäèìîå çíà÷åíèå ñîïðîòèâëåíèÿ. Äëÿ ýëåêòðîóñòàíîâîê íàïðÿæåíèå äî 1000  - ñîïðîòèâëåíèå íå äîëæíî ïðåâûøàòü 4 Îìà. Ñîïðîòèâëåíèå îäíîãî âåðòèêàëüíî ðàñïîëîæåííîãî çàçåìëåíèÿ îïðåäåëÿåòñÿ ïî ôîðìóëå:

,                                                                    (3.48)

ãäå Râ - ñîïðîòèâëåíèå 1 ñòåðæíÿ;

p - óäåëüíîå ñîïðîòèâëåíèå ãðóíòà, Îì*ì;

l - äëèíà ñòåðæíÿ, ì;

p - 200 Îì*ì (äëÿ ÷åðíîçåìíûõ çåìåëü);

l - 3ì

Râ - (0,5*200)/3=33,33 (Îì)

Êîëè÷åñòâî ñòåðæíåé îïðåäåëÿåòñÿ ïî ôîðìóëå:

,                                                       (3.49)

ãäå Êñ - êîýôôèöèåíò ñåçîííîñòè;

n0 - êîýôôèöèåíò ýêðàíèðîâàíèÿ;

[Rç ] - äîïóñòèìîå ñîïðîòèâëåíèå çàçåìëåíèÿ, Îì;

Êñ = 1/1,75 = 1,5;

[Rç] = 4 Îì;

n0 = 0,65/0,85 = 0,7;

n = (33,33*1,5)/(4*0,7) = 17,85 @ 18 (ñòåðæíåé)

Ïðîòèâîïîæàðíûå ìåðîïðèÿòèÿ

Ïðîåêòèðóåìûé êîìáèíàò ïî ïðîòèâîïîæàðíîé áåçîïàñíîñòè îòíîñèòñÿ ê êàòåãîðèè «Ä», çäàíèÿ è ñîîðóæåíèÿ ïî ñòåïåíè îãíåñòîéêîñòè êî 2 òèïó.

Ïðåäóñìàòðèâàåòñÿ íàëè÷èå ïåðâè÷íûõ ïðîòèâîïîæàðíûõ ñðåäñòâ (îãíåòóøèòåëè, âåäðà, ëîïàòû, ïåñîê, áàãðû, òîïîðû).

Íà òåððèòîðèè èìåþòñÿ äâà ïðîòèâîïîæàðíûõ ðåçåðâóàðà, ðàñïîëîæåíèå êîòîðûõ óêàçàíî íà ãåíïëàíå, à òàêæå ïðåäóñìîòðåí ïîæàðíûé âîäîïðîâîä, êîòîðûå ðàñïîëàãàþòñÿ íà íàñòîÿíèè 150 ì. äðóã îò äðóãà. Íå ìåíåå 5 ì. îò çäàíèÿ è 2 ì. îò äîðîãè. Ïðåäóñìîòðåíà ñèñòåìà ñâÿçè è ïîæàðíîé ñèãíàëèçàöèè.

ÁÆÄ â ÷ðåçâû÷àéíûõ ñèòóàöèÿõ

Ñîãëàñíî ñòàòüå 14 çàêîíà «Î çàùèòå íàñåëåíèÿ è òåððèòîðèè îò ÷ðåçâû÷àéíûõ ñèòóàöèé ïðèðîäíîãî è òåõíîãåííîãî õàðàêòåðà».

Àäìèíèñòðàöèÿ ïðåäïðèÿòèÿ îáÿçàíà:

ñïëàíèðîâàòü è îñóùåñòâèòü íåîáõîäèìûå ìåðû îáåñïå÷åíèè çàùèòû ðàáîòíèêîâ îðãàíèçàöèè îò ÷ðåçâû÷àéíûõ ñèòóàöèé;

ñïëàíèðîâàòü è ïðîâåñòè ìåðîïðèÿòèÿ ïî ïîâûøåíèþ óñòîé÷èâîñòè ôóíêöèîíèðîâàíèÿ êîìáèíàòà è îáåñïå÷åíèþ æèçíåäåÿòåëüíîñòè ðàáîòíèêîâ êîìáèíàòà â ÷ðåçâû÷àéíûõ ñèòóàöèÿõ;

îáåñïå÷èòü ñîçäàíèå ïîäãîòîâêè è ïîääåðæèâàòü â ãîòîâíîñòè ê ïðèìåíåíèþ ñèë è ñðåäñòâ ïî ïðåäóïðåæäåíèÿ è ëèêâèäàöèè ÷ðåçâû÷àéíûõ ñèòóàöèé;

ñîçäàòü ëîêàëüíûå ñèñòåìû îïîâåùåíèÿ î ÷ðåçâû÷àéíûõ ñèòóàöèÿõ, è îïîâåùàòü ðàáîòíèêîâ îðãàíèçàöèè îá óãðîçå âîçíèêíîâåíèÿ è î âîçíèêíîâåíèè ÷ðåçâû÷àéíûõ ñèòóàöèé;

îðãàíèçîâàòü ïðîâåäåíèå àâàðèéíî-ñïàñàòåëüíûõ è äðóãèõ íåîòëîæíûõ ðàáîò â ñîîòâåòñòâèè ñ ïëàíàìè ïðåäóïðåæäåíèÿ è

ëèêâèäàöèè ÷ðåçâû÷àéíûõ ñèòóàöèé;

 ñëó÷àå âîçíèêíîâåíèÿ ÷ðåçâû÷àéíûõ ñèòóàöèé íåîáõîäèìî ïðîâåñòè  ñëåäóþùèå ìåðîïðèÿòèÿ:

óêðûòü ëþäåé â ïðèñïîñîáëåííûå ïîä íóæäû çàùèòû ïîìåùåíèÿ ïðîèçâîäñòâåííûõ, îáùåñòâåííûõ è æèëûõ çäàíèé, à òàêæå çàðàíåå ñïëàíèðîâàòü çàùèòíûå ñîîðóæåíèÿ;

ýâàêóèðîâàòü íàñåëåíèå èç çîí ÷ðåçâû÷àéíûõ ñèòóàöèé;

èñïîëüçîâàòü ñðåäñòâà èíäèâèäóàëüíîé çàùèòû îðãàíîâ äûõàíèÿ è êîæíîãî ïîêðîâà;

ïðîâåñòè ìåðîïðèÿòèÿ ëèêâèäàöèè çàùèòû;

ïðîâåñòè àâàðèéíî-ñïàñàòåëüíûå ðàáîòû â çîíå ÷ðåçâû÷àéíûõ ñèòóàöèé.

3.8.2 Ýêîëîãè÷åñêàÿ áåçîïàñíîñòü

Íîðìàòèâíî - ïðàâîâàÿ îñíîâà îõðàíû îêðóæàþùåé ñðåäû

Öåëüþ ýêîëîãî-ïðàâîâîãî ðåãóëèðîâàíèÿ ÿâëÿåòñÿ îáåñïå÷åíèå ýêîëîãè÷åñêîé áåçîïàñíîñòè îáùåñòâà.

Ïðàâî êàæäîãî ãðàæäàíèíà íà áëàãîïðèÿòíóþ îêðóæàþùóþ ñðåäó çàêðåïëåíî â Êîíñòèòóöèè ÐÔ (ñò. 42).

Âàæíåéøèìè çàêîíîäàòåëüíûìè àêòàìè, ñîçäàþùèìè þðèäè÷åñêóþ áàçó ýêîëîãè÷åñêîãî ïðàâà, ÿâëÿþòñÿ:

Çàêîí ÐÔ îò 10 ÿíâàðÿ 2002 ã. «Îá îõðàíå îêðóæàþùåé ñðåäû», çàêðåïëÿþùèé ïðàâî ãðàæäàí íà çäîðîâóþ è áëàãîïðèÿòíóþ îêðóæàþùóþ ñðåäó, îïðåäåëÿþùèé ïðàâîâûå îñíîâû ãîñóäàðñòâåííîé ïîëèòèêè â îáëàñòè îõðàíû îêðóæàþùåé ñðåäû, ñîäåðæàùèé ýêîëîãè÷åñêèå òðåáîâàíèÿ ïðè ðàçìåùåíèè, ïðîåêòèðîâàíèè, ñòðîèòåëüñòâå, ââîäå â ýêñïëóàòàöèþ è ýêñïëóàòàöèè ïðîìûøëåííûõ ïðåäïðèÿòèé;

Çàêîí ÐÔ îò 30 ìàðòà 1999 ã. «Î ñàíèòàðíî - ýïèäåìèîëîãè÷åñêîì áëàãîïîëó÷èè íàñåëåíèÿ», çàêðåïëÿþùåì ïðàâà è îáÿçàííîñòè ãðàæäàí, èíäèâèäóàëüíûõ ïðåäïðèíèìàòåëåé è þðèäè÷åñêèõ ëèö â îáëàñòè ñàíèòàðíî - ýïèäåìèîëîãè÷åñêîãî îáåñïå÷åíèÿ íàñåëåíèÿ, óñòàíàâëèâàþùèé îòâåòñòâåííîñòü çà íàðóøåíèå ñàíèòàðíîãî çàêîíîäàòåëüñòâà;

Çàêîí ÐÔ îò 19 èþëÿ 1995 ã. «Îá ýêîëîãè÷åñêîé ýêñïåðòèçå», îïðåäåëÿþùèé ïîëíîìî÷èÿ Ïðåçèäåíòà ÐÔ, îðãàíîâ ìåñòíîãî ñàìîóïðàâëåíèÿ, îðãàíîâ ãîñóäàðñòâåííîé âëàñòè â îáëàñòè ýêîëîãè÷åñêîé ýêñïåðòèçû.

Ðåãóëèðîâàíèå îòíîøåíèé â îáëàñòè èñïîëüçîâàíèÿ ïðèðîäíûõ ðåñóðñîâ ïðåäóñìàòðèâàåòñÿ Çåìåëüíûì êîäåêñîì ÐÔ, âîäíûì êîäåêñîì ÐÔ, Ëåñíûì êîäåêñîì ÐÔ, Ôåäåðàëüíûì çàêîíîì «Î æèâîòíîì ìèðå» è äðóãèìè ôåäåðàëüíûìè çàêîíàìè. Îñíîâó ýêîëîãè÷åñêîãî ïðàâà ïðîöåññóàëüíîãî õàðàêòåðà ñîñòàâëÿþò Ãðàæäàíñêèé ïðîöåññóàëüíûé êîäåêñ ÐÑÔÑÐ, Óãîëîâíî - ïðîöåññóàëüíûé êîäåêñ ÐÑÔÑÐ, ðàçëè÷íûå ïðàâîâûå àêòû è ïîñòàíîâëåíèÿ Ïðàâèòåëüñòâà ÐÔ.

Îáùèå òðåáîâàíèÿ îõðàíû îêðóæàþùåé ñðåäû â ïðîöåññå ïðîèçâîäñòâåííî - õîçÿéñòâåííîé äåÿòåëüíîñòèäîëæíû âûïîëíÿòüñÿ íà âñåõ ñòàäèÿõ îðãàíèçàöèè îáùåñòâåííîãî ïðîèçâîäñòâà. Íà ñòàäèè ïëàíèðîâàíèÿ õîçÿéñòâåííîé äåÿòåëüíîñòè â ïðîåêòû âêëþ÷àþò ïåðå÷åíü ïðèðîäî - îõðàííûõ ìåðîïðèÿòèé. Íà ñòàäèè ïðîåêòèðîâàíèÿ îáúåêòà ðóêîâîäñòâóþòñÿ ðàçðàáîòàííûìè íîðìàòèâàìè ïðåäåëüíî äîïóñòèìûõ âûáðîñîâ çàãðÿçíÿþùèõ âåùåñòâ è âðåäíûõ ôèçè÷åñêèõ âîçäåéñòâèé, ñòðîèòåëüíûìè, ñàíèòàðíûìè íîðìàìè è ïðàâèëàìè. Íà ñòàäèè ââîäà ïðîèçâîäñòâåííî - õîçÿéñòâåííîãî îáúåêòà â ýêñïëóàòàöèþ íåîáõîäèìî ñîáëþäåíèå ñëåäóþùèõ òðåáîâàíèé:

- Íåäîïóñòèìîñòü ââîäà â ýêñïëóàòàöèþ ïðåäïðèÿòèé, ñîîðóæåíèé è èíûõ  îáúåêòîâ, íå îáåñïå÷åííûõ íåîáõîäèìûìè î÷èñòíûìè óñòðîéñòâàìè è èíûìè  ñðåäñòâàìè, ïðåäóïðåæäàþùèìè âðåäíîå âîçäåéñòâèå íà îêðóæàþùóþ ñðåäó;

Îáÿçàòåëüíîñòü ââîäà â ýêñïëóàòàöèþ óñòàíîâîê ïî î÷èñòêå è îáåçâðåæèâàíèþ îòõîäîâ è âûáðîñîâ âìåñòå ñ ïåðâîé î÷åðåäüþ îáúåêòîâ.

Íà ñòàäèè ýêñïëóàòàöèè îáúåêòà ïðàâîâûå ìåðû îõðàíû îêðóæàþùåé ñðåäû çàêðåïëÿþòñÿ â «Ïîëîæåíèè î ïðàâàõ è îáÿçàííîñòÿõ ïðåäïðèÿòèÿ, îðãàíèçàöèè» è â ïàñïîðòå ïðîèçâîäñòâåííîãî îáúåêòà.

Ïðåäîòâðàùåíèå è ìàêñèìàëüíîå ñíèæåíèå âðåäíîãî âîçäåéñòâèÿ ïðîìûøëåííîãî ïðîèçâîäñòâà è âñåõ âèäîâ òðàíñïîðòà íà îêðóæàþùóþ ñðåäó ÿâëÿþòñÿ îäíèìè èç ãëàâíûõ çàäà÷ ãîñóäàðñòâà. Ýòè çàäà÷è ðåøàþòñÿ â íàïðàâëåíèÿõ:

ñîâåðøåíñòâîâàíèÿ î÷èñòêè âðåäíûõ âûáðîñîâ è îòõîäîâ ïðåäïðèÿòèÿ, ïîâûøåíèå ýôôåêòèâíîñòè ðàáîòû î÷èñòíûõ ñîîðóæåíèé, ñðåäñòâ èõ êîíòðîëÿ, âíåäðåíèÿ è ñîáëþäåíèÿ íîðì ïðåäåëüíî - äîïóñòèìûõ âûáðîñîâ âðåäíûõ âåùåñòâ â îêðóæàþùóþ ñðåäó;

óñèëåíèÿ ðåæèìà ýêîíîìèè â èñïîëüçîâàíèè ìàòåðèàëüíûõ ðåñóðñîâ è ïðèðîäíîãî ñûðüÿ;

ïîñòîÿííîãî ñîâåðøåíñòâîâàíèÿ òåõíîëîãè÷åñêèõ ïðîöåññîâ â ñòîðîíó ñíèæåíèÿ îòõîäíîñòè ïðîèçâîäñòâà, ðàñøèðåíèÿ îáúåìà óòèëèçàöèè îòõîäîâ, îáåñïå÷åíèÿ âûïóñêà ýêîëîãè÷åñêè áåçîïàñíîé ïðîäóêöèè;

âíåäðåíèÿ â áîëåå øèðîêèõ ìàñøòàáàõ áåçîòõîäíîé è ìàëîîòõîäíîé òåõíîëîãèè;

ñíèæåíèÿ òîêñè÷íîñòè è íåéòðàëèçàöèè âðåäíûõ âåùåñòâ, ñîäåðæàùèõñÿ â âûõëîïíûõ ãàçàõ àâòîìîáèëåé è äðóãèõ äâèãàòåëåé.

Ýêîíîìè÷åñêèé ìåõàíèçì îõðàíû îêðóæàþùåé ñðåäû îò çàãðÿçíåíèé îòõîäàìè.

 íàñòîÿùåå âðåìÿ ðàçðàáàòûâàþòñÿ ïðåäëîæåíèÿ ê ïîðÿäêó íàëîãîîáëîæåíèÿ ïðåäïðèÿòèé - ïðîèçâîäèòåëåé îòõîäîâ (â òîì ÷èñëå ïîðÿäîê ïðåäñòàâëåíèÿ íàëîãîâûõ ëüãîò).  ñòàäèè ðàçðàáîòêè íàõîäèòñÿ «Èíñòðóêöèÿ î ïðèìåíåíèè øòðàôíûõ ñàíêöèé çà íàðóøåíèå çàêîíîäàòåëüñòâà îá îòõîäàõ» è íåêîòîðûå äðóãèå äîêóìåíòû ýêîíîìè÷åñêîãî õàðàêòåðà. Òàêèì îáðàçîì, â äàëüíåéøåì ìîæíî îæèäàòü, ÷òî íàðîæäàþùèéñÿ ýêîíîìè÷åñêèé ìåõàíèçì, äåéñòâóþùèé â ñôåðå îáðàùåíèÿ îòõîäîâ, ïî ìåðå ñâîåãî ðàçâèòèÿ áóäåò îêàçûâàòü âîçðàñòàþùåå ñòèìóëèðîâàííîå äåéñòâèå íà ïðîèçâîäèòåëåé îòõîäîâ, çàñòàâëÿÿ ïîñëåäíèõ ïåðåõîäèòü íà íîâûå, ðåñóðñîñáåðåãàþùèå òåõíîëîãèè.

Èñòî÷íèêè çàãðÿçíåíèÿ àòìîñôåðû, âîäîåìîâ è ïî÷â ïðîåêòèðóåìîãî ïðåäïðèÿòèÿ

Ïðîåêòèðóåìîå ïðåäïðèÿòèå ÿâëÿåòñÿ èñòî÷íèêîì ôèçè÷åñêîãî, áèîëîãè÷åñêîãî è õèìè÷åñêîãî çàãðÿçíåíèÿ îêðóæàþùåé ñðåäû.

Çàãðÿçíåíèå âîçäóøíîãî áàññåéíà ïðåäïðèÿòèåì ïðîèñõîäèò îò 3 âèäîâ ñòàöèîíàðíûõ èñòî÷íèêîâ:

îðãàíèçîâàííûå âûáðîñû îò òåõíîëîãè÷åñêîãî îáîðóäîâàíèÿ (10 - 30% âñåõ âûáðîñîâ);

âûáðîñû âåíòèëÿöèîííîãî âîçäóõà ñèñòåìîé ïðèòî÷íî-âûòÿæíîé âåíòèëÿöèè (70-90% âñåõ âûáðîñîâ);

íåîðãàíèçîâàííûå âûáðîñû îò îòêðûòûõ ïëîùàäîê è ñîîðóæåíèé (îòêðûòûå åìêîñòè, îòêðûòûå ñîîðóæåíèÿ î÷èñòêè ñòî÷íûõ âîä, çîíû ïðîâåäåíèÿ ïîãðóçî÷íî-ðàçãðóçî÷íûõ ðàáîò è ò. ä.).

Îñíîâíûìè èñòî÷íèêàìè çàãðÿçíåíèÿ àòìîñôåðû íà ïðåäïðèÿòèè ÿâëÿþòñÿ:

îáîðóäîâàíèå ðåìîíòíî-ìåõàíè÷åñêîãî ó÷àñòêà;

êîòåëüíàÿ;

ìîéêà òàðû è îáîðóäîâàíèÿ;

àâòîòðàíñïîðò.

Èñòî÷íèêîì çàãðÿçíåíèÿ  âîäîåìîâ íà ïðåäïðèÿòèè ÿâëÿþòñÿ ñòî÷íûå âîäû.

Ñòî÷íûå âîäû ìîëî÷íîé ïðîìûøëåííîñòè ïîäðàçäåëÿþò íà ïðîèçâîäñòâåííûå (çàãðÿçíåííûå è óñëîâíî-÷èñòûå) è õîçÿéñòâåííî-áûòîâûå. Çàãðÿçíåííûå ñòî÷íûå âîäû îáðàçóþòñÿ â ðåçóëüòàòå ïðîèçâîäñòâåííûõ îïåðàöèé, ñâÿçàííûõ ñ ìîéêîé òåõíîëîãè÷åñêîãî îáîðóäîâàíèÿ, òàðû, ïîëîâ, îò ïðîèçâîäñòâåííîé ïðà÷å÷íîé. Ýòè ñòî÷íûå âîäû çàãðÿçíåíû ïðîäóêòàìè ðàñïàäà ìîëî÷íîé ïðîäóêöèè (áåëîê, ìîëî÷íûé ñàõàð, àçîò è ò.ï.), ìîþùèìè ñðåäñòâàìè è ïîñòîðîííèìè ïðèìåñÿìè (ñòåêëî, ôîëüãà, áóìàãà). Ñòî÷íûå âîäû â ñëó÷àå ñáðîñà èõ â âîäîåìû áåç ïðåäâàðèòåëüíîé î÷èñòêè îêàçûâàþò âðåäíîå âîçäåéñòâèå íà âîäîåìû. È ðåçóëüòàòå áèîõèìè÷åñêîãî çàãðÿçíåíèÿ îðãàíè÷åñêèõ ñîåäèíåíèé, ñîäåðæàùèõñÿ â ñòî÷íûõ âîäàõ, èç âîäîåìîâ ïîãëîùàåòñÿ áîëüøîå êîëè÷åñòâî êèñëîðîäà, â ðåçóëüòàòå ÷åãî ôëîðà è ôàóíà âîäîåìà ìîãóò ïîãèáíóòü.

Èñòî÷íèêàìè çàãðÿçíåíèÿ ïî÷â íà ïðåäïðèÿòèè ÿâëÿþòñÿ:

òâåðäûå è æèäêèå îòõîäû ïðîèçâîäñòâà;

ïîñòóïàþùèå ñ îñàäêàìè èç àòìîñôåðû îêèñëû àçîòà è ñåðû.

Òàêæå ê èñòî÷íèêàì çàãðÿçíåíèé îêðóæàþùåé ñðåäû íà ïðåäïðèÿòèè îòíîñÿòñÿ øóì, âèáðàöèÿ, ýëåêòðîìàãíèòíûå èçëó÷åíèÿ îò ðàáîòàþùåãî îáîðóäîâàíèÿ, òåïëîâîå çàãðÿçíåíèå.

Ìåðîïðèÿòèÿ ïî çàùèòå îêðóæàþùåé ñðåäû

Íà ïðåäïðèÿòèè ðàçðàáîòàíû ìåðîïðèÿòèÿ ïî çàùèòå îêðóæàþùåé ñðåäû.

Êîìïëåêñ ìåðîïðèÿòèé ïî çàùèòå âîçäóøíîãî áàññåéíà âêëþ÷àåò àðõèòåêòóðíî-òåõíîëîãè÷åñêèå ìåðîïðèÿòèÿ, ðàññåèâàíèå âûáðîñîâ êîòåëüíîé ÷åðåç âûñîêóþ äûìîâóþ òðóáó, î÷èñòêó âåíòèëÿöèîííîãî âîçäóõà, äûìîâûõ ãàçîâ ïåðåä âûáðîñîì â àòìîñôåðó, êîíòðîëü çàãðÿçíåíèÿ àòìîñôåðû âûáðîñàìè ïðîìûøëåííûõ ïðåäïðèÿòèé.

Àðõèòåêòóðíî-ïëàíèðîâî÷íûå ìåðîïðèÿòèÿ âêëþ÷àþò:

âûáîð ðàñïîëîæåíèÿ îáúåêòà ñ ó÷åòîì ðîçû âåòðîâ (êîòåëüíóþ è êîìïðåññîðíóþ ðàñïîëàãàåì ñ ïîäâåòðåííîé ñòîðîíû îò ïðîèçâîäñòâåííîãî êîðïóñà è íàñåëåííîãî ïóíêòà);

îçåëåíåíèå òåððèòîðèè (çåëåíûå íàñàæäåíèÿ îáëàäàþò ñïîñîáíîñòüþ ê ãàçîïîãëîùåíèþ è ïûëåçàäåðæàíèþ, ñíèæàþò øóì è íàñûùàþò âîçäóõ êèñëîðîäîì).

Êîíñòðóêòèâíî-òåõíîëîãè÷åñêèå ìåðîïðèÿòèÿ âêëþ÷àþò:

ðåêóïåðàöèþ òåïëà â ðåçóëüòàòå èñïîëüçîâàíèÿ âòîðè÷íûõ ýíåðãîðåñóðñîâ (èñïîëüçîâàíèå äûìîâûõ ãàçîâ êîòåëüíûõ óñòàíîâîê);

ñîçäàíèå áåçîòõîäíîãî ïðîèçâîäñòâà (èñïîëüçîâàíèå âòîðè÷íîãî ìîëî÷íîãî ñûðüÿ - ïàõòû, ìîëî÷íîé ñûâîðîòêè).

Îñíîâíûì ìåðîïðèÿòèåì ïî ïðåäîòâðàùåíèþ âëèÿíèÿ àâòîìîáèëüíûõ âûáðîñîâ íà âîçäóøíûé áàññåéí ÿâëÿåòñÿ ñíèæåíèå âûáðîñîâ àâòîòðàíñïîðòà â ðåçóëüòàòå óñòàíîâëåíèÿ îãðàíè÷åíèé íà âûáðîñ âðåäíûõ âåùåñòâ ïðè èçãîòîâëåíèè äâèãàòåëåé, îðãàíèçàöèè äîðîæíîãî äâèæåíèÿ, äèàãíîñòèêà äâèæåíèÿ íà ñòàíöèè òåõíè÷åñêîãî îáñëóæèâàíèÿ ïî ïîêàçàòåëÿì òîêñè÷íîñòè, íåéòðàëèçóþùèõ óñòàíîâîê (â íèõ êîìïîíåíòû îòðàáîòàííûõ ãàçîâ ÷àñòè÷íî íåéòðàëèçóþòñÿ, ïðåâðàùàÿñü â íåòîêñè÷íûå).

3.9 Ïðîåêòèðîâàíèå ãåíåðàëüíîãî ïëàíà

Ãåíåðàëüíûé ïëàí - ýòî ïëàí òåððèòîðèè âçàèìíîãî ðàñïîëîæåíèÿ çäàíèé, òðàíñïîðòíûõ ïóòåé, ïîäçåìíûõ êîììóíèêàöèé è ñåòåé.

Ïðè ïðîåêòèðîâàíèè ãåíåðàëüíîãî ïëàíà ðóêîâîäñòâóþòñÿ ñòðîèòåëüíûìè íîðìàìè è ïðàâèëàìè.

Íåîáõîäèìî ïðåäóñìîòðåòü ñàíèòàðíî-çàùèòíóþ çîíó - ðàññòîÿíèå îò ïðåäïðèÿòèÿ äî æèëûõ ìàññèâîâ. Ïðîìûøëåííûå ïðåäïðèÿòèÿ â çàâèñèìîñòè îò âûäåëÿåìûõ âðåäíîñòåé è óñëîâèé òåõíîëîãè÷åñêèõ ïðîöåññîâ ïî ñàíèòàðíî-çàùèòíîé çîíå äåëÿòñÿ íà 5 êëàññîâ:

êëàññ - 1000 ìåòðîâ

êëàññ - 500 ìåòðîâ

êëàññ - 300 ìåòðîâ

êëàññ - 100 ìåòðîâ

êëàññ - 50 ìåòðîâ.

Ïëîùàäü òåððèòîðèè ãåíïëàíà õàðàêòåðèçóåòñÿ ïðîöåíòîì çàñòðîéêè.  çàâèñèìîñòè îò òèïà ìîùíîñòè ïðåäïðèÿòèÿ è ìåñòíûõ óñëîâèé îí êîëåáëåòñÿ îò 25 äî 40 . Äëÿ ñîñòàâëåíèÿ ãåíïëàíà íåîáõîäèìî çíàòü êîëè÷åñòâî çäàíèé è ñîîðóæåíèé. ×èñëî èõ çàâèñèò îò òèïà è ìîùíîñòè çàâîäà, îáåñïå÷åíèÿ âîäîé, ýëåêòðîýíåðãèåé, õîëîäîì è ïàðîì.

Íà ãåíïëàíå äîëæíû áûòü ïðåäñòàâëåíû ñëåäóþùèå çäàíèÿ è ñîîðóæåíèÿ:

-     Ïðåäçàâîäñêàÿ çîíà: àäìèíèñòðàòèâíûé êîðïóñ, ïðîõîäíàÿ, ãëàâíûé âúåçä, ñòîÿíêà àâòîìîëöèñòåðí ñ ñûðüåì;

-        Ïðîèçâîäñòâåííàÿ çîíà: ïðîèçâîäñòâåííûé êîðïóñ, êîìïðåññîðíîå è êîòåëüíîå õîçÿéñòâî, ãðàäèðíè, òðàíñôîðìàòîðíàÿ ïîäñòàíöèÿ, çåëåíàÿ çîíà îòäûõà, ñòîÿíêà àâòîìîëöèñòåðí ñ ñûðüåì;

-        Ïîäñîáíàÿ çîíà: âñïîìîãàòåëüíûé êîðïóñ, ìåõàíè÷åñêèå ìàñòåðñêèå, ðåìîíòíîå õîçÿéñòâî, ýëåêòðîìàñòåðñêèå, âîäîñíàáæåíèå;

-        Òðàíñïîðòíàÿ çîíà: ãàðàæè, ðåìîíòíûå ìàñòåðñêèå, îòêðûòûå ïëîùàäêè äëÿ ìàøèí, àâòîìîáèëüíàÿ ìîéêà, ðåçåðâóàðû äëÿ ñáîðà êàíàëèçàöèîííûõ âîä, ìóñîðîñáîðíèêè, çàïàñíûå âúåçä è âûåçä.

Ãåíïëàí ñîñòàâëÿåòñÿ ñ ìàêñèìàëüíûì áëîêèðîâàíèåì îñíîâíûõ è âñïîìîãàòåëüíûõ ïîìåùåíèé. Âñëåäñòâèå ýòîãî â çíà÷èòåëüíîé ñòåïåíè óìåíüøàåòñÿ òåððèòîðèÿ ïðîìûøëåííîé ïëîùàäêè, êîëè÷åñòâî èíæåíåðíûõ ñåòåé è ñíèæàþòñÿ çàòðàòû íà ñòðîèòåëüñòâî.

3.9.1 Óíèôèêàöèÿ è ìîäóëüíàÿ êîîðäèíàöèÿ

Ïðèíÿòî çà èñõîäíûé ìîäóëü ñòðîèòåëüñòâà 6 ì, ñåòêà êîëîíí 6õ6, 6õ12ì. Ó÷èòûâàëèñü âîçìîæíîñòè ðàçâèòèÿ òåððèòîðèè, à òàê æå ñàíèòàðíûå è ïðîòèâîïîæàðíûå ðàçðûâû. Ïîñëåäíèå ó÷èòûâàëèñü â çàâèñèìîñòè îò ñòåïåíè ïîæàðîïðî÷íîñòè è îãíåñòîéêîñòè çäàíèé è ñîîðóæåíèé. Ïðè ðàçìåùåíèè çäàíèé è ñîîðóæåíèé íà ãåíåðàëüíîì ïëàíå ó÷èòûâàëîñü íàïðàâëåíèå ãîñïîäñòâóþùèõ âåòðîâ (ïî «Ðîçå âåòðîâ»). Ïîæàðîîïàñíûå îáúåêòû - êîòåëüíàÿ, ñêëàäñêèå ïîìåùåíèÿ, âûäåëÿþùèå ïûëü, êîïîòü, çàïàõè è äðóãèå âðåäíûå âåùåñòâà, ðàñïîëàãàþòñÿ  ïî îòíîøåíèþ ê çäàíèþ ñ ïîäâåòðåííîé ñòîðîíû.

Âñå ñâîáîäíûå ïëîùàäè îçåëåíû, çààñôàëüòèðîâàíû. Êîììóíèêàöèîííûå ñåòè  ðàñïîëîæåíû â ðàçðûâàõ ìåæäó çäàíèÿìè èëè â çåëåíîé çîíå.

Ïðîåêòèðóåìûé ñûðîäåëüíûé êîìáèíàò îòíîñèòñÿ ê V êëàññó âðåäíîñòè è ïîýòîìó ñàíèòàðíî-çàùèòíàÿ çîíà îò æèëîãî ìàññèâà äîëæíà áûòü íå ìåíåå 60 ìåòðîâ.

Òàáëèöà 3.10 - Îñíîâíûå òåõíèêî-ýêîíîìè÷åñêèå ïîêàçàòåëè ãåíåðàëüíîãî ïëàíà.

Íàèìåíîâàíèå ïîêàçàòåëåé

Åäèíèöà èçìåðåíèÿ

Âåëè÷èíà

Îáùàÿ ïëîùàäü ó÷àñòêà

ãà

4,5

Ïëîùàäü çàñòðîéêè

ãà

1,52

Ïëîùàäü îçåëåíåíèÿ

ãà

1,41

Ïëîùàäü àñôàëüòèðîâàííîé ïëîùàäêè

ãà

1,2

Êîýôôèöèåíò çàñòðîéêè

%

34

Êîýôôèöèåíò îçåëåíåíèÿ

%

31

Ïëîùàäü áåòîíèðîâàíèÿ

ãà

0,37

Êîýôôèöèåíò èñïîëüçîâàíèÿ òåððèòîðèè

%



Êîýôôèöèåíò çàñòðîéêè - ýòî îòíîøåíèå çàñòðîåííîé ÷àñòè òåððèòîðèè çäàíèÿìè è ñîîðóæåíèÿìè  ê îáùåé ïëîùàäè òåððèòîðèè.

Êîýôôèöèåíò îçåëåíåíèÿ - ýòî îòíîøåíèå îçåëåíåííîé òåððèòîðèè ê ïëîùàäè âñåé òåððèòîðèè.

Êîýôôèöèåíò èñïîëüçîâàíèÿ òåððèòîðèè ýòî îòíîøåíèå ïëîùàäè çäàíèé, ñîîðóæåíèé, äîðîã, òðîòóàðîâ, ïîäçåìíûõ è íàðóæíûõ êîììóíèêàöèé ê ïëîùàäè âñåé òåððèòîðèè.


4. Ýêîíîìè÷åñêèé ðàçäåë

.1 Îðãàíèçàöèÿ ïðîèçâîäñòâà è óïðàâëåíèÿ ïðåäïðèÿòèåì

Îðãàíèçàöèÿ ïðîèçâîäñòâà íà ïðîåêòèðóåìîì ïðåäïðèÿòèè ïðåäóñìàòðèâàåò:

-  âíåäðåíèå ïåðåäîâûõ ïðèåìîâ è ìåòîäîâ òðóäà îñíîâíûõ è âñïîìîãàòåëüíûõ îïåðàöèé;

-        ðàöèîíàëüíóþ îðãàíèçàöèþ îñíàùåíèÿ è áåñïåðåáîéíóþ îðãàíèçàöèþ îáñëóæèâàíèÿ ðàáî÷èõ ìåñò è ó÷àñòêîâ;

-        îáåñïå÷åíèå ýñòåòè÷åñêèõ óñëîâèé òðóäà áåçîïàñíîñòè åãî ïðè îïòèìàëüíîé èíòåíñèâíîñòè, ñîáëþäåíèå ñàíèòàðíî-ãèãèåíè÷åñêèõ ïðàâèë è òðåáîâàíèé;

-        âíåäðåíèå ðàöèîíàëüíûõ ãðàôèêîâ ðàáîòû, à òàêæå ðåæèìîâ òðóäà è îòäûõà;

-        ñî÷åòàíèå ðàáîòû ðàçëè÷íûõ ó÷àñòêîâ ïðîèçâîäñòâà ñ öåëüþ îáåñïå÷åíèÿ ïðîïîðöèîíàëüíîñòè è íåïðåðûâíîñòè â ðàáîòå.

4.1.1 Ïðîèçâîäñòâåííàÿ ñòðóêòóðà ïðåäïðèÿòèÿ

Ïðîåêòèðóåìîå ïðåäïðèÿòèåì áóäåò ÿâëÿòüñÿ îòêðûòûì àêöèîíåðíûì îáùåñòâîì. Íà îñíîâàíèè ñ Ãðàæäàíñêèì Êîäåêñîì ÐÔ ýòî áóäåò îáùåñòâî, óñòàâíîé êàïèòàë êîòîðîãî ðàçäåëåí íà îïðåäåëåííîå êîëè÷åñòâî àêöèé; ÷ëåíû àêöèîíåðíîãî îáùåñòâà ìîãóò ðàñïîðÿæàòüñÿ ïðèíàäëåæàùèìè èì àêöèÿìè áåç ñîãëàñîâàíèÿ ñâîèõ äåéñòâèé ñ äðóãèìè àêöèîíåðàìè.

Ó÷ðåäèòåëüíûì äîêóìåíòîì àêöèîíåðíîãî îáùåñòâà áóäåò ÿâëÿòüñÿ åãî óñòàâ, ïðèíÿòûé è óòâåðæäåííûé ó÷ðåäèòåëÿìè. Óñòàâíîé êàïèòàë ñîñòàâëÿåòñÿ èç íîìèíàëüíîé ñòîèìîñòè àêöèé îáùåñòâà, ïðèîáðåòåííûõ àêöèîíåðàìè. Âûñøèì îðãàíîì óïðàâëåíèÿ ÀÎ ÿâëÿåòñÿ îáùåå ñîáðàíèå åãî àêöèîíåðîâ. Êðîìå òîãî, áóäåò ñîçäàí ñîâåò äèðåêòîðîâ, èñêëþ÷èòåëüíàÿ êîìïåòåíöèÿ êîòîðîãî áóäåò îïðåäåëåíà óñòàâîì îáùåñòâà â ñîîòâåòñòâèè ñ çàêîíîì îá àêöèîíåðíûõ îáùåñòâàõ.

Óïðàâëåíèå ïðîèçâîäñòâîì íà ïðåäïðèÿòèè - ýòî öåëåíàïðàâëåííûé âèä äåÿòåëüíîñòè íåîáõîäèìûé äëÿ îáåñïå÷åíèÿ ÷åòêîãî è ñîãëàñîâàííîãî âçàèìîäåéñòâèÿ êîëëåêòèâîâ, ðàáîòíèêîâ âñåõ åãî ïîäðàçäåëåíèé è ñëóæá â öåëÿõ áåçóñëîâíîãî è ýôôåêòèâíîãî ðåøåíèÿ ïîñòàâëåííûõ ïåðåä ïðîèçâîäñòâîì çàäà÷.

Ïðîöåññ óïðàâëåíèÿ ïðîèçâîäñòâîì îñóùåñòâëÿåòñÿ íà îñíîâàíèè ðàçãðàíè÷åíèÿ óïðàâëåí÷åñêèõ ôóíêöèé ïî îòäåëüíûì àäìèíèñòðàòèâíûì îòäåëàì.

Ðèñóíîê 4.1 - Ïðîèçâîäñòâåííàÿ ñòðóêòóðà ïðåäïðèÿòèÿ

 îñíîâó îðãàíèçàöèè îïëàòû òðóäà ÈÒÐ, ñëóæàùèõ è îáñëóæèâàþùåãî ïåðñîíàëà ïîëîæåíà ïîâðåìåííàÿ ôîðìà îïëàòû òðóäà ñ óñòàíîâëåíèåì ìåñÿ÷íûõ äîëæíîñòíûõ îêëàäîâ.

Ïðåäïðèÿòèÿ ìîëî÷íîé îòðîñëè â çàâèñèìîñòè îò ãîäîâîé ìîùíîñòè ðàçäåëåíà íà 6 ãðóïï îïëàòû òðóäà ðàáîòíèêîâ àïïàðàòà çàâîäîóïðàâëåíèÿ.

Ãîäîâîé îáúåì ïåðåðàáîòêè ìîëîêà íà ïðîåêòèðóåìîì ïðåäïðèÿòèè ñîñòàâëÿåò 25 òûñ. ò/÷, èñõîäÿ èç ýòîãî îíî îòíîñèòñÿ ê 4 ãðóïïå îïëàòû òðóäà. íà îñíîâå ýòîãî ñîñòàâëÿåòñÿ øòàòíîå ðàñïèñàíèå àäìèíèñòðàòèâíî-óïðàâëåí÷åñêîãî ïåðñîíàëà. Íà ïðåäïðèÿòèÿõ ïðåäóñìàòðèâàåòñÿ áåç öåõîâàÿ ñòðóêòóðà, ÷òî ïîçâîëèò óñòðàíèòü ìíîãîñòóïåí÷àòîñòü óïðàâëåíèÿ è âåäåò ê ñîêðàùåíèþ ðàñõîäîâ íà ñîäåðæàíèå àäìèíèñòðàòèâíî-óïðàâëåí÷åñêîãî ïåðñîíàëà, ïîçâîëÿåò ïîâûñèòü ðîëü ìàñòåðà, êàê íåïîñðåäñòâåííîãî îðãàíèçàòîðà òðóäà íà ïðîèçâîäñòâå.

Ðèñóíîê 4.2 - Ñòðóêòóðà óïðàâëåíèÿ ïðåäïðèÿòèåì

Òàáëèöà 4.1 - Øòàòíîå ðàñïèñàíèå

Íàèìåíîâàíèå äîëæíîñòè

Êîë-âî

Îêëàä ìåñÿ÷íûé, ðóá.

Îêëàä ãîäîâîé, ðóá.

Êàòåãîðèÿ

1. Îáùåå ðóêîâîäñòâî ïðîèçâîäñòâîì, äåëîïðîèçâîäñòâî, êàäðû, îõðàíà òðóäà - Ãåíåðàëüíûé äèðåêòîð; - Íà÷àëüíèê îòäåëà êàäðîâ; - èíæåíåð ïî îõðàíå òðóäà.

  1  1

  8000 4500 3500

  96000 54000 42000

  ÈÒÐ Ñëóæ. ÈÒÐ

2. Îáåñïå÷åíèå ïåðåðàáîòêè ìîëîêà è ñîâåðøåíñòâîâàíèå òåõíîëîãèè - Ãë.èíæåíåð; - Èíæåíåð-òåõíîëîã ïî ñûðüþ; - Ãë. òåõíîëîã.

  1 1 1

  5500 4000 4500

  66000 48000 54000

  ÈÒÐ ÈÒÐ ÈÒÐ

3. Èñïîëüçîâàíèå òåõíèêè - Ãë.ìåõàíèê; - Ãë.ýíåðãåòèê; - Íà÷àëüíèê òðàíñïîðòíîãî öåõà.

 1 1 1

 4000 4000 5000

 48000 48000 60000

 ÈÒÐ ÈÒÐ ÈÒÐ

4. Ó÷åò è îò÷åòíîñòü - Ãë.áóõãàëòåð; - Áóõãàëòåð; - Êàññèð.

 1 1 1

 5500 3500 3000

 66000 42000 36000

 Ñëóæ. Ñëóæ. Ñëóæ.

1

2

3

4

5

5. Ïëàíèðîâàíèå ïðîèçâîäñòâà - Ñòàðøèé èíæåíåð-ýêîíîìèñò

 1

 6500

 66000

 ÈÒÐ

6. Êîíòðîëü êà÷åñòâà ãîòîâîé ïðîäóêöèè è ñûðüÿ - Íà÷àëüíèê ÎÒÊ

  1

  5000

  60000

  ÈÒÐ

7. Ìàòåðèàëüíî-òåõíè÷åñêîå ñíàáæåíèå è ñáûò ïðîäóêöèè - Çàâ. ìàòåðèàëüíûì ñêëàäîì; - Íà÷àëüíèê ñíàáæåíèÿ è ñáûòà.

  1 1

  3500 4000

  42000 48000

  Ñëóæ. ÈÒÐ

ÈÒÎÃÎ

17

66500

798000


.1.2 Òèïû è ôîðìû îðãàíèçàöèè îñíîâíîãî ïðîèçâîäñòâà

Îðãàíèçàöèÿ îñíîâíîãî ïðîèçâîäñòâà - ýòî ñîâîêóïíîñòü ñïîñîáîâ ðàöèîíàëüíîãî ñî÷åòàíèÿ òðóäà, îðóäèé è ïðåäìåòîâ òðóäà â ïðîñòðàíñòâå è âðåìåíè. Íà ïðîåêòèðóåìîì ïðåäïðèÿòèè âíåäðåí ìàññîâûé òèï ïðîèçâîäñòâà. Åìó õàðàêòåðíà íåïðåðûâíîñòü èçãîòîâëåíèÿ îäíîðîäíîé ïðîäóêöèè â ïåðèîä äëèòåëüíîãî âðåìåíè. Ïðè ìàññîâîì ïðîèçâîäñòâå áîëåå ýôôåêòèâíî èñïîëüçóåòñÿ ñûðüå è îòõîäû ïðîèçâîäñòâà, äîñòèãàåòñÿ âûñîêàÿ ïðîèçâîäèòåëüíîñòü, ñíèæàåòñÿ ñåáåñòîèìîñòü ïðîäóêöèè, øèðîêî âíåäðÿåòñÿ àìîðòèçàöèÿ è ìåõàíèçàöèÿ ïðîèçâîäñòâåííûõ ïðîöåññîâ.

 ñîîòâåòñòâèè ñ òèïîì îðãàíèçàöèè ïðîèçâîäñòâà áóäóò èñïîëüçîâàíû ïîòî÷íûå ìåòîäû íàèáîëåå ïðîãðåññèâíûå - îíè õàðàêòåðèçóþòñÿ òåì, ÷òî ïðîöåññ ïðîèçâîäñòâà äåëèòñÿ íà îòäåëüíûå ñîñòàâëÿþùèå ÷àñòè, êîòîðûå ñâÿçàíû ìåæäó ñîáîé âî âðåìåíè è ïðîñòðàíñòâå è êàæäàÿ îïåðàöèÿ çàêðåïëÿåòñÿ çà îïðåäåëåííûìè ðàáî÷èìè ìåñòàìè è îïðåäåëåííûì èñïîëíèòåëåì. Âñå ðàáî÷èå ìåñòà ðàñïîëàãàþòñÿ â «öåïî÷êó» ïî õîäó òåõíîëîãè÷åñêîãî ïðîöåññà, îáåñïå÷èâàÿ ïðÿìîòî÷íîñòü, ïðÿìîëèíåéíîñòü, ðèòìè÷íîñòü âûïóñêà ïðîäóêöèè. Âñå ïðîöåññû äîëæíû áûòü ýêîíîìè÷åñêè âûãîäíû è öåëåñîîáðàçíû.

Íà ïðîåêòèðóåìîì ïðåäïðèÿòèè èñïîëüçîâàíû ñëåäóþùèå âíóòðèçàâîäñêèå ôîðìû îðãàíèçàöèè òðóäà:

-    ñïåöèàëèçàöèÿ;

-         êîîïåðèðîâàíèå;

          êîìáèíèðîâàíèå;

          êîíöåíòðèðîâàíèå.

Ñïåöèàëèçàöèÿ âíóòðè ïðåäïðèÿòèÿ ïðåäóñìàòðèâàåò îáîñîáëåíèå îòäåëüíûõ ó÷àñòêîâ ïî ïðîèçâîäñòâó îäíîãî èëè íåñêîëüêèõ èçäåëèé èëè ïî âûïîëíåíèþ îäíîé èëè íåñêîëüêèõ òåõíîëîãè÷åñêèõ îïåðàöèé. Ñïåöèàëèçàöèÿ ïðåäïîëàãàåò ðàçäåëåíèå òðóäà. Åå óðîâåíü îïðåäåëÿåòñÿ ïî ôîðìóëå:

Óñï = (Ìîñí.ïð. / Ìîáù ) · 100% ;                                     (4.1)

ãäå Óñï - óðîâåíü ñïåöèàëèçàöèè, %;

Ìîñí.ïð. - ìàññà ìîëîêà â ñóòêè, èäóùàÿ íà âûðàáîòêó îñíîâíîãî ïðîäóêòà, ì3;

Ìîáù. - ìàññà ìîëîêà, ïåðåðàáàòûâàåìàÿ ïðåäïðèÿòèåì â ñóòêè, ì3

Óñï = (80,30 / 100)·100 = 80,3%

Ïðåäïðèÿòèå ñïåöèàëèçèðóåòñÿ íà âûðàáîòêå òâåðäîãî ñû÷óæíîãî ñûðà.

Âíóòðèçàâîäñêîå êîîïåðèðîâàíèå - ýòî óñòàíîâëåíèå äëèòåëüíûõ ïðîèçâîäñòâåííûõ ñâÿçåé ìåæäó îñíîâíûì è âñïîìîãàòåëüíûì ïðîèçâîäñòâîì ïî îáåñïå÷åíèþ ïàðîì, õîëîäîì, ýëåêòðîýíåðãèåé.

Êîíöåíòðàöèÿ ïðåäïîëàãàåò ðîñò îáúåìà ïðîèçâîäñòâà â ðàìêàõ ïðåäïðèÿòèÿ çà ñ÷åò ðîñòà çàêóïîê ìîëîêà. Ýòî ñïîñîáñòâóåò ñíèæåíèþ ñåáåñòîèìîñòè ïðîäóêöèè, ðîñòó ïðîèçâîäèòåëüíîñòè òðóäà çà ñ÷åò èñïîëüçîâàíèÿ ïðîãðåññèâíîé òåõíîëîãèè è îáîðóäîâàíèÿ.

Êîìáèíèðîâàíèå - ýòî ôîðìà îðãàíèçàöèè ïðîèçâîäñòâà, êîòîðàÿ õàðàêòåðèçóåòñÿ îáúåäèíåíèåì ðàçëè÷íûõ ïðîöåññîâ â ðàìêàõ îòäåëüíîãî ïðåäïðèÿòèÿ. Ýòî èñïîëüçóåòñÿ äëÿ êîìïëåêñíîé ïåðåðàáîòêè ñûðüÿ, ïîëóôàáðèêàòîâ è îòõîäîâ ïðîèçâîäñòâà.

4.1.3 Âûáîð ðåæèìà ðàáî÷åãî âðåìåíè

Ðåæèì òðóäà ðåãëàìåíòèðóåòñÿ êîäåêñîì çàêîíîâ î òðóäå. Äëÿ êàæäîãî ïðåäïðèÿòèÿ ïðåäóñìàòðèâàåòñÿ åäèíûé ïîðÿäîê, ïî êîòîðîìó ðåãëàìåíòèðóåòñÿ èçìåíåíèå ðåæèìà ðàáîòû äëÿ êàæäîãî ðàáîòíèêà. Áîëüøîå çíà÷åíèå èìååò ïðàâèëüíàÿ îðãàíèçàöèÿ ðåæèìà ðàáî÷åãî âðåìåíè äëÿ ïîâûøåíèÿ ïðîèçâîäèòåëüíîñòè òðóäà.

Íà ïðîåêòèðóåìîì êîìáèíàòå ïðåäïîëàãàåòñÿ âûðàáîòêà ïðîäóêòîâ â äâå ñìåíû. Ïðîäîëæèòåëüíîñòü ñìåíû ñîñòàâëÿåò 8 ÷àñîâ. Ïåðâàÿ ñìåíà - 700 äî 1500, âòîðàÿ ñ 1500 äî 2300. îáåäåííûé ïåðåðûâ ïî ñêîëüçÿùåìó ãðàôèêó ñ 1200 äî 1400.

Ïîñëå âûõîäíûõ äíåé ðàáî÷èå âûõîäÿò â äðóãóþ ñìåíó. Ðàáî÷àÿ íåäåëÿ ñîñòàâëÿåò 40 ÷àñîâ.

Àïïàðàò óïðàâëåíèÿ ðàáîòàåò ïÿòèäíåâíóþ ðàáî÷óþ íåäåëþ. Ïðîäîëæèòåëüíîñòü ðàáî÷åãî äíÿ - 8 ÷àñîâ, ïëþñ îáåäåííûé ïåðåðûâ ñ 1300 äî 1400. Âðåìÿ ðàáîòû - ñ 900 äî 1800. âûõîäíûå - ñóááîòà, âîñêðåñåíèå. Êîìïðåññîðíàÿ è êîòåëüíàÿ ðàáîòàþò â 3 ñìåíû ïî 8 ÷àñîâ. ÐÌÌ ðàáîòàþò ïî 5 äíåé â íåäåëþ, â ïåðâóþ ñìåíó.

Ýôôåêòèâíûé ôîíä ðàáî÷åãî âðåìåíè îäíîãî ðàáî÷åãî â ãîäó ñîñòàâëÿåò 1850 ÷àñîâ.

4.1.4 Ðàñ÷åò ÷èñëåííîñòè ðàáî÷èõ îñíîâíîãî ïðîèçâîäñòâà

×èñëåííîñòü ðàáî÷èõ îïðåäåëÿåòñÿ ïî ôîðìóëå:

×ÿâ = [(Ì'ïð· Í'âð) / Òñì,     (4.2)

ãäå ×ÿâ - ÿâî÷íàÿ ÷èñëåííîñòü ðàáî÷èõ, ÷åë;

Ì'ïð - ìàññà ïðîäóêòà, âûðàáîòàííîãî â ñìåíó, ì3/ñóò;

Í'âð - íîðìà âðåìåíè íà åäåíèöó ïðîäóêöèè, ÷åë/÷;

Òñì - ïðîäîëæèòåëüíîñòü ñìåíû, ÷

Âí - ïðîöåíò âûïîëíåíèÿ íîðì âûðàáîòêè, %.

Òàáëèöà 4.2 - ßâî÷íàÿ ÷èñëåííîñòü ðàáî÷èõ

Íàèìåíîâàíèå ïðîäóêöèè

Âûïóñê ïðîäóêöèè Ò/ñóò

Óêðóïíåííàÿ íîðìà âðåìåíè ×åë/÷

Òðóäîåìêîñòü, ÷åë/÷

Ýôôåêòèâíûé ôîíä

ßâî÷íàÿ ÷èñ-òü, ñìåí






1

2

Ìîëîêî ïàñòåð. 3,2%        «Ôèí-Ïàê» - 1ë

11,610

2,75

31,93

8

3

-

Êåôèð 3,2% «Ôèí-Ïàê» - 1ë

4,080

6,4

26,11

8

2


Ñìåòàíà 10% «Ôèí-Ïàê»0,5ë

0,565

22,44

12,67

8


1

Íàïèòîê «Äîìàøíèé» «Ôèí-Ïàê»0,5ë

1,77

5,66

10,02

8



Òâîðîã 2% âî ôëÿãàõ ïî 35 êã

0,240

12,3

2,95

8

0,5


Ìàñëî 72,5% êîðîáêè ïî20êã

1,354

22,7

30,74

8

-

3

Ìàñëî ïîäñûðíîå 83% âî ôëÿãàõ ïî 20êã

0,152

36,5

5,55

8

0,5


Ñûð æ. 45%

6,753

59,8

403,8

8

13

7

Ñûâîðîòêà ñãóùåíàÿ

9,624



8

31

5

Èòîãî





52

17


4.1.5 Êîìïîíîâêà ñîñòàâà áðèãàä

Äëÿ äîñòèæåíèÿ íàèáîëüøåé ýôôåêòèâíîñòè ïðîèçâîäñòâà òðåáóåòñÿ ñîãëàñîâàíèå äåéñòâèÿ ðàáî÷èõ ðàçíûõ ïðîôåññèé, ïîýòîìó ñîçäàþòñÿ êîìïëåêñíûå áðèãàäû ïî ó÷àñòêàì.

Ýòî îäíà èç ïðîãðåññèâíûõ ôîðì îðãàíèçàöèè è îïëàòû òðóäà ïî êîíå÷íîìó ðåçóëüòàòó.

Âíåäðåíèå áðèãàäíîé ôîðìû îðãàíèçàöèè òðóäà ñïîñîáñòâóåò óëó÷øåíèþ óïðàâëåíèÿ ïðîèçâîäñòâîì íà ó÷àñòêå, îðãàíèçàöèè ïëàíèðîâàíèÿ è ó÷åòà çàòðàò òðóäà ê âûïóùåííîé ïðîäóêöèè, ñîêðàùåíèþ âðåìåíè ïî âíåäðåíèþ äîêóìåíòàöèè. Ïîçâîëÿåò äîáèòüñÿ çíà÷èòåëüíîãî ýêîíîìè÷åñêîãî ýôôåêòà.

Íà îñíîâàíèè ÿâî÷íîé ÷èñëåííîñòè ðàáîòíèêîâ è ïî ãðàôèêó ïðîèçâîäñòâåííûõ ïðîöåññîâ îïðåäåëåíû ó÷àñòêè ïðîèçâîäñòâà:

-   Ïðèåìíî-àïïàðàòíûé ó÷àñòîê;

-         Ó÷àñòîê âûðàáîòêè ö/ì ïðîäóêöèè;

          Ìàñëî-ó÷àñòîê;

          Ó÷àñòîê âûðàáîòêè ñûðà;

          Ó÷àñòîê âûðàáîòêè ñãóùåííîé ñûâîðîòêè è ïîäñûðíîãî ìàñëà;

          Ó÷àñòîê ïî óõîäó çà ñûðàìè;

          Ó÷àñòîê ïîñîëêè è îáñóøêè ñûðà

Òàáëèöà 4.3 - Ñîñòàâ áðèãàä ïî ó÷àñòêàì

Êâàëèôèöèðîâàííûé ñîñòàâ áðèãàä

×èñëåííîñòü, ÷åë


1 ñìåíà

2 ñìåíà

1. Ïðèåìíî - àïïàðàòíûé ó÷àñòîê: - ìàñòåð - áðèãàäèð - ïðèåìùèê ìîëîêà - àïïàðàò÷èê òåïëîâîé è ìåõàíè÷åñêîé îáðàáîòêè ìîëîêà - ìîéùèê àâòîìîëöèñòåðí

 1 1 2 2

  1 1 2

2. ó÷àñòîê âûðàáîòêè ö/ì ïðîäóêöèè - áðèãàäèð (ìàñòåð) - ïîìîùíèê ìàñòåðà - àïïàðàò÷èê ÎÏÓ - îïåðàòîð íà ðîçëèâå - ðàáî÷èå ïî âûðàáîòêå è ðàñôàñîâêå ñìåòàíû - ðàáî÷èå ïî âûðàáîòêå íàïèòêà «Äîìàøíèé» - îïåðàòîð íà ëèíèè âûðàáîòêè êåôèðà - ðàáî÷èå â êàìåðå õðàíåíèÿ ãîòîâîé ïðîäóêöèè

1 1 2 2 2 1 1 1

1 1 1  1

3. Ó÷àñòîê âûðàáîòêè ìàñëà «Êðåñòüÿíñêîå» - ìàñòåð (áðèãàäèð) - ðàáî÷èé ïî ïîäãîòîâêå òàðû - àïïàðàò÷èê - ìàñëîäåë - ðàáî÷èé ïî ôàñîâêå ìàñëà


 1 1 1 1

. Ó÷àñòîê âûðàáîòêè ñãóùåííîé ñûâîðîòêè è ïîäñûðíîãî ìàñëà - ìàñòåð - ïîìîùíèê ìàñòåðà - àïïàðàò÷èê ïî ñãóùåíèþ ñûâîðîòêè è äð. ìîëî÷íîãî ñûðüÿ - ðàáî÷èé ïî ïîäãîòîâêå òàðû - àïïàðàò÷èê ïî òåïëîâîé è ìåõàíè÷åñêîé îáðàáîòêå ñûâîðîòêè - ðàáî÷èé ïî ôàñîâêå ìàñëà - ðàáî÷èé - ìàñëîñáîéùèê

 1 - 1  2 - -

  1 1 1 1 1 1

5. Ó÷àñòîê âûðàáîòêè ñûðà - ðàáî÷èé çàêâàñî÷íîãî îòäåëåíèÿ - ìàñòåð (áðèãàäèð) - àïïàðàò÷èê ïîäãîòîâêè ñìåñè íà ñûð - ðàáî÷èå- ñûðîäåëû - ðàáî÷èå - ôîðìîâùèêè - ðàáî÷èå - ïðåññîâùèêè - ìîéùèêè ôîðì

 1 1  2 4 - 2

 1 - 1 2 4 6 2

6. Ñûðîñîë - ðàáî÷èå ïî íàâîäêå ðàññîëà

 1


7. Ó÷àñòîê ïî óõîäó çà ñûðàìè - ðàáî÷èå ïî óõîäó çà ñûðàìè - ðàáî÷èå ïî ìîéêå - ðàáî÷èå ïî îáñóøêè ñûðà - ìàðêèðîâùèê ñûðà - ðàáî÷èå ïî óïàêîâêå ñûðà â ïëåíêó

 3 2 1 2 4

 2 - - - -


Ñóììàðíàÿ ÷èñëåííîñòü ðàáî÷èõ ïî áðèãàäàì ðàâíà ÿâî÷íîé ÷èñëåííîñòè.

Õàðàêòåðèñòèêà áðèãàä

áðèãàäà ïðèåìíî-àïïàðàòíîãî öåõà ñîñòîèò èç 10 ÷åëîâåê. Ýòî áðèãàäà êîìïëåêñíàÿ, îõâàòûâàþùàÿ äâå ñìåíû;

áðèãàäà ìàñëîöåõà ñîñòîèò èç 6 ÷åëîâåê - ñïåöèàëèçèðîâàííàÿ, îõâàòûâàåò îäíó ñìåíó;

áðèãàäà ó÷àñòêà âûðàáîòêè ñûâîðîòêè è ïîäñûðíîãî ìàñëà ñîñòîèò èç 19 ÷åëîâåê - êîìïëåêñíàÿ, îõâàòûâàåò äâå ñìåíû;

áðèãàäà ïî âûðàáîòêå ñûðà, ñîñòîèò èç 26 ÷åëîâåêà - ñïåöèàëèçèðîâàííàÿ, îõâàòûâàåò äâå ñìåíû;

áðèãàäà ïî óõîäó çà ñûðàìè, ñîñòîèò èç 14 ÷åëîâåê - ñïåöèàëèçèðîâàííàÿ, îõâàòûâàåò äâå ñìåíû.

4.1.6 Íàó÷íàÿ îðãàíèçàöèÿ òðóäà íà ðàáî÷åì ìåñòå

Íàó÷íàÿ îðãàíèçàöèÿ òðóäà - ñîâîêóïíîñòü ìåðîïðèÿòèé òåõíè÷åñêîãî. Ñîöèîëîãè÷åñêîãî, ñàíèòàðíî-ãèãèåíè÷åñêîãî õàðàêòåðà, ïî ñîâåðøåíñòâîâàíèþ òðóäîâûõ ïðîöåññîâ, ïîçâîëÿþùèõ ñîåäèíèòü òåõíèêó è ëþäåé â åäèíîì ïðîèçâîäñòâåííîì ïðîöåññå, îáåñïå÷èâàþùèõ ïîâûøåíèå ïðîèçâîäèòåëüíîñòè òðóäà, ñîõðàíåíèÿ çäîðîâüÿ ÷åëîâåêà.

Ãëàâíàÿ öåëü âíåäðåíèÿ ÍÎÒ - îáåñïå÷åíèå íàèáîëåå ðàöèîíàëüíîãî èñïîëüçîâàíèÿ ðàáî÷åãî âðåìåíè ïðè âûñîêîì êà÷åñòâå êîíå÷íûõ ðåçóëüòàòîâ ðàáîòû è ýêîíîìíîì ðàñõîäîâàíèè âñåõ âèäîâ ðåñóðñîâ.

Ñèñòåìà ÍÎÒ âêëþ÷àåò:

ðàçðàáîòêó è îñóùåñòâëåíèå ìåð ïî âûÿâëåíèþ è óñòðàíåíèþ ïðè÷èí íàðóøåíèÿ òðóäîâîé, ïðîèçâîäñòâåííîé, òåõíîëîãè÷åñêîé äèñöèïëèíû;

àíàëèç ïðè÷èí è äèíàìèêè òðàâìàòèçìà;

ñîöèîëîãè÷åñêèå èññëåäîâàíèÿ ñ öåëüþ âûÿâëåíèÿ ýôôåêòèâíîñòè âíåäðåíèÿ ÍÎÒ;

àíàëèç ðåçóëüòàòîâ ìàòåðèàëüíîãî è ìîðàëüíîãî ïîîùðåíèé ïåðåäîâèêîâ ïðîèçâîäñòâà, ðåçóëüòàòîâ âíåäðåíèÿ íîâûõ ñðåäñòâ òåõíè÷åñêîãî îñíàùåíèÿ.

ÍÎÒ èìååò ñëåäóþùèå íàïðàâëåíèÿ:

ðàçðàáîòêà è âíåäðåíèå ðàöèîíàëüíûõ ôîðì ðàçäåëåíèÿ è êîîïåðèðîâàíèå òðóäà;

ñîâåðøåíñòâîâàíèå ïðîöåññîâ è ìåòîäîâ òðóäà;

ñîâåðøåíñòâîâàíèå òåõíîëîãè÷åñêîãî íîðìèðîâàíèÿ òðóäà;

îðãàíèçàöèÿ òðóäà è îòäûõà;

óëó÷øåíèå îðãàíèçàöèè ïîäáîðà, ïîäãîòîâêè è ïîâûøåíèå êâàëèôèêàöèè êàäðîâ;

ñîâåðøåíñòâîâàíèå îðãàíèçàöèè è îáñëóæèâàíèå ðàáî÷èõ ìåñò;

óêðåïëåíèå òðóäîâîé äèñöèïëèíû è ðàçâèòèå òâîð÷åñêîé èíèöèàòèâû.

4.1.7 Îðãàíèçàöèÿ ðàáî÷åãî ìåñòà

Ðàáî÷åå ìåñòî ðàññìàòðèâàåòñÿ êàê îðãàíèçàöèîííî-òåõíè÷åñêàÿ îñíîâà ïðîèçâîäñòâåííîãî ïðîöåññà. Ýòî ÷àñòü ïðîèçâîäñòâåííîé ïëîùàäè, îñíàùåííîé ìàòåðèàëüíî-òåõíè÷åñêèìè ñðåäñòâàìè òðóäà, íåîáõîäèìûìè  ðàáî÷èì äëÿ îñóùåñòâëåíèÿ ïðîèçâîäñòâåííîãî ïðîöåññà.

Îðãàíèçàöèÿ ðàáî÷åãî ìåñòà - ýòî ñèñòåìà ìåðîïðèÿòèé ïî åãî îñíàùåíèþ ñðåäñòâàìè è ïðåäìåòàìè òðóäà, èõ ðàçìåùåíèþ â îïðåäåëåííîì ïîðÿäêå. Âàæíóþ ðîëü â ýòîì ïðîöåññå èãðàþò ñðåäñòâà ìåõàíèçàöèè, îáëåã÷àþùèå òðóä è âûñâîáîæäàþùèå ðàáî÷åå âðåìÿ íà âíèìàíèå ê ïðîòåêàíèþ òåõíîëîãè÷åñêîãî ïðîöåññà.

Çàäà÷è îðãàíèçàöèè ðàáî÷åãî ìåñòà:

ñîçäàíèå íàèáîëåå ðàöèîíàëüíûõ óñëîâèé òðóäà, èñêëþ÷àþùèõ ëèøíèå è íåóäîáíûå äåéñòâèÿ;

îáåñïå÷åíèÿ òðóäà è ïîâûøåíèå åãî ïðîèçâîäèòåëüíîñòè.

Ðàáî÷åå ìåñòî ôàñîâùèêà ìîëîêà è êèñëîìîëî÷íûõ ïðîäóêòîâ ðàñïîëîæåíî íåïîñðåäñòâåííî âáëèçè àïïàðàòà. Îñíàùåíèå ðàáî÷åãî ìåñòà âêëþ÷àåò: ñòîë äëÿ ðàñôàñîâêè è òàðà äëÿ îòõîäîâ. Òðàíñïîðòèðîâêà ãîòîâîé ïðîäóêöèè îñóùåñòâëÿåòñÿ ñ ïîìîùüþ òåëåæêè.

Ôàñîâùèê îáåñïå÷èâàåòñÿ ñïåöîäåæäîé: õëîï÷àòîáóìàæíûé õàëàò, êîñûíêà, ôàðòóê ðåçèíîâûé.

Ôîðìà îñâåùåíèÿ ðàáî÷åãî ìåñòà- åñòåñòâåííàÿ è ÷àñòè÷íî èñêóññòâåííàÿ. Ôàñîâî÷íûé àâòîìàò îáñëóæèâàþò äâà ðàáî÷èõ (îäèí çàíèìàåòñÿ ôàñîâêîé ïðîäóêöèè, äðóãîé - âûâîçîì ãîòîâîé ïðîäóêöèè â êàìåðó õðàíåíèÿ).

Íà ðàáî÷åì ìåñòå ïðåäóñìîòðåí ïëàêàò ñ ïðàâèëàìè òåõíèêè áåçîïàñíîñòè ïðè ðàáîòå ñ àâòîìàòîì. Äîêóìåíòàöèþ ïî êîíòðîëþ çà òåõíîëîãè÷åñêèì ïðîöåññîì  ðàáîòû îáîðóäîâàíèÿ âåäåò ìàñòåð ó÷àñòêà.

Ñõåìà îðãàíèçàöèè ðàáî÷åãî ìåñòà ïðåäñòàâëåíà íà ðèñóíêå 4.3.

4.2Òåõíèêî-ýêîíîìè÷åñêèå ïîêàçàòåëè ïðîåêòà

.2.1 Îïðåäåëåíèå îáùåé ñìåòíîé ñòîèìîñòè ñòðîèòåëüñòâà

Òàáëèöà 4.4 - Ñòîèìîñòü ñòðîèòåëüñòâà

Íàèìåíî-âàíèå ïðåäïðè-ÿòèÿ

Ïðîèçâîä-ñòâåííàÿ ìîùíîñòü, ò/ñì

Ïëîùàäü îñíîâíîãî ïðîèçâîä-ñòâåííîãî êîðïóñà, ì2

Ñòîè-ìîñòü 1 ì2 ïëîùà-äè, ðóá

Îáùàÿ ñòîèìîñòü ïðîèçâîä-ñòâåííîãî êîðïóñà, òûñ.ðóá

Ñòîèìîñòü îáîðóäî- âàíèÿ

Ñòîèìîñòü  ñîîðóæåíèé  íà ãåíåðàëüíîì  ïëàíå êðîìå  îñíîâíîãî êîðïóñà

Ñòîèìîñòü ñòðîè-òåëüñòâà, òûñ. ðóá






% îò îáùåé ñòîè-ìîñòè

â òûñ. ðóá

% îò ïðîèçâîä-ñòâåííîãî êîðïóñà

â òûñ.-ðóá


Ñûðçàâîä

50

3240

21500

30410

40

52164

30

139123

221697


Îñíîâíûå ïðîèçâîäñòâåííûå ôîíäû - ñîâîêóïíîñòü ìàòåðèàëüíûõ âåùåñòâ, öåííîñòåé â äåíåæíîì âûðàæåíèè, äåéñòâóþùèõ â òå÷åíèå äëèòåëüíîãî âðåìåíè, çäàíèÿ, ñîîðóæåíèå, îáîðóäîâàíèå.  ïðîåêòèðîâàíèè è ñòðîèòåëüñòâå èõ îïðåäåëÿþò ïóòåì âû÷èòàíèÿ îò ñìåòíîé ñòîèìîñòè ñòðîèòåëüñòâà ñëåäóþùèå çàòðàòû: âîçâðàòíûå ñóììû, ñðåäñòâà íà ïîäãîòîâêó êàäðîâ, ñòîèìîñòü ìàëîöåííîãî èíñòðóìåíòà è èíâåíòàðÿ, ñðåäñòâà íà äîëåâîå ó÷àñòèå â ñòðîèòåëüñòâå. Ýòè çàòðàòû îðèåíòèðîâî÷íî ñîñòàâëÿþò 24-25% îò ñìåòíîé ñòîèìîñòè áåç îáîðóäîâàíèÿ.

, (4.3)

ãäå ÎÔ - îñíîâíûå ïðîèçâîäñòâåííûå ôîíäû, òûñ.ðóá; Îñì-îáùàÿ ñòîèìîñòü ñòðîèòåëüñòâà, òûñ.ðóá; Ñîá - ñòîèìîñòü îáîðóäîâàíèÿ, òûñ.ðóá.

 òûñ.ðóá

4.2.2 Îïðåäåëåíèå çàòðàò íà ïðîèçâîäñòâî ïðîäóêöèè

Çàòðàòû íà ïðîèçâîäñòâî ïðîäóêöèè èç ñëåäóþùèõ ñòàòåé:

Òàáëèöà 4.5 - Ñòîèìîñòü ñûðüÿ

Ïîêàçàòåëè

Ðàñõîäû íà çàãîòîâêó ìîëîêà


Êîëè÷åñòâî, ò

Ñòîèìîñòü 1 ò, ðóá

Âñåãî ðàñõîäîâ, òûñ.ðóá

Ìîëîêî Æ áàç = 3,4%

25000

6000

116400

Ñàõàð

30,42

14000

425,880

Èòîãî



1206580


Òðàíñïîðòíî-çàãîòîâèòåëüíûå ðàñõîäû: ðàñ÷åòû âåäåì íà îñíîâàíèè 13-01-01 îò 8.02.89

« Åäèíûå òàðèôû íà  ïåðåâîçêó ãðóçîâ».

Ðàäèóñ äîñòàâêè ñîñòàâëÿåò 50 êì. Ñòîèìîñòü äîñòàâêè îïðåäåëÿåì ïî ôîðìóëå:

Ñäîñò. = (Ò + Äòð.) * Ð ì.ãð. ,( 4.4)

ãäå Ñäîñò. - ñòîèìîñòü äîñòàâêè, ðóá; Ò - òàðèô, äëÿ 3 êëàññà äîðîã ïðè R =50 êì; Ò = 141,22 ð/ò; Ä òð. - íàäáàâêà çà ñïåöòðàíñïîðò, (30 %); Ð ì.ãð. - ðàñ÷åòíàÿ ìàññà ãðóçà.

Ð ì.ãð.  = = 41666,67 ò

Ñ äîñò. = (141,22+42,366)* 41666,67 =7649,4 òûñ.ðóá

Ñòîèìîñòü âñïîìîãàòåëüíûõ ìàòåðèàëîâ. Ðàñ÷åò âåäåòñÿ ïî óêðóïíåííûì íîðìàì íà åäèíèöó ïðîäóêöèè.

Òàáëèöà 4.6 - Ñòîèìîñòü âñïîìîãàòåëüíûõ ìàòåðèàëîâ

Íàèìåíîâàíèå ïðîäóêöèè

Ïëàí âûïóñêà,ò

Óêðóïí. íîðìà â ðóá íà1 ò

Íà âåñü âûïóñê òûñ,ðóá

Ìîëîêî ïàñòåðèçîâàííîå

3484,3

1200

4080

Êåôèð

1224,2

1200

1440

Ìàñëî "Êðåñòüÿíñêîå"

338,85

1540

462,9

Ñûð "Ãîëëàíäñêèé"

1688,25

900

1350,4

Ñìåòàíà

169,5

1355

216,17

Òâîðîã "Ñòîëîâûé"

59,93

590

348,80

Ìàñëî ïîäñûðíîå

37,895

519

190,61

Íàïèòîê "Äîìàøíèé"

442,62

1200

528,00

Ñãóùåííàÿ ñûâîðîòêà

2405,91

355

854,10

ÈÒÎÃÎ

18009,9




4.2.3 Îïðåäåëåíèå ñòîèìîñòè ýíåðãîçàòðàò

Ñòîèìîñòü  1 êÂò ýëåêòðîýíåðãèè - 3,5 ðóá

ì3 âîäû - 4 ðóá

ò ïàðà - 20 ðóá

òûñ. ê/êàë õîëîäà - 3 ðóá

Òàáëèöà 4.7 - Ñòîèìîñòü ýíåðãîçàòðàò

Íàèìåíîâàíèå ïðîäóêöèè

Ïëàí âûïóñêà â ãîä,ò

Ýëåêòðîýíåðãèÿ

Âîäà

Ïàð

Õîëîä

Îáù.ñòîè-òü íà âåñü âûïóñê, òûñ.ðóá



Ðàñõîä

Îá.ñòîèì.,ò.ð

Ðàñõîä

Îá.ñòîèì.,ò.ð

Ðàñõîä

Îá.ñòîèì.,ò.ð

Ðàñõîä

Îá.ñòîèì.,ò.ð




íà 1 ò

Íà âåñü âûïóñê


íà 1 ò

íà âåñü âûïóñê


íà 1 ò

íà âåñü âûïóñê


íà 1 ò

íà âåñü âûïóñê



Ìîëîêî ïàñòåðèçîâàííîå

3484,3

27

94076,1

329,27

6,5

22648

90,59

0,24

836,232

16,72

146,7

511146,81

1533,44

1970,02

Êåôèð

1224,2

31

37950,2

132,83

6,5

7957,3

31,83

0,57

697,794

13,96

211,6

259040,72

777,12

955,73

Ìàñëî "Êðåñòüÿíñêîå"

338,85

31

10504,35

36,77

6,5

2202,5

8,81

0,57

193,145

3,86

211,6

71700,66

215,10

264,54

Ñûð "Ãîëëàíäñêèé"

1688,25

31

52335,75

183,18

6,5

10974

43,89

0,57

962,303

19,25

211,6

1071,70

1318,02

Ñìåòàíà

169,5

153

25933,5

90,77

46

7797

31,19

1,37

232,215

4,64

337,8

57257,1

171,77

298,37

Òâîðîã "Ñòîëîâûé"

59,93

113

6772,09

23,70

44

2636,9

10,55

1,01

60,5293

1,21

354,9

21269,157

63,81

99,27

Ìàñëî ïîäñûðíîå

37,895

31

1174,745

4,11

44

1667,4

6,67

1,01

38,274

0,77

354,9

13448,936

40,35

51,89

Íàïèòîê "Äîìàøíèé"

442,62

31

13721,22

48,02

44

19475

77,90

1,01

447,046

8,94

354,9

157085,84

471,26

606,12

Ñãóùåííàÿ ñûâîðîòêà

2405,91

40,4

97198,76

340,20

6,2

14917

59,67

6,2

14916,6

298

290,1

697954,49

2093,86

2792,06





1188,8



361,1



368



6438,41

8356,03

4.2.4 Ðàñ÷åò ôîíäà çàðàáîòíîé ïëàòû ðàáî÷èõ îñíîâíîãî ïðîèçâîäñòâà

Òàáëèöà 4.8 - Ôîíä çàðàáîòíîé ïëàòû ðàáî÷èõ îñíîâíîãî ïðîèçâîäñòâà

Íàèìåíîâàíèå ïðîäóêöèè

Ïëàí âûïóñêà ïðîäóêöèè â ãîä, ò

Óêðóïí.ðàñöåíêà çà 1 ò ãîò.ïðîä.

Ñäåëüíûé ôîíä çàðïëàòû, òûñ.ðóá

Äîïëàòà, òûñ.ðóá

Îñíîâí.ôîíä çàðïëàòû, òûñ.ðóá

Äîï.çàðïëàòà, òûñ.ðóá

Îáùèé ôîíä çàðïëàòû, òûñ.ðóá









Ìîëîêî ïàñòåðèçîâàííîå

3484,3

9500

106,54

31,96

138,50

8,31

146,81

Êåôèð

1224,2

14000

170,88

51,26

222,14

13,33

235,47

Ìàñëî "Êðåñòüÿíñêîå"

338,85

55000

185,81

55,74

241,55

14,49

256,05

Ñûð "Ãîëëàíäñêèé"

1688,25

65000

782,15

234,65

1016,80

61,01

1077,81

Ñìåòàíà

169,5

25000

211,88

63,56

275,44

16,53

291,96

Òâîðîã "Ñòîëîâûé"

59,93

21000

121,01

36,30

157,32

9,44

166,76

Ìàñëî ïîäñûðíîå

37,895

45000

163,97

49,19

213,16

12,79

225,95

Íàïèòîê "Äîìàøíèé"

442,62

16000

348,86

104,66

453,52

27,21

480,73

Ñãóùåííàÿ ñûâîðîòêà

2405,91

9900

164,27

49,28

213,55

12,81

226,36

ÈÒÎÃÎ

2931,969

175,918

3107,89


Êîëè÷åñòâî ðàáîòíèêîâ îñíîâíîãî ïðîèçâîäñòâà - 69 ÷åëîâåê.

Ñðåäíåìåñÿ÷íàÿ çàðïëàòà =  = 3753,49 ðóá

4.2.5 Ðàñ÷åò îáùåçàâîäñêèõ ðàñõîäîâ

Îáùåçàâîäñêèå ðàñõîäû ñîñòàâëÿþò 200% îò çàðàáîòíîé ïëàòû ðàáî÷èõ îñíîâíîãî ïðîèçâîäñòâà.

,89*200%=6215,78 òûñ. ðóá.

4.2.6 Ðàñ÷åò îò÷èñëåíèé  íà ñîöèàëüíî-ìåäèöèíñêîå ñòðàõîâàíèå

Îò÷èñëåíèå íà ñîöèàëüíî-ìåäèöèíñêîå ñòðàõîâàíèå ñîñòàâëÿåò 40% îò ôîíäà îñíîâíîé è äîïîëíèòåëüíîé çàðïëàòû.

,89 *0,4=1243,2 òûñ. ðóá.

4.2.7 Ðàñ÷åò  ðàñõîäîâ íà ñîäåðæàíèå  è ýêñïëóàòàöèþ  îáîðóäîâàíèÿ

Ðàñõîäû íà ýêñïëóàòàöèþ è ðåìîíò îáîðóäîâàíèÿ ñîñòàâëÿþò 150% îò çàðàáîòíîé ïëàòû ðàáî÷èõ îñíîâíîãî ïðîèçâîäñòâà.

,89*150%=4661,83 òûñ. ðóá.

.2.8 Ðàñ÷åò  ðàñõîäîâ íà îñâîåíèå ïðîèçâîäñòâà

Ðàñõîäû íà îñâîåíèå ïðîèçâîäñòâà ñîñòàâëÿþò 50% îò çàðàáîòíîé ïëàòû ðàáî÷èõ îñíîâíîãî ïðîèçâîäñòâà:

,89 × 0,5=1553,9 òûñ.ðóá

4.2.9 Ðàñ÷åò ïðîèçâîäñòâåííîé è ïîëíîé ñåáåñòîèìîñòè

Òàáëèöà 4.9 - Ïðîèçâîäñòâåííàÿ ñåáåñòîèìîñòü, òûñ.ðóá

Ñòîèìîñòü ñûðüÿ, òûñ.ðóá

1206580,00

Òðàíñïîðòíî-çàãîòîâèòåëüíûå ðàñõîäû, òûñ.ðóá

7649,42

Ñòîèìîñòü âñïîìîãàòåëüíûõ ìàòåðèàëîâ, òûñ.ðóá

18009,9

Ñòîèìîñòü ýíåðãîçàòðàò, òûñ.ðóá

8356,03

Çàðàáîòíàÿ ïëàòà ðàáî÷èõ îñíîâíîãî ïð-âà, òûñ.ðóá

3107,89

Îò÷èñëåíèÿ íà ñîö-ìåä ñòðàõîâàíèå, òûñ.ðóá

1243,15

Ðàñ÷åò ðàñõîäîâ íà ýêñïëóàòàöèþ è ñîäåðæàíèå îáîðóäîâàíèÿ, òûñ.ðóá

4661,44

Ðàñõîäû íà îñâîåíèå ïðîèçâîäñòâà, òûñ.ðóá

1553,94

Îáùåçàâîäñêèå ðàñõîäû, òûñ.ðóá

6214,20

ÈÒÎÃÎ

165058,32


Âíåïðîèçâîäñòâåííûå ðàñõîäû ñîñòàâëÿþò 1,3% îò ïðîèçâîäñòâåííîé ñåáåñòîèìîñòè:

,32 × 0,013=2132,76 òûñ.ðóá

Ïîëíàÿ ñåáåñòîèìîñòü âêëþ÷àåò â ñåáÿ ïðîèçâîäñòâåííóþ ñåáåñòîèìîñòü è âíåïðîèçâîäñòâåííûå ðàñõîäû:

Ïñ/ñ=165058,32 + 2132,76 = 166191,08 òûñ.ðóá

.2.10 Ðàñ÷åò ñòîèìîñòè òîâàðíîé ïðîäóêöèè

Òàáëèöà 4.10 -Ñòîèìîñòü òîâàðíîé ïðîäóêöèè

Íàèìåíîâàíèå ïðîäóêöèè

Ïëàí âûïóñêà, ò

Öåíà çà 1 òîííó, ðóá

Íà âåñü âûïóñê òûñ,ðóá

Ìîëîêî ïàñòåðèçîâàííîå

3484,3

9500

33100,85

Êåôèð

1224,2

14000

17138,8

Ìàñëî "Êðåñòüÿíñêîå"

338,85

55000

18636,75

Ñûð "Ãîëëàíäñêèé"

1688,25

85000

136036,25

Ñìåòàíà

169,5

40000

6780,5

Òâîðîã "Ñòîëîâûé"

59,93

40000

2396,53

Ìàñëî ïîäñûðíîå

37,895

45000

1705,275

Íàïèòîê "Äîìàøíèé"

442,62

16000

7081,92

Ñãóùåííàÿ ñûâîðîòêà

2405,91

12000

23818,509

ÈÒÎÃÎ

246694,38


Îïðåäåëåíèå ïðèáûëè:

Ïð = Òï - Ïñ/ñ,   (4.5)

ãäå Òï-òîâàðíàÿ ïðîäóêöèÿ; Ï ñ/ñ - ïîëíàÿ ñåáåñòîèìîñòü.

Ïð =246694,38 -160458,32=86636,06 òûñ.ðóá.

Îáùàÿ ðåíòàáåëüíîñòü:

Ðî = , (4.6)

ãäå ÑÎÔ = Ññòðîèò - Ñîá = 179314 òûñ.ðóá

Ñîáñð = 0,5*ÑÎÔ = 179314*0,5 = 89656,875 òûñ.ðóá

Ðî = = 38%

Ñðîê îêóïàåìîñòè:

Òîê =  =  = 4,4 ã (4.7)

Ôîíäîîòäà÷à îïðåäåëÿåòñÿ ïî ôîðìóëå:

Ôî =  =  = 1,2 ðóá/ðóá  (4.8)

Çàòðàòû íà 1 ðóá :

Ç =  =  = 0,77 ðóá (4.9)

Âûðàáîòêà ïðîäóêöèè èç 1 ò ñûðüÿ:

 =  =  = 8,67 òûñ.ðóá (4.10)

Ïðîèçâîäèòåëüíîñòü òðóäà ÏÏÏ:

Ïòð.ÏÏÏ =  =  = 3639,44 òûñ.ðóá (4.11)

Ïðîèçâîäèòåëüíîñòü òðóäà ðàáî÷èõ îñíîâíîãî ïðîèçâîäñòâà:

Ïòð.îñí.ïð =  =  = 3140,79 òûñ.ðóá (4.12)

Îïðåäåëåíèå ñòåïåíè îõâàòà ðàáî÷èõ ìåõàíèçèðîâàííûì òðóäîì:

Óìåõ.òð.= = 72 % (4.13)

Ñâîäíàÿ òàáëèöà ÒÝÏ

Òàáëèöà 4.11 - Ñâîäíàÿ òàáëèöà òåõíèêî-ýêîíîìè÷åñêèõ ïîêàçàòåëåé

Ïîêàçàòåëè

Åä.èçì.

Ïðîåêòèð. ïðåäïðèÿòèå

Ìîùíîñòü ïî âûðàáîòêå â ñìåíó



- ñûð

ò

3.35

- ìàñëî

ò

0,7

Ïîëíàÿ ñåáåñòîèìîñòü

òûñ.ðóá

166191,08

Ïðèáûëü

òûñ.ðóá

86636,06

Ïðîèçâîäèòåëüíîñòü òðóäà   -ÏÏÏ

òûñ.ðóá

3639,44

-îñíîâíîãî ïðîèçâîäñòâà

òûñ.ðóá

3140,79

Ñðîê îêóïàåìîñòè

ãîä

4,4

Ñòîèìîñòü îñíîâíûõ ïðîèçâîäñòâåííûõ ôîíäîâ

òûñ.ðóá

6214,75

Ôîíäîîòäà÷à

ðóá/ðóá

1,21

Âûðàáîòêà èç îäíîé òîííû ñûðüÿ

òûñ.ðóá

8,67

Ñòåïåíè îõâàòà ðàáî÷èõ ìåõàíèçèðîâàííûì òðóäîì

%

72

Îáùàÿ ðåíòàáåëüíîñòü

%

38

×èñëåííîñòü ðàáî÷èõ âñïîìîãàòåëüíîãî ïðîèçâîäñòâà

÷åë

60

×èñëåííîñòü ðàáî÷èõ îñíîâíîãî ïðîèçâîäñòâà

÷åë

69

Ñðåäíåìåñÿ÷íàÿ çàðïëàòà ÏÏÏ

ðóá

3753,49


Èñõîäÿ èç òåõíèêî-ýêîíîìè÷åñêèõ ïîêàçàòåëåé ïðîåêòà, ñòðîèòåëüñòâî öåëåñîîáðàçíî è ðåíòàáåëüíî.

Çàêëþ÷åíèå

Ïðîåêò  ñûðîäåëüíîãî êîìáèíàòà ðàçðàáîòàííîãî ïî ýêîíîìè÷åñêîìó îáîñíîâàíèþ, íà îñíîâå èñïîëüçîâàíèÿ ïåðåäîâûõ ìåòîäîâ è ïðèåìîâ òðóäà. Ñîãëàñíî ïðîâåäåííûì òåõíîëîãè÷åñêèì, òåõíè÷åñêèì, îðãàíèçàöèîííûì ðàñ÷åòàì, à òàêæå òåõíîëîãè÷åñêîìó ðàñ÷åòàì, ïîëó÷åííûå äàííûå ïðèâåäåíû â 5 ðàçäåëå. Èç ýòèõ äàííûõ âèäíî, ñòðîèòåëüñòâî ñûðîäåëüíîãî êîìáèíàòà ìîùíîñòüþ 100 ò ïåðåðàáàòûâàåìîãî ìîëîêà â ñìåíó â ï. ã.ò. ×óíñêèé Èðêóòñêîé îáëàñòè öåëåñîîáðàçíî. Ñòðîèòåëüñòâî êîìáèíàòà ïîçâîëÿåò îáåñïå÷èòü íàñåëåíèå ìîëî÷íûìè ïðîäóêòàìè â íåîáõîäèìîì àññîðòèìåíòå â ñîîòâåòñòâèè ñ ôèçèîëîãè÷åñêèìè íîðìàìè ïîòðåáëåíèÿ.

Ðàñ÷åò è ïîäáîð îáîðóäîâàíèÿ ïðîâåäåí íà îñíîâå ãðàôèêà òåõíîëîãè÷åñêèõ ïðîöåññîâ ñ ó÷åòîì ïðèìåíåíèÿ íîâîãî âûñîêîïðîèçâîäèòåëüíîãî îáîðóäîâàíèÿ è ñîáëþäåíèÿ ïîòî÷íîñòè ïðîèçâîäñòâà. Ïðåäóñìîòðåíà óñòàíîâêà ìîùíîñòåé ïî ïðîèçâîäñòâó ñûðà è ìàñëà, ìåõàíèçàöèÿ ïîãðóçî÷íî-ðàçãðóçî÷íûõ è òðàíñïîðòíûõ ðàáîò ñ èñïîëüçîâàíèåì òðàíñïîðòåðîâ, à òàêæå àâòîìàòèçàöèè ïðîèçâîäñòâà.

Êàïèòàëüíûå âëîæåíèÿ íà ñòðîèòåëüñòâî ñûðîäåëüíîãî êîìáèíàòà ñîñòàâëÿþò 221697; Ñðîê îêóïàåìîñòè 4.4 ãîäà; Ïðèáûëü 50523,31 òûñ. ðóáëåé;  Îáùèé óðîâåíü ðåíòàáåëüíîñòè 38%.

 ðåçóëüòàòå ïðîâåäåííûõ ðàñ÷åòîâ ïðîåêòèðóåìîå ïðåäïðèÿòèå ÿâëÿåòñÿ ýêîíîìè÷åñêè âûãîäíûì è ðåíòàáåëüíûì.

Ôèòîïðîäóêò íîâîãî ïîêîëåíèÿ - Êîêòåéëü êåôèðíûé «Äîëþöàð»

 ëàáîðàòîðèè äåòñêèõ è ëå÷åáíûõ ïðîäóêòîâ ïèòàíèÿ íà ìîëî÷íîé îñíîâå ÃÍÓ ÂÍÈÌÈ âïåðâûå ðàçðàáîòàíà òåõíè÷åñêàÿ äîêóìåíòàöèÿ (ÒÄ) íà êèñëîìîëî÷íûé ïðîäóêò íà îñíîâå êåôèðà ñ ôèòîäîáàâêîé - ýêñòðàêòîì ëþöåðíû "Äîëþöàð". Ïðîäóêò ïðåäíàçíà÷åí äëÿ ïèòàíèÿ äåòåé, ïîäðîñòêîâ è âñåõ âîçðàñòíûõ ãðóïï íàñåëåíèÿ.

Ðàçðàáîòêà ÿâëÿåòñÿ ïðîäîëæåíèåì ðàáîò ïåðâîãî àâòîðà ñòàòüè, îáúåäèíåííûõ ïîä îáùèì íàçâàíèåì ñåðèè "Ôèòîïðîäóêòû": ôèòîïàñòû òâîðîæíûå, íàïèòîê èç ìîëî÷íîé ñûâîðîòêè, êèñëîìîëî÷íûé ïðîäóêò ñ òîïèíàìáóðîì è ñòåâèåé ñèíáèîòè÷åñêèé (çàùèùåííûå ïàòåíòàìè íà èçîáðåòåíèÿ ÐÔ).

Ëþöåðíà - ðàñòåíèå ñåìåéñòâà áîáîâûõ. Èçâåñòíûé çàïàäíûé áèîëîã Ôðàíê Áàóýð îáíàðóæèë ,÷òî ðàñòåíèå ñî­äåðæèò äî 8000 ÌÅ âèòàìèíà À è äî 20000-40000 åäèíèö âèòàìèíà Ê, ïðåäîõðàíÿþùåãî îò êðîâîèçëèÿíèÿ è ñïîñîáñòâóþùåãî ñâåðòûâàíèþ êðîâè. Ðàñòåíèå ÿâëÿåòñÿ ïðåêðàñíûì èñòî÷íèêîì âèòàìèíîâ Â6 è Å, à òàêæå ñîäåðæèò äîñòàòî÷íîå êîëè÷åñòâî âèòàìèíîâ: Ä, ôîëèåâîé êèñëîòû, ìèíåðàëüíûõ ýëåìåíòîâ Ñà è Ð, èìåþùèõ áîëüøîå çíà÷åíèå äëÿ ñòàíîâëåíèÿ êîñòåé è çóáîâ, Fe, Mn, Mo è Se, ñîäåðæèò áîëüøîå êîëè÷åñòâî õëîðîôèëëà, èçîôëàâîíîèäîâ òàêèõ, êàê ãåíèñòåí, äàéä­çåèí è äð. Ïîýòîìó ýêñòðàêò ëþöåðíû áûë ïðèíÿò ê èñïîëüçîâàíèþ â ïðîèçâîäñ­òâå ïðîäóêòà ìàññîâîãî åæåäíåâíîãî ïîòðåáëåíèÿ ñ ïðîôèëàêòè÷åñêè­ìè ñâîéñòâàìè.

Âîäíûé ýêñòðàêò ëþöåðíû - "Äîëþöàð" (ÄÎìèíàíòíûé ËÞÖåðíîâûé Àê­òèâàòîÐ) (ñëîæíàÿ ñìåñü ñòðóêòóðíî-îðãàíèçîâàííûõ âûñîêîìîëåêó­ëÿðíûõ ñîåäèíåíèé ñ îïðåäåëåííîé áèîëîãè÷åñêîé àêòèâíîñòüþ) èìååò ðåãèñòðàöèîííîå óäîñòîâåðåíèå Ìèíçäðàâà ÐÔ.

Ïî ðàçðàáîòàííîé ÒÄ íà ïðîèçâîäñòâî êîêòåéëÿ êåôèðíîãî "Äîëþöàð" ÒÓ 0222- 283-00419785-2002 ïðîäóêò âûðàáàòûâàåòñÿ ðåçåðâóàðíûì ñïîñîáîì. Òåõíîëîãè÷åñêèé ïðîöåññ ïðîèçâîäñòâà ïðîäóêòà ñîñòîèò èç ñëåäóþùèõ îïåðàöèé (ó÷èòûâàÿ äâà âàðèàíòà áåç è ñî ñòàáèëèçà­òîðîì): - âíåñåíèå ýêñòðàêòà â ãîòîâûé êèñëîìîëî÷íûé êåôèðíûé ñãóñòîê, âîçìîæíîå âíåñåíèå ñòàáèëèçàòîðà ïîñëå äîáàâëåíèÿ ýêñ­òðàêòà è ïåðåìåøèâàíèÿ, òåðìèçàöèÿ ñìåñè ñ äàëüíåéøèìè êëàññè÷åñêèìè òåõíîëîãè÷åñêèìè îïåðàöèÿìè.Ïðåäóñìîòðåí ïðîöåññ âíåñåíèÿ ýêñòðàêòà â êîëè÷åñòâå îò 0,1 äî 0,25 % îò ìàññû ìîëî÷íîé îñíîâû.

 êà÷åñòâå êèñëîìîëî÷íîé îñíîâû äëÿ ñîçäàíèÿ ïðîäóêòà ñ ýêñòðàê­òîì ëþöåðíû áûë âûáðàí êåôèð, òàê êàê åãî ïðîôèëàêòè÷åñêèå ñâîéñ­òâà èìåþò ìíîãî÷èñëåííûå ïîäòâåðæäåíèÿ, è êåôèð ÿâëÿåòñÿ ïîâñå­ìåñòíî ðàñïðîñòðàíåííûì, òî åñòü ìàññîâûì, åæåäíåâíî óïîòðåáëÿå­ìûì ïðîäóêòîì, àêòóàëüíî ïðèäàíèå åìó äîïîëíèòåëüíûõ ôóíêöèîíàëü­íûõ ñâîéñòâ. Íà îñíîâàíèè ñâåäåíèé î õèìè÷åñêîì ñîñòàâå è áèîëîãè÷åñêîé àê­òèâíîñòè ÁÀÄ "Äîëþöàð" äëÿ îöåíêè ïîëåçíîñòè ïðèìåíåíèÿ êåôèðà ñ äîáàâêîé ýêñòðàêòà ëþöåðíû áûëè ïðîâåäåíû èññëåäîâàíèÿ àíòèòîêñè­÷åñêîãî, èììóíîñòèìóëèðóþùåãî, ãåïàòîïðîòåêòîðíîãî è àíòèòîêñè­÷åñêîãî äåéñòâèÿ êåôèðà ñ ÁÀÄ "Äîëþöàð".

 ñåðèè ýêñïåðèìåíòîâ óñòàíîâëåíû ñëåäóþùèå ïðîôèëàêòè÷åñêèå ñâîéñòâà êåôèðà ñ ÁÀÄ "Äîëþöàð": ïðåïÿòñòâîâàíèå óñèëåíèþ ñâîáîä­íî-ðàäèêàëüíîãî ïåðåêèñíîãî îêèñëåíèÿ ëèïèäîâ, âûçâàííîãî âåäåíè­åì CCL4, ò.å. âëèÿíèå íà îêèñëèòåëüíîàíòèîêèñëèòåëüíûé ñòàòóñ îð­ãàíèçìà. Ïðîôèëàêòè÷åñêîå ïðèìåíåíèå êåôèðà ñ ÁÀÄ "Äîëþöàð" ñïî­ñîáñòâóåò íîðìàëèçàöèè ãóìîðàëüíûõ ôàêòîðîâ íåñïåöèôè÷åñêîé ðå­çèñòåíòíîñòè îðãàíèçìà ïðè äåéñòâèè ïîâðåæäàþùåãî õèìè÷åñêîãî àãåíòà, ïîâûøàÿ áàêòåðèöèäíóþ àêòèâíîñòü ñûâîðîòêè êðîâè è ëèçè­íîâ. Êåôèð ñ äîáàâêîé îáëàäàåò ãåïàòîïðîòåêòîðíûì ñâîéñòâîì è â ñâÿçè ñ èíèöèàöèåé óíèâåðñàëüíûõ àäàïòàöèîííî-ïðèñïîñîáèòåëüíûõ ìåõàíèçìîâ ìîæåò áûòü ðåêîìåíäîâàí äëÿ ïðîôèëàêòèêè áîëåçíåííûõ ñîñòîÿíèé, êàê îáùåóêðåïëÿþùåå, èììóíîìîäóëèðóþùåå è àíòèîêñè­äàíòíîå ñðåäñòâî.

Ïî ôèçèêî-õèìè÷åñêèì ïîêàçàòåëÿì ïðîäóêò äîëæåí ñîîòâåòñòâîâàòü òðåáîâàíèÿì: ìàññîâàÿ äîëÿ æèðà (%) - íåæèðíûé, 1,0, 2,5, 3,2; êèñëîòíîñòü (ãðàä. Ò) - 85- 110, âêóñ è çàïàõ - êèñëîìîëî÷íûé, áåç ïîñòîðîííèõ ïðèâêóñîâ è çàïàõîâ, ñ ïðèÿòíûì ïèêàíòíûì ïðèâêóñîì ýêñòðàêòà òðàâ, öâåò - áåëûé ñ áåæåâûì îòòåíêîì, õàðàêòåðíûì äëÿ âíåñåííîãî íàïîëíèòåëÿ, ðàâíîìåðíûé ïî âñåé ìàññå ïðîäóêòà.

Ñðîê õðàíåíèÿ - äî 10 ñóòîê ïðè èñïîëüçîâàíèè ñòàáèëèçàòîðà è 7 ñóòîê áåç åãî èñïîëüçîâàíèÿ.

Ïðîäóêò ïî ñîãëàñîâàíèþ ñ îðãàíàìè Ãîññàíýïèäíàäçîðà ÐÔ è ã.Ìîñêâû ðåêîìåíäîâàí äëÿ ïèòàíèÿ äåòåé â îðãàíèçîâàííûõ êîëëåê­òèâàõ (â òîì ÷èñëå øêîëàõ), òàê êàê èññëåäîâàíèÿ, ïðîâåäåííûå â ã.Ñòåðëèòàìàê â àïðîáàöèè íà äåòÿõ è øêîëüíèêàõ, ïîäòâåðäèëè ýô­ôåêòèâíîñòü ïðèìåíåíèÿ ïðîäóêòà, êàê îáùåóêðåïëÿþùåãî, îçäîðàâëè­âàþùåãî ñðåäñòâà, îñîáåííî äëÿ ÷àñòî áîëåþùèõ äåòåé ñ öåëüþ ïîâû­øåíèÿ îáùåé ðåçèñòåíòíîñòè îðãàíèçìà.

Êîêòåéëü îáëàäàåò îáùåóêðåïëÿþùèì, ïîâûøàþùèì èììóííóþ çàùèòó îðãàíèçìà äåéñòâèåì çà ñ÷åò ñî÷åòàíèÿ âîçäåéñòâèÿ êèñëîìîëî÷íîé îñíîâû è ýêñòðàêòà òðàâû ëþöåðíû. Ðåêîìåíäóåòñÿ åæåäíåâíîå ïîò­ðåáëåíèå:

îäíîãî ñòàêàíà ïðîäóêòà â äåíü äåòüìè ñòàðøå 5 ëåò (îñîáåííî ÷àñòî áîëåþùèìè),

äâóõ ñòàêàíîâ ïðîäóêòà äëÿ äåòåé ñòàðøå 12 ëåò è âçðîñëûìè. Äëèòåëüíîñòü ïðîôèëàêòè÷åñêîãî êóðñà ïîòðåáëåíèÿ - 3-4 íåäåëè,

æåëàòåëüíî ïîâòîðåíèå êóðñà â òå÷åíèå ãîäà 2-3 ðàçà.

Ïðîäóêò êîíêóðåíòîñïîñîáåí íà ñîâðåìåííîì ðûíêå ìîëî÷íûõ ïðîäóê­òîâ, òàê êàê:

òðàäèöèîííîìó ïðîäóêòó <êåôèðó> ïðèäàåòñÿ íîâàÿ ìíîãîôóíêöèî­íàëüíàÿ ëå÷åáíàÿ íàïðàâëåííîñòü;

ïîêàçàí âñåì ãðóïïàì íàñåëåíèÿ è åæåäíåâíîå ïîòðåáëåíèå ïðî­äóêòà ïîçâîëèò ïîâûñèòü îáùóþ ðåçèñòåíòíîñòü îðãàíèçìà ê íåáëà­ãîïðèÿòíûì ôàêòîðàì;



Áèáëèîãðàôè÷åñêèé ñïèñîê

.«Ãèãèåíà âîäîñíàáæåíèÿ ïðåäïðèÿòèé ìîëî÷íîé ïðîìûøëåííîñòè». Ì.:ÂÎ «Àãðîïðîìèçäàò» - 1989 - 136ñ.

.À.Ã. Áàííèêîâ, À.Ê. Ðóñòàìîâ Îñíîâû ýêîëîãèè è îõðàíû îêðóæàþùåé ñðåäû - Ì.: Êîëîñ, 1999 -304ñ.

.Áðåäèõèí Ñ.À., Êîñìîäüåìÿíñêèé Þ.Â., Þðèí Â.Í. «Òåõíîëîãèÿ è òåõíèêà ïåðåðàáîòêè ìîëîêà» - Ì.: Êîëîñ, 2001.- 400ñ.

.Â.Â. Áåëÿåâ «Îõðàíà òðóäà íà ïðåäïðèÿòèÿõ ìîëî÷íîé ïðîìûøëåííîñòè» - Ì.: Ëåãêàÿ è ïèùåâàÿ ïðîìûøëåííîñòü, 1982 - 288 ñ.

.Â.Â. Áåëÿåâ «Ñàíèòàðíàÿ òåõíèêà ïðåäïðèÿòèé ìÿñíîé è ìîëî÷íîé ïðîìûøëåííîñòè, - 2-å èçäàíèå , ïåðåðàáîòàííîå è äîïîëíåííîå - Ì.: Ïèùåâàÿ ïðîìûøëåííîñòü, 1979. - 352ñ.

.Åðîôååâ Á.Â. Ýêîëîãè÷åñêîå ïðàâî Ðîññèè. Ó÷åáíèê äëÿ âûñøèõ þðèäè÷åñêèõ ó÷åáíûõ çàâåäåíèé. - Ì., ÎÎÎ «Ïðîôîáðàçîâàíèå», 2003 - 656ñ.

.Èíñòðóêöèÿ ïî ñàí. îáðàáîòêå îáîðóäîâàíèÿ èíâåíòàðÿ è òàðû íà ïðåäïðèÿòèÿõ ìîëî÷íîé ïðîìûøëåííîñòè. - ÂÍÈÌÈ, Ì.: 1998ã.

.Ñàíèòàðèÿ è ãèãèåíà íà ïðåäïðèÿòèÿõ ìîëî÷íîé ïðîìûøëåííîñòè. /Â.Í. Ñåðãååâ, Ë.À. Ñèëàíòüåâà è äð./ - Ë.: Àãðîïðîìèçäàò, 1989.-160ñ.

.Ñàíèòàðíûå ïðàâèëà è íîðìû ÑàíÏèÍ 2.3.4.551-96. Ïðîèçâîäñòâî ìîëîêà è ìîëî÷íûõ ïðîäóêòîâ èíôîðìàöèîííî-èçäàòåëüñêèé öåíòð Ãîñêîìñàíýïèäíàäçîðà Ðîññèè, - Ì.: 1996.-80ñ.

.«Ñïðàâî÷íèê òåõíîëîãà ìîëî÷íîãî ïðîèçâîäñòâà». Òåõíîëîãèÿ è ðåöåïòóðà. Ò.3, Ñûðû. Ðåä. Ã.Ã. Øèëåð, -Ñ-Ïá:ÃÈÄÄ, 2003ã. - 512ñ.

.Ñáîðíèê òåõíîëîãè÷åñêèõ èíñòðóêöèé ïî ïðîèçâîäñòâó òâåðäûõ ñû÷óæíûõ ñûðîâ. Óòâåðæäåí Ìèíìÿñîìîëïðîìîì ÑÑÑÐ. ÖÍÈÈÒÝÍ, Ì,-1974.

.Ñïðàâî÷íèê òåõíîëîãà ìîëî÷íîãî ïðîèçâîäñòâà. Òåõíîëîãèÿ è ðåöåïòóðû. Ò.2. Ìàñëî êîðîâüå è êîìáèíèðîâàííîå. -Ñ-Ïá.:ÃÈÎÐÄ, 2003. - 336ñ.

.Ïðîäóêòû èç îáåçæèðåííîãî ìîëîêà, ïàõòû, ìîëî÷íîé ñûâîðîòêè. /À.Ã. Õðàìöîâ, Ý.Ô. Êðàâ÷åíêî è äð./ Ì.: Ëåãêàÿ è ïèùåâàÿ ïðîìûøëåííîñòü, 1982.-296ñ.

.Òåõíîëîãèÿ ñûðà: Ñïðàâî÷íèê . Ïîä. Îáù. Ðåä. Ã.Ã. Øèëëåðà, Ì.: Ëåãêàÿ è ïèùåâàÿ ïðîìûøëåííîñòü,1984-312ñ.

.Ñòåðëèãîâ Á.È. è äð. «Îðãàíèçàöèÿ è ïëàíèðîâàíèå ïðîèçâîäñòâà íà ïðåäïðèÿòèÿõ ìÿñíîé è ìîëî÷íîé ïðîìûøëåííîñòè» - Ì.: Àãðîïðîìèçäàò, 1988-300ñ.

.Ìåòîäè÷åñêèå óêàçàíèÿ è ïðàêòè÷åñêèå çàíÿòèÿ ïî òåïëîòåõíèêå. Ðàçäåë II. Òåïëîòåõíèêà. Îìñê, 1990, ÎìÃÀÓ

.Ñïðàâî÷íûå ìàòåðèàëû ê êóðñîâîé ðàáîòå «Ñîñòàâëåíèå òåõïðîìôèíïëàíà ïðåäïðèÿòèÿ» Îìñê -1978ã., Îìñêèé ÑÕÈ èì. Êèðîâà, ÷.II.

.Ñïðàâî÷íûå ìàòåðèàëû ïî êóðñó «Ïðîöåññû è àïïàðàòû ïðîèçâîäñòâ ñ îñíîâàìè ãèäðàâëèêè» - Îìñê, 1995ã.

.Ñïðàâî÷íûå ìàòåðèàëû ïî êóðñó «Õîëîäèëüíàÿ òåõíèêà», 2-å èçäàíèå Îìñê, 1996ã., ÎìÃÀÓ


Ïðèëîæåíèå

Òàáëèöà. Ñïåöèôèêàöèÿ îáîðóäîâàíèÿ

Ôîðìàò

Çîíà

Ïîçèöèÿ

Îáîçíà÷åíèå

Íàèìåíîâàíèå

Êîë-âî

Ïðèìå÷.



1

Å8-36-3Ö3,5,10

Íàñîñ öåíòðîáåæíûé

2




2

ÂÐÒÊ-2000

Ñ÷åò÷èê-ðàñõîäîìåð

2




3

MAR-ÐASILAK

Åìêîñòü

2




4

À1-ÎÕÎ

Ñåïàðàòîð-ìîëîêîî÷èñòèòåëü

2




5

ÎÎ1-Ó-10

Îõëàäèòåëü ïëàñòèí÷àòûé

2




6

Â2-ÎÕÐ 50

Ðåçåðâóàð

1




7

LTR  30

Ðåçåðâóàð

3




8

LTR 20

Ðåçåðâóàð

1




9

À1-ÎÍÑ-10

Ïîäîãðåâàòåëü

2




10

Æ5-ÎÑ2Í

Ñåïàðàòîð-ñëèâêîîòäåëèòåëü

2




11

ß1-ÎÑÂ-4

Åìêîñòü äëÿ ñëèâîê

1




12

ÐÏÎ-1,6-1

Åìêîñòü äëÿ îá.ìîëîêà

1




13

ÎÏÓ-3Ì

Îõëàäèòåëüíî-ïàñòåðèçàöèîííàÿ óñòàíîâêà

1




14

Ã9-ÎÑÏ-3ÌÍ

Ñåïàðàòîð-íîðìàëèçàòîð

1




15

SXZ-20

Ãîìîãåíèçàòîð

1




16

Ð4-ÎÒÍ-4

Ðåçåðâóàð

1




17

ÔÏ-3300

Àâòîìàò ôàñîâî÷íûé

1




18

ÒÏÎ-2,5

Òðóá÷àòûé ïàñòåðèçàòîð

1




19

Ð4-ÎÒÍ-6

Ðåçåðâóàð äëÿ ê/ì ïðîäóêòîâ

1




20

Ã6-ÎÏÀ-600

Åìêîñòü

2




21

SXZ-0,5

Ãîìîãåíèçàòîð

1




22

ÎÏÓ-15

Îõëàäèòåëüíî-ïàñòåðèçàöèîííàÿ óñòàíîâêà

1




23

Â2-ÎÑÂ-10

Ñûðîäåëüíàÿ âàííà

4




24

ß5-ÎÔÈ-1

Ôîðìîâî÷íûé àïïàðàò

2




25

ß7-ÎÊÑ-02

Ïåðåäâèæíîé ñòîë

1




Òàáëèöà

Ôîð- ìàò

Çîíà

Ïîçè- öèÿ

Îáîçíà÷åíèå

Íàèìåíîâàíèå

Êîë-âî

Ïðèìå÷.



26

Ýëãåíò

Ïðåññ òóííåëüíûé

8




27

Ð3-ÌÑÙ

Ìàøèíà äëÿ ìîéêè ñûðà

1




28

Ì6-ÎËÀ-1

Ìàøèíà äëÿ îáñóøêè ñûðà

1




29

ß1-ÎÌÑ

Óñòðîéñòâî ìàðêèðîâî÷íîå

1




30

Ì6-ÀÓÄ

Ìàøèíà óïàêîâî÷íàÿ

1




31

À1-ÎÕ2Ñ

Ñåïàðàòîð äëÿ ñûâîðîòêè

2




32

Ò1-ÎÓÒ

Ïîäîãðåâàòåëü

1




33

MAR-PASILAK

Ðåçåðâóàð

1




34

Âèãàíä

Âàêóóì-âûïàðíàÿ óñòàíîâêà

1




35

Ð4-ÎÒÍ-2

Ðåçåðâóàð

1




36

À1-ÎÎë-2,5

Îõëàäèòåëü

1




37

ÂÄÏ-600

Âàííà

1




38

ß3-ÎÌÅ-1,3

Ìàñëîèçãîòîâèòåëü

1




39

Ï8-ÎËÓ

Ëèíèÿ âûðàáîòêè ìàñëà

1




39.1

Ò 1-ÎÓÊ

Òðóá÷àòûé ïàñòåðèçàòîð

1




39.2

ÎÑ2-Ä500

Ñåïàðàòîð äëÿ ÂÆÑ

1




39.3

ÂÍ-600

Âàííà äëÿ íîðìàëèçàöèè

1




39.4

Ò1-ÎÌ2Ò

Ìàñëîîáðàçîâàòåëü

1




39.5

ÎÄÓ-3

Äåçîäîðàòîð

1




40

ÐÏÎ-2,5-1

Ðåçåðâóàð

1




41

ÂÊ-2,5

Âàííà

1




42

ÂÑ-2,5

Âàííà äëÿ ñàìîïðåññîâàíèÿ

1




43

ÓÏÒ

Ïðåññ-îõëàäèòåëü

1




44

À1-ÎØÔ

Ôèëüòð

1




45

Ð4-ÎÒÍ-2

Ðåçåðâóàð

1




46

Ë5-ÎÇÓ-0,35

Çàêâàñî÷íèê

3


ìîëî÷íûé ïðîäóêöèÿ òåõíîëîãè÷åñêèé îáîðóäîâàíèå

Òàáëèöà. Ýêñïëèêàöèÿ çäàíèé è ñîîðóæåíèé íà ãåíåðàëüíîì ïëàíå

¹

Íàèìåíîâàíèå

Ïëîùàäü

Êàòåãîðèÿ ïî ïîæàðíîé îïàñíîñòè

Êîë-âî

1

Ïðîèçâîäñòâåííûé êîðïóñ


Â


2

Ïðîõîäíàÿ


Â


3

Àäìèíèñòðàòèâíûé êîðïóñ


Â


4

Ñòîëîâàÿ


Á


5

Ìàãàçèí


Á


6

Ñïîðòèâíàÿ ïëîùàäêà


Ä


7

Ìóñîðîñáîðíèêè


Â


8

Ìåõàíè÷åñêèå ìàñòåðñêèå


Á


9

Ðåìîíòíûå ìàñòåðñêèå


Á


10

Ñêëàä õèì. ðåàêòèâîâ


Á


11

Ñêëàä àììèàêà


Á


12

Êîìïðåññîðíàÿ


Â


13

Ãðàäèðíÿ


Â


14

Ðåçåðâóàðû äëÿ âîäû


Á


15

Íàñîñíàÿ ñòàíöèÿ


Â


16

Ñêëàä ÃÑÌ


Á


17

Ãàðàæ


Á


18

Ñòîÿíêà àâòîòðàíñïîðòà


Á


19

Îòñòîéíèê


Â


20

Ñòîÿíêà ëè÷íîãî òðàíñïîðòà


Á


21

Ïëîùàäêà äëÿ òâåðäîãî òîïëèâà


Á


22

Êîòåëüíàÿ


Â


23

Ïëîùàäêà äëÿ çîëû


Â


24

Äûìîâàÿ òðóáà


Â


Ðàçìåùåíî íà Allbest.ru


Не нашли материал для своей работы?
Поможем написать уникальную работу
Без плагиата!
Без нейросетей!