Разработка подсистемы АСУ 'Учёт средств вычислительной техники' для ГОУ ВПО 'Северо-Кавказский государственный технический университет'

  • Вид работы:
    Дипломная (ВКР)
  • Предмет:
    Информационное обеспечение, программирование
  • Язык:
    Русский
    ,
    Формат файла:
    MS Word
    6,70 Mb
  • Опубликовано:
    2011-06-28
Вы можете узнать стоимость помощи в написании студенческой работы.
Помощь в написании работы, которую точно примут!

Разработка подсистемы АСУ 'Учёт средств вычислительной техники' для ГОУ ВПО 'Северо-Кавказский государственный технический университет'

СОДЕРЖАНИЕ

Введение

1 Диагностический анализ системы управления университетом

.1 Общая характеристика университета

1.2 Изучение функциональной структуры университета

1.2.1 Построение функциональной схемы университета

1.2.2 Построение таблицы функциональных областей управления

1.3 Изучение организационно-управленческой структуры университета

1.4 Построение и анализ организационно-функциональной модели университета. Разработка рекомендаций по оптимизации структуры управления

1.5 Анализ целей университета и построение дерева целей

1.6 Анализ проблемных ситуаций, существующих в университете

1.7 Выбор проблемной ситуации для разрешения в дипломном проекте

1.8 Анализ информационных и материальных потоков по выбранной проблеме

1.9 Выводы

2 Анализ структуры АСОИУ, существующей в университете

2.1 Анализ функциональной структуры существующей АСОИУ

2.2 Анализ обеспечивающей части АСОИУ

2.2.1 Анализ существующего информационного обеспечения

2.2.2 Анализ существующего технического обеспечения

2.2.3 Анализ существующего общего программного обеспечения

2.2.4 Анализ существующего математического обеспечения

2.2.5 Анализ существующего организационного и правового обеспечения

.3 Описание выявленных преимуществ и недостатков существующей АСОИУ

2.4 Разработка предложений по совершенствованию существующей АСОИУ

2.5 Выводы

3 Проектирование подсистемы учёта средств вычислительной техники

3.1 Обоснование разработки

3.2 Проектирование функциональной структуры подсистемы учёта средств вычислительной техники

3.2.1 Описание технологии работы узлов проектируемой подсистемы

3.2.2 Проектирование функционального состава разрабатываемой подсистемы

3.2.3 Постановка задач в составе каждого функционального элемента

3.3 Проектирование ИБД

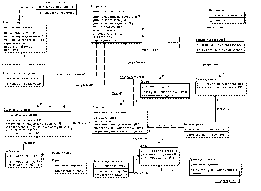
3.3.1 Изучение предметной области и построение инфологической модели

3.3.2 Выбор среды разработки (СУБД)

3.3.3 Построение датологнческой модели БД

3.3.4 Разработка запросов к БД в терминах реляционной алгебры и на языке SQL

3.3.5 Разработка системы разграничения доступа к данным

3.4 Описание применяемых средств защиты информации в БД4

3.5 Описание средств обеспечения достоверности и целостности информации

3.6 Описание базового алгоритма

3.7 Описание программного обеспечения проекта

3.8 Описание технического обеспечения проекта

3.9 Выводы

4 Рабочая документация на проект

4.1 Описание применения

4.1.1 Назначение проекта

4.1.2 Условия применения соглашение

4.2 Руководство программиста сети, администратора БД

4.3 Руководство пользователя

4.4 Описание контрольного примера

4.5 Выводы

5 Экономическая часть

5.1 Характеристика программного продукта

5.2 Расчёт трудоёмкости разработки

5.3 Расчёт оперативности принятия решений

5.4 Оценка технико-экономической эффективности по комплексному коэффициенту эффективности управления до и после автоматизации

5.5 Расчет затрат на разработку программного продукта

5.6 Единовременные расходы организации заказчика

5.7 Расчет изменения годовых эксплуатационных расходов пользователя

5.8 Оценка экономической эффективности внедрения

5.9 Вывод

6 Вопросы охраны труда и БЖД на предприятии

6.1 Общая характеристика опасных и вредных факторов

6.2 Эргономические характеристики рабочих мест

6.3 Параметры микроклимата

6.4 Электромагнитное и ионизирующее излучения

6.5 Шум и вибрация

6.6 Освещение

6.7 Выводы

Заключение

Список используемых источников

Приложение А

Приложение Б

Введение

Любое предприятия сталкивается с решением некоторого комплекса задач, например, учёт денежных средств, материалов, продукции, кадровый учёт и т.д. Для обеспечения согласованного функционирования различных подсистем на предприятиях создаются автоматизированные системы обработки информации и управления (АСОИУ) призванные решать необходимый комплекс задач. Поскольку любому предприятию необходимо вести учёт основных средств, то в автоматизированной системе всегда появляется необходимая подсистема.

Как и в любом другом предприятии в Северо-Кавказском государственном техническом университете (СевКавГТУ) комплекс задач по учёту основных средств решает бухгалтерия, используя программный продукт «1С: Бухгалтерия». Однако в университете используется не типовой учёт средств вычислительной техники (основные средства), что требует внесения кардинальных изменений в систему «1С: Бухгалтерия». Такие задачи как: закупка, распределение нового оборудования, отчётность по затраченным средствам и др. является функциональной обязанностью начальника отдела эксплуатации и обслуживания компьютерных классов (ОЭОКК). В связи с выше сказанным возникает необходимость разработки подсистемы «Учет средств вычислительной техники».

Использование данной подсистемы существенно облегчит работу начальника и сотрудников ОЭОКК, администраторов корпусов и других сотрудников университета.

Результаты работы программы полезны для управляющих структур университета, руководства в виду того, что при использовании этой системы повысится скорость обмена оперативными данными, что повысит скорость принятия решения.

1 Диагностический анализ системы управления университетом

.1 Общая характеристика университета

программный учет вычислительная техника

Северо-Кавказский государственный технический университет (СевКавГТУ) создан в 1971 году постановлениями Совета Министров СССР на базе филиала Краснодарского политехнического института в г. Ставрополе под наименованием Ставропольский политехнический институт, переименованного в Ставропольский государственный технический университет приказом Государственного комитета Российской Федерации по высшему образованию. Ввиду того, что Ставропольский технический университет являлся одним из ведущих вузов региона, единственным по своему профилю на Северном Кавказе, приказом Министерства образования Российской Федерации он переименован в Северо-Кавказский государственный технический университет.

СевКавГТУ является высшим учебным заведением, имеющим статус юридического лица, и реализующим общеобразовательные и профессиональные образовательные программы всех уровней.

СевКавГТУ является многопрофильным образовательно-научным комплексом с широко развитой инфраструктурой и современной материально-технической базой, обеспечивающим качественную подготовку специалистов по техническим и технологическим, естественнонаучным и естественно-техническим, экономико-управленческим и социально-гуманитарным специальностям для Ставропольского края, республик Северного Кавказа и других субъектов Российской Федерации.

В соответствии с лицензией Госкомвуза России от 01.04.99 года № 24Г-0280 университет имеет право на ведение образовательной деятельности в сфере высшего, дополнительного, послевузовского профессионального образования по направлениям и специальностям. Все филиалы университета имеют лицензии на право ведения образовательной деятельности.

Кроме этого СевКавГТУ не только является центром подготовки высококвалифицированных кадров для Северо-Кавказского региона, но и создает более благоприятные условия для укрепления добрососедских отношений между народами Северного Кавказа, способствуя стабилизации социально-экономической ситуации и общественного согласия в регионе.

Деятельность СевКавГТУ направлена на развитие образования, науки и культуры путем проведения фундаментальных, поисковых и прикладных научных исследований и обучения на всех уровнях высшего, после вузовского и дополнительного образования по широкому спектру естественнонаучных, гуманитарных и других направлений науки, техники и культуры.

СевКавГТУ обладает автономностью, самостоятелен в принятии решений и осуществлении действий, является юридическим лицом, имеет печать с изображением государственного герба Российской Федерации и своим наименованием, штамп, самостоятельный баланс.

Учредителем СевКавГТУ является Правительство Российской Федерации. Полномочия учредителя выполняет Федеральный (центральный) государственный орган управления высшим образованием - Министерство образования и науки Российской Федерации, в ведении которого находится университет. Отношения между учредителем и университетом определяются путем договора.

По своей организационно-правовой форме СевКавГТУ является государственным образовательным учреждением - высшим учебным заведением, находящимся в федеральном ведении.

Университет - это огромный учебно-научный комплекс. В его состав входят, помимо головного университета в Ставрополе, Невинномысский технологический институт (на правах филиала), Георгиевский технологический институт, филиалы в г. Кисловодске и г. Пятигорске, созданные приказами Госкомвуза и Минобразования России, Институт ускоренной подготовки, факультет экстернатуры, Межотраслевой региональный центр повышения квалификации и переподготовки кадров, а также свои представительства в Калмыкии, Северной Осетии, Ингушетии, Карачаево-Черкесской и Кабардино-Балкарской республиках. На базе университета работает Международная высшая школа бизнеса.

СевКавГТУ активно интегрируется в международную образовательную систему, участвует в международных образовательных проектах, имеет договоры о сотрудничестве и обмене студентами с образовательными и научными центрами США, Канады, Западной Европы, Юго-Восточной Азии и Африки. В настоящее время Северо-Кавказский государственный технический университет является единственным вузом на юге России, который задействован в реализации международных программ по обмену преподавателями и специалистами из зарубежных ВУЗов, установлению различных форм научного сотрудничества, расширению работ по оказанию образовательных услуг иностранным гражданам, принимает участие в международных ярмарках.

Северо-Кавказский государственный технический университет - единственный в крае университет, где имеется Федеральный узел глобальной компьютерной сети «RUNNet», который открывает совершенно новые перспективы в обучении.

На протяжении многих лет в университете активно ведутся фундаментальные поисковые и прикладные исследования и разработки, опытно-конструкторские работы, а также проводятся мероприятия по подготовке инновационных научно-технических проектов с последующей их реализацией.

В университете установлены именные стипендии: Ученого Совета университета, Ученого совета факультета (филиала). Стипендии назначаются решением стипендиальных комиссий факультетов, включающих представителей студенческих групп, администрации, профсоюзного комитета, деканата.

В настоящее время университет оснащен современной учебно-научной базой. К услугам студентов и аспирантов предоставлена специализированная библиотека с читальными залами.

В университете уделяется большое внимание совершенствованию организации учебного процесса в связи со стремительным развитием информационных технологий, требующих широкого использования вычислительной техники, локальных компьютерных сетей.

Университетское обучение - это подготовка специалистов широкого профиля с глубокими фундаментальными знаниями и практическими навыками.

При университете функционирует Центр дополнительного образования, осуществляющий сотрудничество со школами края на основе прямых договоров «школа-университет». В школах созданы специализированные классы, в которых преподаватели вуза ведут занятия, оказывают методическую помощь в разработке учебных планов и программ. Совместно разработанная школой и университетом программа обучения и методика совместной работы позволила систематизировать и углубить знания учащихся, а также повысить уровень методической и профессиональной работы преподавателей школ.

Для подготовки абитуриентов создана необходимая материально-техническая база: компьютерный класс, аудио-визуальные средства для изучения английского языка, наглядные пособия для изучения биологии, есть все необходимое для подготовки будущих специалистов.

СевКавГТУ является одним из ведущих научных центров в регионе. Научно-исследовательская деятельность университета ведется не только на кафедрах, но и в шести научно-исследовательских институтах, созданных на его базе. Научно-исследовательские и опытно-конструкторские работы, координируются научно-техническим центром.

Послевузовской подготовкой и переподготовкой кадров занимается Межотраслевой региональный центр повышения квалификации и профессиональной переподготовки специалистов (МРЦПК), осуществляющий переподготовку по всем лицензированным в университете специальностям в сроки от одного до семи месяцев на базе законченного высшего и среднего специального образования.

СевКавГТУ в соответствии с полученной государственной лицензией осуществляет подготовку специалистов высшей квалификации по следующим направлениям:

а) нефтегазовая промышленность;

б) инженерно-строительная промышленность;

в) машиностроение и транспорт;

г) социально-психологическое исследование;

д) юриспруденция;

е) экономика и финансы;

ж) информационные системы и технологии;

з) лингвистика и др.

Ускоренную (экстернатную) подготовку специалистов на базе имеющегося высшего, незаконченного высшего или среднего специального образования осуществляет факультет экстерната по девяти специальностям:

а) юриспруденция;

б) психология;

в) социальная работа;

г) экономика и управление на предприятиях (в машиностроении, на автотранспорте, на таможне);

д) бухгалтерский учет и аудит;

е) финансы и кредит;

ж) менеджмент;

з) промышленное и гражданское строительство;

и) государственное и муниципальное управление.

Главными задачами (основной деятельностью) СевКавГТУ как центра образования, науки и культуры являются:

а) удовлетворение потребностей личности в интеллектуальном, культурном и нравственном развитии, приобретении высшего образования и квалификации в избранной области профессиональной деятельности;

б) удовлетворение потребностей общества в квалифицированных специалистах с высшим образованием и научно-педагогических кадрах высшей квалификации;

в) организация и проведение фундаментальных, прикладных научных и поисковых исследований и иных научно-технических, опытно-конструкторских работ, в том числе по проблемам образования;

г) переподготовка и повышение квалификации преподавателей и специалистов;

д) накопление, сохранение и приумножение нравственных, культурных и научных ценностей общества;

Воспитательная и профориентационная работа осуществляется через следующие структурные подразделения:

а) центр эстетического воспитания;

б) спортклуб;

в) студенческий профком;

г) газету «Университетский вестник»;

д) деканаты факультетов.

В центре эстетического воспитания студенты могут проявить свои творческие способности в области культуры и искусства. Участники самодеятельности университета неоднократно занимали первые места в различных фестивалях самодеятельного художественного творчества.

Управление СевКавГТУ осуществляется в соответствии с законодательством Российском Федерации, Типовым положением об образовательном учреждении высшего профессионального образования (высшем учебном заведении) и Уставом СевКавГТУ на принципах единоначалия и коллегиальности. Устав принимается конференцией коллектива СевКавГТУ и утверждаются Министерством образования Российской Федерации.

Конференция коллектива университета принимает Устав СевКавГТУ, выбирает Ученый совет, избирает ректора, принимает коллективный договор, утверждает правила внутреннего распорядка.

1.2 Изучение функциональной структуры университета

Общая характеристика управленческих функций университета. Управление СевКавГТУ осуществляется в соответствии с законодательством Российском Федерации, типовым положением об образовательном учреждении высшего профессионального образования (высшем учебном заведении) и уставом СевКавГТУ на принципах единоначалия и коллегиальности.

Конференция коллектива университета принимает Устав СевКавГТУ, выбирает Ученый совет, избирает ректора, принимает коллективный договор, утверждает правила внутреннего распорядка.

Руководство университетом осуществляет выборный представительный орган - Ученый совет университета. В состав Ученого совета входят ректор, который является председателем ученого совета и проректоры. Другие члены Ученого совета избираются на конференции коллектива СевКавГТУ тайным голосованием по представлению соответствующих структурных подразделений.

Количество членов Ученого совета - до 65 человек. Квота представительства в Ученом совете определяется следующим образом:

а) по одному представителю от десяти сотрудников профессорско-преподавательского состава факультета, института или филиала университета;

б) по одному представителю от других структурных подразделений университета.

Срок полномочий Ученого совета - пять лет. Досрочные перевыборы Ученого совета проводятся по требованию не менее половины его членов.

В случае выбытия отдельных членов Ученого совета по различным основаниям производятся досрочные частичные перевыборы в порядке, установленном действующим Ученым советом.

Непосредственное управление деятельностью СевКавГТУ осуществляет ректор университета. Ректор избирается тайным голосованием на конференции коллектива большинством голосов присутствующих сроком на пять лет.

Действующий ректор отчитывается на конференции коллектива. По результатам отчета конференция может избрать его на следующий срок. Если он не наберет более 50% голосов, присутствующих на конференции делегатов, то объявляется открытый конкурс.

При открытом конкурсе на должность ректора могут быть выдвинуты высококвалифицированные работники СевКавГТУ, имеющие ученую степень доктора наук и ученое звание профессора.

Избранный ректор утверждается в должности Министерством образования и науки Российской Федерации. В случае мотивированного отказа Министерства образования и науки Российской Федерации утвердить кандидату, избранную на должность ректора, проводятся новые выборы. Ректор освобождается от занимаемой должности Министерством образования и науки Российской Федерации, если СевКавГТУ будет лишен государственной аккредитации.

Ректор университета имеет следующие полномочия:

а) руководить образовательной, научной, производственно-хозяйственной деятельностью университета в соответствии с Уставом и законодательством Российской Федерации;

б) является Председателем Ученого совета СевКавГТУ по должности;

в) назначает проректоров и руководителей филиалов СевКавГТУ, формирует состав ректората, утверждает должностные инструкции штатное расписание университета;

г) издает приказы о приеме на работу сотрудников университета, заключает с ними контракты, увольняет сотрудников в соответствии действующим законодательством Российской Федерации о труде;

д) управляет и распоряжается федеральной собственностью закрепленной за университетом на праве оперативного управления, а так же собственностью университета в соответствии с действующим законодательством Российской Федерации;

е) решает вопросы, связанные с заключением договоров, определенных обязательств и других условий, не противоречащих законодательству РФ и Уставу СевКавГТУ.

ж) представляет университет во всех отечественных и зарубежных организациях, учреждениях и предприятиях;

з) утверждает решения Ученого совета университета, филиалов факультетов по конкурсным, квалификационным и другим вопросам, если они противоречат законодательству РФ и Уставу СевКавГТУ;.

и) издает приказы и распоряжения, не противоречащие законодательству РФ и Уставу университета обязательные для всех работников и обучающихся.

Исполнение части своих полномочий ректор может передавать Совету СевКавГТУ, проректорам и другим руководящим работникам Университета.

Проректоры принимаются на работу по срочному трудовому договору (контракту), срок окончания трудового договора (контракта заключенного проректором с СевКавГТУ совпадает со сроком окончания полномочий ректора).

Должности проректоров, директоров филиалов, деканов факультетов замещаются лицами не старше 65 лет.

Проректор по учебной работе отвечает за учебную, методическую работу, проводимую в университете. В его обязанности входит:

а) организация учебной и методической работы на факультетах и кафедрах;

б) руководство работой учебной части, лабораторий, разработка и организация выполнения мероприятий по повышению качества знаний и т. д.;

в) разработка годовых и перспективных планов издания научной и учебной литературы: учебников, монографий, методической литературы и т. д.;

г) контроль за составлением и утверждением учебных планов, расписаний занятий, графика проведения экзаменов и зачетов;

д) контроль за проведением учебных и производственных практик студентов;

е) рассмотрение представлений деканатов об отчислении, переводе, восстановлении студентов, зачисления на стипендию;

ж) организация работы приемной комиссии;

з) организация работы Государственной аттестационной комиссии.

В ведении проректора по учебной работе находятся следующие подразделения:

а) учебный отдел;

б) филиалы;

в) факультеты и др.

При разработке вопросов совершенствования управления и организации научно-исследовательской деятельности исходят из единства и взаимосвязи науки, образования и производства. Этими вопросами и занимается проректор по научной работе.

Главная цель работы проректора по административно-хозяйственной части является обеспечение нормального течения учебного процесса, поддержание материальной базы университета. В непосредственном подчинении у проректора по административно-хозяйственной части находится комендант учебного корпуса. Хозяйственная часть и гараж также подчиняются проректору по АХЧ.

Руководство основным структурным подразделением университета факультетом - осуществляет декан, избираемый тайным голосованием на Ученом Совете СевКавГТУ из числа наиболее квалифицированных преподавателей университета соответствующего профиля, имеющих ученую степень или звание, на срок до пятьи лет.

Деканы факультетов руководят учебной, научной и хозяйственной деятельностью подразделений, находящихся в их ведении, осуществляют руководство учебными кафедрами, академическими группами и другими структурными подразделениями, непосредственно подчиняющимся им.

К функциям, выполняемым учебным отделом относятся:

а) контроль за ходом учебного процесса;

б) диспетчеризация;

в) контроль академической успеваемости;

г) учет движения студенческого контингента и т.д.

Руководство кафедрой - структурного подразделения, входящего в состав факультета, осуществляет заведующий кафедрой, избираемый тайным голосованием на Ученом совете университета из числа профессоров или наиболее опытных доцентов по профилю кафедры с учетом мнения членов кафедры на срок до пяти лет. Заведующие кафедрой ежегодно отчитываются о своей деятельности на заседании Ученого совета университета (филиала, факультета).

Для анализа структуры любой сложной системы целесообразно использовать методологию системного анализа, которая предполагает наличие инструмента декомпозиция - расчленение системы на подсистемы, а подсистемы, в свою очередь, на более мелкие подсистемы и так до тех пор, пока на самом нижнем уровне не появятся элементы, которые не в состоянии выполнять даже элементарные функции.

Необходимость проведения декомпозиции обусловлена тем, что зачастую, разделив систему на локальные части, легче проводить анализ структуры системы. Успех и значение этой задачи состоит не только и не столько в том, что сложное целое расчленяется на все менее сложные части, а в том, что, будучи соединенные надлежащим образом, эти части снова образуют единое целое.

Таким образом, становится возможным не только декомпозировать существующие системы, но и синтезировать новые, определив состав необходимых элементов и связей между ними, причем синтезировать оптимальным образом.

Декомпозиция выполняется по определенному правилу (принципу декомпозиции). Принципы декомпозиции:

а) функциональный;

б) объектный;

в) качественный;

г) причинно-следственный принцип.

Структура управления университетом основывается на следующих принципах: четко сформулированная цель, простота структуры, эффективная связь, обеспечивающая четкую передачу информации между структурными подразделениями, минимум звеньев управления и аппарата управления, распределение ответственности, делегирование полномочий.

В составе университета целесообразно выделить три подсистемы: производственную, обеспечивающую и организационно-управленческую.

К производственной подсистеме относятся учебные подразделения, основной функцией которых является: подготовка специалистов с высшим образованием, подготовка научных кадров, повышение квалификации специалистов, проведение научно-исследовательских работ.

Обеспечивающая подсистема включает в себя подразделения, в функции которых входит обеспечение нормального хода процесса функционирования ВУЗа в целом и отдельных подразделений в частности, а именно, подсистемы занимающиеся вопросами организации научно-методического, материально-технического, финансового, информационного обеспечения, обеспечения кадрами и прочих видов обеспечения.

Для анализа организационно-функциональной структуры СевКавГТУ, осуществим декомпозицию по функциональному признаку. Результатом декомпозиции является структурная иерархическая схема университета, изображенная на рисунке 1.1.

1.2.1 Построение функциональной схемы университета

Теория и практика управления сложными производственными системами показывают целесообразность декомпозиции общей системы управления на подсистемы. Одним из основополагающих принципов деления на подсистемы и их элементы является функциональный, то есть расчленение процесса управления между конкретными службами в соответствии с функциями управления.

Рисунок 1.1 - Структура СевКавГТУ по функциональному принципу
1.2.2 Построение таблицы функциональных областей управления

Если выделять на исследуемом университете различного вида ресурсы (финансовые, материальные, трудовые), процессы, обслуживающие производство, службы, обеспечивающие основное производство, то можно рассматривать управление всеми этими элементами как отдельные функции управления. Часть системы, выделенная по признаку общности функций управления, есть функциональная подсистема. На основе иерархической структуры СевКавГТУ изучаем функциональные области и процессы в них протекающие. В таблице 1.1 представлены функциональные области Северо-Кавказского Государственного Технического Университета выделенные по вышеуказанным принципам, и процессы в них протекающие.

Таблица 1.1 − Функциональные области и процессы в них протекающие

Функциональные области управления

Процессы, протекающие в функциональных областях

1

2

1. Управление учебным процессом

1.1. Изучение нормативно-технической документации. 1.2. Обеспечение требуемого качества обучения. 1.3. Согласование нормативной документации с требованиями положений Министерства образования Российской Федерации. 1.4. Осуществление учебного процесса.

2. Управление планированием

2.1. Прогнозирование спроса выпускаемых специалистов. 2.2. Планирование новых специальностей и специализаций. 2.3. Определение режима работы университета. 2.4. Составление схемы размещения рабочей силы. 2.5. Корректировка планов.

3. Управление бухгалтерским учетом

3.1. Оформление различного рода денежной документации. 3.2. Составление отчетов в налоговую инспекцию. 3.3. Формирование различных форм по различным видам бух. деятельности. 3.4. Начисление заработной платы и стипендий. 3.5. Учет основных средств.

4. Управление выпуском студентов

4.1. Изучение рынка труда. 4.2. Планирование выпуска. 4.3.Учет выпускников. 4.4. Предоставление (поиск) рабочего места.

5. Управление информационным обеспечением

5.1. Сбор и обработка информации. 5.2. Выдача справок и сводок руководству. 5.3. Применение новых информационных технологий.

6.Управление финансами

6.1.Финансовое планирование. 6.2. Анализ выполнения финансового плана. 6.3. Оформление кредитов в банке. 6.4. Выплата по кредитам. 6.5. Оформление займов и ссуд. 6.6. Оформление оплаты за обучение.

7.Управление функционированием

7.1.Управление учебным процессом и обеспечением. 7.2.Организация учебного процесса и обеспечения. 7.3.Применение управленческих решений в различных ситуациях. 7.4. Разработка стратегии развития.


1.3 Изучение организационно-управленческой структуры университета

Под организационной структурой управления понимается состав, взаимосвязь и соподчиненность совокупности организационных единиц, выполняющих различные функции по управлению организацией. Такая структура формируется исходя из состава, содержания и трудоемкости выполнения общих и специальных функций управления. Организационно-управленческая структура СевКавГТУ имеет пирамидальное строение.

Имеется три уровня управления: верхний (высший), средний и оперативный (низший). Верхнему уровню управления соответствует организационно управленческая подсистема. Средний уровень управленческой структуры обеспечивает функции входящие в обеспечивающую подсистему, и обеспечивают функцию производственной подсистемы. Организационно-управленческая структура СевКавГТУ изображена на рисунке 1.2.

К высшему уровню управления университетом относятся: ректор университета, проректоры университета: проректор по учебной работе, проректор по науке, информатизации и инновационной деятельности, проректор по ремонту и капитальному строительству, проректор по экономике, финансам и коммерческой деятельности, проректор по воспитательной работе, проректор по международному сотрудничеству, проректор по заочному, дистанционному, ускоренному обучению. На высшем уровне, в основном, выполняются функции прогнозирования и стратегического планирования и взаимодействие с внешней средой. Временная перспектива от одного до пяти лет. Уровень сложности достаточно высок. Результатом деятельности на этом уровне являются стратегия и планы.

К среднему уровню управлению относятся в основном обеспечивающие подсистемы: бухгалтерия, отдел кадров, учебно-методическое управление, научно-технический центр и т.д.

К оперативному уровню принадлежат отделы производственной сферы: кафедры, институт ускоренной подготовки, лицей, отдел эксплуатации и обслуживания компьютерных классов.

Рисунок 1.2 - Организационно-управленческая структура СевКавГТУ

1.4 Построение и анализ организационно-функциональной модели университета. Разработка рекомендаций по оптимизации структуры управления

Организационно-функциональная структура - это распределение функций, составляющих функциональную структуру по организационной структуре. На основании таблицы функциональных областей управления (таблица 1.1), строится организационно-функциональная модель. Организационная модель университета представляется в виде матрицы (таблица 1.2), в которой строки - это отделы, а столбцы - номера процессов. В этой таблице отделы, несущие ответственность за процесс отмечаются знаком «X», отделы, которые принимают косвенное участие в процессе - знаком «/», отделы, несущие основную ответственность за выполнением процесса - «\». Сущность состоит в том, чтобы определить исполнителей и ответственных в процессах, происходящих в функциональных областях управления.

В процессе анализа структуры выделились следующие достоинства:

четкая система взаимных связей функций и подразделений;

четкая система единоначалия - один руководитель сосредотачивает в своих руках руководство всей совокупностью процессов, имеющих общую цель;

ясно выраженная ответственность;

быстрая реакция исполнительных подразделений на прямые указания вышестоящих.

Так же по данной организационно-функциональной модели можно сделать выводы об эффективности выполнения, как самих процессов, так и об эффективности функционирования отдельных отделов и организации в целом. Из анализа таблицы следуют выводы: все элементы структуры загружены оптимально, в каждом из процессов принимает участие необходимое количество отделов, т.е. структура оптимальна и никаких изменений не требуется.

Таблица 1.2 - Организационно-функциональная модель СевКавГТУ

Функциональная область управления

Управление учебным процессом

Управление планированием

Управление бух. учетом

Управление выпуском студентов

Управлением информационным обеспечением

Управление финансами

Управление функционированием


1,1

1,2

1,3

1,4

2,1

2,2

2,3

2,4

2,5

3,1

3,2

3,3

3,4

3,5

4,1

4,2

4,3

4,4

5,1

5,2

5,3

6,1

6,2

6,3

6,4

6,5

6,6

7,1

7,2

7,3

7,4

Ректор СевКавГТУ
















\






/

/





X

/

X

X

Первый проректор





/

/

\









/

/





/

/





\

X

\

/

Отдел подготовки кадров высшей квалификации

/

X

/

X











/

X

\

\














Отдел организации научно -исследовательской работы

\

/

\

X















X

\

/











УМУ



















\

\

\











ЦНИТ



















X

/

X











ИУП

\

X

/

/











\

\

X

\














Научные лаборатории




















\












Планово -экономическая служба





\

\

X

/


\

\

/

/

/








X

X

\

\

/

/

Бухгалтерия





\

\

X

/


X

X

\

X

X








/

/

X

X

X

X





1.5 Анализ целей университета и построение дерева целей

Под целью понимается информационный образ желаемого состояния или результата деятельности.

Определение целей системы является важным этапом в процессе формирования и принятия решений.

Чем точнее сформулированы и определены цели системы, тем легче выбрать средства их достижения.

Методологической основой выявления целей является системный анализ. Как правило, цели задаются в виде общих целевых установок для системы в целом и поэтому нуждаются в детализации и конкретизации по мере продвижения вниз по уровням системы организационного управления. Следовательно, возникает необходимость в декомпозиции сложных целей. Такую возможность создают методики построения дерева целей, развиваемые на основе системного подхода. Главная трудность формирования целей связана с тем, что цели являются как бы антиподом проблем.

Разделение целей по понижающимся уровням называется деревом целей. Для построения дерева целей используется качественное, словесное описание целей.

Дерево строится поэтапно, сверху вниз, уровень за уровнем таким образом, чтобы мероприятия, проводимые для решения задач нижеследующего уровня, обеспечивали достижение целей вышестоящего.

Анализ целей необходим для построения дерева целей и выявления проблемных ситуаций. Изначально формулируется главная цель исследуемой системы − максимальное удовлетворение потребности общества в высококвалифицированных специалистах с высшим образованием. После чего на основе главной этой цели выявляются подцели первого уровня. Результат оформляется в виде таблицы 1.3

Таблица 1.3 − Основные цели функционирования университета

Подцель

Формулировка Подцели

Средства достижения

Критерий эффективности

1

2

3

4

Ц0

Максимальное удовлетворение потребности общества в квалифицированных специалистах с высшим образованием

Обучение высоко подготовленных специалистов.

Увеличение количества выпускников

Ц1

Улучшение качества образования

Ц11 - совершенствование учебно-технологической базы; Ц12 - совершенствование научно-методической базы; Ц13 - совершенствование программ обучения; Ц14 - качественный подбор профессорско-преподавательского состава; Ц15 - проведение работ по повышению квалификации специалистов.

Повышение уровня подготовки специалистов

Ц2

Выполнения научно-исследовательских работ.

Ц21 - привлечение студентов и сотрудников университета к научно-исследовательским работам; Ц22 - стимулирование проведения НИР; Ц23 - обеспечение специальным лабораторным оборудованием; Ц24 - финансирование НИР; Ц25 - сотрудничество с НИИ, КБ.

Повышение экономической эффективности от внедрения НИР

Ц3

 Эффективная организация деятельности университета.

Ц31 - обеспечение университета необходимыми ресурсами Ц32 - совершенствование структуры управления университетом

Увеличение прибыли университета

Ц4

Развитие социальной инфраструктуры университета.

Ц41 - развитие жилищно-коммунального хозяйства; Ц42 - рациональная организация труда и отдыха; Ц43 - повышение благосостояния коллектива.

Снижение текучести кадров

Ввиду сложности целей, стоящих перед университетом, возникает необходимость в их декомпозиции. Такую возможность создают методики построения дерева целей. Сущность метода дерева целей наиболее ярко проявляется посредством одного из этапов его применения - логического разделения совокупности целей. По существу это означает расчленение целей системы более высокого порядка на цели системы более низкого порядка, причем в результате такого расчленения получают дерево целей, которое показывает связь между целями разных порядков.

Необходимо отметить несколько основных правил, которые могут быть использованы при построении дерева целей:

а) общая цель, находящаяся в вершине графа, должна содержать описание конечного результата;

б) при развертывании общей цели в иерархическую структуру целей исходят из того, что реализация подцелей каждого последующего уровня является необходимым и достаточным условием достижения цели предыдущего уровня;

в) подцели каждого уровня должны быть независимы друг от друга и не выводимыми друг из друга;

г) количество уровней декомпозиции зависит от масштабов и сложности поставленных целей;

д) ни одна цель уровней иерархии, кроме последней, не достигается непосредственно, а лишь при достижении подцелей, на которые она разлагается;

е) средства достижения целей или критерии эффективности системы могут быть целями ее подсистем;

ж) для каждой системы цели могут быть внешними и внутренними;

з) цели нижних уровней дерева целей являются средствами достижения целей высших уровней.

На основании данных таблицы построим дерево целей рисунок 1.3.

1.6 Анализ проблемных ситуаций, существующих в университете

Выявление и формулировка проблемных ситуаций является одним из наиболее сложных и ответственных этапов процесса принятия решений. Действительно, решение принимается для ликвидации проблемной ситуации.

Рисунок 1.3 - Дерево целей СевКавГТУ

Проблемная ситуация возникает всякий раз, когда имеет место расхождение между желаемым и реальным состоянием системы (процесса, объекта).

Управленческие проблемы редко проявляются каждая в отдельности. Как правило, это взаимосвязанное множество проблем, затрагивающих различные сферы человеческой деятельности. Они редко встречаются в готовом, сформулированном виде. Чаще всего есть ненормальное функционирование системы того или иного уровня или, вернее, группу проблем еще нужно вычленить, сформулировать. И это далеко не простая задача, так как зачастую неизвестен полный набор существенных переменных, характер связей между ними. Кроме того, многие из них плохо измеримы или вовсе не могут быть количественно измерены.

При проведении анализа проблемной ситуации необходимо, прежде всего, четко сформулировать сущность проблемы и описать ситуацию, в которой она имеет место. При этом содержание деятельности при выявлении проблемной ситуации включает:

а) установление содержания проблемы;

б) определение новизны проблемной ситуации;

в) определение степени взаимосвязи с другими проблемами;

г) определение полноты и достоверности информации о проблемной ситуации;

д) определение возможности решения проблемы.

Формулировка проблемы является наиболее важной ступенью в решениях самой проблемы. Проблема, правильно сформулированная, может считаться наполовину решенной. Неверно же сформулированная проблема может привести к возникновению новых проблем при попытке ее разрешения.

Нередки случаи, когда различные лица, решающие одну и ту же проблему, могут выбрать из априорных сведений различный набор переменных и факторов, даже тогда, когда они обладают совершенно одинаковой априорной информацией.

В реальных условиях, университет имеет множество проблем. Крайне важно выявить и сформулировать первостепенные, основные проблемы, устранение которых автоматически вызовет устранение множества второстепенных проблем, являющихся производными.

В результате анализа деятельности исследуемого университета были выделены проблемные ситуации и указаны возможные мероприятия по их разрешению, что отражено в таблице 1.4.

Если проблема глобальна, то она первична и порождает главную цель системы. Если система находится в стабильном состоянии, то цели, стоящие перед системой, порождают проблемные ситуации.

Таблица 1.4 − Проблемные ситуации и способы их решения

Проблемные ситуации

Способы их решения

1

2

Недостаточное финансирование

Получение кредитов


Организация внебюджетных групп

Невысокое качество подготовки студентов

Автоматизация процесса получения информации


Применение новейших информационных технологий


Организация более четкого взаимодействия между подразделениями


Повышение квалификации работников и привлечение более опытных специалистов

Неудовлетворительное состояние автоматизированной системы управления

Автоматизация процесса функционирования


Применение новейших технологий


Повышение квалификации специалистов


Разработка подсистемы по учёту вычислительных средств

Отсутствие необходимых методических разработок

Применение новейших информационных технологий


Привлечение к разработке методических указаний студентов


Обеспечение необходимой документацией и техническими средствами.

Текучесть кадров

Повышение оплаты труда


Премирование


Обеспечение ритмичности работы


1.7 Выбор проблемной ситуации для разрешения в дипломном проекте

Проведя анализ проблемных ситуаций, а так же оглядываясь на дерево целей, следует отметить, что для достижения основной задачи университета (Максимальное удовлетворение потребности общества в квалифицированных специалистах с высшим образованием) требуется применение новейших технологий и средств вычислительной техники. Для этого требуется чёткая организация процесса закупки, распределения, своевременного ремонта и замены списанного оборудования.

В связи с этим в качестве темы дипломного проекта выбрана задача разработки подсистемы «Учёт средств вычислительной техники», которая позволит сократить время выдачи оборудования, принятия решения о закупках, отправки на ремонт и др. Всё это достигается путём создания различных АРМ: начальника отдела, администратора корпуса, оператора, материально ответственного и т.д. Так же автоматизированная синхронизация с бухгалтерией позволит отражать актуальность данных и сократит время отслеживания перемещений техники с одного материально ответственного на другого.

1.8 Анализ информационных и материальных потоков по выбранной проблеме

Информационные связи реализуются через документы различных видов: поступающих на предприятие, исходящих из предприятия и циркулирующих на предприятии.

Документирование управленческой деятельности заключается в фиксации на бумаге или в других носителях по установленным правилам управленческих действий, т.е. создание управленческих документов. При подготовке документов с помощью средств вычислительной техники обеспечивается оперативное и качественное их использование, а также обработка и поиск. Документ имеет юридическую силу при наличии реквизитов, обязательств для данного документа (наименование организации - автора документа, название вида (унифицированной формы документа), дата, индекс, заголовок к тексту, текст, визы, подпись). В процессе подготовки и оформления состав реквизитов может быть дополнен другими реквизитами, если того требует название документа, его обработка и т.д.

Для изучения информационных и материальных потоков по выбранной проблеме был проведён анализ должностных обязанностей, а так же операций выполняемых в процессе учёта средств вычислительной техники. В ходе анализа была составлена таблица 1.5, в которой отражены основные документы участвующие в процесс учёта.

На рисунке 1.4 представлена наглядная схема информационных и материальных потоков, где стрелки, обрамлённые прерывистой линией, обозначают движение информационных потоков, остальные отражают движение материальных средств.

Рисунок 1.4 - Схема информационных и материальных потоков

Таблица 1.5 - Перечень используемых документов

Наименование документа

Кем готовится

Кем используется

Периодичность

Количество экземпляров

1

2

3

4

5

Служебная записка

Подразделением университета

Руководством, Образовательно-Информационным центром

По необходимости

1

Сводная заявка

Образовательно-Информационным центром

Фирмой поставщиком оборудования

Раз в месяц

1

Накладная

Образовательно-Информационным центром

Образовательно-Информационным центром

По необходимости

1

Акт передачи

Образовательно-Информационным центром, подразделением университета

Материальным отделом

По необходимости

3

Счет-фактура

Фирмой поставщиком оборудования

Образовательно-Информационным центром, материальным отделом

При закупке

2

.9 Выводы

В результате преддипломного обследования Северо-Кавказского государственного технического университета была дана общая характеристика университета. В результате, которого были представлены масштабы предприятия и положение СевКавГТУ на микроуровне. Представлена организационно-управленческая структура, а так же иерархическая структура по функциональному принципу.

Определены цели и проблемы СевКавГТУ. В качестве дипломного проектирования выбрана задача автоматизации процесса учета средств вычислительной техники в университете.

Целью разрабатываемой подсистемы является увеличения скорости обработки информации относящейся к материальным средствам, повышению оперативности предоставления отчётов и принятия решений.

В ходе анализа информационным и материальных потоков по выбранной проблеме выявлены основные документы участвующие в процессе, а так же определены движения материальных средств.

2 Анализ структуры АСОИУ, существующей в университете

.1 Анализ функциональной структуры существующей АСОИУ

СевКавГТУ включает в себя огромное количество функциональных узлов, АРМ, подсистем, автоматизированных подсистем. И речь идет не только о функциональных узлах задействованных в непосредственном процессе управления предприятием, но и о функциональных узлах и автоматизированных подсистемах задействованных в процессе обучения студентов и переподготовки специалистов, в какой то конкретно заданной области.

В связи с этим, целесообразно разделить описание функциональной структуры существующей АСОИУ СевКавГТУ на две части. В первой из них, будет описана функциональная структура управления предприятием, а во второй, функциональная структура АСОИУ задействованная в процессе обучения студентов и так же задействованная в процессе переподготовки специалистов и курсов повышения квалификации.

Для начала, целесообразно было бы отметить тот факт, что СевКавГТУ располагается в нескольких корпусах, и в каждом корпусе ведется подготовка студентов по определенным направлениям. Разделение между корпусами обусловлено большим количеством студентов, здание одного корпуса не может физически вместить в себя всех студентов, и расположение кафедр сделано так, чтобы сосредоточить их на наиболее выгодном расстоянии друг от друга и сгруппировать их. Долее перечислены корпуса СевКавГТУ:

а) «Главный» корпус - основной корпус СевКавГТУ, вмещает в себя самое большое количество кафедр, а так же функционально-управленческие подразделения управления СевКавГТУ. В главном корпусе располагаются сервера для информационной сети.

б)  «Строительный» корпус;

в)  Корпус «Коминтерна»;

г)  Корпус «Нептун»;

д)  Корпус «М», Корпус «О» (Общежития СевКавГТУ).

Функциональная структура существующих АСОИУ предназначенных для управления СевКавГТУ представлена в таблице 2.1. Функциональная структура существующих АСОИУ предназначенных для обучения студентов и подготовки и переподготовки специалистов СевКавГТУ представлена в таблице 2.2.

Таблица 2.1 - Функциональная структура существующих АСОИУ предназначенных для управления СевКавГТУ

Узел автоматизации

Наименование программного продукта

Основные функциональные возможности продукта

1

2

3

Бухгалтерия

1С Бухгалтерия;

Ведение бухгалтерского учета

Отдел кадров

АСУ «Кадры»

Хранит в себе информацию по сотрудникам СевКавГТУ

Склад

1С Склад

Хранит полный перечень находящихся на складе материалов

Проходная

Система мониторинга электронных пропусков

Ведение отчетов по проходам

Плановый отдел

АСУ «Календарный план»

Помогает при составлении календарных планов

Юридический отдел

Консультант +

Законодательная база РФ

Канцелярия

АСУ «Документооборот»

Хранит электронные версии документов СевКавГТУ

Отдел по связям с общественностью

АСУ «Справочник предприятий»

Электронные базы и каталоги предприятий и организаций

Таблица 2.2 - Функциональная структура существующих АСОИУ предназначенных для обучения студентов и подготовки и переподготовки специалистов СевКавГТУ

Узел автоматизации

Наименование программного продукта

Основные функциональные возможности продукта

1

2

3

Центр новых

Система дистанционного

Позволяет проводить

информационных

обучения студентов

семинары и тесты через

технологий

заочной формы обучения

интернет дистанционно.

Центр новых

Электронный учебник

Создан для

информационных


самостоятельного обучения

технологий


студентов очной и заочной формы обучения

Центр новых

Система тестирования

Промежуточное

информационных

студентов очной формы

тестирование студентов для

технологий

обучения

получения доступа к сессии

Библиотека

Электронная библиотека и

Быстрый поиск


электронный каталог книг

необходимого методического материала для студентов всех форм обучения

Компьютерный класс

САПР AutoCAD,

Предназначен для

С-102а

Компас V8+

проведения занятий по повышению квалификации специалистов

Компьютерный класс

1С «Бухгалтерия»

Предназначен для

Г-330

1С «Предприятие»

проведения занятий по


1С «Склад»

повышению квалификации специалистов

Компьютерный класс

Adobe Photoshop CS2,

Предназначен для

М-311

Adobe ImageReady CS2

проведения занятий по повышению квалификации специалистов

Компьютерный класс

Язык программирования

Предназначен для

Г-314

Borland Delphi 7 Enterprise

проведения занятий среди


edition

студентов всех форм обучения

Компьютерный класс

Corel Draw 10

Предназначен для

М-311


проведения занятий среди студентов всех форм обучения

Компьютерный класс

Microsoft Visual Studio

Предназначен для

Г-314

2005

проведения занятий среди студентов всех форм обучения

Компьютерный класс

National Instruments

Предназначен для

Г-528


проведения занятий по повышению квалификации специалистов

.2 Анализ обеспечивающей части АСОИУ

.2.1 Анализ существующего информационного обеспечения

Вся информация, необходимая для обучения студентов СевКавГТУ хранится в БД «Деканат», а так же на кафедрах в виде учебных материалов. БД «Деканат», представляет собой распределенную базу данных, где данными являются информация о студентах. Это фамилия, имя, отчество, название группы, номер, договора, адреса и телефоны, и прочая информация, необходимая для функционирования полноценной учебной программы. БД «Деканат» используют для составления программы обучения, для составления расписания по группам, для подготовки учебного материала, На рисунке 2.1 приведена схема распределения потока информации касательно учебного процесса и составление учебных планов, например, таких как расписание по группам.

Анализ структуры потока информации из деканатов в Центр новых информационных технологий (ЦНИТ), (рис. 2.1) говорит о том, что основной поток информации приходиться на узел Деканаты - Диспетчерская, именно на диспетчерскую налагается большая ответственность при составлении расписания для студентов. Это одна из важнейших проблем, так как составление расписания делается вручную, и возможно, следующим этапом автоматизации, будет проектирование и внедрение подсистемы составления учебного расписания для групп и преподавателей. ЦНИТ же, напротив, использует уже обработанную и представленную для них информацию из диспетчерской и деканатов.

Рисунок 2.1 - Поток информации из БД «Деканат» для составления учебных планов и расписания СевКавГТУ

И их главной задачей, при этом, является грамотное представление информации на электронных ресурсах СевКавГТУ, таких как электронное расписание и электронный учебник. Кафедры так же предоставляют уже обработанную информацию для ее дальнейшего размещения в электронном учебнике для студентов.

Помимо системы «Деканат» в СевКавГТУ используются и другие базы данные (БД), обеспечивающие работу бухгалтерии и отдела кадров. Так, в бухгалтерии - это информационная подсистема «1С Бухгалтерия», в отделе кадров - БД «Кадры», содержащая данные всех сотрудниках СевКавГТУ в электронном виде. Для обеспечивающей системы «Кадры» очень важным является наличие немашинных документов, бумажных формуляров и бланков, используемых для внесения данных в БД «Кадры».

Вся остальная информация, хранится либо в бумажном виде, либо в виде подготовленных файлов и не представляет собой базу данных, что тоже является одной из проблем связанных с автоматизацией производства.

2.2.2 Анализ существующего технического обеспечения

Для СевКавГТУ характерно наличие большого количества персональных компьютеров, связанных между собой единым сетевым пространством. Основные технические характеристики персональных компьютеров СевКавГТУ представлены в таблице 2.3. В таблице 2.3 даны характеристики персональных компьютеров задействованных как в процессе обучения, так и в процессе управления СевКавГТУ, это базовые характеристики, такие ЭВМ внедрялись в СевКавГТУ в 2006-2007 гг.

Таблица 2.3 - Основные (базовые) характеристики ЭВМ СевКавГТУ

Вид

Характеристика

1

2

Монитор

17" Philips 170N

Материнская плата

на базе чипсета Intel

HDD

100-120Gb

Видеокарта

Встроенная, на 128Mb

Звуковая карта

Встроенная

Адаптер Ethernet

Realtek LAN Adapter

Клавиатура и мышь

A4Tech

ОЗУ

256Mb

Процессоры

На базе Intel Pentium P4 (3000GHz)


В таблице 2.3 представлены основные характеристики ЭВМ, разумеется, в СевКавГТУ остались еще устаревшие компьютеры, но их постепенно заменяют на более современные, чьи характеристики совпадают или даже превосходят характеристики данные в таблице.

Помимо компьютеров, имеющих характеристики представленные в таблице 2.3, в СевКавГТУ имеется техническое обеспечение с характеристиками:

1 Процессоры: Intel Celeron(R) 1.5, Intel Celeron(R) 2.5, Intel Celeron(R) 2.62, AMD Athlon 1600+, AMD Athlon 2000+, AMD Athlon 2500+ (Barton), Intel Pentium(R) MMX, Intel Pentium(R) 2, Intel Pentium(R) 3;

2 Мониторы: Samsung SyncMaster 15", Rolsen C708flat 17", Samsung 170NS 17"hLG 17";

-        Видеокарты: встроенные в материнскую плату а так же NVIDIA GeForce МХ440, NVIDIA GeForce F5200, NVIDIA GeForce 7200, NVIDIA GeForce 7600, Radeon X550/X650;

-ОЗУ: от 128 Мб, до 1 Гб;

ПЗУ: от 20Gb до 160Gb.

В СевКавГТУ используется оргтехника следующих производителей:

3 Принтеры: Canon, Epson, Xerox, HP;

4 Сканеры: Epson, HP, Mustek;

5 Копировальные аппараты: Xerox;

6 Плоттеры: HP.

Сетевое и коммуникационное оборудование фирмы Cisco, сетевые платы на ПК - Realtek.

Характеристики серверов выглядят следующим образом: IBM xSeries 336 (Dual Xeon MP 3GHz, 2GB RAM, 2x73GB SCSI HDD), работающего под управлением OS Linux.

Корпоративная информационная сеть СевКавГТУ, зарождавшаяся из разрозненных локальных вычислительных сетей, в настоящее время объединяет все компьютерные классы, деканаты, кафедры, научно-исследовательские лаборатории, вспомогательные подразделения и службы, расположенные в территориально разобщенных учебных корпусах головного вуза в г. Ставрополе и его филиалах на территории Ставропольского края.

Основу корпоративной информационной сети университета в г. Ставрополе составляют волоконно-оптические линии связи, обеспечивающие передачу данных на скорости 1 Гбит/с, и современное телекоммуникационное, сетевое и серверное оборудование.

Все студенты и сотрудники имеют возможность бесплатно воспользоваться ресурсами сети интернет в любом из его учебных корпусов и филиалов. В университете (включая филиалы) функционирует 41 компьютерный класс, из них 4 специализированных и 5 классов, специально выделенных для доступа к ресурсам сети Интернет. При этом, в головном вузе в г. Ставрополе расположено 25 компьютерных класов. Перечень компьютерных классов представлен в таблице 2.4.

Таблица 2.4 - Перечень компьютерных классов СевКавГТУ

Корпус

Класс

Примечание

1

2

3

Главный корпус

Г-331

интернет-класс

Главный корпус

Г-302

компьютерный класс

Главный корпус

Г-307

компьютерный класс

Главный корпус

Г-314

Главный корпус

Г-317

компьютерный класс

Главный корпус

Г-320

компьютерный класс

Главный корпус

Г-326

компьютерный класс

Главный корпус

Г-330

компьютерный класс

Главный корпус

Г-429

компьютерный класс

Главный корпус

Г-523

компьютерный класс

Главный корпус

Г-528

специализированная под учебный технологий "National Instruments" центр

Корпус "Нептун"

Н-704

интернет-класс

Корпус "Нептун"

Н-1103

компьютерный класс

Корпус "Коминтерна"

К-223

интернет-класс

Корпус "Коминтерна"

К-212

компьютерный класс

Корпус "Коминтерна"

К-215

компьютерный класс

Корпус "Строительный"

С-207

интернет-класс

Корпус "Строительный"

С 102а

специализированная под САПР

Корпус "Строительный"

С-305

компьютерный класс

Корпус "Строительный"

С-310

компьютерный класс

Корпус "Строительный"

С-401

компьютерный класс

Общежитие №2

412

Лицей, интернет-класс

Общежитие №2

М-311

мультимедийный класс

Общежитие №2

М-309

лингафонный класс

Общежитие №2

М-314

лингафонный класс


Рисунок 2.2 - Информационная сеть СевКавГТУ

Эксплуатация информационной сети СевКавГТУ, включая ее администрирование, техническое обслуживание сетевого и телекоммуникационного оборудования, установку и настройку специализированного программного обеспечения и организацию подключений пользователей, осуществляется силами сотрудников образовательно-информационного центра (ОИЦ) СевКавГТУ, в состав которого входит федеральный узел сети RUNNet.

Информационная сеть СевКавГТУ представлена на рисунке 2.2.

2.2.3 Анализ существующего общего программного обеспечения

К общему программному обеспечению СевКавГТУ относятся операционные системы (ОС) и комплекты офисных программ. Есть версии ОС и офисных программ как коммерческие, так и свободно-распространяемые. Использование коммерческих и свободно-распространяемых версий ОС и ПО обусловлены требованиями к подготовке учебного процесса или требованиями к управлению СевКавГТУ.

Ниже приведены ОС используемые в СевКавГТУ:

1 Microsoft Windows 2000 SP4;

2 Microsoft Windows XP SP2 Professional;

3 Microsoft Windows XP SP2 Home Edition;

4 Microsoft Windows Server 2000 SP4;

5 Microsoft Windows Server 2003 SP4;

6 Linux SuSE 10.1 (свободно-распространяемая) - используется на центральном сервере СевКавГТУ;

7 FreeBSD 5.4.1 (свободно-распространяемая) - Используется на файл-сервере СевКавГТУ.

Перечень офисных программ, используемых в учебном процессе и в процессе управления СевКавГТУ:

8 Microsoft Office 2003 SP2;

9 Microsoft Office XP;

10Open Office 2.1 (свободно-распространяемая);

11Open Office 2.2 (свободно-распространяемая).

Офисное ПО предназначено для выполнения базовых функций, связанных с документооборотом и необходимых в процессе обучения студентов. Офисное ПО установлено на всех рабочих станциях СевКавГТУ. Так же на каждой рабочий станции установлена версия ОС Microsoft Windows 2000 или Microsoft Windows XP.

Кроме офисного ПО на многих компьютерах СевКавГТУ дополнительно установлены следующие программные продукты:

12Браузер Opera 9.23, для просмотра интернет-сайтов;

13The Bat! - почтовый клиент;

14WinRAR, WinZIP - для работы с архивами;

15TotalCommander, Windows commander - файл-менеджеры;

16Adobe Acrobat - просмотр документов в формате PDF;

NeroBurnig ROM, Small CD Writer - для работы с DVD и CD дисками.

2.2.4 Анализ существующего математического обеспечения

В таблице 2.5 приведены основные математические комплексы, используемые для решения задач управления СевКавГТУ. Для каждого комплекса установлена версия, перечень выполняемых с ее помощью задач и ее функции.

Математическое обеспечение - это модели и методы, с помощью которых решаются задачи функциональной части. Математическое обеспечение реализуется при разработке программного обеспечения.

Математические методы делятся на:

17Методы вычислительной математики;

18Методы математической статистики;

19Методы линейного программирования;

20Метода сетевого планирования;

21Метода теории массового обслуживания;

22Методы и модели имитационного моделирования.

Таблица 2.5 - Существующее математическое обеспечение СевКавГТУ

Название

Выполняемая задача

1

2

Net Cracker Professional

Сетевое планирование

MathCAD

Математические вычисления

Math Lab

Математические вычисления

2.2.5 Анализ существующего организационного и правового обеспечения

Структура отдела, занимающегося установкой, настройкой, отладкой и обслуживанием всех подсистем АСОИУ, а так же установкой, настройкой информационной сети СевКавГТУ представлена на рисунке 2.3

Все решения, принимаются на уровне Проректора по информационным технологиям и телекоммуникациям и Ректора СевКавГТУ. Вся трудовая деятельность сотрудников отдела эксплуатации компьютерных классов (ОЭОКК) соответствует Трудовому кодексу Российской Федерации.

В таблице 2.6 представлены характеристики работ, выполняемые каждым специалистом ОЭОКК.

Таблица 2.6 - Характеристики работ, выполняемые каждым специалистом ОЭОКК ОИЦ СевКавГТУ

Должность специалиста

Характеристика выполняемых работ

1

2

Проректор по информационным технологиям

Организационная работа

Главный инженер

1. Проектирование, монтаж и настройка информационной сети; 2. Руководитель администраторов корпусов; 3. Обеспечивает работоспособность сетевого оборудования и сети на центральном уровне; 4. Обеспечивает работоспособность ОС и ПО, закупка и продление лицензий на ОС и ПО.

Начальник ОЭОКК ОИЦ

1. Руководитель администраторов компьютерных классов; 2. Организаторские работы по функционированию компьютерных классов; 3. Руководитель монтажных работ ЛВС на уровне компьютерных классов.

Администратор корпусов

Обеспечивают работу вычислительной информационной сети на уровне корпуса

Администратор компьютерного класса

1. Обеспечивают работу информационной сети на уровне класса; 2. Обеспечивают работоспособность ЭВМ и периферийного оборудования в классах; 3. Обеспечивают работоспособность ОС и ПО на уровне класса; 4. Монтажные работы ЛВС.

Техник компьютерного класса

1. Помощь администратору класса; 2. Монтажные работы ЛВС.

2.3 Описание выявленных преимуществ и недостатков существующей АСОИУ

Что касается организации учебного процесса СевКавГТУ, то оно не отличается от организации учебного процесса в ВУЗах подобного рода. Принцип разделения студентов на группы, принцип организации учебных занятий и принцип организации служебного времени преподавателей идентичен аналогам СевКавГТУ.

Аналогично обстоит дело и с организацией управления СевКавГТУ. Отделы, занимающиеся управлением и организацией, информационно самодостаточны и, в ходе выполнения своей функциональной деятельности, используют АСОИУ предназначенные именно для их целей. Например, бухгалтерия использует «1С Бухгалтерию» и выполняет весь спектр своих задач, так же можно сказать и об Отделе кадров, Канцелярии и т.д.

Проблемным звеном является документооборот между отделами и внутри самих отделов, не имеющих собственные АСОИУ, например, отдел обслуживания и эксплуатации компьютерных классов (ОЭОКК). В ходе своей деятельности ОЭОКК организует свою работу благодаря документам и распоряжениям. Одним из самых важных документов является документ о техническом и программном оснащении компьютерного класса, или какого либо отдела. Поэтому всегда важным фактором является наличие документов удостоверяющих наличие технических или программных средств на проблемном участке (компьютерный класс, отдел), сведенье о материально-ответственном лице, на ком зачислена эта техника, а так же сопутствующие сведенья (технические характеристики).

2.4 Разработка предложений по совершенствованию существующей АСОИУ

Учёт средств вычислительной техники в ОЭОКК, как показывает анализ предприятия, на данный момент нуждается в доработке и частичной автоматизации процесса, благодаря чему станет возможным облегчение нагрузки на сотрудников ОЭОКК при анализе, поиске технических средств и программных продуктов, упростится работа администраторов корпусов при работе с ЭВМ и оргтехникой.

Основными направлениями по совершенствованию являются:

) Автоматизация трёх основных бизнес-процессов: закупка, обслуживание, списание;

) Разработка единой системы классификации средств вычислительной техники и их учёта;

) Автоматизация процессов формирования отчётов.

2.5 Выводы

В процессе работы проведен анализ структуры АСОИУ, существующей в Северо-Кавказском государственном техническом университете. Проанализированы элементы функциональной структуры АСУ, архитектура информационной сети, компьютеров и используемого программного обеспечения.

Выявлены и определены узлы автоматизации, а именно отдел эксплуатации и обслуживания компьютерных классов нуждается в разработке подсистемы по учёту средств вычислительной техники, включающей в себя единую информационную базу данных.

Определено необходимое организационное обеспечение АСУ. Проанализированы недостатки имеющейся АСУ и намечены основные пути их устранения:

) Автоматизация трёх основных бизнес-процессов: закупка, обслуживание, списание;

) Разработка единой системы классификации средств вычислительной техники и их учёта;

) Автоматизация процессов формирования отчётов.

3 Проектирование подсистемы учёта средств вычислительной техники

.1 Обоснование разработки

В университете функционирует более 2000 компьютеров и оргтехники. Университет является бюджетной организацией, и для него важна каждая копейка.

Количество сотрудников в университете довольно велико, и заявка каждого на техническое обеспечение проходит несколько инстанций, прежде чем выполнится. Так как технический прогресс не стоит на месте, то постоянно требуется новые технические средства для повышения качества обучения, а также для обеспечения учебного процесса. Компьютерная и оргтехника постоянно покупается или улучшается.

При таких количествах объектов практически не возможно, либо не целесообразно вести все документы в бумажном виде, т.к. затруднен контроль, учет, сводные данные. А в виду территориальной распределенности университета это зачастую невозможно.

Кроме того, в процессе ручной обработки возможны потери как самой техники, так средств выделяемых на ее покупку.

Техника университета постоянно нуждается в техническом обслуживании. В особенности это касается оргтехники. Потому что расходные материалы постоянно заканчиваются. Для замены приобретается большое количество расходных материалов, таких как тонер, картридж, и т.д.

Также необходимо учесть, что могут быть случаи не целесообразного использования техники, такие как перепродажа материалов, использование техники в коммерческих целях и т.д.

Все это надо учитывать и контролировать поток поступления или модернизации техники, поступление расходных материалов.

Закупка расходных материалов и техники обычно происходит большими партиями. При последующем распределении техники необходимо учитывать как пожелания сотрудников, так и текущую обстановку в университете, т.е. где необходимость больше.

В связи с этим возникает большая необходимость в автоматизации данной деятельности, т.е. разработки информационной системы учета средств вычислительной техники.

3.2 Проектирование функциональной структуры подсистемы учёта средств вычислительной техники

Основными идеями функционально-ориентированной CASE-технологии являются идеи структурного анализа и проектирования информационных систем [5]. Они заключаются в следующем:

) декомпозиция всей системы на некоторое множество иерархически подчиненных функций;

) представление всей информации в виде графической нотации. Систему всегда легче понять, если она изображена графически.

В качестве инструментальных средств структурного анализа и проектирования выступают следующие диаграммы:

1)   BFD (Bussiness Function Diagram) - диаграмма бизнес-функций (функциональные спецификации);

2)      DFD (Data Flow Diagram) - диаграмма потоков данных;

3)      STD (State Transition Diagram) - диаграмма переходов состояний (матрицы перекрестных ссылок);

4)      ERD (Entity Relationship Diagram) - ER-модель данных предметной области (информационно-логические модели «сущность-связь»);

5)      SSD (System Structure Diagram) - диаграмма структуры программного приложения.

Диаграммы функциональных спецификаций позволяют представить общую структуру ИС, отражающую взаимосвязь различных задач (процедур) в процессе получения требуемых результатов [5]. Основными объектами BFD являются:

Функция - некоторое действие информационной системы, необходимое для решения экономической задачи;

Декомпозиция функции - разбиение функции на множество подфункций.

Для построения функциональной структуры ОЭОКК ОИЦ в данном дипломном проекте использовалась нотация SADT (Structured Analysis and Design Technique), которая реализована в CASE-средстве AllFusion Process Modeler [6].

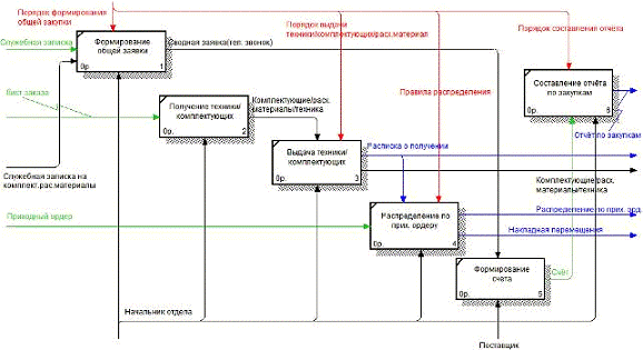
На рисунке 3.1 изображена функциональная диаграмма верхнего уровня для ОЭОКК. На ней представлены основные входные и выходные документы, а так же персонал и фирма, которая осуществляет поставки техники, её гарантийный ремонт и др. Весь процесс функционирования отдела регламентируется правилами внутреннего распорядка университета, положениями и другими нормативно-правовыми документами.

На рисунке 3.2 представлена диаграмма декомпозиции ОЭОКК на основные функции: закупка, обслуживание и списание техники. На ней (диаграмме) отображены основные движения документов, участники функций и порядок их выполнения.

Рисунок 3.1 -Диаграмма верхнего уровня

Рисунок 3.2 - Диаграмма первого уровня для задачи учёта техники

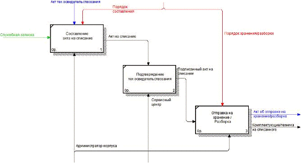
На рисунках 3.3, 3.4, 3.5 изображены диаграммы закупки, обслуживания и списания соответственно. Они максимально подробно детализируют соответствующие задачи, отображают порядок следования документов, их формирования, а так же закрепляют виды работ за персоналом и фирмой поставщиков.

Рисунок 3.3 - Диаграмма второго уровня для задачи закупки техники

Рисунок 3.4 - Диаграмма третьего уровня для задачи обслуживания техники

Рисунок 3.5 - Диаграмма четвертого уровня для задачи списания техники

Для разработки подсистемы «Учёт средств вычислительной техники» необходимо провести автоматизацию трёх бизнес процессов: закупка, обслуживание, списание. Процесс закупки требует формирование сводной заявки, распределение техники в приходном ордере на основании накладных о выдаче, что влечёт объемный ручной труд. В частности, для предоставления отчётов о затраченных, как бюджетных, так и в не бюджетных средствах, о выданной техники за период времени необходимо вести подробный журнал документов, что требует дополнительного времени.

Процесс обслуживания требует чёткого учёта различных комплектующих, расходных средств, а так же оформления различных документов: акт технического освидетельствования, акт установки, служебную записку при отсутствии технических средств необходимых при ремонте.

Процесс списания сводится к учёту движений неисправных средств вычислительной техники и поставке на внутренний учёт исправных комплектующих или отправки их на уничтожение.

3.2.1 Описание технологии работы узлов проектируемой подсистемы

В основе работы подсистемы лежит распределённая обработка данных, что предполагает наличие централизованного хранилища информации - базы данных (БД).

Одной из вычислительных моделей, изначально связанной с концепцией открытых систем, является модель клиент/сервер. Эта модель широко применяется в технологии БД.

Основной принцип технологии клиент/сервер применительно к технологии БД заключается в разделении функций стандартного интерактивною приложения на 5 групп, имеющих различную природу:

) функции ввода и отображения данных (Presentation Logic);

) прикладные функции, определяющие основные алгоритмы решения задач приложения (Business Logic);

) функции обработки данных внутри приложения (Database Logic);

) функции управления информационными ресурсами (Database Manager System);

) служебные функции, играющие роль связок между функциями первых четырех групп.

Модели клиент/сервер бывают двухуровневые и трехуровневые.

На рисунке 3.6 представлена двухуровневая модель клиент/сервер. Эта модель наиболее общая, поскольку она подобна схеме разработки локальных баз данных. Многие системы клиент/сервер, используемые сегодня, развились из существующих локальных приложений баз данных, которые хранят свои данные в файле на сервере.

Рисунок 3.6 - Двухуровневая модель клиент/сервер

В такой модели данные постоянно находятся на сервере, а клиентские приложения - на своем компьютере. Бизнес-правила при этом могут располагаться на любом из компьютеров (или даже на обоих одновременно).

На рисунке 3.7 показана трехуровневая модель клиент/сервер. Здесь клиент - это пользовательский интерфейс к данным, а данные находятся на удаленном сервере. Клиентское приложение делает запросы для получения доступа или изменения данных через сервер.

Рисунок 3.7 - Трехуровневая модель клиент сервер

Если клиент, сервер и бизнес-правила распределены по отдельным компьютерам, разработчик может оптимизировать доступ к данным и поддерживать их целостность во всей системе.

Структура проекта, разрабатываемого в дипломном проекте, должна соответствовать архитектуре клиент/сервер. В данном дипломном проекте используется двух уровневая модель, в связи с этим, база данных и бизнес правила располагаются на одном сервере, а система ввода и вывода информации осуществляется через веб-браузер.

3.2.2 Проектирование функционального состава разрабатываемой подсистемы

При проектировании подсистемы задача разработки разбита на 4 основных области:

1) Ведение справочников;

2)      Учет средств вычислительной техники;

)        Формирование отчетов;

)        Дополнительные функции.

При исследовании предметной области выяснено, что нам потребуются следующие справочники:

1) Список типов техники;

2)      Список единиц измерения;

)        Список фирм поставщиков;

)        Список сотрудников;

)        Список должностей;

)        Список подразделений (отделов) университета;

)        Список корпусов университета;

)        Список кабинетов;

)        Список типов пользователей.

Все данные справочников вводятся вручную, кроме списка сотрудников, списка подразделений и списка должностей, эту информацию предоставляет отдел кадров. Остальные справочники наполняются данными по мере ввода информации.

Рассмотрим задачу учета средств вычислительной техники, для ее реализации потребуются следующие механизмы:

1) Ввод наименования, серийного номера;

2)      Управление типом техники;

)        Ввод счётов оплаты и приходных ордеров;

)        Печать накладных о выдаче, накладных материально ответственных;

)        Печать наклеек штрих-кодов;

)        Осуществление операций перемещения техники;

)        Оформление актов технического освидетельствования;

)        Ведение журнала документов.

Задача формирования отчетов более проста в декомпозиции и содержит меньше подзадач:

1) Формирования отчета по затраченным средствам за период;

2)      Формирование отчёта по заявкам (служебным запискам);

)        Формирование отчёта по типам закупки;

)        Формирование отчёта по выданной технике.

В дополнительные сервисы подсистемы относятся задачи по ведению журнала операций, обеспечению настройки типов пользователей и их АРМ, редактированию справочников, управления пользователями.

На основании поставленных задач формируется список отдельных инструментов, реализация которых позволит решить каждую задачу в отдельности или в комплексе. Это отражено в таблице 3.1. Если наименование инструментов совпадает, в этом случае одним и тем же инструментов реализовано несколько задач автоматизации.

Таблица 3.1 - Функциональный состав подсистемы

Область

Задача

Наименование инструмента

1

2

3

Ведение справочников

Реализация механизма ведения справочников

Справочники сотрудников, поставщиков, типов техники и т.д.

Учет средств вычислительной техники

Ввод наименования и серийного номера техники

Лист заказа


Управление типом техники

Ввод счёта, Накладная материально ответственного


Ввод счётов оплаты и приходных ордеров

Ввод счёта, Приход основных средств, Приход расходных материалов


Печать накладных о выдаче, накладных материально ответственных

Выдача средств, Накладная материально ответственного


Печать наклеек штрих-кодов

Печать наклеек


Осуществление операций перемещения техники

Накладная материально ответственного


Оформление актов технического освидетельствования

Акт освидетельствования


Ведение журнала документов

Журнал движений

Формирование отчетов

Формирования отчета по затраченным средствам за период

Счета за период


Формирование отчёта по типам закупки

Счета за период


Формирование отчёта по заявкам

Состояние по заявкам


Формирование отчёта по выданной технике

Выданная техника

Дополнительные сервисы

Ведение журнала операций

Линейные счета


Настройки типов пользователей и их АРМ

Типы пользователей, Пользователи


Редактирование справочников

Справочники сотрудников, поставщиков, типов техники и т.д.


Управления пользователями

Сотрудники, пользователи


Используя информацию из таблицы 3.1 составим и приведём на рисунке 3.8 функциональную структуру подсистемы «Учёт средств вычислительной техники».

Рисунок 3.8 - Функциональная структура подсистемы «Учёт средств вычислительной техники»

3.2.3 Постановка задач в составе каждого функционального элемента

Сформируем основные требования к инструментам. Все инструменты подсистемы выполнены по архитектуре клиент-сервер с тонким клиентом в виде браузера. Протокол взаимодействия клиента и сервера - HTTP. Каждый инструмент можно использовать одновременно несколькими пользователями. Все действия связанные с изменением информации должны быть запротоколированы.

Справочники подсистемы используются всеми типами пользователей, поэтому необходимо их хранение в баз данных. А так же требуется возможность модификации данных. Каждая запись справочников должна иметь свой уникальный номер, а так же отсутствовать возможность удаления. Справочники заполняются вручную.

Ввод счёта представляет собой форму с возможностью выбора необходимой информации из справочников и заполнение вручную других полей: номер документа, дата, комментарий. Данные формы должны сохраняться на сервере в базе данных.

Накладная материально ответственного представляет собой инструмент позволяющий производить перемещение средств вычислительной техники с одного человека на другого. Операция перемещения требует ручного ввода номера накладной перемещения, даты документа, т.к. данный документ предоставляется бухгалтерией, а так же необходимо выбирать с кого, на кого, что перемещать. Операция перемещения фиксируется в базе данных с занесением введённых данных, а так же даты, времени и уникального номера сотрудника выполнившего перемещение. Так же форма позволяет распечатать накладную на выбранного материально-ответственного.

Выдача средств представлена в виде формы разделённой на две таблицы, в левой таблице из справочника выбирается сотрудник получающий технику, в правой выдающий. Операция выдачи разбивается на две подоперации: первая - у выдающего отмечается выдаваемая техника и определяется на выдачу, вторая - это осуществляется проводка выдачи как документа, номер и дата присваиваются автоматически и соответствующая запись заносится в базу данных.

Приход основных средств и расходных материалов напоминает ввод счёт, отличает лишь тем, что к вводимым средствам при необходимости вводится инвентарный номер.

Журнал документов представляет собой форму с выбором типа документа и таблицей отражающей либо все документы, либо только выбранного типа, дополнительными возможностями является печать документа.

Печать наклеек штрих-кодов должна позволять: осуществлять выбор материально ответственного из справочника сотрудников, определять принтер для печати, и осуществлять печать.

3.3 Проектирование ИБД

3.3.1 Изучение предметной области и построение инфологической модели

Одним из способов моделирования баз данных является построение инфологической модели. Цель инфологического моделирования - обеспечение наиболее естественных для человека способов сбора и представления той информации, которую предполагается хранить в создаваемой базе данных. Поэтому инфологическую модель данных пытаются строить по аналогии с естественным языком (последний не может быть использован в чистом виде из-за сложности компьютерной обработки текстов и неоднозначности любого естественного языка). Основными элементами инфологических моделей являются сущности, связи между ними и их свойства (атрибуты).

Для построения модели «сущность-связь» (ER-модели) необходимо ввести понятие «связь» и определить типы связи между сущностями в проектируемой базе данных.

Связь - ассоциирование двух или более сущностей. Если бы назначением базы данных было только хранение отдельных, не связанных между собой данных, то ее структура могла бы быть очень простой. Однако одно из основных требований к организации базы данных - это обеспечение возможности отыскания одних сущностей по значениям других, для чего необходимо установить между ними определенные связи.

Между двумя сущностям, например, А и В возможны четыре вида связей.

Связь один-к-одному (1:1): в каждый момент времени каждому представителю (экземпляру) сущности А соответствует 1 или О представителей сущности В.

Связь один-ко-многим (1:М): одному представителю сущности А соответствуют 0, 1 или несколько представителей сущности В.

Так как между двумя сущностями возможны связи в обоих направлениях, то существует еще два типа связи: многие-к-одному (М:1) и многие-ко-многим (M:N).

В разрабатываемом проекте используется три типа связи «один-ко-многим», «многие-ко-многим», «один-к-одному» так как они полностью отражают взаимоотношения между сущностями рассматриваемой предметной области.

В ER-моделях сущности изображаются помеченными прямоугольниками, ассоциации - помеченными ромбами или шестиугольниками, атрибуты - помеченными овалами, а связи между ними -ненаправленными ребрами, над которыми может проставляться степень связи (1 или буква, заменяющая слово «много») и необходимое пояснение.

Инфологическая модель проектируемой базы данных представлена в нотации IDEF1X на рисунке 3.9.

3.3.2 Выбор среды разработки (СУБД)

Одним из центральных вопросов при проектировании информационной базы данных является выбор инструментальной системы управления базами данных (СУБД). Это обусловлено тем, что выбор СУБД принципиальным образом влияет на весь процесс проектирования базы данных и реализации информационной системы. Теоретически при решении вопроса о выборе СУБД следует принимать во внимание множество факторов. Однако на практике решение этого вопроса существенно упрощается. По существу руководствуются лишь собственными, зачастую интуитивными оценками требований к выбираемой системе управления базами данных по нескольким важнейшим характеристикам.

Рисунок 3.9 - Инфологическая модель базы данных

К числу таких характеристик относятся:

тип модели данных, которую поддерживает данная СУБД;

характеристики производительности СУБД;

наличие в данной СУБД средств разработки приложений;

запас функциональных возможностей для дальнейшего развития информационной системы;

удобство и надежность СУБД в эксплуатации.

По мимо выше перечисленных характеристик для университета как бюджетной организации важным является стоимость СУБД, в связи с этим анализу подвернулись лишь бесплатные СУБД, такие как MySQL, PostgreSQL, FireBird, с оглядкой на коммерческий продукт от компании Microsoft MS SQL Server.

Приведем сводную таблицу 3.2, на основе которой производится выбор СУБД. При построении таблицы будем руководствоваться следующим правилом: если СУБД удовлетворяет требованиям, то ставим «+», иначе «-».

Таблица 3.2 - Сводная таблица характеристик СУБД

Наименование параметра

MySQL

PostgreSQL

Firebird

MS SQL Server

1

2

3

4

5

Скорость

-

+

+

+

Работа на платформах Win32, Linux

+

+

+

-

Поддержка пользователей

+

+

+

+

Стоимость

+

+

-

Безопасность

+

+

+

+

Архитектура клиент-сервер

+

+

+

+

Масштабируемость

-

+

-

+

Надёжность

-

+

+

+


При анализе таблицы видно, что только PostgreSQL удовлетворяет всем необходимым требованиям.

3.3.3 Построение датологнческой модели БД

Задача логического проектирования базы данных состоит в разработке ее "логической" структуры в соответствии с инфологической моделью предметной области. Решение этой задачи зависит от того, какую модель данных поддерживает выбранная СУБД. Выбранная СУБД - PostgreSQL поддерживает реляционную модель данных [7].

В соответствии с реляционной моделью данных база данных представляется в виде совокупности таблиц, над которыми могут выполняться операции, формулируемые в терминах реляционной алгебры.

Датологическая модель представлена на рисунке 3.10.

В таблице 3.3 отражено описание таблиц, полей и дополнительная информация относительно датологической модели.

Таблица 3.3 - Таблицы, типы полей, описания

Наименование таблицы

Описание

Наименование атрибута

Тип данных

NULL опция

Первичный ключ

Внешний ключ

Описание

1

2

3

4

5

6

allow_doc_typ

Права доступа

utyp_id

integer

NOT NULL

Да

Да

уник. номер типа пользователя

dtyp_id

integer

NOT NULL

Да

Да

уник. номер типа документа

doc_att

Атрибуты документа

attrib_id

integer

NOT NULL

Да

Нет

уник. номер атрибута

attr_name

text

NULL

Нет

Нет

наименование атрибута

attr_reg

text

NULL

Нет

Нет

регулярное выражение

doc_att_cont

Связь

attrib_id

integer

NOT NULL

Да

Да

уник. номер атрибута

doc_id

integer

NOT NULL

Да

Да

уник. номер документа

dat_id

integer

NOT NULL

Да

Да

уник. номер данных

doc_cont

Данные докумен

dat_id

integer

NOT NULL

Да

Нет

уник. номер данных

content

text

NULL

Нет

Нет

данные

up_id

integer

NULL

Нет

Да

относится к

doc_jrn

Документы

doc_id

integer

NOT NULL

Да

Нет

уник. номер документа

doc_dat

datetime

NULL

Нет

Нет

дата документа

doc_d_add

datetime

NULL

Нет

Нет

дата внесения

dtyp_id

integer

NOT NULL

Нет

Да

уник. номер типа документа

sot_id

integer

NOT NULL

Нет

Да

оператор

doc_typs

Типы документов

dtyp_id

integer

NOT NULL

Да

Нет

уник. номер типа документа

dtyp_name

text

NULL

Нет

Нет

наименование типа документа

dolg_lst

Должности

dol_id

integer

NOT NULL

Да

Нет

уник. номер долждности

dolg

text

NULL

Нет

Нет

должность

kab_lst

Кабинеты

kab_id

integer

NOT NULL

Да

Нет

уник. номер кабинета

kor_id

integer

NOT NULL

Нет

Да

уник. номер корпуса

kab_name

text

NULL

Нет

Нет

наименование кабинета

kor_lst

Корпуса

kor_id

integer

NOT NULL

Да

Нет

уник. номер корпуса

kor_name

text

NULL

Нет

Нет

наименование корпуса

otdel_lst

Отдел

otd_id

integer

NOT NULL

Да

Нет

уник. номер отдела

nach_id

integer

NULL

Нет

Да

начальник

otd_name

text

NULL

Нет

Нет

наименование отдела

sot_lst

Сотрудники

sot_id

integer

NOT NULL

Да

Нет

уник. номер сотрудника

utyp_id

integer

NOT NULL

Нет

Да

уник. номер типа пользователя

otd_id

integer

NOT NULL

Нет

Да

уник. номер отдела

dol_id

integer

NOT NULL

Нет

Да

уник. номер долждности

sot_f

text

NULL

Нет

Нет

фамилия сотрудника

sot_name

text

NULL

Нет

Нет

имя сотрудника

sot_otch

text

NULL

Нет

Нет

отчество сотрудника

lgn

text

NULL

Нет

Нет

имя для входа

pwd

text

NULL

Нет

Нет

пароль для входа

tch_lst

Вычислит. средства

tch_id

integer

NOT NULL

Да

Нет

уник. номер техники

tch_mdl

text

NULL

Нет

Нет

наименование техники

vid_id

integer

NOT NULL

Нет

Да

уник. номер вида техники

typ_id

integer

NOT NULL

Нет

Да

уник. номер типа техники

ser

text

NULL

Нет

Нет

серийный номер

inv

text

NULL

Нет

Нет

инвентарный номер

EAN13

text

NULL

Нет

Нет

штрих-код

tch_stt

Состояние техники

stt_id

integer

NOT NULL

Да

Нет

уник. номер состояния

kab_id

text

NOT NULL

Нет

Да

уник. номер кабинета

pol_id

integer

NULL

Нет

кто получил

mtot_id

integer

NOT NULL

Нет

Да

мат ответственный

doc_id

integer

NOT NULL

Нет

Да

уник. номер документа

tch_id

integer

NOT NULL

Нет

Да

уник. номер техники

tch_typ_lst

Типы вычислит. средств

typ_id

integer

NOT NULL

Да

Нет

уник. номер типа техники

typ_name

text

NULL

Нет

Нет

наименование типа средств

tch_vid_lst

Вид вычислит. средства

vid_id

integer

NOT NULL

Да

Нет

уник. номер вида техники

vid_name

text

NULL

Нет

Нет

наименование вида средств

user_typs

Типы пользователей

utyp_id

integer

NOT NULL

Да

Нет

уник. номер типа пользователя

utyp_name

text

NULL

Нет

Нет

наименование типа пользователя

3.3.4 Разработка запросов к БД в терминах реляционной алгебры и на языке SQL

Из приведенной датологической модели видно, что для выборки данных будут использоваться сложные виды запросов с использованием присоединений JOIN, вложенных запросов, например для выборки всех кабинетов главного корпуса:

SELECT (SELECT kor_name FROM kor_lst WHERE kor_id = a.kor_id) as K_mane, a.kab_name as kab WHERE kab_id IN (SELECT kab_id FROM kab_lst WHERE kor_id = 1)

Запросы на вставку, изменение и удаление записей не отличаются особой сложностью, так как в каждой таблице определён уникальный номер записи, что позволяет однозначно её идентифицировать:

DELETE FROM sot_lst WHERE otd_id = 1

запрос удаляет всех сотрудников, принадлежащих заданному отделу.

UPDATE tch_lst SET ser = ’a123s456d’ WHERE tch_id = 1

запрос редактирует серийный номер у заданной техники.

INSERT INTO tch_vid_lst (vid_name) VALUES (’Основные’)

данный запрос производит вставку новой записи в список видов техники, при этом не указывается уникальный номер записи, т.к. поле vid_id является автоинкрементным и СУБД автоматически присвоит значение.

Рисунок 3.10 - Датологическая модель базы данных

3.3.5 Разработка системы разграничения доступа к данным

Система разграничения доступа организована на основе ролей для которых определены доступные документы. Основными ролями являются: начальник ОЭОКК, администратор корпуса, оператор, материально ответственный.

Для подсистемы «Учёт средств вычислительной техники» предусматривается схема разграничения доступа указанная в таблице 3.4.

Таблица 3.4 - Соответствие скриптов, инструментов и ролей

Скрипт

Название

Роли

Начальник

Администратор корпуса

Оператор

Мат. ответ.

1

2

3

4

5

6


Справочники сотрудников, поставщиков, типов техники и т.д.

+

+

+

+

wnd00017.php

Лист заказа

+


+


wnd00026.php

Ввод счёта

+


+


wnd00016.php

Накладная материально ответственного

+


+


wnd00028.php

Приход основных средств

+


+


wnd00066.php

Приход расходных материалов

+


+


wnd00039.php

Выдача средств

+


+

+

wnd00084.php

Печать наклеек

+


+


wnd00068.php

Акт освидетельствования


+



wnd00025.php

Журнал движений

+


+


wnd00072.php

Счета за период

+


+


wnd00060.php

Состояние по заявкам

+


+


wnd00087.php

Выданная техника

+


+


wnd00046.php

Линейные счета

+


+


wnd00021.php wnd00022.php

Типы пользователей Пользователи

+ +




wnd00007.php

Своя мат. ответственность

+

+

+

+


Такое разделение подразумевает 4 роли: начальника, администратора корпуса, оператора и материально ответственного. Материально ответственный имеет ограниченный набор инструментов, что предохраняет от совершения не свойственных ему действий согласно списку обязанностей.

3.4 Описание применяемых средств защиты информации в БД

Защита информации в БД реализована средствами самой СУБД PostgreSQL, а также средствами операционной системы. Данные внутри файлов СУБД не хранятся в открытом виде, а используется специальный внутренний формат. Для доступа к файлам СУБД необходимо проникнуть в ОС, для чего необходимо обладать правами соответствующего пользователя. Если это Windows, нужны права администратора системы, если Unix, то правами суперпользователя root. Чтобы получить такие привилегии необходимо знать пароль такого пользователя. Возможно получить доступ к такой информации также грубым физическим путем, то есть проникновением в серверную и извлечением жесткого диска из корпуса сервера. Правда такой несанкционированный доступ будет зафиксирован сигнализацией. Помимо вышеназванных средств, для защиты от хакеров могут быть применены такие средства, как брандмауэр (firewall) и средства обнаружения нежелательной сетевой активности (например: пакет snort, portsentry). Для защиты от вирусов применяются антивирусные мониторы и сканеры. Однако система более уязвима с точки зрения социального инжиниринга, так как конечные операторы имеют сравнительно низкий уровень осведомленности в плане информационной безопасности.

3.5 Описание средств обеспечения достоверности и целостности информации

Для обеспечения достоверности и обеспечения целостности информации используются стандартные системные средства применяемых операционных систем вкупе с применением средств обусловленных использованием существующего программного обеспечения и протоколов. Например, целостность информации при хранении в БД обеспечивается средствами самой СУБД. На уровне файловой системы возможно применение утилиты chkdsk в Windows или fsck в FreeBSD. Безопасность данных также является важнейшим аспектом любой СУБД. В PostgreSQL она обеспечивается 4-мя уровнями безопасности: PostgreSQL нельзя запустить под привилегированным пользователем - системный контекст; SSL,SSH шифрование трафика между клиентом и сервером - сетевой контекст; сложная система аутентификации на уровне хоста или IP адреса/подсети. Система аутентификации поддерживает пароли, шифрованные пароли, Kerberos, IDENT и прочие системы, которые могут подключаться используя механизм подключаемых аутентификационных модулей. Детализированная система прав доступа ко всем объектам базы данных, которая совместно со схемой, обеспечивающая изоляцию названий объектов для каждого пользователя, PostgreSQL предоставляет богатую и гибкую инфраструктуру.

.6 Описание базового алгоритма

В процессе разработки подсистемы использовались различные виды алгоритмов обработки данных. В качестве обобщающего алгоритма на рисунке 3.11 приведён обобщённый порядок работы любого их разрабатываемых инструментов подсистемы. При выборе того или иного пункта меню пользователь получает первоначальную информацию, затем производит либо фильтрацию полученных данных, либо запрашивает другие данные, либо производит одну из доступных операций по завершению работы, которой получает сообщение о результатах выполнения. Результатом может служить сообщение об ошибке или об успешном выполнении.

Данный алгоритм описывает характерный порядок работы для веб-приложений, заключающийся в модели запрос пользователя - ответ сервера.

Рисунок 3.11 - Базовый алгоритм функционирования инструментов проекта

3.7 Описание программного обеспечения проекта

При использовании подсистемы используется относительно небольшое количество программного обеспечения, большая часть которого размещена на сервере. В качестве операционной системы на сервере может быть применены Linux, FreeBSD, OpenBSD, Windows 2000 Server и старше, на клиенте может быть применена любая современная операционная система, в которой имеется веб-браузер и средство работы с файлами стандарта *.xls. Рекомендуется на сервере использовать FreeBSD, на клиенте Linux Mandriva или Windows XP c установленным Microsoft Office.

В качестве веб-сервера должен быть применен Apache - разработка группы Apache Foundation. Это очень гибкое и быстрое приложение. В разработки программного обеспечения используется скриптовый язык PHP.

В области программирования для Сети, PHP - один из популярнейших скриптовых языков (наряду с JSP, Perl и языками, используемыми в ASP.NET) благодаря своей простоте, скорости выполнения, богатой функциональности и распространению исходных кодов на основе лицензии PHP. PHP отличается наличием ядра и подключаемых модулей, «расширений»: для работы с базами данных, сокетами, динамической графикой, криптографическими библиотеками, документами формата XLS и т. п. Любой желающий может разработать своё собственное расширение и подключить его. Существуют сотни расширений, однако в стандартную поставку входит лишь несколько десятков хорошо зарекомендовавших себя. Интерпретатор PHP подключается к веб-серверу либо через модуль, созданный специально для этого сервера (например, для Apache или IIS), либо в качестве CGI-приложения.

Кроме этого, он может использоваться для решения административных задач в операционных системах UNIX, GNU/Linux, Microsoft Windows, Mac OS X и AmigaOS. Однако в таком качестве он не получил распространение, отдавая пальму первенства Perl, Python и VBScript.

Пятая версия PHP была выпущена разработчиками 13 июля 2004 года. Изменения включают обновление ядра Zend (Zend Engine 2), что существенно увеличило эффективность интерпретатора. Введена поддержка языка разметки XML. Полностью переработаны функции ООП, которые стали во многом схожи с моделью, используемой в Java. В частности, введён деструктор, открытые, закрытые и защищённые члены и методы, окончательные члены и методы, интерфейсы и клонирование объектов. Нововведения, однако, были сделаны с расчётом сохранить наибольшую совместимость с кодом на предыдущих версиях языка. На данный момент стабильной и наиболее популярной является версии PHP 5.xx

В настоящее время PHP используется сотнями тысяч разработчиков. Порядка 20 миллионов сайтов сообщают о работе с PHP, что составляет более пятой доли доменов Интернета

Синтаксис PHP подобен синтаксису языка Си. Некоторые элементы, такие как ассоциативные массивы и цикл foreach, заимствованы из Perl.

Для работы программы не требуется описывать какие-либо переменные, используемые модули, и т.п. Любая программа может начинаться непосредственно с оператора PHP.

PostgreSQL - это объектно-реляционная система управления базами данных (СУБД), которая имеет традиционные возможности коммерческих СУБД с расширениями, которые есть в СУБД нового поколения. PostgreSQL - это свободное и полностью открытое программное обеспечение.

Разработку PostgreSQL выполняет команда разработчиков, разбросанная по всему миру и связанная через Интернет. Разработка является общественным проектом и не управляется какой-либо компанией.

PostgreSQL имеет большинство возможностей представленных в больших коммерческих СУБД, такие как: транзакции, подзапросы, триггеры, представления, ссылочной целостности вторичного ключа и разные блокировки. Есть некоторые возможности, которых нет у других: типы, определяемые пользователем, механизм наследования, правила и конкуретное многоверсионное управление для работы с содержимым блокировок.

Производительность PostgreSQL сходна с другими коммерческими СУБД и с СУБД с открытым исходным кодом. В каких-то вещах быстрее, в каких-то медленнее. Производительности обычно +/-10% по сравнению с другими СУБД.

Основана на хорошо проверенном, стабильном код, который содержит минимум ошибок. Каждый выпуск проходит стадию бета-тестирования по крайней мере в течении одного.

Cписок рассылки предоставляет возможможность общения с большой группой разработчиков и пользователей, которые могут помочь решить любые возникшие проблемы. Прямой доступ к разработчикам, сообществу пользователей, руководствам и исходным текстам часто делают поддержку PostgreSQL превосходящей другие СУБД. Существует коммерческая поддержка по результам возникших инцидентов, которая доступна для тех кому она нужна.

PostgreSQL бесплатен как для коммерческого так, и не для коммерческого использования. Можно добавлять свой код в продукт без ограничений, за исключением тех, что описываются в лицензии стиля BSD.

СУБД разрабатывается по архитектуре клиент/сервер, которая требует отдельных процессов для каждого клиента и сервера, а также несколько вспомогательных процессов.

.8 Описание технического обеспечения проекта

Основным требованием подсистемы к инфраструктуре предприятия является наличие сети. Подсистема разработана с учетом того, что может эксплуатироваться в гетерогенных сетях поддерживающих стек TCP/IP, в том числе Internet. Требования к пропускной способности весьма ограничены, поэтому в локальной сети предприятия задержки вообще немыслимы. Это связано с тем, что сеть построена на технологии Ethernet 100Base-T.

Сервер технически представляется собой персональный компьютер улучшенной конфигурации приведенной в таблице 3.5.

Таблица 3.5 - Технические характеристики сервера БД

Наименование

Параметры

1

2

Центральный процессор

Intel Core 2 Duo

Память

ОЗУ 2 GB DDRII

Контроллер дисков

RAID

Дисковая память

RAID 10 200GB

Сетевая плата

Ethernet 1000 mb/s


Клиенты представляют собой самые обычные десктоп-ориентированные ПК следующей конфигурации приведенной в таблице 3.6

Таблица 3.6 - Конфигурация клиентов

Параметр

Показатель

1

2

Материнская плата

ASUS P5GMX

Процессор

Intel Celeron D 2.4 Hz

ОЗУ

512 МБ

Жесткий диск

40 ГБ

Видео

64 Мб, мониторы 19''

Сетевой интерфейс

RTL8139 10/100 МБ/с


3.9 Выводы

В ходе проектирования подсистемы «Учёт средств вычислительной техники» были рассмотрены задачи автоматизации приема с учетом всех необходимых требований. Путем исследования предметной области были выявлены необходимые сущности для хранения в базе данных. Методом последовательной декомпозиции при помощи CASE-средств (AllFusion Process Modeler) был выявлен функциональный состав подсистемы. Опираясь на анализ существовавшей подсистемы и на функциональный состав, была построена модель базы данных и определены необходимые таблицы с соответствующими полями согласно стандартов SQL при использовании CASE-средств (AllFusion ERwin Data Modeler r7). В ходе проектирования ИБД в качестве СУБД была выбрана система PostgreSQL, как наиболее оптимальная при решении задач требующих высокой надёжности. В качестве системы разграничения доступа к данным была положена система ролей. Также были рассмотрены и решены проблемы защиты информации, обеспечения достоверности и целостности информации. Помимо этого, рассмотрен базовый алгоритм взаимодействия клиента с сервером. Подвергнуты рассмотрению вопросы использования программного и технического обеспечения, средств коммуникации. В результате проведенной работы был представлен проект надежной и эффективной подсистемы учёта средств вычислительной техники.

4 Рабочая документация на проект

.1 Описание применения

4.1.1 Назначение проекта

Подсистема "Учёт средств вычислительной техники" представляет собой web-ориентированную информационную систему с элементами DHTML, JavaScript.

Целью подсистемы «Учёт средств вычислительной техники» является упрощение (автоматизация) процесса закупки, обслуживания и списания средств вычислительной техники, автоматическая генерация необходимых отчётов, создание и накопление базы данных средств вычислительной техники, оперативный поиск, анализ и статистика.

Доступ к подсистеме "Учёт средств вычислительной техники" имеют пользователи, обладающие ролями «Начальник ОЭОКК» (привилегированный пользователь системы), «Администратор корпуса», «Оператор», «Материально-ответственный». Помимо перечисленных ролей в подсистеме присутствует суперпользователь «Программист» обладающий не ограниченными правами.

.1.2 Условия применения соглашение

Все компоненты подсистемы основываются исключительно на свободно распространяемом ПО, весь код системы лицензионно чист. Это налагает соответствующие ограничения на распространение системы, поэтому она должна поставляться в исходных кодах.

Данная система была спроектирована для ГОУ ВПО «Северо-Кавказский государственный технический университет», однако, возможно ее применение и в других высших учебных заведениях имеющих аналогичную структуру, подразделения и порядок работы.

Разработчик не несет ответственности за некорректные действия пользователей и администраторов, не надлежащее использование системы, сбои при работе с данными вызванные ошибками вне подсистемы или неисправностью оборудования, а также неверным конфигурированием элементов подсистемы и элементов, от работы, которых так или иначе зависит работа подсистемы.

.2 Руководство программиста сети, администратора БД

Для работы подсистемы необходимо установить следующее ПО:

) Веб-сервер apache 1.3 или apache 2.0 -2.2;

) СУБД POstgerSQL версии 7 или 8;

) PHP 5.

Процесс установки данных программных продуктов подробно описан в прилагаемой к ним документации. В качестве примечания отметим, что PHP нужно устанавливать с поддержкой модуля для веб-сервера.

После установки необходимо провести настройку всего установленного ПО, которая заключается в конфигурировании папок веб-узла, конфигурировании СУБД.

После того как необходимое программное обеспечение установлено и проверена его работоспособность, необходимо произвести: копирование содержимого веб-каталога в ранее сконфигурированную папку веб-узла, произвести первоначальную загрузку структуры БД в СУБД с заранее подготовленного файла или создать вручную.

Для загрузки из файла можно воспользоваться следующей командой:

psql -h имя хоста -U имя админ. БД -f имя файла postgres

Все выше описанные действия должны быть выполнены с правами суперпользователя root (*nix) или администратора (Win).

Настройка ролей пользователей производится через инструмент «Типы пользователей» внешний вид которого представлен на рисунке 4.1.

Рисунок 4.1 - Настройка ролей пользователей

В верхней части выбирается тип необходимого пользователя, после чего происходит выбор доступных документов из меню и доступных для открытия. Система имеет довольно гибкую настройку, что позволяет произвести добавление дополнительных ролей пользователей.

После определение прав доступа необходимо произвести настройку имени пользователя, пароля и его тип, используя инструмент «Пользователи» представленный на рисунке 4.2.

Рисунок 4.2 - Инструмент «Пользователи»

4.3 Руководство пользователя

Работа всех пользователей начинается с диалогового окна входа в систему изображенного на рисунке 4.3. В поля «Логин» и «Пароль» пользователь вводит данные определённые при помощи инструмента «Пользователи».

Далее в соответствии с его ролью в системе, справо, формируется меню доступных операций. Примеры меню изображены на рисунке 4.4

После того как пользователь совершает одиночный клик левой кнопкой «мыши» по нужному пункту, справа от меню, во всей доступной области разворачивается форма для работы. Изображения форм доступных для работы приведены в приложении А.

Рисунок 4.3 - Форма входа в систему

В системе представлены различные виды форм, предполагающие, как ввод данных, так и формирование отчётов и предоставление информации различного характера.

В процессе работы с формами возникает необходимость осуществлять ввод данных, выбор из выпадающих списков. При вводе и редактировании документов может потребоваться осуществить операцию двойного контроля, которая заключается в сохранении подготовленного документа и его проведении после проверки.

а)         б)

Рисунок 4.4 - Формы меню: а) начальника отдела; б) оператора

Например, выдача техники осуществляется в два этапа. Первый предполагает формирование списка средств на выдачу, второй проведение и регистрацию этой выдачи. Данный порядок позволяет отменить выдачу перед выполнением второго этапа, после которого отменить, отредактировать и удалить документ будет не возможно.

В формах ввода счётов, прихода основных средств и расходных материалов предполагается редактирование позиций документов, однако удалить документ так же не возможно.

Общий порядок работы представляет собой следующий набор операций:

1)  вход в систему;

2)      выбор нужного инструмента из пункта меню;

)        ввод или вывод данных в зависимости от инструмента;

)        завершение работы с инструментом или системой.

Использование ролей позволяет разграничить возможности пользователей как к редактированию и внесению изменений в существующие записи БД, так и ограничить доступ к получению информации, в которой он не компетентен.

4.4 Описание контрольного примера

В качестве контрольного примера используем инструмент «Накладная материально-ответсвенного». Форма данного инструмента представлена на рисунке 4.5.

Так как данная форма выполняет две задачи:

) перемещение средств вычислительной техники;

) печать накладной материально-ответственного лица.

Она содержит поля ввода номера накладной перемещения, даты и двух разворачивающихся списков, в первом из которых выбирается сдатчик, во втором получатель, далее в таблице, в крайнем правом поле, отмечается, какую технику следует передать.

После чего совершается клик по кнопке «переместить», расположенной в правом нижнем углу формы. Если операция выполнится успешно, то выбранные средства исчезнут из таблицы, а для проверки их появления у получателя достаточно выбрать его в качестве сдающего.

Для удобства работы на форму добавлен фильтр по инвентарному номеру. При изменении которого, в таблице ниже отражается отфильтрованная информация.

Для того, что бы распечатать накладную материально-ответственного достаточно в первом выпадающем списке «Сотридник», выбрать необходимую фамилию и произвести левый клик «мыши» по кнопке «EXCEL». После чего веббраузер отобразит диалоговое окно похожее на рисунок 4.6.

Рисунок 4.5 - Форма инструмента «Накладная м/о»

В процессе выполнения контрольного примера было установлено, что:

) инструмент отвечает постановке задачи;

) реализует удобный интерфейс пользователя;

) возложенные функции выполняет в полном объеме.

Рисунок 4.6 - Диалоговое окно загрузки файла

Остальные инструменты проверены по аналогичной схеме. По результатам проверки нареканий не возникло. Все инструменты реализуют возложенные на них функции в полном объёме.

4.5 Выводы

В ходе работы над подсистемой составлена вся необходимая рабочая документация на проект. При создании описания упор делался на лаконичность и понятность содержания, при этом учитывалось, что обслуживать систему должен специалист. В техническом описании указано назначение проекта и условия его применения вкупе с лицензионным соглашением. В руководстве программиста описано, как развернуть и настроить подсистему. В руководстве пользователя отражена информация о том, как использовать инструментарий подсистемы. При описании контрольного примера выяснено, что разработка соответствует поставленной задаче.

5 Экономическая часть

5.1 Характеристика программного продукта

Информационная подсистема предназначена для использования в учете и контроле средств вычислительной техники (материальных ценностей) . В отличие от готовых программных средств учета материальных ценностей, разработанная система является узко направленной, что позволяет ей более точно учитывать все нюансы учета материальных ценностей. Основной функцией данного пакета является учет средств вычислительной техники и их движение. Программный продукт позволяет учитывать все возможные операции, такие как ремонт, тех. обслуживание, передача, выдача и т.д., формирует бухгалтерской акты, накладные, предоставляет большой выбор статистической информации, хранит полную историю всех операций.

Информационная система является сетевой и многопользовательской, что позволяет использовать ее на различных рабочих местах различным пользователям (администратор, пользователь и т.д.). При сетевой работе программа использует общепринятый протокол передачи данных TCP/IP.

Клиентская часть предполагает наличие любого веб-браузера у конечного пользователя, что ведёт к сокращению времени внедрения.

Серверная честь приложения платформа независима, и может выполняться как в среде Windows, так и Unix.

5.2 Расчёт трудоёмкости разработки

Расчет затрат времени на разработку программного продукта охватывает работы, выполняемые специалистами на следующих стадиях:

) техническое задание;

) эскизный проект;

) технический проект;

) рабочий проект;

) внедрение.

В проекте каждая из стадий имеет следующие трудоемкости:

1) техническое задание          10 дней;

) эскизный проект                 30 дней;

) технический проект            30 дней;

) рабочий проект                   20 дней;

) внедрение                            5 дней.

При расчете фактических затрат времени на программирование необходимо учесть влияние таких факторов, как:

) количество разновидностей форм входной информации;

) количество разновидностей форм выходной информации;

) степень новизны комплекса задач;

) сложность алгоритма;

) виды используемой информации;

) сложность контроля входной и выходной информации;

) объем входной информации;

) использование типовых проектных решений.

Предусматриваются четыре степени новизны разрабатываемых задач:

А - разработка комплекса задач, предусматривающая применение принципиально новых методов разработки, проведение научно-исследовательских работ;

Б - разработка типовых проектных решений, оригинальных задач и систем, не имеющих аналогов;

В - разработка проекта с использованием типовых проектных решений, при условии их изменения; разработка проектов, имеющих аналогичные решения;

Г - привязка типовых проектных решений.

Степень новизны комплекса задач

Так как информационная система является узко направленной, и при анализе рынка не было выявлено программных средств, соответствующих необходимым требованиям, то степень новизны можно определить как «разработка типовых проектных решений, оригинальных задач и систем, не имеющих аналогов (Б)».

Сложность и трудоемкость алгоритма

По степени сложности программные продукты могут быть отнесены к одной из 3-х групп:

) Алгоритмы оптимизации и моделирования систем и объектов;

) Алгоритмы учета и отчетности, статистики, поиска;

) Алгоритмы, реализующие стандартные методы решения, а также не предусматривающие применения сложных численных и логических методов.

Сложность данной системы при разработке была определена как: «алгоритмы учета и отчетности, статистики, поиска».

Степень новизны и сложность программы

Трудоемкость разработки проекта зависит также от вида используемой информации: ПИ - переменной информации (6 форм); НСИ - нормативно-справочной информации (4 формы); БД - баз данных (12 форм); разработки и режима работы: РВ - режим работы в реальном времени.

Данная система относится к системе реального времени (РВ).

Сложность организации контроля входной и выходной информации представлена следующими группами:

- входные данные и документы разнообразного формата и структуры. Контроль осуществляется перекрестно, т.е. учитывается связь между показателями различных документов;

- входные данные и документы однообразной формы и содержания, осуществляется формальный контроль;

- печать документов сложной многоуровневой структуры разнообразной формы и содержания;

- печать документов однообразной формы и содержания, вывод массивов данных на машинные носители.

Данная система предполагает сведущий уровень сложности:

) Входная информация -11;

) Выходная информация - 21.

Таблица 5.1 - Поправочные коэффициенты для определения трудоемкости работ стадии "Технический проект" (К1 К2 К3)

Вид используемой информации

Степень новизны

А

Б

В

Г

1

2

3

4

ПИ

1,70

1,20

1,00

0,50

НСИ

1,45

1,08

0,72

0,43

БД

4,37

3,12

2,08

1,25


Таблица 5.2 - Поправочные коэффициенты для определения трудоемкости работ стадии "Рабочий проект" (К1 К2 К3)

Вид используемой информации

Группа сложности алгоритма

Степень новизны

А

Б

В

Г

1

2

3

4

5

6

ПИ

1

2,27

1,62

1,20

0,65


2

2,02

1,44

1,10

0,58


3

1,68

1,20

1,00

0,48

НСИ

1

1,36

0,97

0,65

0,40


2

1,21

0,86

0,58

0,34


3

1,01

0,72

0,48

0,29

БД

1

1,14

0,81

0,54

0,32


2

1,05

0,72

0,48

0,29


3

0,85

0,60

0,40

0,24


При использовании информации различных видов поправочный коэффициент на стадиях «Технический проект» и «Рабочий проект» рассчитывается по формуле:

Кп =,     (5.1)

где Кп - поправочный коэффициент;

К1, К2, К3 -поправочные коэффициенты согласно таблице 5.1 и таблице 5.2;

m, n, p - количество наборов данных переменной информации (ПИ), нормативно-справочной информации (НСИ), информации при использовании банка данных (БД) соответственно.

Технический проект:

Кп = =2,2.

Рабочий проект:

Кп =  =0,94.

Поправочные коэффициенты, учитывающие сложность контроля входной и выходной информации на стадиях "Рабочий проект" и "Внедрение"

Таблица 5.3 - Поправочные коэффициенты, учитывающие сложность контроля входной и выходной информации на стадиях "Рабочий проект" и "Внедрение"

Сложность контроля входной информации

Сложность контроля информации выходной информации

21

22

1

2

3

11

1,16

1,07

12

1,08

1,00

Таблица 5.4 - Поправочные коэффициенты, учитывающие вид проект информации на стадиях "Рабочий "Внедрение" и "Технический проект"

Стадия разработки проекта

Вид обработки

Степень новизны

А

Б

В

Г

1

2

3

4

5

6

Технический проект

РВ

1,67

1,45

1,26

1,10


ТОУ

1,75

1,52

1,36

1,15

Рабочий проект

РВ

1,75

1,52

1,36

1,15


ТОУ

1,92

1,67

1,44

1,25

Внедрение

РВ

1,60

1,39

1,21

1,05


ТОУ

1,67

1,45

1,26

1,10


Поскольку, в разрабатываемой программе используется система управления базами данных (СУБД), к норме времени работы ЭВМ следует применять коэффициент 1,1.

Расчет общей трудоемкости Коб определяется как произведение всех применяемых коэффициентов по следующей формуле:

Коб = К12*...*КП,(5.2)

где Коб- общий поправочный коэффициент (1-го вида работы);

К1, К2, ... , Кп - поправочные коэффициенты, учитывающие влияние факторов на изменение затрат времени при выполнении конкретной стадии проектирования.

Стадии разработки:

) техническое задание - 10;

) эскизный проект - 30 (Коб = 0,94);

) технический проект - 30 (Коб = 2,2* 1,45 = 3,2);

) рабочий проект - 20 (Коб = 0,94 * 1,16* 1,52 = 1,7);

) внедрение - 5 (Коб = 1,39 * 1,16 = 1,6).

Трудоемкость по этапам с учетом коэффициентов:

) Техническое задание - 10;

) Эскизный проект - 29;

) Технический проект - 96;

) Рабочий проект - 37;

) Внедрение - 8.

Расчет общей трудоемкости разработки проекта производится по формуле:

,(5.3)

где t - трудоемкость работ по стадиям проектирования (от 1 до n).

Тоб= 10 + 29 + 96 + 37 + 8= 180 дней.

Численность исполнителей, необходимая для выполнения работ по стадиям проектирования и по комплексам задач в целом:

Ч=,(5.4)

где Ч - численность специалистов;

Tоб - общая трудоемкость разработки проекта;

Фпл - плановый фонд рабочего времени одного специалиста.

Ч= 180/183= 0,98.

Для внедрения проекта достаточно одного человека.

5.3 Расчёт оперативности принятия решений

Функция управления, которая обеспечивает научность принятия решения, называется технико-экономическим анализом. Технико-экономический анализ обосновывает принятие решения, является основой научного управления разработками, обеспечивает их эффективность и объективность.

Экономическая эффективность проекта складывается из двух составляющих:

·   прямого эффекта - в данном случае - повышения производительности труда, уменьшение временных затрат, отсутствие ошибок при работе с информационной системой;

·        косвенного эффекта - увеличение количества пользователей, наглядность «общей картины» деятельности отдела.

Необходимо рассчитать прямой эффект. Для этого будем использовать расчет коэффициента оперативности принятия решений.

Расчет коэффициента повышения оперативности принятия решений Кпр, определяется по формуле:

Кпр =,(5.5)

где Т1- время, необходимое на проведение комплекса работ при ручной обработке информации, определяется как:

,(5.6)

где t1[i] - время, затрачиваемое на выполнение i-той работы;

Т2 - время, необходимое на проведение комплекса работ при использование проектируемой локальной вычислительной сети, определяется как:

,(5.7)

где t2[i] - время, затрачиваемое на выполнение i-той работы.

Определим те виды работ, на которые повлияет внедрение информационной системы.

За счет использования информационной системы произойдет уменьшение времени ввода информации, времени обработки данных, время анализа данных и получение выходной отчетности и как следствие более своевременное и точное принятие решения руководством отдела и университета в целом.

Виды затрат и время на их обработку представлены в таблице 5.5.

Таблица 5.5 - Расчет коэффициента оперативности управления

Наименование работы

Время на выполнение работ

До внедрения проекта (час)

После внедрения проекта (час)

1

2

3

Время сбора информации на одном рабочем месте (прием и проверка первичных документов: накладных, счет-фактур, чеков)

0,5

0,5

Передача документов

8

0,01

Время обработки заявки

0,1

0,01

Время ввода информации в базу данных ( с учетом времени установления соединения)

0

0,1

Время обработки информации

2

0,01

Время формирования сводной заявки

10

0,01

Всего:

12,6

0,63

Формирование оперативной отчетности

3

0,1

Передача средств

0,5

0,1

Вывод статистики

3

0,1

Всего:

6,5

0,3

Итого:

27,1

0,94


Исходя из данных таблицы 5.5, коэффициент принятия решений будет равен:

Кпр = 27,1 / 0,94 = 28,8.

Коэффициент принятия решений увеличивается более чем в 28 раз, при применении проекта.

5.4 Оценка технико-экономической эффективности по комплексному коэффициенту эффективности управления до и после автоматизации.

Коэффициент эффективности можно вычислить по формулам:

) при увеличении реального значения показателя при улучшении качества управления

,(5.8)

) при уменьшении реального значения показателя при улучшении качества управления

,(5.9)

где Ppi - реальное значение i-ro показателя; Pпi - плановое значение i-го показателя.

Данные заносятся в таблицу 5.6, а затем производится расчет по выше приведенным формулам.

Используя данные из таблицы 5.6, находим комплексный коэффициент эффективности по формуле:

K=.(5.10)

Получаем

К = .

То есть коэффициент эффективности, в результате внедрения проекта, увеличится более чем в 230 раз.

Таблица 5.6 - Расчет коэффициента эффективности

Наименование работы

Время на выполнение работ

Кi

План

До внедрения проекта (час)

После внедрения проекта (час)

До внедрения проекта

После внедрения проекта

1

2

3

4

5

6

Время сбора информации на одном рабочем месте

0,5

0,5

0,5

1

1

Передача документов

8

8

0,01

1

800

Время обработки заявки

0,1

0,1

0,01

1

10

Время ввода информации в базу данных

0

0

0,1

0

0

Время обработки информации

2

2

0,01

1

200

Время формирования сводной заявки

10

10

0,01

1

1000

Всего:


12,6

0,63

6

2011

Формирование оперативной отчетности

3

3

0,1

1

30

Передача средств

0,5

0,5

0,1

1

5

Вывод статистики

3

3

0,1

1

30

Всего:

6,5

6,5

0,3

3

65

Итого:

27,1

27,1

0,94

9

2076

5.5 Расчет затрат на разработку программного продукта

В смету затрат на разработку программного продукта включаются:

·   материальные затраты;

1.       носители на DVD-RW                                35 рублей;

2.       бумага        500 рублей;

.        тонер          200 рублей;

·   основная и дополнительная зарплата разработчиков;

4.       основная зарплата                                      6000 рублей в месяц;

5.       отчисления на социальные нужды (26,2%);

·   стоимость машинного времени на подготовку и отладку программ;

·        стоимость инструментальных средств;

К материальным затратам относятся стоимость бумаги, дискет, тонера, красящих лент и прочих материалов в действующих ценах. Итого по материалам = 735 рублей.

Основная заработная плата Зосн разработчиков:

осн= Тобср.дн ,(5.11)

где Зср.дн. - среднедневная зарплата персонала, денежные единицы, руб.;

Tоб - общая трудоемкость проекта, дни.

Зарплата в день составит:

Зср.дн = 6000/22 = 273 рубль.

Зосн = 180 * 273 = 49140 рублей.

Дополнительная зарплата рассчитывается, как 10% от основной.

Здоп = 49140 * 10% = 4914 рублей.

Отчисления на социальные нужды составляют26,2%.

(49140+4914)*26,2% = 14162,15 рубля.

Из них:

Пенсионный фонд 20%:

(49140+4914)*20% = 10810,80 рублей;

Из пенсионного фонда отчисления в:

1)    федеральный фонд (6%) составят

(49140+4914)*6%= 3243,24 рублей;

2)    страховой фонд (8%) составят

(49140+4914)*8%= 4324,32 рублей;

3)    накопительный фонд (6%) составят

(49140+4914)*6%= 3243,24 рублей;

Фонд социального страхования 2,9%

(49140+4914)*2,9% = 1567,57 рубля;

Фонд медицинского страхования 3,1%

(49140+4914)*3,1% = 1675,67рублей;

Страхование несчастного случая на производстве (0,2%)

(49140+4914)*0,2% = 108,11

Стоимость машинного времени зависит от себестоимости машино-часа работы ЭВМ и времени работы ЭВМ и включает амортизацию ЭВМ и оборудования и затраты на электроэнергию

,(5.12)

где Ам - амортизационные отчисления, денежные единицы;

Оф -стоимость ЭВМ и оборудования:

) Стоимость компьютера 17000 рублей;

) Стоимость принтера 8000 рублей.

Итого: 25000 рублей.

Нам- норма амортизации, принята равной 10%;

Тм - время использования оборудования, дни, равное:

Тм = 0,3*Ттех.пр. + 0,8*Траб.пр. + 0,6*Твн,

где Ттех.пр., Траб.пр., Твн - затраты времени на разработку технического проекта, рабочего проекта и внедрения соответственно, дни.

Тм = 0,3*96 + 0,8*37+0,6*8 = 63,2 дней,

Ам =  рублей.

Затраты на электроэнергию.

Зэл = Сэлэвммсут,

где Сэл - стоимость 1 кВт/ч электроэнергии, денежные единицы;

Мэвм - мощность ЭВМ, кВт/ч;

Тсут- суточное время работы ЭВМ, ч.

Зэл= 1,38*1,85* 8* 63,2 = 1290,80 рублей.

Накладные расходы определяются в размере 20% от основной заработной платы разработчиков. Составят 9828 рублей в месяц.

Таблица 5.7 - Затрат на разработку программного продукта

Элементы затрат

Стоимость, денежные единицы

1

2

Материальные затраты

735 рублей

Основная и дополнительная зарплата

54054 рублей

Отчисления на социальные нужды

14162,15 рублей

Затраты на оплату машинного времени

1290,80 рублей

Накладные расходы

9828 рублей

Всего

80069,95 рублей


5.6 Единовременные расходы организации заказчика

К единовременным затратам пользователя программного обеспечения Кобщ относят затраты на:

) Оплату программного обеспечения (Цпо);

) ЭВМ и прочих аппаратных и инструментальных средств, Ци, Кэвм;

) Обучение персонала (Косв).

Кобщ= Цпо+ Циэвмосв .(5.13)

Так как информационная система внедряется в отдел, который уже автоматизирован ранее, и пользователь ЭВМ имеют опыт работы с программными средствами, то стоимость единовременных затрат равна 0.

5.7 Расчет изменения годовых эксплуатационных расходов пользователя

Таблица 5.8 - Расчет стоимости оборудования и амортизационных отчислений

Наименование машин и оборудования

Количество, шт.

Цена, д.е

Общая стоимость, д.е

Норма амортизации, %

Амортизационные отчисления, д.е

1

2

3

4

5

6

Вычислительная техника

1

17000

17000

10

1700

Периферийное оборудование

1

8000

8000

10

800

Итого


25000

25000


2500


Текущие расходы пользователя при внедрении задачи включают:

1)  амортизацию оборудования и инструментальных средств, электроэнергия составят (3790,80 рублей);

2)      затраты на ремонт оборудования (3% от стоимости) (750 рублей);

3)  затраты на материалы (диски, тонер и т.д. (735 рублей).

Итого расходов: 5275,80 рублей.

Себестоимость программного продукта состоит из стоимости разработки и амортизационных отчислений: С = 80069,95 + 5275,80= 85345,75 рублей.

Цена на программные продукты устанавливается на единицу программной продукции с учетом комплексности ее поставки. Ее цена, обычно, формируется на базе нормативной себестоимости производства и прибыли:

Ц=С+Пнд,(5.14)

где С - себестоимость разработки;

Пн - нормативная прибыль, устанавливаемая централизованно, в процентах к себестоимости (20%);

Пд - дополнительная прибыль, устанавливаемая в зависимости от величины экономического эффекта при эксплуатации информационной системы (25%).

Ц = 85345,75 + 17069,15 = 102414,9 руб.

Основными источниками увеличения дохода организации (экономии) при создании задачи специалистов являются: экономия затрат на заработную плату за счет сокращения численности персонала.

В результате сокращения численности персонала экономию по заработной плате рассчитывают по формуле:

,(5.15)

где  - сокращение численности;

Змес - оплата труда в месяц;

Тэф - эффективный фонд рабочего времени в год, месяц;

X - премия;

Y - отчисления но социальные нужды (26,2%).

Снижение трудоемкости выполняемых работ составит 4000 часов в год. Эффективный фонд рабочего времени 1-го человека:

Тэф = 2000 час.

,(5.16)

где =2 человека.

Эзп = 2*6000* 12* 1,1* 1,262 = 199900,8 руб.

Отчисления на социальные нужды = 52374,01 рублей.

Экономия материальных ресурсов (ЭМ) за счет сокращения количества и унификации отчетных форм.

Эм= 1000 руб.

Общая экономия

Э=Эзпм.

Э= 199900,8 + 1000 = 200900,8 руб.

Условная годовая экономия

Эу =Э - Зтек .

Эу =200900,8 - 80069,95 = 120830,85 руб.

Эу мес = 10069,24 руб.

.8 Оценка экономической эффективности внедрения

Показатель эффекта определяет все позитивные результаты, достигаемые при использовании программного продукта. Прибыль от использования продукта за год определяется по формуле:

П = Э - З,(5.17)

где Э - стоимостная оценка результатов применения программного продукта в течение года,

З - стоимостная оценка затрат при использовании программного продукта.

В данном случае амортизацию можно не учитывать, поскольку вычислительная техника активно используется и в других целях, помимо применения данного программного продукта.

Приток денежных средств из-за использования программного продукта в течение года может составить:

Э = (Зруч - Завт) + Эдоп,(5.18)

где Зруч - затраты на ручную обработку информации,

Завт - затраты на автоматизированную обработку информации,

Эдоп - дополнительный экономический эффект, связанный с уменьшением числа используемых бланков, высвобождением рабочего времени и т.д.

Зруч = tр цч кд,(5.19)

Завт = tавт цч кд,(5.20)

где tр - время, затрачиваемое на обработку информации вручную, ч,

tавт - затраты времени на автоматизированную обработку, ч,

цч - цена 1 ч работы оператора, руб. ,

кд = 1 … 2 - коэффициент, учитывающий дополнительные затраты времени на логические операции.

В данном проекте приток денежных средств из-за использования программного продукта в течение года может составить:

Э = (300 · 34,13 · 1 · 12 - 120 · 34.13 · 1,3 · 12) + 30000 = 88976 руб. Дополнительный экономический эффект Эдоп в этом случае обусловлен значительным высвобождением времени большинства специалистов работающих с системой.

Эксплуатационные затраты при использовании программного продукта будут состоять только из затрат на техническое обслуживание, т.к. все остальные виды происходят и без его использования, что обусловлено спецификой системы. Эксплуатационные затраты могут составить З = 5000 руб.

Исходя из вычислений, произведенных выше, теоретическая прибыль от использования продукта за год может составить П = 88976 - 5000 = = 83976 руб.

Ориентировочный срок службы системы до морального старения - 4 года. Этот срок рассматривается как расчетный период. На основании проведенных расчетов имеем следующий денежный поток:

шаг (капиталовложения)                 102414,9 руб.

шаг                                83976 руб.

шаг                                83976 руб.

шаг                                83976 руб.

шаг                                83976 руб.

Чистый дисконтированный доход за 4 года использования программного продукта (расчетный срок морального старения web-ориентированных информационных подсистем) при норме дисконта Е равной 20 % составит:

ЧДД = Прибыль/(1 + Е)n - К(5.21)

ЧДД = 83976/(1 + 0,2) + 83976/(1 + 0,2)2 + 83976/(1 + 0,2)3 + 83976/(1 + 0,2)4 - - 148798,22 = 69980 + 58317 + 48597 + 40497 - 102414,9 = 114976,1 руб.

ЧДД - положителен, значит проект эффективен.

Величины приведенных (дисконтированных) годовых эффектов в рублях по годам расчетного периода (Э1, Э2, Э3, Э4, Э5, Э6) соответственно равны:

Э1 = 83976/(1 + 0,2) = 69980

Э2 = 83976/(1 + 0,2)2 = 58317

Э3 = 83976/(1 + 0,2)3 = 48597

Э4 = 83976/(1 + 0,2)4 = 40497

Величина дохода за первый год эксплуатации программы составит 69980 рублей, что меньше величины капиталовложений.

Величина дохода за первые два года составит

Э1 + Э2 = 69980 + 58317 = 128297 рублей, то больше величины капиталовложений.

Срок окупаемости проекта составит T = 1 + (102414,9 - 69980)/58317 = 1.56 года.

5.9 Вывод

Выполненное экономическое обоснование проекта показывает, что разработка информационной системы является выгодным решением для СевКавГТУ. Общие затраты на внедрение информационной системы составляет 80069,95 рублей. Экономия средств за год за счет применения системы составит 120830,85 рублей.

Таким образом после внедрения информационной системы университет будет иметь прибыль за счет экономии фондов оплаты труда и за счет экономии на налоговых отчислениях, и, окупит затраты на внедрение за 1,56 года.

Также после внедрения повысилась эффективность работы, что показывает комплексный коэффициент эффективности; увеличилась скорость обработки информации при работе с заявками, что показывает коэффициент принятия решений, который, увеличивается более чем в 28 раз, при применении программного продукта.

В ходе вышеприведённых вычислений были получены следующие результаты:

была определена трудоёмкость разработки программного продукта, которая составила  дней;

·   для выполнения разработки программы необходим один человек;

·   коэффициент повышения оперативности принятия решений равен 28;

при анализе затрат на разработку выяснилось, что основная заработная плата составила 54054 рублей за 180 дней.

6 Вопросы охраны труда и БЖД на предприятии

6.1 Общая характеристика опасных и вредных факторов

Опасным называется производственный фактор, воздействие которого на работающего человека в определенных условиях приводит к травме или другому внезапному резкому ухудшению здоровья. Если же производственный фактор приводит к заболеванию или снижению трудоспособности, то его считают вредным. В зависимости от уровня и продолжительности воздействия вредный производственный фактор может стать опасным. Опасные и вредные производственные факторы подразделяются на четыре группы: физические, химические, биологические и психофизические.

Как правило, при работе с компьютером человек подвергается влиянию ряда опасных и вредных факторов, а именно:

1.  электромагнитных полей (диапазон радиочастот: ВЧ, УВЧ, СВЧ) инфракрасного и ионизирующего излучений;

2.       повышенный уровень шума и вибрации;

.        статического электричества;

.        электрический ток;

.        профессиональные заболевания от малоподвижной работы;

.        пожароопасность и др.

Работа с компьютером характеризуется значительным умственным напряжением и нервно-эмоциональной нагрузкой сотрудников, высокой напряженностью зрительной работы и достаточно большой нагрузкой на мышцы рук при работе с клавиатурой ЭВМ. Решающее значение играет рациональная конструкция и расположение элементов рабочего места, что немаловажно для поддержания оптимальной рабочей позы пользователя ЭВМ.

6.2 Эргономические характеристики рабочих мест

Рассматриваемое помещение имеет следующие размеры: ширина - 6,2 м, длина - 9 м, высота - 3 м., количество окон - 2, они ориентированы на север. Перед окнами нет затемняющих сооружений, окна двойные раздельные, без трещин и повреждений стекла, рамы деревянные. Параметры окон: высота - 1,76 м, длина - 4 м. Схема помещения представлена на рисунке 4.1.

Рисунок 4.1 - Схема помещения

Помещение оборудовано системой отопления и системой кондиционирования воздуха. В комнате расположено 17 системных блока и 17 монитора, 1 принтер.

Для внутренней отделки интерьера помещения используются диффузно - отражающие материалы с коэффициентом отражения для потолка 2,6, для стен 1,9 и для потолка 1,6.

В помещении семнадцать рабочих мест. Площадь на одно рабочее место с персональным компьютером составляет 3,3 м2., объем - 9,85 м3, что не соответствует требованиям СанПиН 2.2.2/2.4.1340-03. Конструкция рабочего стула позволяет поддерживать удобную позу при работе с ЭВМ. Экран монитора находится от глаз пользователя на расстоянии 63 см. Высота рабочей поверхности стола 75 см. Рабочий стол имеет пространство для ног высотой 65 см, шириной 85 см, глубиной 75 см. Эти параметры удовлетворяют требованиям СанПиН 2.2.2/2.4.1340-03.

6.3 Параметры микроклимата

Параметры микроклимата могут меняться в широких пределах, в то время как необходимым условием жизнедеятельности человека является поддержание постоянства температуры тела благодаря терморегуляции, т.е. способности организма регулировать отдачу тепла в окружающую среду. Принцип нормирования микроклимата - создание оптимальных условий для теплообмена тела человека с окружающей средой.

Вычислительная техника является источником существенных тепловыделений, что может привести к повышению температуры и снижению относительной влажности в помещении. В рассматриваемом помещении соблюдаются параметры микроклимата, определенные в санитарных нормах СанПиН 2.2.2/2.4.1340-03. Величины параметров микроклимата устанавливаются в зависимости от времени года, характера трудового процесса и характера производственного помещения (см. таблицу 6.1).

Таблица 6.1 - Параметры микроклимата для помещений, где установлены компьютеры

Период года

Параметр микроклимата

Величина

1

2

3

Холодный

Температура воздуха в помещении Относительная влажность Скорость движения воздуха

22…24°С 40…60% до 0,1м/с

Теплый

Температура воздуха в помещении Относительная влажность Скорость движения воздуха

23…25°С 40…60% 0,1…0,2м/с


Объем помещения соответствует требованиям не меньше 20 м3/человека.

Нормы подачи свежего воздуха в помещения, где расположены компьютеры, приведены в таблице 6.2.

Таблица 6.2 - Нормы подачи свежего воздуха в помещения, где расположены компьютеры

Характеристика помещения

Объемный расход подаваемого в помещение свежего воздуха, м3 /на одного человека в час

1

2

Объем до 20м3 на человека 20…40м3 на человека Более 40м3 на человека

Не менее 30 Не менее 20 Естественная вентиляция


Для обеспечения комфортных условий используются как организационные методы (рациональная организация проведения работ в зависимости от времени года и суток, чередование труда и отдыха), так и технические средства (вентиляция, кондиционирование воздуха, отопительная система).

6.4 Электромагнитное и ионизирующее излучения

Большинство ученых считают, что как кратковременное, так и длительное воздействие всех видов излучения от экрана монитора не опасно для здоровья персонала, обслуживающего компьютеры. Однако исчерпывающих данных относительно опасности воздействия излучения от мониторов на работающих с компьютерами не существует и исследования в этом направлении продолжаются.

Допустимые значения параметров неионизирующих электромагнитных излучений от монитора компьютера представлены в таблице 6.3.

Максимальный уровень рентгеновского излучения на рабочем месте оператора компьютера обычно не превышает 0,1 мбэр/ч, а интенсивность ультрафиолетового и инфракрасного излучений от экрана монитора лежит в пределах 10…100мВт/м2.

Таблица 6.3 - Допустимые значения параметров неионизирующих электромагнитных излучений (в соответствии с СанПиН 2.2.2/2.4-03)

Наименование параметра

Допустимые значения

1

2

Напряженность электрической составляющей электромагнитного поля на расстоянии 50см от поверхности видеомонитора

10В/м

Напряженность магнитной составляющей электромагнитного поля на расстоянии 50см от поверхности видеомонитора

0,3А/м

Напряженность электростатического поля не должна превышать: для взрослых пользователей для детей дошкольных учреждений и учащихся средних специальных и высших учебных заведений

 20кВ/м  15кВ/м


Для снижения воздействия этих видов излучения применяются мониторы с пониженным уровнем излучения (TCO-01, TCO-03). Также соблюдаются регламентированные режимы труда и отдыха.

6.5 Шум и вибрация

Шум ухудшает условия труда, оказывая вредное действие на организм человека. Работающие в условиях длительного шумового воздействия испытывают раздражительность, головные боли, головокружение, снижение памяти, повышенную утомляемость, понижение аппетита, боли в ушах и т. д. Такие нарушения в работе ряда органов и систем организма человека могут вызвать негативные изменения в эмоциональном состоянии человека вплоть до стрессовых. Под воздействием шума снижается концентрация внимания, нарушаются физиологические функции, появляется усталость в связи с повышенными энергетическими затратами и нервно-психическим напряжением, ухудшается речевая коммутация. Все это снижает работоспособность человека и его производительность, качество и безопасность труда. Длительное воздействие интенсивного шума [выше 80 дБ(А)] на слух человека приводит к его частичной или полной потере.

В таблице 6.4 указаны предельные уровни звука в зависимости от категории тяжести и напряженности труда, являющиеся безопасными в отношении сохранения здоровья и работоспособности.

Таблица 6.4 - Предельные уровни звука, дБ, на рабочих местах

Категория Напряженности труда

Категория тяжести труда

I. Легкая

II. Средняя

III. Тяжелая

IV. Очень тяжелая

1

2

3

4

5

I. Мало напряженный

80

80

75

75

II. Умеренно напряженный

70

70

65

65

III. Напряженный

60

60

-

-

IV. Очень напряженный

50

50

-

-


Уровень шума на рабочем месте не превышает 50дБА.

Оборудование в помещении устанавливается в компьютерные столы на специальные виброизоляторы, что снижает уровень вибрации.

6.6 Освещение

Правильно спроектированное и выполненное производственное освещение улучшает условия зрительной работы, снижает утомляемость, способствует повышению производительности труда, благотворно влияет на производственную среду, оказывая положительное психологическое воздействие на работающего, повышает безопасность труда и снижает травматизм.

Недостаточность освещения приводит к напряжению зрения, ослабляет внимание, приводит к наступлению преждевременной утомленности. Чрезмерно яркое освещение вызывает ослепление, раздражение и резь в глазах. Неправильное направление света на рабочем месте может создавать резкие тени, блики, дезориентировать работающего. Все эти причины могут привести к несчастному случаю или профзаболеваниям, поэтому столь важен правильный расчет освещенности.

Естественное освещение - освещение помещений дневным светом, проникающим через световые проемы в наружных ограждающих конструкциях помещений. Естественное освещение характеризуется тем, что меняется в широких пределах в зависимости от времени дня, времени года, характера области и ряда других факторов.

Естественное освещение наиболее благоприятно действует на организм человека. Однако, в ряде случаев этой освещенности оказывается недостаточно. Оно существенно отличается от искусственного как по интенсивности, так и по спектральному составу. Основной особенностью естественного освещения является непостоянство во времени (по часам суток).

Согласно требованиям СанПиН 2.2.2/2.4.1340-03 при выполнении работ категории очень высокой зрительной точности (наименьший размер объекта различения 0,15…0,3мм) величина коэффициента естественного освещения (КЕО) должна быть не ниже 1,5%.

Кроме того, все поле зрения должно быть освещено достаточно равномерно - это основное гигиеническое требование. Иными словами, степень освещения помещения и яркость экрана компьютера должны быть примерно одинаковыми, т.к. яркий свет в районе периферийного зрения значительно увеличивает напряженность глаз и, как следствие, приводит к их быстрой утомляемости.

Для характеристики интенсивности естественного освещения используют коэффициент естественной освещенности - это выраженное в процентах отношение естественной освещенности, создаваемой в некоторой точке заданной плоскости внутри помещения к одновременному значению наружной горизонтальной освещенности создаваемой светом от полностью открытого небосвода.

е=(Евн)100%.(6.1)

Нормированное значение коэффициента естественной освещенности для зданий расположенных в различных административных районов определяется по формуле:

еN=eHmN,(6.2)

где N- номер группы обеспеченности естественным светом СНиП 23-05-95;H- нормированное значение к.е.о.,%;N - коэффициент светового климата.

Задачи расчета естественной освещенности обычно являются определением площади застекленных проемов.

Различают следующие виды естественной освещенности:

) боковое,

) верхнее,

) комбинированное.

Для поддержания естественной освещенности в пределах санитарных норм необходимо регулярно проводить очистку стекол.

Проведем расчет естественного освещения на рабочем месте пользователя информационной системы.

Расчет естественного освещения заключается в определении площади световых проемов, обеспечивающих удовлетворительные условия по освещенности на рабочих местах. Так как в помещении освещение боковом, имеем:

,(6.3)

где Sо - площадь световых проемов;

S - освещаемая площадь, S = 6,2 * 9 = 55,8 м2;

Еn, - нормируемое значение коэффициента естественной освещенности (КЕО), Еn = Ен * m, где m - коэффициент светового климата, m = 0,9 (так как помещение находится во втором световом поясе, ориентация окон на север);

Ен = 1,5%, в соответствие с разрядом работ (II);

Еn = 1,5 * 0,9 = 1,35 % ;

Кз - коэффициент запаса, зависящий от концентрации пыли в помещении и периодичности очистки стекол, определяется по СНиП 23-05-95 и равен 1,5;

 - световая характеристика окна, определяется конструкцией окон и согласно СНиП II-4-79 равна 37;

Кзт- коэффициент затенения; Кзт = 1, так как нет противостоящих затеняющих помещений.

To- общий коэффициент светопропускания, рассчитываемый по формуле:

To =T1 * T2 * T3 * T4, (6.4)

где T1 - коэффициент светопропускания материала, T1 = 0,9;2 - коэффициент учёта потерь света в переплётах светового проёма, T2=0,75;3 - коэффициент учёта потерь света в несущих конструкциях, T3=0.8;4 - коэффициент учёта потери света в солнцезащитных устройствах, T4=1;

= 0,9*0,75*0,8*1= 0,54.

R1 - коэффициент повышения КЕО при боковом естественном освещении благодаря свету, отражённому от поверхности помещения, определяется по формуле:

R1=,(6.5)

где Rп, Rс, Rпп - коэффициенты отражения света от пола, стен и потолка соответственно;п, Sс, Sпп - площадь пола, стен и потолка соответственно.

R1=;

Sо=  м2;

Так как рассчитанное So=33,01 м2, а реальное So=4*1.76*2=14,08, то только естественного освещения не достаточно. Предусмотрим искусственное освещение.

Искусственное освещение создается электрическими светильниками. Нормирование искусственного освещения осуществляется СНиП 23-05-95.

Нормируемая минимальная освещенность равна 300 лк.

Для общего освещения используем светильники ОД с люминесцентными лампами, что обусловлено их достоинствами. Исходя из экономической целесообразности, выбираем люминесцентные лампы типа ЛБ белого цвета. Для расчета искусственного освещения применяют метод коэффициента использования потока. Коэффициент определяют по формуле:

F =,(6.6)

где F - световой поток;

Е - нормируемая минимальная освещенность, Е = 300 лк;

Кз - коэффициент запаса, равный 1,5;

S - освещаемая площадь, составляющая 55,8 м2;

Z - коэффициент неравномерности освещения, равный 1,1;

С - коэффициент использования излучаемого светильниками светового потока на расчетной площади;

N - число светильников;

n - число ламп в светильнике.

i - индекс помещения, позволяющий установить зависимость освещения от площади помещения и высоты подвеса. Эта величина, согласно СНиП 23-05-95, рассчитывается по формуле:

i =,(6.7)

где А - длина помещения - 9 м;

В - ширина помещения - 6,2 м;

h - высота подвеса, которая определяется по формуле:

h = H - hр - hс;

где: Н - высота помещения - 3 м;

hр - высота рабочей поверхности - 0,75 м;

hс - высота от потолка до нижней части лампы - 0.15 м.

h = 3 - 0,75 - 0,15 = 2,1 м.

i =  = 1,75

Для светильников ОД при индексе помещения 1,75 и коэффициентах отражения от потолка и стен 70,50%, С = 0,41.

При выбранном типе и мощности люминесцентных ламп их необходимое количество определяется по формуле:

N =.(6.8)

Наиболее приемлемыми для помещения являются люминесцентные лампы ЛБ (белого света) мощностью 80 Вт. Нормальный световой поток лампы ЛБ-80 F = 5400 люмен (лм).

В итоге число светильников получится равным:

Таким образом, потребуется 6 светильников.

Фактически в помещении имеется 6 светильников ОД по 2 лампы ЛБ-80 в каждом.

.7 Выводы

В данном разделе был проведен анализ помещения, выявлены опасные и вредные факторы, влияющие на здоровье людей.

В помещении производственный микроклимат соответствует СанПиН 2.2.2/2.4.1340-03. Производственное освещение удовлетворяет требованиям СНиП 23-05-95.

Шумность во всех помещениях не превышает нормы - 50 дБ.

Электромагнитные излучения соответствуют данным паспортов на используемую аппаратуру и не превышают требований СанПиН 2.2.2/2.4.1340-03.

Заключение

В данном дипломном проекте решена задача автоматизации обработки информации при учёте средств вычислительной техники - разработана подсистема «Учёт средств вычислительной техники», как части единой многокомпонентной информационной системы ГОУ СПО «Северо-Кавказский государственный технический университет».

В первом разделе проведен анализ существующего состояния дел университета. На основе рассмотренных основных целей и задач университета были выявлены основные нерешенные проблемы в данной предметной области.

Анализ показал, что в системе циркулирует большой поток документов как между отделами и службами, так и между различными уровнями иерархии системы. С целью ускорения сбора и рассмотрения входящей информации от абитуриента принято решение о развитии механизмов получения и обработки Проанализированы элементы функциональной структуры АСУ, архитектура компьютеров и используемого программного обеспечения. Выявлены и определены узлы автоматизации, определено необходимое организационное обеспечение АСУ. Предложена функциональная структура АСУ организации, которая должна создать единое информационное пространство и предоставить возможность сотрудникам и студентам колледжа связи использовать имеющиеся документы и информацию в полном объеме и с максимальной эффективностью.

В ходе проектирования подсистемы «Учёт средств вычислительной техники» были рассмотрены задачи автоматизации учёта технических средсв с учетом всех необходимых требований. Путем исследования предметной области были выявлены необходимые сущности для хранения в базе данных. Методом последовательной декомпозиции при помощи CASE-средств был выявлен функциональный состав подсистемы. Опираясь на анализ существовавшей подсистемы и на функциональный состав, была построена модель базы данных и определены необходимые таблицы с соответствующими сущностями. В ходе проектирования в качестве СУБД была выбрана система PostgreSQL. В качестве системы разграничения доступа к данным была положена система ролей, реализованная внутри подсистемы. Также были рассмотрены и решены проблемы защиты информации, обеспечения достоверности и целостности информации. Помимо этого, рассмотрен базовый алгоритм взаимодействия пользователя и подсистемы. Подвергнуты рассмотрению вопросы использования программного и технического обеспечения, средств коммуникации. В результате проведенной работы был представлен проект надежной и эффективной подсистемы учёта средств вычислительной техники.

В ходе работы над подсистемой составлена вся необходимая рабочая документация на проект. При создании описания упор делался на лаконичность и понятность содержания, при этом учитывалось, что обслуживать систему должен специалист. В техническом описании указано назначение проекта и условия его применения. В руководстве программиста описано, как развернуть и настроить подсистему. В руководстве пользователя отражена информация о том, как использовать инструментарий подсистемы. При описании контрольного примера выяснено, что разработка соответствует поставленной задаче.

Разработка подсистемы «Учёт средств вычислительной техники» ГОУ ВПО «Северо-Кавказский государственный технический университет» выгодна с экономической точки зрения. Расчетный срок окупаемости проекта составляет 1,56 года, что является нормальным для такого рода систем. Общая трудоемкость разработки составляет 180 дней, большая часть из которых, приходится на разработку технического и рабочего проекта: 96 и 37 дней соответственно.

В дипломном проекте решены вопросы охраны труда и безопасности жизнедеятельности, произведен расчет освещенности рабочего места. Также затронуты вопросы обеспечения микроклимата и эргономичности рабочих мест. Все определенные законодательством показатели соблюдены в полном объеме.

Таким образом, в дипломном проекте решена инженерная задача по раработке подсистемы АСУ «Учёт средств вычислительной техники» для ГОУ ВПО «Северо-Кавказский государственный технический университет». Поставленные задачи на дипломное проектирование выполнены в полном объеме.

Список используемых источников

. Устав Северо-Кавказского Государственного технического университета № 24Г-0280 от 01.04.99 года.

. Северо-Кавказскому Государственному техническому университету - 30 лет. - Ст.: Типография СевКавГТУ, 2001.

. #"512724.files/image055.gif">

Рисунок П.А.1 - Форма инструмента «Ввод заявки»

Рисунок П.А.2 - Форма инструмента «Ввод счёта»

Рисунок П.А.3 - Форма инструмента «Выдача средств»

Рисунок П.А.4 - Форма инструмента «Журнал документов»

Рисунок П.А.5 - Форма инструмента «Печать наклеек»

Рисунок П.А.6 - Форма инструмента «Приходный ордер»

Рисунок П.А.7 - Форма инструмента «Счета за период»

Приложение Б

Листинг wnd00016.php (Инструмент «Накладная материально-ответственного»)

<?php

wnd00016($pram)

{

$pram = StrToArr($pram);

$USER_ID = get_user_id();

/////////////////////////////////////////////////////////////

///////////////////////// EXCEL /////////////////////////////

$RND = GenRnd(); $exl_str = 0; $exl_col = 0;

$xls =& new Spreadsheet_Excel_Writer("./temp/$RND.xls");

$sheet =& $xls->addWorksheet('Счет');

$sheet->setLandscape();

$sheet->hideGridlines();

/////////////////////////////////////////////////////////////

$sheet->setColumn(0, 0, 3.4);

$sheet->setColumn(0, 1, 10.5);

$sheet->setColumn(0, 2, 74);

$sheet->setColumn(0, 3, 6.3);

$sheet->setColumn(0, 4, 11.4);

$sheet->setColumn(0, 5, 11.4);

$sheet->setColumn(0, 6, 10.4);

/////////////////////////////////////////////////////////////

$xl_bld_10 =& $xls->addFormat();

$xl_bld_10->setTextWrap();

$xl_bld_10->setSize('10');

$xl_bld_10->setBold();

$xl_bld_10->setAlign('justify');

/////////////////////////////////////////////////////////////

$xl_cnt_bld_6_brd =& $xls->addFormat();

$xl_cnt_bld_6_brd->setTextWrap();

$xl_cnt_bld_6_brd->setSize('6');

$xl_cnt_bld_6_brd->setBold();

$xl_cnt_bld_6_brd->setAlign('center');

$xl_cnt_bld_6_brd->setBorder(1);

/////////////////////////////////////////////////////////////

$xl_lft_bld_6_brd =& $xls->addFormat();

$xl_lft_bld_6_brd->setTextWrap();

$xl_lft_bld_6_brd->setSize('6');

$xl_lft_bld_6_brd->setBold();

$xl_lft_bld_6_brd->setAlign('left');

$xl_lft_bld_6_brd->setBorder(1);

/////////////////////////////////////////////////////////////

$xl_rgt_bld_6_brd_dot =& $xls->addFormat();

$xl_rgt_bld_6_brd_dot->setTextWrap();

$xl_rgt_bld_6_brd_dot->setSize('6');

$xl_rgt_bld_6_brd_dot->setBold();

$xl_rgt_bld_6_brd_dot->setAlign('right');

$xl_rgt_bld_6_brd_dot->setBorder(1);

$xl_rgt_bld_6_brd_dot->setNumFormat('0.00');

///////////////////////// EXCEL /////////////////////////////

/////////////////////////////////////////////////////////////

/////////////////////////////////////////////////////////////

////////////////// Генерация элементов управления ///////////

/////////////////////////////////////////////////////////////

if(!isset($pram['MTCH_fr']))

{

$pram['MTCH_fr'] = 0;

$pram['MTCH_to'] = 0;

$pram['MTCH_cod'] = "";

$pram['MTCH_dat'] = "";

$pram['MTCH_sht'] = 0;

$pram['FTCH_inv'] = "";

$pram['MTCH_sort'] = "tp";

}

$MTCH_fr = $pram['MTCH_fr'];

$fr = $pram['MTCH_fr'];

$MTCH_fr = ctl_lst_sot(0,$MTCH_fr,'MTCH_fr');

$MTCH_to = $pram['MTCH_to'];

$MTCH_to = ctl_lst_sot(0,$MTCH_to,'MTCH_to');

$MTCH_cod = $pram['MTCH_cod'];

$MTCH_cod = "<input type='text' name='MTCH_cod' value='$MTCH_cod'>

$MTCH_dat = $pram['MTCH_dat'];

$MTCH_dat = "<input type='text' name='MTCH_dat' value='$MTCH_dat'>

$sort = $pram['MTCH_sort'];

$sort_rep = $sort;

$FTCH_inv = $pram['FTCH_inv'];

$inv = $pram['FTCH_inv'];

$FTCH_inv = "<input type='text' name='FTCH_inv' value='$FTCH_inv' ONCHANGE='basmen(); sot_sel()'style='font-size: 12px'>";

/////////////////////////////////////////////////////////////

$MTCH_sht = $pram['MTCH_sht'];

$sht = $pram['MTCH_sht'];

$MTCH_sht = ctl_lst_sht(0, $MTCH_sht, "MTCH_sht");

//////////////////////////////////////////////////////////

$hd_fr = $fr;

if($hd_fr == "storage") $hd_fr = 0;

$q1 = "SELECT

          NOW()                                                     AS now_dat,

          (SELECT fio FROM LstSot_fio WHERE Sot_id='$hd_fr') AS fio,

          (SELECT cod FROM JrnDoc         WHERE Doc_id='$sht') AS cod,

          (SELECT dat FROM JrnDoc WHERE Doc_id='$sht') AS dat";

$QRes = QueryEx($q1); $F=pg_fetch_object($QRes);

if($F->cod == "") $xl_hd_sht = "ВСЕ СЧЕТА"; else $xl_hd_sht = "$F->cod($F->dat)";

/////////////////////////////////////////////////////////////

///////////////////////// EXCEL /////////////////////////////

$text_cel = "Ведомость материальной ответственности на $F->now_dat М/О: $F->fio Счет: $xl_hd_sht";

$sheet->write($exl_str, $exl_col, "$text_cel", $xl_bld_10);

$sheet->mergeCells($exl_str, $exl_col, $exl_str, $exl_col+6);

/////////////////////////////////////////////////////////////

$exl_str++;

$text_cel = "№ п/п";

$sheet->write($exl_str, $exl_col, "$text_cel", $xl_cnt_bld_6_brd);

/////////////////////////////////////////////////////////////

$exl_col++;

$text_cel = "Тип";

$sheet->write($exl_str, $exl_col, "$text_cel", $xl_cnt_bld_6_brd);

/////////////////////////////////////////////////////////////

$exl_col++;

$text_cel = "Наименование";

$sheet->write($exl_str, $exl_col, "$text_cel", $xl_cnt_bld_6_brd);

/////////////////////////////////////////////////////////////

$exl_col++;

$text_cel = "Ауд";

$sheet->write($exl_str, $exl_col, "$text_cel", $xl_cnt_bld_6_brd);

/////////////////////////////////////////////////////////////

$exl_col++;

$text_cel = "С/Н";

$sheet->write($exl_str, $exl_col, "$text_cel", $xl_cnt_bld_6_brd);

/////////////////////////////////////////////////////////////

$exl_col++;

$text_cel = "И/Н";

$sheet->write($exl_str, $exl_col, "$text_cel", $xl_cnt_bld_6_brd);

/////////////////////////////////////////////////////////////

$exl_col++;

$text_cel = "Счет";

$sheet->write($exl_str, $exl_col, "$text_cel", $xl_cnt_bld_6_brd);

/////////////////////////////////////////////////////////////

///////////////////////// EXCEL /////////////////////////////

/////////////////////////////////////////////////////////////

/////////////////////// Формирование таблицы ////////////////

////////////////////////////// Таблица //////////////////////

/////////////////////////////////////////////////////////////

$tbl1 = "";

///////////////////////////////////////////////////////////

if($fr != 'storage') $condition = "c.mt_ot = '$fr'";

else $condition = "c.mt_ot = '0'";

///////////////////////////////////////////////////////////

if($sort == "sn") $sort = "ser, typ, mdl, inv";

if($sort == "in") $sort = "inv, typ, mdl, ser";

if($sort == "ml") $sort = "mdl, typ, inv, ser";

if($sort == "tp") $sort = "typ, mdl, inv, ser";

if($sort == "mt") $sort = "mt_ot1, typ, mdl, inv, ser";

///////////////////////////////////////////////////////////

$condition1 = "Tch_id=Tch_id";

if($sht != 0) $condition1 = "Sht_id='$sht'";

///////////////////////////////////////////////////////////

$norm = "SELECT

                   a.Tch_id               AS tch_id,

                   b.typ_id                AS typ,

                   b.mdl          AS mdl,

                   b.ser           AS ser,

                   b.inv           AS inv,

                   b.sht_cod             AS sht_cod,

                   c.kab           AS kab,

                   c.kab1                  AS kab1,

                   c.mt_ot                 AS mt_ot,

                   c.mt_ot1               AS mt_ot1,

                   d.kor_id               AS kor

          FROM

                   ActTchStt a

                   LEFT JOIN TchLst b ON b.tch_id = a.tch_id

                   LEFT JOIN TchStt c ON c.Stt_id = a.Stt_id

                   LEFT JOIN LstKor d ON d.Kor_id = (SELECT kor_id FROM LstKab WHERE kab_id = c.kab)

          WHERE

                   $condition";

$q1 = "SELECT

          a.Tch_id                                                            AS tch_id,

          (SELECT name FROM LstTyp WHERE Typ_id=a.typ)                 AS typ,

          a.mdl                                                                 AS mdl,

          (SELECT bv_mdl FROM temp.tmp_bv2 WHERE bv_inv=a.inv)    AS mdl1,

          a.ser                                                         AS ser,

          a.inv                                                         AS inv,

          a.sht_cod                                                 AS sht_cod,

          (SELECT name FROM LstKab WHERE kab_id=a.kab)                 AS kab,

          (SELECT name FROM Lstkor WHERE kor_id=a.kor)          AS kor,

          (SELECT name FROM LstKab WHERE kab_id=a.kab1)                AS kab1,

          a.mt_ot                                                              AS mt_ot,

          a.mt_ot1                                                            AS mt_ot1,

          (SELECT fio FROM LstSot_fio WHERE Sot_id=a.mt_ot1)  AS vid_fio,

          (SELECT bv_fio FROM temp.tmp_bv2 WHERE bv_inv=a.inv)      AS fio,

          (SELECT Sht_id FROM ShtPos WHERE r_pos = a.tch_id)  AS sht_id,

          (SELECT Pod_id FROM ShtPos WHERE r_pos = a.tch_id) AS pod_id

         FROM

          ($norm) a";

$q1 = "SELECT

          tch_id                                                       AS tch_id,

          typ                                                  AS typ,

          mdl                                                 AS mdl,

          mdl1                                               AS mdl1,

          ser                                                  AS ser,

          inv                                                  AS inv,

          sht_cod                                           AS sht_cod,

          kab                                                 AS kab,

          kor                                                  AS kor,

          kab1                                                AS kab1,

          mt_ot                                                       AS mt_ot,

          mt_ot1                                                      AS mt_ot1,

          vid_fio                                            AS vid_fio,

          fio                                                   AS fio,

          sht_id                                                       AS sht_id,

          pod_id                                                     AS pod_id,

          (SELECT cod FROM JrnDoc WHERE Doc_id=a.sht_id)     AS sh_cd,

          (SELECT dat FROM JrnDoc WHERE Doc_id=a.sht_id)       AS sh_dt,

          (SELECT fl_rev FROM JrnDoc WHERE Doc_id=a.sht_id) AS fl_rev,

          (SELECT cod FROM JrnDoc WHERE Doc_id=a.pod_id)    AS pd_cd

         FROM

          ($q1) a

         WHERE

          $condition1 AND inv LIKE '%$inv%'

         ORDER BY

          $sort";

///////////////////////////////////////////////////////////

///////////////////////////////// !!!!!!!!!!!!!!! /////////

///////////////////////////////////////////////////////////

// if($fr != 'storage') $q1 = $q2;

///////////////////////////////////////////////////////////

// print("$q1<hr>");

//////////////////////////////////////

//       print("$fr <HR> $q2");

//////////////////////////////////////

$QRes = QueryEx($q1);

$i=0; $bg_fl=0;

while($F = pg_fetch_object($QRes))

{

$i++;

if($bg_fl == 1) {$bg_fl = 0; $bg = "white";}

else             {$bg_fl = 1; $bg = "#f4f0e8";}

if($F->fl_rev == 1) $rev = "<b>ПРОВЕРЕНО";

else $rev = "";

if(isset($pram["MTCH_pos_".$F->tch_id."_chk"]) AND

          $pram["MTCH_pos_".$F->tch_id."_chk"]=="on")

{

$chk = "<input type='checkbox' name='MTCH_pos_" . $F->tch_id . "_chk' checked>";

}

else

{

$chk = "<input type='checkbox' name='MTCH_pos_" . $F->tch_id . "_chk'>";

}

//////////////////////

if(isset($pram["MTCH_pos_" . $F->tch_id . "_inv"])) $inv = $pram["MTCH_pos_" . $F->tch_id . "_inv"];

else $inv = $F->inv;

//////////////////////

if($fr != 'storage') $inv = $inv;

else $inv = "<INPUT type='text' name='MTCH_pos_" . $F->tch_id . "_inv' value='$inv'>";

$mdl1 = ChkNULL($F->mdl1);

$fio1 = ChkNULL($F->fio);

$sh_cd = ChkNULL($F->sh_cd);

$pd_cd = ChkNULL($F->pd_cd);

$kab = ChkNULL($F->kab);

if($F->kab == "" AND $F->kab1 != "") $kab = "!_$F->kab1";

if($F->kor == "") {$F->kor = "-";}

else $F->kor = "$F->kor";

if($F->sht_cod == "") {$F->sht_cod = "-";}

else $F->sht_cod = "$F->sht_cod";

$vid_fio = ChkNULL($F->vid_fio);

//$c_tch = cript_num($F->tch_id, $USER_ID);\"$c_tch\"

$tbl1.= "<tr bordercolordark='white' bgcolor='$bg'>

                   <td align='center'>$i</td>

                   <td align='center'>$F->typ</td>

                   <td ONDBLCLICK='pos_set(2, 91, $F->tch_id)'>$F->mdl</td>

                   <td align='center'>$mdl1</td>

                   <td align='center'>$vid_fio</td>

                   <td align='center'>$F->kor</td>

                   <td ONDBLCLICK='pos_set(2,32, $F->tch_id)' align='center'>$kab</td>

                   <td ONDBLCLICK='pos_set(2,34, $F->tch_id)' align='center'>$F->ser</td>

                   <td ONDBLCLICK='pos_set(2,89, $F->tch_id)' align='center'>$inv</td>

                   <td align='center'>$fio1</td>

                   <td align='center'>$F->sht_cod</td>

                   <td ONCLICK='sht_rev($F->sht_id)' ONDBLCLICK='sht_clk($F->sht_id)' align='center' nowrap>$sh_cd ($F->sh_dt)<br>$rev</td>

                   <td align='center'>$pd_cd</td>

                   <td align='center'>$chk</td>

          </tr>";

/////////////////////////////////////////////////////////////

///////////////////////// EXCEL /////////////////////////////

$exl_col = 0; $exl_str++;

$text_cel = "$i";

$sheet->writeNumber($exl_str, $exl_col, "$text_cel", $xl_cnt_bld_6_brd);

/////////////////////////////////////////////////////////////

$exl_col ++;

$text_cel = "$F->typ";

$sheet->writeString($exl_str, $exl_col, "$text_cel", $xl_cnt_bld_6_brd);

/////////////////////////////////////////////////////////////

$exl_col ++;

$text_cel = "$F->mdl";

$sheet->writeString($exl_str, $exl_col, "$text_cel", $xl_lft_bld_6_brd);

/////////////////////////////////////////////////////////////

$exl_col ++;

$text_cel = "$kab";

$sheet->writeString($exl_str, $exl_col, "$text_cel", $xl_cnt_bld_6_brd);

/////////////////////////////////////////////////////////////

$exl_col ++;

$text_cel = "$F->ser";

$sheet->writeString($exl_str, $exl_col, "$text_cel", $xl_cnt_bld_6_brd);

/////////////////////////////////////////////////////////////

$exl_col ++;

$text_cel = "$F->inv";

$sheet->writeString($exl_str, $exl_col, "$text_cel", $xl_cnt_bld_6_brd);

/////////////////////////////////////////////////////////////

$exl_col ++;

$text_cel = "$sh_cd($F->sh_dt)";

$sheet->writeString($exl_str, $exl_col, "$text_cel", $xl_cnt_bld_6_brd);

///////////////////////// EXCEL /////////////////////////////

/////////////////////////////////////////////////////////////

}

//////////////////////////////////////////////////////////

/////////////////////// Формирование таблицы /////////////

////////////////////////////// Шапка /////////////////////

//////////////////////////////////////////////////////////

$tbl = "<table cellpadding='0' cellspacing='0' height='100%' border='1' bordercolor='black'>

$tbl.= "

<tr bordercolordark='white' bgcolor='#D4D0C8' align='center'>

<td><b>№</td>

<td ONCLICK='sort_clk(\"tp\")'><b>Тип</td>

<td ONCLICK='sort_clk(\"ml\")'><b>Название</td>

<td><b>Название по Б/В</td>

<td ONCLICK='sort_clk(\"mt\")'><b>Выдано</td>

<td><b>Корпус</td>

<td ONCLICK='sort_clk(\"sn\")'><b>Серийный</td>

<td ONCLICK='sort_clk(\"in\")'><b>Инвентарный</td>

<td><b>М/О по Б/В</td>

<td><b>П/С</td>

<td><b>СЧЕТ</td>

<td><b>ОРДЕР</td>

<td><b>X</td>

</tr>

$tbl1

<tr height='100%'>

<td>

</td>

</tr>

</table>

";

//////////////////////////////////////////////////////////

$html = "

<script type='text/javascript'>

function sht_clk(sht)

{

document.main.REP_sht.value = sht;

act_set(2, 3);

}

function sort_clk(srt)

{

document.main.MTCH_sort.value = srt;

act_set(0, 39);

}

function sht_rev(sht)

{

document.main.REVSHT_sht.value = sht;

act_set(2, 46);

}

function pos_set(act, wnd, pos)

{

document.main.HPOS_num.value = pos;

act_set(act, wnd);

}

function sot_sel()

{

act_set(0, 16);

}

function reloadd()

{

act_set(0, 16);

}

function kab_set(tch)

{

document.main.HPOS_num.value = tch;

act_set(2, 32);

}

function act_set(act, wnd)

{

document.main.act.value = act;

document.main.wnd.value = wnd;

document.main.submit();

}

</script>

<table border='1' height='100%'>

<tr>

<td bordercolor='#D4D0C8'>

<b>Перемещение материальных ценностей

</td>

</tr>

<tr>

<td>

<table>

<FORM name='main' method='POST'>

<input type='hidden' name='wnd' value='16'>

<input type='hidden' name='act' value=''>

<input type='hidden' name='HPOS_num' value=''>

<input type='hidden' name='REP_sht' value=''>

<input type='hidden' name='REVSHT_sht' value=''>

<input type='hidden' name='MTCH_sort' value='$sort_rep'>

         <tr>

          <td>Накладная:</td>

          <td>$MTCH_cod</td>

          <td>от:</td>

          <td>$MTCH_dat</td>

         </tr>

</table>

</td>

</tr>

<tr>

<td>

<table>

         <tr>

          <td>Сдатчик:</td>

          <td>$MTCH_fr</td>

         </tr>

         <tr>

          <td>Получатель:</td>

          <td>$MTCH_to</td>

         </tr>

</table>

</td>

</tr>

<tr>

<td>

<table>

         <tr>

          <td>Фильтр по счетам:</td><td>$MTCH_sht</td>

          <td>Поиск по инв. номеру:</td><td>$FTCH_inv</td>

         </tr>

</table>

</td>

</tr>

<tr height='100%'>

<td bgcolor='white'>

<div>

</td>

</tr>

<tr>

<td bordercolor='#D4D0C8' align='right'>

<input type='button' value='EXCEL'>

<input type='button' name='per' value='переместить'>

</td>

</tr>

</FORM>

</table>

";

///////////////////////////////////////////////////////////

///////////////////////////////////////////////////////////

///////////////////////// EXCEL ///////////////////////////

$xls->close();

///////////////////////// EXCEL ///////////////////////////

///////////////////////////////////////////////////////////

return($html);

}

?>

Листинг wnd00016_EX.php (Инструмент «Накладная материально-ответственного)»

<?php

wnd00016_EX($pram, $Sot)

{

$StrParm = $pram;

$pram = StrToArr($pram);

$MTCH_fr = $pram['MTCH_fr'];

$MTCH_to = $pram['MTCH_to'];

$MTCH_dat = $pram['MTCH_dat'];

$MTCH_cod = $pram['MTCH_cod'];

///////////////////////////////////////////////////////////////////

$q1 = "INSERT INTO JrnDoc (DTyp_id, Sot_id, ParStr, dat, tim, cod)

         VALUES ('16','$Sot','$StrParm', '$MTCH_dat', NOW(), $MTCH_cod )";

QueryEx($q1);

///////////////////////////////////////////////////////////////////

$q1 = "SELECT currval('jrndoc_doc_id_seq') AS id";

$QRes = QueryEx($q1);

$F = pg_fetch_object($QRes);

$Doc = $F->id;

///////////////////////////////////////////////////////////////////

foreach($pram AS $a => $b)

{

$Arr = explode('_', $a);

if($Arr[0] == "MTCH" AND $Arr[1] == "pos" AND $Arr[3] == "chk")

{

$Pos = $Arr[2];

$q1 = "SELECT MAX(Stt_id)

          FROM Tch_Stt

          WHERE Tch_id = '$Pos'";

$q2 = "SELECT *

          FROM TchStt

          WHERE Stt_id=($q1)";

$QRes = QueryEx($q2);

while($rec = pg_fetch_assoc($QRes))

{

         $LstStt = $rec["stt_id"];

         unset($rec["stt_id"]);

         $rec["mt_ot"] = $MTCH_to;

         $rec["stat"] = '10';

         $rec["kab"] = 0;

         $rec["mt_ot1"] = 0;

         $rec["ipn"] = '-';

         $rec["msk"] = '-';

         $rec["shl"] = '-';

         $fl = 0;

         $nam_str = "";

         $val_str = "";

         foreach($rec AS $name => $val)

         {

          $fl++;

          if($fl == 1)

          {

         $nam_str.= "$name";

         $val_str.= "$val";

          }

          else

          {

         $nam_str.= " ,$name";

         $val_str.= " ,'$val'";

          }

         }

///////////////////////////////////////////////////////

         $q1="INSERT INTO TchStt ($nam_str)

          VALUES ($val_str)";

         QueryEx($q1);

///////////////////////////////////////////////////////

         $q1 = "SELECT currval('tchstt_stt_id_seq') AS id";

         $QRes = QueryEx($q1);

         $F = pg_fetch_object($QRes);

         $Stt = $F->id;

//       $Stt = mysql_insert_id();

///////////////////////////////////////////////////////

         $q1 = "INSERT INTO Tch_Stt (Tch_id, Stt_id, Doc_id, dat, tim)

          VALUES ('$Pos','$Stt','$Doc', NOW() , NOW())";

         QueryEx($q1);

///////////////////////////////////////////////////////

         if($MTCH_fr == 'storage')

         {

          $inv = $pram['MTCH_pos_' . "$Pos" . '_inv'];

          $q1 = "UPDATE

                   TchLst

                   SET

                   inv='$inv'

                   WHERE

                   Tch_id = '$Pos'";

          QueryEx($q1);

         }

}

}

}

}

?>

Похожие работы на - Разработка подсистемы АСУ 'Учёт средств вычислительной техники' для ГОУ ВПО 'Северо-Кавказский государственный технический университет'

 

Не нашли материал для своей работы?
Поможем написать уникальную работу
Без плагиата!
Без нейросетей!