Моделирование процесса обработки заданий в вычислительной системе
Министерство образования и науки
Российской Федерации
ФЕДЕРАЛЬНОЕ АГЕНТСТВО ПО ОБРАЗОВАНИЮ
Государственное образовательное
учреждение
Высшего профессионального образования
"СЕВЕРО-КАВКАЗСКИЙ
ГОСУДАРСТВЕННЫЙ ТЕХНИЧЕСКИЙ УНИВЕРСИТЕТ"
Кафедра автоматизированных систем
обработки информации и управления
ПОЯСНИТЕЛЬНАЯ ЗАПИСКА
к курсовому проекту (работе) по
Моделированию систем
на тему:
Моделирование процесса обработки
заданий в вычислительной системе
Автор проекта (работы) Е.В. Бороденко
Специальность
.65"Автоматизированные системы обработки и управления
информации"
Руководитель проекта Е.Г. Степанова
Ставрополь, 2011
Задание по
курсовому проектированию (курсовой работе)
. Тема
Моделирование процесса обработки заданий в
вычислительной системе
. Исходные данные к проекту
Задача, решаемая в данной курсовой работе, относится к
задачам теории систем массового обслуживания (СМО). Это объясняется тем, что
используется непрерывно-стохастическая модель, элементом которой является
прибор (ЭВМ), выполняющий свою функцию при поступлении заявки (информации от
датчиков).
3. Содержание расчетно-пояснительной
записки (перечень подлежащих разработке вопросов)
1. Описание моделируемой системы
. Структурная схема модели системы и ее описание
. Временная диаграмма и ее описание
. Q-схема системы и ее описание
. Укрупненная схема моделирующего алгоритма и описание ее блоков
. Блок-схема моделирующего алгоритма и ее описание
. Математическая модель и ее описание
. Описание машинной программы решения задачи
. Результаты моделирования и их анализ
. Сравнение результатов имитационного моделирования и
аналитического расчета характеристик
. Описание возможных улучшений в работе системы
4. Перечень графического материала (с
точным указанием обязательных чертежей)
Структурная схема, Временная диаграмма, Q-схема моделируемой СМО,
Обобщенная схема алгоритма, Блок-схема.
. Литература, пособия
Советов Б.Я., Яковлев С.А. Моделирование систем. - М.: Высш.
шк., 1995., Вентцель Е.С. Исследование операций. - М.: Радио и связь, 1972.
6. Дата выдачи задания 26.04.11
. Срок сдачи студентом законченного
проекта
Аннотация
Для решения поставленной задачи, моделирования процессов
обработки информации, используется язык GРSS Wоrld student versiоn, позволяющий
легко воссоздать систему массового обслуживания, обрабатывающую заявки, и
представить процесс и его результат.
Для выбора наилучшего результата, отражающего оптимальную
работу системы, используются статистические данные, полученные по набору
задаваемых значений частоты поступления сообщений. Оптимальным считается
вариант, который обеспечивает наименьшие очереди при максимальной загрузке
устройств, что в реальном мире дает малые объемы накопителей и эффективно
используемые ресурсы системы.
Содержание
Задание по курсовому проектированию (курсовой работе)
Аннотация
Введение
1. Основная часть
1.1 Описание моделируемой системы
1.2 Структурная схема модели системы и ее описание
1.3 Временная диаграмма и ее описание
1.4 Q-схема системы и ее описание
1.5 Укрупненная схема моделирующего алгоритма и описание ее блоков
1.6 Блок-схема моделирующего алгоритма и ее описание
1.7 Математическая модель и ее описание
1.8 Описание машинной программы решения задачи
1.9 Результаты моделирования и их анализ
1.10 Сравнение результатов имитационного моделирования и аналитического
расчета характеристик
1.11 Описание возможных улучшений в работе системы
Заключение
Список литературы
Приложение 1
Приложение 2
Введение
Данная курсовая работа по теме: "Моделирование процессов
обработки информации" имеет следующее задание (вариант 26): "В ЭВМ,
работающую в системе управления технологическим процессом, через каждые 3±1с
поступает информация от датчиков. До обработки на ЭВМ информационные сообщения
накапливаются в буферной памяти емкостью в одно сообщение. Продолжительность обработки
сообщений на ЭВМ - 5±2с. Динамика технологического процесса такова, что имеет
смысл обрабатывать только те сообщения, которые ожидают в буферной памяти.
Остальные сообщения считаются потерянными. Смоделировать процесс поступления в
ЭВМ 200 сообщений. Подсчитать число потерянных сообщений и определить
коэффициент загрузки ЭВМ".
Целью названной курсовой работы является: закрепление знаний
по математическим методам и программным средствам системного моделирования в
ходе построения и изучения имитационных экспериментов с моделями процессов
функционирования систем; выявление или оптимизация к наилучшему эксперименту,
удовлетворяющего требованию наибольшей эффективности системы (зависит от
конкретной системы). При дальнейшем рассмотрении системы задача оформляется в
рамках получения наибольшего экономического эффекта от проектируемой системы,
однако это не входит в задачу данной курсовой работы. Проведение анализа
экспериментов в этой работе проводится при изменении временных характеристик
(поступления заявок - информации от датчиков).
Актуальность подобных задач в нашем мире не вызывает
сомнения, поскольку благодаря предварительно смоделированной системе удается
гораздо быстрее и дешевле выяснить наиболее сложные и случайные моменты работы
реальной системы, вычислить ее временные и иные характеристики.
1. Основная
часть
1.1 Описание
моделируемой системы
Задача, решаемая в данной курсовой работе, относится к
задачам теории систем массового обслуживания (СМО). Это объясняется тем, что
используется непрерывно-стохастическая модель, элементом которой является
прибор (ЭВМ), выполняющий свою функцию при поступлении заявки (информации от
датчиков).
1.2
Структурная схема модели системы и ее описание
Для описания подобных процессов, прежде всего, используют структурные
схемы, которые отражают физические составляющие элементы системы для лучшего
понимания системы. Приведем структурную схему (рис 1).
Рисунок 1 - Структурная схема
Из анализа условия следует, что используется лишь часть сообщений
от датчиков в буфере ЭВМ размером 1 сообщение, а остальные игнорируются. То
есть, имеем режим работы СМО с отказами, возникающими при загруженности буфера.
1.3 Временная
диаграмма и ее описание
Более детально процесс функционирования можно представить на
временной диаграмме (рис.2).

На диаграмме:
· ось 1 - моменты прихода информации от
датчиков;
· ось 2 - моменты нахождения в буфере ЭВМ;
· ось 3 - моменты нахождения на обработке
ЭВМ.
С помощью временной диаграммы можно выявить все особые
состояния системы, которые необходимо будет учесть при построении детального
моделирующего алгоритма. Все описанное выше есть, по сути, этап построения
концептуальной модели системы.
1.4 Q-схема
системы и ее описание
Для описания СМО, как непрерывно-стохастических процессов,
используют Q-схемы,
отражающие элементы и структуру СМО. В соответствии с построенной
концептуальной моделью и символикой Q-схем структурную схему данной СМО (рис.1)
можно представить в виде, показанном на рис.3, где И - источник, К - канал, Н -
накопитель.
Рисунок 3 - Q-схема моделируемой СМО
Источник И обозначает датчики, от которых в буфер ЭВМ, накопитель
- Н, попадают сообщения. Поскольку емкость накопителя ограничена 1 по условию,
то при наличии сообщения в накопителе остальные поступающие сообщения
отбрасываются, что отражает поток отказов. Из накопителя Н сообщения поступают
в канал К - на обработку в ЭВМ, откуда выходят в виде обработанного потока
сообщений.
1.5
Укрупненная схема моделирующего алгоритма и описание ее блоков
Известно [1], что существует две разновидности схем моделирующих
алгоритмов: обобщенная (укрупненная) схема, задающая общий порядок действий, и
детальная схема, содержащая уточнения к обобщенной схеме. Обобщенная схема
моделирующего алгоритма данной задачи, построенная с использованием
"принципа
t", представлена на рис.4. Алгоритм решения задачи не является
сложным, так как каждому блоку соответствует один исполняемый оператор
выбранного языка программирования GРSS Wоrld (см. текст программы), а значит,
не требует какой-либо детализации в виде детальной схемы алгоритма.
Необходимо отметить, что в исходной постановке данную задачу можно
решить только методом имитационного моделирования. Для решения одним из
аналитических методов, базирующихся на теории массового обслуживания, ее
следует предварительно упростить, что, естественно, скажется на точности и
достоверности полученных результатов.
Рисунок 4 - Обобщенная схема алгоритма
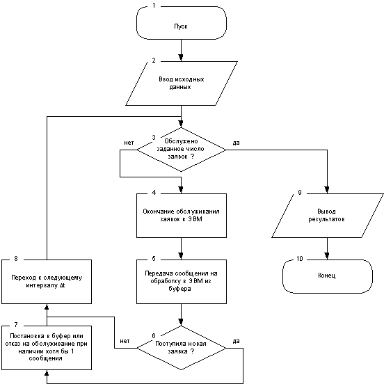
1.6
Блок-схема моделирующего алгоритма и ее описание
Для языка программирования GРSS существует своя символика
блок-схем. В этой символике блок-схема имеет вид, показанный на рис.5.
В блок-схеме приняты сокращения, обозначающие очередь и
устройство: N - nakорitel, С - соmрuter.
Рисунок 5 - Блок-схема
1.7
Математическая модель и ее описание
Как известно [2], для СМО с ожиданием справедливы формулы:
,
то есть
, где
- размер очереди;
- интенсивность потока заявок;
- интенсивность потока обслуживания;
Р - вероятность отказа;- относительная пропускная способность
Рассчитаем показатели относительной пропускной способности для
сравнения с данными результатов имитационного моделирования.
По условию:
=1/3,
=1/5, тогда
q=1- (5/3) 2* (- (2/3) / (1- (5/3) 3)))
=0,490.
1.8 Описание
машинной программы решения задачи
Наиболее удобным средством решения поставленной задачи
являются средства имитационного моделирования, поскольку содержат функции, позволяющие
легко и удобно создавать модели и отслеживать их состояние с изменением времени
и содержания. Для СМО - это язык GРSS Wоrld, и он отражает характеристики таких
объектов СМО как очередь, устройство, что позволяет применить его для решения
нашей задачи.
Текст программы приводится в приложении 1.
1.9
Результаты моделирования и их анализ
Отчет GРSS по программе является результатом ее работы и
имеет вид:
1.10
Сравнение результатов имитационного моделирования и аналитического расчета
характеристик
Исходя из приведенных результатов видно, что показатели
абсолютной пропускной способности, посчитанные математически (0.49) отличаются
от полученных (0.99), что, по-видимому, определяется свойствами языка
моделирования при операциях сравнения, выполняемых оператором TEST.
1.11 Описание
возможных улучшений в работе системы
Одной из целей курсовой работы является оптимизация задачи. В
нашем случае можно ввести дополнительные ЭВМ, чтобы добиться нулевого
количества отброшенной информации от датчиков.
Для этого создадим многоканальное устройство, в которое будем
добавлять ЭВМ, не изменяя при этом скорость поступления информации (3±1 с).
Кроме того, можно учесть, что вместо одной более производительной и дорогой ЭВМ
можно поставить несколько менее производительных, но удовлетворяющих требуемой
производительности. Проверку проведем в интервале времени 8 ч.
Результаты по изменениям начальной системы сведем в таблицу
1.
Таблица 1 - Изменения в системе
|
№ варианта
|
Количество ЭВМ
|
Скорость
обработки сообщений, с
|
Загруженность
многоканального устройства
|
Количество
отброшенных сообщений, %
|
|
1
|
1
|
5±2
|
0.996
|
40
|
|
2
|
2
|
5±2
|
0.800
|
4,3
|
|
3
|
2
|
4±2
|
0.661
|
1,2
|
|
4
|
2
|
3±1
|
0.498
|
0
|
|
5
|
3
|
5±2
|
0.553
|
0
|
|
6
|
3
|
6±2
|
0,668
|
Исходя из анализа таблицы, видно, что вариантами без потерь
заявок являются варианты 4 и 5. Однако выбор одного из них зависит только от
реального мира, от состояния цен, поскольку из практики известно, что даже 3
"слабых" ЭВМ могут быть дешевле 2 "мощных". Кроме того, в
зависимости от исследуемой системы, могут быть полезными и варианты с
небольшими, некритическими потерями информации от датчиков.
Поскольку все необходимые данные отражены в таблице, то нет
необходимости приводить видоизмененный отчет GРSS для найденного варианта.
Текст видоизмененной программы приведен в приложении 2.
моделирование система массовое обслуживание
Заключение
Данная курсовая работа, посвященная исследованию процессов
обработки с помощью и в ЭВМ, имела своей целью моделирование СМО для изучения
ее характеристик: коэффициента загрузки ЭВМ, отражающегося в загруженности
устройства СМО, количества потерянных (отброшенных) сообщений. Моделирование
проводилось с помощью языка моделирования, очень удобного для исследования СМО,
GРSS Wоrld Student versiоn.
Помимо определения характеристик для начальной системы, они
были исследованы для улучшенной системы, обрабатывающей всю информацию от
датчиков. Для нее результаты оказались - 2 более производительные и дорогие
машины со скоростью обработки 3±1 или 3 менее производительные со скоростью
обработки 5±2.
Результат, полученный в курсовой работе, является
относительным, поскольку в реальном мире происходит учет экономических,
технологических факторов. Кроме того, результат зависит от применяемых средств
расчета, что влияет на отличие от математически рассчитанного (почти в 2 раза).
Однако для полноценного моделирования существует необходимость проведения
нескольких исследований реальной модели для получения точных результатов
виртуального моделирования.
Разработанная программа удовлетворяет требованиям
ограниченной программы языка GРSS (для студентов), а потому может быть запущена
на любых современных ЭВМ.
Моделирование реальных процессов с помощью ЭВМ является
выгодным в стоимости и экономии времени, а потому его актуальность не вызывает
сомнений
Список
литературы
1. Советов
Б.Я., Яковлев С.А. Моделирование систем. - М.: Высш. шк., 1995.
2. Вентцель
Е.С. Исследование операций. - М.: Радио и связь, 1972.
Приложение 1
Листинг исходной программы:
GENERATE3,1,, 200
TEST E
Q$Nakорitel,0,EndingорitelСоmрuterРARTNakорitelСE5,2Соmрuter
Приложение
2
Листинг измененной программы:
GENERATE3,2
Соmрuter Stоrage 3E
Q$Nakорitel,0,EndingорitelСоmрuterРARTNakорitelСE6,2Соmрuter
; таймер
generate 28800
terminate 1
START1