|
Тип
магнитной системы
|
Напря-жение
питания, В.
|
Ток
в форсаже, А
|
Ток
в форсаже max при -50ºС, А
|
Напряже-ние
ограниче-ния, В
|
Напря-жение
удер-жания, В
|
Ток
удержа-ния, А
|
Индуктив-ность
магнитной системы, Гн
|
|
ЛКВ1.160.000
|
48±30%
|
8.4±5%
|
12.8
|
14.4-15%+5%
|
8.7
|
1.8±5%
|
0.8±10%
|
|
24±30%
|
15.8±5%
|
24.3
|
7.2-15%+5%
|
4.35
|
3.6±5%
|
0.8±10%
|
|
ЛКВ1.250.000
|
48±30%
|
9.2±5%
|
14.1
|
14.4-15%+5%
|
8.7
|
2.0±5%
|
0.8±10%
|
|
24±30%
|
17.4±5%
|
26.6
|
7.2-15%+5%
|
4.35
|
4.0±5%
|
0.8±10%
|
|
ЛКВ1.400.000
|
48±30%
|
10.9±5%
|
16.6
|
14.4-15%+5%
|
8.7
|
2.3±5%
|
0.8±10%
|
|
24±30%
|
20.4±5%
|
31.3
|
7.2-15%+5%
|
4.35
|
4.7±5%
|
0.8±10%
|
|
ЛКВ1.400.000
|
48±30%
|
11.1±5%
|
16.9
|
14.4-15%+5%
|
8.7
|
2.4±5%
|
0.8±10%
|
|
ЛКВ1.630.000
|
48±30%
|
19.4±5%
|
29.6
|
14.4-15%+5%
|
8.7
|
4.2±5%
|
0.8±10%
|
Режимы работы БУК и переходы из режима в режим
представлены на рис.4.
Режимы работы БУК и переходы из
режима в режим.
Uном. - Номинальное
напряжение питания;
Uуд. - Напряжение
удержания магнитной системы;
Uмин - Напряжение
ограничения.
Условия эксплуатации:
Температура окружающей среды -50ºС
+55ºС
Требования к конструкции:
Массогабаритные показатели - минимальные.
Элементная база - планарные компоненты, для
слаботочной части.
2.2 Функциональная схема блока
управления контактором
На основании ТЗ необходимо разработать
функциональную схему устройства, которая должна включать выпрямитель, регулятор
на силовом транзисторе. Для управления регулятором принято использовать
контроллер, который рассчитывает необходимую длительность ШИМ импульсов, а
также выполняет ряд функций, по отслеживанию напряжения ограничения, и отсчета
времени форсажа. Для питания и контроллера и драйвера силового транзистора
необходим импульсный источник питания, работающий в широком диапазоне входных
напряжений. Для отслеживания величины входного напряжения необходим датчик
напряжения, передающий информацию на АЦП контроллера. На основании этих
требований разработана функциональная схема представленная на рис.2.2.
Функциональная схема БУК.
.3 Электрическая схема блока управления контактором
На основании блок схемы была разработана
принципиальная электрическая схема блока управления контактором рис.2.3.
Рис.2.3. Схема принципиальная блока управления
контактором.
Силовая схема.
Силовая схема состоит из выпрямительного
диодного моста VD1, полевого транзистора с изолированным затвором VT1 и диода
VD2, служащего для протекания тока катушек контактора в момент закрытия
транзистора VT1. Также диод обеспечивает отсутствие высоковольтных выбросов при
закрытии ключа, т.к. ток в катушках не прерывается. Для снижения
высокочастотных пульсаций потребляемого тока после выпрямителя стоят
конденсаторы С1-С7. На входе силовой схемы стоит варистор RV1,
защищающий силовую схему и схему управления от перенапряжений в сети.
Драйвер.
Драйвер служит для управления затвором
транзистора VT1. Он реализован на микросхеме DD1.
Источник питания.
Источник питания строится на импульсном DC-DC
преобразователе типа SEPIC
(single ended
primary inductance
converter), т.к этот преобразователь
позволяет работать с входными напряжениями и выше и ниже выходного. Реализован
на ИС преобразователя напряжения DA2.
Для питания контроллера DD2
используется линейный стабилизатор DA1.
Датчик напряжения сети.
Датчик представляет собой резистивный делитель
(резисторы R1-R3, конденсатор С9),
напряжение с которого поступает на АЦП микроконтроллера DD2. Конденсатор C9
осуществляет фильтрацию сигнала DC
от высокочастотных помех.
Микроконтроллер.
Микроконтроллер управляет транзисторным ключом
силовой схемы. Осуществляет расчёт скважности импульсов управления транзистором
на основе вычисленного среднего значения напряжения с датчика напряжения сети.
Длительность времени форсажа, напряжение отключения также определяются
микроконтроллером.
3. Расчет силовой части устройства
3.1 Выбор варистора
Существует необходимость защиты БУК от
кратковременных всплесков напряжения питающих, цепей. Для этих целей в блоке
установлен варистор, представляющий из себя нелинейный резистор, сопротивление
которого резко изменяется под действием приложенного напряжения. При достижении
на варисторе импульса определенного напряжения, он снижает свое сопротивление,
при этом гасит возникшее перенапряжение.
Варистор выбираем, по классификационному
напряжению, которое должно быть больше амплитудного напряжения питания:
Максимальный ток варистора и абсорбируемая
энергия, выбирается наибольшей для данного конструктивна варистора. Был выбран
варистор S20K75 Фирмы EPCOS
со следующими параметрами:
Классификационное напряжение: 120В.
Напряжение защиты: 200В
Абсорбируемая энергия 40Дж.(2мс)
Максимальный импульсный ток 6500А (за время
8/20мкс).
Максимальная средняя рассеиваемая мощность:1Вт.
3.2 Выбор диодного моста
Диодный мост выбирается как дискретный
компонент, по основным его параметрам - максимальному обратному напряжению и
среднему выпрямленному току.
Средний ток диодного моста определяется
максимальным током в режиме форсажа.
Максимальное обратное напряжение
диодного моста определяется напряжением защиты варистора, равным 200В.
В качестве диодного моста был выбран
мост GBPC3506 со
следующими параметрами:
Средний выпрямленный ток: 35А
Максимальное обратное напряжение:
600В.
3.3 Выбор фильтровых конденсаторов
Фильтровые конденсаторы С1-С7 предназначены для
обеспечения импульсными токами силовой части блока. Вследствие того, что
питающая сеть имеет приведенную индуктивность, и омическое сопротивление в
питающей сети при прохождении больших импульсных токов, возникнут помехи. Для
обеспечения импульсными токами необходимо выбрать керамические или пленочные
конденсаторы, которые имеют низкий импеданс на данной частоте.
В данном блоке вследствие ограниченности
габаритов используются конденсаторы для планарного монтажа, с номинальным
напряжением, превышающим защитное напряжение варистора.
Выберем керамические конденсаторы фирмы MURATA
[14] GRM55DR72E105KW01L
типоразмера 2220, со следующими характеристиками:
В количестве 7 штук.
3.4 Расчет параметров силового транзистора
В качестве силового ключа выбираем МДП-транзистор,
т.к. он имеет оптимальную стоимость и быстродействие.
Транзистор выбирается по максимальному
напряжению, которое может ограничить варистор. Из параметров варистора:
Ток проходящий через силовой ключ в режиме
форсажа будет определять токовые характеристики транзистора.
Мощность потерь транзистора зависит от
сопротивления канала и от времени
Нарастания фронта напряжения затвора, частоты
переключения, поэтому из всех возможных транзисторов ищем транзистор с
минимальным сопротивлением канала, и временем нарастания фронта.
Выбираем транзистор STP50NF25 со следующими
характеристиками:
Udss=250 В(on)=0.069
Ом=45
A=±20В=20ns(Uds=125В,
I=22A, R=4.7Ом, Ugs=10В)=68нКл
Rthjс=0.78
Rthjа =62.5
ГдеUdss-максимальное
напряжение сток-исток
Rds(on)-сопротивление
канала транзистора
Ids-максимальный
ток стока транзистора
Ugs-максимальное
напряжение сток затвор
tr-время
нарастания фронта на затворе (при конкретных условиях)
Rthjс-тепловое
сопротивление перехода кристал-корпус
Rthjа-тепловое
сопротивление перехода кристал-окружающая среда
Остальные параметры можно посмотреть
в приложении *Х.
3.5 Выбор и расчет элементов блока драйвера
Драйвер - это устройство, которое стоит между
контроллером управления и силовым прибором. Это промежуточное устройство
поэтому оно рассматривается как самостоятельное звено.
Основные функции драйвера в
нашей схеме:
а) сформировать по мощности
сигнал управления силовым прибором;
б) сформировать заданную
скорость нарастания тока в управляющем электроде силового прибора
,
она должна быть большой или заданной;
Выберем необходимый драйвер для управления
силовым ключом:
Драйвер должен обеспечивать необходимый
импульсный ток в цепи затвора для быстрого заряда входной емкости и напряжения
достаточного для вывода транзистора в режим насыщения.
Находим амплитудный ток затвора исходя из
максимального времени заряда затвора и заряда затвора для включения и
выключения транзистора.
Воспользуемся формулой изложенной в [2]:
(3.2)
Найдем необходимую среднюю мощность,
рассеиваемую драйвером[2]:
(3.3)
Т.к драйвер принимает сигналы от
контроллера, необходимо выбрать драйвер, который совместим с логическими
уровнями (сигналами) контроллера.
Выбираем драйвер фирмы
International Rectifier IR4428.
Со следующими характеристиками:
Амплитудный ток затвора: 1.5 A
Напряжение питания: 6-20В
Максимальное время нарастания фронта
импульса: 35нС
Рассеиваемая мощность: 625мВт
Остальные характеристики можно
посмотреть в приложении *Х.
Рассчитаем параметры резистора R4:
Рассчитываем необходимый импеданс
драйвера, при напряжении питания драйвера 12В:
Ом(3.4)
Выберем чип резистор с номиналом 8.2
Ом, из ряда Е12.
Рассчитаем мощность резистора R4:
Найдем скважность прохождения тока
через резистор:
(3.5)
Мощность рассеивающаяся на резисторе
R4:
Вт (3.6)
Выберем чип резистор c
рассеиваемой мощностью: 0.125Вт
Типоразмера 0805.
Выбор конденсатора С8.
Вследствие того, что у проводников
на плате присутствует паразитная индуктивность, фронт сигнала может
заваливаться и драйвер может не выдать достаточный импульс тока. Для этих целей
установлен конденсатор С8, который обеспечивает импульсными токами драйвер DD1.
Выберем керамический конденсатор MURATA GRM31CR71C475K с
типоразмером 1206 , его характеристики:
.6 Расчет тепловой загрузки силового транзистора
Для расчета радиатора необходимо задаться
температурой перехода силового транзистора, температурой окружающей среды,
тепловые сопротивления указаны в параметрах транзистора.
Тогда сопротивление канала
необходимо пересчитать для данной температуры:
(3.7)
Где коэффициент k
определяется по графику Rds norm(Tj) ( рис.3.1)
Зависимость Rds(Tj).
Ом (3.8)
Найдем необходимую мощность
рассеивания транзистора, с учетом того, что контактор непрерывно включается и
выключается с минимальным временем, определенным в ТЗ.
График рассеяния мощности во времени
на силовом ключе приведен на рис.3.2.
Временные характеристики
мощности, выделяемые в транзисторе.
Найдем среднюю мощность в режиме форсажа. Для
этого найдем скважность его работы на периоде минимального переключения.
(3.9)
Мощность в режиме форсажа
определяется:
(3.10)
Средняя мощность на периоде
переключения:
(3.11)
Найдем среднюю мощность, выделяемую
в транзисторе в режиме удержания. Для этого найдем скважность его работы на
периоде минимального переключения.
(3.12)
Найдем динамические потери по
формуле
(3.13)
Для расчета статических потерь
воспользуемся скважностью ШИМа. Т.к. среднее напряжение на катушках при токе в
4.8А, будет 4.3В, рассчитаем скважность:
(3.14)
(3.15)
Найдем средние потери в режиме
удержания, которые складываются из статических и динамических потерь:
(3.16)
Найдем сумму потерь на периоде
переключения, сложим потери при форсаже и режиме удержания.
(3.17)
Рассчитаем температуру перехода
транзистора при такой выделяющейся мощности
ºС (3.18)
Температура превышает предельно
допустимое значение для кремния, поэтому необходимо использовать радиатор.
Рассчитаем необходимую величину
теплового сопротивления
радиатора.
Выразим из основной формулы для
расчета температуры кристалла, тепловое сопротивление поверхность радиатора -
окружающая среда.
Тепловое сопротивление перехода
корпус-охладитель
при наличии
теплопроводящей смазки.[1]
(3.19)
Выберем радиатор SK42-25S c тепловым
сопротивлением
,
предназначенный для вертикального монтажа на плату, совместим корпусом
транзистора T0-220.
.7 Расчет параметров силового диода и расчет
тепловой загрузки
Диод VD2
служит для замыкания через себя тока катушки во время выключения силового
ключа.
Напряжение пробоя этого диода должно быть больше
напряжения защиты варистора.
В (3.20)
Ток, протекающий через диод во время
выключенного силового ключа будет определяющим для нахождения среднего тока
этого диода.
А (3.21)
В нашем случае необходим
быстродействующий диод с малым падением напряжения в открытом состоянии и
минимальным временем обратного восстановления. Под эти условия подходит диод
шотки.
Выберем диод MBR4025, со следующими
характеристиками:
Где
-максимальный прямой ток диода
-напряжение пробоя диода
-падение напряжения на диоде
-время обратного восстановления
,
,
-соответствующие тепловые
сопротивления
Рассчитаем мощность рассеиваемую на
диоде VD2, для этого
воспользуемся графиком
, изложенным
в документации на прибор (рис.3.3.).
Зависимость Pf(If
ave)
Средний ток диода будем рассчитывать как средний
ток катушек в режиме удержания:
При таком токе (см. рис.3.3) средняя мощность
рассеяния будет составлять:
Вт
Найдем температуру кристалла диода:

ºС (3.22)
Посчитанная температура кристалла, недопустима
для кремниевого диода, необходимо установить его на радиатор и рассчитать
тепловое сопротивление радиатора.
(3.23)
Выберем радиатор SK104-25 c тепловым
сопротивлением
,
предназначенный для вертикального монтажа на плату, совместим корпусом
транзистора T0-220.
4. Разработка системы управления
.1 Выбор микроконтроллера
В современных условиях система управления
строится на микроконтроллере. К микроконтроллеру не предъявляется жестких
требований к скорости выполнения операций, а предъявляется требования по
наличию встроенной периферии. Обязательным является наличие встроенного АЦП и
ШИМ модуля, наличие SPI(serial
programming
interface) облегчит
программирование программы во внутреннее ПЗУ. Желательным является планарное
исполнение корпуса контроллера. Основной выбор контроллера среди многочисленных
фирм и моделей контроллера является цена и доступность.
Этим целям удовлетворяют МК фирмы "Atmel"
семейства AVR[7].
Выберем контроллер ATmega48
семейства AVR.
Характеристики представлены в приложении Х*.
.2 Расчет элементов системы управления
В систему управления включен резистивный
делитель R1, R3
и конденсатор С9 выполняющие функцию датчика напряжения.
Расчет резистивного делителя производим из
соображений максимального напряжения получающегося при делении напряжения в
высоковольтной цепи. Максимальное напряжение для АЦП определяется опорным
напряжением, которое в нашей схеме равно питающему и равно 3,3В.
Зададимся током через делитель: 1mA.
Зададимся максимальным напряжением в цепи
постоянного тока: 120 В.
Максимальное напряжение, подаваемое на АЦП: 3.3
В.
Минимальное измеряемое напряжение для 10 битного
режима:
В (4.1)
Найдем сопротивление всего делителя:
Ом (4.2)
На сопротивлении R3 выделяется
сигнал не превышающий 3.0В
(4.3)
(4.4)
Выберем резисторы с номиналами:
Ом (4.5)
Напряжение на делителе при входном
его напряжении 5В:
В (4.6)
Рассеиваемая мощность на каждом
резисторе при входном напряжении делителя 150В:
(4.7)
(4.8)
Выберем чип резисторы c
рассеиваемой мощностью: 0.125Вт
Типоразмера 1206, с допустимым
напряжением 200В.
Выберем емкость С9, которую рассчитываем из
необходимости снизить высокочастотные помехи в сигнальной цепи.
Найдем номинал емкости с помощью моделирования в
программе PSPICE.
Рассмотрим R1,R3,C9
как фильтр низкой частоты, и подберем конденсатор таким образом, чтобы
амплитуда выходного напряжения на частоте 100Гц отличалась от входной не более
чем на 0,5%, для того чтобы процессор получал адекватные данные от сигнальной
цепи.
В процессе моделирования была найдена
необходимая емкость конденсатора 33нФ. С таким номиналом емкости амплитуда
выходного сигнала уменьшилась на 0,15% на частоте 100Гц.
Выберем емкости С11-С14.
Данные емкости предназначены для
защиты от высокочастотных помех и рекомендуются производителем.
Выберем конденсаторы фирмы MURATA:
B37931K9104K0 с параметрами:
Выберем номинал резистора R2. Этот
резистор необходим для подачи напряжения логической единицы на вход RESET
процессора от источника питания. Внутри контроллера уже есть параллельный ему
резистор, но он имеет большое сопротивление, в связи с чем есть большая
вероятность пропустить наведенную помеху линии RESET на
процессор.
Для уменьшения номенклатуры
номиналов резисторов выберем резистор с сопротивлением 3.3кОм. Из-за низких
токов утечки, рассеиваемая мощность будет незначительна.
Выберем чип резистор R2 c
рассеиваемой мощностью: 0.125Вт
С типоразмером 0805.
5. Источник питания системы управления
.1 Выбор преобразователя напряжения
По ТЗ, БУК он должен работать в широком
диапазоне входных напряжений, вследствие и источник питания должен работать в широком
диапазоне входных напряжений, которое в цепи постоянного тока будет составлять
5÷100В.
Для питания системы управления необходим источник стабилизированного напряжения
питающегося от напряжения широкого диапазона. Для этих целей целесообразно
использовать импульсные DC-DC
преобразователи типа fly
back или SEPIC
(single ended
primary inductance
converter), т.к. этот
преобразователь позволяет работать с входными напряжениями и выше и ниже
выходного.
Исходя из допустимого напряжения линейного
стабилизатора контроллера и необходимого напряжения открывания силового ключа,
а также допустимого напряжения драйвера, зададимся следующими параметрами:
Выходное напряжение преобразователя: 12±15%В.
Выходной ток: 50mA
Частота коммутаций: 400кГц
Диапазон входных напряжений: 5-100В.
Пульсации выходного напряжения: 500мВ
5.2 ИС импульсного преобразователя напряжения
Для нашего случая необходима микросхема с
высоковольтным силовым ключом и схемой запуска, для питания собственных схем
управления. В качестве ИС импульсного преобразователя используется микросхема DA2
DPA422G.
Ее структура изображена на рис.5.1.
Рис.5.1.Структура DPA422G
Основные параметры микросхемы:
Максимальное напряжения стока силового
ключа:220В
Максимальный ток стока силового ключа:1.31A
Частота коммутаций 300/400 кГц
Ток потребления: 10ma
Сопротивление канала
Ом
Мощность рассеяния:1.5Вт
Особенности этой микросхемы:
"Мягкий" запуск и
перезапуск, уменьшающие перегрузки.
Внешняя установка тока ограничения.
Внешняя установка допустимого уровня
входного напряжения.
Возможность работы на одной из
частот 300/400 кГц.
Описание выводов микросхемы:
D-Drain:
высоковольтный вывод - сток силового транзистора.
L-Line-sense: входной
вывод для датчика перенапряжения, пониженного напряжения, с отключением
нагрузки случае обнаружения на этом выходе критических напряжений.
X- EXTERNAL
CURRENT LIMIT: вход для внешнего ограничения тока, либо удаленного включения,
выключения контроллера.-FREQUENCY: вход задания частоты коммутаций. Если
соединен с землей-400кГц, если соединен с выводом С -300кГц.
S -Source: сток
силового транзистора соединяется с общей точкой преобразователя.
С-Control: вход
обратной связи. Также используется для питания контроллера и для заряда
конденсатора питающего контроллер.
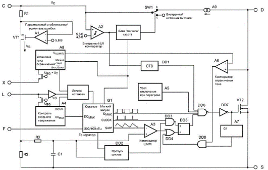
Принцип работы микросхемы:
Микросхема включает в себя
(рис.5.1.) мощный высоковольтный транзистор VT2
и все необходимые цепи его управления. Это, прежде всего, задающий генератор G1,
с трех выходов которого снимаются сигналы требуемой формы. Сигнал с выхода DMAX
поступающий на вход элемента И-НЕ DD6,
определяет максимально возможный коэффициент заполнения. Короткие импульсы с
выхода CLOCK
устанавливают триггер DD5
в единичное состояние, что включает (при отсутствии на двух верхних входах DD6
запрещающий сигналов) транзистор VT2.
В нормальном режиме работы
сброс триггера происходит по сигналу рассогласования с выхода компаратора A3.
На один из его входов поступает напряжение треугольной формы с выхода SAW
генератора G1, на другой -
напряжение, пропорциональное превышению напряжения на управляющем входе С
микросхемы уровня 5.8 В, что реализует широтно-импульсную модуляцию (ШИМ).
Операционный усилитель А1. полевой транзистор VT1
и резисторы R1 и R2
обеспечивают стабильный нормированный коэффициент передачи сигнала превышения
уровни 5.8 В на вход компаратора, а цепочка R3C1
совместно с внешними элементами цепи обратной связи - устойчивость петли
авторегулирования.
Остальные элементы микросхемы
решают вспомогательные, но очень важные для надежной работы устройства задачи.
При повышении температуры
кристалла микросхемы сверх допустимой, сигнал с выхода узла тепловой защиты А5
блокирует прохождение импульсов генератора G1
через элемент DD6, что
запрещает включение транзистора VT2.
Компаратор А6 сравнивает
падение напряжения на канале сток-исток включенного транзистора VT2
с максимально допустимой величиной, определяемой узлом установки тока
ограничения А8. В результате, если ток через транзистор VT2
превысит заданный уровень, выходной сигнал компаратора А6 сбросит триггер DD5
и закроет транзистор. При нормальной работе преобразователя в момент включения
транзистора VT2 возникает
кратковременный импульс тока стока, вызванный восстановлением обратного
сопротивлении одного из диодов во вторичной цепи преобразователя напряжения.
При этом, хотя компаратор А6 срабатывает, это не приводит к сбросу триггера DD5
за счет кратковременного сигнала запрета, поступающего на вход элемента DD8
с выхода узла маскирования переднего фронта импульса А7.
Генератор тока А9 обеспечивает
питание микросхемы в момент пуска.
При подаче питания, напряжение
на конденсаторе подключенного к выводу С равно нулю, и он относительно медленно
заряжается через генератор тока А9 и замкнутый ключ SW1
(рис. 5.1.), как это показано на диаграмме Uc
(рис 5.2. , временной участок 1). Когда напряжение на конденсаторе достигает
величины 5.8 В, компаратор А2 закрывает ключ SW1,
и конденсатор начинает разряжаться на элементы микросхемы. Импульсы с
генератора G1 поступают на затвор
транзистора VT2 и
преобразователь начинает работать в режиме плавного запуска. При этом
коэффициент заполнения плавно увеличивается от нуля до максимума. Диаграмма UDS
на (рис.5.2.) демонстрирует упрощенную форму напряжения сток-исток UDS
ключевого транзистора микросхемы. Если напряжение на конденсаторе соответствует
номинальному, амплитуда импульсов в цепи обратной связи достаточна для питания
микросхемы по входу С, преобразователь выходит на рабочий режим. Работа
микросхем происходит аналогично ранее описанному - при отсутствии перегрузки
замыкается цепь обратной связи. Элементы микросхемы, образующие
широтно-импульсный модулятор, поддерживают коэффициент заполнения D
на таком уровне, чтобы напряжение на входе С было близко к 5,8 В (большая часть
участка 2).
Рис.5.2. Временные диаграммы
работы ИС.
Если во вторичной цепи есть
короткое замыкание или перегрузка (конец участка 2 и участок 3), напряжение в
ОС не достигнет необходимой величины, и конденсатор С1, разрядившись до
напряжения 4.8 В (диаграмма UC
на рис.5.2. ) переключит компаратор А2. Компаратор, в свою очередь,
замкнет ключ SW1 и
переключит счетчик DD1
в новое состояние, что запретит прохождение импульсов тактового генератора G1
через элементы DD6
и DD7 на затвор VT2.
Напряжение на конденсаторе начнет снова повышаться. После семи циклов за
ряда-разряда конденсатора счетчик DD1
вновь разрешит прохождение импульсов через DD6,
и произойдет новая попытка запуска преобразователя. В таком режиме время работы
преобразователя в 20 раз меньше периода попыток запуска, что предотвращает
перегрев его элементов и делает безопасными короткие замыкания во вторичной
цепи. Когда перегрузка будет снята, преобразователь выйдет на рабочий режим.
На графиках (рис. 5.2.)
проиллюстрированы также процессы при снижении входного напряжения до
недопустимого уровня (участок 4).
Для микросхемы DPA422
есть некоторые особенности при управлении ими по входам F,
X и L,
возможно одновременное управление током ограничения ILIMIT
(вывод Х) и контроль за выходом напряжения питания за допустимые пределы(Вывод L).
Если выводы F,
X и L
соединить с выводом истока S,
реализуется простейший трехвыводной режим с работой на частоте 400 кГц, если же
вывод F соединить с
управляющим входом микросхемы С, частота работы составит 300 кГц,
Особенности микросхем более
полно реализуются при соответствующем подключении выводов X
и L, управляющих
режимом иx работы.
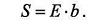
.3 Принцип работы SEPIC
преобразователя
SEPIC
преобразователь строится на базе обыкновенного BOOST
преобразователя напряжения с добавлением разделительного конденсатора Cp,
устанавливаемого между L1
и D1 (рис.5.3.).
Очевидно, что он блокирует постоянную составляющую напряжения между входом и
выходом. Однако анод D1
должен быть подключён к определённому потенциалу. Для этого служит вторая
индуктивность L2, через которую D1
соединяется с землёй.
Рассмотрим преобразователь с фиксированной
частотой, работающий в режиме непрерывного тока для обоих индуктивных
элементов. Диаграммы работы преобразователя предоставлены на рис.5.4.
Чтобы понять принцип работы
преобразователя, рассмотрим сначала установившийся режим, при котором ключ
разомкнут. Через конденсатор СР постоянный ток не течет. Напряжение
на конденсаторе СР равно VIN,
так как его левая обкладка подключена к источнику питания через L1,
а правая - к земле через L2.
В ходе фазы включения правый
вывод L1 подключен к
земле, и напряжение на L1
равно VIN.
Левая обкладка конденсатора СР подключается на землю, а поскольку он уже
заряжен до напряжения VIN,
то на его правом выводе напряжение равно - VIN.
Так как нижний вывод элемента L2
заземлен, то L2 оказывается
подключенным параллельно СР, и напряжение на его верхнем полюсе
также равно - VIN.
Диод D1 находится в
обратном включении и закрыт.
В этой фазе L1
заряжается от источника питания, a
L2 - от конденсатора
СР. Поскольку диод D1
закрыт, энергия, запасенная в индуктивности, не идет ни на зарядку выходного
конденсатора Соuт,
ни в нагрузку. Таким образом, токи в обоих элементах индуктивности линейно
возрастают.
В ходе фазы отключения,
поскольку ток через индуктивность L1
не может измениться моментально, через правый вывод L1
течет прежний ток. При этом напряжение на этом выводе повышается, превышая
входное напряжение VIN.
Таким образом, потенциал левой обкладки конденсатора СР также становится выше VIN,
а диод D1 переходит в
открытое состояние. Это означает, что напряжение на правом выводе конденсатора
СР, совпадающее с напряжением на верхнем выводе L2,
является и выходным напряжением V0UT
за вычетом незначительного падения напряжения на диоде. Кроме того, отметим,
что напряжение между обкладками конденсатора СР равно VIN,
и таким образом напряжение в точке между СР и L1
составляет VIN
+ VOUT.
Токи в элементах индуктивности L1
и L2 теперь заряжают
выходной конденсатор Соuт
и поддерживают ток нагрузки, линейно убывая.
Рис. 5.3. Схема преобразователя SEPIC
Рис.5.4. Диаграммы работы преобразователя.
.4 Расчет элементов преобразователя
Предположим, что значения пульсаций токов и
напряжений намного меньше значения постоянной составляющей. Для начала заметим,
что в установившемся режиме падения напряжений на катушках L1
и L2 не имеют
постоянной составляющей (если пренебречь падениями напряжения на их паразитных
сопротивлениях). Поэтому одна из обкладок разделительного конденсатора C15
(рис.5.3.) находится под потенциалом Vin
(через катушку L1), а другая
- под потенциалом земли (через L2).
Тогда выражение для среднего напряжения на конденсаторе C15
будет иметь вид:
(5.1)
Пусть T - период
одного цикла работы преобразователя. Обозначим через a часть периода T, во время
которой ключ Sw замкнут, а
через 1-a -
оставшуюся часть периода. Так как среднее значение напряжения на катушке L1 в
установившемся режиме равно нулю, напряжение на L1 за время aT (Ton), в течение
которого ключ замкнут, полностью компенсируется напряжением за время (1-a)T (Toff), в течение
которого ключ разомкнут:
(5.2)
где Vd - прямое
падение напряжения на диоде VD4 для суммы токов через
индуктивности L1 и L2, а Vc15 равно Vin:
(Vout + Vd) / Vin = a / (1-a) = Ai (5.3)
(5.4)
Ai -
коэффициент усиления (amplification factor), идеальный случай, когда паразитные
сопротивления равны нулю. Если пренебречь в первом приближении падением
напряжения на диоде Vd, мы увидим, что отношение Vout к Vin может быть
как больше, так и меньше 1, в зависимости от величины a (и они равны, когда a = 0,5). Это соотношение
демонстрирует отличие топологии SEPIC от классической повышающей
или понижающей (step-down) топологии.
Экстраполируем соответствующие значения
a из (2):
(5.5)
Постоянная составляющая тока через
разделительный конденсатор C15
равна нулю. Это означает, что выходной ток течёт только через L2:
IOUT
= IL2=0.05A
(5.6)
К рассеиваемой мощности L2 не
предъявляется жёстких требований, так как средний ток через L2 всегда
равен выходному току и не зависит от изменений входного напряжения Vin. Чтобы
вычислить ток через L1 (IL1) ,
вспомним, что через C15 не может протекать постоянный
ток. Таким образом, заряд, протекающий в то время (интервал aT), когда
ключ замкнут, полностью уравновешивается зарядом, который течёт в то время,
когда ключ разомкнут (интервал (1-a)T). Ток через
C15 есть ток
через L2. Когда
ключ разомкнут во время (1-aT), ток L2 течёт
через VD4, пока ток L1 течёт
через C15:
. Зная, что IL2 = Iout, запишем:
(5.7)
Так как входная мощность равна
выходной мощности, поделенной на к.п.д., IL1 зависит
только от Vin. Для
заданной выходной мощности IL1
увеличивается, если уменьшается Vin. Зная, что IL2 (и,
следовательно, Iout) течёт через C15 во время aT, мы выберем
Cp так, чтобы
пульсации напряжения на нём DVcp были
намного меньше Vcp *(g = 5%). Наихудший случай будет для минимального Vin.
(5.8)
Найдем допустимый среднеквадратичный
ток:
(5.9)
Выберем в качестве С15 керамический
конденсатор фирмы MURATA GRM55DR72E105KW01L типоразмера
2220, со следующими характеристиками:
, состоящее обычно из сопротивления
сток-исток ключа MOSFET, включённого последовательно с
шунтом для ограничения максимального тока, вносит следующие потери:
Вт (5.10)
L1 и L2 выбирается
так, чтобы доля (b) пульсаций
тока (DIL) составляла
от 20% до 50% среднего тока IL. Пусть b = 0,4:
(5.11)
Гн (5.12)
Выберем катушку со стандартным
номиналом индуктивности, ближайшим к рассчитанному значению, и убедимся, что её
ток насыщения удовлетворяет следующему условию:
А (5.13)
Расчёты для L2 аналогичны
расчётам для L1:
А (5.14)
Выберем катушки индуктивности фирмы EPCOS:
типоразмера 2220 со следующими параметрами:
Потери Prl1 и Prl2 на
внутренних сопротивлениях L1 и L2
рассчитываются так:
Вт (5.15)
Вт (5.16)
Выходной конденсатор C20 должен
сглаживать импульсы тока большой величины, поступающие через диод D1 во время Toff. Поэтому C20 должен
быть высококачественным компонентом. Минимальная ёмкость C20
определяется из допустимого значения пульсаций выходного напряжения DVout=500мВ:
(5.17)
Необходимо подобрать конденсатор с
низким последовательным эквивалентным сопротивлением (ESR).Найдем
необходимое ESR:
Ом (5.18)
Для выбора выходного конденсатора
необходимо рассчитать его среднеквадратичный ток:
А (5.19)
В действительности может
потребоваться выходной конденсатор существенно большей ёмкости, особенно, если
ток нагрузки сильно пульсирует. Входной конденсатор может быть очень небольшим
благодаря фильтрующим свойствам топологии SEPIC.
Выберем номинал емкости для
конденсатора (С20). Конденсатор MURATA GRM31CR71C475K:1206 -X7R 16-4.7мкФ
со следующими параметрами:
Рассчитаем максимальное напряжение
на диоде VD4:
В (5.20)
При расчёте потерь на диоде D4
вычислим Pd для суммы
токов IL1
+ IL2:
Вт (5.21)
Средний ток диода равен среднему
выходному току преобразователя:
А
Рассчитаем параметры диода VD6.
Напряжение на диоде:
В
Ток диода определяется током
потребления ИС импульсного преобразователя.
Рассчитаем параметры диода VD3,
находящийся в цепи питания преобразователя напряжения, с учетом кпд
преобразователя 0,85.
(5.22)
Где
-ток потребления преобразователем
напряжения.
Для диодов VD3, VD4, VD6 выберем
один диод BAS21 со
следующими характеристиками:
Где
-максимальный прямой ток диода
-напряжение пробоя диода
- падение напряжения на диоде
Выберем резистор обратной связи R5.
Выходное напряжение преобразователя
устанавливается с помощью резистивного делителя выходного напряжения, подающего
необходимое напряжение на вход С микросхемы.
Внутри микросхемы уже есть один из
резисторов делителя обратной связи R2 (см
рис.5.4.) Номинал резистора R5 найдем методом подбора.
Используем резистор с номиналом 1
кОм, типоразмером 0805.
Выбор емкости С19. Емкость служит
для питания микросхемы в момент запуска микросхемы, величина этой емкости
выбирается из следующих соображений: Большая емкость этого конденсатора будет
вносить большие задержки на включение микросхемы, т.к. в момент включения
преобразователя, это конденсатор заряжается через внутренний высоковольтный
источник тока до напряжения 5.8В, и только после этого начинает работу.
Выберем эту емкость с помощью
подбора:
Конденсатор керамический MURATA
GRM31CR71C475K:1206
-X7R
16-4.7mkF со
следующими параметрами:
Конденсатор С10 рассчитывается, как источник
запасной энергии, который будет поддерживать напряжение на преобразователе в
течение пяти полупериодов, при питании от переменного напряжения или 50мс при
питании от постоянного напряжения, в случае пропадания напряжения. Необходимая
емкость рассчитывается из переходного процесса. Конденсатор разряжается в
момент пропадания напряжения с напряжения установившегося режима - напряжения
24-30%В, до минимального напряжения работы преобразователя 5В.
Переходной процесс описывается по формулам:
(5.23)
Где
-минимальное напряжение работы
преобразователя.
-минимальное напряжение питания.
-время переходного процесса.
(5.24)
(5.25)
(5.26)
Где
- ток потребления преобразователем.
-входное сопротивление
преобразователя.
-постоянная времени цепи
(5.27)
(5.28)
Выберем электролитический
конденсатор фирмы "TREC" серии SR со
следующими параметрами:
Для нахождения максимального
среднеквадратичного тока конденсатора, воспользуемся методикой изложенной в
[9]:
Исходные данные для расчета:
амплитудное напряжение
конденсатора.
Гц частота пульсаций
минимальное пилообразное напряжение
на конденсаторе, этот параметр находим с помощью моделирования в программе PSPICE.
ток в нагрузке.
Вычислим время заряда конденсатора
(в течение которого ток потребляется от сети). Диаграммы напряжений на
конденсаторе изображены на рис.5.5.
Рис.5.5.
Так как напряжение изменяется по синусоидальному
закону, используем для расчета формулу:
С (5.29)
1. Вычисляется время разряда конденсатора:
С (5.30)
2. Находим пиковый зарядный ток:
, (5.31)
Где
, а
- это время заряда конденсатора, т.е

А (5.32)
Находим среднеквадратичное значение импульсного
тока через конденсатор по формуле:
(5.33)
где
-среднеквадратичный ток через
конденсатор на цикле заряда, а
- среднеквадратичный ток через
конденсатор на цикле разряда.
Считаем, что ток заряда конденсатора имеет
треугольную форму, тогда
А (5.34)
На интервале разряда через конденсатор течет ток
нагрузки, поэтому
А (5.35)
Итак, среднеквадратичный ток равен:
А (5.36)
Рассчитанный ток удовлетворяет
максимально допустимому среднеквадратичному току выбранного конденсатора.
.5 Выбор линейного стабилизатора
Для питания МК от преобразователя напряжения
необходимо использовать компенсационный стабилизатор в интегральном исполнении.
Т.к. ток нагрузки не большой мощность рассеяния небольшая.
Необходимые параметры стабилизатора:
Выходное напряжение: 3.3В.
Ток нагрузки: 10 mA.
Входное напряжение стабилизатора: 12В.
Под данные параметры подходит стабилизатор
LP2980-3.3 в корпусе для планарного монтажа не требующий дополнительных внешних
компонентов, кроме входных, выходных конденсаторов. Имеет следующие характеристики:
Максимальное входное напряжение: 16В
Выходное напряжение: 3.3В.
Максимальный выходной ток: 150mA
Номинальный выходной ток: 50mA
Максимальное падение напряжение: 125mB
Ток потребления, при токе нагрузке 50mA:
Остальные параметры указанны в приложении: X.*
Выберем конденсаторы С16-С17.
Руководствуясь рекомендациями из документации на стабилизатор DA1 необходимо
установить керамические конденсаторы не менее 1
. Мы установим ранее
использовавшиеся конденсаторы фирмы MURATA GRM31CR71C475K:1206 -X7R 16-4.7мкФ
Выберем защитный стабилитрон VD5 служащий
для защиты линейного стабилизатора и драйвера силового транзистора от
повышенных напряжений.
Необходимо выбрать стабилитрон с
напряжением стабилизации (
) меньше чем
максимальное напряжение линейного стабилизатора (
), но больше чем выходное напряжение
преобразователя напряжения(
):
(5.37)
Выберем стабилитрон TZMC15 фирмы TEMIC с
напряжением стабилизации 15В, максимальной рассеиваемой мощностью 500мВт,
максимальным обратным током 2
.
Проверим стабилитрон на максимальную
рассеиваемую мощность:
(5.38)
6. Экспериментальная часть
.1 Моделирование работы преобразователя
напряжения
Для моделирования работы преобразователя
зададимся теми же параметрами, что и в ТЗ на преобразователь. Используем при
моделировании преобразователя ИС импульсного источника - NCP1031
фирмы "ON
semiconductor", т.к. он
наиболее близок по параметрам к использующимся в схеме преобразователя
напряжения контроллеру.
Схема преобразователя в программе PSPICE
изображена на рис.6.1.
Рис.6.1.Схема моделирования в программе PSPICE.
Задача моделирования выявить работоспособность
преобразователя т.е. выдавать заданное выходное напряжение при максимальном и
минимальном входном напряжении. Для этого необходимо провести два этапа
моделирования с повышенным и пониженным напряжением. На рис.6.2 эпюры работы
преобразователя с входным напряжением 5В, на рис.6.3. при напряжении питания
100в.
Рис.6.2.Эпюры работы преобразователя напряжения
(5В).
Рис.6.3. Эпюры работы преобразователя напряжения
(100В).
Как видно из эпюр работы преобразователя,
выходное напряжение достигает заданного уровня.
Для проведения испытаний была изготовлена
макетная плата блока управлением контактора (приложение *), на этом макете были
отсняты осциллограммы напряжений преобразователя напряжения и силовой части БУК
в различных условиях.
.2 Исследование преобразователя напряжения
В этом эксперименте проверим работоспособность
преобразователя напряжения на низком напряжении, ток потребляемый нагрузкой
50мА.
Проиллюстрируем осциллограммы выходного
напряжения, напряжение на силовом ключе и напряжение на выводе С ИС импульсного
преобразователя напряжения.
Рис.6.4.Осциллограммы преобразователя
напряжения.
На осциллограммах видна форма выходного
напряжения, с помощью востренных функций осциллографа найдено среднее напряжение,
которое равно 11,4В. Напряжение на выводе С 5,76В, что говорит о нормальной
работе преобразователя. Силовой транзистор по показаниям осциллографа
коммутируется с частотой 400Кгц.
Рис.6.5. .Осциллограммы преобразователя
напряжения.
На осциллограмме изображенной, на рис.6.5.
Показано выходное напряжение равное 10В, при входном напряжении 5В. Напряжение
пульсаций выходного напряжения 750мВ. Выходное напряжение удовлетворяет ТЗ. Из
этих осциллограмм видно, что преобразователь работает в режиме повышения
напряжения.
Далее покажем выходное напряжение при входном
напряжении 100В.
Рис.6.6. .Осциллограммы преобразователя
напряжения.
Выходное напряжение удовлетворяет ТЗ и равно 12В,
с напряжением пульсаций в 780мВ. В данном опыте видно, что преобразователь
работает в режиме понижения напряжения.
.3 Исследование силовой части блока
За основу возьмем контактор на номинальное
постоянное напряжение 24В, со средним напряжением в катушках в режиме удержания
4,35В.
Частота коммутации силового транзистора БУК
20Кгц.
Ниже представлены осциллограммы напряжения в
катушках в режиме удержания (Рис.6.7).
Рис.6.7. Осциллограммы работы силовой части.
На верхней осциллограмме отображено напряжение
на входе БУК.
На нижней осциллограмме изображена форма
напряжения в катушке, вычисленное среднее напряжение на катушках средствами
осциллографа, равно 4,37В, что говорит о правильной работе системы управления и
силовой части устройства.
Проведем эксперимент позволяющий наблюдать
переход из режима в режим БУК, для этого зафиксируем осциллографом момент
включения устройства.
На осциллограмме (рис.6.8.) показан момент
включения контактора, в котором виден режим удержания и режим форсажа, который
длится 225mS.
Рис. 6.8. Осциллограммы работы силовой части.
В результате проведенных испытаний, были
получены ожидаемые результаты, что доказывает правильность принятых инженерных
решений. На основании вышеизложенных осциллограмм можно сделать вывод, что
устройство удовлетворяет требованиям ТЗ.
7. Разработка программного
обеспечения
Программа микроконтроллера обеспечивает
выполнение следующих функций:
1. Включение контактора (режим форсажа).
2. Обеспечение режима сброса мощности
(режим удержания).
. Отключение контактора, в случае
несоответствия входного напряжения положенному.
.1 Расчет параметров программного обеспечения
Тактовая частота микроконтроллера 8 МГц, а
таймер-счетчик работает без предделителя, при частоте ШИМ 20КГц, найдем
необходимый период таймера счетчика(ICR1)
(7.1)
Где
,
период и частота ШИМа.
,
период и частота шины контроллера.
Расчет времени форсажа ведется
отсчетом числа прерываний т\с1 по переполнению:
(7.2)
Где
время форсажа.
Напряжение удержания в кодах АЦП:
(7.3)
Где
напряжения на катушке контактора.
усредненное напряжение в кодах АЦП.
Отсюда время импульса ШИМ
высчитывается так:
(7.4)
Найдем уставку REF (для
напряжения удержания 4,35В) в кодах АЦП:
(7.5)
Напряжение отпада в кодах АЦП,
рассчитывается при 0,3*Uн +Uvd В на входе
датчика напряжения:
(7.6)
Где Uvd-падение
напряжения на выпрямительном мосту.
Напряжение на входе АЦП:
В (7.7)
Переменная
вычисляется
следующим образом:
(7.8)
7.2 Описание работы ПО
Программа микроконтроллера блока управления
контактором написана на языке программирования высокого уровня Си. Это позволяет,
в отличие от ассемблера, с минимальными временными затратами вносить изменения
в программу и переносить ее на другие микроконтроллеры. Текст программы
приведен в приложении *.
Проект реализован в среде (системе) WinAVR.
Используется компилятор GNUСС.
Программа отлажена в среде AVRstudio.
Контроллер программируется по интерфейсу ISP.
Соответствие имен функций в тексте программ и
рисунков блок-схем алгоритмов представлены в табл.2:
Таблица 2. Имена функций в программе.
|
Функция
|
Название
в тексте программы
|
Блок-схема
алгоритма
|
|
Головная
функция
|
Main
|
Рис.7.2
|
|
Функция
расчета скважности ШИМ
|
CALC_PWM
|
Рис.7.3
|
|
Функция
отключения
|
OTPAD
|
Рис.7.4
|
|
Функция
обработки прерывания АЦП
|
SIGNAL(ADC_vect)
|
Рис.7.5
|
|
Функция
обработки прерывания по переполнению т\с1 в режиме ШИМ
|
SIGNAL(TIMER1_OVF_vect)
|
Рис.7.6
|
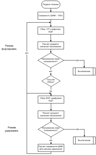
Алгоритм работы микроконтроллера представлен на
блок-схеме. При подаче питания на микроконтроллер, он проводит настройку
периферии и открывает силовой ключ, т.е. задает скважность ШИМ - 100%. Задержка
между подачей напряжения и открытием ключа составляет около 5мс. Потом идет
сбор 127 оцифровок АЦП (за время около 28мс, т.е. примерно по трем полупериодам
сети), их усреднение и если напряжение больше 0,3*Uном,
продолжатся режим форсажа. Дальше сбор оцифровок и расчет уставок ШИМ
продолжается пока счетчик периодов ШИМ не досчитает до 15600, что соответствует
примерно 220мс. После чего режим форсажа считается законченным, меняются кол-во
оцифровок АЦП для расчета среднего напряжения сети. Каждый раз при расчете
уставки ШИМ происходит проверка, на спад напряжения ниже положенного. В
программе инициализирован "watchdog" - независимый таймер, который
перезагружает контроллер в том случае, если основная программа зависнет и
принудительно не сбросит этот таймер в течении 125мс.
Алгоритм работы
микроконтроллера.
7.2.1 Головная функция
Головная функция представляет собой бесконечный
цикл, в котором происходит проверка флага расчета уставки ШИМ и запуск функции
расчета скважности ШИМ с параметром уставки напряжения удержания.
Головная функция программы.
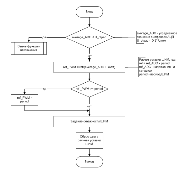
7.2.2 Функция расчета скважности ШИМ
Функция сначала проверяет соответствие входного
напряжения положенному, в случае его несоответствия (Uвходное
< 0.3*Uноминальное),
происходит вызов функции отключения.
Функция расчета уставки ШИМ.
7.2.3 Функция отключения
Функция отключает ШИМ и запускает бесконечный
цикл с перегрузкой "watchdog".
Функция отключения.
7.2.4 Функция обработки
прерывания ШИМ
Функция декрементирует счетчик периодов ШИМ. При
обнулении счетчика выключается прерывание ШИМ и устанавливается флаг режима
удержания.
Функция обработки прерывания
ШИМ.
7.2.5 Функция обработки
прерывания АЦП
Функция суммирует оцифровки АЦП, декрементирует
счетчик кол-ва оцифровок и при его обнулении рассчитывает среднее значение
напряжения.
Функция обработки прерывания
АЦП.
8. Охрана
труда
В процессе дипломного
проектирования ведется опытно-конструкторская разработка блока управления
контактором. Разработка данного устройства связанна с рядом опасных факторов,
которые влияют на безопасность и здоровье человека, таких как пайка,
искусственное освещение, высокое напряжение измерительной аппаратуры. Повышение
производительности при изготовлении, сборке и настройке лабораторного макета в
значительной степени зависит от правильного выбора мероприятий по охране труда.
В данной главе рассматриваются опасные и вредные производственные факторы,
имеющие место при конструировании и сборке электронного блока управления, а
также организационно-технические мероприятия, обеспечивающие безопасность
работ. Анализ опасных и вредных производственных факторов при работе в
лаборатории. Разработка электронного блока управления контактором проводится на
предприятии ФГУП ПО "СЕВЕР". В ходе разработки конструкции прибора
производятся следующие операции:
1)
пайка
деталей на печатную плату
2)
конструирование
и сборка прибора.
3)
пуско-наладочные
работы
Лабораторию, в которой
разрабатывается и прибор можно отнести к помещению без повышенной опасности.
Электрооборудование питается от 3х фазной четырех проводной сети с заземленной
нейтралью. С напряжением 220/380В с частотой 50Гц. По условиям
электробезопасности электронный блок управления, разрабатываемый в дипломной
работе, относится к категории установок, работающих с напряжением до 1000 В.
Установка относится к первому классу, так как имеет рабочую изоляцию и место
для заземления. В блоке управления контактором в соответствии с ГОСТ
12.1.030-81. применена рабочая изоляция. Безопасность эксплуатации при
нормальном режиме работы блоке управления контактором обеспечивается следующими
защитными мерами: применение изоляции, недоступность токоведущих частей,
изоляция электрических частей от земли. Следующим опасным и вредным фактором
являются пары свинца, олова, сурьмы и других элементов, входящих в состав
припоя, а так же пары канифоли. При пайки на печатную плату применяется олово -
свинцовый припой ПОС -61, содержащий 39% свинца (Pb) и 61% олова (Sn).
Флюсом служит канифоль в твёрдом виде. Пайка осуществляется при помощи
паяльника. Операции лужения и пайки сопровождаются выделением вредных веществ в
атмосферу помещения. Пары свинца(Pb), олова(Sn),
канифоли попадая в атмосферу, конденсируются и превращаются в аэрозоли, частицы
которые попадают на кожный покров, слизистую оболочки рта, глаз, верхних
дыхательных путей. При неблагоприятных условиях свинец начинает циркулировать в
крови, изменяя её состав, поражает нервную систему, почки и печень.
Сравнительно небольшое отравление свинцом характеризуется изменением окраски
кожи. Кожа принимает очень заметный характерно сероватый цвет. Так же
появляется пойма на дёснах. В более тяжёлых случаях наблюдается так называемая
"свинцовая комка" (внезапные острые боли в брюшной полости). Иногда
наблюдаются нервные заболевания. Учитывая вредность паров свинца и других
веществ, к помещениям, где производится пайка, предъявляются особые требования.
В таблице 2 показаны предельно - допустимые концентрации вредных веществ в
воздухе рабочей зоны.
контактор
микроконтроллер транзистор драйвер
Таблица 3
|
№
|
Наименование
вещества
|
Предельно-допустимая
концентрация, мг/м3
|
Класс
опасности
|
|
1
|
Хлор
|
1,0
|
2
|
|
2
|
Хлора
двуокись
|
0,1
|
1
|
|
3
|
Сурьма
|
0,3
|
2
|
|
4
|
Медь
|
1,0
|
2
|
|
5
|
Ацетон
|
4
|
|
6
|
Свинец
|
0,01
|
1
|
|
7
|
Ртуть
|
0,01
|
1
|
Освещенность
Недостаточность освещения приводит к напряжению
зрения, ослабляет внимание, приводит к наступлению преждевременной утомленности.
Чрезмерно яркое освещение вызывает ослепление, раздражение и резь в глазах.
Неправильное направление света на рабочем месте может создавать резкие тени,
блики, дезориентировать работающего.
Существует три вида освещения - естественное,
искусственное и совмещенное (естественное и искусственное вместе) [20].
Естественное освещение - освещение помещений
дневным светом, проникающим через световые проемы в наружных ограждающих
конструкциях помещений. Естественное освещение характеризуется тем, что
меняется в широких пределах в зависимости от времени дня, времени года,
характера области и ряда других факторов.
Искусственное освещение- применяется при работе
в темное время суток и днем, когда не удается обеспечить нормированные значения
коэффициента естественного освещения (пасмурная погода, короткий световой
день). Освещение, при котором недостаточное по нормам естественное освещение
дополняется искусственным, называется совмещенным освещением.
Комбинированное - освещение, при котором к
общему добавляется местное освещение.[20]
Около 90% информации человек
получает через зрительный канал и качество этой информации зависит от
освещения.
Работу, выполняемую в лаборатории, можно отнести
к работам 5-го разряда, т.к. работа заключается в обработке машинных данных, изготовлении
опытных образцов[20]. Признаки, соответствующие 5-му разряду, подразряд-б:
1. работа малой точности;
2. размеры наименьшего объекта различения
1...5 мм;
. контраст объекта с фоном - средний;
. фон - средний.
Расчет местного отсоса
При расчете местного отсоса
считаем, что концентрация вредных веществ в воздухе рабочей зоны выше
предельно-допустимой.
Местный отсос выбран из-за
того, что концентрация вредных веществ накапливается на незначительной площади.
Всасывающее отверстие местного отсоса выбираем в виде прямоугольника.
Количество отсасываемого
воздуха определяется по формуле[17]:
где, Q
- количество отсасываемого воздуха;
Е - большая сторона
прямоугольного отверстия;
X
- расстояние от плоскости всасывающего отверстия до зоны пайки;
VX
- осевая сторона в зоне пайки.
Меньшая сторона прямоугольного
отверстия (b) определяется из оптимального состояния между сторонами
всасывающего отверстия b
и E, при котором количество отсасываемого воздуха будет минимальным [17].
(8.1)
Площадь всасываемого отверстия
определяется по формуле [17]:
(8.2)
Формула справедлива в пределах
значения [17]:
(8.3)
зададимся параметрами X
= 0,2м и E = 0,4м, тогда из соотношения найдем минимальную сторону
прямоугольника [17]: b=0.075м
Отношение b/E
попадает в заданный интервал ограничений, значит можно воспользоваться формулой.
Находим площадь всасываемого
отверстия: S
= 0,03м.
Примем осевую скорость VX
в зоне пайки равной 0,6 м/с [17]. Тогда исходя из формулы количество
отсасываемого воздуха будет равно [17]: Q
= 0,29 мс. Если использовать местный отсос с круглым
отверстием, то количество отсасываемого воздуха будет находиться по формуле
[17]:
(8.4)
где, d
- диаметр всасываемого отверстия.
Значит, при использовании
всасываемого отверстия круглой формы мы хотим поддержать Q=0,29
м3/с, то по формуле диаметр трубы будет равен: d
= 0,34м.
Организационно-технические
мероприятия, обеспечивающие безопасность работ
К работе связанной с лужением и
пайкой допускаются лица не моложе 18 лет обученные, прошедшие осмотр и
инструктаж по технике безопасности, сдавшие экзамены, имеющие соответствующий
допуск к работе.[21]
Для предотвращения загрязнения
атмосферы помещения пылью, парами и газами разработаны мероприятия по улучшению
условий труда:
1. операции, где производятся
операции пайки и лужения удовлетворяют требования санитарных норм;
2. работа производится в
специальной одежде с включенным вентиляционным устройством;
. стены, оконные рамы,
отопительные радиаторы, рабочие поверхности столов, воздуховоды выполнены
гладкими и удобными для очистки от пыли;
. мытьё полов на участке
пайки проводится после каждой рабочей смены, а поверхности столов очищаться не
реже 2 раза в неделю;
. флюсы, применяемые для
пайки, хранятся в герметичной таре, а при пой в кювете, для исключения
загрязнения рабочей поверхности стола.
В помещениях, где производится
пайка припоем, содержащим свинец (Pb), во избежание попадания свинца в организм
не допускается хранить личные вещи, принимать пищу и курить, а также уносить
рабочую одежду домой.
Рабочее место пайки оборудовано
местной вытяжкой вентиляцией, обеспечивающей концентрацию свинца в рабочей зоне
не превышающую предельно-допустимой - 0.01мг/м3.
Для предотвращения ожогов и
загрязнения свинцом кожи рук, работающим должны быть выданы салфетки, для
удаления лишнего припоя сжала паяльника, а также пинцеты для поддержания
припаиваемого провода и для подачи припоя к месту пайки, если отсутствует его
автоматическая подача.
С целью защиты от окисления
мест пайки применяют флюсы, такие как канифольно-спиртовой при пайке припоями
ПОС-40, ПОС-61 и ПОСК-50 и хлористый цинк при пайке и лужении припоями ПОС-18 и
ПОС-30. Токсическое действие канифоли заключается в раздражении кожи, хлористый
цинк оказывает резкое раздражение кожи и обжигающее действие на кожу, и
слизистые оболочки.
Эффективными мерами,
предупреждающими заболевания от пайки, являются механизация и автоматизация
паяльных работ методом погружения, избирательная пайка и пайка волной припоя с
применением печатного монтажа, которые полностью исключают соприкосновение кожи
работающих со свинцом и флюсами.
При монтажных работах,
связанных с опасностью засорения или ожога глаз, предусмотрена выдача рабочим
защитных очков.
На безопасность работ, на
повышение производительности труда, снижение усталости работающего оказывает
сильное влияние организация рабочего места [17]. Организация рабочего места
заключается в выборе рабочей позы, определения рабочих зон, размещения органов
управления, индикаторов, инструментов и заготовок.
Рабочая зона, удобная для
действия обеих рук, освещается с зоной, удобной для охвата человеческим взором.
При организации рабочего места необходимо стремиться к тому, чтобы работа
выполнялась только существенно необходимыми, кратковременными лёгкими
движениями. Рабочие места, на которых выполняются операции лужения снабжены
вытяжными устройствами для обеспечения частоты воздуха в соответствии с
существующими санитарными нормами, где установлены ПДК вредных веществ в
воздухе рабочей зоны производственных помещений.
На рабочем месте для очистки
воздуха применяется местный отсос в виде всасывающего круглого или
прямоугольного отверстия.
Необходимо помнить, что
правильная организация рабочего места обеспечивает высокую производительность
труда. Наиболее оптимальным является совмещение отсоса с самим паяльником.
Разработанный лабораторией промышленной вентиляции институтом охраны труда
города Санкт - Петербурга совместно с предприятиями Санкт - Петербурга
разработано несколько конструкций электропаяльников со встроенными отсосами.
Для соблюдение производственной и личной гигиены не допускается приём и
хранение пищи и воды, курение в местах пайки. Перед обедом и после работы
необходимо мыть руки однопроцентным раствором уксусной кислоты, а затем тёплой
водой с мылом. Люди занятые на пайки, раз в год проходят медицинских осмотр. Для
обеспечения безопасности работ предъявляются требования к ручному инструменту,
имеющемуся специфическое значение при сборке и монтаже: электропаяльник -
стержень его не должен качаться, ручка выполнена из электроизоляционного
материала, без трещин, шнур без нарушений изоляции. В целях безопасности
работать от электросети напряжением не выше 42В. В целях облегчения и
безопасности работы применяют паяльники с автоматическим регулятором
температуры их нагрева и подачи припоя, а также имеющие встроенное в них
конструкцию вентильное устройство. Для обеспечения пожарной безопасности во
время проведения пайки и пуско-наладочных работах необходимо использовать
исправные измерительные и монтажные электроприборы. Материалы, использующиеся
при изготовлении прибора должны иметь соответствующий запас пожаропрочности.
При испытаниях прибора, необходимо предусмотреть меры экстренного обесточивания
лаборатории, как ручного так и автоматического отключения (с помощью тепловых
автоматов, в случае короткого замыкания). Помещения в которых производятся
испытания должны быть обеспеченны средствами пожаротушения (огнетушителями
установленными у выхода из помещения).
9. Организационно-экономический
раздел
Экономическая целесообразность данного проекта.
Основной задачей технико-экономической
целесообразности дипломного проекта является определение величины
экономического эффекта от использования в общественном производстве основных и
сопутствующих результатов, получаемых при решении технической задачи в данной
работе.
Оценка эффективности принятого
научно-технического решения должна быть комплексной и учитывать все
экономические, социальные, экологические и другие аспекты данного решения. Для
этого требуется провести ряд необходимых расчетов по определенной схеме.
Расчет затрат на разработку устройства
Процесс проектирования состоит из следующих
этапов:
выбор направления работ;
этап опытно-конструкторской разработки (ОКР).
В этом разделе рассмотрим этап
научно-исследовательской работы и определим затраты на его проведение.
Работа над этим этапом была проведена группой из
двух человек:
научный руководитель (к.т.н., доцент);
инженер.
В процессе (ОКР) были пройдены следующие этапы:
разработка принципа построения устройства и его
функциональная схема;
расчет структурной и принципиальной
электрической схемы БУК;
расчет потерь и тепловых процессов в устройстве;
разработка конструктивного оформления отдельных
узлов и устройства в целом.
Планирование и учет затрат на проектирование и
модернизацию осуществляется по калькуляционным статьям расхода. Основными
статьями расходов являются:
основные и вспомогательные материалы;
фонд оплаты труда (ФОТ);
единый социальный налог;
затраты машинного времени;
накладные расходы.
Расчет затрат по статье "Материалы"
В этой статье производится расчет затрат на
сырье, основные и вспомогательные материалы, покупные полуфабрикаты и
комплектующие изделия, необходимые для выполнения данной НИР. Результаты
расчета приведены в таблице 1:
Таблица 1. Расчет затрат по статье
"Материалы"
|
Материалы
|
Цена
за ед., руб.
|
Кол.
|
Сумма,
руб.
|
|
Бумага
для печати
|
1
|
300
|
300
|
|
Канцелярские
принадлежности
|
100
|
-
|
100
|
|
Расход
картриджа принтера
|
450
|
-
|
450
|
|
Итого:
|
-
|
-
|
850
|
|
Транспортно-заготовительные
расходы (7%)
|
-
|
-
|
63,75
|
|
Всего:
|
-
|
-
|
913,7
|
Таким образом, величина затрат по статье
"материалы" составляет 913,7 рублей.
Расчет затрат по статье "Основная
заработная плата"
В этой статье производится расчет основной
заработной платы (ЗПосн) инженеров. Расчет основной заработной платы
устанавливается исходя из категории исполнителей и трудоемкости, затрачиваемой
ими на выполнение отдельных видов работ, их средней основной заработной платы
(ставки) за один рабочий день.
Средний месячный оклад доцента, к.т.н.
составляет 20000 рублей, средний месячный оклад инженера составляет 10000
рублей. Если в месяце 22 рабочих дня, то дневная ставка будет составлять:
(руб./день) - для доцента, к.т.н.;
(руб./день) - для инженера.
Таблица 2. Расчет затрат по статье
"основная заработная плата"
|
Вид
работ
|
Трудоемкость
(дней)
|
Дневная
ставка, руб.
|
Сумма,
руб.
|
|
Науч.
рук.
|
Инж.
|
Науч.
рук.
|
Инж.
|
Науч.
рук.
|
Инж.
|
|
Разработка
функ. сх.
|
1
|
5
|
909,09
|
454,55
|
909,09
|
2272,75
|
|
Расчет
структурной и принцип. схемы
|
3
|
10
|
|
|
2727,27
|
4545,5
|
|
Расчет
потерь
|
2
|
8
|
|
|
1818,18
|
3636,4
|
|
Конструктивное
оформление
|
2
|
5
|
|
|
1818,18
|
2272,75
|
|
Итого:
|
8
|
30
|
|
|
7272,72
|
12727,4
|
|
Всего:
|
8
|
28
|
|
|
20000,4
|
Расчет затрат по статье "Дополнительная
заработная плата"
Необходимо произвести расчет по статье
"дополнительная заработная плата", на которую относятся выплаты,
предусмотренные законодательством за непроработанное (не явочное) время: оплата
очередных и дополнительных отпусков, выплата вознаграждений за выслугу лет и
др.
Размер дополнительной заработной платы (ЗПдоп)
работников, непосредственно выполняющих НИР, составляет 10 - 12 % от основной
заработной платы:
рублей.
Расчет по статье "Единый
социальный налог"
На статью "единый социальный
налог" приходится 26% от основной и дополнительной заработной платы (фонд
оплаты труда - ФОТ). ФОТ составляет сумму основной и дополнительной заработной
платы:
рублей.
Таким образом, единый социальный
налог составляет:
рублей.
Расчет затрат на машинное время
Т.к. в процессе ОКР использовался
персональный компьютер (ПК), необходимо определить затраты на машинное время
ПК, которое составляет:
ресурс работы ПК - 12000 часов;
стоимость ПК - 20000 рублей;
время работы (по таблице 2 за 17
дней, работая по 8 часов в день) - 136 часов.
Сумма затрат на машинное время
составляет:
рублей.
Расчет затрат по статье
"Накладные расходы"
В статью "накладные
расходы" включаются расходы на управление и хозяйственное обслуживание.
Также учитывается заработная плата аппарата управления и общехозяйственных
служб, затраты на содержание и текущий ремонт зданий, сооружений, оборудования
и инвентаря, амортизационные отчисления на их полное восстановление и капитальный
ремонт, и др.
Таким образом, затраты на накладные
расходы составляют 60% от основной заработной платы:
рублей
На основании полученных в результате
расчетов данных по отдельным статьям затрат составим калькуляцию плановой
себестоимости НИР в целом. Результаты сведены в таблице 3.
Таблица 3. Расходы на проведение ОКР
|
Статьи
затрат
|
Сумма,
руб.
|
|
Материалы
|
913,7
|
|
Основная
заработная плата
|
20000,4
|
|
Дополнительная
заработная плата
|
2000
|
|
Единый
социальный налог
|
5720,104
|
|
Затраты
на машинное время
|
226,67
|
|
Накладные
расходы
|
12000,24
|
|
Итого:
|
40861,11
|
Расчет себестоимости опытного образца
Расчет себестоимости опытного образца
осуществляется по калькуляционным статьям расходов. Основными статьями расходов
являются:
сырье, основные материалы;
основная заработная плата;
дополнительная заработная плата;
единый социальный налог;
накладные расходы (расходы на эксплуатацию).
Расчет затрат по статье "Сырье, основные
материалы"
В этой статье производится расчет затрат на
сырье, основные и вспомогательные материалы, покупные комплектующие изделия,
необходимые для выполнения данной ОКР. Результаты расчета приведены в таблице
4.
Таблица 4. Расчет затрат по статье "сырье,
основные материалы"
|
Наименование
|
Обозн.
|
Тип
|
Кол.
|
Цена
за шт., руб.
|
Сумма,
руб.
|
|
Транзистор
|
VT1
|
STP50NF25
|
1
|
25
|
25
|
|
Микроконтроллер
|
DD2
|
ATmega48
|
1
|
28
|
28
|
|
Диодный
мост
|
VD1
|
GBPC1501
|
1
|
46
|
46
|
|
Драйвер
|
DD1
|
IR4428
|
1
|
31.2
|
31
|
|
Микросхема
|
DA1
|
DPA422
|
1
|
30
|
30
|
|
Микросхема
|
DA2
|
LP2980AIM5-3.3
|
1
|
7
|
7
|
|
Чип
резистор
|
R1-R7
|
0805
|
6
|
0.06
|
0,36
|
|
Конденсатор
|
С1-С9,С11-С18
|
керамический
|
17
|
0.3
|
5,1
|
|
Конденсатор
|
С10
|
TREC
|
1
|
10
|
10
|
|
Печатная
плата
|
-
|
Текстолит
|
1
|
250
|
250
|
|
Варистор
|
VR1
|
S20K75
|
1
|
8.6
|
8,6
|
|
Диод
|
VD2
|
MBR40250
|
1
|
15
|
15
|
|
Диод
|
VD3,VD4,VD6
|
BAS21
|
3
|
0.5
|
1,5
|
|
Стабилитрон
|
VD5
|
TZMC15
|
1
|
1
|
1
|
|
Итого
|
|
|
|
|
458,56
|
Расчет затрат по статье "основная
заработная плата"
В этой статье производится расчет основной
заработной платы (ЗПосн) инженера, непосредственно занятого сборкой
устройства. Расчет основной заработной платы устанавливается исходя из
трудоемкости, затрачиваемой на выполнение отдельных видов работ, средней
основной заработной платы (ставки) за один рабочий день.
Средний месячный оклад инженера составляет 10000
рублей. При числе рабочих дней в месяце равных 22-м дням, дневная ставка будет
составлять:
(руб./день)
Учитывая, что на сборку и наладку
устройства инженер тратит 2 дня, основная заработная плата составит 910 рублей.
Расчет затрат по статье "
дополнительная заработная плата"
Размер дополнительной заработной
платы (ЗПдоп) инженера, выполняющего ОКР, составляет 10% от основной
заработной платы:
рублей
Расчет затрат по статье "единый
социальный налог"
На статью "единый социальный
налог" приходится 26% от ФОТ. ФОТ составляет сумму основной и
дополнительной заработной платы:
рублей
Таким образом, единый социальный
налог составляет:
рублей.
Расчет затрат по статье
"накладные расходы"
В статью "накладные
расходы" включаются расходы на управление и хозяйственное обслуживание.
Также учитывается заработная плата аппарата управления и общехозяйственных
служб, затраты на содержание и текущий ремонт зданий, сооружений, оборудования
и инвентаря, амортизационные отчисления на их полное восстановление и ремонт, и
др.
Таким образом, затраты на накладные
расходы составляют 60% от основной заработной платы:
рублей.
На основании полученных в результате
расчетов данных по отдельным статьям затрат составим калькуляцию плановой
себестоимости ОКР. Результаты сведены в таблице 5.
Таблица 5. Расходы на проведение ОКР
|
Статьи
затрат
|
Сумма,
руб.
|
|
Сырье,
основные материалы
|
458,56
|
|
Основная
заработная плата
|
910
|
|
Дополнительная
заработная плата
|
91
|
|
Единый
социальный налог
|
260
|
|
Накладные
расходы
|
546
|
|
Итого:
|
2265,56
|
Таким образом, себестоимость устройства
составила 2265,56 рублей.
Расчет розничной цены устройства
) Оптовая цена разработанного устройства
составляет:
Себестоимость + 25% прибыли.
Получаем, что оптовая цена равна 2637 рублей.
) Отпускная цена равна:
Оптовая цена + 20% НДС.
Получаем, что отпускная цена равна 3164 рублей.
) Розничная цена равна:
Отпускная цена + 25% торговые излишки.
Получаем, что розничная цена равна 3955 рублей.
Результаты расчета сведем в таблицу 6.
Таблица 6. Результаты расчета себестоимости и
розничной цены опытного образца
|
Себестоимость
|
|
Оптовая
цена
|
2637
|
|
Отпускная
цена
|
3164
|
|
Розничная
цена
|
3955
|
Полученная розничная цена получилась приемлемой.
Т.к. стоимость самого контактора составляет
20000, блок управления контактором занимает 19%, от его розничной стоимости.
Сравнить цену данного блока с другими
производителями невозможно, т.к. производители контакторов не устанавливают его
стоимость в отдельности.
Заключение
В результате работы была
разработана структурная схема БУК. Разработана принципиальная схема согласно
ТЗ. Разведена печатная плата и произведен монтаж элементов.
Разработано и отлажено ПО для
МК и произведен расчет основных его параметров.
В пояснительной записке
рассмотрены способы управления контактором. Приведен расчет необходимых
параметров элементов силовой и низковольтной части и произведен их выбор.
Приведен тепловой расчет силовых элементов. Приведены результаты моделирования
преобразователя напряжения. Представлены результаты экспериментов -
осциллограммы работы преобразователя напряжения, осциллограммы напряжений в
катушках.
В экономической части приведен расчет
себестоимости устройства, в главе охрана труда рассматриваются опасные и
вредоносные производственные факторы, имеющие место при конструировании и
сборке электронного блока, а также организационно-технические мероприятия,
обеспечивающие безопасность работ.
В целом работу по разработке устройства считаю
выполненной.
Список используемой литературы
1. П.А.Воронин. Силовые
полупроводниковые ключи. 2-еиздание -М.:Издательский дом "Додека-XXI",2005.-384с.
. Семенов Б. Ю.Силовая электроника
от простого к сложному. -М.:СОЛОН-ПРЕСС,2005.-416с.
. В. Морозов. Расчет
повышающе-понижающего преобразователя. Журнал схемотехника
2007г.
4. SEPIC Equations and Component
Ratings. Application Note 1051. Материал с сайта фирмы
Maxim-Dallas <http://www.maxim-ic.com/>.
. Designing A SEPIC Converter.
Application Note 1484. Материал с сайта фирмы
National semiconductor www.national.com
6. Программирование на языке С для AVR
и PIC контроллеров. Cост.
Ю.А. Шпак-К.:"МК-Пресс", 2006.-400с.
.www.atmel.com
. Применение микроконтроллеров AVR:схемы
алгоритмы программы.- М.:Издательский дом "Додека-XXI",2004.-288с.
.
http://www.trzrus.narod.ru/calc/caprect.htm
. Каталог Платан. Электронные
компоненты (июнь 2004 г.)
.www.IR.com
12.http://www.freescale.com
13.www.epcos.com
.www.murata.com
. Г.С. Зиновев. Основы силовой
электроники: учебник. - Новосибирск: НГТУ, 2000. - ч.2, 197 с.
. ГОСТ 12.1.030-81. ССБТ.
Электробезопасность. Защитное заземление, зануление.
. Безопасность жизнедеятельности 2-е
издание Под ред. Л. Михайлов, В. Соломин, Т. Беспамятных, О. Грунин и
др.-М:Питер 2007.-464 с
.
http://www.lennox.ua/html/sprav/cd1/4_3_4.php
. ППБ 01-03 ПРАВИЛА ПОЖАРНОЙ
БЕЗОПАСНОСТИ В РОССИЙСКОЙ ФЕДЕРАЦИИ (Утверждены приказом МЧС России от 18 июня
2003 г.№ 313) Инфра-М, Москва 2003
. СНиП 23-95. Естественное и
искусственное освещение. - Светотехника, 1995, № 10, с. 1 - 23.
. Межотраслевые правила по охране
труда при эксплуатации электроустановок. СПб.: Министерство энергетики РФ, 2003
. Методические указания по
выполнению организационно-экономической части дипломных проектов по темам
конструкторского направления. - Новосибирск: НЭТИ, 1995. - 20 с.