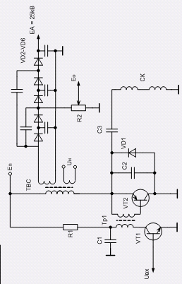
Генератор строчной развертки
ТАГАНРОГСКИЙ
ГОСУДАРСТВЕННЫЙ
РАДИОТЕХНИЧЕСКИЙ
УНИВЕРСИТЕТ
Кафедра РПрУ
и ТВ
ПОЯСНИТЕЛЬНАЯ
ЗАПИСКА
к курсовому
проекту
по курсу:
"Телевизионные устройства"
на тему:
"Генератор строчной развертки"
Таганрог-2004
Содержание
1. Техническое задание
. Анализ технического задания
. Структурная схема телевизора
. Выбор структурной схемы
. Расчет генератора строчной развертки
.1 Расчет выходного каскада
.2 Расчет предвыходного каскада
.3 Расчет высоковольтного блока
.4 Расчет накальной обмотки ТВС
.5 Расчет фокусирующей цепи
Заключение
Приложение
Список литературы
телевизор радиоканал развертка генератор
1.
Техническое задание
Рассчитать генератор строчной развертки если заданы:
C = 3,5±5% МГн
RC = 1,33 ±10%
Ом
Eпит = 36 В
UА= 25 кВ
Uн= 6,3 В
IН = 0,68 А
Uзап= (64-104) В
UФ/UА =(26-30)%
2. Анализ технического задания
Для отклонения электронного луча как в передающих, так и в приемных
трубках по горизонтали (строчная развертка) и по вертикали (кадровая развертка)
используются генераторы развертки - схемы, снабжающие отклоняющие катушки
пилообразным током. Принципы действия и схемы генераторов развертки строчного и
кадрового отклонения существенно отличаются друг от друга в связи с весьма
значительным отличием рабочих частот. Генератор строчной развертки в
телевизионном вещании работает на частоте fстр=15 625 Гц. Эта частота в 312,5 раза выше кадровой fкадр =50 Гц.
Переменные токи и напряжения, создаваемые генератором развертки, резко
отличаются от синусоидальных. Если учесть 20-ю гармонику (что практически
вполне достаточно для воспроизведения правильной формы импульсов), верхняя
частота рабочего спектра строчного генератора оказывается достаточно высокой и
составляет приблизительно fв.стр=15 625*20≈300
кГц. В связи с такой высокой частотой паразитные емкости и потери на вихревые
токи в магнитных сердечниках играют решающую роль в схеме строчного генератора.
Здесь необходимо для сердечника выходного трансформатора выбирать магнитный
материал с большим внутренним сопротивлением (феррит).
Резкое различие в рабочих частотах строчной и кадровой разверток
существенно изменяет характер нагрузки выходного каскада. Так, для строчного
генератора отклоняющие катушки можно считать индуктивной нагрузкой. Для
кадрового, генератора отклоняющие катушки при рассмотрении многих теоретических
и практических вопросов можно считать чисто активным сопротивлением и не
учитывать их индуктивность.
3.
Структурная схема
телевизора
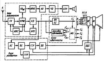
Рассмотрим структурную схему бытового телевизора.
Блок радиоканала служит для приема и обработки телевизионного сигнала из
канала связи. Блок радиоканала является чисто электрическим и не может вызвать
сильных искажений сигнала, что не скажешь о блоке разверток.
Блок разверток обеспечивает синхронизацию видео сигнала и определенной
точки засветки на экране при сканировании. Выходные каскады генераторов
разверток обычно нагружены на отклоняющие катушки кинескопа, где они являются
не только частью электрической схемы , но и частью магнито-оптической системы отклонения
электронного луча, где действуют свои законы. В связи с этим в этом блоке
наибольшая вероятность искажений вызывающие ухудшение зрительного восприятия
изображения. В связи с этим к генераторам разверток предъявляются особые
требования.
В данном курсовом проекте предлагается рассчитать генератор срочной
развертки с заданными параметрами. При проектировании учесть особенности
построения таких узлов. А так же изучить аспекты построения.
4. Выбор структурной схемы
Реальные схемы строчной развертки телевизоров из-за большой энергии,
необходимой для отклонения, и высокой частоты потребляют от источника питания
до 60-70 % мощности, потребляемой всем телевизором. Это положение заставляет
особенно тщательно относиться к схемной и конструктивной отработке генератора
строчной развертки телевизора.
В общем виде схемы строчной развертки, как бы они не различались между
собой по принципиальному выполнению, должны содержать четыре основных элемента:
выходной каскад, обеспечивающий пилообразный ток в отклоняющих катушках;
задающий генератор, определяющий частоту строчной развертки; промежуточный
усилитель, формирующий необходимый управляющий сигнал для выходного каскада;
схему инерционной автоматической подстройки частоты и фазы (АПЧиФ),
обеспечивающую устойчивую синхронизацию и помехозащищенность задающего
генератора. На рис. 1 изображена обобщенная блок-схема строчной развертки
телевизоров в различных моделях в зависимости от их назначения, размеров
изображения, особенностей устройств питания и параметров кинескопа, она может
дополняться другими элементами.
Рис.1
Обобщенная блок-схема строчной развертки.
Многообразие вариантов схем строчной развертки телевизоров определяется в
основном стремлением найти компромиссное решение, удовлетворяющее двум
противоречивым требованиям. Одно из них состоит в том, что выходной каскад,
работая в режиме переключения больших мощностей, требует довольно мощного
управляющего сигнала. Другое связано с требованием высокого качества
синхронизации задающего генератора. Иными словами приемлемая ширина полосы
синхронизации, обеспечиваемая системой АПЧиФ, возможна только при маломощном
задающем генераторе. Следовательно, чтобы удовлетворить этим требованиям,
необходимо использовать маломощный задающий генератор. А чтобы получить
управляющий сигнал для выходного каскада необходимой мощности, приходится между
задающим генератором и выходным каскадом включать промежуточный усилитель
мощности.
Иногда рассматриваемое противоречивое требование выполняется несколько
по-иному. Можно использовать задающие генераторы сравнительно большой мощности,
но при этом, чтобы обеспечить необходимую ширину полосы синхронизации, между
схемой АПЧиФ и задающим генератором включается усилитель постоянного тока. В
таких схемах, как правило, достаточно одного каскада промежуточного усилителя.
Нередко в высококачественных схемах строчной развертки одновременно используют
и многокаскадный промежуточный усилитель и согласующий усилитель постоянного
тока.
Поскольку на нагрузке выходного каскада генератора, как уже упоминалось,
существуют довольно большие по амплитуде импульсы напряжения, а максимальный
ток луча современных кинескопов сравнительно небольшой (60-150 мка), то вполне
целесообразно с помощью строчного трансформатора повысить импульсное напряжение
выходного каскада и затем, выпрямляя его с помощью выпрямителя, получить
необходимую величину высокого напряжения для питания кинескопа. При правильном
конструировании высоковольтного блока транзисторного телевизора, состоящего из
строчного трансформатора и высоковольтного выпрямителя, не нарушается основная
функция выходного каскада - получение пилообразного отклоняющего тока. Но чтобы
обеспечить такой режим, приходится решать ряд новых специфических проблем.
Наряду с основными функциями, получением отклоняющего тока и высокого
напряжения, схема строчной развертки транзисторного телевизора выполняет ряд
дополнительных функций. Она, как правило, обеспечивает питающее напряжение для
ускоряющего и фокусирующего электродов кинескопа, управляющие импульсы
напряжения для ключевой схемы автоматической регулировки усиления приемного
тракта, гашение обратного хода строчной развертки, питание выходного каскада
видеоусилителя.
Рассмотренные в общем виде особенности схемы строчной развертки транзисторного
телевизора определяют сложность ее схемного и конструктивного выполнения.
Согласно структурной схеме генератора произведем расчет каждого блока в
отдельности.
5. Расчет
генератора строчной развертки
Расчет генератора строчной развертки целесообразно начинать с выходного
каскада, а точнее, с отклоняющей системы, так как она обеспечивает необходимую
энергию отклонения. Затем выбирают транзистор для выходного каскада и
рассчитывают элементы его схемы. Цель расчета предвыходного каскада сводится к
определению оптимального режима управления выходным каскадом. Методы расчета
блокинг-генераторов различных типов достаточно широко освещены в специальной
литературе и поэтому здесь не будут рассмотрены. В заключение следует
произвести инженерный расчет строчного трансформатора и высоковольтного
выпрямителя. Необходимо отметить, что точный расчет элементов схемы ГСР
чрезвычайно сложен. Однако при проектировании генератора, как правило, вполне
достаточно упрощенных инженерных расчетов. Здесь будут рассмотрены основные
методы инженерного расчета мощных каскадов.
5.1 Расчет
выходного каскада
В выходном каскаде применим транзистор. Так как транзисторные каскады
имеют преимущества перед тиристорными. Транзисторные каскады облают большим
КПД, легки в построении и в эксплуатации. Обладают меньшими нелинейными
искажениями.
Особенности расчета выходного каскада ГСР(Генератор Строчной Развертки)
телевизора состоит в том, что напряжение питания задано тех. заданием, кроме
того заданными являются следующие параметры: длительность периода Т, прямого
хода ТП и обратного ТО хода строчной развертки;
коэффициент нелинейных искажений γ.
Для расчета найдем IM - импульс тока через катушку:
,
где
Е =36 В - напряжение питания,
L = 3,5 мГн -
индуктивность катушки,
ТП
= 50 мкс - длительность прямого хода развертки
=0.26 А
Найдем
амплитуду импульса напряжения
где
q - скважность импульсов напряжения
q = T/T0 = 64/14 = 4.6
тогда
≈240 В
Определим
разрывную мощность на транзисторе:
Определим
разрывную мощность на отклоняющей системе:
, где IP = 2IM = 2 . 0.26 = 0,52 A
следовательно

UКЭ доп >1.3UP IK доп >1.2IKM PK доп > 1.3PPT
Где
IKM = 1.2IM = 1.2•0.26 = 0.31 А
UКЭ доп >1.3UP>1.3•240 =312 B
IK доп >1.2IKM > 1.2•0.31 = 0.37
AK доп > 1.3PPT > 1.3•75 = 97,5 Вт
Определим
ограничение на сопротивление насыщения транзистора
,
где
RK - сопротивление катушек, γ - допустимое нелинейное искажение отклоняющего тока и
которое равно
Следовательно
По
рассчитанным параметрам выберем транзистор КТ826Б со следующими параметрами:
RНАС = 0.1 Ом
R0 = 5 Ком
tB =
10,5 мкс
UКЭ доп =
600 BK доп = 1,2 AK =
15 Вт
Рассчитаем
потери мощности в коллекторном переходе:
РКП
= 1,4 Вт
Следовательно
транзистор выбран правильно
Определим
значения емкостей:
Емкость
конденсатора S - коррекции рассчитывается по следующей формуле:
где
g - коэффициент коррекции, величина которого
определяется практически для данного кинескопа возьмем равный 4.
Величина
емкости конденсатора С, задающего длительность обратного хода, находиться по
формуле:
,
где
СП - паразитная емкость ТВС
отсюда
имеем
, так как СП<<С
.2
Расчет предвыходного
каскада
Во время прямого хода развертки транзистор выходного каскада должен
находиться в состоянии насыщения, т.е. минимальный ток базы выходного
транзистора , обеспечиваемый предвыходным каскадом должен быть:
,
где
- минимальное значение коэффициента передачи тока в
режиме насыщения,
- степень насыщения для данного транзистора имеем
= 10, а
=1,2 для
введения транзистора в насыщение с запасом:
следовательно
= 37 мА
При
допустимом перепаде базового тока N=1,2, максимальное значение
тока:
Минимальное входное напряжение обеспечивающие режим насыщения:
Тогда
максимальное значение входного напряжения:
Определим
коэффициент трансформации согласующего трансформатора:
, где t0 = 20 мкс
Определим
индуктивности первичной и вторичной обмоток трансформатора:
Максимальное значение тока через транзистор предвыходного каскада:
Определим мощность потерь:
По
этим данным выберем транзистор для предвыходного каскада КТ503Е.
5.3
Расчет высоковольтного
блока
Проектирование высоковольтного блока включает в себя расчет параметров
первичной и высоковольтной обмоток ТВС, выбор способа настройки, выбор и расчет
схемы высоковольтного выпрямителя.
Намоточные данные первичной обмотки ω12 определяют из условия обеспечения
необходимой индуктивности L12 обмотки. Чтобы первичная обмотка ТВС
не шунтировала отклоняющие катушки, которые подключены к ней параллельно по
переменной составляющей, рекомендуется следующие соотношение:
L12 = (10…20)L
L12 = 10•2,3 = 23 мГн
Для трансформатора выберем сердечник ПК 12´24 изготовленного из низкочастотного
марганец-цинкового феррита марки 2000 НМ с магнитной проницаемостью μ = 2000. Для этого сердечника имеем lCP = 13.2 cm, SC = 1.13см2, (tg δ/μ)106 = 15 - 20.
Импульс индукции ВМ, возбуждаемый в сердечнике строчного
трансформатора при однополярном импульсе напряжения на первичной обмотке с
максимальной амплитудой UP и длительностью Т0 определяется соотношением:
ВМ = UP T0/Scω12
Где
= 206
ВМ
= 160 14.10-6 /1,13.10-4. 206 =0,09
Для минимальных потерь в сердечнике:
Отсюда
можно сделать вывод, что катушка рассчитана правильно с наименьшими потерями.
Для уменьшения количества витков вторичной обмотки, а следовательно
экономия энергии на потерях в обмотка и катушке, экономия меди и объёма
конструкции, а также уменьшения вероятности перехода трансформатора от
импульсного в резонансный, применим умножение высокого напряжения в n -раз. Это приведет к общей экономии
и к снижению веса.
Произведем расчет вторичной высоковольтной обмотки строчного
трансформатора:
где
ЕВ - выпрямленное напряжение, n - кратность
умножения, 1.2 и 1.1 коэффициенты учитывающие резонансные явления и особенности
умножения.
Для
данного высоковольтного блока выберем коэффициент импульсного умножения равный
5.
Для определения частоты настройки высоковольтной обмотки воспользуемся
формулой:
где
kP - коэфициент заполнения окна сердечника, h -
длина обмотки вдоль направления потока рассеяния, δ - расстояние между первичной и высоковольтной
обмотками(0 -при коаксиальном расположении обмоток), lСР - средняя длина высоковольтной обмотки.
Из
опытных данных имеем kP = 0,8; lСР = 5 см;
А = 0,5см; h = 2 см.
Для
паразитной емкости обмотки полагаем М = 60 - слоев обмотки, rk = 2 см -средний радиус катушки, ε = 16_ диэлектрицеская постоянная изоляции, а = 0,5 см
-растояние между внутренним и внешним слоями катушки.
Тогда емкость
между внутренними и внешними слоями обмотки:
собственная
емкость высоковольтной катушки:
Частота настройки высоковольтной катушки:
что
близко к частоте колебаний третьей гармоники , которая примерно составляет 110
КГц. При использовании в высоковольтном блоке селеновых вентилей типа ГЕ200АФ с
параметрами IП = 50 мкА
и RП = 50 КОм
. Максимальный ток луча для кинескопа составляет примерно 700 мкА. Импульсный
ток через вентиль может достигать 2 мА. Поэтому падение напряжения на вентиле:
∆ЕВ
= (IНМ - IП)RH,
где
IНМ -
максимальный ток через вентиль, IП - ток,
соответствующий излому прямой характеристики.
∆ЕВ
= (0,002 - 0,05.10-3 )5.104 = 100 В
поскольку
в схеме их пять штук следовательно ∆ЕВS = 500 В. Практически требуется, чтобы ∆ЕВS <0,05ЕВ= 0,05.25000 =1250.
При ЕВ= 25000 В это требование выполняется, так 5% от ЕВ
составляет 1250В.
5.4
Расчет накальной обмотки
ТВС
В современны телевизорах ,часто используют ТВС для получения накального
напряжения кинескопа. Для этого вводят дополнительную обмотку ТВС выходное
напряжение которой соответствует напряжению накала кинескопа. Произведем расчет
накальной обмотки:
где
ЕН - напряжение накала 6,3 В Следовательно:
Толщина
провода выбирается исходя из тока накала 0,08 А.
Воспользовавшись
справочником[3] имеем диаметр провода 0,71 мм.
.5
Расчет фокусирующей цепи
Для обеспечения кинескопа фокусирующим напряжением воспользуемся отводом
от умножителя напряжения после первого умножения, это составит 10 кВ, что с
запасом перекроет заданное напряжение фокусировки UФ = 0,3UА=7,5 кВ. Так как ток фокусирующего
электрода намного меньше тока анода, следовательно первый не оказывает влияния.
Фокусирующие напряжение снимать будем с движка стандартного построечного
резистора номиналом 100 МОм.
Заключение
В ходе выполнения курсового проекта был рассчитан генератор строчной
развертки в соответствии с энергетическими характеристиками кинескопа,
заданными параметрами элементов и характеристиками реальных ТВ систем, а также
рассчитан высоковольтный блок кинескопа.
В процессе выполнения были изучены основы работы генераторов строчной
частоты телевизионного приемника, а также свойства и требования предъявляемые к
выходным каскадам.
Приложение
Список
литературы
1. Бриллиантов Д.П. "Расчет и конструирование
портативных телевизоров" 1971г.
2. Самойлов В.Ф., Хромой Б.П.
"Телевидение",Москва Изд. "Связь" 1975г.
. Справочник "Приемно-усилительные
устройства" под ред. Р.М. Терещук Киев Изд. Наукова думка 1988г.