Электроснабжение промышленного предприятия
Задание
1. Выбрать электрическую
схему главной понизительной подстанции.
2. Вычислить токи
короткого замыкания для выбора оборудования.
3. Выбрать оборудование
ГПП.
4. Выбрать и рассчитать
комплекс защит линии, отходящей от ГПП к РП.
Исходные
данные
1. Мощность
системы SС=1500МВА.
2. Длина
линии 110 кВ LЛ1= IЛ2=20 км.
3. Мощность
трансформаторов 110/10кВ Sном т1= Sном т2=25МВ·А.
4. Напряжение
короткого замыкания uк=10,5%.
5. Мощность,
необходимая для собственных нужд подстанции 50кВ·А.
6. Максимальная
нагрузка предприятия Sрм=25МВ·А.
7. Нагрузка
РП РмрРП=5МВт.
8. cos φ
= 0,95
Выберем схему
ГПП с разъединителями и короткозамыкателями без выключателей и сборных шин на
стороне высшего напряжения, так как такая схема является наиболее экономичной.
На стороне низшего напряжения используем КРУ выкатного исполнения с двумя
секциями шин.
Принципиальная
силовая схема ГПП представлена на рис. 1.
Расчет
токов короткого замыкания
Номинальный
режим работы электроустановки характеризуется номинальными параметрами: Uном. Sном. Iном. Xном. Для того чтобы
сопротивление схемы замещения были соизмеримы, ипользуют относительные единицы
приведенные к базисным условиям
Ввиду
отсутствия данных о воздушной линии 110кВ, примем ее сечение З×95мм2.
Примем базисную
мощность 100МВ·А.
Для точки к-1
базисное напряжение Uб1=115кВ.
Составим
расчетную схему рис. 2
Рисунок – 2
Рисунок – 3
Вычислить
базисные относительные сопротивления (для точки К-2):
Упрощаем
схему замещения в точке К – 2 до вида:
Рисунок – 4
Определим результирующее
полное сопротивление до точки к.з.
Определим ток
короткого замыкания
Определим
ударный ток
Вычислив
значение постоянной времени Та по рис. 3.2 [2] определим
значение ударного коэффициента: Ку=1,8.
Для точки к-2
базисное напряжение Uб2=10,5кВ.
Определим
мощность короткого замыкания в момент отключения выключателя

Вычислим
базисные относительные сопротивления (для точки К-1)
Рисунок 4 –
схема замещения для точки К-1
Упрощаем
схему замещения в точке К – 1 до вида:
Рисунок – 6
2,47 < 3
=> применяем графоаналитический метод расчета.
По расчетным
кривым определяем кратность периодической составляющей I0 к.з. для моментов
времени: 0с; 0,2с; ∞.
Кп0
= 3,4; Кпτ = 2,4; Кп∞ = 2,0.
Определим
действующее значение периодического тока замыкания в различные моменты времени
I0 = Iном.u · Кп0 = 7,53 ·
3,4 = 25,6 кА
Iτ = Iном.u · Кпτ =
7,53 · 2,4 = 18,1 кА
I∞ = Iном.u · Кп∞ =
7,53 · 2,0 = 15,1 кА
Определим ток
ударный в точке К – 1
iу = 1,41· I0 · Kу = 1,41 · 25,6 · 1,8 =
65,2 кА
Определим
мощность короткого замыканияв момент отключения выключателя
Sτ = 1,73· Iτ · Uб = 1,73 · 18,1 · 115 = 3605
МВ · А
Выбор
высоковольтного оборудования
– по номинальному току (по условию
нагрева);
– по номинальному напряжению (пробой
изоляции).
После того как выбрали оборудование, по
этим параметрам проводят проверку на термическую и электродинамическую
устойчивость току короткого замыкания.
Кроме того, некоторое оборудование имеет
специфические условия проверки: высоковольтные выключатели проверяют на
отключающую способность по току и мощности короткого замыкания. Для того чтобы
обеспечить требуемый класс точности измерительных приборов, измерительные
трансформаторы измеряют по допустимой вторичной нагрузке.
Выбор электрооборудования на 10кВ:
– шины;
– опорные изоляторы;
– вакуумный выключатель;
– трансформаторы тока;
– трансформатор напряжения.
Выбор электрооборудования на 110кВ:
– разъединитель.
Выбор шин
Шины выбирают по условию нагрева:
Iдл.доп.≥ Iм.р.,
Определяем максимально расчетный ток, кА:
,
где Uном.
– номинальное напряжение на низшей стороне трансформатора, кВ.
Iдл.доп = 2820А ≥ Iм.р.= 2020А.
По [2] выбираем коробчатые шины.
Данные сечения шин проверяем на
термоустойчивость к току короткого замыкания (q) находим по [2]: q = 775 мм2;
α = 11.
Определяем минимально допустимое сечение:
qmin = α ∙ I∞
∙ √ tп,
qmin= 11 ∙ 15,1 ∙
= 105,5 мм2
где qmin - минимально допустимое сечение, при
котором ток короткого замыкания не нагревает шину выше допустимой температуры,
мм2;
Определяем приведенное время короткого
замыкания:
tn = tn.n + tn.а,
tn = 0,39 + 0,014 ≈ 0,4
где tn.n – периодическая составляющая приведенного времени;
tn.а – апериодическая составляющая приведенного времени;
Определяем апериодическую составляющую
приведенного времени:
tn.а 0,005 ∙ (β'')2,
tn.а = 0,005 ∙ (1,7) 2 = 0,014
Определяем кратность тока:
β'' =
Io = I'',
где I'' – переходный ток;
β'' – кратность тока.
q min < q
105,5 < 775
Выбранные шины по нагреву проходят, так
как выполнятся условие.
Проверяем выбранные шины на
электродинамическую устойчивость к токам короткого замыкания:
Gдоп. ≥ Gрасч.,
где Gдоп -
дополнительное механическое напряжение в материале шин, (справочная величина
зависит от материала шин);
Gрасч. – расчетное механическое напряжение в шинной конструкции, в
результате действия электромагнитных сил при коротком замыкании.
где Fрасч
– расчетная сила, действующая на шинную конструкцию, на изгиб, в момент
протекания ударного тока;
W – момент сопряжения шины, по [2] W =48,6 ∙ 10-6 м3.
где l - длина
пролета: в КРУ l = 1м;
а – расстояние между соседними фазами: в
КРУ а =0,45 м;
80 МПа > =3,15 МПа.
Так как Gдоп =
80 МПа, а Gрасч = 3,15 МПа, то выбранные шины по электродинамической
устойчивости проходят.
Выбираем опорные изоляторы
Выбираем изоляторы по номинальному
напряжению, Uном., кВ:
Uном. ≥ Uуст.,
Uном. = 6кВ; = Uуст = 6кВ
По [2] выбираем опорные изоляторы типа ИО
– 10–3.75 У3.
Выбранные изоляторы проверяем на
электродинамическую активность к токам короткого замыкания:
Fдоп. ≥ Fрасч.,
где Fдоп –
дополнительная сила, Н;
Fрасч – расчетная сила, действующая на изолятор, на изгиб, в момент
протекания ударного тока;
По [2] определяем дополнительную силу:
Fдоп. = 0,6 ∙ Fразр.
= 0,6 ∙ 3675 = 2205Н;
Fразр = 9,8 ∙ 375 =3675 Н;
Fрасч =1526 Н
Fдоп. = 2205Н > Fрасч = 1526 Н
Таблица 4 – Выбор опорных изоляторов
|
Тип
оборудования
|
Условие выбора
|
Каталожные
данные
|
Расчетные
данные
|
|
ИО-10–3.75У3
|
Uном. ≥ Uуст
Fдоп. ≥ Fразр
|
Uном 10 кВ
Fдоп = 2205 Н
|
Uуст. = 10 кВ
Fрасч.= 1526 Н
|
Выбираем высоковольтный выключатель
По условиям технико – экономических показателей выбираем
вакуумный выключатель. Преимуществами вакуумного выключателя являются: высокая
электрическая прочность вакуума и быстрое восстановление электрической
прочности; быстродействие и большой срок службы, допускающий большое число
отключении номинального тока без замены камеры; малые габариты, бесшумность
работы, удобство обслуживания; пригодность для частых операций.
Выбираем выключатель максимальному току:
Iном ≥ Iм.р,
3150А > 2020 А.
По [2] выбираем тип вакуумного
выключателя: ВВЭ – 10 – 31,5 / 3150 У3.
Выбираем выключатель по напряжению:
Uном. ≥ Uп/ст,
Uном.=10 кВ = Uп/ст =10 кВ
Проверяем выключатель термоустойчивость к
токам короткого замыкания:
где Iном т.у
– номинальный ток термоустойчивости, кА;
tт.с. – время срабатывания, с; tт.с =
3
По [2] номинальный ток термоустойчивости, Iном т.у = 31,5 А
Iном т.у =31,5 кА > 5,4 кА
Условие проверки на термоустойчивость к
токам короткого замыкания выполняется.
Проверяем выбранный выключатель на
электродинамическую устойчивость к токам короткого замыкания:
iм ≥ iу,
где iм – предельный
сквозной ток, кА;
iу – ударный ток, (62,5кА).
По [2] предельный сквозной ток, iм = 80 кА.
iм = 80 кА > iу = 62,5кА.
Условие проверки на электродинамическую
устойчивость к токам короткого замыкания выполняется.
Проверяем выбранный выключатель на
отключающую способность по току и мощности короткого замыкания:
Iном.откл ≥ Iτ,
S ном.откл ≥ Sτ,
где S ном.откл – номинальная мощность отключения, МВ ∙ А;
Iном.откл – номинальный ток отключения, кА.
Определяем номинальную мощность
отключения, МВ ∙ А:
S ном.откл =
∙
Iном.откл ∙ Uср.1
=
∙ 31,5 ∙10,5 = 572 МВ∙А
По [2] Iном.откл =31,5 кА. Следовательно:
Iном.откл =31,5 кА > Iτ=18,1
кА;
S ном.откл = 572 МВ ∙А > Sτ= 188,5 МВ ∙А
Условия на отключающую способность по току
и мощности короткого замыкания выполняется.
Таблица 5. Выбор вводного вакуумного
выключателя
|
Тип
выключателя
|
Условие выбора
|
Каталожные данные
|
Расчетные данные
|
|
ВВЭ-10 31,5/3150 У3
|
Iном ≥ Iм.р
Uном. ≥ Uп/ст
iм ≥ iу
Iном.откл ≥ Iτ
S ном.откл ≥ Sτ
|
Iном = 3150 А
Uном. = 10 кВ
Iном т.с = 31,5
кА
iм = 80 кА
Iном.откл=31,5кА
Sном.отк=572МВ∙А
|
Iм.р = 2020А
Uп/ст = 10 кВ
I∞ = 15,1 кА
iу = 62,5 кА
Iτ = 18,1 кА
Sτ = 3605 МВ∙А
|
Выбор трансформатора тока
Рисунок – 7. Подключение измерительных приборов
к трансформатору напряжения
Выбираем трансформатор тока по
номинальному току
Iном ≥ Iм.р,
Iном = 3000 > Iм.р = 2020 А
Выбираем трансформатор тока по
номинальному напряжению:
Uном. ≥ Uп/ст,
По [2] определяем номинальное напряжение:
Uном = 10 кВ = Uп/ст = 10 кВ
По [2] выбираем трансформатор тока типа:
ТШЛ-10/3000.
Выбранный трансформатор тока проверяем на
термоустойчивость к токам короткого замыкания:
где Iном1
– номинальный ток первичной цепи, кА;
Кт.с. – коэффициент термической
стойкости;
tт.с – время термической стойкости.
По [2] Кт.с = 35.
Следовательно:
35 > 6,6
Условие проверки на термоустойчивость к
токам короткого замыкания выполняется.
Выбранный трансформатор тока проверяем на
электродинамическую устойчивость к токам короткого замыкания:
где Кдин. – кратность
динамической устойчивости;
Iном.1 – номинальный ток, кА.
По [2] кратность динамической
устойчивости, Кдин = 100 А.
Кдин = 100 А > Кдин.расч
= 14,7 кА.
Условие по электродинамической
устойчивости к токам короткого замыкания выполняется.
Выполним проверку по допустимой вторичной
нагрузке:
Z2доп.
Z2,
где Z2доп
– полное допустимое сопротивление вторичной нагрузки
для класса точности равный 0,5, Ом;
Z2 – полное расчетное сопротивление вторичной цепи.
Z2 ≈ R2 ≈ 0,28 Ом;
R2 = Rпров.+ Rконт.+
R приб,
где Rпров
– сопротивление соединительных проводов;
Rконт – сопротивление контакта, (0,1 Ом);
R приб
– сопротивление приборов.
R2 = 0,073 + 0,1 + 0,104 = 0,28 Ом;
Определяем сопротивление проводов:
,
где l – длина соединительных проводов, (≈ 10 м);
q – сечение соединительных проводов.
Определяем сопротивление приборов:
,
где Sприб
– мощность приборов, В А;
Iном.2 – номинальный ток вторичной нагрузки, А
Таблица 7. Расчет мощности приборов
трансформатора тока
|
Тип прибора
|
S, В ∙ А
|
|
Амперметр Э-335
|
0,1
|
|
Счетчик активной
нагрузки
|
2,5
|
|
Итого
|
2,6
|
По [2] находим Z2доп.
= 0,4 Ом.
Z2доп. = 0,4 Ом > Z2 = 0,28 Ом.
Условие по допустимой вторичной нагрузке
выполняется.
Таблица 8. Выбор трансформатора тока
|
Тип оборудования
|
Условие выбора
|
Каталожные данные
|
Расчетные данные
|
|
ТШЛ-10/3000
|
Uном. ≥ Uп/ст
Iном ≥ Iм.р
Z2доп. ≥ Z2
|
Uном =10кВ
Iном = 3000 А
Z2доп. = 120В ∙ А
К т.с = 35
Кдин. = 100
|
Uп/ст = 6кВ
Iм.р = 2600 А
Z2. = 28,5 В ∙ А
Кт.с = 6,3
Кдин = 10,4
|
Выбор трансформатора напряжения
Выбираем трансформатор напряжения по
номинальному напряжению:
Uном
Uп/ст,
По [2] определяем номинальное напряжение
Uном. = 10кВ = Uп/ст = 10кВ
Для обеспечения требуемого класса точности
измерительных приборов выполняем проверку по допустимой вторичной нагрузке:
S2доп.
Sприб.,
где S2доп.
– допустимая вторичная нагрузка, В ∙ А;
Sприб – мощность измерительных приборов, В ∙ А.
По [2] определяем допустимую вторичную
нагрузку S2доп = 75 В ∙ А;
Таблица 9. Расчет мощности измерительных
приборов
|
Наименование и тип
прибора
|
Р, Вт
|
Q, В А
|
|
Вольтметр Э-375
|
2,0
|
-
|
|
Ваттметр
|
3,0
|
-
|
|
Счетчик активной энергии
|
4,0
|
9,7
|
|
Счетчик реактивной энергии
|
6,0
|
14,7
|
|
Итого
|
15,0
|
24,2
|
Определяем мощность измерительных
приборов, Sприб, В ∙ А:
S2доп = 75 В ∙ А > S2приб
= 28,5 В ∙ А
Условие по допустимой вторичной нагрузке выполняется.
Таблица 10. Выбор трансформатора напряжения
|
Тип оборудования
|
Условие выбора
|
Каталожные данные
|
Расчетные данные
|
|
НТМИ-10–66
|
Uном. ≥ Uп/ст
S2доп. ≥ Sприб.
|
Uном =10кВ
S2доп. = 75 В∙ А
|
Uп/ст = 10кВ
S2приб. = 28,5 В∙ А
|
Выбираем высоковольтный разъединитель 110 кВ
Выбираем разъединитель по номинальному
току:
Iном.
Iм.р.,
Определим максимальный расчетный ток:
,
По [2] выбираем разъединитель типа РДНЗ –1
– 630 У3, номинальный ток которого Iном. = 630А.
Iном. = 630А > Iм.р.= 183,7А
Выбираем разъединитель по номинальному
напряжению:
Uном.
Uп/ст
110 = 110
Проверяем разъединитель на
термоустойчивость к токам короткого замыкания:
;
;
Iном.т.у = 31,5 кА > 6,6 кА
Условие на термоустойчивость к токам
короткого замыкания выполняется.
iм
iу,
По [2] iм =
80 кА, iу = 62,5 кА
iм = 80 > iу = 62,5
Условие на электродинамическую устойчивость к токам
короткого замыкания выполняется.
Выбор сечения отходящей кабельной линии 10 кВ
Согласно [4], длительно допустимый ток кабеля напряжением 10 кВ
определится:
Iдл.доп ≥ IмрРП / (k1 ∙ k2)
где к1 – поправочный коэффициент, учитывающий удельное
тепловое сопротивление почвы, определяется по табл. 1.3.23 [4] (примем к1=0,87);
к2 – поправочный коэффициент, учитывающий количество
работающих кабельных линий, лежащих рядом в земле, и расстояние в свету,
определяется по табл. 1.3.26 [4] (примем к=0,92);
По табл. 1.3.16 [4] выбираем два кабеля (параллельное соединение)
с алюминиевыми жилами с бумажной пропитанной маслоканифольной и нестекающей
массами изоляцией в свинцовой или алюминиевой оболочке сечением q=(З×120) мм2
при Iдл. доп = 2×240А.
Рассчитаем экономически целесообразное сечение qэк.
где j,к=1,2А/мм нормированное значение экономической плотности
тока для заданных условий работы (примем более 5000 максимума нагрузки в год)
по табл. 1.3.36 |4|.
Принимаем два кабеля сечением q=(3×150) мм2.
Проверяем условие пригодности выбранного кабеля по потерям
напряжения (L –
0,4 км):
R0(20)=0,2070 м/км; Х0=0,0990 м/км –
активное (при 20 °С) и индуктивное сопротивления трехжильной кабельной
линии по табл. 3.5 [1]. cоsφ – значение коэффициента мощности в период максимальных
нагрузок за наиболее загруженную смену (примем соs φ=0,95).
Таким образом, к качестве линии, питающей РП, принимаем два
параллельных кабеля с алюминиевыми жилами с бумажной пропитанной
маслоканифольной и нестскающей массами изоляцией в свинцовой или алюминиевой оболочке
сечением q
= (З×150) мм2; при Iдл. доп = 2×275А.
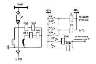
Выбор защиты линии, отходящей от ГПП к РП
В качестве защиты кабельной линии 10 кВ выберем двухступенчатую
токовую защиту, первая ступень которой выполнена виде токовой отсечки, а вторая
– в виде максимальной токовой защиты с независимой выдержкой времени.
Электрическая схема такой защиты приведена на рисунке 4.
Рисунок – 8
Чтобы рассчитать ток срабатывания реле КА1, КА2 и вычислить
коэффициент чувствительности необходимо рассчитать ток короткого замыкания в
конце кабельной линии, для этого составим схему замещения (см. рис. 5).
Вычислим базисные относительные сопротивления кабельной линии:
Рисунок – 9
Базисный ток (для точки К-З):
Ток КЗ в точке К – 3:
Вычислив значение постоянной времени Та по рис. 3.2
[2] определим значение ударного коэффициента куд:
Ударный ток в точке К-З
Уставку срабатывания реле КА1. КА2 (токовая отсечка) определим
согласно (11.10) [2]:
где кнад – коэффициент надежности (примем 1,25); ксх
– коэффициент схемы (для неполной звезды ксх=1); ктт – коэффициент
трансформатора тока (ктт=400/5).
Согласно рекомендациям § 11.1 [2] в данном случае ток
срабатывания реле КАЗ, КА4 следует рассчитать следующим образом:
Для вычисления коэффициентов чувствительности защит рассчитаем ток
двухфазного короткого замыкания (как минимальный ток КЗ) в конце кабельной
линии.
При расчете режима двухфазного КЗ расчетное сопротивление цепи
может быть получено путем удвоения расчетного сопротивления, вычисленного для
трехфазного КЗ в конце кабельной линии. Это связано с тем, что эквивалентное
сопротивление схем прямой и обратной последовательности можно считать
одинаковыми.
Таким образом:
Коэффициент чувствительности токовой отсечки:
5 Коэффициент чувствительности МТЗ:
Список литературы
1. Справочник по
электроснабжению промышленных предприятий, под ред. А.А. Фёдорова, Москва,
изд. Энергия, 1973 г.
2. Князевский Б.А., Липкин Б.Ю.,
Электроснабжение промышленных предприятий. 3-е издание, Москва, Металлургия, 1986 г.
3. Зелинский А.А., Старкова Л.Е. Учебное
пособие для курсового и дипломного проектирования по электроснабжению
промышленных предприятий: Учебное пособие для вузов. - М.: Энергоатомиздат,
1987 г.
4. Правила устройств
электроустановок 6-е издание пер. и доп. с изм., Москва, Главгосэнергонадзор,
1998 г.
5. Липкин Б.Ю. Электроснабжение
промышленных предприятий и установок. – М: Высшая школа, 1990–360 с.
6. Неклепаев Б.Н. Электрическая
часть станций и подстанций – М: Энергоатомиздат, 1989 – 608 с.