Рынок. Рыночная система. Модель рынка

  • Вид работы:
    Тип работы
  • Предмет:
    Финансы, деньги, кредит
  • Язык:
    Русский
    ,
    Формат файла:
    MS Word
    28,50 kb
  • Опубликовано:
    2008-12-09
Вы можете узнать стоимость помощи в написании студенческой работы.
Помощь в написании работы, которую точно примут!

Рынок. Рыночная система. Модель рынка

ФГОУ ВПО Камчатский Государственный Технический Университет

Факультет информационных технологий

Кафедра систем управления






Объектно-ориентированное программирование

Курсовая работа

Тема: Разработка класса прямоугольников













Петропавловск-Камчатский

Введение

Цель работы – создание класса прямоугольников со сторонами паралельными осям координат.

Задачей курсового проектирования является разработка программной системы от начала (анализ требований) до конца (тестирование и сопровождение-документация).

В ходе выполнения курсовой работы получить профессиональные навыки в постановке задачи, анализе требований, выборе представления исходных данных и результата, разработке спецификаций, проектирования программной системы, написании программы на выбранном языке программирования с использованием объектно-ориентированной технологии и библиотек классов, тестировании и отладке программы, оформлении документации.

Основные требования к программе

Курсовая работа по курсу "Объектно-ориентированное программирование» выполняется индивидуально каждым студентом в соответствии с выданным преподавателем вариантом. Обязательным является использование в курсовой работе объектно-ориентированного подхода и пользовательских классов.

В программе должен быть реализован класс прямоугольников.

Программа должна работать под управлением операционной системой «Windows» и быть разработана на языке программирования «Delphi».

В классе должны быть предусмотренны возможности:

1.   Перемещения прямоугольников;

2.   Изменения размеров прямоугольников;

3.   Построение наименьшего прямоугольника, содержащего два заданных прямоугольнака;

4.   Построение прямоугольника являющегося общей частью (пересечением) двух заданных прямоугольников;

Описание классов программы

Программа содержит в себе два основных класса: stack и TForm1. stack является классом стека прямоугольников. Все прямоугольники хранятся в нём и вызываются по псевдонимам. TForm1 – класс главного окна программы.

Класс stack:

Хранит и обрабатывает объекты прямоугольников.

top : pNode;

Вершина стека.

num : integer;

Счётчик для задания уникальных псевдонимов.

constructor Create;

Конструктор

destructor Destroy;

Деструктор

function newRect(x, y, w, h : integer) : string;

Функция создания нового прямоугольника.

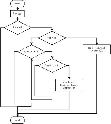
procedure delRect(id : string);

Функция удаления прямоугольника

procedure moveSize(id : string; x, y, w, h : integer);

Процедура для изменения размера и положения прямоугольника

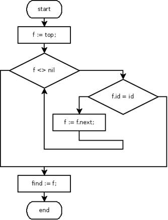
function find(id : string) : pNode;

Функция поиска объекта прямоугольника по псевдониму.


Класс TForm1:

ListBox1: TListBox

Список прямоугольников

Button1: TButton;

Кнопка создания нового прямоугольника

sel2: TLabel;

Поле с предыдущим выбранным объектом

sel1: TLabel;

Поле с текущем выбранным объектом

Button2: TButton;

Кнопка для удаления прямоугольника

Editx: TEdit;

Поле для ввода координаты x

Edity: TEdit;

Поле для ввода координаты y

Editw: TEdit;

Поле для ввода ширины

Edith: TEdit;

Поле для ввода высоты

Button3: TButton;

Кнопка для изменения состояния прямоугольника

Button4: TButton;

Кнопка для построения наименьшего прямоугольника содержащего в себе заданные.

Button5: TButton;

Кнопка для построения прямоугольника на пересечении.

procedure FormCreate(Sender: TObject);

Процедура создания окна

procedure Button1Click(Sender: TObject);

Кнопка создания прямоугольника

procedure ListBox1Click(Sender: TObject);

procedure FormPaint(Sender: TObject);

Процедура рисования

procedure Button3Click(Sender: TObject);

Процедура изменения состояния прямоугольника

procedure Button2Click(Sender: TObject);

Процедура удаления прямоугольника

procedure Button4Click(Sender: TObject);

Процедура построения наименьшего прямоугольника содержащего заданные

function min (a, b : integer) : integer;

Вспомогательная функция определяющая наименьший элемент.

function max (a, b : integer) : integer;

Вспомогательная функция определяющая наибольший элемент.

procedure roll(var a, b : integer);

Вспомогательная функция меняющая значения операндов местами.

procedure Button5Click(Sender: TObject);

Процедура построения прямоугольника на пересечении двух заданных

s : stack;

Стек прямоугольников.

Диаграмма классов программы


Руководство пользователя


Для добавления прямоугольника надо нажать кнопку "Добавить". В результате появится прямоугольник со стандартным расположением. Поменять его вы можете выбрав прямоугольник в списке и введя координаты в соответствующие поля, а потом нажав "Изменить". Синим цветом выделяются выбранные прямоугольники: ярко синим – текущий, тёмно синим – предыдущий.

При нажатии кнопки "Наименьший содержащий" создастся минимальный прямоугольник содержащий в себе выбранный и предыдущий выбранный прямоугольники. По такому же принципу работает кнопка "пересечение", только она создаёт прямоугольник содержащий пересечение выбранных.

Заключение

Цель работы, разработка класса прямоугольников со сторонами паралельными осям координат, успешно выполнена. Программа выполнена в среде разработки Delphi и предназначается для работы под управлением операционной системы Windows. Программа позволяет выполнять перемещение, добавление, удаление и изменение размера прямоугольников, а так же позволяет построить минимальный прямоугольник вмещающего в себя два заданных, и построение прямоугольника являющегося общей частью двух выбранных.

Список литературы

1. Климова Л.М. Delphi 7. Основы программирования. Решение типовых задач. Самоучитель. Издание третье.- М.: КУДИЦ- ОБРАЗ, 2006.- 480 с.

2. Хомоненко А.Д. и др. Delphi 7/ Под общ. Ред. А.Д. Хомоненко.- СПб: БХВ- Петербург, 2005.- 1216 с.

3. Бобровский С.И. Delphi 7. Учебный курс- СПб: Питер, 2005.- 736 с.

4. http://khpi-iip.mipk.kharkiv.edu/library/case/leon/gl5/gl5.html

6. Павловская Т.А. Программирование на языке высокого уровня – СПб: Питер, 2006.

7. Поган А.М. Руководство программиста – «Эскимо», 2006.

8. Лесневский А.С. Объектно-ориентированное программирование

9. Иванова Г.С. Объектно-ориентированное программирование – М, 2003.

Приложение А

класс прямоугольник программа интерфейс

Листинг программы

unit Unit1;

interface

uses

Windows, Messages, SysUtils, Variants, Classes, Graphics, Controls, Forms,

Dialogs, StdCtrls, Unit2;

type

TForm1 = class(TForm)

ListBox1: TListBox;

Button1: TButton;

Label1: TLabel;

Label2: TLabel;

sel2: TLabel;

sel1: TLabel;

Button2: TButton;

Editx: TEdit;

Edity: TEdit;

Editw: TEdit;

Edith: TEdit;

Label3: TLabel;

Label4: TLabel;

Label5: TLabel;

Label6: TLabel;

Button3: TButton;

Button4: TButton;

Button5: TButton;

procedure FormCreate(Sender: TObject);

procedure Button1Click(Sender: TObject);

procedure ListBox1Click(Sender: TObject);

procedure FormPaint(Sender: TObject);

procedure Button3Click(Sender: TObject);

procedure Button2Click(Sender: TObject);

procedure Button4Click(Sender: TObject);

function max (a, b : integer) : integer;

procedure roll(var a, b : integer);

procedure Button5Click(Sender: TObject);

private

{ Private declarations }

s : stack;

public

{ Public declarations }

end;

var

Form1: TForm1;

implementation

{$R *.dfm}

procedure TForm1.FormCreate(Sender: TObject);

begin

s := stack.Create;

end;

procedure TForm1.Button1Click(Sender: TObject);

begin

ListBox1.Items.Add(s.newRect(300, 100, 100, 100));

Refresh;

end;

procedure TForm1.ListBox1Click(Sender: TObject);

var

selItem : string;

f : pNode;

begin

selItem := ListBox1.Items[ListBox1.ItemIndex];

if selItem <> sel1.Caption then

begin

sel2.Caption := sel1.Caption;

sel1.Caption := selItem;

f := s.find(selItem);

if f <> nil then

begin

EditX.Text := IntToStr(f.x);

EditY.Text := IntToStr(f.y);

EditW.Text := IntToStr(f.w);

EditH.Text := IntToStr(f.h);

end;

end;

Refresh;

end;

procedure TForm1.FormPaint(Sender: TObject);

var

i : integer;

p : pNode;

begin

for i := 0 to ListBox1.Items.Count - 1 do

begin

p := s.find(ListBox1.Items[i]);

if p <> nil then

begin

if p.id = sel1.Caption then Canvas.Pen.Color := clBlue

else if p.id = sel2.Caption then Canvas.Pen.Color := clNavy

else Canvas.Pen.Color := clBlack;

Canvas.Pen.Width := 5;

Canvas.Brush.Style := bsClear;

Canvas.Rectangle(p.x, p.y, p.x + p.w, p.y + p.h);

end;

end;

end;

procedure TForm1.Button3Click(Sender: TObject);

var

f : pNode;

begin

f := s.find(sel1.Caption);

if f <> nil then

begin

f.x := StrToInt(Editx.Text);

f.w := StrToInt(Editw.Text);

f.h := StrToInt(Edith.Text);

Refresh;

end;

end;

procedure TForm1.Button2Click(Sender: TObject);

begin

if sel1.Caption <> '' then s.delRect(sel1.Caption);

ListBox1.Items.Delete(ListBox1.ItemIndex);

Refresh;

end;

procedure TForm1.Button4Click(Sender: TObject);

var

f1, f2 : pNode;

x, y, w, h : integer;

begin

f1 := s.find(sel1.Caption);

f2 := s.find(sel2.Caption);

x := min(min(f1.x, f1.x + f1.w), min(f2.x, f2.x + f2.w));

w := max(max(f1.x, f1.x + f1.w), max(f2.x, f2.x + f2.w));

w := w - x;

y := min(min(f1.y, f1.y + f1.h), min(f2.y, f2.y + f2.h));

h := max(max(f1.y, f1.y + f1.h), max(f2.y, f2.y + f2.h));

h := h - y;

ListBox1.Items.Add(s.newRect(x, y, w, h));

Refresh;

end;

function TForm1.min(a, b : integer) : integer;

begin

if a < b then min := a else min := b;

end;

function TForm1.max(a, b : integer) : integer;

begin

if a > b then max := a else max := b;

end;

procedure TForm1.roll(var a, b : integer);

var

c : integer;

begin

c := a;

a := b;

b := c;

end;

procedure TForm1.Button5Click(Sender: TObject);

var

x1, y1, w1, h1 : integer;

x2, y2, w2, h2 : integer;

x, y, w, h : integer;

f : pNode;

begin

f := s.find(sel1.Caption);

x1 := f.x;

y1 := f.y;

w1 := x1 + f.w;

if w1 < x1 then roll(w1, x1);

h1 := y1 + f.h;

if h1 < y1 then roll(h1, y1);

f := s.find(sel2.Caption);

x2 := f.x;

y2 := f.y;

w2 := x2 + f.w;

if w2 < x2 then roll(w2, x2);

h2 := y2 + f.h;

if h2 < y2 then roll(h2, y2);

if (((x1 > x2) and (x1 < w2)) or ((w1 > x2) and (w1 < w2)) or

((x2 > x1) and (x2 < w1)) or ((w2 > x1) and (w2 < w1))) and

(((y1 > y2) and (y1 < h2)) or ((h1 > y2) and (h1 < h2)) or

((y2 > y1) and (y2 < h1)) or ((h2 > y1) and (h2 < h1))) then

begin

x := max(x1, x2);

w := min(w1, w2);

h := min(h1, h2);

w := w - x;

h := h - y;

ListBox1.Items.Add(s.newRect(x, y, w, h));

Refresh;

end;

end;

end.

unit Unit2;

interface

uses sysutils, classes;

type

pNode = ^Node;

Node = record

id : string;

x, y, w, h : integer;

next : pNode;

end;

stack = class

top : pNode;

num : integer;

public

constructor Create;

destructor Destroy;

function newRect(x, y, w, h : integer) : string;

procedure delRect(id : string);

procedure moveSize(id : string; x, y, w, h : integer);

function find(id : string) : pNode;

end;

implementation

constructor stack.Create;

begin

top := nil;

num := 0;

end;

destructor stack.Destroy;

var

del : pNode;

begin

while top <> nil do

begin

del := top;

top := top.next;

Dispose(del);

 end;

end;

function stack.newRect(x, y, w, h : integer) : string;

var

n : pNode;

begin

n := New(pNode);

n.id := IntToStr(num);

Inc(num);

n.x := x;

n.y := y;

n.w := w;

n.h := h;

n.next := top;

top := n;

newRect := n.id;

end;

procedure stack.delRect(id : string);

var

f, d : pNode;

begin

f := top;

if f <> nil then

if f.id = id then

begin

Dispose(f);

end

else

begin

while f.next <> nil do

begin

if f.next.id = id then

begin

d := f.next;

f.next := d.next;

Dispose(d);

break;

end

end;

end;

end;

procedure stack.moveSize(id : string; x, y, w, h : integer);

var

f : pNode;

begin

f := find(id);

if f <> nil then

begin

f.x := x;

f.y := y;

f.w := w;

f.h := h;

end;

end;

function stack.find(id : string) : pNode;

var

f : pNode;

begin

f := top;

while f <> nil do

begin

if f.id = id then break;

f := f.next;

end;

find := f;

end;

end.

Блок-схемы разработанных методов

constructor stack.Create;


destructor stack.Destroy;

function stack.newRect(x, y, w, h : integer) : string;


procedure stack.delRect(id : string);

procedure stack.moveSize(id : string; x, y, w, h : integer);


function stack.find(id : string) : pNode;

 

Похожие работы на - Рынок. Рыночная система. Модель рынка

 

Не нашли материал для своей работы?
Поможем написать уникальную работу
Без плагиата!
Без нейросетей!