Иностранные инвестиции в РФ: структура, направления и эффективность использования
Тема проекту:
"Розроблення ІТ із автоматизації рішення задачі «Ведення карткових рахунків
фізичних осіб».
ЗМІСТ
ВСТУП
РОЗДІЛ 1. АНАЛІЗ ІСНУЮЧОЇ ІТ НА
ОБ’ЄКТІ УПРАВЛЫННЯ ФІЛІЇ АКБ УКРСОЦБАНК»
1.1. Аналіз предметної області з
задачі «Ведення карткових рахунків фізичних осіб»
1.2.Аналіз предметної технології вироблення й
прийняття управлінських рішень з задачі „Ведення карткових рахунків фізичних
осіб”
1.3. Огляд літературних джерел з
проблеми автоматизації рішення задачі «Ведення карткових рахунків фізичних
осіб»
1.4. Висновок
1.5.1. Предметна область
1.5.2. Тип системи обробку;
даних за моделями обробки інформації
1.5.3. Програмне середовище
реалізації
1.5.4. Технічне забезпечення
1.5.5. Інформаційні
технології рішення задачі
1.5.6. Обмін інформацією
1.5.7. Концепція організації
БД
1.5.8.Основні положення з
організації рішення задачі “Ведення карткових рахунків фізичних осіб”
1.5.9. Кінцевий користувач
РОЗДІЛ 2. РОЗРОБКА ІТ ОБРОБКИ
ІНФОРМАЦІЇ ЗА ЗАДАЧЕЮ «ВЕДЕННЯ КАРТКОВИХ РАХУНКІВ ФІЗИЧНИХ ОСІБ»
2.1. Опис постановки
задачі «Ведення
карткових рахунків фізичних осіб»
2.1.1. Характеристика задачі
2.1.2.Вихідна інформація
2.1.3. Вхідна інформація
2.2. Опис алгоритму рішення задачі
2.2.1. Призначення алгоритму
2.2.3. Блок-схема алгоритму і її опис
2.3. Технологічне забезпечення
2.3.1. Розробка і опис схеми технологічного процесу автоматизованої
обробки інформації
2.3.2. Сценарій взаємодії користувача і ПЕОМ при рішенні
задачі
2.4. Розробка довідника користувача
ВИСНОВОК
СПИСОК ВИКОРИСТАНИХ ДЖЕРЕЛ
Додатки
ВСТУП
Вибір даної
задачі обумовлений актуальністю даної темі в сучасному житті.
Ведення карткових
рахунків забезпечує цілісність, стабільність, зручність у використанні і
своєчасне отримання інформації по рахунку кожного власника картки. З допомогою
картки ми можемо отримувати повну інформацію по руху коштів на рахунках. Це
забезпечує повну довіру з боку клієнтів так як ми маємо можливість надати повну
інформацію по рахунку.
Чим карткові
рахунки кращі за паперові? Карткові рахунки – це не просто данина моді. Як і
будь-який банківський продукт, вони пройшли апробацію серед користувачів і
частково витіснили з ринку аналогічні, але менш практичні в користуванні
послуги.
Карткові рахунки
– це (по інструкції НБУ) ті самі поточні рахунки, якими користувач може
користуватися на свій вибір: вносити на нього кошти знімати їх розраховуватися
по безготівковому розраховуватися торгово-сервісній мережі і перераховувати з
рахунку на рахунок.
Таким чином
карткові рахунки є невід’ємною частиною сьогодення.
РОЗДІЛ 1. АНАЛІЗ
ІСНУЮЧОЇ ІТ НА ОБ’ЄКТІ УПРАВЛЫННЯ ФІЛІЇ АКБ «УКРСОЦБАНК»
1.1. Аналіз
предметної області з задачі «Ведення карткових рахунків фізичних осіб»
Питому вагу
активних операцій становить операції з картковими рахунками. Тому вдосконаленню
ведення карткових операцій банк приділяє значну увагу, упроваджуючи комп’ютерні
технології для автоматизації функцій управління картковими рахунками.
Рахунок - це
банківський рахунок, який Банк відкриває Держателю для проведення розрахунків з
використанням карток.
Рахунок -
картковий (поточний) рахунок, відкритий на ім’я Держателя, розпорядження яким
може здійснюватися за допомогою Картки на умовах та в порядку, визначених цією
Угодою та Договором. На Рахунок Держателя Клієнт зараховує заробітну плату,
аванси на відрядження/стипендію та інші виплати.
Картка -
розрахункова міжнародна картка, виготовлена Банком як інструмент для здійснення
Держателем операцій з використанням картки.
Карткові рахунки
– це (по інструкції НБУ) ті самі поточні рахунки, якими користувач може
користуватися на свій вибір: вносити на нього кошти знімати їх розраховуватися
по безготівковому розраховуватися торгово-сервісній мережі і перераховувати з
рахунку на рахунок.
Ведення карткових
рахунків фізичних осіб – це вид банківського оперативного обліку. Банк, до
якого звертаються клієнти, спеціалізовані, тобто за кожним банком закріплений
конкретний перелік клієнтів, що відкривали рахунок. У кожному банку здійснюється
прийом клієнтів.
Ціль вирішення
задачі – автоматизація ведення карткових операції фізичних осіб.
Призначення
задачі – автоматизоване виконання функції щодо щоденного оперативного ведення
карткових рахунків фізичних осіб. Внаслідок цього формується „Виписка закритих
рахунків фізичних осіб”, в якій міститься інформація про клієнта, що закрили
свій рахунок в зв’язку з припиненням дії карткового рахунку чи за власним
бажанням.
Ця задача
призначена для автоматизації функції менеджера.
Задача
розв’язується під управлінням менеджера бек-офісу та вирішується по мірі
надходження клієнтів до банку.
Задача «Ведення
карткових рахунків фізичних осіб» вирішується щодня, менеджером (кінцевий
користувач) у відділі бек-офісу.
Вхідною
документацією для задачі « Ведення карткових рахунків фізичних осіб » є виписка
закритих рахунків фізичних осіб; оперативна інформація про поповнення та зняття
коштів на рахунку.
В результаті
рішення цієї задачі формуються :
Виписка закритих
рахунків фізичних осіб.
Задача
розв’язується методом прямого розрахунку.
Процес вирішення
задачі можна розбити на такі два етапи:
Перший етап – оформлюється
договір на відкриття к картрахунку клієнта - реєструється картковий рахунок
клієнта, та оновлюється оперативний файл рахунок . Для оновлення оперативного
файлу необхідно вказати дату по якій необхідно отримати закриті рахунки.
Рахунок
відкривається на основі: Постанови НБУ про порядок використання карткового
рахунку, Положення про операції з платіжними картками, Тарифи на обслуговування
платіжних карток.
Другий етап – складання
виписки закритих рахунків щоденного приходу клієнтів до банку – менеджер після
заповнення даних про клієнта може сформувати виписку закритих рахунків за
необхідний період. Менеджер може перевірити баланс клієнта вказавши номер
рахунку.
В процесі аналізу
виконуваних функцій менеджера були виявлені операції, які можна скоротити та
надати їм більшої оперативності шляхом впровадження автоматизованої
інформаційної системи.
Результати рішення задачі будуть призначені: для використання персоналом банку,
в особистості менеджера, в цілях прийняття ефективних управлінських рішень щодо
забезпечення банку необхідними даними про клієнтів.
Схема бізнес процесів управління ІС наведена в
додатку А та Б у вигляді діаграм IDF0,
DFD програмного
продукту BP-WIN.
1.3
Огляд літературних джерел з проблеми автоматизації рішення задачі «Ведення
карткових рахунків фізичних осіб»
Введення
електронних систем обробки й передачі інформації набувають універсальний і загальний характер,
охоплюючи всі напрямки банківської діяльності. Сучасні інформаційні технології
дозволяють координувати діяльність підрозділів банків, розширити міжбанківські
зв'язки , діяти однократно на фінансових ринках ряду країн. Нові можливості
автоматизації банківських операцій робочих місць спеціалістів, інформаційних
технологій банківських послуг дозволяють комплексно вирішувати проблеми аналізу
банківської діяльності, розробки і створення регіональних та міжрегіональних
банківських систем.
Автоматизація
інформаційних та інших технологій банку взаємодіє рішенню стратегічних задач.
Головним направленнями, по яким автоматизація обслуговування клієнтів впливає
на конкурентне положення банків, являється зменшення витрат і збільшення якості
обслуговування.
Для
комплексної автоматизації управління руху грошових коштів по карткових рахунках використовується
система СаrdМаkе.
СаrdМаkе - це система комплексної
автоматизації управління рухом грошових коштів по карткових рахунках
Програма
призначена для підтримки інформаційного обміну із процесинговою системою WAY 4 за заявками власника міжнародних
платіжних карток, які контролюються філіями Укрсоцбанку.
СаrdМаkе пропонує цілий ряд додаткових
можливостей:
облік
договорів, фінансових операцій, рахунків;
можливість
створення реєстру договорів, фінансових операцій, рахунків. Реєстр зберігається
у файлі з розширенням .хls;
контроль
реєстру договорів, фінансових операцій;
відкриття
й закриття поточних (пенсійного й депозитного) рахунків клієнта, ведення та
контроль відповідних параметрів;
нарахування
відсотків;
здійснення
супровідних процедур (підготовка для клієнта повідомлення в податкові органи
про відкриття поточного рахунку, формування виписок з особистих рахунків
клієнтів і т.д.);
збереження
резервних копій БД і відновлення БД;
захист
від несанкціонованого втручання (доступ до системи здійснюється за допомогою
пароля залежно від рівня доступу до інформації користувача);
використання
довідників.
Обчислювальні
засоби об'єднані в єдину систему - обчислювальну мережу. Це дає такі переваги,
як можливість спільного використання даних і пристроїв, можливість гнучкого
розподілу робіт із всієї системи, забезпечення співробітникам оперативного
доступу до корпоративної інформації. Все це й ефективний пошук потрібних даних
дозволяє співробітникам здійснювати легкий і більш повний доступ до інформації,
що забезпечує швидке прийняття рішень і якість цих рішень.
Наступний
прототип для комплексної автоматизації управління руху грошових коштів по карткових рахунках використовується
система RS-Retail V.6.
Будучи
складовою частиною Інтегрованої банківської системи RS-Retail V.6, комплекс автоматизації роздрібних
банківських послуг RS-Retail V.6 задовольняє вимогам
найвимогливіших кредитних установ, що активно працюють на ритейловом ринку.
Система
RS-Retail V.6, яка побудована на одній з самих
високорозвинутих промислових платформ, - - Oracle, охоплює практично всі напрями
обслуговування фізичних осіб і призначена для експлуатації в крупних
багатофіліальних банках в централізованому режимі на основі єдиної бази даних.
RS-Retail V.6 автоматизує весь комплекс робіт співробітників сучасного банку по
обслуговуванню приватних осіб. У її складі - - різноманітні функціональні
блоки, що є сукупністю взаємозв'язаної суті і реалізовуючими технологічними
ланцюжками банківського роздробу. Кожен такий блок відповідає за «свій»
роздрібний напрям. І комбінуючи цю суть, можна автоматизувати не тільки
бизнес-процеси, що вже склалися в кредитній організації, але і нові,
нестандартні процедури. Будь-який банк з різноманіття функціональності,
Я8-ЯеІаі1 У.6, що надається, зможе самостійно вибрати ту, яка необхідна саме
йому.
Система RS-Retail V.6 розрахована на обробку великих об'ємів інформації. Проектна потужність
системи - - 20 млн. рахунків; на сьогодні, згідно наявним відомостям, в
реальній банківській практиці з її допомогою обробляють до 1,5 млн. рахунків.
Функціональні
можливості RS-Retail V.6включають наступні напрями банківській діяльності:
Ведення
рублевих і валютних (включаючи металеві) рахунків фізичних осіб, зокрема
оформлення договорів, довіреності і заповітних розпоряджень по внесках, видача
спадку, оформлення виплати компенсацій по внесках, зарахування засобів по
компенсаціях на рахунки і т.д.
Обслуговування
пластикових карт: облік карток і карткових рахунків, нарахування відсотків на
залишки по карткових рахунках і ін. RS-Retail V.6 підтримує роботу з багатьма
платіжними системами, зокрема з Процесинговими центрами Ощадбанку Росії, 8ТВ,
«ОреnWау», «Газпромбанка»,
«Автобанка», «Мастербанка», «МДМ-Банка», «Екепо-Банка» і ін. Крім того модуль
«Еквайрінг» автоматизує обробку транзакцій при розрахунках між Процесинговими
центрами і торговими організаціями, що використовують для розрахунків з
клієнтами пластикові карги.
Прийом
наявних засобів для комунальних платежів, стягування комісій, взаємодія з ККМ і
т.д., що істотне полегшує роботу банківських співробітників.
Переказ
коштів на рахунки юридичних і фізичних осіб і стягування всіх необхідних
комісій. Переклад може бути здійснений як з відкриттям, так і без відкриття
рахунку. Система RS-Retail V.6 підтримує роботу з будь-якими зовнішніми платіжними системами.
Автоматизація
процесів продажу, покупки, погашення і прийому на зберігання різних видів
цінних паперів, зокрема Облігацій державної ощадної позики, Ощадних
сертифікатів, Облігацій виграшної позики. Облігацій цільової державної позики,
лотерейних квитків і т.д. Крім роботи з цінними паперами система забезпечує
виконання операцій з дорогоцінними металами і пам'ятними монетами.
Автоматизація
оренди індивідуальних банківських сейфів, що забезпечує виконання основних операцій:
бронювання, оренду осередку, контроль доступу до неї, реєстрацію довіреності
орендаря, продовження договору, що діє, і ін.
Валютний-обмінні
операції відповідно до Інструкції Банку Росії № 1 13-Й. При виконанні
валютний-обмінних операцій в систему вводяться дані про отриманих або виданих
клієнтові наявних грошових коштах. При цьому автоматично розраховується решта
всіх сум, пов'язаних з даною операцією (включаючи плату за послуги банку і
стягувані податки), формуються і роздруковуються необхідні звіти.
Дистанційне
обслуговування громадян через Глобальну мережу здійснюється за допомогою
підсистеми «Інтернет-Клієнт» для фізичних осіб», що входить до складу
програмного комплексу по реалізації електронних банківських послуг InterBank, також розробленого компанією
«R-Style Softlab». Завдяки відкритій архітектурі
підсистема легко адаптується до особливостей роздрібного бізнесу кожного
окремого банку і ефективно інтегрується з будь-якою, навіть дуже складною ИТ-
інфраструктурою, що включає ряд рітейлових і кредитних бек-офісів, а також
безліч процесингів і СRМ-систем.
Комплекс
«міні-банк» призначений для автоматизації
масового обслуговування фізичних і юридичних осіб в Територіально-відособлених
Без балансових Відділеннях (ТОБО) банку і в
самому банку.
Даний
комплекс забезпечує зниження банківських витрат по обслуговуванню клієнтів за
рахунок створення типових операцій масового обслуговувані І юридичних і
фізичних осіб, так званої "масової банківської послуги". Скорочення
витрат полягає не тільки в тому, що обслуговуванням Клієнтів займається
обмежений контингент банківських службовців, але і в тому, що внесення змін до
умов виконання операцій, а також контроль виконання операцій настроюється і
проводиться в "головному банку" (в банку, що має вихід в СЕП і/або у
внутрішню платіжну систему). Установка програмного забезпечення, ведення
настройок і передача змін цих настройок, супровід нормативно-довідкової
інформації і передача змін НСІ проводиться з основного банку,
Міні-банк
є комплексне рішення по обслуговуванню всіх роздрібних операцій
багатофіліального банку з розвиненою інфраструктурою; забезпечення оперативного
розширення переліку послуг, що надаються, з одночасним віддзеркаленням в
обліку, з використанням різних каналів зв'язку оn-line або оff-line ; доступу, застосуванням єдиного
інформаційного простору і сучасної СУБД промислового типу .
Комплекс
архітектурно складається з двох частин:
1
. Центральной Базою даних ТОБО встановлюваною в
банці;
2.
Систем "Міні-банк" встановлених в кожному ТОБО банку.
Комплекс
МІНІ-БАНК призначений для організації масового обслуговування фізичних і
юридичних осіб і орієнтований на виконання всіх роздрібних операцій в банці і
його ТОБО (Територіально-відособлених Безбалансових Відділеннях).
Архітектурно
комплекс складається з наступних частин:
Центральної
Бази Даних (ЦБД) ТОБО, що встановлюється в банці.
Систем
"МІНІ-БАНК". встановлених в кожному ТОБО банку.
Підсистеми
"НСМЗП", встановленої в банці.
Програмний
комплекс забезпечує автоматизацію наступних технологічних процесів:
Ведення
поточних і депозитних рахунків фізичних осіб з нарахуванням по ним відсотків.
Розрахунковий-касове
обслуговування юридичних осіб.
Ведення
роздрібних операцій з банківськими металами (БМ):
Надання
послуг з покупки/продажу БМ
Ведення
депозитних рахунків (термінових і "до запитання"), надання послуг з
відповідального зберігання для фізичних осіб;
Облік
операцій з БМ в кількісній (номенклатурною) і фінансовій оцінці.
Надання
послуг на основі смарт-технологій -
обслуговування пластикові с карток НСМЗП (Національної Системи Масових
Електронних Платежів)
На
виносних робочих місцях (у ТОБО) оформляються заявки на відкриття рахунку і
відправляються в банк (у ЦБД); виконуються різні банківські операції з
використанням карток НСМЗП (електронного чека і електронного гаманця):
завантаження карти, видача готівки, запит суми на рахунку, оплата комунальних
послуг з карти і ін. операції;
У
Центральній базі даних в банці здійснюється:
Прийом
з ТОБО заявок (замовлень) на відкриття картрахунків, прийом інформації про
нових клієнтів; ведення картотеки клієнтів всіх ТОБО; облік всіх операцій по
рахунках клієнтів,
Автоматичне
відкриття рахунків (завантажувальних і картрахунків) клієнтам по отриманих заявках; передача в АКС
(Автоматизовану Карткову Систем) інформації про нових клієнтів і про відкритих завантажувальних і картрахунках з метою відкриття в АКС технічних
копій рахунків клієнтів;
Прийом
проектів проводок з АКС, формування звідних платіжних документів для САБ;
ведення зарплатних проектів в ЦБД і ін.
Реєстрація
комунальних і інших платежів населення:
Підтримка
валютообмінних операцій (операцій покупки-продажу і обміну валюти, дорожніх
чеків, виплати готівки за пластиковими картками, оформлення і видача перекладів
за системою міжнародних грошових переказів WESTERN UNION);
Надання
електронних банківських послуг клієнтам - фізичним особам за допомогою Internet ("тонкий" клієнт; - проглядання стану рахунків
фізичних осіб, стани платежів; оперативній інформації з банку.
Формування
бухгалтерських проводок по операціях дня, підготовка і відправка платіжних
документів на оплату в САБ.
У
ЦБД адміністрування видалених систем "МІНІ-БАНК"; класифікатор
операцій, що настроюється.
Звідна
база даних фізичних осіб
Звідна
База Даних фізичних осіб призначена для збору інформації про вкладників і їх
рахунки з метою очищення і консолідації інформації, що знаходиться в
різноманітних системах, в єдиному сховищі даних. З СБД можливе формування
різних даних для Фонду гарантування внесків фізичних осіб.
Основні
функції комплексу:
Збір
інформації про вкладники - фізичних осіб і їх рахунки з різних джерел
реєстрації вкладників (з різних програмних комплексів);
Доповнення,
коректування обов'язкових реквізитів вкладника, тобто очищення і консолідація
інформації;
Формування
всіх необхідних файлів і форм звітності для Фонду гарантування внесків фізичних
осіб
Формування
різних аналітичних запитів
1. Система
"Центральна База Даних ТОБО" (рівень банку, що має МФО) забезпечує:
Формування
єдиної бази по рахунках фізичних і юридичних осіб всіх ТОБО банку, що містить
також інформацію по всіх операціях, проведених в ТОБО;
Адміністрування
видалених систем "міні-банк" зверху вниз (реплікація з ЦБД в ТОБО
змін всій нормативно-довідковій інформації - Класифікатора операцій, довідника
проводок та ін; встановлення оновленого програмного забезпечення; можливість
відновлення баз даних ТОБО при збоях;
Контроль
операцій дня всіх ТОБО в підрозділі подальшого контролю в банці;
Проведення
в Центральній Базі Даних технологічних операцій розрахунку і нарахування
відсотків, зарахування відсотків на рахунки вкладників; зарахування по
платіжних дорученнях (платіжні доручення на великі суми) заробітної плати і
пенсій з подальшою реплікацією даних в бази даних ТОБО;
Формування
будь-якої звітності (по вимогах і форматах НБУ і головних установ банку) по
операціях ТОБО в Центральній Базі установи банку.
2. Система
"міні-банк" (рівень ТОБО)
Реалізує
автоматизований оперативний і бухгалтерський облік операцій по рахунках
фізичних і юридичних осіб, операцій по безготівкових платежах юридичних осіб,
операцій по комунальних і іншим платежам населення, область операцій
купівлі-продажу валюти, обробку пластикових карток, як міжнародних платіжних
систем, так і національної системи масових електронних платежів; обробку
перекладів WESTERN UNION.
Програмний
комплекс забезпечує автоматизацію наступних технологічних процесів:
Ведення
поточних і депозитних рахунків фізичних осіб з нарахуванням по ним відсотків. В
рамках цієї технології система реалізує:
Ведення
(введення, перегляд, коректування) "паспортів" (картотеки)
обслуговуваних в ТОБО фізичних осіб;
Ведення
особових рахунків фізичних осіб в різних валютах (по внесках, ощадних сертифікатах, позика ;
Ведення
різних видів внесків - до запитання, термінових і пр.; причому види внесків
моделюються за допомогою набору відповідних ознак;
Обробка,
як готівки, так і безготівкових платежів фізичних осіб
(прийом/видача з внеску; зарахування на внесок заробітної плати, пенсії і т.п.; списання з внеску платежів, в т.ч,
перерахування на карткові рахунки міжнародних платіжних систем рахунків клієнтів);
Видача,
на вимогу клієнта, повної інформації про внесок;
Розрахунок
і виплата відсотків; прилічення відсотків; резервування відсотків;
Потокове
(групове) відкриття рахунків і закриття рахунків по терміну, зарахування на рахунки
(по списках організацій);
Формування
тестів договорів на відкриття внеску (рахунки) як в текстовому вигляді, так і у
форматі WORD по шаблонах, настроєних в
Центральній БД.
Проведення
операцій по обслуговуванню юридичних осіб:
Проглядання
паспортів і особових рахунків юридичних осіб, що обслуговуються в ТОБО;
Прийом
безготівкових платежів юридичних осіб і відправка їх в ОДБ по каналу
"Клієнт-Банк";
Отримання
квитанцій і виписок по рахунках юридичних осіб, що обслуговуються в ТОБО.
Ведення
особових рахунків за картками національної системи масових електронних
платежів.
Надання
електронних банківських послуг клієнтам - фізичним особам за допомогою Іnternet ("тонкий" клієнт):
Проглядання
стану рахунків фізичних осіб, що обслуговуються в ТОБІ даного банку;
проглядання нормативно-довідкової інформації;
Прийом
комунальних і бюджетних платежів фізичних осіб;
Проглядання
стану платежів (платіж проведений, не проведений);
Проглядання
оперативної інформації з банку (курсів валют, новин для клієнтів банку - про зміну
тарифів, нові послуги і ін.).
Проведення
операцій з комунальними платежами населення:
надання
послуг населенню по прийому комунальних і інших платежів від населення, зокрема
бюджетних платежів і прийому виручки;
Прийом
платежів на системних клієнтів (ЦМС, "Цептер" і т.п.) з видачею
відповідних реєстрів;
Видача
чеків юридичним особам і виплата готівки по чеках;
Зарахування
готівки на рахунках юридичних осіб.
Підтримка
валютообмінних операцій з різними варіантами утримання комісій:
Оформлення
операцій покупки-продажу і обміну валюти; конверсії валюти;
Виплати
готівки за пластиковими картками, як міжнародних платіжних систем, так і
національною;
Покупка
і продаж дорожніх чеків;
Оформлення
і видача перекладів за системою міжнародних грошових переказів WESTERN UNION, MONEYGRAM;
Формування
бухгалтерських проводок по операціях дня, підготовка відправка платіжних
документів на оплату.
Переваги:
Для
забезпечення роботи з великими потоками клієнтів в режимі реально часу система
побудована за принципом робочих місць, призначених для виконання наказаних
посадовій особі масових типових операцій з максимальною ефективність і
швидкістю. Завдяки такій побудові системи клієнти не стоять в чергах пере
віконцями вкладних пунктів. Дана проблема особливо актуальна для банків, ш
працюють з великим числом дрібних вкладників.
Адмініструванням
ТОБО з Центральної Бази Даних, що дозволяє банк понизити вимоги до кваліфікації
персоналу по обслуговуванню БД в ТОБО;
Настроєними
типовими операціями в ТОБО.
Технологічне
розширення пропонованих послуг. Забезпечується гнучким механізмом операцій, що
настроюється (Класифікатором операцій). Для кожного нового виду послуги, що
надається банком, створюються операції, що виконують необхідні дії. У системі
гнучко настроюються проводки, що дозволяє реалізувати будь-які процентні схеми,
необхідні банку для обслуговування клієнтів, створювати різні умови виконання
операцій.
Перспективи
(функції, що знаходяться у стадії розробки):
Система
забезпечуватиме роботу видаленого пункту в частині обслуговуванню клієнта банку
в будь-якому ТОБС даного банку (незалежно від відділення або ТОБО, в якому
відкритий рахунок). Тобто вкладник (якщо у нього відкрити депозитний рахунок в
ТОБО або банці) матиме можливість користуватися засобам на своєму рахунку з
будь-якого відділення (у якому встановлена система міні-банк) або видаленого
банку ТОБО, При цьому система виключатиме можливість одночасного зняття засобів
з одного і того ж рахунку в різних ТОБО. Для цієї мети Центральна База даних
банку використовується в режимі On-line із застосуванням електронних
зразків факсиміле підпису клієнта і всіх його довірених облич.
Компанія
«Банківські Інформаційні Системи» (БІС) почала промислову експлуатацію модуля
«Пластикові карти» ІБС «Бісквіт» в муніципальним комерційному банку «Альфа-банк»
Спочатку
придбана банком ліцензія на інтегровану банківську систем «Бісквіт» розширювалася
відповідно до розвитку продуктового ряду банку зростання об'ємів операцій. Зараз
ИБС «Бісквіт» забезпечує ІТ-підтримку всі основних бизнес-процесів банку.
Фахівцями
БІС в банці встановлений модуль ІБС «Бісквіт» «Пластикові карти», розроблений
при співпраці банку БІС і призначений для автоматизації фронт- і бек-офісу
пластикового б-знесу кредитної організації. Можливості модуля включають ведення
овердрафтів, кредитних карт, еквайринг, зарплатні проекти, масові операції,
повну обов'язкову звітність.
Модуль
забезпечує автоматизацію всіх карткових продуктів і пов'язаних з ними
бизнес-процесів банку. Функціональні можливості модуля охоплюють ведення
договорів з банками-спонсорами, емісію, операції по картах, формування
документів по розрахунках з фізичними особами і контрагентами, ведення
карткових програм, зокрема - зарплатні проекти, ведення необхідних довідників і
класифікаторів.
В
період досвідченої експлуатація модуля «Пластикові карти», окрім типових
настройок, були реалізовані індивідуальні вимоги банку до функціональності
модуля, націлені на максимальну зручність клієнтів «Альфа-банку» і високу
ефективність операцій роздрібного і корпоративного карткового бізнесу.
Картковий
процесинг Scrooge Card національна система масових електронних
платежів, яка дає можливість оплачувати товари і послуги в безготівковій формі,
а так само зберігати і накопичувати заощадження в банках на карткових
рахівницях.
Програмне
забезпечення комерційного банку для НСМЗП Scrooge Card розроблене фірмою «Lime System» на підставі договору з НБУ.
Scrooge
Card банківська підсистема НСМЗП.
У пропонованій моделі процесинг Scrooge Card
базується на смарт-карті, яка, з одного боку, виступ є засобом платежу,
пов'язуючи клієнтів з банками, а з іншої - засобом ідентифікації клієнта.
Банківський
процесинг Scrooge Card складається з сервера авторизації і
сервера бази даних, який виконує наступні операції:
Ведення
карткових рахунків клієнтів.
Ведення
(спільно з АБС) залишків по «карткових» рахунках.
Ведення
протоколів виконаних операцій (по всіх транзакціях, окремо - по успішних і не
успішних).
Ведення
протоколів по всіх операціях взаємодії з базою даних у вигляді, захищеному від
несанкціонованого перегляду і модифікації.
Ведення
таблиць стоп-листів в карток і стоп-листів терміналів.
Архівація
інформації бази даних. Виконується стандартними засобами програмного
забезпечення SQL сервера,
Відновлення
бази даних з архіву. Також виконується стандартними засобами програмного
забезпечення SQL сервера.
Формування
звітів.
Формування
файлів проводок по АБС.
Ведення
таблиць договорів (з клієнтами і з підприємствами торгівлі).
Ведення
таблиць рахунків карток (клієнтів, банківських службовців, трансферних терміналів).
Розрахунок
нетто-позиція банку.
Окрім
цього, в процесингу Scrooge
Card реалізований ряд Армів, по
виконують наступні функції:
АРМ
персоналізації і персоніфікації:
АРМ
управління картами і терміналами;
АРМ
адміністрування:
АРМ
перегляду і відновлення транзакцій:
АРМ
взаємодії з АБС:
Подальшим
розвитком процесингу Scrooge Card
з'явилася розробка банківського процесингу функцією делегування повноважень, що
дозволяє обслуговувати банки-учасники НСМЕП, які не мають власної
автоматизованої карткової системи (АКС), але бажають виступати в ролі еквайєра
і емітента карток СМЕП.
По
цій концепції банки-учасники НСМЕП або їх балансові філії делегуюсь виконання
частини функцій, які виконує АКС, його власникові на договірні с умовах.
Відповідальність банку перед його клієнтами не може бути делегована.
1.4.
Висновок
Можна
зробити висновок, що в банківських установах досить швидкими темпами
впроваджуються різноманітні банківські послуги, пов'язані з автоматизацією всіх
процесів. Враховуючи конкуренцію на ринку банківських послуг необхідно
впроваджувати найновіші сучасні програмні комплекси. Перегляд та вдосконалення
певних функцій у відповідних банківських програмах повинен стати одним із
першочергових завдань в банківських установах, адже саме завдяки автоматизованим
процесам можна, чітко, швидко та правильно виконувати свої обов'язки щодо
надання послуг,
Найбільш
функціональними Комплекс "міні-банк", Даний комплекс; забезпечує
зниження банківських витрат по обслуговуванню клієнтів за рахунок створення
типових операцій масового обслуговування юридичних і фізичних осіб, так званої
«масової банківської послуги».
В
умовах, коли банк прагне повністю автоматизувати всі операції, що відбуваються
на різних рівнях, створити єдину систему документообігу й формування звітності
потрібен великий обсяг інвестицій у технічне й технологічне забезпечення всіх
підрозділів банку.
Якщо
перед банком с: зять сама такі цілі, то в цьому випадку підійде не тільки
комплекс «міні-банк», а й повністю вся система автоматизованого бізнесу (САБ)
або аналогічна система RS-Retail V.6 Параметри проектованої ІТ на базі програмного середовища Borland C++ Builder
6.0
1.5.1. Предметна
область
Предметною
областю задачі ведення карткових
рахунків фізичних осіб в Філії АКБ «Укрсоцбанк». Якщо конкретизувати об’єкт
управління, то ним буде виступати відділ бек-офісу.
1.5.2. Тип
системи обробку; даних за моделями обробки інформації
Система
є децентралізованою і реалізує модель "людина -ЕОМ".
1.5.3.
Програмне середовище реалізації
Операційною
системою, на яку орієнтована розроблювана інформаційна система є Windows 2000/ХР з використанням
програмного середовища Воrlаnd С++ Вuilder 6.0 та СУБД Access 2000.
Інформаційне
забезпечення задачі «Ведення карткових рахунків фізичних осіб» включає
операційну систему Windows
ХР, СУБД Асcess 2000, Excel, базу даних, що зберігається на
сервері банку.
Також
існує позамашинне інформаційне забезпечення, що включає в себе уніфіковані
системи технологічної документації, яка складається з нормативно -довідкової та
оперативної інформації. До такої інформації можна віднести Постанову НБУ про
порядок використання платіжних карток, Положення про перації з платіжними
картками, Тарифи на обслуговування платіжних карток.
1.5.4. Технічне
забезпечення
Для
експлуатації програмного забезпечення необхідно використати комп'ютер класу Intel Реntium з мінімальними характеристиками: тактова
частота мікропроцесора 486 Мгц, оперативна пам'ять - 128 Мб, відеокарта SVGA.
Системні
вимоги, що рекомендують:
операційна
система – Windows NТ/2к/ХР;
мікропроцесор
класу Pentium Pro;
оперативна
пам'ять - 128 Мб;
жорсткий
диск - 20Гб;
відеокарта
- 32 Мб оперативної пам'яті;
Оскільки
вирішення задачі включає в себе формування й друк вихідних документів, які
повинні мати якісний вигляд, то необхідно придбати лазерний принтер CANON LBP-1120.
1.5.5. Інформаційні
технології рішення задачі
При
рішенні задачі «Ведення карткових рахунків фізичних осіб» використана мережна
інформаційна технологія за ступенем взаємодії, по видам оброблюваної інформації
- дані, по реалізації обробки інформації – OLAP-технологія.
1.5.6.
Обмін інформацією
Інформація
обмінюється за допомогою ліній зв'язку: телефонної лінії, локальної мережі.
1.5.7.
Концепція організації БД
У
даному курсовому проекті застосована розподілена, реляційна БД.
1.5.8.Основні
положення з організації рішення задачі “Ведення карткових рахунків фізичних
осіб”
Як вже зазначалося
раніше, задача ведення
карткових рахунків фізичних осіб є автоматизована. Менеджер вводить дані про клієнта на основі яких відкриває
картковий рахунок .
Інформаційна система
дозволить звільнити менеджера від
рутинної повсякденної роботи по випуску витратних накладних. Автоматизація дозволяє значно скоротити час. Для виведення закритих рахунків клієнта необхідно тільки
вказати період за який необхідно вивисти рахунки тих клієнтів картковий рахунок
яки х припинив діяти.
В додатку A наведено функціональну модель роботи
підсистеми на даний момент, а в додатку Б, наведено діаграму потоків даних у
вигляді схеми BP-Win у нотації DFD.
1.5.9. Кінцевий
користувач
Кінцевим користувачем є менеджер банку, до обов’язків
якого входить введення карткових рахунків фізичних осіб.
Користувач склав
свої вимоги до інтерфейсу розроблюваної програми: він повинен бути простим у
використанні; має бути довідка, по якій можливо буде легко орієнтуватися у
виборі дій; вибір команд, щоб виконувався з меню; дії, що являються руйнівними
повинні вимагати підтвердження; повинна бути легкість у маніпуляції з даними; інтерфейс
має бути конкретним та наочним.
РОЗДІЛ 2.
РОЗРОБКА ІТ ОБРОБКИ ІНФОРМАЦІЇ ЗА ЗАДАЧЕЮ «ВЕДЕННЯ КАРТКОВИХ РАХУНКІВ ФІЗИЧНИХ
ОСІБ»
2.1. Опис постановки задачі «Ведення карткових рахунків фізичних осіб»
2.1.1. Характеристика задачі
Назва задачі
«Ведення карткових рахунків фізичних осіб». Код задачі 0401. Задача
розв’язується на базі АРМ менеджера банку.
Ціль задачі – ведення карткових рахунків.
Перелік об’єктів,
при управлінні якими розв’язують задачу
Задача розв’язується під управлінням
менеджера, який веде операції з картковими рахунками. Кінцева інформація
передається клієнту, який запрошує інформацію. Передача інформації здійснюється
в вигляді машинограми.
Періодичність та
термін розв’язування задачі
Задача «Ведення
карткових рахунків фізичних осіб» розв’язується за запитом.
Умови, за яких
припиняється розв’язування задачі автоматизованим способом
Розв’язування
задачі автоматизованим способом припиняється, якщо:
відсутня
необхідна для розв’язування задачі інформація;
виявлено порушення в інформаційній базі внаслідок несанкціонованого
доступу;
вийшло з ладу
енергопостачання комп’ютера;
вийшло з ладу
обладнання, де зберігаються необхідні для розв’язування задачі дані та ін.
Зв'язок даної
задачі з іншими
Схему
інформаційних зв’язків задачі наведено на рис. 2.

1 2 3


4 5
Рис. 2.1. Схема інформаційних
зв’язків задачі
1. Оперативний
файл «Виписка закритих рахунків»
2. Довідники клієнтів,
видів рахунку та грошова одиниця
3. Реєстрація та
облік карток, операції над картками
4. Сформована
виписка закритих рахунків
5. Оперативний
файл «Виписка закритих рахунків за період»
Посади осіб та
назви підрозділів, які визначають умови і часові характеристики розв’язування
задачі.
Умови та часові
характеристики розв’язування задачі „Ведення карткових рахунків фізичних осіб”
визначає менеджер.
Розподіл дій між
персоналом та технічними засобами за різних ситуацій розв’язування задачі.
Задача розв’язується
в режимі діалогу „ Менеджер – ПК ”. Кінцевим користувачем є менеджер. Він також
відповідальний за своєчасність формування документів, передачу їх клієнтам.
Менеджери банку
несуть відповідальність за підтримку БД в актуальному стані та за правильність
вводу первинної інформації. Усі розрахунки виконуються повністю автоматизовано
на ПК.
2.1.2.Вихідна
інформація
Перелік та опис
вихідних повідомлень задачі 0401 наведено в табл. 2.1.2
Таблиця 2.1.2
Перелік та опис
вихідних повідомлень
|
Ідентифікатор і найменування
|
Форма подання
|
Періодичність
|
Термін видачі та допустимий час
вирішення
|
Одержувачі та призначення
інформації
|
Призначення вихідної інформації
|
|
Договір на відкриття банківського рахунку
|
МГ,ВК
|
Щодня, за запитом
|
Щодня
|
Клієнт, менеджер
|
На підставі Договору Банк
надає Клієнту послуги відкриття карткового рахунку
|
|
Виписка по картрахунку
клієнта
|
ВК, МГ
|
Щодня, за запитом
|
Щодня
|
Клієнт
|
Відображає рух коштів за рахунками
Держателя
|
|
Виписка закритих рахунків
|
ВК, МГ
|
Щодня, за запитом
|
Щодня
|
Клієнт,
менеджер
|
Відображає стан рахунку
|
|
Пластикова картка
|
|
Щодня, за запитом
|
Щодня
|
Клієнт
|
Рух коштів по картрахунку
|
Перелік та опис
структурних одиниць інформації вихідних повідомлень, які мають самостійне
суттєве значення
Перелік
та опис структурних одиниць інформації вихідних повідомлень задачі 0401, які
мають самостійне суттєве значення, представлено в табл. 2.1.3
Таблиця 2.1.3
Перелік та опис структурних одиниць вихідних
повідомлень
|
Найменування структурної одиниці інформації
|
Ідентифікатор структурної одиниці інформації
|
Вимоги до точності
|
|
МГ, ВК
|
|
дата укладення договору
термін дії картрахунку
Прізвище власника картки
Ім’я власника картки
По-батькові власника картки
Номер картки клієнта
Дані Банку
|
D_DOG
TERMIN
PRIZVUWE
NAME
PO-BAT’KOVI
N_KARTU
DATA
|
9(8)
9(8)
X (40)
X(40)
X(40)
9(8)
Х(40)
|
2.1.3. Вхідна інформація
Перелік та опис
вхідних повідомлень
Перелік та опис
вхідних повідомлень задачі 0401
представлено в табл. 2.1.3
Таблиця 2.1.3
Перелік та опис
вхідних документів
|
Назва документу
|
Срок подання
|
Частота подання
|
Постачальник документу
|
|
Паспортні данні і довідка про
присвоєння ідентифікаційного номеру
|
Щодня, за запитом
|
За запитом
|
Клієнт банку
|
|
Заява на відкриття картрахунку
|
Щодня, за запитом
|
За запитом
|
Клієнт банку
|
|
Запит клієнта
|
Щодня, за запитом
|
За запитом
|
Клієнт банку
|
Характеристика масивів вхідної інформації приведені в
таблиці. 2.3.2
Таблиця 2.3.2
Характеристика масивів вхідної інформації
Ідентифікатор(ім'я)
масиву
|
Тип масиву
|
Технологія
формування
|
|
Довідник клієнтів
|
DOV_KLIENT
|
НДІ
|
Формується
в БД
|
|
Довідник видів рахунків
|
DOV_VUD_ RAHUNOK
|
НДІ
|
Формується в БД
|
|
Довідник грошових одиниць
|
DOV_GROH_OD
|
НДІ
|
Формується в БД
|
|
Рахунок
|
OPER_RAH
|
Оперативний файл
|
Формується після заповнень БД Клієнта та рахунку
|
|
Карточки
|
DOV_KARTOCHKA
|
Оперативний файл
|
Формується після заповнень БД Клієнта та рахунку
|
Структури вхідних масивів представлені у таблиці
2.3.3.
Таблиця 2.3.3
Структура вхідних масивів
|
Назва
|
Назва поля
|
Тип поля
|
Розмірність
поля
|
В тому числі кількість
десяткових чисел
|
|
Структура масиву DOV_KLIENT
|
|
Код клієнта
|
KOD_ KLIENT
|
9
|
5
|
|
|
Ф.І.П.
|
FIO_ KLIENT
|
A
|
30
|
|
|
Дата народження
|
DATA_NARODGENNA
|
D
|
8
|
|
|
Місце проживання
|
MISCE_PROGIVANNA
|
A
|
30
|
|
|
Місце проживання
|
MISCE_NAROD
|
A
|
30
|
|
|
Серія паспорту
|
SERIYA_PASP
|
X
|
8
|
|
|
Дата видачі паспорту
|
DATA_VUD_PASP
|
D
|
8
|
|
|
Ким виданий паспорт
|
KUM_VUDAN_PASPORT
|
A
|
30
|
|
|
Ідентифікаційний номер
|
IDENT_KOD
|
9
|
10
|
|
|
Телефон
|
TELEPHON
|
9
|
11
|
|
|
Структура масиву DOV_VUD_ RAHUNOK
|
|
Код клієнта
|
NAZVA-VUDY_RAH
|
A
|
8
|
|
|
Структура масиву DOV_GROH_OD
|
|
Назва грошової одиниці
|
NAZVA_GROHOVA_OD
|
A
|
8
|
|
|
Структура масиву OPER_RAH
|
|
Номер карточки
|
NOMER_KARTOCHKU
|
N
|
9
|
|
|
Дата зняття коштів
|
DATA_ZNATTA_KOSHTA
|
D
|
8
|
|
|
Знята сума
|
ZNATTA_SYMMA
|
D
|
8
|
|
|
Структура масиву OPER_RAH_1
|
|
Номер картки
|
NOMER_KARTOCHKU
|
N
|
9
|
|
|
Дата зняття коштів
|
DATA_ZNATTA_KOSHTA
|
D
|
8
|
|
|
Зняття суми
|
ZNATTA_SYMMA
|
I
|
8
|
|
|
Структура масива DOV_KARTOCHKA
|
|
Номер картки
|
NOMER_ KARTOCHKU
|
N
|
9
|
|
|
Баланс
|
BALANS
|
I
|
8
|
|
|
Дата фактичного завершення
|
DATA_FAKT_ZAVARSHENIA
|
D
|
8
|
|
|
Дата закриття
|
DATA_ZAKRUTTA
|
D
|
8
|
|
|
Дата відкриття
|
DATA_VIDKRUTTA
|
D
|
8
|
|
|
Код клієнта
|
KOD_KLIENT
|
N
|
9
|
|
Перелік та опис
структурних одиниць інформації вхідних повідомлень
Перелік та опис
структурних одиниць інформації вхідних повідомлень задачі 0401 представлено в
табл. 2.1.4
Таблиця 2.1.4
Перелік
та опис структурних одиниць інформації вхідних повідомлень
|
Назва структурної одиниці
|
Необхідна точність її числового
значення
|
Джерело інформації
|
Ідентифікатор джерела інформації
|
|
Прізвище, ім’я та по батькові
|
A(25)
|
паспорт
|
0401701
PASPORT
|
|
Дата народження
|
9(8)
|
паспорт
|
0401701
PASPORT
|
|
Місце проживання
|
A(30)
|
паспорт
|
PASPORT
|
|
Місце народженння
|
А(30)
|
паспорт
|
PASPORT
|
|
Ким виданий паспорт
|
А(30)
|
паспорт
|
PASPORT
|
|
Дата видачі паспорту
|
D (8)
|
паспорт
|
0401701,
0401101
|
|
серія паспорта
|
9(8)
|
паспорт
|
0401701
PASPORT
|
|
Номер ідентифікаційного номеру
|
X(8)
|
довідка про присвоєння
ідентифікаційного номеру
|
0401701
IDENTUF_N
|
|
Дата присвоєння ідентифікаційного номеру
|
9(8)
|
довідка про присвоєння
ідентифікаційного номеру
|
0401701
IDENTUF_N
|
|
Дата запиту клієнта
|
9(8)
|
запит клієнта
|
0401701
ZAPUT_CLIENTA
|
|
Контактний телефон
|
9(11)
|
Заява на відкриття картрахунку
|
ZAYAVA
|
2.2. Опис алгоритму рішення задачі
2.2.1. Призначення
алгоритму
Алгоритм є рішенням задачі з ведення карткових рахунків фізичних
осіб. Призначення алгоритму – відстеження рішень задачі з вказаними
вхідними і вихідними документами на кожному етапі виконання.
В алгоритмі реалізовані наступні режими:
„Довідники”, „Оперативний файл”, „Звіт”, „Сервіс”, „Вихід” ,що забезпечує вихід
із системи й кінець роботи.
Функції алгоритму в
режимі „Довідники”: перегляд і робота з довідником товарів; перегляд і робота з
довідником одиниць виміру.
Функції алгоритму в
режимі „Оперативний файл”: перегляд і робота з з картковими рахунками.
Функції алгоритму в
режимі „Звіт”: формування документа “Виписка закритих рахунків ”.
Функції алгоритму в
режимі „Сервіс”: копіювання БД в резервну директорію; відтворення файлів БД у
разі їх втрати, допомога; представлення інформації про програму.
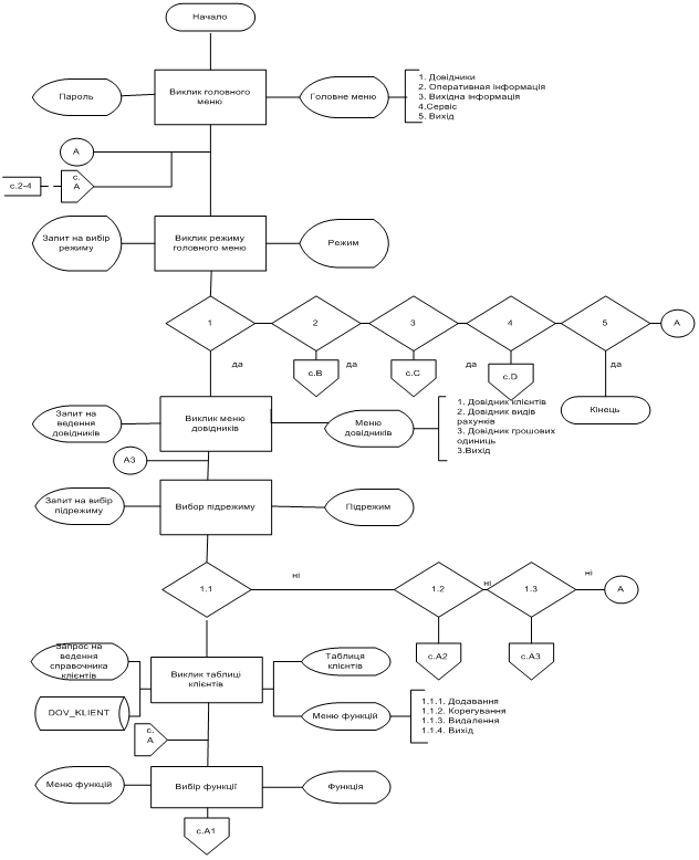
2.2.3. Блок-схема
алгоритму і її опис
Блок-схема алгоритму забезпечує подальшу деталізацію алгоритму рішення
задачі. Блок-схема
наведена у додатку В.
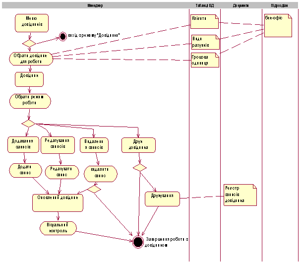
2.3.1. Розробка і опис схеми технологічного процесу
автоматизованої обробки інформації
Схема діаграм технологічного процесу UML
реалізовується в програмному середовищі RationalRose 2003. Задача відображається за допомогою Activity diagram - діаграми описів технологій, процесів,
функцій . У даних діаграмах показуються процеси та технологія взаємодії
користувача з програмним продуктом поетапно по кожному пункту меню.
Схема
технологічного процесу наведена у дод.Д .
Розробка
інтерфейсу полягає в проектуванні зручних для менеджера меню та екранних форм з
обліку руху товарів.
Сценарій
взаємодії користувача і ПЕОМ наведена у дод.Е .
1. Вступ:
Дане керівництво
призначене для працівників складу. У керівництві містяться дані про призначення
програми, умови її застосування, опис задачі.
2. Призначення й
умови застосування:
Задача призначена
для автоматизації ведення карткових рахунків та формуванні відомості
"Виписка закритих рахунків за період".
Програмне
забезпечення задачі функціонує на ПЕОМ, що містить наступну мінімальну
конфігурацію: операційна система - Windows NT/2k/XP/2k3; мікропроцесор класу
Pentium Pro і вище; оперативна пам'ять - 128 Мб і вище під керуванням будь-якої
операційної системи. Робота з ПЗ ведеться в інтерактивному режимі.
Розв’язування задачі автоматизованим способом припиняється, якщо: відсутня
необхідна для розв’язування задачі інформація; виявлено порушення в
інформаційній базі внаслідок несанкціонованого доступу; вийшло з ладу
енергопостачання ПЕОМ; вийшло з ладу обладнання, де зберігаються необхідні для
розв’язування задачі дані та інше.
3. Підготовка до
роботи:
а) Включити ПК в мережу.
б) Після автоматичного завантаження
операційної системи на екрані з'являється Робочий Стіл
в) Натиснуть на ярлик програми CARD, що знаходиться на робочому столі.
4. Опис операцій:
Запуск програми забезпечується доступом до системи через ідентифікацію користувача
Рис. 2.4.1.
Введення паролю
У випадку
неправильного введення користувача або паролю з’явиться повідомлення (рис. 2.4.2.):
Рис. 2.4.2.
Повідомлення про невірний пароль
При натисканні „OK” здійснюється повернення ідентифікації
до користувача .
ПЗ забезпечує
автоматизоване виконання наступних функцій: робота з БД, формування звіту „Виписка
закритих рахунків фізичних осіб”.
Виконання функцій
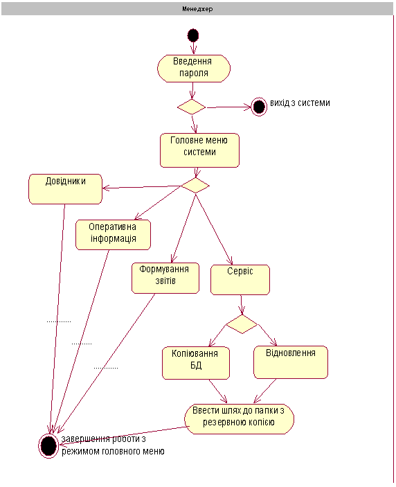
відбувається шляхом вибору відповідного режиму головного меню програми. Головне меню програми „Склад” складається з
наступних режимів: „Довідники”, „ Оперативний
файл”, „Звіт”, „Сервіс”, „Вихід” (рис. 2.4.3).
У свою чергу усі ці режими мають свої підрежими.
Рис. 2.4.3.
Головна форма
В режимі «Довідники» до банку підрежимів
входить робота з довідниками «Клієнтів» , «Видів рахунків» та «Грошових одиниць».
В довіднику “Види рахунків” міститься інформація про рахунки
(рис. 2.4.4).
Рис. 2.4.4.
Довідник видів рахунків
В довіднику “Грошових одиниць” (рис. 2.4.5), міститься інформація
про види грошових одиниць.
Рис. 2.4.5.
Довідник грошових одиниць
В довіднику “Клієнтів” (рис. 2.4.6), міститься інформація
про клієнтів.
Рис. 2.4.6.
Довідник клієнтів
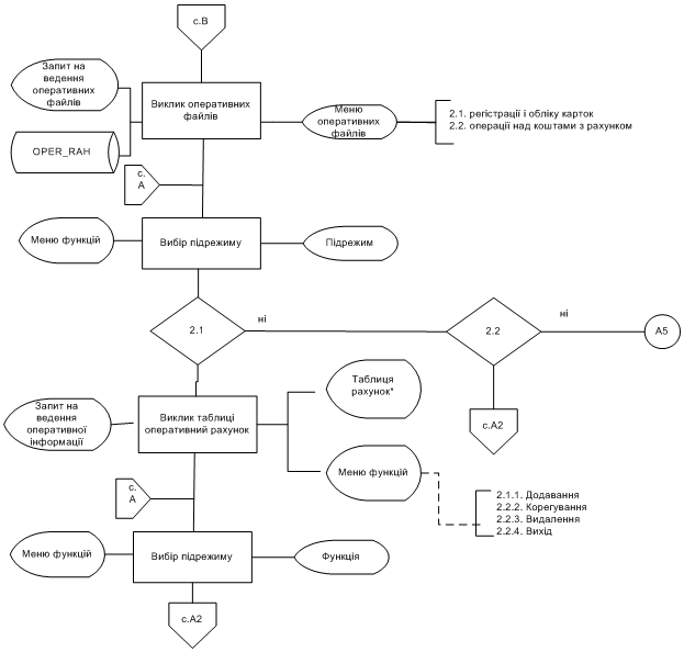
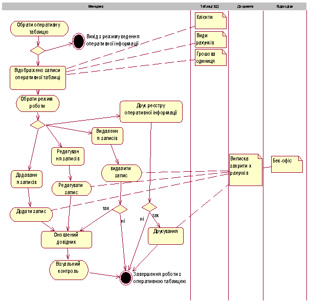
В режимі „Оперативні файли” до банку
підрежимів входить робота з оперативними таблицями “Реєстрація і облік карток”
та “Операції над коштами з картки”.
Рис . 2.4.7.
Реєстрація і облік карток
Рис. 2.4.8.
Операції над коштами з картки
Додати запис до
таблиці «Реєстрація і облік інформації» здійснюється за допомогою кнопки
«Додати», що знаходиться на формі.
Рис. 2.4.9.
Операції з картками
За допомогою
кнопки «редагувати» можна внести зміни уже до занесених даних
Рис. 2.4.10.
Операції з картками
Зняття коштів з
рахунку здійснюється за допомогою кнопки «Занести запис», яка знаходиться на
формі оперативної інформації «Операції над коштами з картки». При введенні
номера картки та суми яку необхідно зняти та натисканні кнопки «Зняти»
відбувається транзакція зняття коштів з рахунку
Рис. 2.4.11.
Зняття коштів з рахунку
За допомогою
кнопки «Перевірити баланс» при введенні номеру картки можна вивести на екран
стан рахунку.
Рис. 2.4.12.
Перевірка балансу
В режим „Звіт”
входить “Виписка закритих рахунків фізичних осіб”, яка дозволяє сформувати
вихідний документ „ Виписка закритих рахунків фізичних осіб в період ”. При
обиранні цього пункту, на екрані з’являється діалогове вікно (рис. 2.4.13), в
якому користувач повинен обрати дату, на яку потрібно сформувати „ Виписку
закритих рахунків ”.
Рис. 2.4.13.
Період формування звіту
При натисканні
кнопки „ОК”, з’являється форма „ Виписка закритих рахунків ”.
Рис. 2.4.14.
Виписка закритих рахунків за період
При необхідності
можна роздрукувати документ, зберегти або відкрити існуючий звіт. При
натисканні кнопки „Close”,
форма закривається і користувач потрапляє до головного меню.
В режимі „Сервіс”, до складу підрежимів
входять: “Збереження БД”, “Відновлення БД”. Перший з них користувач
повинен виконувати перед виходом з пакету. Другий - у разі втрати файлів БД.
При виборі підрежиму “ Збереження БД ” таблиці бази даних копіюються в
страхову директорію. Після копіювання з’являється повідомлення
(рис. 2.5.3.15).
Рис. 2.4.15. Резервне копіювання
При виборі підрежиму “ Збереження БД ” таблиці бази даних копіюються в
страхову директорію. Після копіювання з’являється повідомлення (рис. 2.4.16).
Рис. 2.4.16. Резервне копіювання
В режим «Допомога» , до складу під режимів входять: «Про програму» та
«Про автора»
Рис. 2.4.17. Про програму
Рис. 2.4.18. Про
автора
Вихід з програми
здійснюється за допомогою режиму „Вихід”.
5. Аварійні
ситуації.
При роботі з
системою можливі виникнення аварійних ситуації.
Це може трапитися
за наступними причинам:
відсутність СУБД;
відсутність база
даних;
пошкоджена база
даних.
6. Рекомендації з освоєння.
Комірник повинен мати базові навики роботи з ПК. Система
використовує інтуїтивно зрозумілий інтерфейс, тому освоєння та робота з нею не
повинна виконати ускладнень.
ВИСНОВОК
картковий
рахунок фізична особа
У курсовому
проекті була вирішена задача з автоматизації ведення карткових рахунків фізичних осіб.
При
цьому був проведений інформаційний аналіз предметної технології вирішення
задачі у відділі бек-офісу, огляд літературних джерел по проблемі автоматизації
рішень задач даного класу, приведені параметри ІТ.
В другому розділі
курсового проекту представлена постановка задачі, алгоритм рішення задачі,
блок-схема та його опис. Також розроблене технологічне забезпечення, що включає
в себе схему технологічного процесу рішення задачі, сценарій взаємодії
користувача та ПЕОМ при рішенні та довідник користувача.
Автоматизація даної
задачі дозволяє формувати звіт закритих рахунків за період, зберігати введену в базі даних, надає можливість
формування документу "Виписка закритих рахунків фізичних осіб".
#"../../../Local%20Settings/Temp/Rar$DI16.500/RS-Retail">RS-Retail V.6. #"_Ref72509701">
9.
Пономаренко
В.С., Бутова Р.К., Журавльова І.В. Інформаційні системи та технології в
економіці: Посібник для студентів вищих навчальних закладів. – К.: ВЦ
„Академія”, 2002. – 544 с
10.
Пономаренко В.С.,
Пушкар І.О., Коваленко Ю.І. Проектування автоматизованних економічних
інформаційних систем. – Київ, 1996. – 312 с.
11.
Ушакова І.О.
«Методичні рекомендації до виконання практичних і лабораторних робіт з курсу
«Системний аналіз та проектування СОІ» (тема «Розробка проектної документації»)
для студентів спеціальностей 7.080401, 7.080407 усіх форм навчання» – Харків:
Вид. ХНЕУ, 2006.
Додаток A
Контекстна
діаграма по задачі «Ведення карткових рахунків фізичних осіб»
Продовження
додатку А
Декомпозиція
контекстної діаграми
Закінчення
додатку А
Декомпозиція
роботи «Операції з картрахунком»
Додаток Б
Рис.Б.1. Контекстна
діаграма бізнес-процесів в нотації DFD
Продовження додатку Б
Рис.Б.2. Декомпозиція
процесу „Ведення карткових рахунків фізичних осіб”
Додаток В
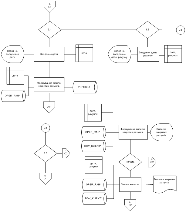
Рис.В. 1. Блок-схема алгоритму задачі
Продовження додатку В
Рис.В.2. Блок-схема
алгоритму задачі
Продовження додатку
В
Рис.В.3. Блок-схема
алгоритму задачі
Продовження додатку В
Рис.В.4. Блок-схема
алгоритму задачі
Продовження додатку В
Рис.В.5. Блок-схема
алгоритму задачі
Продовження додатку В
Рис.В.6. Блок-схема
алгоритму задачі
Продовження додатку В
Рис.В.7. Блок-схема
алгоритму задачі
Закінчення додатку
В
Рис.В.8. Блок-схема
алгоритму задачі
Додаток Д
Рис.Д.1.Схема технологічного процесу. Головне меню системи
Продовження
додатку Д
Рис.Д.2.Схема технологічного процесу. Довідники
Продовження
додатку Д
Рис.Д.3.Схема технологічного процесу. Оперативна інформація
Закінчення
додатку Д
Рис.Д.4.Схема технологічного процесу. Меню «Звіт»
Додаток Е
Рис Е.1.
Взаємодія користувача і ПЕОМ
Продовження
додатку Е
Рис Е.2.
Взаємодія користувача і ПЕОМ
Продовження
додатку Е

Закінчення
додатку Е
Рис Е.4.
Взаємодія користувача і ПЕОМ
Рис Е.5.
Взаємодія користувача і ПЕОМ
/