|
№ п/п
|
Параметры динамических звеньев
|
|
Безынерцион.
|
Апериодич. 1-го порядка
|
Апериодич. 2-го порядка
|
Колебательное
|
Реальные дифференцирующие и
интегрирующие, звено запаздывания
|
|
K
|
T, с
|
T1, с
|
T2, с
|
T, с
|
ξ
|
T, с
|
|
14
|
25-37
|
0.06 – 0.5
|
0.26
|
0.06 – 0.5
|
0.06 – 0.5
|
0.1-0.9
|
0.06 – 0.5
|
1. Исследование безынерционного звена
1.1 Исследование
частотных характеристик безынерционного звена
Для исследования
частотных характеристик безынерционного звена в прикладном пакете Proteus\ISIS составляем структурную схему, представленную на
рисунке 1 для трех значений K:
.
ЛАЧХ звеньев представлены
на рисунке 2, графики переходной функции – на рисунке 3.
Рисунок 1 – Структурная схема для исследования
безынерционного звена
Рисунок 2 – ЛАЧХ безынерционных звеньев
Рисунок 3 – Переходные функции безынерционных
звеньев
1.2 Реализация
безынерционного звена
Реализуем безынерционное
звено с коэффициентом усиления
на операционных
усилителях (рисунки 4 и 7). ЛАЧХ и ЛФЧХ инвертирующего и неинвертирующего
усилителей представлены на рисунках 5 и 8, переходные функции – на рисунках 6 и
9. Для сравнения частотных характеристик идеальных и реальных звеньев изобразим
их ЛЧХ в совмещенных координатах (рисунок 10).
Рисунок 4 – Электрическая принципиальная схема
инвертирующего усилителя с коэффициентом усиления
Рисунок 5 – ЛАЧХ и ЛФЧХ инвертирующего
усилителя
а)
б)
Рисунок 6 – Переходные функции идеального
безынерционного звена и инвертирующего усилителя
Рисунок 7 – Электрическая принципиальная схема
неинвертирующего усилителя с коэффициентом усиления
Рисунок 8 – ЛАЧХ и ЛФЧХ неинвертирующего
усилителя
а)
б)
Рисунок 9 – Переходные функции идеального
безынерционного звена и неинвертирующего усилителя
Рисунок 10 – ЛАЧХ и ЛФЧХ идеального
безынерционного звена, инвертирующего усилителя и неинвертирующего усилителя
При рассмотрении
частотных и временных характеристик безынерционных звеньев можно сделать
следующие выводы:
·
при прохождении
через безынерционный элемент амплитуда и фаза выходного сигнала не зависит от
частоты входного сигнала
·
при увеличении
(уменьшении) коэффициента усиления ЛАЧХ увеличивается (уменьшается) во столько
же раз, а ЛФЧХ не меняется.
2. Исследование апериодического звена
1-го порядка
Для исследования
частотных характеристик апериодического звена 1-го порядка в прикладном
пакете Proteus\ISIS составляем структурную схему, представленную на
рисунке 11, для трех значений
:
.
Логарифмические частотные
характеристики апериодических звеньев представлены на рисунке 12, графики
переходной функции – на рисунке 13.
Рисунок 11 – Структурная схема для исследования
апериодических звеньев 1-го порядка
Рисунок 12 – Логарифмические частотные
характеристики апериодических звеньев 1-го порядка
Рисунок 13 – Переходные функции апериодических
звеньев 1-го порядка
b. Реализация апериодического звена 1-го
порядка
Реализуем апериодическое
звено 1-го порядка с постоянной времени
на
-цепочке и на
-цепочке
(рисунок 14). ЛАЧХ и ЛФЧХ
-цепочки и на
-цепочки представлены на рисунке 15, а и
15, б. Для сравнения частотных характеристик идеальных и реальных
апериодических звеньев изобразим их ЛЧХ в совмещенных координатах (рисунок 15,
в).

а)б)
а)
-цепочка;
б)
-цепочка
Рисунок 14 – Электрическая принципиальная схема
апериодических звеньев 1-го порядка с постоянной времени

а) б)
в)
Рисунок 15 – ЛАЧХ и ЛФЧХ апериодических звеньев
а)
-цепочка; б)
-цепочка;
в) совмещенные ЛЧХ идеального апериодического звена,
-цепочка
и
-цепочка
При анализе частотных
характеристик апериодических звеньев 1-го порядка можно сделать следующие
выводы:
·
увеличение
(уменьшение) постоянной времени звена приводит к сдвигу ЛАЧХ и ЛФЧХ влево
(вправо).
·
чем меньше
постоянная времени Т, тем шире полоса пропускания (т.к.
~
).
·
при уменьшении
постоянной времени уменьшается время переходного процесса и наоборот.
·
чем меньше
постоянная времени, тем меньше время переходного процесса и шире полоса
пропускания, следовательно, чем меньше время переходного процесса, тем шире
полоса пропускания.
·
если на график
ЛАЧХ заменить ломаной кривой и из точки ''разлома'' опустить прямую на ось
, то это и будет сопрягающая частота.
Постоянную времени можно определить, зная сопрягающую частоту
:
.
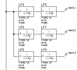
c. Исследование частотных характеристик
апериодического звена 2-го порядка
Для исследования
частотных характеристик апериодического звена 2-го порядка в прикладном
пакете Proteus\ISIS составляем структурную схему, представленную на рисунке
16, при неизменной первой постоянной времени
и
для трех значений
:
.
Логарифмические частотные
характеристики апериодических звеньев 2-го порядка представлены на рисунке 17,
графики переходной функции – на рисунке 18.
Рисунок 16 – Структурная схема для исследования
апериодических звеньев 2-го порядка
Рисунок 17 – Логарифмические частотные
характеристики апериодических звеньев 2-го порядка
Рисунок 18 – Переходные функции апериодических
звеньев 2-го порядка
d. Реализация апериодического звена 2-го
порядка
Попробуем реализовать
апериодическое звено 2-го порядка с постоянными времени
и
на двух последовательно соединенных
-цепочках, отдельно каждая из которых
представляет собой апериодическое звено 1-го порядка (рисунок 19). ЛАЧХ и ЛФЧХ
данного звена и необходимого апериодического звена 2-го порядка представлены на
рисунке 20, а, а их переходные функции – на рисунке 20, б.
Рисунок 19 – Электрическая принципиальная схема
двух последовательно соединенных апериодических звеньев 1-го порядка с
постоянными времени
и

а)б)
а) ЛАЧХ и ЛФЧХ; б)
переходная функция
Рисунок 20 – Характеристики последовательно
соединенных
-цепочек
Реализуем апериодическое
звено 2-го порядка с постоянными времени
и
на двух последовательно соединенных
-цепочках, разделенных промежуточным
(разделяющим, развязывающим) усилителем (повторителем) (рисунок 21). ЛАЧХ и
ЛФЧХ данного звена и необходимого апериодического звена 2-го порядка
представлены на рисунке 22, а, а их переходные функции – на рисунке 22, б.
Рисунок 21 – Электрическая принципиальная схема
двух
-цепочек с постоянными времени
и
,
разделенных операционным усилителем

а)
б)
а) ЛАЧХ и ЛФЧХ;
б) переходная функция
Рисунок 22 – Характеристики последовательно
соединенных
-цепочек с разделительным усилителем
При анализе частотных
характеристик апериодических звеньев 2-го порядка можно сделать следующие
выводы:
·
увеличение
(уменьшение) постоянной времени звена приводит к сдвигу ЛАЧХ и ЛФЧХ влево
(вправо).
·
увеличение
(уменьшение) постоянной времени звена приводит к увеличению (уменьшению)
времени переходного процесса.
·
на полосу
пропускания большее влияние оказывает большая постоянная времени
·
при увеличении
постоянной времени звена время переходного процесса увеличивается, а полоса
пропускания уменьшается, следовательно, при увеличении времени переходного
процесса полоса пропускания уменьшается и наоборот.
e. Аппроксимация апериодического звена
2-го порядка звеном 1-го порядка
Ввиду того, что
апериодическое звено 2-го порядка можно аппроксимировать звеном 1-го порядка,
если одна постоянная времени намного превышает вторую (
в
10 раз), сравним характеристики звена с постоянными времени
и
со
звеном 1-го порядка, изображенным на рисунке 23.
Аппроксимация
апериодического звена 2-го порядка звеном 1-го порядка

а)
б)
а) ЛАЧХ и ЛФЧХ;б)
переходные функции
Рисунок 24 – Характеристики апериодического
звена 2-го порядка и инерционного звена
При анализе характеристик
апериодических звеньев (рисунок 24) можно сделать следующие выводы:
·
апериодическое
звено 2-го порядка можно аппроксимировать апериодическим звеном 1-го порядка,
если первая постоянная времени намного меньше второй, т.к. в таком случае
влияние первой экспоненты на форму выходного сигнала несущественно.
Исследование
колебательного звена
При исследовании
колебательного звена необходимо пронаблюдать за характером его частотных
характеристик при изменении постоянной времени и декремента затухания в
пределах, указанных в индивидуальном задании. Т.е. необходимо исследовать
частотные характеристики при постоянных времени
и
декременте затухания
.
Для исследования
колебательного звена при изменении постоянной времени (
)
и неизменном декременте затухания в прикладном пакете Proteus\ISIS
составляем структурную схему, представленную на рисунке 25. Логарифмические
частотные характеристики колебательного звена представлены на рисунке 26,
графики переходной функции – на рисунке 27.
Рисунок 25 – Структурная схема для исследования
колебательных звеньев при изменении постоянной времени (
) и неизменном декременте затухания (
)
Рисунок 26 – Логарифмические частотные
характеристики колебательных звеньев при изменении постоянной времени (
) и неизменном декременте затухания (
)
Рисунок 27 – Переходные функции колебательных
звеньев при изменении постоянной времени (
) и
неизменном декременте затухания (
)
g. Исследование частотных характеристик
колебательного звена при изменении постоянной времени (
)
и неизменном коэффициенте демпфирования (
)
Для исследования
колебательного звена при изменении постоянной времени (
)
и неизменном декременте затухания (
)
в прикладном пакете Proteus\ISIS составляем структурную схему,
представленную на рисунке 28. Логарифмические частотные характеристики
колебательного звена представлены на рисунке 29, графики переходной функции –
на рисунке 30.
Рисунок 28 – Структурная схема для исследования
колебательных звеньев при изменении постоянной времени (
) и неизменном декременте затухания (
)
Рисунок 29 – Логарифмические частотные
характеристики колебательных звеньев при изменении постоянной времени (
) и неизменном декременте затухания (
)
Рисунок 30 – Переходные функции колебательных
звеньев при изменении постоянной времени (
) и
неизменном декременте затухания (
)
h. Исследование частотных характеристик
колебательного звена при неизмененной постоянной времени (
) и изменении декремента затухания (
).
Для исследования
колебательного звена при неизмененной постоянной времени (
) и изменении коэффициента демпфирования
(
) в прикладном пакете Proteus\ISIS составляем структурную схему, представленную на
рисунке 31. Логарифмические частотные характеристики колебательного звена
представлены на рисунке 32, графики переходной функции – на рисунке 33.
Рисунок 31 – Структурная схема для исследования
колебательного звена при неизмененной постоянной времени (
) и изменении декремента затухания (
)
Рисунок 32 – Логарифмические частотные
характеристики колебательных звеньев при изменении постоянной времени (
) и неизменном декременте затухания (
)
Рисунок 33 – Переходные функции колебательного
звена при неизмененной постоянной времени (
) и
изменении декремента затухания (
)
i.
Реализация
колебательного звена
Реализуем колебательное
звено с постоянной времени
и коэффициентом
демпфирования
на
-контуре
(рисунок 34). ЛАЧХ и ЛФЧХ данного звена и необходимого колебательного звена
представлены на рисунке 35, а, а их переходные функции – на рисунке 35, б.
Рисунок 34 – Электрическая принципиальная схема
колебательного
-контура

а)
б)
а) ЛАЧХ и ЛФЧХ;б)
переходная функция
Рисунок 35 – Характеристики колебательного
звена и
-контура
При анализе графиков
частотных характеристик и переходных процессов (рисунок 35) колебательных
звеньев можно сделать следующие выводы:
·
увеличение
(уменьшение) постоянной времени звена при неизменном декременте затухания
приводит к сдвигу частотных характеристик влево (вправо).
·
при неизменном
коэффициенте демпфирования увеличение постоянной времени звена приводит к
сужению полосы пропускания; колебательность переходного процесса не меняется.
·
при неизменной
постоянной времени увеличение (уменьшение) коэффициента демпфирования приводит
к уменьшению (увеличению) колебательности переходного процесса и к более
плавной ЛФЧХ.
·
при неизменной
постоянной времени увеличение (уменьшение) коэффициента демпфирования приводит
к уменьшению (увеличению) перерегулирования, сужению (расширению) полосы
пропускания и уменьшению (увеличению) колебательности.
3. Исследование дифференцирующих звеньев
a. Исследование частотных характеристик
идеального дифференцирующего звена
Для исследования
частотных характеристик идеального дифференцирующего звена в прикладном
пакете Proteus\ISIS составляем структурную схему, представленную на
рисунке 36. Логарифмические частотные характеристики идеального
дифференцирующего звена представлены на рисунке 37, график переходной функции –
на рисунке 38.
Рисунок 36 – Структурная схема для исследования
идеального дифференцирующего звена
Рисунок 37 – Логарифмические частотные
характеристики идеального дифференцирующего звена
Рисунок 38 – Переходная функция идеального
дифференцирующего звена
b. Реализация идеального
дифференцирующего звена
Реализуем идеальное
дифференцирующее звено схемой, изображенной на рисунке 39. ЛАЧХ и ЛФЧХ
дифференцирующего звена представлены на рисунках 40 и 41, переходная функция –
на рисунке 42.
Рисунок 39 – Электрическая принципиальная схема
дифференцирующего звена
Рисунок 40 – ЛАЧХ и ЛФЧХ дифференцирующего
звена
Рисунок 41 – ЛАЧХ и ЛФЧХ дифференцирующего
звена с инвертором
а)
б)
Рисунок 42 – Переходная функция схемы
реализации идеального дифференцирующего звена
c. Исследование частотных характеристик
реального дифференцирующего звена
Для исследования
частотных характеристик реального дифференцирующего звена в
прикладном пакете Proteus\ISIS составляем структурную схему,
представленную на рисунке 43. Логарифмические частотные характеристики
реального дифференцирующего звена представлены на рисунке 44, переходные
функции – на рисунке 45.
Рисунок 43 – Структурная схема для исследования
реального дифференцирующего звена
Рисунок 44 – Логарифмические частотные
характеристики реального дифференцирующего звена
Рисунок 45 – Переходные функции реального дифференцирующего
звена
d. Реализация реального
дифференцирующего звена
Реализуем реальное дифференцирующее
звено с помощью схем, изображенных на рисунке 46. ЛАЧХ и ЛФЧХ дифференцирующего
звена представлены на рисунках 47, переходные функции – на рисунке 48.

а)б)
Рисунок 46 – Электрические принципиальные схемы
реального дифференцирующего звена
Рисунок 47 – ЛАЧХ и ЛФЧХ схем реализации
дифференцирующего звена
Рисунок 48 – Переходная функция схемы реального
дифференцирующего звена
4. Исследование интегрирующих звеньев
a. Исследование частотных характеристик
идеального интегрирующего звена
Для исследования
частотных характеристик идеального интегрирующего звена в прикладном
пакете Proteus\ISIS составляем структурную схему, представленную на
рисунке 49. Логарифмические частотные характеристики идеального интегрирующего
звена представлены на рисунке 50, график переходной функции – на рисунке 51.
Рисунок 49 – Структурная схема для исследования
идеального интегрирующего звена
Рисунок 50 – Логарифмические частотные
характеристики идеального интегрирующего звена
Рисунок 51 – Переходная функция идеального
интегрирующего звена
b. Реализация идеального интегрирующего
звена
Реализуем идеальное
интегрирующее звено схемой, изображенной на рисунке 52. ЛАЧХ и ЛФЧХ
интегрирующего звена представлены на рисунках 53 и 54, переходная функция – на
рисунке 55.
Рисунок 52 – Электрическая принципиальная схема
интегрирующего звена
Рисунок 53 – ЛАЧХ и ЛФЧХ интегрирующего звена
Рисунок 54 – ЛАЧХ и ЛФЧХ интегрирующего звена с
инвертором
Рисунок 55 – Переходная функция схемы
реализации идеального интегрирующего звена
c. Исследование частотных характеристик
реального интегрирующего звена
Для исследования
частотных характеристик реального интегрирующего звена в
прикладном пакете Proteus\ISIS составляем структурную схему,
представленную на рисунке 56. Логарифмические частотные характеристики
реального интегрирующего звена представлены на рисунке 57, переходные
функции – на рисунке 58.
Рисунок 56 – Структурная схема для исследования
реального интегрирующего звена
Рисунок 57 – Логарифмические частотные
характеристики реального интегрирующего звена
Рисунок 58 – Переходные функции реального интегрирующего
звена
При анализе частотных и
переходных характеристик реального интегрирующего звена и его реализации
можно сделать следующие выводы:
5. Исследование изодромного звена
Изодромное звено можно
условно представить в виде совокупности двух звеньев, действующих параллельно,
- идеального интегрирующего и безынерционного. Поэтому данное звено совмещает
полезные качества обоих звеньев и часто используется в качестве регулирующего
устройства ПИ-регулятора (пропорционально-интегрального регулятора).
a. Исследование частотных характеристик
изодромного звена
Для исследования
частотных характеристик изодромного звена в прикладном пакете Proteus\ISIS составляем структурную схему, представленную на
рисунке 59. Логарифмические частотные характеристики изодромного звена
представлены на рисунке 60.
Рисунок 59 – Структурная схема для исследования
изодромного звена
Рисунок 60 – Логарифмические частотные
характеристики изодромного звена
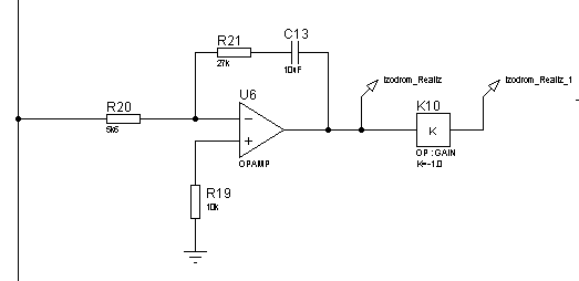
b. Реализация изодромного звена
Реализуем изодромное звено
схемой, изображенной на рисунке 61. ЛАЧХ и ЛФЧХ интегрирующего звена
представлены на рисунках 62 и 63, переходная функция – на рисунке 64.
Рисунок 61 – Электрическая принципиальная схема
изодромного звена
Рисунок 62 – ЛАЧХ и ЛФЧХ изодромного звена
Рисунок 63 – ЛАЧХ и ЛФЧХ изодромного звена
с инвертором

а)
б)
а) без инвертора;
б) с инвертором
Рисунок 64 – Переходная функция изодромного звена
6. Исследование звена запаздывания
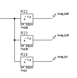
Для исследования
частотных характеристик звена запаздывания в прикладном пакете Proteus\ISIS составляем структурную схему, представленную на
рисунке 65. Логарифмические частотные характеристики изодромного звена
представлены на рисунке 66, переходные характеристики – на рисунке 67.
Рисунок 65 – Структурная схема для исследования
звена запаздывания
Рисунок 66 – Логарифмические частотные
характеристики звена запаздывания
Рисунок 67 – Переходные функции звена
запаздывания