Организация и нормирование труда на предприятии

  • Вид работы:
    Тип работы
  • Предмет:
    Финансы, деньги, кредит
  • Язык:
    Русский
    ,
    Формат файла:
    MS Word
    105,19 kb
  • Опубликовано:
    2008-12-09
Вы можете узнать стоимость помощи в написании студенческой работы.
Помощь в написании работы, которую точно примут!

Организация и нормирование труда на предприятии

Введение

Плоттер (графопостроитель) - устройство для автоматического вычерчивания с большой точностью рисунков, схем, сложных чертежей, карт и другой графической информации на бумаге размером до A0 или кальке.

Графопостроители рисуют изображения с помощью пера (пишущего блока).

Назначение графопостроителей - высококачественное документирование чертежно-графической информации.

Графопостроители можно классифицировать следующим образом:

- по способу формирования чертежа - с произвольным сканированием и растровые;

- по способу перемещения носителя - планшетные, барабанные и смешанные (фрикционные, с абразивной головкой).

- по используемому инструменту (типу чертежной головки) - перьевые, фотопостроители, со скрайбирующей головкой, с фрезерной головкой.

Плоттеры классифицируются на инженерные широкоформатные и для наружной/внутренней рекламы.

Инженерные применяются на машиностроительных предприятиях, в исследовательских институтах, проектных организациях.

Также плоттерами называют широкоформатные принтеры (сами производители этих устройств).

Плоттеры для рекламы печатают изображения шириной 1—5 м для выставок, рекламных щитов, афиш, а также рекламу, которая клеится на транспортные средства.

1. Назначение и общая характеристика плоттера

1.1 Назначение плоттера

Плоттеры является устройством вывода, которое применяется только в специальных областях. Они обычно используются совместно с программами САПР. Результат работы практически любой такой программы – это комплект конструкторской и/или технологической документации, в которой значительную часть составляют графические материалы. Таким образом, основой плоттера являются чертежи, схемы, графики, диаграммы и т.д. Для этого плоттер оборудован специальными вспомогательными средствами.

Все современные плоттеры можно отнести к двум большим классам:

- Планшетные для формата А3-А2 (реже А1-А0) с фиксацией листа электрическим, реже магнитным или механическим способом, и пишущим узлом. Таким образом, если, например, необходимо провести линию, то печатающий узел перемещается в её начальную точку, опускается штифт с пером, соответствующим толщине и цвету проводимой линии, и затем перо перемещается до конечной точки линии;

- Барабанные (рулонные) плоттеры с шириной бумаги формата А1 или А0, роликовой подачей листа, механическим и/или вакуумным прижимом и с пишущим узлом;

- Барабанные плоттеры используют рулоны бумаги длиной до нескольких десятков метров и позволяют создавать длинные рисунки и чертежи.

Большинство плоттеров имеют пишущий узел перьевого типа. Используются специальные фломастеры с возможностью их автоматической замена (по сигналу программы) из доступного набора. Кроме фломастеров, применяются чернильные, шариковые пишущие узлы и т.д.

1.2 Виды плоттеров

Рисунок 1.1 - Классификация плоттеров

Перьевые плоттеры используют для получения изображения обычные перья. Для получения цветного изображения используется несколько перьев различного цвета.

Струйные плоттеры формируют изображение подобно струйным принтерам, разбрызгивая капли чернил на бумагу. Качество печати, превосходящее возможности перьевых плоттеров, определяет широкое распространение струйных плоттеров в различных областях человеческой деятельности, включая автоматическое проектирование, инженерный дизайн.

Плоттеры с термопереносом создают двухцветное изображение, используя теплочувствительную бумагу и электрически нагреваемые иглы.

Карандашные плоттеры используют для получения изображения обычный грифель. Они самые дешевые и требуют дешевого расходного материала.

2. Основные технические характеристики и параметры плоттера

2.1 Технические характеристики режущего плоттера

Таблица 2.1 - Технические характеристики режущего плоттера

(1)

(2)

Модель

CJV30

Мах ширина пленки

365 мм, 720 мм, 870 Мм

Мах область резки

275 мм, 630 мм, 780 мм

Скорость резки

50-800 мм/с

Давление ножа

50-500 г

Объем памяти

1 Mb

Процессор

8 bit

Двигатель

Шаговый

Характеристики лезвия

Сталь 1.2 мм и 2.0 мм

Тип пленки

Самоклеющаяся пленка, флуоресцентная пленка, отражающая пленка, бумага и т.д.

Панель управления

ЖК дисплей, 8 цифр в 2 линии

Интерфейс

LPT / COM / USB

Напряжение

90 - 260 V

Точность повтора

0.127 мм

Разрешение

0.0254 мм/шаг

Язык

DMPL / HPGL

Рабочая температура

0 - 35 °С

Рабочая влажность

5% - 65%


Таблица 2.2- Основные параметры графопостроителей

Класс

Барабанные

Формат черчения

Ширина 210 — 840мм

 Длина 297 — 1188 мм

Ширина210 — 1140 мм

Длина 297 мм — не ограничена

Скорость черчения

 80 — 1140 мм/с

 30 — 300 мм/с

Точность

 0.8 — 0.0025 мм

 0.7 — 0.0025 мм

Разрешение

 0.4 — 0.0025 мм

 0.1 — 0.0025 мм


3. Особенности подключения плоттера к ПК, настройка

3.1 Интерфейсы подключения

3.1.1 Последовательный порт

Доступность применения как параллельного интерфейса Centronics, так и последовательного интерфейса RS-232C при сопряжении компьютера с лазерными, струйными и другими плоттерами обеспечивается включением кабелей обоих интерфейсов, а комплект стандартного оборудования, предлагаемого производителями плоттеров. При применении последовательного интерфейса RS-232C оперирует следующими параметрами, скорость передачи, наличие стартового и стоповых битов, контрольная сумма и протокол. Как правило, перечисленные параметры устанавливаются в компьютере перед использованием интерфейса. Следует помнить, что интерфейс RS-232C работает медленнее, нежели параллельный интерфейс, а длин кабеля не должна превышать 15 метров.

Таблица 3.1 - Стандартные параметры портов последовательных интерфейсов.

Порт

Базовый адрес

IRQ

СОМ1

3F8h

4

COM2

3F8h

3

COM3

3F8h

4

COM4

3F8h

3

3.1.2 USB

Для подключения периферийных устройств к шине USB используется четырехпроходный кабель, при этом два провода (витая пара) в дифференциальном включении используются для приёма и передачи данных, а два провода — для питания периферийного устройства. Благодаря встроенным линиям питания USB позволяет подключать периферийные устройства без собственного источника питания (максимальная сила тока, потребляемого устройством по линиям питания шины USB, не должна превышать 500 мА).

К одному контроллеру шины USB можно подсоединить до 127 устройств по топологии "звезда", в том числе и концентраторы. На одной шине USB может быть до 127 устройств и до 5 уровней каскадирования хабов, не считая корневого.

Таблица 3.2 – Сигналы интерфейса

Вывод

Название

Цвет провода

Описание

1

VCC

Красный

+5В

2

D-

Белый

Данные -

3

D+

Зеленый

Данные +

4

GND

Черный

Земля


3.2 Настройка плоттера

Любое устройство (локальное или сетевое), к которому вы обращаетесь для вывода чертежа из AutoCAD, должно быть специальным образом конфигурировано (описано) в системе AutoCAD. Операция по установке плоттеров или редактированию их настроек требует специальных знаний. Ее лучше выполнять опытным пользователям или системным администраторам, обслуживающим вычислительные комплексы, на которых функционирует AutoCAD. Поэтому данный раздел содержит лишь самую основную информацию о процессе добавления плоттера. Дополнительную информацию можно найти либо в справочной системе AutoCAD, либо в документации, поставляемой вместе с системой. Автономная настройка (т. е. не зависящая от связи с AutoCAD) самого устройства выполняется с помощью документации, поставляемой вместе с плоттером. Для того чтобы определить, настроена ли ваша версия AutoCAD, а если настроена, то на плоттеры каких марок, следует воспользоваться командой OPTIONS (НАСТРОЙКА). Эту команду можно вызвать либо с помощью пункта Options (Настройка) падающего меню Tools (Сервис), либо с помощью контекстного меню, появляющегося при нажатии правой кнопки мыши, если курсор расположен в этот момент в зоне командных строк.

Команда OPTIONS (НАСТРОЙКА) вызывает диалоговое окно Options (Настройка) (рис. 3.2).

#

Рисунок 3.2 - Диалоговое окно Options, вкладка Files

Это окно имеет девять вкладок, управляющих настройкой системы AutoCAD, которые рассмотрены в гл. П. Сейчас же мы рассмотрим только вкладку Plotting (Печать) (рис. 3.2), которая позволяет настраивать плоттеры дляпоследующеговыводачертежей.

#

Рисунок 3.3 - Диалоговое окно Options, вкладка Plotting

#

Рисунок 3.4 - Список подключенных плоттеров

Как правило, уже сразу после инсталляции системы AutoCAD выполняется конфигурирование плоттера, установленного в Windows и используемого другими задачами, и добавляются пять указанных выше конфигураций для сохранения графики в форматах DWF, JPG, PNG. Если в списке нет требуемой конфигурации плоттера, вы можете воспользоваться кнопкой Add or Configure Plotters (Добавление и настройка плоттеров) (см. рис. 3.2). Кнопка открывает системную папку Plotters, которая содержит значки уже созданных конфигураций (рис. 3.4).

Рисунок 3.5 - Папка Plotters

Работа с этой папкой обсуждается далее, при рассмотрении вопроса об установкеновогоплоттера. Область General plot options (Общие параметры печати) диалогового окна Options (Настройка) (см. рис. 3.2) управляет общими параметрами поведения плоттера при печати. В этой области имеется два переключателя When changing the plot device (При смене

устройства печати):

- Keep the layout paper size if possible (Сохранять (если возможно) размеры листа);

- Use the plot device paper size (Использовать размеры листа из устройства).

После корректировки настройки с помощью вкладки Plotting (Печать) следует щелкнуть кнопку Apply (Применить), которая фиксирует сделанные изменения.

При необходимости добавить настройку нового плоттера или отредактировать существующую настройку следует пользоваться специальным инструментом — Autodesk Plotter Manager (Диспетчер плоттеров Autodesk). Обратиться к этому инструменту можно с помощью команды PLOTTERMANAGER (ДИСППЕЧ) или пункта Plotter Manager (Диспетчер плоттеров) падающего меню File (Файл). Команда PLOTTERMANAGER (ДИСППЕЧ), используя Проводник Windows, открывает папку Plotters (см. рис. 4.4), расположенную глубоко внутри папки Documents and Settings. Указанную папку можно открыть также и другим путем: в Windows открыть Control Panel (Панель управления) и щелкнуть по

значку Autodesk Plotter Manager (Диспетчер плоттеров Autodesk). В папке Plotters первоначально обычно находятся пять значков, которые соответствуют файлам конфигураций (с расширением рсЗ), сгенерированным при установке системы AutoCAD на ваш компьютер. Один из значков — Add-A-Plotter Wizard (Мастер установки плоттеров) — вызывает программу (мастер) установки новых плоттеров. Мастер установки начинает свою работу со страницы (окна) Add Plotter — Introduction Page (Установка плоттера — Введение) (рис. 3.5).

#

Рисунок 3.6 - Страница Add Plotter — Introduction Page

В данном окне система AutoCAD сообщает о том, что параметры плоттеров хранятся в файлах с расширением рсЗ и эти параметры могут быть импортированы из аналогичных файлов с расширением рср и рс2, созданных в 14-й версии AutoCAD. После нажатия кнопки Далее (Next) переходим к следующей, самой важной странице мастера установки плоттеров — Add Plotter — Begin (Установка плоттера — Начало) (рис. 3.6).

Как правило, вам не надо импортировать установки плоттера из предыдущих версий AutoCAD, поэтому нажмите кнопку Далее (Next), и вы попадете на страницу Add Plotter — Plotter Name (Установка плоттера — Имя плоттера)

#

Рисунок 3.7 - Страница Add Plotter — Begin

#

Рисунок 3.8 - Страница Add Plotter — System Printer

#

Рисунок 3.9 - Страница Add Plotter — Import Pep or Pc2

#

Рисунок 3.10 - Страница Add Plotter — Finish

4. Принцип действия плоттера

4.1 Графопостроитель программирующего комплекса

Графопостроитель программирующего комплекса

Рисунок 4.1 - Графопостроитель программирующего комплекса

1 – Пульт управления; 2 – Блок цифровой индикации перемещений головок координатографа; 3 – Чертеж обрабатываемой детали;4 – Головки координатографа с шаблонами режущих инструментов, имитирующие суппорты станка; 5 – Приводы перемещений головок координатографа по осям координат; 6 – Координатограф;

Головки координатографа графопостроителя снабжены приводами и имитируют суппорты станка с закрепленными режущими инструментами. Это позволяет по окончании разработки управляющей программы проверить на графопостроителе и, при необходимости, внести исправления.

Принцип работы всех режущих плоттеров практически одинаков:

1. Вы готовите изображение в любой векторной программе (CorelDrow, AdobeIllustrator) или в программе, которая поставляется вместе с плоттером (также возможен импорт готовых векторных ClipArtов).

2. Заправляете лист или край рулона пленки в плоттер и опускаете прижимные ролики. Затем с помощью теста выставляете нужное давление ножа, чтобы нож прорезал пленку, но не прорезал подложку. Затем высталяете начальную позицю ножа и отправляете файл с компьютера на резку.

3. После того, как плоттер вырезал изображение необходимо удалить ненужную часть пленки.

4. Затем очищенное от лишних частей пленки изображение переносится на монтажку (прозрачная клейкая пленка), а с монтажной пленки на любую поверхность.

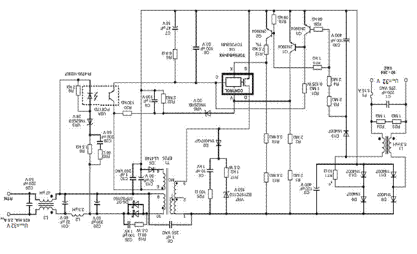
4.2 Описание схемы блока питания плоттера

Рисунок 4.2 - Принципиальная схема блока питания

Изолированный обратноходовый преобразователь построен на базе микросхемы TOP258MN. Схема питается от универсального входного напряжения и выдает на выходе 32 V, 20 W RMS или 80 W peak. Корпус M (10pin DIP) - позволяет устанавливать одновременно ограничение по току, контроль входного напряжения и функции защиты от превышения входного напряжения.

Идеальным применением такого ИП являются принтеры, где присутствуют моменты кратковременной пиковой мощности.

TOP256MN регулирует выходное напряжение путем изменение рабочего цикла встроенного MOSFET транзистора пропорционально току вывода CONTROL.

Функция EcoSmart обеспечивает микросхеме TOPSwitch-HX постоянный КПД во всем диапазоне нагрузок. Чтобы обеспечить постоянную выходную мощность вне зависимости от входного напряжения R11, R14 и R12 понижают уровень ограничения по току при возрастании входного напряжения.

Источник питания также имеет встроенную защиту от перегрузки. Во время перегрузки напряжение на С13 растет. Как только оно достигает 20V (VR5) срабатывает функция выключения на выводе VOLTAGE MONITOR (V). Значения С9, R20 и R22 определяют время срабатывания защиты. Как только сработала защита, напряжение на выводе V должно упасть до определенного порога прежде чем работа источника возобновится.

5. Система электропитания

Эксплуатационные характеристики: Окружающая среда: температура: от 5º до 35º C, влажность: от 15% до 85%, уровень шума: 28 дБ в режиме ожидания, 56 дБ в рабочем режиме.

Электропитание: 220-240В 50/60Гц, наличие режима сохранения энергии.

Энергопотребление: печать - 675 Вт, режим ожидания- 80 Вт, режим сохранения энергии - 18 Вт.

Изолированный обратноходовый преобразователь построен на базе микросхемы TOP258MN. Схема питается от универсального входного напряжения и выдает на выходе 32 V, 20 W RMS или 80 W peak. Корпус M (10pin DIP) - позволяет устанавливать одновременно ограничение по току, контроль входного напряжения и функции защиты от превышения входного напряжения.

TOP256MN регулирует выходное напряжение путем изменение рабочего цикла встроенного MOSFET транзистора пропорционально току вывода CONTROL.

Функция EcoSmart обеспечивает микросхеме TOPSwitch-HX постоянный КПД во всем диапазоне нагрузок. Чтобы обеспечить постоянную выходную мощность вне зависимости от входного напряжения R11, R14 и R12 понижают уровень ограничения по току при возрастании входного напряжения.

Источник питания также имеет встроенную защиту от перегрузки. Во время перегрузки напряжение на С13 растет. Как только оно достигает 20V (VR5) срабатывает функция выключения на выводе VOLTAGE MONITOR (V). Значения С9, R20 и R22 определяют время срабатывания защиты. Как только сработала защита, напряжение на выводе V должно упасть до определенного порога прежде чем работа источника возобновится.

6. Возможные неисправности и методы их устранения

Таблица 6.1 - Возможные неисправности и методы их устранения

Неполадки

Способы устранения

(1)

(2)

Во время резки плоттер стучит печатающей

головкой по внутренним стенкам.

Неверно заданы размеры холста и размеры рабочей области (т. е. размеры рабочей области вылезают за размеры холста), либо объект резки находится за пределами рабочей области.

При отправке задания на печать плоттер никак не реагирует.

Забыли выделить объект резки или нет связи с плоттером. Выделите объект резки. Проверьте подключение плоттера к компьютеру.

При отмене задания в процессе резки из буфера печати и повторной отправке задания на печать плоттер пытается дорезать предыдущее задание.

Объем памяти плоттера ограничен 1 Mb. Перед тем, как повторно отправлять задание на печать выключите и снова включите плоттер, а когда процесс печати возобновится, нажмите кнопку "RESET" на панели управления, чтобы удалить задание из памяти плоттера. Теперь можно повторно отправлять задание на печать.

Плоттер деформирует или рвет пленку в процессе резки.

1.Давление ножа слишком большое, или режущий конец ножа слишком длинный, или поверхность стола слишком грязная, или пленка слишком мягкая. Все это может вызвать задержку движения каретки и деформацию.

2.Установлено несоответствующее программное обеспечение.

3.Каретка на оси электрического узла слишком слабо закреплена. Это может привести к тому, что каретка или ведущий вал точно не совмещаются с электрическим механизмом, что также может вызвать потерю слов.

Плоттер не дорезает замкнутые контуры.

Не установлено или неверно подобрано значение офсета ножа.

Плоттер не прорабатывает тонкие контуры и маленькие буквы.

Максимально убрать нож в держатель, но чтобы выступа режущей кромки хватило для резки пленки, уменьшить скорость резки, при этом пропорционально увеличив усилие.

Плоттер не прорезает/перерезает пленку

Отрегулировать выступ ножа из держателя, отрегулировать давление ножа.

Неопределенна начальная точка резки. В режиме "OFFLINE" (на панели управления плоттера) подмотайте холст и переместите печатающую головку в нужную точку начала резки. Выйдите из режима "OFFLINE", нажав кнопку "ORIGIN" и тем самым зафиксировав точку начала резки.

Прижимные ролики проскальзывают по материалу и не тянут его.

Отрегулируйте усилие прижима роликов с помощью регулировочных болтов на прижимной головке.

Плоттер вычерчивает беспорядочно.

1. Установлено несоответствующее программное обеспечение. Для типа режущего плоттера следует выбирать определенный тип программ, которые поддерживают режущий плоттер на языке DM/PL.

2.Файлы резания и рисования прерываются, когда они полностью не закрыты.

3.Помехи создаются расположенными вблизи электросваркой, радиостанцией или другой электрическими приборами.

4. Установлен несоответствующий источник бесперебойного питания.

Получаются пропуски.

1.Плёнка неправильно установлена в начале работы. На бумаге длиной 5 м может появиться провисание 5 мм, тогда как провисание бумаги должно быть 0,6 мм.

2.Рабочий стол слишком грязный, при этом две стороны бумаги оказывают различное сопротивление. Это может привести к провисанию.

3.Если прижимной ролик деформирован, или прижимные ролики различного типа. Это может привести к провисанию с левой или с правой стороны.

Что вызывает явление потери шага?

1.Опорный ролик освобождается, или рабочий стол слишком грязный, или давление прижимных роликов слишком большое, или сопротивление электрических цепей слишком большое.

2.Напряжение питания слишком низкое.

3.Скорость резки слишком высокая, давление ножа слишком большое, режущий конец ножа слишком длинный, бумага задерживается слишком долго.

Как проверить рисунки во время рисования?

Нажать кнопку "OFFLINE", чтобы остановить рисование, а затем передвигайте каретку вправо и влево, используя кнопки "— ","— " или двигайте виниловую пленку вперед и назад, используя кнопки "|", "|". Выполните визуальную проверку изображения. После проверки нажмите кнопку "OFFLINE", бумага и каретка возвратятся в первоначальные положения.

Почему знаки становятся все более неглубокими или рисунки все более мелкими?

1.Держатель для ножа/пера плохо закреплены, что вызывает постепенное смещение держателя для ножа вверх, а разрезы становятся все более и более мелкими.

2.Нож не установлен в соответствующее положение, поэтому он режет все на меньшую глубину.

Плоттер сбрасывается при работе, и перемещает каретку в исходное положение, либо бьёт током от плоттера.

Заземлите плоттер!!!!



7. Расчет надежности

Одной из основных задач при изготовлении нового изделия считается повышение его качества. Качество изделия определяется двумя группами свойств: техническими характеристиками и надежностью.

Технические характеристики определяют: функциональные, энергетические, весовые, скоростные и прочие возможности изделия, а надежность гарантирует сохранение этих характеристик в течение определенного времени в заданных условиях работы (так называемый гарантийный срок службы). Иначе говоря, это - способность сохранять свои функциональные возможности в течение гарантийного срока.

Эти гарантии выполняются, если надежность изделий закладывается при проектировании, обеспечивается при производстве и поддерживается при эксплуатации.

Проектирование изделий – первый и важнейший этап обеспечения надежности и ошибки на этом этапе дорого и трудно устранять в производстве и эксплуатации.

Термины и определения. По ГОСТ 27.022-83 надежностью изделия называется свойство изделия выполнять заданные функции, сохраняя во времени значения эксплуатационных показателей в заданных пределах, соответствовать заданным режимам и условиям использования, технического обслуживания, хранения и транспортирования.

Отказ изделия - это случайное событие, при наступлении которого изделие полностью или частично перестает выполнять заданные функции. Пробой транзистора, обрыв в электрической цепи, поломка детали, выход за допустимые пределы коэффициента усиления усилителя – все это примеры отказов изделий. Отказы бывают внезапными и постепенными. Внезапный отказ возникает при эксплуатации изделия, когда создаются условия для проявления скрытых дефектов. Обрывы и короткие замыкания в электрических цепях - относятся к внезапным отказам. Постепенный отказ связан со старением и износом изделия. Например, старение транзистора, износ детали от трения.

Снижение числа внезапных отказов достигается с помощью "тренировки", т.е. приработки изделий на предприятии-изготовителе и защиты от перегрузок, вибраций, помех. Снижению постепенных отказов содействует применение высоконадежных материалов и своевременная замена износившихся деталей, блоков и узлов системы.

Сбой – это кратковременный самоустраняющийся отказ из-за кратковременных помех, дефектов программ, залипания контактов реле и т.п. отказов.

В теории надежности изучаются принципы отказов, выявляются закономерности, которым подчиняются отказы, разрабатываются способы испытаний и средства повышения надежности.

Различают аппаратурную, функциональную, временную, информационную, программную и другие виды надежности.

Аппаратурные факторы надежности определяются:

- конструктивно-схемными решениями - это (разработка структурной и функциональной схем, выбор способов резервирования и контроля; выбор комплектующих изделий и режимов их работы, назначение допусков на параметры элементов, защита от внутренних и внешних неблагоприятных условий путем термостатирования, (т.е. подогрева), кондиционирования, герметизации, защиты от электромагнитных и других помех);

- производственными факторами (соблюдение точности размеров и форм, обеспечение заданных электрических и других характеристик изделия, обеспечение прочности соединений, особенно в таких сложных изделиях, как ЭВМ, тщательное выявление скрытых производственных дефектов, например, у интегральных схем).

К другим неаппаратурным факторам относятся программное обеспечение, квалификация обслуживающего персонала, условия работы аппаратуры. Например, при изменении tоС от –70 до +60 оС параметры электронной аппаратуры могут изменяться на 25%, происходить заклинивание металлических узлов, температура внутри приборов из-за тепловыделений может возрастать до + 150 оС, а при t=-50 оС резко ускоряется разрушение спаев из оловянного припоя. Изменение влажности может привести к снижению сопротивления изоляции или к появлению вредного статического заряда.

Эксплуатационные показатели – это характеристики, определяющие качество выполнения изделием заданных функций. Общими из них для всех изделий длительного действия являются показатели надежности (долговечности), динамичности качества, эргономические показатели и экономичность эксплуатации.

Надежность включает свойства безотказности, долговечности, ремонтопригодности и сохраняемости. Показателями надежности являются вероятность безотказной работы, средняя наработка на отказ, интенсивность отказов и др.

Свойства, составляющие надежность. Надежность изделия характеризуется свойствами безотказности, долговечности, ремонтопригодности и сохраняемости.

Безотказность – свойство изделия непрерывно сохранять работоспособность в определенных режимах и условиях эксплуатации.

Долговечность – свойство изделия длительно сохранять работоспособность в определенных режимах и условиях эксплуатации.

Ремонтопригодность – свойство изделия, выражающееся в приспособленности к восстановлению заданного технического ресурса путем предупреждения, обнаружения и устранения неисправностей и отказов.

Сохраняемость – свойство изделий сохранять исправность в определенных условиях хранения и транспортировки. Она определяется и свойствами материалов, из которых изготовлены изделия.

Вероятность безотказной работы P(t) – вероятность того, что в заданный момент времени t или в пределах заданной наработки, отказа в работе изделия не произойдет (отказ – событие, заключающееся в том, что изделие становится неспособным выполнять заданные функции с установленными показателями):

P(t) = N(t) / N0 , (7.1)

где N0 – число изделий, работающих в начале испытаний, N(t) – число изделий, работоспособных в конце промежутка времени t.

Интенсивность отказов l(t) является функцией времени.

Типичный характер изменения интенсивности отказов l(t) изделий от начала эксплуатации до списания представлен следующим графиком:

Рисунок 7.1 – Зависимость интенсивности отказов от времени

На рисунке 7.1 прослеживаются три основных периода работы изделия:

I период – период приработки. Повышенная интенсивность отказов в этом периоде связана с дефектами конструкций, изготовления, сборки конечного изделия. С окончанием этого периода, как правило, заканчивается гарантийное обслуживания изделия. Многие компании и фирмы-производители не выпускают свою продукцию на рынок, пока изделие не пройдет период приработки;

II период – период нормальной работы. Интенсивность отказов в этом периоде остается практически постоянной и незначительной;

III период – период старения. В этот период интенсивность отказов резко возрастает, происходит изнашивание, старение и необратимые физические явления, при которых эксплуатация изделия не возможна или экономически не оправдана. Для большинства изделий вычислительной техники период их морального устаревания опережает физический.

Расчет надежности производят на этапе разработки объекта для определения его соответствия требованиям, сформулированным в ТЗ. Расчет производится в следующем порядке. Исходными данными является интенсивности отказов элементов различных групп (справочные значения). Интенсивность отказов показывает, какая часть элементов поотношению к общему количеству исправно работающих элементов в среднем выходит из строя в единицу времени (обычно за час).

Сущность расчета надежности состоит в том, чтобы определить основные критерии характеризующие надежность: время наработки на отказ Т0 и вероятность безотказной работы Р(t).

Элементы системы необходимо разбить на группы с одинаковыми интенсивностями отказов l и подсчитать внутри групп число элементов Мi .

Справочные значения интенсивностей отказов l некоторых элементов приведены в следующей таблице.

Таблица 7.1 - Таблица интенсивности отказов

Наименование элементов

Интенсивность отказов l (отказов/час)

Сопротивление

0,015*10-5

Конденсатор

0,164*10-5

Диод

0,5*10-5

Транзистор

Интегральная микросхема

0,00001*10-5

Трансформатор

0,064*10-5

Печатная плата

0,000036*10-5


Вычислим произведение Мi на l , характеризующее долю отказов, вносимых элементами каждой группы в общую интенсивность отказов системы:

lii*l (7.2)

Общая интенсивность отказов системы состоит из интенсивностей отказов входящих в нее групп элементов:


где N – число групп с однотипными элементами.

Вычислим наработку на отказ. Наработка на отказ Т0 – это показатель безотказности, равный отношению наработки восстанавливаемого изделия к математическому ожиданию числа его отказов в течение этой наработки.

Следовательно, это величина обратно пропорциональна интенсивности отказов, то есть:

Т0=1/ lобщая (7.4)

Вероятность безотказной работы Р(t) – это математическое ожидание того, что в заданном интервале времени не произойдет отказа. Вероятность безотказной работы Р(t) связана с интенсивностью отказов l следующей формулой:

Р(t)= е-lt = е-t/To , (7.5)

где е – это основание натурального логарифма;

е = 2.718281828459045… .

Кроме того, расчет надежности можно заменить графическим методом на координатной плоскости. На горизонтальной оси наносятся деления в соответствии с полученной наработкой на отказ Т0. На вертикальной оси отмечается точка Р(t)=1 и через нее проводится горизонтальная линия, а сама ось градуируется. Через точку P(1) проводится горизонтальная линия. Линия надежности определяется экспериментальным законом. На оси t откладывается T0 и эта величина сносится на горизонтальную линию, проведенную через точку P(1). Полученную точку соединяем прямой линией с точкой P(t)=1. Эта и есть линия надежности. Для определения вероятности безотказной работы устройства в момент времени ti откладываем величину ti на оси t, сносим эту величину на полученную линию надежности, а затем на ось P и таким образом обнаруживаем P(ti) для заданного момента времени ti.

Например:

Рисунок 2.2 – Линия надежности

Таблица 7.2 - Общая интенсивность отказов групп элементов

Наименование элементов

Интенсивность отказов

l (отказов/час)

Кол-во

элементов

Общая интенсивность

отказов групп эл-ов

Резисторы

0,0000114

35

0,000399

Конденсаторы

0,000003805

19

0,000072295

Диоды

0,0000228

14

0,00003192

Транзисторы

0,00000114

2

0,00000228

lобщая = 0,00081443


Вычислим наработку на отказ:

Т=1/ lобщая = 1/0,00081433 = 1230 ч.

Заключение

Конечно, плоттеры нового поколения, такие как Mimaki JV5, стоят дороже старых моделей (например, Mimaki JV3). Но расчет экономической эффективности здесь необходимо вести с учетом таких факторов, как постоянно увеличивающаяся зарплата операторов, а также все возрастающие требования заказчиков к качеству изображений. На плоттерах с автоматическими сервисными функциями оператор может быть задействован для других технологических операций (нет необходимости постоянного присутствия и контроля процесса печати). С другой стороны, требования к опытности оператора снижаются, соответственно, можно использовать неквалифицированных работников и сохранять фонд заработной платы на более низком уровне. Таким образом, в итоге получается, что плоттеры нового поколения, существенно повышая качество печати, оказываются более экономически выгодными.

Рынок широкоформатных плоттеров растет на фоне острого соперничества используемых технологий. Прочные позиции удерживают карандашноперьевые плоттеры, выигрывающие на дешевых расходных материалах.

Список используемой литературы

1. Медведев А.А., Методические рекомендации по выполнению дипломного проекта по специальности 3703002. Алматы.2009.

2. Электронная библиотека Интернет:

- www.rkmarket.ru/index.php?page=1001967

- http://osp.admin.tomsk ru

- http://archive.expert.ru/

3. Еремин Л.В., Королев А.Ю., Косарев В.П. и др. Экономическая информатика и вычислительная техника. - М.: Изд-во "Финансы и статистика", 1993г.

4. Персональный компьютер: диалог и программные средства. Учебное пособие /Под ред. В.М. Матюшка - М.:Изд-во УДН, 1991г.

Похожие работы на - Организация и нормирование труда на предприятии

 

Не нашли материал для своей работы?
Поможем написать уникальную работу
Без плагиата!
Без нейросетей!