Теория администрации Анри Файоля; школа поведенческих наук

  • Вид работы:
    Тип работы
  • Предмет:
    Финансы, деньги, кредит
  • Язык:
    Русский
    ,
    Формат файла:
    MS Word
    23,71 kb
  • Опубликовано:
    2008-12-09
Вы можете узнать стоимость помощи в написании студенческой работы.
Помощь в написании работы, которую точно примут!

Теория администрации Анри Файоля; школа поведенческих наук

Федеральное Агентство образования Российской Федерации

Пензенский государственный университет

Кафедра "Информационная безопасность систем и технологий"







РЕФЕРАТ

по теме:

«Контроллер прямого доступа к памяти»

Выполнил: Качайкин Е.И.

Руководитель работы:

Иванов А.П.









Пенза 2006

Содержание

Организация прямого доступа к памяти

Контроллер прямого доступа к памяти КР580ИК57 (КР580ВТ57)

Последовательность программирования контроллера

Пример программирования

Организация прямого доступа к памяти

Одним из способов обмена данными с ВУ является обмен в режиме прямого доступа к памяти (ПДП). В этом режиме обмен данными между ВУ и основной памятью микроЭВМ происходит без участия процессора. Обменом в режиме ПДП управляет не программа, выполняемая процессором, а электронные схемы, внешние по отношению к процессору. Обычно схемы, управляющие обменом в режиме ПДП, размещаются в специальном контроллере, который называется контроллером прямого доступа к памяти.

Обмен данными в режиме ПДП позволяет использовать в микроЭВМ быстродействующие внешние запоминающие устройства, такие, например, как накопители на жестких магнитных дисках, поскольку ПДП может обеспечить время обмена одним байтом данных между памятью и ВЗУ, равное циклу обращения к памяти.

Для реализации режима прямого доступа к памяти необходимо обеспечить непосредственную связь контроллера ПДП и памяти микроЭВМ. Для этой цели можно было бы использовать специально выделенные шины адреса и данных, связывающие контроллер ПДП с основной памятью. Но такое решение нельзя признать оптимальным, так как это приведет к значительному усложнению микроЭВМ в целом, особенно при подключении нескольких ВЗУ. В целях сокращения количества линий в шинах микроЭВМ контроллер ПДП подключается к памяти посредством шин адреса и данных системного интерфейса. При этом возникает проблема совместного использования шин системного интерфейса процессором и контроллером ПДП. Можно выделить два основных способа ее решения: реализация обмена в режиме ПДП с "захватом цикла" и в режиме ПДП с блокировкой процессора.

Существуют две разновидности прямого доступа к памяти с "захватом цикла". Наиболее простой способ организации ПДП состоит в том, что для обмена используются те машинные циклы процессора, в которых он не обменивается данными с памятью. В такие циклы контроллер ПДП может обмениваться данными с памятью, не мешая работе процессора. Однако возникает необходимость выделения таких циклов, чтобы не произошло временного перекрытия обмена ПДП с операциями обмена, инициируемыми процессором. В некоторых процессорах формируется специальный управляющий сигнал, указывающий циклы, в которых процессор не обращается к системному интерфейсу. При использовании других процессоров для выделения таких циклов необходимо применение в контроллерах ПДП специальных селектирующих схем, что усложняет их конструкцию. Применение рассмотренного способа организации ПДП не снижает производительности микроЭВМ, но при этом обмен в режиме ПДП возможен только в случайные моменты времени одиночными байтами или словами.

Более распространенным является ПДП с "захватом цикла" и принудительным отключением процессора от шин системного интерфейса. Для реализации такого режима ПДП системный интерфейс микроЭВМ дополняется двумя линиями для передачи управляющих сигналов "Требование прямого доступа к памяти" (ТПДП) и "Предоставление прямого доступа к памяти" (ППДП).

Управляющий сигнал ТПДП формируется контроллером прямого доступа к памяти. Процессор, получив этот сигнал, приостанавливает выполнение очередной команды, не дожидаясь ее завершения, выдает на системный интерфейс управляющий сигнал ППДП и отключается от шин системного интерфейса. С этого момента все шины системного интерфейса управляются контроллером ПДП. Контроллер ПДП, используя шины системного интерфейса, осуществляет обмен одним байтом или словом данных с памятью микроЭВМ и затем, сняв сигнал ТПДП, возвращает управление системным интерфейсом процессору. Как только контроллер ПДП будет готов к обмену следующим байтом, он вновь "захватывает" цикл процессора и т.д. В промежутках между сигналами ТПДП процессор продолжает выполнять команды программы. Тем самым выполнение программы замедляется, но в меньшей степени, чем при обмене в режиме прерываний.

Применение в микроЭВМ обмена данными с ВУ в режиме ПДП всегда требует предварительной подготовки, а именно: для каждого ВУ необходимо выделить область памяти, используемую при обмене, и указать ее размер, т.е. количество записываемых в память или читаемых из памяти байт (слов) информации. Следовательно, контроллер ПДП должен обязательно иметь в своем составе регистр адреса и счетчик байт (слов). Перед началом обмена с ВУ в режиме ПДП процессор должен выполнить программу загрузки. Эта программа обеспечивает запись в указанные регистры контроллера ПДП начального адреса выделенной ВУ памяти и ее размера в байтах или словах в зависимости от того, какими порциями информации ведется обмен. Сказанное не относится к начальной загрузке программ в память в режиме ПДП. В этом случае содержимое регистра адреса и счетчика байт слов устанавливается переключателями или перемычками непосредственно на плате контроллера.

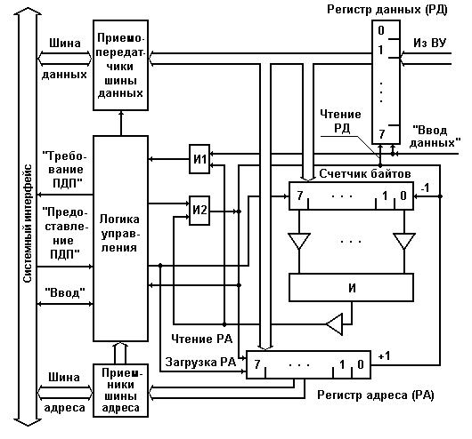
Блок-схема простого контроллера ПДП, обеспечивающего ввод данных в память микроЭВМ по инициативе ВУ в режиме ПДП "Захват цикла", приведена на рис. 1.

Рис. 1. Контроллер ПДП для ввода данных из ВУ в режиме "Захват цикла" и отключением процессора от шин системного интерфейса

Перед началом очередного сеанса ввода данных из ВУ процессор загружает в регистры его контроллера следующую информацию: в счетчик байт - количество принимаемых байт данных, а в регистр адреса - начальный адрес области памяти для вводимых данных. Тем самым контроллер подготавливается к выполнению операции ввода данных из ВУ в память микроЭВМ в режиме ПДП.

Байты данных из ВУ поступают в регистр данных контроллера в постоянном темпе. При этом каждый байт сопровождается управляющим сигналом из ВУ "Ввод данных", который обеспечивает запись байта данных в регистр данных контроллера. По этому же сигналу и при ненулевом состоянии счетчика байт контроллер формирует сигнал ТПДП. По ответному сигналу процессора ППДП контроллер выставляет на шины адреса и данных системного интерфейса содержимое своих регистров адреса и данных соответственно. Формируя управляющий сигнал "Вывод", контроллер ПДП обеспечивает запись байта данных из своего регистра данных в память микроЭВМ. Сигнал ППДП используется в контроллере и для модификации счетчика байт и регистра адреса. По каждому сигналу ППДП из содержимого счетчика байт вычитается единица, и как только содержимое счетчика станет равно нулю, контроллер прекратит формирование сигналов "Требование прямого доступа к памяти".

На примере простого контроллера ПДП мы рассмотрели только процесс подготовки контроллера и непосредственно передачу данных в режиме ПДП. На практике любой сеанс обмена данными с ВУ в режиме ПДП всегда инициируется программой, выполняемой процессором, и включает два следующих этапа.

1. На этапе подготовки ВУ к очередному сеансу обмена процессор в режиме программно-управляемого обмена опрашивает состояние ВУ (проверяет его готовность к обмену) и посылает в ВУ команды, обеспечивающие подготовку ВУ к обмену. Такая подготовка может сводиться, например, к перемещению головок на требуемую дорожку в накопителе на жестком диске. Затем выполняется загрузка регистров контроллера ПДП. На этом подготовка к обмену в режиме ПДП завершается и процессор переключается на выполнение другой программы.

2. Обмен данными в режиме ПДП начинается после завершения подготовительных операций в ВУ по инициативе либо ВУ, как это было рассмотрено выше, либо процессора. В этом случае контроллер ПДП необходимо дополнить регистром состояния и управления, содержимое которого будет определять режим работы контроллера ПДП. Один из разрядов этого регистра будет инициировать обмен данными с ВУ. Загрузка информации в регистр состояния и управления контроллера ПДП производится программным путем.

Наиболее распространенным является обмен в режиме прямого доступ к памяти с блокировкой процессора. Он отличается от ПДП с "захватом цикла" тем, что управление системным интерфейсом передается контроллеру ПДП не на время обмена одним байтом, а на время обмена блоком данных. Такой режим ПДП используется в тех случаях, когда время обмена одним байтом с ВУ сопоставимо с циклом системной шины.

В микроЭВМ можно использовать несколько ВУ, работающих в режиме ПДП. Предоставление таким ВУ шин системного интерфейса для обмена данными производится на приоритетной основе. Приоритеты ВУ реализуются так же, как и при обмене, данными в режиме прерывания, но вместо управляющих сигналов "Требование прерывания" и "Предоставление прерывания" используются сигналы "Требование прямого доступа" и "Предоставление прямого доступа", соответственно.

Контроллер прямого доступа к памяти КР580ИК57 (КР580ВТ57)

Обменом данными в компьютере при классическом его построении заведует процессор. Однако такую задачу, как обмен данными с периферийными устройствами (т. е. при осуществлении связи с внешним миром), стараются по возможности выполнить при помощи специализированных устройств обмена информацией. Это позволяет, с одной стороны, освободить процессор (а заодно и программиста) от выполнения данной задачи, с другой - произвести требуемый обмен данными с большей скоростью, чем это мог бы сделать процессор. Ведь периферийные устройства способны работать со скоростью, сравнимой с быстродействием процессора. К таким устройствам относятся, к примеру, контроллер дисплея или накопители на гибком или жестком магнитных дисках. Все они требуют наличия в системе так называемого контроллера прямого доступа к памяти, позволяющего заменить процессор и организовать более быстрый и прямой обмен данными между памятью и заданным периферийным устройством.

В серии К580 выпускался контроллер алфавитно-цифрового дисплея КР580ИК57. Микросхема представляет собой БИС четырехканального программируемого контроллера прямого доступа к памяти (ПДП). Каждый из четырех каналов адресует область внешней памяти путем инкрементирования выбранного адреса. ПДП имеет приоритетную логику, реализующую запросы от четырех периферийных устройств и производит счет циклов прямого доступа к памяти каждого канала.

Использование БИС ПДП позволяет существенно сократить аппаратные затраты при реализации прямого доступа к памяти.

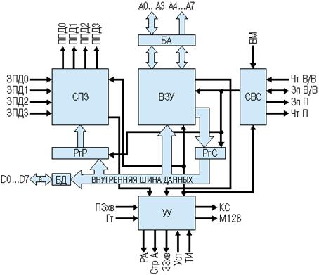
На рис. 2 приведена структурная схема КР580ИК57, в табл. 1 - назначение выводов.

Рис. 2. Структура микросхемы КР580ИК57

Таблица 1. Назначение выводов

Номер

 вывода

Обозначение

Тип

Описание

1

Чт В/В(I/O R

Вход/выход

Вход/выход        Чтение ввода-вывода. Сигнал Чт В/В разрешает (во входном режиме) чтение 8-разрядного регистра состояния или записанных в ЗУ ПДП начального адреса и числа циклов ПД любого из каналов, в выходном режиме сигнал Чт В/В разрешает выдачу информации из внешнего устройства ввода-вывода           

2

Зп В/В

(I/O W)

Вход/выход

Запись ввода-вывода. Сигнал Зп В/В разрешает (во входном режиме) загрузку регистров установки режимов, начального адреса значения количества циклов для любого канала ПДП. В выходном режиме сигнал Зп В/В разрешает запись информации во внешнее устройство ввода-вывода

3

Чт П

(MEMR)

Выход

Чтение памяти. Выходной сигнал ЧтП предназначен для внешнего ЗУ

4

Зп П

(MEMW)

Выход

Запись в память. Выходной сигнал ЗпП предназначен для внешнего ЗУ

5

М128

(MARK)

Выход

Модуль 128. Выходной сигнал М128 появляется в каждом 128-м цикле от конца массива, а также во время действия сигнала КС

Гт

(Ready)

Вход

Готовность. Входной сигнал Гт предназначен для обеспечения совместной работы ПДП и медленных внешних устройств. Сигнал может поступать асинхронно. Он отражает готовность внешнего устройства к ведению обмена

7

ПЗхв

(HLDA)

Вход

Подтверждение захвата. Входной сигнал ПЗхв является ответом МП на сигнал ЗЗхв. При появлении ПЗхв системные шины (линии) свободны       

8

СтрА

(ADSTB)

Выход

Строб адреса. Выходной сигнал СтрА указывает, что на шине данных выдан старший байт адреса внешнего ЗУ

9

РА

(AEN)

Выход

Разрешение адреса. Выходной сигнал РА используется для блокировки адресных шин в невыбранных устройствах

10

ЗЗхв

(HRQ)

Выход

Запрос захвата. Выходной сигнал ЗЗхв запрашивает у МП разрешение на управление системными шинами (линиями)

11

ВМ

(CS)

Вход

Выбор микросхемы. Входной сигнал ВМ позволяет активизировать данную БИС

12

ТИ

(CLK)

Вход

Тактовый импульс. Входной сигнал ТИ обеспечивает функционирование микросхемы. Обычно этим сигналом является сигнал Ф2 микропроцессора КР580ИК80А

13

Уст

(RESET)

Вход

Установка. Входной сигнал Уст предназначен для установки схемы в исходное состояние

14

ППД2

(DACK2)

Выход

Подтверждение прямого доступа. Выходные сигналы подтверждения прямого доступа ППД2, ППД3 являются ответными по отношению к ЗПД2, ЗПД3. Они вырабатываются микросхемой в соответствии с приоритетами внешних устройств

15

ППД3

(DACK3)

Выход


16

ЗПД3

(DRQ3)

Вход

Запрос прямого доступа. Входные сигналы ЗПД0...ЗПД3 поступают асинхронно из внешних устройств и воспринимаются микросхемой как запросы на обмен с ЗУ

17

ЗПД2 (DRQ2)

Вход


18

ЗПД1 (DRQ1)

Вход


19

ЗПД0 (DRQ0)

Вход


20

Общий (GND)



21

D7

Вход/выход

Шина данных

22

D6

D5



24

ППД1

(DACK1)

Выход

Подтверждение прямого доступа. Выходные сигналы подтверждения прямого доступа ППД0, ППД1 являются ответными по отношению к ЗПД0, ЗПД1. Они вырабатываются микросхемой в соответствии с приоритетами внешних устройств

25

ППД0 (DACK0)

Выход


26

D4

Вход/выход

Шина данных

27

D3



28

D2



29

D1



30

D0



31

Пит (+U)


БИС ПДП имеет один номинал напряжения питания +5 В

32

A0

Вход/выход

Шина адреса

33

A1



34

A2



35

A3



36

КС

(TC)

Выход

Конец счета. Выходной сигнал КС вырабатывается при установке в нуль 14-разрядного регистра количества циклов и указывает периферийным устройствам, что данный цикл ПД последний

37

A4

Выход

Шина адреса

38

A5



39

A6



40

A7




Схема приема запросов СПЗ предназначена для приема и привязки несинхронных сигналов запросов на организацию прямого доступа к памяти от четырех устройств, а также выдачи ответных сигналов подтверждения. Каждый из четырех каналов связан с БИС ПДП отдельными линиями запросов и подтверждения прямого доступа. Выдача ответного сигнала подтверждения для соответствующего канала происходит в зависимости от его приоритета.

Внутреннее запоминающее устройство микросхемы ВЗУ предназначено для хранения начального адреса и числа циклов ПД для каждого канала в 16-разрядных регистрах адреса РгА и циклов РгЦ соответственно. РгА загружается адресом первой ячейки памяти, к которой должно быть обращение. Младшие 14 разрядов РгЦ указывают число циклов ПД (минус один) до конца счета (до появления сигнала КС}. Разряды 14-й и 15-й РгЦ указывают на вид обмена данными при ПД (табл. 2).

В блоке ВЗУ происходит формирование массива адресов инкрементированием текущего адреса. Младший байт адреса А7...А0 помещается в буфер адреса БА, старший байт (А15...А8} - на буфер данных БД. Старший байт адреса должен быть защелкнут во внешнем регистре по сигналу СтрА.

Буфер данных БД представляет собой 8-разрядное устройство, обеспечивающее двунаправленный обмен информацией между БИС и системной шиной данных. Информация, поступающая на БД с системной шины данных, передается в регистр установки режимов либо в ЗУ. С внутренней шины данных на ШД, поступает информация о регистрах адреса, количества циклов, состояния БИС. В течение циклов ПД выдаются старшие восемь разрядов адреса памяти.

Буфер адреса БА предназначен для приема и выдачи адреса памяти либо одного из внутренних регистров схемы. БА разделен на две части. Адресные линии А0...А3 в состоянии программирования указывают номер регистра, инициализированного для обмена. При обслуживании циклов ПД эти линии являются входными и по ним передаются четыре младших разряда адреса памяти.

Адресные линии А4...А7 - всегда выходные. Информация на них соответствует разрядам генерируемого адреса памяти.

Последовательностью операций в течение циклов ПД управляет устройство управления УУ.

Схема выработки сигналов Запись-Чтение СВС осуществляет прием, формирование и выдачу сигналов, обеспечивающих обмен информации между процессором и микросхемой - с одной стороны, и памятью и периферийными устройствами - с другой.

Регистр установки режимов РгР хранит информацию о режимах работы БИС, к которым относятся "Автозагрузка", "Конец счета-стоп", "Удлиненная запись", "Обычная запись", "Циклический сдвиг приоритета" и "Фиксированный приоритет".

РгР обычно загружается после установки РгА и РгЦ и сбрасывается подачей сигнала Уст.

Разряды 0...3 РгР разрешают работу соответствующего канала. Разряды 4...7 обеспечивают соответствующий режим работы БИС. Так, при записи "1" в разряд 4 РгР приоритет каждого канала изменяется.

Обслуженный канал будет иметь самый низкий приоритет. Порядок обслуживания каналов установливается в соответствии с их номерами 0>>1>2>3>0. Если разряд 4 РгР установлен в "0", то каждый канал будет иметь фиксированный приоритет. Так, канал 0 имеет наивысший приоритет, а канал 3 - самый низкий. При записи "1" в разряд 5 РгР устанавливается режим "Удлиненная запись". В этом режиме продолжительность сигналов ЗпП и Зп В/В увеличивается при отсутствии сигнала готовности внешнего устройства. При этом БИС входит в состояние ожидания.

При записи "1" в разряд 6 РгР устанавливается режим "Конец счета - стоп". В этом случае после появления сигнала КС обслуженный канал окажется запрещенным. Если необходимо продолжить обслуживание данного канала, перепрограммируют его разряд разрешения. При "0" в разряде РгР появление сигнала КС не запрещает повторное обслуживание канала.

При "1" в разряде 7 РгР устанавливается режим "Автозагрузка", позволяющий каналу 2 повторно пропустить массив данных или связать ряд массивов без программного вмешательства.

Регистры канала 3 хранят информацию для переустановки регистров канала 2. После передачи первого массива и появления сигнала К.С содержимое регистров канала 3 передается в соответствующие регистры канала 2. Каждый раз, когда в регистрах канала 2 происходит "подмена" данных информацией регистров канала 3, устанавливается разряд "Флаг обновления данных" в регистре состояния каналов.

Регистр состояния каналов РгС указывает номер канала, который достиг конца счета. Кроме того, в РгС входит разряд "Флаг обновления данных", описанный выше.

В процессе функционирования в составе микропроцессорной системы микросхема может находиться в одном из следующих состояний: исходном, программирования, ожидания, обслуживания.

В исходное состояние микросхему переводит внешний сигнал Уст. В этом состоянии маскируются все запросы каналов ПД, а буферы А0...А3 переводятся в состояние приема информации. В состоянии программирования МП имеет доступ к внутренним регистрам выбранного канала в соответствии с табл. 2 и 3.

В состоянии ожидания микросхема находится либо от момента окончания программирования до выдачи сигнала ППД, либо в промежутках между циклами ПД.

После получения от МП сигнала ПЗхв при наличии сигнала запроса микросхема вырабатывает сигнал ППД и переходит в состояние обслуживания, в котором системные шины находятся под управлением БИС ПДП.

Таблица 2. Адресация регистров

0             0             0             0             Зп                           Канал 0, начальный адрес           

0             0             0             1             Зп                           Канал 0, количество циклов        

0             0             1             0             Зп                           Канал 1, начальный адрес           

0             0             1             1             Зп                           Канал 1, количество циклов        

0             1             0             0             Чт                           Канал 2, начальный адрес           

0             1             0             1             Зп                           Канал 2, количество циклов        

0             1             1             0             Чт                           Канал 3, начальный адрес           

0             1             1             1             Зп                           Канал 3, количество циклов        

1             0             0             0             Чт                           Чтение РгС         

1             0             0             0             Зп                           Запись в РгР       

Последовательность программирования контроллера

Для начала следует запрограммировать РгА и РгЦ выбранного канала (или выбранных каналов).

Таблица 3. Последовательность записи регистров адреса и циклов

A3

A2

A1

A0

Операция

Регистр

0

Номер канала

0

Зп

Запись младшего байта начального адреса (A0...A7)

0


0

Зп

Запись старшего байта начального адреса (A8...A15)

0


1

Зп

Запись младшего байта количества циклов (C0...C7)

0


1

Зп

Запись старших шести бит количества циклов (C8...C13) плюс два бита вида обмена данными (C14, C15)        


Запись в каждый регистр проводится в два этапа - младший, затем старший байт адреса.

Таблица 4. Вид обмена данными

C14        C15        Вид обмена        

0             0             Цикл проверки ПД           

0             1             Цикл записи ПД               

1             0             Цикл чтения ПД               

1             1             Запрещенная комбинация            

Разрешить работу контроллера ПДП теперь можно, установив в РгР соответствующий бит разрешения каналов вместе с атрибутами режима работы контроллера.

Таблица 5. Формат регистра режимов

Ст. б.


Мл.б.

7

6

5

4

3

2

1

0

Установка автозагрузки

Установка КС-Стоп

Установка удлиненной записи

Установка циклического сдвига приоритета

Разрешение ПД





Для канала 3

Для канала 2

Для канала 1

Для канала 0


В процессе работы можно контролировать выполнение процесса прямого доступа к памяти посредством периодического чтения РгС.

Таблица 6. Формат регистра статуса

Ст.б.


Мл.б.

7

6

4

3

2

1

0

0

0

0

Флаг обновления данных

КС-стоп





Для канала 3

Для канала 2

Для канала 1

Для канала 0


Пример программирования

В одноплатном компьютере "Радио-86РК", описанном в журнале "Радио", контроллер ПДП используется для передачи кодов отображаемых символов из экранной области памяти в контроллер дисплея. Данная задача требует программирования контроллера ПДП с автозагрузкой (табл. 7).

Таблица 7. Пример программирования контроллера ПДП

A3

A2

A1

A0

Операция

Данные

Комментарий

1

0

0

0

Зп

10000000 (80H)

В РгР установили флаг автозагрузки, чтобы начальный адрес записался в регистр адреса третьего канала

0

1

0

0

Зп

11010000 (D0H)

Младший байт адреса

0

1

0

0

Зп

01110110 (76H)

Старший байт адреса

0

1

0

1

Зп

00100011 (23H)

Младший байт количества циклов

0

1

0

1

Зп

01001001 (49H)

Старший байт количества циклов (09H) и вид обмена - чтение

1

0

0

0

Зп

10100100 (A4H)

В РгР установили флаги: автозагрузка, удлиненная запись, разрешение работы канала 2


Все. Теперь контроллер ПДП циклически пересылает область памяти 76D0H-7FF3H в контроллер дисплея, приостанавливая на это время работу процессора.

Отметим, что в таком варианте использования контроллера ПДП не требуется проводить операций чтения. Это использовали разработчики компьютера "Радио-86РК", совместив в адресном пространстве контроллер ПДП (только запись) и ПЗУ (только чтение).

Список использованных источников


1   http://dfe3300.karelia.ru

Похожие работы на - Теория администрации Анри Файоля; школа поведенческих наук

 

Не нашли материал для своей работы?
Поможем написать уникальную работу
Без плагиата!
Без нейросетей!