Рынок брокериджа, продуктовая линейка компании ООО "СИТИБРОКЕРГРУПП"
НЕГОСУДАРСТВЕННОЕ
ОБРАЗОВАТЕЛЬНОЕ УЧРЕЖДЕНИЕ
ВЫСШЕГО
ПРОФЕССИОНАЛЬНОГО ОБРАЗОВАНИЯ
«МОСКОВСКИЙ
НАЛОГОВЫЙ ИНСТИТУТ»
Кафедра
экономики и менеджмента
Отчет по
преддипломной практике
Тараскина Юлия Витальевна
Москва 2010г.
ОГЛАВЛЕНИЕ
Введение
Глава 1. Характеристика предприятия и
организационная структура ООО «СИТИБРОКЕРГРУПП»
1.1 Общая информация о компании
1.2 Организационная структура
1.3 Продуктовая линейка компании
Глава 2. Анализ рынка брокериджа в
России
2.1 Структура кредитного брокериджа
2.2 Инновационное предложение
взаимодействия банка, брокера и риелтора
2.3 Основные тенденции на рынке ипотеки
России
Заключение
Список использованной литературы
ВВЕДЕНИЕ
Практические навыки играют определяющую роль в
профессиональной деятельности любого специалиста. Чем больший опыт накоплен
человеком по практическому использованию своих теоретических знаний, тем более
эффективна работа такого сотрудника. Преддипломная практика является неотъемлемой частью
учебного процесса. В ходе ее прохождения студент получает углубление и
закрепления знаний и профессиональных навыков, полученных в процессе обучения
на основе изучения практических ситуаций.
Целью данной практики является не только изучение
практических ситуаций, но и сбор, и анализ материала, необходимого для будущего
дипломного проекта. Базой преддипломной практики мною была выбрана компания «СИТИБРОКЕРГРУПП» - первый в
России профессиональный кредитный брокер.
Задачами
преддипломной практики является:
-
ознакомление с
организацией: его структурой, основными функциями управленческих и
производственных подразделений;
-
непосредственное
участие в текущей деятельности предприятия;
-
подбор и
систематизация материалов для выполнения дипломного проекта.
Профессиональное управление финансами неизбежно
требует глубокого анализа, позволяющего более точно оценить неопределенность
ситуации с помощью современных количественных методов исследования. В связи с этим
существенно возрастает приоритетность и роль финансового анализа, основным
содержанием которого является комплексное системное изучение финансового
состояния предприятия и факторов его формирования с целью оценки степени
финансовых рисков и прогнозирования уровня доходности капитала. Повышение
уровня конкурентоспособности компании, на мой взгляд, зависит от качества и
объема привлечения клиентов. Именно, поэтому при прохождении практики я
сконцентрировала внимание на сравнительном анализе методов работы основных
конкурентов рынка брокериджа, сравнила методы привлечения клиентов по средствам
сбора статистических данных.
Также одним из основных направлений развития
брокерской компании, я считаю, является развитие отношение с партнерами, этому
аспекту, я также уделила большое внимание. В ходе прохождения практики были
пройдены такие основные этапы как:
-
Ознакомление с
организационной структурой компании;
-
Ознакомление с
инструктивным материалом, отделами предприятия;
-
Ознакомление с
направлением деятельности компании;
-
Ознакомление с
принципами и методами работы компании;
-
Ознакомление с
целью и миссией компании.
-
Провела ряд
мероприятий по привлечению партнеров
В данной работе были использованы следующие внутренние
материалы:
-
устав ООО
«СИТИБРОКЕРГРУПП»
-
статистические
данные;
-
специальные
печатные издания.
В ходе подготовки данной работы изучены исторические,
теоретические разработки, статистические источники, официальные документы,
законодательные акты.
Структура отчета состоит из введения, 2 основных глав,
заключения, списка использованной литературы и приложений.
ГЛАВА 1. ХАРАКТЕРИСТИКА
ПРЕДПРИЯТИЯ И ОРГАНИЗАЦИОННАЯ СТРУКТУРА ООО «СИТИБРОКЕРГРУПП»
1.1 Общая информация о
компании
Компания ООО
«СИТИБРОКЕРГРУПП» – один из первых в России профессиональных кредитных
брокеров. Компания успешно работает на рынке с 2007 года. Компания занимается
всеми видами кредитования, приоритетно ипотечным кредитованием. ООО
«СИТИБРОКЕРГРУПП» действует по принципу «одного окна», то есть в компании есть
все необходимое для совершения ипотечной сделки. СИТИБРОКЕРГРУПП на сегодняшний
день осуществляет полный комплекс
услуг (замкнутый цикл) по
обеспечению новым жильем: ипотека – подбор недвижимости –
страхование недвижимости – перекредитование.
В компании впервые в
сфере российского кредитного брокериджа была внедрена автоматизированная система подбора оптимальной кредитной программы для
клиента - CRM (Customer Relationships Management), которая
ускоряет поиск нужного Вам варианта в несколько раз и обеспечивает математический анализ всех предложений банков по
условиям кредитования.
Целью компании
является занять лидирующие позиции на рынке брокериджа в России по средствам
внедрения инновационных IT
технологий и высококвалифицированного персонала.
Основной миссией
компании является – помощь людям в решении их проблем, в частности решение,
возможно, самого главного для человека – жилищного вопроса. Компания СитиБрокерГрупп предлагае полный
спектр услуг по сопровождению финансовых сделок. В компании работают
профессионалы с опытом работы не менее трех лет в сфере кредитования в ведущих
банках России. Благодаря тесным рабочим и дружеским отношениям с рядом банков,
были отлажены эффективные механизмы по подбору кредитных программ и
сопровождению кредитных сделок для населения, индивидуальных предпринимателей и
юридических лиц. Личные договоренности с банковскими учреждениями и другими
финансовыми структурами позволяют подбирать наиболее выгодные кредитные программы. Обратившись в
компанию, клиент получает высококвалифицированную консультацию, которая
позволяет лучше понять все тонкости кредитования.
Кто такой «кредитный
брокер»?
Кредитный брокер - это
финансовый посредник между всеми участниками банковской сделки,
профессионально разбирающийся в ситуации на рынке кредитования и оказывающий
услуги по выбору оптимальной кредитной программы. Ипотечный брокер- это
физическое или юридическое лицо, профессионально разбирающееся в ситуации на
рынке ипотечного кредитования и оказывающее услуги клиентам по выбору
оптимальной программы ипотечного кредитования. Ипотечные брокеры оказывают услуги
по организации и проведению всех этапов ипотечной сделки, включая
взаимодействие с ипотечным банком, подбор недвижимости, сбор и анализ
документов по объекту недвижимости, взаимодействие с продавцами недвижимости,
оценочными, страховыми компаниями, нотариусом, государственным регистратором и
другими участниками рынка жилья.
Ипотечный брокер
действует в интересах клиента и позволяет клиентам сэкономить время, деньги и
совершить ипотечную сделку с максимальным комфортом. Кредитный брокер – лицо
компании, специалист, встречающий клиента, решившего обратиться за помощью в
получении кредитных средств. Задача брокера заключается в профессиональной
финансовой консультации клиента. Не забывайте, что мы работаем в интересах
клиента, отстаиваем только его интересы и делаем все предложения исключительно
на основании его потребностей, формируя для него максимально выгодное на рынке
предложение по ценности и цене услуги. В нашей стране нередко бывает так: банк
предоставляет заемщику возможность воспользоваться кредитом и со спокойным
сердцем оставляет его решать все проблемы своими силами… Неудивительно, что
согласно статистике из 10 клиентов, начавших сбор документов самостоятельно, до
сделки доходят только двое.
Ипотечный (или
кредитный) брокер - это своего рода посредник между всеми участниками ипотечной
сделки, в которую входят банк, страховая и оценочная компании, агентство
недвижимости и клиент. Основная задача этого специалиста - защитить интересы
клиента, начиная от выбора банка и заканчивая моментом получения ключей от
квартиры. Независимый ипотечный брокер после анализа информации,
предоставленной заемщиком, может предложить на выбор несколько программ,
привести профессиональный анализ условий кредитования, расходов, сроков и
процентных ставок. Его работа состоит не только в консультировании и подборе
банка; задача заключается и в последующем сопровождении клиента при получении
им кредита (сюда входит помощь при сборе документов, минимизация временных
затрат и так далее). В принципе ипотечный брокер может принимать участие и в
оформлении сделки купли-продажи.
Одна из важнейших задач
ипотечного брокера - проконсультировать клиента при выборе квартиры. Каждый
банк выдвигает свои требования к закладываемым объектам недвижимости, которые в
рекламных проспектах обычно не указываются. Поэтому у потенциального заемщика
есть два варианта: либо выбрать оптимальную для себя ипотечную программу (в
этом случае собственные желания придется корректировать под условия конкретного
банка), либо, наоборот, подбирать банк под квартиру какую он хочет.
Профессиональный ипотечный брокер уже в первой беседе способен определить
наиболее подходящий кредитный продукт, а в дальнейшем организовать и ускорить
рассмотрение вопроса кредитования заемщика, подготовить и провести сделку.
Основное достоинство ипотечного брокера – наличие практических знаний о
процедуре ипотечного кредитования и личных контактов в банках, предоставляющих
ипотечные кредиты, а также возможность подбирать не только кредит и производить
расчет ипотеки (расчет ипотеки может проводится по аннуитетной либо дифференцированной
схеме), но и саму недвижимость, на которую и берется ипотечный кредит. Другими
словами, и кредит и недвижимость можно получить по принципу "одного
окна", когда Вам не надо отдельно заниматься подбором и утверждением
кредита с одной компанией, а поиск и покупка недвижимости с другой.
1.2 Организационная
структура компании
Компания
СИТИБРОКЕРГРУПП по меркам брокерских компаний является крупной компанией. В
центральном офисе в Москве работает порядка 100 человек. Ранее были офисы в
Новосибирске, Нижнем - Новгороде, Екатеринбурге и Санкт-Петербурге, но в
условиях кризиса проекты были заморожены и только сейчас ситуация на рынке
ипотеки стабилизировалась и в планах стоит продолжение экспансии в регионы.
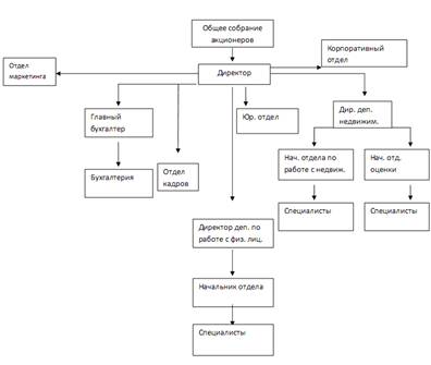
Во главе компании стоят
акционеры, которым подчиняется генеральный директор, работающий по найму. В
свою очередь, которому подчиняются все звенья компании. Организационная
структура СИТИБРОКЕРГРУПП выглядит следующим образом.
1.3 Продуктовая линейка
компании
Как я уже упоминала, компания
СИТИБРОКЕРГРУПП занимается всеми видами кредитования, а именно, ипотечным,
потребительским, автокредитованием, также оказывает риэлтерские услуги и услуги
профессионального оценщика. Хочу кратко охарактеризовать некоторые виды услуг. Ипотечное
кредитование – это кредит под залог недвижимости, приобретаемой либо имеющейся
в собственности. Существует несколько вариантов ипотечного кредитования:
-кредит под залог приобретаемой
недвижимости;
-кредит под залог имеющейся
недвижимости с целью покупке нового жилья;
-кредит под залог имеющейся
недвижимости на любые цели.
Имея хорошие связи в более чем сорока ведущих российских банках,
компания СИТИБРОКЕРГРУПП имеет возможность совершить любой вариант ипотечного
кредитования приведенный выше.
Потребительское кредитование - кредит, назначение
которого состоит в предоставлении населению денежных средств или товаров для
удовлетворения потребительских нужд с последующим возмещением долга.
Вопрос, где взять потребительский кредит, актуален для многих граждан,
безуспешно пытающихся взять потребительский кредит в различных финансовых
учреждениях. Особенно затруднительным представляется получение потребительского
кредита наличными деньгами. Мировой кризис сильно снизил предложение по услуге
«кредитование физических лиц», и взять потребительский кредит, а тем более
получить потребительский кредит наличными средствами, стало весьма проблематично.
Банки осуществляют кредитование физических лиц по более жестким критериям и
ставкам.
На помощь
банкам пришли финансовые брокеры, готовые работать с различными потребителями
финансовых услуг, поэтому вопрос, где взять потребительский кредит наличными, на
сегодняшний день вполне решаем. Взять потребительский кредит, в частности
получить потребительский кредит наличными, сегодня уже не так сложно. Компания
СИТИБРОКЕРГРУПП с помощью порядка 20 банков-партнеров готова предельно быстро
осуществить содействие в получении потребительского кредита. Для кредитования
физических лиц мы обходимся минимальным набором необходимых документов. Более
того, индивидуальное кредитование физических лиц подразумевает, что мы сами
подготовим за клиента кредитное досье, независимо от того, будет ли выдаваться
потребительский кредит наличной суммой или потребитель предпочитает взять
потребительский кредит безналичным расчетом. Риэлтерские услуги - оказание
работ по подбору недвижимости и совершению сделки купли-продажи.
СИТИБРОКЕРГРУПП
работает по прозрачным тарифам, компания может решить любые проблемы, связанные
с покупкой квартиры или дома.
Компания организует оценку приобретаемой
недвижимости, собирает все необходимые
документы, помогает оформить
страховку и зарегистрировать права собственности.
ГЛАВА 2. АНАЛИЗ РЫНКА
БРОКЕРИДЖА В РОССИИ
2.1
Структура кредитного брокериджа
Кредитный
рынок в России стремительно развивается, несмотря на кризис и один из ключевых
факторов, способствующих данному развитию, - становление рынка консультационных
услуг в сфере кредитования - кредитного брокериджа. На
данный момент наибольшее распространение кредитно-брокерские услуги получили в
сегменте ипотеки (около 60% рынка).

В
работе с кредитными брокерами все большую заинтересованность проявляют
финансовые организации. Коммерческим банкам выгодно развитие партнерских
отношений с квалифицированными брокерами, выполняющими работу по привлечению
заведомо качественных клиентов и проведению предварительного андеррайтинга. В
целом, эксперты рынка отмечают, что развитие кредитного брокериджа связано со следующими
тенденциями: - по-прежнему неудовлетворенным спросом в сфере подготовки
ипотечных сделок; - формированием финансовой модели функционирования кредитного
брокера; - снятием нагрузки с потенциальных клиентов за работу брокерских
компаний; - разработкой полноценных систем оценки заемщиков; - очищением рынка
кредитного брокериджа от так называемых «черных брокеров».
2.2
Инновационное предложение взаимодействия банка, брокера и риелтора
С
целью увеличения конкурентоспособности и повышения объема клиентов я
разработала новую схему взаимодействия с частными риелторами с целью
организации отдела по работе с клиентами. Для подготовки проекта я
руководствовалась следующими доводами. Сегодня в сознании клиентов, при
получении ипотеки действует несколько моделей потребительского поведения,
реализуемых с большей или меньшей частотой. Во всех моделях присутствует
риэлтор и кредитная организация (банк). Большинство моделей не исключают
участия в кредитном процессе кредитных брокеров. Вместе с тем, выбор клиента
воспользоваться той или иной схемой ипотеки зависит от представления клиента о
кредитном процессе. Этот факт говорит об отсутствии жесткой схемы получения
займов в сознании клиентов и необходимости позиционирования места брокеров в
связке брокер – риэлтор - банк.
ВЫВОД
Сегодня
наиболее часто реализуемой стратегией получения ипотеки является связка риэлтор
– банк. Клиент зачастую на начальном этапе принимает решение о подборе
недвижимости, а уже потом о выборе кредитного продукта. При такой схеме брокер
в цепочке чаще всего отсутствует, т.к. для риэлтора важно опекать клиента на
всех этапах сделки. Необходимо переломить стереотип потребителей о
приоритетности принятия решения по объекту недвижимости перед подбором
кредитной программы.
В
ходе обсуждения данной схемы было принято решение запустить пилотный проект.
Необходимо было заключить договора с рядом риэлтерских компаний и просто с
частными риэлторами. Проведя ряд встреч, данная схема вызывала интерес у
риэлторов, только за первую неделю было подписано 15 агентских соглашений.
Основными плюсами для риэлтора является получение вознаграждения от
СИТИБРОКЕРГРУПП. Кроме того риэлтору не надо добиваться положительного решения
от банка, собирать пакет документов и т.д., всю эту работу осуществляет
СИТИБРОКЕРГРУПП, после же положительного решения риэлтор дальше продолжает
работать с клиентом по поводу поиска недвижимости.
2.3
Основные тенденции на рынке ипотеки России
Ипотечное
кредитование на данный момент продолжает развиваться в первой степени в Москве
и Санкт-Петербурге, 90% кредитных сделок с участием посредников приходится на
Москву и Петербург, регионы развиваются в меньшей степени, в первую очередь в
связи с более низким уровнем доходов у населения и в меньшем количестве банков.
В связи с кризисом, я думаю, банки вряд ли будут увеличивать количество
филиалов в регионах, поэтому развитие брокериджа в регионах, я считаю не
предвидится, в частности такой крупный игрок как ФОСБОРН ХОУМ, отказался от
развития бизнеса в регионах как в прочем и СИТИБРОКЕРГРУПП. Еще одно возможное
направление кредитного брокериджа — виртуальное. С учетом того что 28–30 млн.
россиян пользуются Интернетом, кредитный брокеридж вполне успешно может
развиваться и в Сети. С инициативой формирования общенационального
интернет-брокера недавно выступило созданное под эгидой Ассоциации российских
банков (АРБ) Национальное агентство кредитования. Как заявил прессе Игорь
Плотников, гендиректор НКА, интернет-брокер начнет работать уже в мае. Другая
возможность для развития брокерских услуг — отход от узкой специализации в
сторону финансовых супермаркетов. То есть речь идет об универсальных брокерских
конторах, которые будут предлагать самый широкий спектр услуг, включая продажу
ПИФов, страховых продуктов, подбор выгодных вариантов депозитов и пр. При этом
сценарии брокеры могут стать своего рода универсальными агентами, предлагая
клиентам не только банковские кредиты, но и самые разнообразные розничные
продукты разных финансовых институтов — страховых компаний, биржевиков и т. д.
ЗАКЛЮЧЕНИЕ
В
ходе прохождения практики в компании СИТИБРОКЕРГРУПП я впервые ознакомилась с
рынком брокериджа и поняла, что это очень интересное направление, которое очень
активно развивается и востребовано населением. Я убедилась, что
профессиональный кредитный брокер действительно решает все проблемы проведения
кредитной сделки, в результате чего, клиент экономит свое драгоценное время,
деньги, силы, здоровье и нервы. С целью увеличения конкурентоспособности и
повышения объема клиентов я разработала новую схему взаимодействия с частными
риелторами с целью организации отдела по работе с клиентами. Данное предложение
было воспринято положительно руководством, был запущен пилотный проект. Схема
работы понравилась потенциальным партнерам, и уже через 2 недели принесла свои
плоды, было заключено 4 договора оказания услуг по получению ипотечного кредита
от риэлтерских компаний.
Также пройдя практику в
ООО «СИТИБРОКЕРГРУПП» можно сделать следующие выводы:
·
Рынок
кредитования и, в частности, ипотечного кредитования продолжает развиваться,
кризис походит, банки начинают наращивать объемы выдачи кредитов, а значит,
рынок брокериджа продолжает быть актуальным;
·
Компания
СИТИБРОКЕРГРУПП является первой компанией на рынке кредитного брокериджа,
которая ввела автоматизированную система
подбора оптимальной кредитной программы для клиента - CRM
(Customer Relationships Management), что позволяет значительно ускорять подбор
кредитной программы;
·
Политика
компании, на мой взгляд, совершенна верна, поскольку ипотечное направление
наиболее доходно;
·
Компания
продолжает расти и руководство всегда готово для внедрений новых инновации, как
в случае с моим предложением.
·
Высокую
степень автоматизации учета, применение современных программных продуктов для
бухгалтерского учета;
·
Высокую
квалификацию сотрудников.
СПИСОК
ИСПОЛЬЗОВАННОЙ ЛИТЕРАТУРЫ
1. Бадаш Х.З. Экономика
предприятия: Учебное пособие. - Ижевск : Изд. ИЭ и У ГОУВПО «УдГУ», 2006.-266с.
2. Шеремет А.Д., Ионова
А.Ф. Финансы предприятия: менеджмент и анализ: Учебное пособие. - 2-е изд.,
испр.и дополн. - М.:ИНФРА - М, 2008. - 479с.
3. Экономика торгового
предриятия: Торговое дело: Учебник / Под ред. Л.А.Брагина. - М.: ИНФРА-М, 2008.
- 314с.
4. Парамонова Т.Н. Конкурентоспособность
предприятий розничной торговли: учебное пособие. - М.:КНОРУС, 2008. - 120с.
5. Филосова Т.Г.
Конкуренция и конкурентоспособность: Учеб.пособие. - М.: ЮНИТИ-ДАНА, 2007. -
271с.
6. Семёнова А.К.,
Набоков В.И. Основы менеджмента: Учебник. - 6-е изд., пераб. и доп. - М.:
Издательско-торговая корпорация «Дашков и Ко», 2008. - 556с.
7. Веснин В.Р.
Стратегический менеджмент: Учебное пособие - М.: МГИУ, 2007. - 320с.
8. Маховикова Г.А.
Планирование на предприятии: Учебное пособие.-М.: Эксмо, 2007.-144с.
9. Лапин А.Н.
Стратегическое управление современной организацией «Журнал «Управление
персоналом», 2006.-288с.
10. Семёнов А.К.
Основы менеджмента: Учебник.-6-е изд., перераб. и доп.-М.: Издательская
корпорация «Дашков и К», 2008.-556с.
11. Инновационный
менеджмент: Учебное пособие/ Под ред. д.э.н., проф. Л.Н.Оголёвой.-М.: ИНФРА-М,
2008.-238с.
12. Учёнова В.В.
Реклама и массовая культура: Учебное пособие.-М.: ЮНИТИ-ДАНА, 2008ю-248с.
13.
http://www.fhome.ru
14.
http://citybg.ru/