Разработка инновационных мероприятий по повышению рентабельности производства ОАО 'Вологодский вагоноремонтный завод'

  • Вид работы:
    Дипломная (ВКР)
  • Предмет:
    Эктеория
  • Язык:
    Русский
    ,
    Формат файла:
    MS Word
    2,2 Мб
  • Опубликовано:
    2017-08-12
Вы можете узнать стоимость помощи в написании студенческой работы.
Помощь в написании работы, которую точно примут!

Разработка инновационных мероприятий по повышению рентабельности производства ОАО 'Вологодский вагоноремонтный завод'

Оглавление

Введение

. Теоретические основы рентабельности производства

.1 Сущность рентабельности производства

.2 Основы оценки рентабельности предприятий

.3 Пути повышения рентабельности

. Анализ рентабельности производства ОАО «Вологодский вагоноремонтный завод»

.1 Организационно-экономическая характеристика предприятия ОАО «Вологодский ВРЗ»

.2 Анализ затрат и результатов деятельности ОАО «Вологодский ВРЗ»

.3 Оценка рентабельности производства ОАО «Вологодский ВРЗ»

. Разработка инновационных мероприятий по повышению рентабельности производства ОАО «Вологодский вагоноремонтный завод»

.1 Пути повышения рентабельности производства ОАО «Вологодский ВРЗ»

.2 Внедрение усовершенствованного сварочного автомата ПДГО-510

Заключение

Список использованных источников

Приложения

Введение

Рентабельность как показатель является основой экономической эффективности производства. Анализ рентабельности производства разрешает обнаружить множество тенденций развития, он должен показать руководителям предприятия способы успешного последующего развития, указывает на погрешности в хозяйственной деятельности, а также проявляет потенциал роста прибыли, что, в конечном итоге, дает возможность предприятию намного успешнее осуществлять свою деятельность.

Актуальность темы выпускной квалификационной работы объясняется тем, что показатель рентабельности производства обладает достаточно существенной ролью в современных, рыночных условиях, когда руководителям предприятия необходимо систематически принимать ряд неординарных решений для снабжения прибыльностью, следовательно, экономической устойчивости предприятия. Основой повышения признака рентабельности может стать овладение новыми рынками сбыта продукции, введение организационно-управленческих нововведений, а также внедрение инноваций, позволяющих совершать выпуск новых видов товаров с улучшенным качеством.

На сегодняшний день инновации и инновационная деятельность завоевывают все большее место в экономическом развитии любой страны и удачной финансово-хозяйственной деятельности предприятий всех форм собственности, являясь основой получения и сохранения конкурентных преимуществ. В настоящее время инновации являются одним из основных драйверов роста и рентабельности в производстве. Показатель рентабельности является обобщающим критерием экономической эффективности производства. Предприятие, приносящее какой либо доход, является рентабельным предприятием. Повышение рентабельности является значимым в сегодняшних, рыночных условиях, где экономический потенциал предприятия напрямую зависит от специализации и концентрации производства.

Целью работы является, изучение теоретических основ рентабельности производства и формирование направлений и мероприятий по повышению рентабельности производства на основе внедрения инновационных мероприятий в ОАО «ВВРЗ».

Достижение вышеуказанной цели предполагает решение ниже перечисленных взаимосвязанных задач:

− раскрыть смысл рентабельности производства;

− изучить основы оценки рентабельности предприятий;

− рассмотреть пути повышения рентабельности;

− изучить организационно-экономическую характеристику предприятия;

− провести анализ затрат и результатов деятельности;

− рассмотреть оценку рентабельности производства;

− сформировать направления пути повышения рентабельности производства ОАО "ВВРЗ".

Объектом исследования является ОАО «Вологодский ВРЗ». Предметом - повышение рентабельности производства на основе внедрения инновационных мероприятий.

При разработке выпускной квалификационной работы были применены современные методы исследования: теоретические, табличные, графические, экономико-статистические, сравнительные, аналитические, метод аналогий и группировки, метод абсолютных и относительных отклонений, сбор и изучение информации, обобщения, а также экономического анализа, SWOT-анализ.

Также были использованы всевозможные материалы с применением научно-учебной литературы, показатели первичных отчетных документов предприятия ОАО "ВВРЗ", а также результаты годовых отчетов за 2013-2015 годы, разнообразные нормативные и справочные материалы.

1. Теоретические основы рентабельности производства

.1 Сущность рентабельности производства

анализ рентабельность производство

Эффективность и экономическая обоснованность функционирования предприятия анализируется не только в относительных, а также в абсолютных показателях. Относительными показателями считается система показателей рентабельности. В обширном смысле понятие рентабельность показывает прибыльность, коэффициент, в числителе которого всегда будет прибыль. Экономическая суть рентабельности заключается в наиболее качественном раскрытии характеристик содержания любого из представленных показателей.

Рентабельность является одним из важнейших параметров при планировании производства, а также при установлении финансового положения компании. Она выступает как экономическая категория, источник различных фондов, ориентировочный показатель, возможность для выполнения расчета чистого дохода предприятия, оценочный результативный показатель.

Г.В. Савицкая [40] определяет рентабельность как относительный показатель, характеризующий рентабельность и показатели рентабельности характеризующие эффективность работы предприятия целиком, прибыльность всех видов деятельности, более подробно характеризуют первые результаты хозяйствования, из-за того что их величина отображает соотношение результата с имеющимися или ранее использованными различными ресурсами.

Н.П. Любушина [29] дает определение рентабельности: рентабельность - это эффективность различных аспектов деятельности, соотношение прибыли, полученной в результате времени и затрат: рентабельность активов, рентабельность капитала, рентабельность продаж. Данное определение обусловливает рентабельность как некоторую математическую величину.

В.К. Скляренко [46], находит рентабельность как относительный показатель эффективности производства, определяющий результативность использования ресурсов и уровень прибыли, приходящейся на инвестиции.

Несколько иное определение рентабельности дают И.Н. Чуев [59] рентабельность - это относительный показатель, который имеет свойства сравнимости, может быть применен при сравнении деятельности различных хозяйствующих субъектов, характеризующий уровень доходности, прибыльности, рентабельности.

Основными функциями рентабельности, по данным О.В. Баскакова [5] являются: поощрение, оценка, счета.

Учитывая различия между ожидаемым и полученным уровнем, рентабельность, выполняет следующие функции, которые были выделены О.М. Фокина [55]:

ожидаемая рентабельность выступает основополагающим показателем для принятия инвестиционных решений;

приобретенная рентабельность является показателем результатов деятельности предприятия;

часть приобретённой рентабельности выступает для самофинансирования предприятия одним из возможных источников;

часть рентабельности служит как поощрение владельцам капитала (в условиях акционерной формы собственности).

У любого коммерческого предприятия в условиях рыночной экономики, в конечном итоге, целью является доходность, которая сможет обеспечить его будущее развитие. Рентабельность анализируется не только как главная цель, но и как важное условие производственной активности предприятия, как следствие его деятельности, эффективного использования своих функций по предоставлению потребителям необходимых товаров в соответствии с уже наблюдающимся спросом на них.

Основная цель должна быть определена относительно положения организации на рынке, наличия ресурсов, продолжительности периода. В краткосрочном периоде это позволит добиться желаемой рентабельности при определенных объемах деятельности, в долгосрочном периоде достижение предельной рентабельности и во все периоды - снабжение конкурентоспособности предприятия. При максимальной доходности в долгосрочном периоде разрешается только при последовательном достижении определенных нужных размеров рентабельности. Достижение необходимой рентабельности, как в долгосрочном, так и в краткосрочном периодах определены необходимо важными потребностями в развитии предприятия, обеспечении интересов общества и коллектива, удовлетворяющие экономические интересы руководителей.

Как отмечает Т.И. Юркова [64] рентабельность как эффективный показатель, обосновывает эффективность применения имеющихся ресурсов, успех (неуспех) в бизнесе, рост (снижение) объемов деятельности.

В качестве количественного показателя, по мнению К.А. Раицкого [38], рентабельность проявляется как разница между стоимостью и ценой товаров, между затратами и объемом продаж. Рентабельность - это завершающий результат работы предприятия и, таким образом, образует условия для расширения самофинансирования, конкурентоспособности и развития.

В широком смысле И.В. Сергеева [44] считает, что понятие рентабельность значит прибыль или доходность предприятия:

− производства и реализации, каких либо видов и общей совокупности продукции, выполненных работ и предоставленных услуг;

− предприятий как субъектов хозяйственной деятельности;

− отраслей экономики.

По словам О.И. Волкова [11] предприятию это выгодно, если сумма выручки от реализации продукции достаточна и не только для возмещения затрат на производство и реализацию, но и также для создания и получения дохода.

Ряд авторов [4; 12; 24; 48]пришли к выводу, что рентабельность выражается, прежде всего, в наличии прибыли. Прибыль выступает как реализованная часть чистого дохода и рассчитывается как разница между денежной выручкой от продажи продукции и общих затрат или затрат на производство.

Она характеризует окончательные экономические показатели не только в сфере сельскохозяйственного производства, но и в сфере обращения и реализации. Прибыль является центром, в котором отражаются все составляющие эффективности производства. С ростом прибыли полностью связан подъем рентабельности. Если предприятие считается рентабельным, это значит, что в этом предприятии не только возмещаются затраты, связанные с производством и реализацией продукции, но и обретают определённую прибыль, разрешающую вести деятельность предприятия на расширенной основе.

Показатели рентабельности обширнее, чем прибыль оценивают конечные результаты деятельности предприятия, потому что их размер отображает соотношение эффекта от вложенного капитала или потребленных ресурсов.

Во всяком случае, А.А. Бердников [8] отмечает, что рентабельность показывает соотношение дохода и капитала, который вкладывается в создание этого дохода. Рентабельность позволяет сравнить доходность от альтернативного применения капитала или доходностью, приобретенной предприятием при подобных условиях риска. Более смелые инвестиции требуют наивысшую прибыль, чтобы являться прибыльными. Исходя из того что капитал всегда даёт прибыль для измерения уровня доходности прибыли, как поощрение за риск, связанный с объемом капитала, который нужен был для формирования этой прибыли. Рентабельность - это показатель, который показывает эффективность деятельности предприятия.

С его помощью, по мнению Н.А. Сафронова [42], следует оценить результативность управления предприятием, так как приобретение наибольшей прибыли и необходимой доходности зачастую зависит от правильности и рациональности принятых управленческих решений. Таким образом, рентабельность можно анализировать как один из критериев качества управления.

По смыслу уровня рентабельности следует оценить долгосрочные положительные результаты предприятия, то есть возможность предприятия получать необходимую прибыль за счет инвестиций. Для долгосрочных кредиторов инвесторов, вкладывающих средства в собственный капитал предприятия, данный показатель является более верным индикатором, чем показатели финансовой устойчивости и ликвидности, обуславливается на основе соотношения отдельных статей баланса.

В.И. Титов [49] создает связь между величиной инвестированного капитала и суммы прибыли, показатель рентабельности необходимо применять в процессе прогнозирования прибыли. В результате прогнозирования ожидаемых и фактических инвестиций соотносится прибыль, которую предприятие намеревается приобрести за счет этих инвестиций. Анализ планируемой прибыли производится на основе доходности за предшествующие периоды с учетом прогнозируемых изменений.

Показатели рентабельности оценивают эффективность деятельности предприятия и финансовых результатов. Они классифицируются в соответствии с запросами участников экономического процесса и вымеряют доходность предприятия с различных точек зрения.

По мимо этого, важное значение, рентабельность приобретает для принятия решений в области планирования инвестиций, бюджетирования, координации, оценке и контроле деятельности предприятия и ее результатов.

Наиболее важными факторами, определяющими рентабельность, по мнению Г.Е. Савицкой [41], являются: внедрение нововведений, отсутствие страха за риски, рациональное применение средств, достижение оптимальных объемов деятельности, то есть выбор данного масштаба предприятия, который дает возможность добиться наилучших результатов состояния пониженной платежеспособности и даже банкротства.

Анализ рентабельности некоторых видов продукции, а также всей ее совокупности, поможет понять внутренние резервы снижения себестоимости продукции, пути повышения качества продукции для возможности увеличения цен, а это в любом случае, повысит рентабельность производства и поэтому, поможет улучшить финансовое и социально-экономическое положение предприятия.

В связи с этим, рентабельность считается одним из основных показателей оценки эффективности работы предприятия, увеличение её показателей указывает цели предприятию любой из отраслей в рыночной экономике; рост рентабельности способствует повышению финансового благополучия предприятия; для предпринимателей показатель рентабельности оценивает привлекательность предприятия в данной сфере.

.2 Основы оценки рентабельности предприятий

Показатели рентабельности обладают существенной особенностью факторов среды, создания прибыли предприятий. Тем самым они неизбежны при выполнении сравнительного анализа и оценке финансового положения предприятия. При оценке производства показатели рентабельности применяются как инструменты ценообразования и инвестиционной политики.

По мнению В.В. Жиделевой [17] в системе показателей оценки рентабельности до определенной степени зависит от типа выполненного анализа. Принято различать два вида финансового анализа: внутренний и внешний. Внешний финансовый анализ проводят аналитики и, в общем, основывается на общедоступной информации, из-за этого он меньше детализирован и более формализован. Информационная база внутреннего анализа намного шире, следовательно, увеличиваются и потенциалы самого анализа.

Независимо от вида проводимого анализа система показателей не должна жестоко учитываться, кроме того, она обязана стабильно вносить поправки, как по форме, так и по существу.

Для расчета рентабельности все показатели рентабельности можно объединить в следующие группы, которые выделил В.В. Коршунов [27]:

. Показатели рассчитываются для оценки прибыльности предприятия в целом. Методика их расчета образована на использовании показателей прибыли предприятия или прибыли от реализации продукции, чистой прибыли, которые имеют отношение к числителю и показателю реализованной продукции, себестоимости, величине акционерного капитала, вложенного капитала, собственного капитала, заемного капитала или совокупного капитала (в знаменателе).

. Эти показатели рассчитываются для оценки доходности продукции, а также применяемых ресурсов и издержек производства. Методика их расчета также основывается на использовании прибыли предприятия, прибыли от реализации продукции, чистой прибыли которые находятся в числителе и показывают совокупность затрат, стоимость существенных фондов, оборотных средств, заработной платы, количества работников, производственных площадей и так далее.

Н.Л. Зайцев [19] считает, что наиболее частыми показателями в практике предприятий можно считать:

− рентабельность продукции - можно найти как соотношение прибыли предприятия и себестоимости продукции;

− рентабельность изделия - можно вычислить как соотношение прибыли, закладываемой в цену изделия и себестоимости изделия.

Кроме того, компания может применить ряд других показателей уровня производительности, доходности своих активов, ресурсов и продукции.

Для расчета рентабельности отраслей является общая сумма прибыли, полученная предприятиями, объединениями, другими хозрасчетными подразделениями в рамках соответствующего сектора экономики. На уровень рентабельности отрасли будет выражать влияние наличие низкорентабельных и убыточных предприятий.

Показатели рентабельности являются общеэкономическими. Они отражают исходный финансовый результат и воспроизводятся в бухгалтерском балансе и отчетности о прибылях и убытках, о реализации, прибыли и рентабельности. Рентабельность следует рассматривать как итог влияния технико-экономических факторов, то есть как предметы технико-экономического анализа, главная цель которого заключается в раскрытии количественных соотношений последних финансовых результатов производственно-хозяйственной деятельности от существенных технико-экономических факторов.

Ряд авторов [3; 11; 24; 56; 62] считает, что рентабельность является последствием производственного процесса, она обуславливается под воздействием факторов, связанных с увеличением эффективности оборотных средств, уменьшением себестоимости и увеличением рентабельности продукции и некоторых изделий. Общую рентабельность предприятия следует анализировать как функцию ряда факторов измерения: структуры и фондоотдачи основных фондов, оборачиваемости нормируемых оборотных средств, рентабельности реализованной продукции.

Существует шесть групп показателей рентабельности, которые выделила Г.Я. Фаттахова [54]:

Первая группа показателей отображает уровень рентабельности разнообразных экономических субъектов общества от отдельного частного предпринимателя без образования юридического лица, предприятия страны, межправительственной организации, международного региона и мира в целом, соотношение создания и эффективного функционирования разнообразных отраслей экономики. Ее роль состоит в обеспечении социально-экономической ориентации, выбора маршрутов и потоков капитала из убыточных и малоприбыльных отраслей в более прибыльные. Реальный инвестиционный процесс формируется на основе расчета средних норм рентабельности предпринимательской деятельности с учетом характерных особенностей социально-экономического развития необходимого субъекта.

Вторая группа представлена множеством параметров, которые зависят от многообразия использованных ресурсов экономического субъекта.

К третьей группе относятся параметры затрат или издержек производства и реализации. Показатели можно рассчитать по отдельным элементам затрат и стоимость в целом. Максимальное использование приобрели рентабельность изделия и продукции.

Четвертая группа показателей складывается в зависимости от вида приобретенного эффекта дохода (убытка). Она имеет несколько видов, в том числе: прибыль одного изделия, прибыль выпускаемого изделия, прибыль товарной продукции, прибыль реализованной продукции, прочая прибыль, прибыль за год, а так же чистая прибыль.

Важную роль играет пятая группа рентабельности, которая отражает разнообразные этапы ведения предпринимательской деятельности: плановую, текущую и заключительную. Максимальный смысл и сложность доставляют расчеты плановых показателей. Уровень их безосновательности и вероятности зависят от принятия решения о реализации инвестиционных проектов и итоговыми последствиями предпринимательской деятельности.

Последняя шестая группа показателей считается относительно сроков функционирования экономических субъектов таких как: день, неделя, месяц, полугодие и год. Данные параметры нужны для финансового анализа состояния и перспектив развития некоторых сторон и предприятия в целом.

В экономическом анализе итоги деятельности предприятий должны быть оценены такими показателями, которые выделила Л.Н. Чечевицына [58] как объем продаж, прибыль, объем выпуска продукции. Однако значения этих показателей не достаточно, чтобы составить мнение о его эффективности. Это обусловлено тем, что данные показатели считаются абсолютными результатами деятельности предприятия, и их точная интерпретация оценки эффективности может быть осуществлена только в совмещении с другими индикаторами, показывающими вложенные в предприятие средства. Тем самым, чтобы охарактеризовать эффективность работы предприятия целиком, доходность различных направлений деятельности в экономическом анализе необходимо рассчитать показатели рентабельности.

Исходя из этого, для анализа экономической эффективности производства применяют также относительные показатели рентабельности, которые проявляются в виде отношения двух одинаковых величин: чистого дохода, валовой прибыли, и показателей эффективности использования различных производственных ресурсов или затрат. Относительная рентабельность может быть рассчитана в денежном выражении или в процентах. В целом, существует более тридцати различных показателей (факторов). Использование которых в первую очередь зависит от целей анализа.

С точки зрения М.С. Абрютина [1] рассмотрим универсальные, наиболее распространенные показатели рентабельности, которые дают возможность дать первые предположения о работе предприятия.

Рентабельность производства является максимально полным, правильным показателем экономической эффективности производства, эффективности функционирования предприятий который можно определить по формуле [1]:

 (1.1)

где Робщ - рентабельность, %;

Пч - сумма прибыли, тыс. руб.;

ОФ - стоимость основных фондов, тыс. руб.;

ОС - стоимость оборотных средств, тыс. руб.

Из главной формулы рентабельности производства факторами роста ее будут: прибыль, рентабельность, стоимость и эффективность использования основных фондов; затрат и эффективности использования оборотных средств.

Чем больше прибыль, тем ниже стоимость основных фондов и оборотных средств получена и более результативно они используются, тем выше рентабельность производства, то есть значительнее экономическая эффективность деятельности предприятия.

Рентабельность активов характеризует величину прибыли, генерируемой всеми активами предприятия, находящимися в его использовании по балансу. Данный показатель рассчитывается по формуле [26]:

 (1.2)

где Ра − рентабельность активов, %;

Пч - чистая прибыль, тыс. руб.;

Ан.г. и Ак.г. − активы предприятия (валюта баланса), на начало и конец года соответственно, тыс. руб.

Снижение уровня рентабельности активов должно заявлять о снижающемся спросе на продукцию предприятия и о перенакоплении активов.

На рентабельность активов оказывают влияние два фактора: оборачиваемость активов и рентабельность продаж.

Рентабельность собственного капитала необходимо направлять на рост суммы собственного капитала и увеличение уровня его доходности.

Рентабельность собственного капитала - это показатель прибыли на вложенный капитал, и он рассчитывается по формуле [41]:

 (1.3)

где Рск − рентабельность собственного капитала, %;

Пч - чистая прибыль, тыс. руб.;

СКн.г. и СКк.г. − величина собственного капитала предприятия, на начало и конец года соответственно тыс. руб.

На уровень рентабельности собственного капитала оказывают влияние: финансовая структура капитала, уровень налогообложения прибыли, оборачиваемость активов и рентабельность продаж.

Рентабельность продаж показывает, как эффективно и прибыльно предприятие ведет свою производственную деятельность и считается отношением суммы прибыли к выручке от реализации продукции. В зависимости от применяемого в расчетах показателя прибыли выделяют валовую, операционную и чистую рентабельность продаж.

Валовая рентабельность рассчитывается по формуле [22]:

 (1.4)

где РВ − валовая рентабельность продаж, %;

Пв - валовая прибыль, тыс. руб.;

В - выручка от реализации, тыс. руб.

Коэффициент валовой прибыли обозначает эффективность производственной деятельности предприятия, а также результативность политики ценообразования.

Операционная прибыль - это остаток прибыли после вычета из валовой прибыли административных расходов, расходов на сбыт и прочих операционных расходов. Коэффициент показывает уровень рентабельности предприятия после вычета затрат на производство и сбыт товаров.

Операционная рентабельность реализованной продукции рассчитывается по формуле [1]:

 (1.5)

где Ропер − операционная рентабельность продаж, %;

Под - прибыль от операционной деятельности, тыс. руб.;

В - выручка от реализации, тыс. руб.

Показатель операционной рентабельности считается одним из лучших инструментов нахождения операционной эффективности и дает способность руководству предприятия приобретать прибыль от деятельности до вычета затрат, которые не являются операционной эффективностью. При анализе этого показателя вместе с показателем валовой рентабельности следует получить суждение о том, чем зарождены изменения рентабельности.

Чистая рентабельность продаж показывает эффективность всех видов деятельности: операционной, инвестиционной и финансовой. Этот показатель показывает полное влияние структуры капитала и финансирования предприятия на его рентабельность. Данный показатель рассчитывается по формуле [1]:

 (1.6)

где РЧ − чистая рентабельность продаж, %;

Пч - читая прибыль предприятия, тыс. руб.;

На практике зачастую применяется чистая рентабельность проданных товаров. Постоянство на протяжении какого-либо периода показателя операционной рентабельности с одновременным снижением показателя чистой рентабельности свидетельствует либо о повышении финансовых расходов и приобретении убытков от участия в капитале других предприятий, либо о увеличении суммы уплачиваемых налоговых платежей.

Рентабельность продукции представляет, сколько прибыли приводится на единицу реализованной продукции. Этот рост считается следствием роста цен при постоянных затратах на производство реализованной продукции или снижения затрат на производство при стабильных ценах, то есть о понижении спроса на продукцию предприятия, а также более резкое повышение цен, чем затрат.

Рентабельность продукции рассчитывается как отношение прибыли от реализации к себестоимости реализованной продукции. Расчетная формула:

 (1.7)

где РП − рентабельность продукции, %;

Пв - валовая прибыль, тыс. руб.;

Срп - себестоимость реализованной продукции, тыс. руб.

Показатель рентабельность продукции, вычисляется по этой методике, характеризует эффективность средств, используемых в производственном процессе, а именно, сколько предприятие приобретет прибыли с каждой суммы, затрачиваемой на выполнение, какого либо вида деятельности. Рассчитывается полностью по предприятию и разным видам продукции.

Рентабельность реализованной продукции по чистой прибыли от реализации находят как отношение чистой прибыли от реализации к чистой выручке от реализации. Рассчитывается по формуле [36]:

 (1.8)

где РЗ − рентабельность продукции, %;

Пв - валовая прибыль, тыс. руб.;

В - выручка от реализации продукции, тыс. руб.;

Задм− административные затраты, тыс. руб.;

Зсб - затраты на сбыт, тыс. руб.

Большое использование данный показатель нашел в рыночной экономике. Можно вычислить для отдельных продуктов и компании в целом. При установлении его уровня в целом по предприятию рационально учитывать не только реализационные, но и внереализационные доходы и расходы, которые имеют отношение к основной деятельности.

Рентабельность реализованной продукции устанавливаемая как отношение прибыли от операционной деятельности к сумме себестоимости реализованной продукции, административных затрат и затрат на сбыт. Рассчитывается по формуле [1]:

 (1.9)

где РР− рентабельность реализованной продукции, %;

Пв - валовая прибыль, тыс. руб.;

Срп - себестоимость реализованной продукции, тыс. руб.;

Задм − административные затраты, тыс. руб.;

Зсб - затраты на сбыт, тыс. руб.

Этот показатель оценивает эффективность операционной деятельности и представляет, какой предприятие обладает операционной прибылью с каждой суммы операционных затрат. Считается в целом по предприятию и различным категориям продукции.

Показатель рентабельности, вычисленный для всей продукции, усредняется уровнем доходности отдельных видов продукции. Поэтому в анализе следует изучать рентабельность отдельных продуктов или групп продуктов. На рентабельность продукции влияют такие факторы как: изменение диапазона, изменение себестоимости продукции, изменение цен продаж.

Значимость анализа рентабельности различных видов продукции, связана с тем, что компания должна выполнять контроль над затратами на ее производство и реализацию. Если на рынке присутствует довольно большой спрос на продукцию с низким уровнем рентабельности, предприятие имеет право сделать выпуск такой продукции выгодным только если сокращая затраты по ее производству. Анализ рентабельности отдельных видов продукции, а также всей ее совокупности, поможет обнаружить внутренние резервы, чтобы снизить себестоимость продукции, увеличить качество продукции для допустимого соответствующего увеличения цен, что все равно увеличит рентабельность продукции, тем самым улучшит финансовое, социально-экономическое положение предприятия.

Отсюда делаем вывод, что показатели рентабельности оценивают финансовые результаты и эффективность деятельности предприятия. Они показывают уровень доходности предприятия с разнообразных позиций и систематизируются согласно с интересами участников экономического процесса.

.3 Пути повышения рентабельности

Разнообразие показателей рентабельности позволяет определить значимость нахождения путей ее повышения. При анализе путей повышения рентабельности следует разделять внутренние факторы и внешние. Расширение рынка продаж за счет снижения цены на предлагаемые товары, которые являются одним из условий успешной деятельности предприятия, но это не всегда является верным. Поэтому необходимо обращать больше внимания на внешние факторы, чем внутренние: понижение себестоимости продукции, повышение объемов производства, росту отдачи основных средств. Показаны общие основные пути повышения рентабельности предприятия на рисунке 1.1.

Рисунок 1.1 - Пути повышения рентабельности

По данным Э.И. Крылова [28] на данный момент, только грамотный анализ рентабельности деятельности предприятия, позволит увеличить уровень прибыли. Анализ эффективности затрат является неотъемлемой частью работы предприятия. Это позволяет обнаружить ошибки в хозяйственной деятельности, выявит возможности для увеличения прибыли и укажет рекомендации по дальнейшему развитию. В этой связи, в современных условиях без качественного анализа рентабельности деятельности предприятия и нахождения факторов, воздействующих на это значение, нельзя поднять уровень доходов.

Анализ уровня рентабельности любого предприятия необходим для обнаружения определенных резервов и путей повышения рентабельности данного предприятия. Наиболее важными путями повышения рентабельности любого предприятия служит работа по экономии ресурсов. Это приводит к снижению издержек производства и снижение затрат так же приводит к увеличению прибыли. Снижение издержек производства реализовывается за счет средств, которые выделил М.А. Шукурова [60]:

− понижение материалоемкости продукции, чего можно добиться внедрением новых, наиболее экономных конструкций;

− употребление конкретных технологий, направленных на сбережении ресурсов, современных форм амортизации, информационных технологий и малоотходных технологий;

− применение материалов различных прогрессивных видов, понижение затрат по переработке, транспортировке и хранению материалов, усиление контроля по охране материалов, уменьшение потерь материалов;

− повторное применение ресурсов, а так же, регенерация, утилизация отходов, сбор, заготовка, восстановление и использование производственных отходов;

− повышение производительности труда, организация и поддержание благоприятной атмосферы в трудовом коллективе;

− эффективное использование оборудования, уменьшение затрат на основные средства путем ликвидации бесполезных основных средств.

Кроме этого, по мнению А.А. Бердникова [8] пути повышения рентабельности предполагают:

− повышение объемов реализации готовой продукции более хорошего качества;

− увеличение объемов производства и деятельности предприятия в целом;

− изучение номенклатуры продукции на необходимость её производства;

− уменьшение производства материалоемкой продукции, применяя более современные и новые технологии производства, повышение квалификации рабочих, более эффективное применение производственного оборудования;

− выявление новых поставщиков на более выгодных для закупки материалов и сырья по минимальным ценам;

− усовершенствование теории сбыта, допустимое снижение цен, разработка систем скидок и дисконтов для осуществления запасов;

− поиски новых рынков сбыта благодаря маркетинговой политике;

− проведение всевозможных акций, конкурсов, повышение качества рекламы для продажи товаров потребителям пути повышения рентабельности;

− постоянное совершенствование методов работы на предприятии.

А.П. Калинина [21] предлагает мероприятия обеспечивающие повышение рентабельности, которые сведены в таблице 1.1.

Исходя из всего вышеуказанного, можно сделать вывод, что реализация мер по увеличению прибыли, рентабельности, в конечном итоге, повысит эффективность деятельности предприятия в целом.

Одним из таких способов повышения прибыльности бизнеса является финансовый контроль. Эта система обеспечивает концентрацию для решительных действий по приоритетным направлениям развития финансовой системы предприятия, которая дает попытки узнать отклонения фактических результатов от нормативных, а также применение точного менеджмента для увеличения эффективности деятельности предприятия. Этот контроль дает руководству информацию, необходимые данные. В таком финансовом контроле деятельности предприятия применяют следующие элементы, такие как планирование, постановка целей, контроль выполнения и принятие решений.

Альтернативный вариант нахождения путей повышения рентабельности определяется многообразием его характеристик. Следует помнить, что при оценке путей повышения рентабельности необходимо распределять влияние внешних и внутренних условий. К внешним условиям, расширение рынка продаж за счет снижения цены на предлагаемые товары. Внутренние условия считаются более значимыми, чем внешние. К ним относятся: увеличение объемов производства, снижение себестоимости продукции, влияние основных фондов и так далее.

Таблица 1.1 - Мероприятия, обеспечивающие повышение рентабельности


Сущность проблемы повышения рентабельности производства заключается в увеличении дохода в процессе использования существующих ресурсов финансовых итогов на каждую единицу задач.

Ряд авторов [15; 26; 37; 53] считает, что ключевыми путями повышения рентабельности служат увеличение абсолютной суммы прибыли и сокращение затрат на производство продукции. Этому оказывает содействие широкое применение в производстве итогов научно-технического прогресса, которое ведет к повышению производительности общественного труда и снижению на этой основе стоимости единицы ресурсов, используемые в производстве.

Т.С. Новашина [33] считает, что на основе повышения признака прибыльности может быть внедрение инноваций, которые позволяют производить новые виды продукции с лучшим качеством, осваивать новые рынки, внедрения организационно-управленческих инноваций.

Н.В. Войтоловский [10] выделяет основным мероприятием, которое дает возможность улучшить показатели рентабельности и эффективность деятельности предприятия, считается совершенствование системы управления производством. Однако каким образом процесс управления включает организацию, планирование, контроль и мотивацию, следует утверждать, что это событие включает в себя большое количество прочих мероприятий, которые дают возможность снижения затрат при использовании ресурсов предприятия, участвующих в производстве. Такие события включают:

− проверка объемов производства;

− автоматизация и механизация производственных процессов, и смена изношенного оборудования более усовершенствованным;

− увеличение интересов рабочих в усовершенствовании производительности;

− рост эффективности применения ресурсов предприятия и др.

На основе вышеизложенного, следует сделать вывод, что эффективность деятельности предприятия на прямую зависит от эффективности управления производством. И главное условие для достижения этого результата - это единство всех компонентов процесса управления, только в этом случае предприятие имеет возможность оптимизировать производственные процессы и, таким образом, достигать максимальной эффективности производства.

Исходя из этого, основной целью любого бизнеса должно быть сохранение и развитие бизнеса некоммерческих организаций, которые имеет отношение только в краткосрочной перспективе, что позволит вам приобрести прибыль в дальнейшем.

Существенной особенностью успешного и конкурентоспособного предприятия является то, что его руководители для максимизации прибыли ставят перед собой цель не минимизации затрат, а их оптимизации, что достигается с помощью эффективного управления.

Основой повышения рентабельности могут быть инновации позволяющие производить новые продукты с самым лучшим качеством, внедрения организационно-управленческих инноваций, осваивать новые рынки, и так далее.

Таким образом, каждое предприятие имеет свои собственные пути повышения рентабельности, в том числе повышение эффективности работы, снижение себестоимости продукции, более рациональное использование внеоборотных и оборотных активов, увеличение объемов ее реализации, также собственного или заемного капитала.

Повышение рентабельности предприятий на сегодняшнее время получает основную роль, и руководителю предприятия следует применять все возможные пути повышения данного показателя, для увеличения прибыли, которые в конечном итоге отразятся на улучшении эффективности деятельности самого предприятия в целом.

Более детальный анализ рентабельности производства на примере ОАО «Вологодский вагоноремонтный завод» с учетом его организационно-экономических особенностей будет рассмотрен в следующей главе.

2. Анализ рентабельности производства ОАО «Вологодский вагоноремонтный завод»

.1 Организационно-экономическая характеристика ОАО «Вологодский ВРЗ»

Объектом выпускной квалификационной работы служит предприятие железнодорожного транспорта РФ ОАО «Вологодский вагоноремонтный завод». Его можно считать самым старейшим промышленным предприятием Вологодской области. Оно было основано в 1906 году на базе Главных железнодорожных мастерских. Один из первых выпустил продукцию литейный цех, который в августе 1906 года отремонтировал первый паровоз.

С создания открытого акционерного общества «Российские железные дороги» Вологодский вагоноремонтный завод в октябре 2003 года стал филиалом ОАО «РЖД». В 2007 году были проведены структурные изменения в железнодорожной отрасли и завод из филиала ОАО «РЖД» был переименован в открытое акционерное общество, которое является дочерним относительно ОАО «РЖД».

ОАО «Вологодский ВРЗ» - является ярким примером постоянно развивающегося предприятия. За последние годы были сертифицированы основное производство и главные виды продукции, выполнен современный и объемный капитально-восстановительный ремонт. Приоритетные направления деятельности предприятия - повышение объемов производства, снабжение безубыточной деятельности и приобретение прибыли, увеличение номенклатуры работ и услуг.

Вологодский вагоноремонтный завод расположен в центральной части города Вологда на площади 36,8 га. Вологодский вагоноремонтный завод имени М.И. Калинина основан на базе бывших главных железнодорожных мастерских. Это 11 производственных корпусов, которые выполняли ремонтные работы паровозов и вагонов для железных дорог Санкт- Петербург - Вятка и Москва - Ярославль - Вологда - Архангельск, в 1906 году.

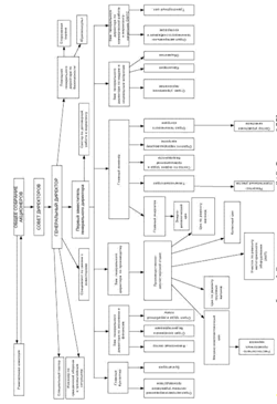
В настоящее время руководство текущей работой общества реализовывается в лице исполнительного органа: генеральный директор ОАО «Вологодский вагоноремонтный завод - Бачкарев Николай Николаевич. Генеральный директор отчитывается перед общим собранием акционеров и советом директоров. Генеральный директор может без доверенности работать от имени общества, а так же, с учетом ограничений, предоставленных законодательством РФ, Уставом ОАО «Вологодский вагоноремонтный завод» и постановлениями совета директоров.

Более полная организационная структура ОАО «Вологодский вагоноремонтный завод» представлена в приложении 1.

К наиболее значимым конкурентам ОАО «Вологодский ВРЗ» в области ремонта пассажирских вагонов можно отнести АО «Вагонреммаш», ОАО «Владикавказский вагоноремонтный завод», ОАО «Красноярский электровагоноремонтный завод». АО «Вагонреммаш» является основным участником рынка ремонтных услуг пассажирских вагонов, на ее долю приходится около 50% от общего объема ремонтируемых вагонов. В 2014 году комплекс АО «Вагонреммаш» вышел из состава Холдинга ОАО «РЖД» путем продажи акций ЗАО «Железнодорожный сервисный альянс». Главным фактором, устанавливающим конкурентные преимущества предприятий, совершающих ремонт пассажирских вагонов, можно считать их географическое расположение, продуктивность и современность оборудования, уменьшающая издержки и увеличивающая качество работ, заработанная репутация.

Полное фирменное наименование открытого акционерного общества: Открытое акционерное общество «Вологодский вагоноремонтный завод». Сокращенное фирменное наименование: ОАО «Вологодский ВРЗ». Юридический и почтовый адрес: 160004, г. Вологда, ул. Товарная, д. 8.

Доля акционеров в уставном капитале: ПАО «РЖД» - 99,99%, АНО «Желдорреформа» - 0,01%.

Удельный вес объемов производства для холдинга «РЖД» в общих объемах производства составил 13% и снизился на 0,9% к прошлому году (2015 год - 13,9%). Общество снизило удельный вес по данному заказчику, так как заявок на ремонт подвижного состава и запасных частей поступило значительно меньше. Основным фактором, который повлиял на снижение удельного веса по холдингу «РЖД», стало не соответствие фактических цен за ремонт вагонов ПАО «ТрансКонтейнер» с заявленными внутригрупповыми оборотами на 2015 год. Немаловажным фактором, стало и то, что в 2015 году общество было вынуждено значительно сократить свою работу с основным заказчиком АО «Федеральная грузовая компания», это было вызвано в связи с возникшими трудностями для участия в открытом аукционе электронной формы. Можно отметить, что данная процедура прошла успешно, и в конце отчетного периода договор был успешно заключен.

ОАО «Вологодский вагоноремонтный завод» это один из главных предприятий в системе Российских железных дорог по ремонту вагонов пассажирского и специального назначения, ремонту и формированию колесных пар, изготовлению запчастей для ж/д транспорта.

Кроме деятельности, направленной на обеспечение ремонта подвижного состава Российских железных дорог, Вологодский вагоноремонтный завод наиболее успешно работает с внешними контрагентами, коммерческими организациями, у которых есть свой подвижной состав и предлагают на рынке данных услуг квалифицированный ремонт и поставку запасных частей к вагонам.

В виде схемы направления деятельности компании можно представить следующим образом (рисунок 2.1).

Рисунок 2.1 - Основные виды деятельности ОАО «Вологодский ВРЗ»

ОАО “Вологодский вагоноремонтный завод” специализируется на производстве следующей продукции и услуг:

·   Ремонт вагонов:

− капитальный ремонт пассажирских вагонов;

− капитальный ремонт почтовых и багажных вагонов;

− капитальный ремонт грузовых вагонов;

− деповский ремонт грузовых вагонов;

− переоборудование в багажные специальных и пассажирских вагонов;

− капитальный ремонт экипажной части цистерн для перевозки опасных грузов;

− переоборудование и капитальный ремонт служебно-технических, специальных вагонов.

ОАО «Вологодский вагоноремонтный завод» предлагает услуги по ремонту пассажирского подвижного состава и основных узлов пассажирских вагонов.

Ремонт пассажирских вагонов осуществляется в следующем объеме:

− техническая ревизия ТО-3;

− деповской ремонт в объеме ДР;

− капитальный ремонт КР-1 (1,2,3);

− капитальный ремонт КР-2;

− капитально-восстановительный ремонт (КВР).

Предприятие может оказывать услуги по ремонту багажных вагонов в объеме КР-1, КР-2 и почтовых вагонов:

− служебно-технических вагонов для перевозки спецконтингента;

− водонасосных станций пожарного поезда;

− переоборудование вагонов в служебно-технические.

деятельность ОАО вагоноремонтный завод» связана с ремонтом грузового подвижного состава.

На момент завод всем необходимым текущего отцепочного, и капитального ремонтов:

− четырехосных и цистерн;

− полувагонов;

− универсальных платформ;

− полувагонов 12-288 и для перевозки стали;

− платформ для перевозки леса (лесовозов);

− вагонов хопперов;

− капитального ремонта экипажной части грузовых вагонов;

− дробеструйной очистки и покраски грузовых вагонов и цистерн;

− разделки грузовых вагонов в металлолом;

− крытых вагонов;

− фитинговых платформ.

2) Ремонт и формирование колесных пар:

− колесные пары нового формирования;

− ремонт колесных пар со сменой элементов;

− колесные пары СОНК.

Вся выпускаемая продукция ОАО «Вологодский вагоноремонтный завод» и производство по ремонту подвижного состава имеют сертификаты соответствия, выданные регистром сертификации на федеральном железнодорожном транспорте.

Прочие услуги и продукция ОАО «Вологодский ВРЗ»:

ОАО «Вологодский вагоноремонтный завод» производит сборку грузовых вагонных тележек модели 18-100.

При производстве композиционных тормозных колодок применяются сетчато-проволочные каркасы производства ОАО «Вологодский ВРЗ»:

− арматура проволочная ТУ 32 ЦТВР-487-2007

− заготовка каркаса ТУ 32 ЦТВР-488-2007.

Предприятие также выполняет разборку грузовых и цельнометаллических вагонов в металлолом.

ОАО «Вологодский вагоноремонтный завод» выполняет разнообразные виды обработки металлов:

− раскрой листа толщиной до 20 мм на листовых ножницах с длиной реза до 2500 мм;

− токарную обработку деталей высокой точности диаметром до 630 мм и длиной до 1400 мм на станках с ЧПУ;

− токарную обработку заготовок диаметром до 100 мм и длиной до 2800 мм и наибольшей массой до 5000 кг;

− растачивание заготовок диаметром до 1600 мм и высотой до 1000 мм и массой до 6300 кг;

− координантно-расточные работы высокой точности;

− строгальную обработку с длиной заготовки до 6000 мм;

− зубофрезерование с максимльным диаметром детали до 750 мм;

− производство сварных конструкций;

− дробеструйную очистку металлоконструкций;

− окраску порошковыми полимерными покрытиями;

− изготовление поковки любой марки стали и любой формы весом до 170 кг;

− холодная и горячая штамповка на прессах усилием от 80 до 315 тонн;

− производство гибочных и вырубных штампов;

− шлифовка плоская;

− сварочно-наплавочные работы в среде защитных газов с последующей механической обработкой;

− фрезерные работы.

Производство по ремонту подвижного состава, а так же вся производимая продукция ОАО «Вологодский вагоноремонтный завод» обладают сертификатами соответствия, которые были выданы регистром сертификации на федеральном железнодорожном транспорте.

В 2014-2015 гг. общество выполняло следующие виды деятельности:

1. Выполнение услуг по проведению деповского, капитального и текущего ремонта вагонов;

2. Новое формирование и ремонт со сменой элементов колесных пар;

3. Увязка нормативно-технической и технической документации на ремонт подвижного состава и другой продукции;

4. Введение новых технологий и технологических процессов, прогрессивных видов капитального ремонта подвижного состава, производства запасных частей и иной продукции;

5. Реализация контроля за качеством ремонта и модернизацией железнодорожного подвижного состава, производства машиностроительной продукции и запасных частей для нужд железнодорожного транспорта;

6. Торгово-закупочная деятельность, сплоченная с основной деятельностью и вспомогательным производством общества;

7. Сбор лома черных и цветных металлов, его реализация и переработка;

8. Проведение и организация мероприятий по осущствлению безопасности;

Рассмотрим более подробно основные технико-экономические показатели ОАО «Вологодский ВРЗ»в таблице 2.1

Таблица 2.1 - Основные технико-экономические показатели ОАО «Вологодский ВРЗ»


Абсолютные показатели деятельности организации имеют не однозначную динамику. Объем производства в 2015 году вырос на 3,51%, выручка повысилась на 255495 тыс. руб. за 2 года. Прибыль от продаж повысилась на 41,4%, чистая прибыль на 81,4% Т.е. доходы организации в 2015г. значительно увеличились. На основании рассчитанных данных видно, что эффективность деятельности организации возросла, по многим показателям.

Предприятие ОАО «Вологодский ВРЗ» обладает следующими основными фондами: здания, сооружения, машины и оборудование, транспортные средства, инвентарь, а также земельные участки. Рассмотрим в таблице 2.2 данные, которые отражают состав основных производственных фондов, имеющихся у предприятия за 2013-2015гг.

Таблица 2.2 - Состав основных производственных фондов за 2013-2015 гг.


Из таблицы 2.2 за промежуток с 2013 г. по 2015 г. повышается удельный вес активной части основных фондов в их общей сумме, отображающее существенное влияние на показатели эффективности воспроизводства основных фондов. Тем самым можно сделать вывод, что здания уменьшились в 2015 г. на 15598 тыс. руб. Показатель основных средств, таких как транспортные средства, машины и оборудование увеличился, показатель хозяйственного инвентаря уменьшился. Сооружения в 2015 г. по сравнению с 2013 г. составили 14 191тыс. руб. (разница составила 2828 тыс. руб.). Существенную долю фондов, в общем составе, захватывает пассивная часть, что взаимосвязано с результатами предприятия, а конкретно предоставлением услуг по ремонту железнодорожного транспорта и комплектующих.

Главное место в улучшении хозяйственного механизма занимают вопросы повышения заработной платы и организации труда. Современная организация оплаты труда обязана обеспечивать целесообразную расстановку рабочих и более эффективное применение профессиональных знаний, рабочей силы и умений работников в расширении объема и улучшения качества труда.

Таблица 2.3 - Динамика численности персонала за период работы 2013-2015гг.


Списочная численность персонала на 31.12.2015г. составила 500 человек. Анализ динамики численности работающих за последние три года выявил увеличение численности в отчетном периоде на 6% к 2013 году и прирост на 4% к 2014 году. Максимальную долю в структуре персонала предприятия за период работы 2013- 2015г.г. занимают основные и вспомогательные производственные рабочие -75,8%, 74,2% и 75% соответственно. В 2015 году в сравнении с 2013 годом, замечается снижение доли рабочих на 0,8%, а с 2014 года выявлен рост доли рабочих на 0,8% в общей численности работников с одновременным ростом доли руководителей (с 11,7% до 13,1%). Организационная структура ОАО «Вологодский ВРЗ» основывается на линейно-функциональном принципе.

Положительную тенденцию в производстве продукции поддерживают опытные работники, которые работают на этом предприятии.

Следовательно, можно образовать более детальный анализ уровня оплаты труда. Для этого необходимо проанализировать структуру фонда оплаты труда и среднемесячную заработную плату по категориям работающих. Данные приведены в таблице 2.4.

Таблица 2.4 - Средняя заработная плата по категориям работников за период работы 2013-2015 гг.


Согласно таблице 2.4 прослеживается следующая динамика роста заработной платы. Средняя заработная плата на 1 работника за 2015 год составила 30164 руб., что на 41,0% выше 2013г., на 13,2% выше 2014 года.

Заработная плата основных производственных рабочих в соотношении 2015г. к 2013г. увеличилась на 51,2%, увеличение заработной платы отчетного периода к 2014г. составило 20,8%; заработная плата вспомогательных рабочих в соотношении 2015г. к 2013г. увеличилась на 27,9%, в соотношении 2015г. к 2014г. - на 3,1; заработная плата руководителей в 2015г. по сравнению с 2013г. увеличилась на 45,4%, по сравнению с 2014г. - на 17,0%; заработная плата специалистов в 2015г. увеличилась на 35,8% по сравнению с 2013г., увеличение заработной платы отчетного периода к 2014г. составило18,4%.

Таким образом, предприятие ОАО «Вологодский ВРЗ» является одним из ведущих предприятий в сфере ремонта железнодорожного транспорта, специализирующееся на производстве обширной номенклатуры продукции и услуг.

Для полного представления работы ОАО «Вологодский ВРЗ» рассмотрим результаты хозяйственной деятельности предприятия в следующем параграфе.2.2 Анализ затрат и результатов деятельности ОАО «Вологодский ВРЗ»

Следующим этапом является проведение анализа затрат и результатов деятельности предприятия с помощью которого следует оценить положительные и отрицательные направления деятельности предприятия. Необходимо указать будущие пути развития предприятия, и наметить пути решения обнаруженных проблем.

В современных экономических ситуациях анализу показателей выпуска и реализации продукции оказывается существенное внимание в системе экономического анализа. Главной задачей данного анализа считается исследование динамики выпускаемой продукции и оказываемых услуг. После оценки обнаруженных результатов можно сделать первые выводы о степени эффективности деятельности предприятия.

Структура продукции, работ и услуг, производимых ОАО «Вологодский ВРЗ», в стоимостном и натуральном выражении в течение 2013-2015г.г. представлена в таблице 2.5, а более подробно в приложении 2.

Как видно из таблицы в рамках капитального ремонта пассажирских вагонов реализовывались такие ремонты как: деповской ремонт (ДР); капитальный ремонт в объемах КР-1 и КР-2. Производился ремонт грузовых вагонов: деповской ремонт (ДР); капитальный ремонт (КР).

Кроме ремонта пассажирских и грузовых вагонов производится ремонт, обточка, ремонт тележек пассажирских вагонов. Оказываются услуги по разделке грузовых вагонов.

В современных экономических ситуациях анализу показателей выпуска и реализации продукции уделяется значительный интерес в системе экономического анализа. Одной из главных задач данного анализа считается изучение структуры и объем выпускаемой продукции и оказываемых услуг. Выявленные результаты после анализа говорят о степени эффективности деятельности предприятия.

Таблица 2.5 - Структура и объем произведенной продукции, оказанных услуг на ОАО «Вологодский ВРЗ»


Подводя итоги таблицы2.5, за период с 2013-2015г.г. следует сделать вывод, что основной продукцией Вологодского вагоноремонтного завода является деповской и капитальный ремонт пассажирских вагонов, деповской и капитальный ремонт грузовых вагонов, ремонт и обточка колесных пар, ремонт тележек и разделка вагонов.

Наблюдается положительная тенденция по росту объемов производства общества, так объем производства за отчетный год увеличился по сравнению с 2013 годом на 26,5%, по сравнению с 2014 годом - на 3,5%.

В объеме производства случились следующие структурные изменения:

− отсутствие корпоративного заказа на капитальный ремонт пассажирских вагонов холдинга «РЖД» в 2013 году повергло к резкому снижению в выпуске данной продукции. Но на протяжении 2014 года и отчетного периода 2015 года были сосредоточены все силы на привлечение к работе по ремонту пассажирского подвижного состава сторонних заказчиков. Что позволило изменить структуру ремонта пассажирских вагонов, повысить долю ремонта вагонов в объеме КР-1, КР-2 с одновременным ростом объемов «легких» видов ремонта (ДР) в 14,5 раз в сравнении с 2013 годом;

− в итоге диверсификации производства, а конкретно исследование новых видов ремонта грузовых вагонов, как для холдинга ПАО «РЖД», так и для сторонних заказчиков, дало возможность увеличить данную ремонтную услугу с 2 103 вагона в 2013 году до 4 570 единиц в 2015 году;

− модификация объемов по ремонту и обточке колесных пар взаимосвязано с требованиями заказчиков, наличием требуемых комплектующих изделий для выполнения заказа, проведением технического перевооружения колесного цеха, необходимо отметить, что на протяжении периода с 2013-2015г.г. у общества отсутствуют заявки на формирование колесных пар, что неблагополучно влияет на доходную часть общества.

Рассмотрим динамику результатов деятельности и финансового состояния ОАО «Вологодский ВРЗ». Данные приведены в таблице 2.6.

За рассматриваемый период чистая прибыль фирмы существенно возросла в сравнении с 2013годом, основная деятельность является прибыльной. Это говорит об увеличении вероятности пополнения оборотных средств для ведения нормальной хозяйственной деятельности.

Так в 2014 году объем чистой прибыли компании составил 57853 тыс. руб., повышение произошло на 754,90%. Подмеченное увеличение прибыли, является положительным фактором в деятельности компании.

За период с 2014 по 2015 год выручка от реализации продукции повысилась на 112554 тыс. руб. и составила в 2015 году 747147 тыс. руб. Себестоимость продаж следовательно выросла в 2015 году по сравнению с 2014 годом на 25,8% . Коммерческие и управленческие расходы на заводе ОАО «Вологодский ВРЗ» за анализируемый период увеличились на 2115 тыс. руб. Прибыль от продаж снизилась на 26993 тыс. руб.

Для лучшего представления построим график, который воспроизводит изменение выручки и себестоимости продаж ОАО «Вологодский ВРЗ» за период 2013-2015 годов. Данный график изображен на рисунке 2.2.

Таблица 2.6 - Результаты хозяйственной деятельности ОАО «Влогодский ВРЗ»


Рисунок 2.2 - Изменение выручки и себестоимости ОАО «Вологодский ВРЗ» за 2013-2015 гг.

Также следует сделать вывод по таким показателям, которые увеличились в 2015 году. Например, выручка увеличилась на 51% или на 255495 тыс. рублей. Это объясняется увеличением роста объемов производства. Себестоимость повысилась на 49% или на 221279 тыс. рублей. Прибыль от продаж, следовательно, увеличилась почти в 2,5 раза или на 32024 тыс. рублей в сравнении с 2013 годом.

В таблице 2.7 показан состав и динамика затрат на производство и реализацию продукции за 2013-2015 гг. на предприятии ОАО «Вологодский ВРЗ» по элементам.

Таблица 2.7 - Динамика и состав затрат на производство и реализацию продукции за 2013-2015гг. на ОАО «Вологодский ВРЗ»

Наименование затрат

2013 г.

2014 г.

2015 г.

Отклонения (+/-)


Значение, тыс. руб.

Доля, %

Значение, тыс. руб.

Доля, %

Значение, тыс. руб.

Доля, %

2014 г. к 2013 г.

2015 г. к 2014 г.

Материальные затраты

48,1

243 413

49,1

247 764

45,6

28678

4351

Заработная плата

141 471

31,6

156 093

31,5

184 423

34,0

14622

28330

Страховые взносы

39 613

8,87

49 280

9,94

59 346

10,9

9667

10066

Амортизация

19 188

4,29

17 435

3,51

15 259

2,81

-1753

-2176

Прочие расходы

31 335

7,02

29 251

5,9

35 371

6,5

-2084

6120

Итого

446342

100

495472

100

542163

100

49130

46691


Можно сделать вывод, что материальные затраты на предприятии в 2013 году были низкими, но к 2015 году они значительно повысились. Заработная плата с каждый годом возрастала и в 2015 году составила 184 423 тыс. руб. Прочие расходы в 2015 году повысились на 6120 тыс. руб. по отношению к 2014 году. Что касается амортизации, то с каждым годом она становилась меньше.

Для анализа нередко применяют такой метод анализа как SWOT-анализ, который выступает как процесс раскрытия факторов внутренней и внешней среды предприятия. Анализ данного положения ОАО «Вологодский ВРЗ» показал следующие сильные и слабые стороны завода, а также возможности и угрозы его развития, которые представлены в таблице 2.8.

Таблица 2.8 - Матрица SWOT анализа ОАО «ВРРЗ»

Проведя анализ сильных и слабых сторон предприятия, его возможностей и угроз, следует сделать вывод, что предприятие обладает большинством конкурентных преимуществ, которые дают ему держаться на рынке.

Существенным результатом проведения анализа производственной деятельности ОАО «Вологодский ВРЗ» является тот факт, что предприятие работает эффективно, с положительной тенденцией развития и с каждым годом добивается лучших результатов.

В системе показателей эффективности деятельности предприятий главное место относится рентабельности, которая выступает как использование средств предприятия, при котором оно возмещает свои затраты доходами и приобретает прибыль от деятельности. Таким образом, следует провести анализ показателей рентабельности ОАО «Вологодский ВРЗ», чтобы разработать предложения по дальнейшему развитию предприятия.

2.3 Оценка рентабельности производства ОАО «Вологодский ВРЗ»

Эффективность производственно-хозяйственной деятельности предприятия необходимо оценить за счет показателей рентабельности. Показатели рентабельности служат отношением результата к затратам при реализации своей деятельности. Рентабельность выступает как применение средств, при котором предприятие покрывает свои затраты на реализацию деятельности доходами, а так же получает прибыль.

Показатели рентабельности ОАО «Вологодский ВРЗ» представлены в таблице 2.10.

Таблица 2.10 - Основные показатели рентабельности ОАО «Вологодский ВРЗ»,%


Исходя из данных таблицы 2.10, коэффициенты рентабельности ОАО «Вологодский ВРЗ» за исследуемый период, с 2013 года по 2015 год, обладают положительной тенденцией к увеличению. Рентабельность продаж показывает долю прибыли от продаж в общем объеме продаж предприятия. Рентабельность собственного капитала демонстрирует повышение эффективности применения капитала. Рентабельность активов свидетельствует об эффективности использования активов предприятия. Для того, чтобы проанализировать показатели рентабельности следует рассчитать относительные отклонения показателей по годам. Данные расчеты представим в таблице 2.11.

Таблица 2.11 - Изменения показателей рентабельности за 2013-2014 года,%

Показатели рентабельности ОАО «Вологодский ВРЗ» увеличиваются, об этом говорит динамика их изменений. Для наглядности представим динамику изменения показателей рентабельности на рисунке 2.3.

Рисунок 2.3 - Показатели рентабельности ОАО «Вологодский ВРЗ»

Данная ситуация, как мы видим, не стабильна, все показатели рентабельности в 2015 году, относительно 2014 года, имеют тенденцию к снижению. Так очень важный показатель прибыльности, рентабельность продукции отображает, что доля прибыли в каждом затраченном рубле составляет более 10%.

Рентабельность продаж и рентабельность собственного капитала в исследуемом периоде возросли на 1,1% и 4,7% соответственно. Это происходит за счет повышения выручки от реализации на ОАО «Вологодский ВРЗ». Рентабельность собственного капитала представляет повышение эффективности использования капитала. Также мы видим увеличение рентабельности заёмного капитала, что говорит о том, что доходность каждого заимствованного рубля растёт за три года.

Рентабельность основных фондов в 2014 году уменьшилась на 3,92%, но в 2015 году увеличилась на 5,12%. Динамика показателя рентабельность оборотного капитала говорит о снижении рентабельности. Увеличение количества оборотных активов стало этому причиной. Поэтому руководство компании ОАО «Вологодский ВРЗ» должны рассмотреть структуру баланса и определить сдерживающие развитие факторы. Мероприятия должны быть направлены на снижение количества оборотных активов.

Рентабельность активов и рентабельность производства за рассматриваемый период, повышались, это говорит о том, что на предприятии ОАО «Вологодский ВРЗ» увеличилась эффективность применения основных производственных фондов и оборотных средств фирмы.

Для более подробного анализа динамики рентабельности продаж рационально сделать факторный анализ. Рентабельность продаж находится по формуле 2.1 [58]:

 (2.1)

где С - себестоимость реализованной продукции, тыс. руб.;

КР - коммерческие расходы, тыс. руб.;

УР - управленческие расходы, тыс. руб.;

В - выручка от реализации, тыс. руб.;

Пп - прибыль от продаж, тыс. руб.

Проведем анализ воздействия факторов на изменение рентабельности продаж. На изменение рентабельности продаж могут влиять такие факторы как:

·   выручка от продаж;

·   себестоимость;

·   коммерческие расходы;

·   управленческие расходы.

Используя формулу 2.1, проведем факторный анализ методом цепных подстановок. Сразу необходимо исключить воздействие управленческих расходов, так как в рассматриваемом периоде не присутствует данный вид расходов.

) Влияние изменения выручки от продаж [50].

 (2.2)


где показатели с индексом «0» - показатели базисного года;

показатели с индексом «1» - показатели отчетного года.

) Влияние, за счет изменения себестоимости продукции [50].

 (2.3)


3) Влияние изменения коммерческих расходов [50].

 (2.4)

Сумма влияния всех факторов должна быть равна общему изменению рентабельности продаж [50]:

, % (2.5)


Сумма воздействия всех факторов равна общему изменению рентабельности продаж, это свидетельствует о том, что факторный анализ проведён правильно. Данные расчета сведём в таблицу 2.12.

Таблица 2.12 - Результаты факторного анализа рентабельности продаж ОАО «Вологодский ВРЗ», %


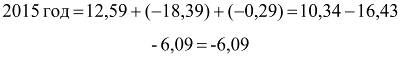
Рентабельность продаж в 2014 году, относительно 2013 года имеет тенденцию к росту. Общее изменение рентабельности продаж составило +7,21%. Рост рентабельности произошел за счет роста выручки от продаж, за счет ее увеличения рентабельность от продаж повысилась на 20,43%. На основании увеличения себестоимости продукции и увеличение коммерческих расходов в 2014 году рентабельность продаж снижается на 13,21% и 0,01% соответственно.

Общее изменение рентабельности продаж составило -6,09%. Данное снижение произошло за счет увеличения себестоимости продукции и увеличение коммерческих расходов в 2015 году. Данные показатели снизили рентабельность продаж на 18,39% и 0,29% соответственно. На основании роста выручки от продаж рентабельность продаж в 2015 году увеличилась на 12,59%, в сравнении с предыдущим годом. Таким образом, главным фактором снижения рентабельности продаж компании ОАО «Вологодский ВРЗ» является снижение себестоимости реализованной продукции и снижение коммерческих расходов.

Анализ рентабельности реализуемой продукции необходим для правильной оценки эффективности текущей деятельности. Он позволяет понять, сколько копеек прибыли принесет один рубль, вложенный в производство и реализацию продукции. На данный показатель рентабельности воздействуют такие показатели, как цена на продукцию, себестоимость реализованной продукции. Для детального анализа показателя рентабельность реализованной продукции предлагается провести факторный анализ.

) Влияние фактора изменения цены на продукцию [50].

 (2.6)


) Влияние изменения себестоимости реализованной продукции [50].

 (2.7)


Сумма влияния всех факторов должна быть равна общему изменению рентабельности реализованной продукции за исследуемый период [50]:

, % (2.8)


Сумма влияния всех факторов равна общему изменению рентабельности реализованной продукции, из этого следует, что факторный анализ проведён правильно. Влияние факторов на изменение показателя рентабельность реализованной продукции представлено в сводной таблице 2.13.

В 2014 году общее изменение рентабельности реализованной продукции ОАО «Вологодский ВРЗ» составляет 9,54%. Данный рост рентабельности вызван изменением цен на реализованную продукцию. Данное влияние увеличило рентабельность на 25,36%. Изменение себестоимости реализованной продукции снижает общее изменение рентабельности продукции на 15,82%.

Таблица 2.13 - Сводная таблица влияния факторов на рентабельность продукции, %


За исследуемый период рентабельность реализованной продукции ОАО «Вологодский ВРЗ» в 2015 году снижается на 7,8%. Это говорит о том, что предприятие стало меньше получать прибыли, на один рубль, вложенных в производство и реализацию продукции. На рентабельность продукции положительно влияет изменение цены на реализованную продукцию. Влияние данного фактора составило 12,8%. Изменение себестоимости реализованной продукции приводит к снижению рентабельности продукции на 20,58%. Мы видим, что темпы роста себестоимости реализованной продукции выше, чем темпы роста выручки от продаж. Подводя итоги компании ОАО «Вологодский ВРЗ» необходимо разрабатывать такие мероприятия, которые позволят снизить себестоимость продукции, что позволит увеличить показатели рентабельности, а также эффективность производственно-хозяйственной деятельности предприятия в целом.

В ближайшие годы предприятию следует выполнить свои обязанности и внести реальный вклад в решение проблемных вопросов деятельности предприятия всеми структурными подразделениями завода, что приведет к повышению производственно - экономической эффективности деятельности предприятия, к достижению финансовой устойчивости предприятия/

После общего результата анализа производственно-хозяйственной деятельности и анализа рентабельности производства ОАО «Вологодский ВРЗ», можно сказать, что предприятие за рассматриваемый период (с 2013 года по 2015 год) работает достаточно эффективно и нацелено на дальнейшие результаты в будущем. Но для поддержания положительной тенденции развития предприятию следует внедрять и разработать в деятельность мероприятия по повышению рентабельности производства, которые смогут в будущем повысить производительность предприятия и эффективность его работы.

3. Разработка инновационных мероприятий по повышению рентабельности производства оао «вологодский вагоноремонтный завод»

.1 Пути повышения рентабельности производства ОАО «Вологодский ВРЗ»

Показатели рентабельности анализируют конечные результаты деятельности предприятия, так как их величина отображает соотношение эффекта с вложенным капиталом или потребленными ресурсами. Их применяют и как инструмент в ценообразовании и в инвестиционной политике.

Разнообразие вариантов решений, получаемых при определении прибыли, текущих расходов, авансированной стоимости для расчета рентабельности определяет наличие существенного количества ее показателей. Главные показатели рентабельности можно сгруппировать в две группы:

− показатели рентабельности капитала (активов); показатели рентабельности продукции;

− показатели, рассчитанные на основе потоков наличных денежных средств.

Одним из факторов роста прибыли и рентабельности и повышения эффективности производства является его расширение, то есть увеличение объемов изготовления товаров и услуг. Осуществить это можно двумя путями:

− за счет увеличения количества вовлеченных в производство факторов (экстенсивный путь);

− за счет улучшения технологий (интенсивный путь).

Показатели рентабельности являются важными для характеристики составляющих формирования прибыли и доходов предприятия. При анализе производства показатели рентабельности применяются как инструмент инвестиционной политики и ценообразования. Они более полно, чем прибыль, рассматривают итоговые результаты деятельности предприятия, так как их величина передает соотношение между имеющимися и использованными ресурсами.

Показатель рентабельности показывает соотношение прибыли предприятия и факторов, которые являются предпосылками его возникновения.

ОАО «Вологодский ВРЗ» продолжает работу по техническому переоснащению завода. С 2007 года по 2015 год предприятием применены капитальные вложения в сумме 86197 тыс. руб. На протяжении данного периода времени инвестиции реализовывались по принципу - «не по потребности, а по возможности». Источниками капиталовложений являются только собственные средства завода. Стоит отметить, что у предприятия не имеется в нужном объеме оборотные средства для осуществления капитальных вложений.

Стратегия развития ОАО «Вологодский вагоноремонтный завод» до 2020 года утверждена на заседании совета директоров общества:

. Обеспечение рентабельной работы, оптимальной для эффективности деятельности и развития общества.

. Повышение производственно - экономической эффективности деятельности общества.

. Достижение финансовой устойчивости и эффективности.

. Обеспечение безопасности перевозок и качества процессов

. Расширение номенклатуры и результативных продаж конкурентоспособных работ, услуг общества, привлечение новых сторонних клиентов и повышение доли рынка.

. Рационализация применения всех видов производственных ресурсов на основе усовершенствовать технологии, содержания, ремонта и модернизации основных фондов при гарантированном обеспечении безопасности перевозок и труда.

. Экономическая ответственность и заинтересованность всех структурных единиц и работников в улучшении результатов работы посредством мотивационных механизмов.

Общество ставит перед собой основную цель - это обеспечить безубыточную деятельность завода.

Для этого необходимо:

− стать стабильно развивающимся предприятием по оказанию услуг по проведению планового и текущего ремонта, ремонту колесных пар, производству запасных частей для подвижного состава;

− иметь репутацию предприятия высокого качества, удовлетворяющего всем требованиям и ожиданиям потребителей;

− создать инвестиционную привлекательность ОАО «Вологодский ВРЗ» как для инвестиций со стороны ОАО «РЖД», так и для сторонних инвесторов.

В ближайшие годы планируется:

− расширение номенклатуры выпускаемой продукции (освоение ремонта крытых вагонов и платформ всевозможных типов, цистерн для перевозки химических продуктов);

− создание изготовления деталей и узлов, которые применяются при ремонте грузовых вагонов (метизы, запасной резервуар, котел цистерны и другие детали грузовых вагонов);

− организация изготовления грузовых вагонов (полувагонов, универсальных и фитинговых платформ);

− разработка конструкции и освоение производства котла для строительства новых вагонов-цистерн для перевозки нефтепродуктов и других грузов.

− расширение и оснащение пункта подготовки вагонов на ремонт (на вновь приобретенных площадях, с целью вывода операций подготовки вагонов на отдельный участок, что позволит расширить основные производственные площади и, как следствие, увеличение объемов /номенклатуры/ производства, снижение накладных расходов).

Для положительного решения поставленных задач наблюдаются все нужные предпосылки, которые служат прямым следствием целенаправленного развития завода за последние года.

Однако, в связи с тем, что завод изначально не специализировался на ремонте (изготовлении) грузовых вагонов и лишь с 1989 по 1993 год частично реконструирован для ремонта вагонов-цистерн, а также из-за специфической (тупиковой) структуры предприятия в части путевого развития, существует ряд так называемых «узких мест», от «расшивки» которых также зависит его дальнейшее развитие:

− отсутствие поточной линии ремонта вагонов приводит к противопотокам в технологическом процессе подачи и уборки вагонов. Маневры в технологической цепочке занимают от 2 до 3.5 часов в смену;

− отсутствие свободных производственных площадей для увеличения объемов ремонта. Коэффициент использования общей площади завода составляяет - 0,78;

− низкая механизация труда в цехах основного производства;

− отсутствие производства ремонта колесных пар;

− производство слабо диверсифицировано (т.е. на предприятии нет несвязанных друг с другом видов производства).

В пределах проводимой программы технического перевооружения предприятия в 2016 году на сумму 6936 тыс. руб. намечается реализовать инновационные мероприятия по замене заводского хозяйства и инженерной инфраструктуры. Значительными направлениями по реконструкции и техническому перевооружению предприятия являются:

. Техперевооружение энергетического хозяйства.

Развитие техники и технологий на каждом этапе предприятия тесно связано с ростом потребления энергии. В этой взаимоотношении неуклонно повышаются размеры энергетического хозяйства и его роль в реализации основных процессов производства. Для того чтобы производимая предприятием энергия применялась наиболее эффективно, требуется нужная организация энергохозяйства, обеспечивающая бесперебойное питание производства всеми видами энергии с наименьшими трудовыми и материальными затратами.

Основными задачами энергетического хозяйства на предприятии служат:

− надежное и бесперебойное снабжение производства различными видами энергии высокого качества;

− внедрение современной энергетической техники;

− наиболее полное применение мощности энергоустановок, энергетических коммуникаций и сетей, а также поддержание их в соответствующем состоянии;

− недопущение потерь и соблюдение режима экономии энергии и топлива;

− постоянное увеличение производительности труда и уменьшение себестоимости продукции в энергетическом хозяйстве.

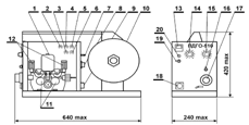
Предприятие ОАО «Вологодский ВРЗ» планирует модернизацию

оборудования котельной (замена автоматики безопасности и регулирования водогрейного котла) стоимостью 1500 тыс. руб.

. Техперевооружение цехов (приобретение и изготовление оборудования).

Самым существенным негативным элементом деятельности ОАО «Вологодский ВРЗ» необходимо считать наличие большого количества изношенного, вышедшего из строя и требующего реконструкции оборудования, которое для повышения рентабельности предприятию следует заменить, либо установить новое оборудование.

Покупка нового высокопроизводительного оборудования как специализированного, так и универсального, а так же модернизация колесо-токарного станка требуют затрат которые представлены в таблице 3.1.

Таблица 3.1 - Затраты, необходимые для техперевооружения цехов, тыс. руб.


Реконструкция функционирующих производственных цехов и участков, при снабжении их новым, заменяем самостоятельно разработанным оборудованием и оснасткой с целью совершенствования действующих и внедрения новых технологических процессов ремонта (например, термопескоструйная очистка кузовов грузовых вагонов; окраска вагонов с применяем современных ЛКМ).

3. Повышение уровня квалификации рабочих и служащих.

Необходимость совершенствования профессиональных знаний, умений и навыков, повышения мастерства по существующим у работников профессиям, а также изучения смежных профессий реализовывается повышение квалификации работников на предприятии, что, в конечном результате, даст возможность использовать новое высокотехнологичное оборудование, снижать процент брака и, тем самым, повышает рентабельность производства.

. Развитие сети связи предприятия и применения Internet-технологий.

Для улучшения качества связи и снижения затрат на эксплуатацию действующего оборудования необходимо провести следующие работы:

− заменить КЭ АТС «КВАНТ» на более новое цифровое оборудование, отвечающее техническим требованиям сегодняшнего дня;

− в целях безопасности и улучшения производственного процесса заменить оборудование системы оповещения и радиоэлектронной связи;

− для улучшения качества сотовой связи для сотрудников общества, планируется переключение оборудования на услуги других операторов.

Развитие современных информационных технологий на предприятии имеет конечной целью повышение эффективности управления предприятием в целом, путем создания и развития надежной, современной, адаптивной, гибкой и функциональной IT- инфраструктуры.

В настоящее время IT-инфраструктуры предприятия представляет собой комплекс взаимосвязанных систем, оборудования и коммуникационных каналов, объединяющих отдельно стоящие программно-аппаратные комплексы в единую среду взаимодействия.

На перспективу в 2-3 года планируется:

− продолжить обновление программно-аппаратной базы оргтехники предприятия;

− произвести подключение здания вагоносборочного цеха No2 к локально-вычислительной сети предприятия;

− произвести подключение новых пользователей в локально- вычислительную сеть предприятия;

− продолжить обновление и доработку информационной системы 1С с целью обеспечения актуальности законодательству, методикам расчета, форм документов, отчетов и т.д.;

− произвести создание и настройку альтернативного (резервного) интернет-канала;

− продолжить работы по сосредоточению управления и контроля ИТ-инфраструктурой предприятия.

Техническое перевооружение и реконструкция завода поможет:

понизить затраты на ремонт вагонов и запасных частей;

автоматизация производства, а значит повышение эффективности управления производством.

Стратегия развития ОАО «Вологодский вагоноремонтный завод» до 2020 года утверждена на заседании совета директоров общества 20.08.2015г., согласно которой были поставлены цели по обеспечению к 2020 году рентабельности продаж в размере 16,2%, которая является оптимальной для эффективности деятельности и развития предприятия. В следующем параграфе будет рассмотрено инновационное мероприятие, с помощью которого увеличиться рентабельность производства на ОАО «Вологодский ВРЗ».

.2 Внедрение усовершенствованного сварочного автомата ПДГО-510

Существенным приоритетным направлением деятельности ОАО «Вологодский ВРЗ» считается стратегия в области повышения объемов производства по ремонту грузового и пассажирского подвижного состава для частных собственников подвижного состава.

Одной из главных задачей ОАО «Вологодский ВРЗ» будет повышение объема и модельного ряда ремонтируемых грузовых вагонов как для ДЗО «РЖД», так и для других владельцев грузового подвижного состава, а также сохранение уже достигнутых позиций на рынке ремонта грузовых вагонов.

Сформировавшаяся ситуация на ОАО «Вологодский ВРЗ», выявленная в ходе анализа хозяйственной деятельности предприятия, дает возможность сделать вывод о необходимости повышения уровня рентабельности предприятия. ОАО «Вологодский ВРЗ» направлено на развитие, достижение позитивных результатов в будущем, на увеличение эффективности производственно-хозяйственной деятельности.

Вологодский вагоноремонтный завод значится одним из старейших предприятий в ОАО «РЖД» и имеет предельный процент износа основных фондов среди предприятий отрасли.

В рамках предлагаемого инновационного мероприятия планируется реализовать мероприятия по обновлению заводского хозяйства. Важнейшим направлением по обновлению хозяйства является замена сварочного полуавтомата марки ПДГ- 421 на, более усовершенствованный, полуавтомат марки ПДГО-510.

Полуавтомат сварочный типа ПДГО-510, предназначен для дуговой сварки плавящимся электродом на постоянном токе в среде защитных газов изделий из малоуглеродистых и низколегированных сталей, с естественным охлаждением горелки. Полуавтомат сварочный типа ПДГО-510, представлен на рисунке 3.1.

Управление полуавтоматом производится с помощью органов управления, расположенных на механизме подачи, и кнопки на горелке. У полуавтомата имеется, плавное регулирование скорости подачи электродной проволоки, которое регулируется ручкой потенциометра, расположенного на механизме подачи.

Полуавтомат сварочный типа ПДГО-510 имеет возможность ручной дуговой сварки покрытыми электродами. Полуавтомат состоит из подающего механизма ПДГО-510 и выпрямителя ВДУ-506-2. Подающий механизм полузакрытого типа, внутри которого установлен 4-х роликовый редукторный привод, электромагнитный клапан, плата управления и газовый тракт. Органы управления сварочным режимом размещены на лицевой панели. Снаружи на отдельном кронштейне размещена кассета и тормозное устройство.

Подающий механизм обеспечивает:

плавную регулировку напряжения на дуге и скорости подачи сварочной проволоки;

управление газовым клапаном, подающим механизмом и сварочным источником от кнопки на горелке;

стабилизацию скорости подачи сварочной проволоки и обратную связь по напряжению на двигателе подачи сварочной проволоки, что дает возможность выполнять сварку на расстояниях от источника питания до подающего механизма до 50м, вероятность сварки в сложных пространственных положениях и при больших изгибах шланга горелки;

Рисунок 3.1 - Сварочный полуавтомат марки ПДГО-510

вероятность сварки сплошной и порошковой проволокой в защитных газах с любыми выпрямителями (ВДУ 506С (серия 05) и др.), имеющими жесткую или комбинированную вольт-амперную характеристику;

соединение с выпрямителем ВД-306ДК, производится через блок БП-01, с выпрямителем ВД-506ДК (серия 04) - напрямую;

регулировку вылета сварочной проволоки, период продувки защитного газа до и после сварки, времени выхода сварочного тока на установленный режим.

Полуавтомат марки ПДГО-510 обеспечивает:

− подключение горелки с евpоpазъемом или специальной горелки с разъёмом обратных связей;

− плавное регулирование скорости подачи электродной проволоки;

− возможность работы в режиме "длинные" и "короткие" швы;

− управление временными значениями цикла сварки;

− плавное регулирование (дистанционное) выходного напряжения сварочного выпрямителя;

− включение и отключение клапана подачи защитного газа;

− дистанционное включение и отключение сварочного выпрямителя;

− установку кассеты (Ø300мм) с проволокой емкостью 15 или 30 кг.

Полуавтомат изготовлен по техническим условиям ТУ У 12-20732066-048-96. Общая схема механизма подачи усовершенствованного сварочного полуавтомата представлена на рисунке 3.2.

Рисунок 3.2 - Общий вид механизма подачи полуавтомата ПДГО-510

Состав механизма полуавтомата ПДГО-510, изображенный на рисунке 3.2, состоит из следующих элементов:

. Привод редукторный.

. Потенциометр регулирования «Длительность продувки перед сваркой».

. Потенциометр установки «Максимальная скорость».

. Потенциометр регулирования «Вылет электрода после сварки».

. Потенциометр регулирования «Длительность продувки после сварки»

. Потенциометр «Настройка уровня (-20%).

. Штуцер газового клапана.

. Разъем для подключения провода управления.

. Токовый разъем «+».

. Кассета.

. Сменные ролики.

. Ручки регулирования усилия прижима роликов.

. Вольтметр.

. Потенциометр регулирования «Скорость подачи проволоки».

. Потенциометр регулирования «Напряжение источника».

. Тумблер переключения режимов «Длинные/короткие швы».

. Разъем для подключения горелки.

. Разъем для подключения обратных связей с горелки.

. Тумблер переключения режимов измерения вольтметра «Uд/Uм».

. Индикатор переключения пределов измерения вольтметра «х3».

Полуавтомат предназначен для работы в закрытых помещениях с соблюдением следующих условий: температура окружающей среды от минус 10 °С до плюс 40 °С, относительная влажность не более 80% при 20 °С. Предприятие изготовитель: ОАО «Электромашиностроительный завод», «Фирма СЭЛМА».

Основные технические характеристики сварочного полуавтомата марки ПДГ- 421 и сварочного полуавтомата марки ПДГО-510 приведены в таблице 3.1.

Таблица 3.1 - Основные технические данные сварочных полуавтоматов

Наименование параметра

Полуавтомат ПДГ-421

Полуавтомат ПДГО-510

Напряжения питания, В

24

36 и 24

Частота, Гц

50

50

Номинальный сварочный ток, А

400

500

Номинальное сварочное напряжение, В

30

40

Пределы регулирования сварочного тока, А

50-400

50-500

Диаметр стальной сплошной проволоки, мм

1,0-1,6

1,0-1,6

Диаметр порошковой проволоки, мм

1,2-2,0

1,2-2,0

Мощность электродвигателя подающего механизма, кВт

235

145

Пределы регулирования скорости подачи электродной проволоки, м/ч

120-800

120-1100

Тип разъема горелки

Гайка

Евроразъем


Проведя сравнительную характеристику полуавтоматов разных марок, мы пришли к выводу, что приобретение сварочного полуавтомата марки ПДГО-510 даст возможность повысить выпуск продукции, а также ее качество. Из-за того что он может обрабатывать детали минимальных размеров и с довольно большей точностью, а также может быть применен с различными видами горелок, следовательно, он может выполнять более разнообразные виды работ. Также сварочный полуавтомат марки ПДГО-510 обладает очень большей производительностью и мощностью, а так же он менее габаритный и легкий, менее 18 килограмм, когда сварочный полуавтомат марки ПДГ-421 весит 28 килограмм.

Нашим мероприятием по повышению эффективности производства предприятия в целом, а также увеличение рентабельности производства является замена сварочного полуавтомата марки ПДГ- 421 на сварочный полуавтомат марки ПДГО-510. Планируем заменить сварочный полуавтомат марки ПДГ- 421 в количестве 3-х штук на сварочный полуавтомат марки ПДГО-510 в таком же количестве, по причине того что оно устарело и вышло из строя. Было принято решение его списать.

В таблице 3.2 представлен расчет капитальных вложений на приобретение и доставку оборудования.

Таблица 3.2 − Капитальные вложения на приобретение оборудования


Следовательно, капитальные вложения на приобретение и доставку нового оборудования составляют 465 тысяч рублей. Источником капитальных вложений ОАО «Вологодский ВРЗ» на приобретение сварочных полуавтоматов усовершенствованной модели выступят собственные средства в части амортизационных отчислений.

Для того чтобы спрогнозировать выручку на расчетный период в три года с 2018 года по 2020 года, необходимо принять среднее за три года повышение выручки на 5%, при этом учесть увеличение объемов работы на 1%, за счет снижения затраченного времени и за счет увеличения качества работы. Итоговое увеличение выручки составит 6%. Прогноз выручки реализуемых услуг представим в таблице 3.3.

Таблица 3.3 - Прогнозируемая выручка от реализации продукции,

тыс. руб.


После расчета прогнозируемой выручки от реализации услуг предприятием следует спрогнозировать значения себестоимости.

Потребляемая мощность электродвигателя падающего механизма составляет 145 кВт, тогда общая потребляемая мощность составит 435 Вт. Стоимость 1 кВт·ч. электроэнергии составляет 4,32 рубля. В среднем автомат работает 3 часа в день 365 дней в году. Тогда затраты на электроэнергию составят 2058 тысяч рублей. Амортизационные отчисления трех сварочных полуавтоматов новой модели составит 31 тысяча рублей, так как срок эксплуатации нового оборудования составляет 15 лет. Отчисления на социальные нужды составят 20% от размера заработной платы

В результате внедрения сварочного полуавтомата марки ПДГО-510 произойдет сокращение некоторых статей расходов. Сравнительные данные расходов на содержание и эксплуатацию оборудования представлены в таблице 3.4.

Таблица 3.4 - Расходы на содержание и эксплуатацию оборудования, тыс. руб.

Показатель

ПДГ-421

ПДГО-510

Абсолютное отклонение, +/-

Материальные затраты всего,

3382,6

2105,6

-1277

 в т.ч. затраты на вспомогательные материалы;

47,6

47,6

0

 затраты на электроэнергию

3335

2058

-1277

Амортизационные отчисления

9,6

31

+21,4

Затраты на заработную плату

90,5

90,5

-

Отчисления на социальные нужды

18,1

18,1

-

ИТОГО

3500,8

2245,2

-1255,6


В связи с тем, что три сварочных полуавтоматов марки ПДГ- 421 заменяются на три сварочных полуавтоматов марки ПДГО-510, уменьшаются расходы на электроэнергию на 1277 тысяч рублей, так как усовершенствованный полуавтомат потребляем меньше электроэнергии на 38%. Материальные затраты и затраты на оплату труда не изменяются, так как количество рабочих и материалов требуется столько же, как и на автомате устаревшего типа. Так как стоимость сварочного полуавтомата марки ПДГО-510 больше в 4 раза, поэтому амортизационные отчисления будут выше.

После прогнозирования все видов показателей, необходимо рассчитать экономическую эффективность предложенного мероприятия. Данный расчет производится на основе расчета денежного потока проекта по внедрению оборудования, который состоит из денежных потоков от инвестиционной и операционной деятельности. Для расчета налог на прибыль взят в размере 20%. Расчет денежного потока представлен в таблице 3.5.

Таким образом, по данным таблицы 3.5, в расчетном периоде мы наблюдаем положительную тенденцию увеличения денежного потока инвестиционного проекта. Произведенный расчет денежного потока позволит провести оценку эффективности внедрения нового оборудования при помощи расчета показателей эффективности.

Таблица 3.5 - Денежные потоки предлагаемого проекта, тыс. руб.


Рассчитаем чистый доход проекта:

ЧД=226188,8+231508,3+236224,7-465=693456,8 тысяч рублей.

Так как чистый доход проекта больше 0 и составляет 693456,8 тысячи рублей, то внедряемый проект считается эффективным.

Рассчитаем чистый дисконтированный доход. Для этого, необходимо взять норму доходности инвестиций равную 21%, так как она равняется сумме ставки рефинансирования (11%) и рентабельности основной деятельности в 2015 году (10%).

Чистый дисконтированный доход, равный 477933,9 тысяч рублей, больше 0. Из этого следует, что инвестиционный проект эффективный.

Вычислим индекс доходности дисконтированных инвестиций:

Так как, индекс доходности дисконтированных инвестиций больше единицы, можно считать проект эффективным.

Финальным этапом оценки эффективности предлагаемого нами мероприятия, внедрение сварочного полуавтомата марки ПДГО-510 является определение дисконтированного срока окупаемости проекта.

Проанализировав вышеуказанные расчеты можно сделать вывод о том, что предложенное мероприятие, замена сварочного полуавтомата марки ПДГ- 421 на, более усовершенствованный, полуавтомат марки ПДГО-510 эффективно, так как оно имеет положительное значение чистого дисконтированного дохода и индекс доходности у него больше единицы. Первоначальные инвестиции возвратятся предприятию ОАО «Вологодский ВРЗ» через 0,002 года.

Влияние от внедрения сварочного полуавтомата марки ПДГО-510 на показатели производственно-хозяйственной деятельности ОАО «Вологодский ВРЗ» представлены в таблице 3.6.

Таблица 3.6 - Влияние внедрения нового оборудования на ОАО «Вологодский ВРЗ»


Проанализировав таблицу 3.6, можно сделать вывод, что внедрение сварочного полуавтомата марки ПДГО-510 позволит предприятию снизить себестоимость продукции на 1255,6 тысяч рублей, при этом выручка от продаж не изменится. Снижение себестоимости в свою очередь увеличит прибыль от продаж на 1,6%.

Таким образом, подводя итоги предлагаемого нами мероприятия, можно сделать вывод о том, что покупка сварочного полуавтомата ПДГО-510 на ОАО «Вологодский ВРЗ» экономически эффективно, так как его чистый дисконтированный доход имеет положительное значение, а индекс доходности дисконтированных инвестиций превышает норматив, равный единице. Показатель себестоимости на 1 рубль выручки снижается на 0,19% это говорит о том, что на предприятии ОАО «Вологодский ВРЗ» наблюдается незначительное снижение затрат на производство единицы продукции. Так же, эффективность данного проекта доказывается тем, что внедрение усовершенствованных сварочных полуавтоматов новой модели увеличивает рентабельность продаж почти на 1,65% и рентабельность продукции на 1,8%, что положительно повлияет на деятельность ОАО «Вологодский ВРЗ» предприятия в целом.

Заключение

По итогам выполненных исследований можно сделать ряд выводов.

. Рентабельность служит одним из важнейших критериев оценки эффективности работы предприятия, увеличение рентабельности характеризует цель предприятия любой отрасли в рыночной экономике, повышение рентабельности содействует подъему финансовой устойчивости предприятия.

. В работе были рассмотрены такие показатели рентабельности как: рентабельность производства, рентабельность активов, рентабельность собственного капитала, валовая рентабельность, операционная рентабельность продаж, чистая рентабельность продаж, рентабельность продукции, рентабельность реализованной продукции.

Показатели рентабельности характеризуют финансовые результаты и эффективность деятельности предприятия. Они измеряют доходность предприятия со всевозможных позиций и классифицируются в соответствии с интересами участников экономического процесса.

. Объектом исследования в данной выпускной квалификационной работе выбрано предприятие в городе Вологде ОАО «Вологодский вагоноремонтный завод». За период с 2013-2015г.г. основной продукцией Вологодского вагоноремонтного завода является капитальный и деповской ремонт пассажирских вагонов, деповской и капитальный ремонт грузовых вагонов, обточка и ремонт колесных пар, разделка вагонов и ремонт тележек.

. На основе выполненного анализа производственно-хозяйственной деятельности ОАО «Вологодский ВРЗ» можно сделать определенные выводы. На предприятии наблюдается тенденция к повышению себестоимости продаж, что напрямую связано с ростом объемов выпускаемой продукции. Предприятие эффективно применяет имеющиеся производственные фонды и материальные ресурсы. Наблюдается небольшое снижение стоимости основных фондов, что может быть связано с их техническим износом и отсутствием необходимого количества амортизационных отчислений. Отмечается увеличение численности работников и средней заработной платы по всем категориям рабочих.

Главным результатом выполнения анализа производственной деятельности ОАО «Вологодский ВРЗ» будет являться тот факт, что предприятие работает эффективно, с положительной тенденцией развития и с каждым годом добивается лучших результатов.

Проведя оценку рентабельности производства ОАО «Вологодский ВРЗ» были сделаны выводы о необходимости разрабатывать такие мероприятия, которые позволят снизить себестоимость продукции, что позволит увеличить показатели рентабельности, а также эффективность производственно-хозяйственной деятельности предприятия в целом.

. Для повышения рентабельности ОАО «Вологодский ВРЗ» в работе предложен ряд инновационных мероприятий: техперевооружение энергетического хозяйства, техперевооружение цехов, повышение уровня квалификации рабочих и служащих, развитие сети связи предприятия и применения Internet-технологий.

Для положительного решения поставленных задач наблюдаются все нужные предпосылки, которые являются прямым следствием целенаправленного развития завода за последние 2-3 года.

. Основным приоритетным направлением работы ОАО «Вологодский ВРЗ» является стратегия в области увеличения объемов производства по ремонту грузового и пассажирского подвижного состава для частных собственников подвижного состава.

Главной задачей ОАО «Вологодский ВРЗ» будет повышение объема и модельного ряда ремонтируемых грузовых вагонов. Предприятие имеет значительный процент износа основных фондов среди предприятий отрасли.

Одним из мероприятий по повышению рентабельности производства на предприятии на основе инноваций служит замена сварочного полуавтомата марки ПДГ- 421 на, более усовершенствованный, полуавтомат ПДГО-510.

Полуавтомат сварочный типа ПДГО-510, предназначен для дуговой сварки плавящимся электродом на постоянном токе в среде защитных газов изделий из малоуглеродистых и низколегированных сталей, с естественным охлаждением горелки.

Капитальные вложения на приобретение и доставку нового оборудования составляют 465 тысяч рублей. В результате внедрения сварочного полуавтомата марки ПДГО-510 произойдет сокращение некоторых статей расходов.

Уменьшаются расходы на электроэнергию на 1277 тысяч рублей, так как усовершенствованный полуавтомат потреблят меньше электроэнергии на 38%. Материальные затраты и затраты на оплату труда не изменяются, так как количество рабочих и материалов требуется столько же, как и на автомате устаревшего типа. Так как стоимость сварочного полуавтомата марки ПДГО-510 больше в 4 раза, поэтому амортизационные отчисления будут выше.

Была проведена оценка эффективности внедрения нового оборудования при помощи расчета показателей эффективности таких как: чистый доход проекта, чистый дисконтированный доход, индекс доходности дисконтированных инвестиций.

После этого был сделан вывод о том, что предложенное мероприятие, замена сварочного полуавтомата марки ПДГ- 421 на, более усовершенствованный, полуавтомат марки ПДГО-510 эффективна, так как она имеет положительное значение чистого дисконтированного дохода и индекс доходности у неее больше единицы.

Внедрение сварочного полуавтомата марки ПДГО-510 позволит предприятию уменьшить себестоимость продукции на 1255,6 тысяч рублей, при этом выручка от продаж не изменится. Снижение себестоимости в свою очередь увеличит прибыль от продаж на 1,6%.

Таким образом, приобретение данного оборудования позволит повысить рентабельность производства предприятия ОАО «Вологодский ВРЗ», а также поможет повысить выпуск продукции, а также ее качество.

Приложение 1 (справочное)

Организационно-штатная структура ОАО «Вологодский ВРЗ»

Приложение 2 (справочное)

Структура и объем произведенной продукции, оказанных услуг ОАО «Вологодский ВРЗ»

Наименование показателей

 2013 год

 2014 год

 2015 год

2015г. к 2013г., %

2015г. к 2014г., %

Ремонт пассажирских вагонов всего,ед.:

173

174

170

-1,7

-2,3

из них в объеме КР-1

42

55

11

-73,8

-80,0

КР-2

2

20

4

100

-80,0

ДР

129

99

155

20,2

56,6

в т.ч. для ПАО «РЖД»

1

32

42

4100

31,2

из них в объеме КР-1

1

6

2

100

-66,7

КР-2

-

7

1

-

-85,7

ДР

-

19

39

-

105,3

Для сторонних потребителей

172

142

128

25,6

-25,6

из них в объеме КР-1

41

49

9

-78,0

-81,6

КР-2

2

13

3

50,0

-76,9

ДР

129

80

116

-10,1

45,0

Ремонт грузовых вагонов всего:

2836

4570

5705

101,2

24,8

из них в объеме КР

412

355

774

87,9

118,0

ДР

2424

215

4931

103,4

16,9

для ОАО «РЖД»

1

-

656

65500

-

из них в объеме КР

-

-

170

-

-

ДР

1

-

486

48500

-

для ДЗО ПАО «РЖД»

366

411

806

120,2

96,1

из них в объеме КР

122

13

1

-99,2

-92,3

ДР

244

398

805

299,9

-99,9

для сторонних потребителей

2469

4159

4243

71,8

2,0

из них в объеме КР

290

342

603

107,9

76,3

ДР

2179

3817

3640

67,0

-4,6

Справочно: ремонт грузовых вагонов по типам

2836

4570

5705

101,2

24,8

цистерны

1089

1 506

2008

84,4

33,3

полувагоны

904

1705

1765

95,2

3,5

платформы

487

801

892

83,2

11,4

крытые

54

198

499

824,1

152,0

хоппера

275

347

433

57,4

24,8

думпкары

18

13

14

-22,2

7,7

ЦМГВ

3

-

-

-

-

вагоны-термосы

6

-

12

100

-

краны

-

-

1

-

-

Снегоуборочные и путевые машины

-

-

81

-

-

Ремонт колесных пар всего, шт.:

3759

2849

1261

-66,4

-55,7


Похожие работы на - Разработка инновационных мероприятий по повышению рентабельности производства ОАО 'Вологодский вагоноремонтный завод'

 

Не нашли материал для своей работы?
Поможем написать уникальную работу
Без плагиата!
Без нейросетей!