Организация мониторинговых исследований социально-экономического развития муниципального образования (ЗАТО 'Мирный')

  • Вид работы:
    Дипломная (ВКР)
  • Предмет:
    Эктеория
  • Язык:
    Русский
    ,
    Формат файла:
    MS Word
    352,62 Кб
  • Опубликовано:
    2017-01-01
Вы можете узнать стоимость помощи в написании студенческой работы.
Помощь в написании работы, которую точно примут!

Организация мониторинговых исследований социально-экономического развития муниципального образования (ЗАТО 'Мирный')

ОГЛАВЛЕНИЕ

ВВЕДЕНИЕ

ГЛАВА 1. ТЕОРЕТИКО-МЕТОДИЧЕСКИЕ АСПЕКТЫ МОНИТОРИНГОВОГО ИССЛЕДОВАНИЯ СОЦИАЛЬНО-ЭКОНОМИЧЕСКОЙ СИТУАЦИИ В МУНИЦИПАЛЬНОМ ОБРАЗОВАНИИ

.1 Сущность мониторинговых исследований социально-экономического развития территорий

.2 Реализация мониторинговых исследований социально-экономического развития муниципальных образований

.3 Методические подходы к разработке мониторинговых исследований социально-экономической ситуации на территории муниципального образования

ГЛАВА 2. ПОКАЗАТЕЛИ МОНИТОРИНГОВЫХ ИССЛЕДОВАНИЙ СОЦИАЛЬНО-ЭКОНОМИЧЕСКОЙ СИТУАЦИИ НА ТЕРРИТОРИИ МУНИЦИПАЛЬНОГО ОБРАЗОВАНИЯ ЗАТО «МИРНЫЙ»

.1 Характеристика социально-экономической ситуации муниципального образования

.2 Сравнительный анализ показателей социально-экономического развития, используемых в исследовании

.3 Проблемы мониторинговых исследований муниципального образования «Мирный»

ГЛАВА 3. ОЦЕНКА СОЦИАЛЬНО-ЭКОНОМИЧЕСКОГО РАЗВИТИЯ МУНИЦИПАЛЬНОГО ОБРАЗОВАНИЯ (ЗАТО «МИРНЫЙ»)   

.1 Разработка технологии мониторинговых исследований социально-экономического развития муниципального образования

.2 Оценка условий социально-экономического развития муниципального образования

.3 Предложения по реализации методики мониторинговых исследований социально-экономического развития муниципального образования (ЗАТО «Мирный»)

ЗАКЛЮЧЕНИЕ

СПИСОК ИСПОЛЬЗОВАННЫХ ИСТОЧНИКОВ

ПРИЛОЖЕНИЯ

ВВЕДЕНИЕ

Актуальность темы исследования. В современных условиях в экономике Российской Федерации происходят качественные изменения в социально-экономическом развитии регионов и муниципальных образований. Усиление дифференциации в социально-экономическом положении регионов и муниципальных образований привело к обострению социальных противоречий между регионами, что стало причиной для дальнейшего развития процессов сегментации рыночного пространства и автаркизации их развития.

Тем не менее, комплексное развитие территорий и эффективная реализация стратегических целей и задач развития регионов невозможны без достижения общественного согласия между органами власти и населением. Мониторинг социально-экономических процессов выступает как инструмент согласования интересов в процессе реализации стратегии регионального развития и является условием и базой, на основе которой возможна консолидация регионального сообщества. В целом существуют три интегральные группы интересов, к которым относятся: население и гражданские институты, бизнес, власть [37]. Роль налаживания конструктивного диалога этих групп возрастает с развитием демократических процессов в нашей стране.

Актуальность темы исследования обусловлена, прежде всего, объективной потребностью в изучении тенденций возрастания роли экономических факторов в повышении эффективности социально-экономического развития муниципальных образований, недостаточной теоретической разработанностью проблемы совершенствования интеграционных связей между субъектами Российской Федерации.

В современных условиях развития системы информационного обеспечения процессов принятия экономических решений на мезоуровне, вопросы оптимизации методических подходов к формированию действенного алгоритма проведения мониторинга проработаны фрагментарно, а в некоторых аспектах, остались за гранью экономической науки. Наиболее дискуссионными вопросами является необходимость осознания того, что применяемая система получения информации на сегодняшний день является громоздкой, трудоемкой и, по нашему мнению, самое главное - не отвечающей запросам целевой аудитории потенциальных пользователей. Данные вопросы остаются малоизученными не только в теоретическом плане, но и не получили должного продолжения в части разработки соответствующего инструментарного аппарата.

Настоящая работа посвящена актуальной проблеме мониторинга взаимоотношений участников социально-экономических и трудовых процессов, протекающих на уровне муниципальных образований.

И здесь необходимо сразу же отметить, что весьма сложной проблемой предстает информационное обеспечение социально-экономического развития муниципальных образований. С другой стороны, одновременно с таким обеспечением должен быть налажен эффективный мониторинг как самого процесса разработки и принятия решений, так и их результатов. Все это и предопределяет жесткие требования к качеству информационного обеспечения.

Все выше сказанное определило актуальность исследования.

Степень разработанности проблемы. Мониторинг социально-экономических процессов получил распространение в нашей стране только в последние годы, что привлекло внимание большого количества исследователей: Г.Г. Аралбаева, Е.А. Бондарев, Г.В. Бушмелева, Е.С. Гришина, В.В. Дидык, Е.А. Лосевская [4, 5, 6,8, 9,10, 11,21], Пак Х.С. [38, 39, 40, 41, 42, 43, 44, 45,46] и др.

В современной российской экономической литературе методическим вопросам комплексной диагностики социально-экономического состояния региона уделяют внимание не так много исследователей, среди них можно назвать: О.Г. Дмитриеву [12,13], О.В. Кузнецову [18,19], С.А. Суспицына, Шашина Н.С.. При этом, не ведется речи о методиках типологизации и ранжирования регионов, найти которые сегодня не представляет труда. К таковым относятся инвестиционные и кредитные рейтинги регионов, различные интерпретации качества жизни населения и т. п. Широко распространены типологизации регионов по степени проблемности, которые также строятся, в основном, на основе системного анализа региона [39]. И, тем не менее, все эти работы не преследуют цели комплексной диагностики проблем регионального развития.

Предварительный обзор литературы по теме настоящей работы показал, что в настоящее время основными источниками информации о показателях социально-экономического развития территории, более или менее адаптированными к условиям российской экономики и нормативного правого регулирования, являются следующие:

) Система сбалансированных показателей Р.С. Каплана и Д.П. Нортона;

) Системы показателей, применяемые Росстатом, в частности система показателей социально-экономического развития субъекта РФ (утверждена руководителем Росстата 23 марта 2006 г.) и показатели муниципальной статистики;

) Перечень показателей эффективности деятельности органов местного самоуправления городских округов и муниципальных районов, утвержденный Распоряжением Правительства РФ от 11 сентября 2008 г. № 1313-р[2];

) Перечни показателей, содержащиеся в различных стратегиях и программах социально-экономического развития муниципальных образований.

В то же время, единых принципов, методов и технологий такого последовательного и согласованного расчета показателей мониторинговых исследований социально-экономического развития территорий и пространственных показателей не разработано. Более того, для уровня муниципального образования отсутствуют единые законодательно закрепленные перечни таких показателей (особенно это касается непространственных показателей СЭР).

Объект исследования - деятельность администрации МО «Мирный».

Предмет исследования - управленческие отношения, возникающие в ходе в ходе разработок прогнозных документов социально-экономического развития муниципального образования (МО).

Цель исследования - разработать методические указания по проведению мониторинговых исследований социально-экономической ситуации на территории муниципального образования (на примере ЗАТО МО Мирный).

Для достижения поставленной цели необходимо решить следующие задачи:

систематизировать теоретико-методические подходы к мониторинговому исследованию социально-экономической ситуации на территории муниципального образования;

исследовать развитие мониторинговых исследований СЭР регионов России;

исследовать показатели мониторинговых исследований социально-экономической ситуации на территории муниципального образования ЗАТО «Мирный»;

провести сравнительный анализ показателей социально-экономического развития используемых в исследовании;

разработать технологии мониторинговых исследований СЭР МО;

разработать предложения по реализации методики СЭР в МО (ЗАТО «Мирный»);

разработать научно-методические приемы формирования схемы принятия управленческих решений на основе мониторинговых исследований.

Теоретическая и методологическая база исследования представлена научными трудами и публикациями отечественных и зарубежных авторов в области регионального прогнозирования, статистики, системного анализа, социально-экономического развития региона.

В качестве инструментария исследования использованы статистические методы аналитического выравнивания и прогнозирования рядов динамики, методы корреляционного и регрессионного анализа, методы декомпозиции. Для обработки информации использованы пакеты прикладных программ MS Excel и Statistica.

Информационную базу исследования составили официальные данные Федеральной службы государственной статистики (Росстата) и ее региональных органов, статистических сборников, справочников, содержащих фактические материалы по муниципальному образованию Мирный, данные публикуемые в периодической печати, монографические исследования отечественных ученых.

Теоретическая значимость исследования заключается в разработке и обосновании научно-методических приемов формирования схемы принятия управленческих решений на основе мониторинговых исследований.

Научная новизна представленного научного материала не вызывает сомнений. В частности, автор предлагает определять эффективность социально-экономического развития как векторное поле, обозначающее направление развития муниципального образования в каждой точке относительно системообразующих факторов; рассматривать социально-экономическую систему как функциональную и в то же время развивающуюся систему совокупности глубоко интегрированных экономических и социальных подсистем; рассматривать эффективность как показатель, отражающий способ достижения цели, но не сам результат, а вариант правильности, точности направления к нему. Заслуживают особого внимания методические рекомендации по оценке и созданию механизма обеспечения эффективности социально-экономического развития муниципального образования.

Практическая значимость исследования заключается в разработке качественно новых технологий мониторинговых исследований социально-экономического развития муниципальных образований применительно к российской специфики.

Структура и содержание работы. Поставленные цель и задачи исследования определили логику и структуру представленной работы. Работа состоит из введения, трех глав, заключения, списка использованной литературы и приложений.

Во введении обосновывается актуальность проблемы; формулируются цель и задачи работы, объект и предмет исследования; раскрываются методологические основы, информационная база и инструментарий решения поставленных задач.

В первой главе «Теоретико-методические аспекты мониторингового исследования социально-экономической ситуации в МО» раскрыта сущность мониторинговых исследований социально-экономического развития территорий (СЭР); проанализирован опыт развития мониторинговых исследований СЭР регионов России; обоснованы методические подходы к разработке мониторинговых исследований социально-экономической ситуации на территории муниципального образования.

Во второй главе «Исследование показателей мониторинговых исследований социально-экономической ситуации на территории муниципального образования ЗАТО «Мирный» дана характеристика социально-экономической ситуации в МО, проведен сравнительный анализ показателей социально-экономического развития используемых в исследовании, выявлены проблемы мониторинговых исследований в МО «Мирный».

В третьей главе «Оценка СЭР МО (ЗАТО «Мирный»)» разработаны технологии мониторинговых исследований СЭР МО         , дана оценка условий СЭР МО, представлены предложения по реализации методики СЭР в МО (ЗАТО «Мирный»).

ГЛАВА 1. ТЕОРЕТИКО-МЕТОДИЧЕСКИЕ АСПЕКТЫ МОНИТОРИНГОВОГО ИССЛЕДОВАНИЯ СОЦИАЛЬНО-ЭКОНОМИЧЕСКОЙ СИТУАЦИИ В МУНИЦИПАЛЬНОМ ОБРАЗОВАНИИ

.1 Сущность мониторинговых исследований социально-экономического развития территорий

На современном этапе комплексное развитие территорий и эффективная реализация стратегических целей и задач их развития невозможны без достижения общественного согласия между органами власти и населением. Мониторинг социально-экономических процессов выступает как инструмент согласования интересов в процессе реализации стратегии регионального развития и является условием и базой, на основе которой возможна консолидация регионального сообщества. В целом существуют три интегральные группы интересов, к которым относятся: население и гражданские институты, бизнес, власть (рис. 1.1). Роль налаживания конструктивного диалога этих групп возрастает с развитием демократических процессов в нашей стране.

Рис. 1.1. Механизм взаимодействия органов государственной власти, институтов гражданского общества и бизнеса

Мониторинг определяется как «специально организованное систематическое наблюдение за состоянием объектов, явлений, процессов с целью их оценки, контроля, прогноза». Мониторинг - постоянное наблюдение за каким-либо процессом, цель которого - выявление соответствия наблюдаемого процесса стандартам, желаемым результатам, первоначальным предположениям.

Анализ текущего состояния управляемой системы является неотъемлемой частью принятия решения на любом уровне, будь то муниципальное образование или целое государство [32]. Данный этап логически предшествует построению прогнозов развития системы в будущем и разработке (на основе этих прогнозов) программных и стратегических документов. Диагностика, являясь, по сути, тем же самым анализом, имеет несколько более конкретную цель, а именно - выявление причин отклонений состояния управляемой системы от желаемого или нормативного состояния. В региональной экономической практике комплексный мониторинг - достаточно сложный процесс, в первую очередь это связано с недостаточной проработанностью методических вопросов ее проведения.

В самом узком понимании мониторинг рассматривается авторами как наблюдение, оценка, анализ и прогноз состояния исследуемого объекта, «постоянное отслеживание какого-либо процесса для установления его соответствия первоначальным предположениям или желаемому результату» [4,c.99].

По мнению Т. А. Гавриловой и В. Ф. Хорошевского мониторинг - непрерывная интерпретация данных в реальном масштабе времени и сигнализация о выходе тех или иных параметров за допустимые пределы [7,c.42].

С. Загрядских, Е. Антосенков и О. Петров определяют мониторинг, как инструмент управления социально-экономическим развитием региона, обеспечивающий оперативный сбор данных о явлениях и процессах, описываемых небольшим количеством особо важных показателей с целью оперативной диагностики объекта исследования в динамике, т.е. как процесс формирования информационной базы управления [16, c.221].

Для Т.А. Оводовой мониторинг - инструмент наблюдения и анализа, применяемый для отслеживания преобразований количественного и качественного характера с целью получения их объективной характеристики и последующего ее использования в диагностике объекта мониторинга по основным индикаторам [32].

В зависимости от его сути, объекта исследования, механизмов осуществления, отличительных особенностей и свойств, термин «мониторинг» трактуется по-разному и чаще всего отождествляется с проведением определенных исследований [26,c.12]. Так, в самом общем смысле под социально-экономическим мониторингом понимается оценка, прогноз, система наблюдения и анализа экономической и социальной обстановки, складывающейся на территории, а также выработка рекомендаций по принятию управленческих решений.

На наш взгляд, сущность социально-экономического мониторинга можно свести к следующему:

. социально-экономический мониторинг представляет собой объемное понятие, включающее совокупность всех методов диагностики (наблюдение, сбор, анализ и оценка информации) о социально-экономической обстановке, складывающейся на территории. Как непрерывный процесс в данном случае мониторинг, представляет собой ряд последовательных этапов: наблюдение; сбор; анализ ситуации; оценка развития и принятых мер.

. Во-вторых, можно рассматривать мониторинг как специально организованную и постоянно действующую систему, построенную на определенных принципах, научно-обоснованных методах его проведения, имеющую своей целью совершенствование социально-экономического развития территории, в частности повышение качества жизни населения.

На взгляд же Ю.В. Якишина, наиболее соответствующим заявленной теме исследования является определение социально - экономического мониторинга, под которым понимается система наблюдения, оценки, анализа и прогноза экономической и социальной обстановки, складывающейся на территории субъекта федерации, местного самоуправления [44].

В такой трактовке главная цель функционирования социально-экономического мониторинга состоит, по мнению Ю.В. Якишина, в обеспечении органов территориального управления полной, своевременной и достоверной информацией о процессах, протекающих в различных сферах экономики, о складывающейся социальной ситуации для принятия решений, направленных на поддержку позитивных и ослабление негативных тенденций [44].

Итак, мониторинг - это специальным образом сформированный инструмент информационного обеспечения управленческой деятельности для контроля, оценки, анализа и прогнозирования развития объекта управления на основе непрерывного процесса, состоящего из процедур жизненного цикла переработки информации (сбор, обработка, хранение, отображение и распространение), каждая из которых, в свою очередь, реализуется через свойственные ей методические приемы [14,c.85]. Применяемая модель «жизненного цикла» переработки информации обеспечивает выделение строго упорядоченной совокупности элементов, описывающих эволюционное преобразование исходных ресурсов в конечные продукты системы [14,c.87]. В результате предложенное определение объединяет в себе все существующие подходы и позволяет создать целостное представление о мониторинге, основанное на триаде «цель - процесс - метод», указывающая зачем, что и как необходимо делать.

Рисунок 1.2. Структурная модель системы мониторинга

Источник: Дружинин А.Г. с.57

Следовательно, под системой мониторинга понимается взаимосвязанная совокупность элементов, обеспечивающая осуществление мониторинга [30,c.27].

Функции мониторинга социально-экономического развития территорий [39]:

. Ведение социально-экономического паспорта территорий.

. Мониторинг социально-экономического развития.

. Формирование системы индикаторов социально-экономического развития.

. Сравнительный анализ уровня социально-экономического развития территорий на основе их социально-экономического паспорта.

. Планирование и корректировка, анализ и контроль выполнения программ социально-экономического развития территорий.

. Обоснованное бюджетное планирование на основе расчетов нормативов бюджетной обеспеченности.

. Формирование бюджета территорий, анализ эффективности исполнения бюджета [39].

В зависимости от назначения мониторинга и уровня социально-экономической системы, в отношении которой он применяется, изменяется структура мониторинга, порядок его проведения и состав исследуемых показателей.

Система сбалансированных показателей (или «Balanced Scorecard», «ССП») была разработана в начале 1990-х гг. гарвардскими профессорами Р.С. Капланом и Д.П. Нортоном. Сбалансированная система показателей - это система стратегического управления компанией на основе измерения и оценки ее эффективности по набору оптимально подобранных показателей, отражающих все аспекты деятельности организации, как финансовые, так и нефинансовые. Изначально ССП была разработана как инструмент управления деятельностью отдельной компании (организации). ССП была внедрена во многих компаниях по всему миру. На основе методики ССП органы государственной власти РФ осуществляют работу по подготовке и внедрению в государственном секторе бюджетирования, ориентированного на результаты деятельности (или «БОР»). Тем не менее, по нашему мнению, система сбалансированных показателей Р.С. Каплана и Д.П. Нортона в оригинальном представлении является лишь методикой разработки системы показателей, отвечающих определенным целям разработчика. Она не дает универсального перечня социально-экономических показателей. Однако принципиально важной особенностью ССП является то, что она оперирует показателями не только современного состояния, но и показателями планируемых изменений, целевыми показателями. Именно поэтому принципы концепции ССП широко применяются при разработке стратегических решений. Системы показателей, применяемые Росстатом, содержат довольно большое количество показателей, которые по своим наименованиям и единицам измерения удовлетворяют названным выше критериям. Однако сами статистические отчеты Росстата, сформированные по данным показателям, не дают информации об их ожидаемом изменении в будущем, они отражают лишь современное состояние экономики.

Таблица 1.1. Базовый состав блоков мониторинга социально-экономических показателей [16,c.222]

Экология

Сельское хозяйство

Население

Торговля

Труд

Инвестиции

Уровень жизни населения

Цены

ЖКХ

Здравоохранение

Образование

Предприятия и организации

Платные услуги

Наука и инновации

Строительство

Туризм и отдых

Транспорт

Культура и искусство

Связь

Финансы

ВРП

Спорт

Внешнеэкономическая деятельность

Производство

Ресурсы



По форме организации процесса мониторинга выделяют аналитический, экспертный мониторинг и мониторинг на модели. При этом, по мнению многих специалистов [5,7,8,21], мониторинг на модели может быть существенно затруднен отсутствием полного набора информации о параметрах объекта и ясности механизма его развития, а так как целью мониторинга является получение этой самой ясности о функционировании объекта, то моделирование считается не столь полезным в самой диагностике, сколько после нее, на стадии прогнозирования реакций объекта на те или иные воздействия, построения альтернативных стратегий. Сказанное выше подтверждает и практика. Основным инструментом комплексного регионального анализа сегодня является мониторинг на основе официальных статистических данных.

Методология мониторинга нашла отражение во многих областях науки. Мониторинг социально-экономических процессов получил распространение в нашей стране только в последние годы, что привлекло внимание большого количества исследователей. В зависимости от назначения мониторинга и уровня социально-экономической системы, в отношении которой он применяется, изменяется структура мониторинга, порядок его проведения и состав исследуемых показателей. Настоящая работа посвящена актуальной проблеме мониторинга взаимоотношений участников социально-экономических и трудовых процессов, протекающих на уровне муниципальных образований. Одним из наиболее эффективных способов проведения мониторинга социально-экономических процессов на территории муниципальных образований является анкетный опрос населения муниципального образования.

При организации опросов необходимо исключить возможность воздействия административного ресурса на результаты опросов. Для обеспечения объективности данных мониторинга необходимо, чтобы организацией и проведением мониторинга занимались независимые структуры. Более точные данные могут быть получены, если инициатором и заказчиком проведения мониторинга выступают более высокие уровни управления относительно исследуемых (подконтрольных).

Организация мониторинга социально-экономических процессов требует системного подхода, от организации системы сбора информации до развития методов и информационных технологий анализа информации, оценки и диагностики состояния объекта мониторинга, построения прогнозов на основе обработки информации данных мониторинга.

По данным проведенного исследования можно сделать вывод о том, что оценки различных показателей, рассчитанные по анкетным данным, отличаются не только по районам, но и по возрастным группам и уровню заработной платы. По результатам анализа различных показателей можно оценить их взаимосвязь. Используя различные группы показателей, можно классифицировать муниципальные образования по степени удовлетворенности жителей качеством жизни, условиями для развития бизнеса, возможностями для отдыха и рекреации.

По результатам обработки данных открытых вопросов вырабатываются устойчивые категории ответов (типологии). Это позволяет перейти от неструктурированных данных к структурированным, которые могут быть использованы для расчета количественных оценок.

Независимые научно-исследовательские структуры, занимающиеся мониторингом социально-экономических процессов региона, требуют большего внимания со стороны администрации региона. Для получения более содержательных результатов и обоснованных результатов необходим опыт практической деятельности, который складывается годами.

Оценка состояния политической и социально-экономической ситуации в регионах Российской Федерации, ее анализ на данный момент в большинстве субъектов не носит законченный и систематизированный характер. Экономическая ситуация анализируется на основе данных статистики, которые не учитывают такой показатель, как восприятие населением экономических процессов, происходящих в конкретном регионе. Социально-политическая ситуация оценивается на основании разрозненных социологических замеров, не имеющих общерегионального характера, и не охватывающих все муниципальные образования. В то же самое время развитие политической системы в стране требует адекватного ситуационного анализа процессов, происходящих как в субъекте в целом, так и в отдельных муниципальных образованиях, что, в свою очередь, способствует повышению эффективности регионального и муниципального управления.

Повышение эффективности регионального управления является в настоящее время одним из необходимых условий социально-экономического развития Российской Федерации как единого государства. Регулярное, периодическое изучение общественного мнения (в режиме мониторинга), как показывает опыт регионов, проводящих такие исследования, позволяет получать органам власти оперативную обратную связь по широкому спектру вопросов, связанных с реализацией социально-экономических программ в регионе, оценку инициатив и деятельности властей, повышает оперативность и эффективность контроля текущей социальной обстановки в регионе. Кроме того, формировать и корректировать имидж региональных властей возможно только на основе анализа общественного мнения жителей региона.

Существующая в настоящее время во многих субъектах РФ система обратной связи, в условиях повышения требований к качеству управления регионами, прогнозирования и стратегического планирования, не позволяет региональным органам власти в полной мере реализовывать поставленные Президентом России и Правительством России задачи по социально-экономическому развитию регионов.

Обратим внимание на то, что существуют муниципальные акторы, которые понимают управление как осуществление личного контроля над людьми. Главным условием своей власти они полагают влияние на экономические и политические процессы на «своей территории». Население же считают своими подчиненными. Они склонны к манипулированию служебной информацией ради собственной выгоды или интересов своей группы.

Социологический мониторинг позволяет использовать методы, с помощью которых фиксируются не только происходящие события, но и то, как они воспринимаются людьми. В свою очередь, это дает возможность разносторонней оценки событий и служит важным фактором прогнозирования поведения людей в тех или иных ситуациях, в последующих событиях.

Эффективное информационно-аналитическое обеспечение управления политическими и социальными процессами в регионе невозможно без точной оценки, анализа и прогноза развития ситуации в каждом муниципальном образовании. Для этого необходимо иметь систему постоянного получения достоверных, репрезентативных данных по каждому муниципальному образованию в каждом субъекте Российской Федерации, другими словами, систему мониторинга социально-экономической и политической ситуации в регионе.

Регулярное получение мнения жителей о деятельности властей становится одним из актуальных вопросов информационно-аналитического обеспечения принятия управленческих решений в каждом регионе. Организация мониторинга изучения общественного мнения и анализ его результатов становится неотъемлемым компонентом формирования имиджа региональных и муниципальных властей среди жителей региона.

Несмотря на методологическую и методическую проработанность социологического мониторинга как научного метода следует отметить очень невысокую степень его практического применения в регионах в тех целях, которые описаны выше.

В СССР в 1992 -1993 году ВЦИОМом была запущена стержневая программа - «Мониторинг социально-экономических перемен». Исследования проводились на всей территории РФ. Данный проект преследовал цель обеспечить российское общество свежей, достаточно полной дифференцированной социологической информацией; поддерживать надежную «обратную связь» управления с помощью достоверной, оперативной информации о восприятии реформ людьми.

Практически в то же время мониторинговые исследования стали проводиться Калужским институтом социологии (КаИС), лабораторией социологии под руководством к.ф.н., доцента Барклянского Ю.А. В этой лаборатории работал и автор данной статьи. В 1992-1994 годах институтом было проведено более 32 обследований, накоплен методологический, методический и организационный опыт проведения мониторинговых исследований. Главным же итогом деятельности стали управленческие решения, которые принимались Правительством РФ по результатам проведенных исследований.

Начало же процессу научного подхода к управлению регионами РФ положил принятый Государственной Думой РФ в июне 1995 года Федеральный закон "О государственном прогнозировании и программах социально-экономического развития Российской Федерации", еще в то время подчеркнувший практическую значимость научного предвидения трансформации любого процесса управления.

Первыми в работе по созданию социологических служб оказались промышленно развитые и богатые природными ресурсами регионы: ЯНАО, ХМАО, Пермская область и пр. В данных регионах социологические службы создавались даже в отдельных муниципальных образованиях. Уже к 2000 - 2003 годам в большинстве субъектов РФ были созданы аналитические и (или) социологические службы при региональных администрациях.

Однако, их работа, на наш взгляд, носила и до сих пор носит узконаправленный и несистематический характер. Деятельность таких служб активизируется в период выборов, во время возникновения узкой региональной проблемы, либо по команде из Федерального Центра. О постоянном мониторинге ситуации в каждом районе региона речи не идет.

Исключение, в свое время, составляла лишь Санкт-Петербург, Пермская область. Пермская область, где Постановление "Об областном социологическом мониторинге" было принято еще в 1996 году. В документе были прописаны методологические, методические и организационные аспекты проведения мониторинга, в том числе разработана система показателей, характеризующих социологические аспекты социальной ситуации в режиме мониторинга. В частности, были определены понятия социального и социологического мониторинга.

Очередной всплеск интереса к социологическим исследованиям на уровне регионов возник после Указов Президента РФ № 825 от 28.06.2007 г. и №№ 606, 607 от 28.04.2008 г., предписывающих ежегодно оценивать эффективность деятельности органов исполнительной власти регионов, органов власти местного самоуправления городских округов и муниципальных образований. В числе многочисленных показателей эффективности их работы есть и такие, которые измеряются методом опроса общественного мнения. О данных показателях речь пойдет ниже.

В связи с данными Указами все больше внимания стало уделяться социологическому мониторингу. Однако, по-прежнему в большинстве случаев получаемые данные нужны, прежде всего, для отчета перед Федеральным Центром.

Системный комплексный подход к мониторингу социально-экономической и политической ситуации позволяет получать более точную информацию о состоянии объекта наблюдения, с максимальной точностью оценивать вероятность наступления возможных явлений, в итоге более эффективно воздействовать на социальную сферу с целью повышения или понижения вероятности наступления конкретных событий, тех или других направлений развития.

.2 Реализация мониторинговых исследований социально-экономического развития муниципальных образований

Под понятием «муниципальное образование» в теории и практике управления понимается территория, в пределах которой граждане реализуют свое конституционное право на местное самоуправление непосредственно и через выборные органы.

В соответствие с Федеральным Законом от 6.10.03г. №131-ФЗ «Об общих принципах организации местного самоуправления в Российской Федерации» в РФ существует пять видов муниципальных образований: муниципальные районы, городские поселения, сельские поселения, городские округа, внутригородские территории городов федерального значения.

На основании экспертного анализа подходов к типологическим разработкам и классификациям поселений может быть обозначен круг базовых типологических характеристик муниципальных образований. Основные требования к разработке типологии муниципальных образований были сформулированы в соответствии с принципами: целостности представлений; исторической преемственности разработок; правовой обоснованности (соответствие действующему законодательству).

Могут быть выделены и рассмотрены следующие типологические характеристики муниципальных образований: территориальная основа и состав территории; численность населения; площадь; географическое положение (по основным экономико-географическим районам); возраст освоения территории и дата основания центрального поселения; уровень социально-экономического развития; профильность хозяйства; основные сферы деятельности.

Эффективность использования потенциала муниципальных образований, устойчивость их социально-экономического развития в современных условиях в значительной степени зависят от качества и обоснованности управленческих решений, принимаемых органами местного самоуправления. Без полной своевременной и достоверной информации о процессах, происходящих в различных отраслях и сферах жизнедеятельности муниципального образования, формируемой с помощью мониторинга, невозможно осуществить эффективное управление его развитием.

Перечень показателей эффективности развития городских округов и муниципальных районов, утвержденный Распоряжением Правительства РФ от 11 сентября 2008 г. № 1313-р [2] гораздо меньше показателей, чем рассмотренный перечень, применяемый Росстатом. Кроме того, многие из утвержденных указанным Распоряжением показателей являются относительными, а не абсолютными, то есть, имеют в качестве единицы измерения процент от какого-либо базового показателя. При этом многих абсолютных базовых показателей рассматриваемый перечень не содержит. В то же время, практическое применение перечня показателей эффективности деятельности и развития территорий обладает важным преимуществом по сравнению с двумя рассмотренными выше системами показателей: отчеты, формируемые его основе должны содержать не только достигнутые значения показателей в отчетном году, но их (показателей) планируемые значения на трехлетний период в будущем.

Анализ условий развития исследуемых муниципальных районов позволяет выявить влияние на состояние муниципальной экономики следующих основных факторов:

степень разработанности законодательной базы, обеспечивающей экономическую самостоятельность органов местного самоуправления и сбалансированность налоговых и расходных полномочий на муниципальном уровне;

уровень развития предпринимательского климата, способствующего развитию малого и среднего бизнеса на территории района, расширению масштабов деятельности хозяйствующих субъектов и укреплению экономической самостоятельности муниципального образования за счет пополнения собственных источников формирования доходной части местного бюджета;

полнота использования имеющихся потенциалов муниципального образования, определяющая степень вовлечения в сферу экономической деятельности свободных земельных участков и природных ресурсов для развития предпринимательства и обеспечения жильем населения;

степень развитости производственной, социальной и рыночной инфраструктуры в экономике МО, создающей условия для активизации предпринимательской активности и занятости населения;

уровень самоорганизации населения и его участие в принятии управленческих решений.

Могут быть выделены основные проблемы социально-экономического развития муниципальных образований:

низкая доля налоговой составляющей в доходной части местного бюджета, снижающая возможность местных органов власти принимать самостоятельные управленческие решения в реализации расходных полномочий;

значительный объем полномочий, делегированных субъектами федерации на муниципальный уровень, многие из которых не обеспечены в должной мере материальными и финансовыми ресурсами;

значительный удельный вес дотаций и субвенций в составе доходной части местного бюджета, определяющий его финансовую зависимость от межбюджетных трансфертов бюджета вышестоящего уровня;

недостаточная мотивация к полному использованию имеющегося экономического потенциала территории, вызванная отсутствием перспектив в повышении налогооблагаемой базы и, сложившаяся в связи с этим, устойчивая тенденция снижения неналоговой составляющей доходной части местного бюджета за счет неэффективного использования имущества муниципалитетов;

отсутствие механизмов привлечения к процессам управления населения и учета его мнения при принятии управленческих решений в вопросах жизнеобеспечения и повышения комфортности проживания в данном муниципальном образовании.

Своевременному выявлению и решению данных проблем и повышению эффективности принятия управленческих решений в значительной степени будет способствовать мониторинг социально-экономического развития, главной задачей которого является создание надежной и объективной информационной основы для выработки обоснованной политики регулирования территориального развития, определения её приоритетов, как со стороны органов государственного управления, так и муниципального образования.

Возможны несколько методических подходов к проведению анализа внутрирегиональной социально-экономической дифференциации.

Первый подход основывается на применении традиционных методов вариационного анализа (использование показателей среднего линейного отклонения, дисперсии, коэффициентов вариации, оценка формы распределения данных и др.). В частности, данный подход положен в основу исследования Н.А. Смирновой, Е.А. Шильцина. Применение этого подхода обусловлено детальной проработкой соответствующих методов в статистической литературе, благодаря чему достигается высокая степень достоверности и точности получаемых результатов. Однако в силу универсальности указанного подхода, традиционных методов часто недостаточно для решения задач анализа социально-экономической дифференциации. Поэтому приходится либо сокращать перечень исследовательских задач, либо видоизменять и расширять традиционные методики.

Второй подход основывается на применении методов многомерного статистического анализа (факторный, компонентный, дискриминантный анализ, кластерный анализ, каноническая корреляция и др.). Примером применения подобного подхода являются работы Л.Лыковой. Достоинствами предлагаемых в рамках указанного подхода методик является получение четкого численно определенного результата даже при наличии большого массива анализируемых данных, возможность выявления глубоких и часто невыраженных связей между различными показателями. Недостатком указанного подхода является громоздкость и сложность математического аппарата. Кроме того, полученные результаты не всегда поддаются трактовке в рамках анализируемого объекта. Решению перечисленных проблем во многом способствует детальная предварительная подготовка исследования, подбор соответствующих методов при условии глубокого понимания механизма их использования, применение современного программного обеспечения.

Третий подход предполагает классификацию территориальных единиц на основе определения типичных социально-экономических проблем. Здесь можно сослаться на работу А. Позднякова, Б. Лавровского и В. Масакова и исследование «Типология российских регионов». Несомненным достоинством подхода является получение в итоге понятных и легко интерпретируемых результатов, поскольку группировка часто основывается на перечне конкретных социально-экономических проблем. Однако не всегда критерии классификации базируются на выявлении глубоких закономерностей социально-экономического развития. Существует опасность сильной зависимости полученных результатов от начальной исследовательской гипотезы и используемого теоретического аппарата.

Четвертый подход решает задачу комплексного анализа внутрирегиональной дифференциации и представлен, в частности, в исследованиях А.Е. Евченко и Д.Н. Воробьева. Данный подход предполагает максимальное расширение перечня анализируемых факторов, а также, при наличии соответствующей возможности, учет динамики социально-экономических показателей. При этом часто используются самые разные методики, в том числе перечисленные при рассмотрении других исследовательских подходов. Именно применение данного подхода позволяет получить наиболее объективные результаты, поскольку учитывается большое количество показателей социально-экономического развития. Однако последнее несет в себе и определенные опасности: при широком охвате изучаемого объекта неизбежно использование некоторых упрощений, что снижает степень достоверности окончательных выводов. Следовательно, толкование результатов должно учитывать эвристические возможности применяемой методики.

Предлагаемая в настоящей работе авторская методика анализа внутрирегиональной дифференциации социально-экономического развития основана на синтезе указанных выше подходов. При этом принималось во внимание, что трактовка интегральных показателей социально-экономического развития будет неполной без обращения к анализу дифференциации по отдельным социально-экономическим параметрам.

Реализация методики анализа внутрирегиональной дифференциации социально-экономического развития предполагает последовательное прохождение следующих этапов (см. табл. 1):

Таблица 1.2. Этапы реализации методики анализа внутрирегиональной дифференциации социально-экономического развития муниципальных образований

Название этапа

Содержание

Результаты

1. Отбор и первичная обработка исходных статистических показателей социально-экономического развития региона

1. Определение ключевых направлений анализа 2. Отбор статистических показателей, отражающих уровень развития по ключевым направлениям

Матрица значений отобранных показателей за анализируемый период времени

2. Анализ внутрирегиональной дифференциации социально-экономического развития по отдельным показателям

1. Расчет статистических коэффициентов по каждому показателю социально-экономического развития 2. Анализ структуры и динамики внутрирегиональной дифференциации по каждому из ключевых направлений социально-экономического развития

Перечень актуальных для рассматриваемого региона проблем территориальной неоднородности и состав наиболее проблемных муниципальных образований

3. Комплексный анализ внутрирегиональной дифференциации социально-экономического развития

1. Преобразование массива данных с целью достижения их однородности и сопоставимости 2. Расчет интегральных коэффициентов 3. Кластерный анализ территориальной дифференциации на основе значений четырех интегральных коэффициентов, графическое представление таксонов

1. Перечень кластеров муниципальных образований 2. Определение ключевых проблем, характерных для каждого кластера 3. Прогноз процессов дифференциации для каждого кластера 4. Карта социально-экономического развития территориальных кластеров региона


отбор анализируемых показателей социально-экономического развития муниципальных образований, приведение показателей к сопоставимому виду

анализ дифференциации социально-экономического развития по отдельным показателям

комплексный анализ внутри-региональной дифференциации социально-экономического развития

Первый этап - отбор показателей социально-экономического развития муниципальных образований региона. Показатели социально-экономического развития, используемые для анализа, следует отбирать, принимая во внимание следующие моменты. Методика предполагает как анализ дифференциации по отдельным показателям, так и комплексную оценку. Следовательно, если данная методика используется не полностью, то есть предполагается проанализировать только одну из сторон социально-экономического развития, то исследователь может свободно использовать любые социально-экономические показатели, при условии надежности источников их получения. Если же методика используется полностью и в результате проводится комплексный анализ, требования к рассматриваемым показателям ужесточаются. Во-первых, показатели социально-экономического развития должны отражать различные сферы социально-экономического развития. Во-вторых, желателен определенный паритет между показателями, затрагивающими разные социально-экономические процессы. Последнее условие необходимо для того, чтобы интегральные показатели, рассчитываемые на третьем этапе, объективно отражали общий уровень социального и экономического развития, а не его отдельные аспекты. С другой стороны, выбор показателей ограничивается доступными источниками статистической информации. К примеру, в работах Х.С. Пак, И.Д. Тургель и Л.И. Крючиной [10] и посвященных индикаторам социально-экономического развития муниципальных образований, приводится исчерпывающий перечень соответствующих индикаторов, позволяющих провести комплексный, многосторонний, объективный анализ, однако, к сожалению, большая часть этих показателей не содержится в издаваемых на сегодняшний день статистических сборниках, а доступ к ведомственной статистике чаще всего закрыт.

1.3 Методические подходы к разработке мониторинговых исследований социально-экономической ситуации на территории муниципального образования

С учетом требований и условий, названных перечисленными выше авторами, может быть отобран ряд социально-экономических показателей, которые рекомендуется использовать в рамках рассматриваемой методики. При этом можно выделить две группы: показатели экономического развития и показатели социального развития. Стоить отметить, что отнесение некоторых показателей к первой или второй группе является условным, так как показатели могут изначально иметь интегральный характер, являясь индикаторами как экономического, так и социального характера. Так, показатель «среднемесячная заработная плата», с одной стороны, отражает уровень социального развития, поскольку для большинства жителей региона именно трудовой доход часто является основным средством к существованию. Но, с другой стороны, чем выше уровень экономического развития, тем выше уровень заработной платы в регионе, то есть данный показатель с полным правом может быть отнесен к группе экономических.

Начальные статистические показатели.

Первая группа, отражающая социальное развитие муниципального образования, включает себя следующие показатели:) численность постоянного населения (на конец года), тыс. человек;) среднемесячная начисленная заработная плата, рублей;) численность незанятых трудовой деятельностью граждан, зарегистрированных в органах государственной службы занятости (на конец года) и признанных безработными;) численность врачей, человек на 10000 населения;) средняя обеспеченность населения жильем, кв. м. общей площади на одного жителя;) число зарегистрированных преступлений.

Группа показателей экономического развития включает в себя:) объем отгруженной промышленной продукции (выполненных работ, услуг) в фактических ценах, млн. рублей;) объем работ, выполненных по виду деятельности «строительство», млн. рублей;) оборот розничной торговли, млн. рублей;) объем реализации платных услуг, млн. рублей;) инвестиции в основной капитал крупных и средних предприятий, млн. рублей.

В целях приведения показателей к сопоставимому виду, показатели c, f, g, h, i, j, k следует разделить на показатель a. В результате будут получены десять показателей, характеризующий достигнутый уровень социально-экономического развития (показатели статики): социальное развитие - среднемесячная заработная плата (рублей), численность безработных (чел. на тыс. жителей), численность врачей (чел. на 10 000 жителей), обеспеченность жильем (кв.м на одного жителя), число зарегистрированных преступлений на тыс. жителей; экономическое развитие - объем отгруженной промышленной продукции и выполненных работ, услуг (млн. руб. на тыс. жителей), объем работ, выполненных по виду деятельности «строительство» (млн. руб. на тыс. жителей), объем реализации платных услуг (млн. руб. на тыс. жителей), инвестиции в основной капитал (млн. руб. на тыс. жителей). Далее в тексте мы будем иметь в виду преобразованные сопоставимые показатели. Если же будет необходимо указать какой-либо начальный показатель, при этом обязательно будет указана буква (от a до k).

Среди рассмотренных показателей можно выделить показатели-стимуляторы, увеличение значение которых является положительным явлением, и показатели-дестимуляторы, увеличение значения которых признается отрицательным явлением и свидетельствует о снижении уровня социально-экономического развития. Показатели дестимуляторы - численность безработных и количество преступлений. Остальные показатели являются стимуляторами. Данное разграничение следует учитывать при проведении анализа - для показателей-стимуляторов и показателей-дестимуляторов используются различные формулы преобразования.

Второй этап - анализ внутрирегиональной дифференциации по отдельным показателям социально-экономического развития. Основной задачей второго этапа является оценка однородности субрегиональных единиц по исследуемому признаку. Необходимость такой оценки обусловлена тем, что при комплексном анализе не уделяется достаточное внимание отдельным социально-экономическим показателям, а значения этих показателей «выравниваются», т.е. если территория по одному из показателей является лидером, а по остальным - отстает от соседей, скорее всего влияние нетипичного показателя нивелируется.

Как уже отмечалось, на втором этапе остаются более мягкими критерии подбора показателей. Таким образом, если имеются некоторые данные, по объему и полноте недостаточные для комплексного анализа, методика позволяет использовать их на втором этапе, что, возможно, поможет трактовке итогов комплексной оценки.

На этом этапе при проведении анализа используются следующие величины: среднее значение, размах, стандартное отклонение, коэффициент вариации, коэффициенты асимметрии и эксцесса.

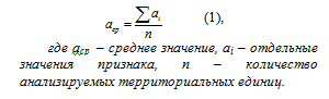
Величина «среднее значение» показывает типичное значение (меру центральной тенденции) рассматриваемого социально-экономического показателя.

где aср - среднее значение, ai - отдельные значения признака, n - количество анализируемых территориальных единиц.

Размах рассчитывается вычитанием минимального значения из максимального и показывает удаленность наибольшего и наименьшего значения признака (значения социально-экономического показателя).


Чем выше величина размаха, тем выше степень асимметрии социально-экономического развития по исследуемому признаку. Отметим: размах легко рассчитать, но дифференциацию территорий он характеризует весьма поверхностно. К примеру, резкое отличие лишь одного объекта анализа от основной группы приводит к высокому значению данной величины.

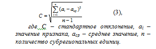
Стандартное отклонение показывает типичное отклонение значений социально-экономического показателя от среднего значения. Соответственно, чем выше данная величины, тем выше степень дифференциации. Расчет стандартного отклонения производится по формуле [9]:


Положительным моментом при использовании данной величины как меры внутрирегиональной дифференциации является расчет стандартного отклонения в тех же единицах, что и анализируемый признак. Это, с одной стороны, делает данный показатель более наглядным и упрощает трактовку данных, но с другой - затрудняет сопоставление разнородных признаков.

В этой связи, помимо стандартного отклонения, бывает необходимо воспользоваться величиной «коэффициент вариации», показывающей относительное изменение признака, и позволяющей производить сравнения по признакам, измеряемых в различных единицах. Коэффициент вариации рассчитывается по формуле:


При анализе территориальной дифференциации в качестве эталона для сравнения обычно принимают кривую нормального распределения, при котором среднее значение является центром распределения, 68,3 % всех объектов анализа находятся в интервале

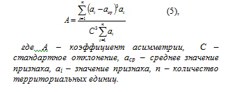
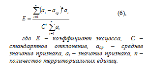
Коэффициенты асимметрии и эксцесса являются мерами расхождения фактических данных и нормального распределения. Коэффициент асимметрии рассчитывается как отношение центрального момента третьего порядка к кубу стандартного отклонения, а коэффициент эксцесса - как отношение центрального момента четвертого порядка к стандартному отклонению, возведенному в четвертую степень.

Для расчета коэффициента асимметрии используют следующую формулу:

где А - коэффициент асимметрии, С - стандартное отклонение, аср - среднее значение признака, аi- значение признака, n - количество территориальных единиц.

При положительном значении коэффициента асимметрии большинство значений признака расположены ближе к верхней границе, иначе говоря, наблюдается правосторонняя асимметрия. На практике данный случай встречается наиболее часто. При отрицательном значении коэффициента асимметрии - ситуация обратная, т.е. наблюдается левосторонняя асимметрия. Нулевое значение данного показателя свидетельствует о симметричном распределении значений признака. По абсолютному значению коэффициента асимметрии делают заключение о степени скошенности распределения: менее 0,25 - незначительная скошенность, от 0,25 до 0,5 - умеренная, от 0,5 до 1,0 - значительная, 1,0 и выше - сильная скошенность распределения.

Коэффициент эксцесса показывает крутизну распределения и рассчитывается по формуле:


Если эксцесс больше нуля - то распределение считается островершинным (по сравнению с нормальным), а если меньше нуля - плосковершинным. При абсолютном значении коэффициента эксцесса не превышающем единицу крутизна распределения незначительна.

Третий этап - комплексный анализ внутрирегиональной дифференциации социально-экономического развития. Комплексный анализ позволяет дать интегральную оценку степени социально-экономической дифференциации муниципальных образований региона с учетом как достигнутого уровня развития, так и динамики социальных и экономических показателей. Рекомендуемый временной период - пять и более лет. Причем обязательным является требование сопоставимости данных: неизменными должны оставаться перечень показателей и список муниципальных образований.

Для получения комплексной оценки необходимо последовательное прохождение трех стадий:

Преобразование массива данных с целью достижения их однородности и сопоставимости. Для преобразования данных используется процедура нормализации.

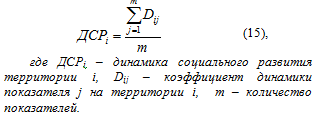
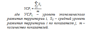
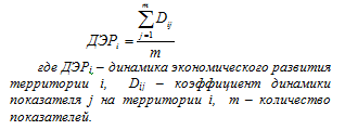
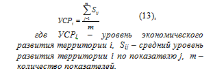
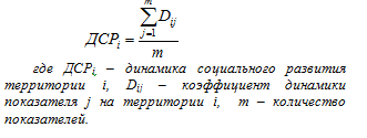
Расчет интегральных коэффициентов. Для каждой территории рассчитывается четыре интегральных коэффициента: уровень экономиического развития (УЭР), уровень социального развития (УСР), динамика экономического развития (ДЭР), динамика социального развития (ДСР).

Кластерный анализ внутрирегиональной дифференциации на основе значений четырех интегральных коэффициентов, графическое представление таксонов.

Поскольку разные социально-экономические показатели измеряются в различных единицах, значения показателей необходимо определенным образом трансформировать. Показатели-стимуляторы преобразуются по формуле

 

В дальнейшем все вычисления производятся с матрицей преобразованных значений показателей. На её основе рассчитываются уровень развития по отдельному показателю (S), абсолютный прирост (A) и коэффициент динамики показателя (D).

 

Для расчета интегрального коэффициента уровня экономического развития субрегиональной территориальной единицы (УЭР) используются следующие экономические показатели (aijt): объем промышленного производства (млн. руб. на тыс. жителей), объем строительных работ (млн. руб. на тыс. жителей), объем реализации платных услуг (млн. руб. на тыс. жителей), инвестиции в основной капитал (млн. руб. на тыс. жителей).

Интегральный коэффициент уровня социального развития территории (УСР) рассчитывается на основе следующих показателей (aijt): среднемесячная заработная плата (рублей), численность безработных (чел. на тыс. жителей), численность врачей (чел. на 10 000 жителей), обеспеченность жильем (кв.м на одного жителя), число зарегистрированных преступлений на тыс. жителей.


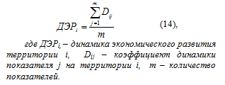
При расчете интегрального коэффициента динамики экономического развития (ДЭР) используются показатели (aijt): объем промышленного производства (млн. руб. на тыс. жителей), объем строительных работ (млн. руб. на тыс. жителей), объем реализации платных услуг (млн. руб. на тыс. жителей), инвестиции в основной капитал (млн. руб. на тыс. жителей).


Наконец, интегральный коэффициент динамики социального развития территории (ДСР) рассчитывается на основе показателей (aijt): численность постоянного населения (на конец года, тыс. человек), среднемесячная заработная плата (рублей), численность безработных (чел. на тыс. жителей), численность врачей (чел. на 10 000 жителей), обеспеченность жильем (кв. м. на одного жителя), число зарегистрированных преступлений на тыс. жителей.


Завершающей стадией комплексной оценки является кластерный анализ с использованием значений интегральных коэффициентов социально-экономического развития территорий. Как правило, число субрегиональных территорий велико и определять направления муниципальной политики относительно каждого муниципального образования бывает затруднительно. Предпочтительней при разработке направлений муниципальной политики субъекта федерации все множество субрегиональных единиц разбить на несколько кластеров - совокупностей муниципальных образований с относительно однородными социально-экономическими условиями. В терминах математической статистики кластеры можно определить как «непрерывные области (некоторого) пространства с относительно высокой плотностью точек, отделенные от других таких же областей областями с относительно низкой плотностью точек». Критериями формирования кластеров будут являться ранее рассчитанные интегральные показатели социально-экономического развития.

Система показателей мониторинга, отражающая эффективность использования элементов экономического потенциала муниципального образования, представлена в таблице 1.3.

Приведенные в таблице группы показателей экономического потенциала муниципального образования сформированы в отдельные группы, согласованы между собой по методике сбора и систематизированы по функциональному назначению.

Таблица 1.3 - Система показателей мониторинга экономического потенциала муниципального образования

Элементы экономического потенциала

Группы показателей

Экономическое содержание основных показателей

I. Ресурсный потенциал

1. Показатели природно-ресурсного потенциала

Земельные ресурсы, минерально-сырьевые ресурсы, лесные, водные, реакционные и иные природные ресурсы.


2. Показатели ландшафтно-географического потенциала

Транспортно-географическое положение, климатические условия, ландшафтные условия, отдаленность от регионального центра


3. Показатели демографического потенциала

Общая численность населения, половозрастной состав населения, динамика роста (убыли) населения, миграционные процессы и др.

II. Трудовой, производственный, научно

1. Показатели трудового потенциала

Состав квалифицированных кадров, их занятость в разрезе отраслей и сфер хозяйства, форм собственности, специальностей и др.

-инновационный и инвестиционный потенциалы

2. Показатели производственного потенциала

Структура и объем производства по видам экономической деятельности, величина и эффективность использования производственных фондов, состояния и развития производственной инфраструктуры и др.


3. Показатели научно-инновационного потенциала

Затраты на научные исследования, количество разработок или внедрений нововведений-продуктов и нововведений-процессов, состав и количество предприятий, занятых использованием новой технологии и созданием новой продукции, численность и структура сотрудников, занятых НИОКР и др.


4. Показатели инвестиционного потенциала

Инвестиции в основной капитал за счет всех источников финансирования, затраты на капитальный ремонт предприятий и организаций, капитальные вложения в развитие экономического потенциала МО и др.

III. Бюджетный и социально-инфраструктурный потенциалы

1. Показатели бюджетного потенциала

Местные налоги и сборы, отчисления от федеральных и региональных налогов в соответствии с нормативами, объем дотаций, субвенций, трансфертных платежей и др.


2. Показатели социально-инфраструктурного потенциала

Структура и степень развитости объектов социальной инфраструктуры и системы ЖКХ

IV. Потенциал преобразований

1. Показатели потенциала стратегических разработок социально-экономического развития муниципального образования

Наличие стратегических разработок о перспективах развития МО, грантов и заявок, поданных в органы государственного управления и др.


2. Показатели социального взаимодействия стейкхолдеров муниципального сообщества

Наличие координационных советов и общественных организаций при ОМСУ, форм и методов участия представителей разных социальных групп населения в управлении муниципальным образованием и др.


3. Показатели способности органов местного самоуправления к изменениям и трансформациям в экономике и муниципальном сообществе

Наличие опросов общественного мнения, коммуникативных технологий, формирующих связь с населением, установление цепочек ответственности за принятие решений и др.


4. Показатели стратегических и законотворческих инициатив бизнес - сообщества, поданных в органы ОМСУ

4. Наличие инвестиционных проектов и бизнес- инициатив, в том числе рассмотренных органами ОМСУ, поданных заявок и предложений по изменению существующего законодательства и др.


Данные показатели дополняют существующую систему мониторинга муниципальных образований, раскрывают новые аналитические возможности, которые с одной стороны позволяют раскрыть собственный потенциал, состояние экономики и социальной сферы муниципального образования, с другой - сопоставить наличие имеющихся ресурсов и возможностей с полученными результатами социально-экономического развития территории.

В условиях расширения экономической самостоятельности муниципальных образований настоятельной необходимостью становится комплексная оценка экономического потенциала муниципального образования, позволяющая выделить наиболее значимые и инновационные направления его развития и способствующая повышению устойчивости муниципальной экономики.

Органы государственного управления субъекта РФ, используя предложенное методическое обеспечение, способствующее выделению неиспользуемых элементов экономического потенциала и повышении эффективности принимаемых управленческих решений, смогут осуществлять поэтапную и обоснованную оценку уровня социально-экономического развития муниципального образования и, используя имеющиеся резервы и возможности в развитии экономики муниципального образования, способствовать повышению эффективности его развития.

ГЛАВА 2. ПОКАЗАТЕЛИ МОНИТОРИНГОВЫХ ИССЛЕДОВАНИЙ СОЦИАЛЬНО-ЭКОНОМИЧЕСКОЙ СИТУАЦИИ НА ТЕРРИТОРИИ МУНИЦИПАЛЬНОГО ОБРАЗОВАНИЯ ЗАТО «МИРНЫЙ»

.1 Характеристика социально-экономической ситуации муниципального образования

Мирный - ЗАТО, город (с 1966) в Архангельской области РФ, место расположения космодрома Плесецк. Образует муниципальное образование (городской округ) «Мирный» со статусом закрытого административно-территориального образования [45].

Рабочий поселок Мирный Архангельской области создан в соответствии с распоряжением Совета Министров РСФСР от 22.12.1962 года. Указом Президиума Верховного Совета РСФСР «О преобразовании рабочего поселка Мирный Архангельской области в закрытый город областного подчинения» от 02.02.1966г. рабочий поселок Мирный преобразован в закрытый город областного подчинения, местное самоуправление в котором осуществляется с учетом особенностей, устанавливаемых Законом Российской Федерации «О закрытом административно-территориальном образовании» от 14 июля 1992 года № 3297-1. В 2001-2002г.г. в муниципальную собственность от Министерства обороны Российской Федерации были переданы жилищный фонд, объекты социально-культурного назначения, коммунальная и инженерная инфраструктура, автомобильные дороги с твердым покрытием. Границы территории муниципального образования «Мирный» определены на основании Постановления Архангельского областного Собрания депутатов «Об областном законе «Об описании границ территории муниципального образования «Мирный» от 27 сентября 2006г. №785. Муниципальное образование «Мирный» граничит с муниципальными образованиями «Плесецкий муниципальный район», «Холмогорский муниципальный район», «Виноградовский муниципальный район». Территория относится к местностям, приравненным к районам Крайнего Севера, с неблагоприятными климатическими условиями. Климат умеренно - континентальный. Зима продолжительная - длится с конца октября до середины апреля. Лето - умеренно-теплое. Основное направление ветров: зимой - южное, западное, летом - северное. Местность равнинная. Территория муниципального образования «Мирный» - это зона северных лесов с множеством естественных водоемов (озер, рек, ручьев). Значительные участки заболочены. Город Мирный расположен вдоль озера Плесецкое. Транспортное сообщение с областным (г. Архангельск) и районным (п. Плесецк) центрами осуществляется по автомобильной и железной дорогам. Расстояние до ближайшей железнодорожной стации - 8,5 км (ст. Плесецкая Северной ж.д.). Расстояние до ближайшего районного центра п. Плесецк по автомобильной дороге - 7км. Общая площадь муниципального образования «Мирный» составляет 151979 га. Площадь города Мирный - 5445 га.

Географическое положение, обстоятельства создания и развития ЗАТО Мирный сформировали ряд особенностей, которые выделяют его среди других муниципальных образований России (в том числе и закрытых).

Экономика ЗАТО «Мирный» носит достаточно закрытый характер. Это отражается не только на рынке труда, на который затруднен доступ для граждан, не проживающих на территории ЗАТО, но и на потребительском рынке, где спрос формируется только жителями ЗАТО, а также и на инвестиционной активности.

Существуют ограничения по доступу к земельным ресурсам, так как земельные участки изъяты из оборота. Доступ к земельным участкам возможен только на правах аренды, в том числе долгосрочной (на 49 лет).

Бюджет ЗАТО «Мирный» (табл.2.1) в значительной степени формируется за счет межбюджетных трансфертов из федерального бюджета, позволяющих компенсировать ограничения на ведение хозяйственной и предпринимательской деятельности, связанные с особым режимом безопасного функционирования ЗАТО.

Таблица 2.1 - Динамика исполнения бюджета ЗАТО Мирный за 2005-2011 годы, в тыс.руб.

№ пп

Наименование показателя

Отчетные данные

2013 год  (по состоянию на 01.11.2013)



2007 год

2008 год

2009 год

2010 год

2011 год

2012 год


1

2

3

4

5

6

7

8

9

1.

Налоговые и неналоговые доходы - всего

1 419 251

557 966

863 064

919 693

852 091

981 723

1 035 963

 

в том числе:

 

 

 

 

 

 

 

 

налоговые

1 315 129

301 764

511 327

619 642

610 229

695 857

733 728

 

неналоговые

104 122

256 202

351 737

300 051

241 862

285 866

302 235

2.

Доходы бюджета ЗАТО Мирный - всего

2 555 464

2 201 697

2 693 102

3 013 928

3 069 168

2 842 202

2 746 680

 

в том числе:

 

 

 

 

 

 

 

Доходы с территории

1 419 251

557 966

863 064

919 693

852 091

981 723

1 035 963

 

Безвозмездные поступления от других бюджетов бюджетной системы Российской Федерации

1 136 213

1 643 731

1 830 038

2 094 235

2 217 077

1 860 479

1 710 717

 

из них:

 

 

 

 

 

 

 

 

из Федерального бюджета

1 136 213

1 213 099

1 274 086

1 384 953

1 464 527

1 033 886

929 330

 

из областного бюджета

0

430 632

555 952

709 282

752 550

826 593

788 659

 

возврат остатков субсидий и субвенций прошлых лет

 

 

 

 

 

 

-7 272

3.

Бюджет потребления

2 284 562

1 775 479

2 129 550

2 465 968

2 585 779

2 536 536

2 599 927

 

Бюджет развития

242 168

396 435

531 771

523 257

587 982

298 474

254 954

4.

Перечислено с территории ЗАТО Мирный в вышестоящие бюджеты - всего

данных нет

2 016 614

2 290 670

1 986 465

3 007 693

3 279 918

данных нет

 

в том числе:

 

 

 

 

 

 

 

 

в Федеральный бюджет

 

1 064 867

1 203 428

1 002 260

1 588 611

1 855 067

 

 

в областной бюджет

 

951 747

1 087 242

984 205

1 419 082

1 424 851

 


Перспективы развития Мирного неразрывно связаны с космодромом «Плесецк».

Градообразующим предприятием является Первый Государственный испытательный космодром Министерства обороны Российской Федерации (1-й ГИК МО РФ). На территории ЗАТО «Мирный» расположены управление космодрома, ряд воинских частей, вычислительный центр, узел связи, военный госпиталь, гарнизонный дом офицеров, представительства предприятий ракетно-космическая отрасли оборонно-промышленного комплекса.

Проведем демографический анализ в разрезе социально-экономической ситуации в ЗАТО «Мирный» (табл.2.2, рис.2.1).

При наличии статуса закрытого административно-территориального образования зона с пропускным режимом составляет 72,2% от площади населенных пунктов

ЗАТО «Мирный», где проживает 94% населения, а также сосредоточена почти вся хозяйственная деятельность.

Таблица 2.2. - Численность населения ЗАТО «Мирный», в чел.

Год

1997

2002

2003

2005

2008

2010

2011

2012

2013

Численность

31 600

30 502

30 500

29 600

27 800

30 280

30 135

30 666

30 631


Рисунок 2.1. - Численность населения ЗАТО «Мирный», в чел.

Из представленных данных, можно сказать, что численность населения в ЗАТО «Мирный» к концу 2013 г. уменьшилось по сравнению с 2012 г. на 0,11 % и составило 30 631 чел. Следует отметить, что начиная с 1997 г. (31600 чел.) в ЗАТО «Мирный» население уменьшилось на 3,2 % (в 2013 г. - 30631 чел.).

Таблица 2.3 - Демографические показатели в ЗАТО «Мирный»

Показатели

Ед.изм

2012 г.

2013 г.

отклонение

Зарегистрировано родившихся

чел.

581

640

59

Коэффициент рождаемости

на 1000 населения,чел

15,25

17,73

2,47

Зарегистрировано умерших,

чел.

370

334

-36

Коэффициент смертности

на 1000 населения,чел

9,71

9,25

-0,46

Коэффициент естественного прироста

на 1000 населения,чел

5,54

8,48

2,94


Далее отметим, что на территории ЗАТО «мирный» размещается розничная торговая сеть, состоящая из 181 магазина и павильона, мелкорозничная сеть представлена 59 киосками, функционирует 6 аптек и 5 аптечных пунктов, 15 предприятий общественного питания, бытовым обслуживанием мирян занимаются 46 предприятий, введен в эксплуатацию крытый универсальный рынок.

Исполнительно-распорядительным органом муниципального образования «Мирный» является администрация Мирного. Законодательная власть в Мирном представлена городским Советом депутатов Мирного в составе 21 человека.

По данным Статистического регистра Росстата на 1 января 2011 года количество учтенных организаций всех форм собственности на территории города составляет 199 единиц. По количеству учтенных организаций преобладает частная форма собственности - 64,3% от общего числа. На долю муниципальной собственности приходится 18,6% по количественной составляющей. По видам экономической деятельности наибольший удельный вес занимают организации оптовой и розничной торговли, по ремонту автотранспортных средств, мотоциклов, бытовых изделий и предметов личного пользования (30,7%). Организации промышленности: обрабатывающие производства; производство и распределение электроэнергии, газа и воды составляют соответственно 4,5 % и 1,5% в общем количестве учтенных организаций. Объем отгруженных товаров собственного производства, выполненных работ и услуг собственными силами крупных организаций и субъектов среднего предпринимательства, в 2010 году составил 531,467 млн. рублей, из которого объем по виду деятельности «обрабатывающие производства» в действующих ценах составил 43,870 млн. рублей, «производство и распределение электроэнергии, газа и воды»-487,597 млн. рублей.

За 2010-2013 годы объем промышленного производства и структура промышленного производства по видам экономической деятельности, а также производство основных видов промышленной продукции представлены в таблицах 2.4,2.5 и 2.6.

Таблица 2.4 - Объем производства промышленной продукции, млн. рублей

Годы

2011

2012

2013

Объем отгруженных товаров собственного производства, выполненных работ и услуг собственными силами - обрабатывающие производства

74,45

58,36

43,87

Объем отгруженных товаров собственного производства, выполненных работ и услуг собственными силами- производство и распределение электроэнергии, газа и воды

400,3

469,8

487,597


Анализ объема производства промышленной продукции (табл.2.3) показывает, что с 2011 г. объем отгруженных товаров собственного производства, выполненных работ и услуг собственными силами (обрабатывающие производства) к концу 2013 г. уменьшилось на 30,58 млн.руб. В тоже время начиная с 2011г. объем отгруженных товаров собственного производства, выполненных работ и услуг собственными силами (производство и распределение электроэнергии, газа и воды) к концу 2013 г. увеличилось на 87, 297 млн.руб.

Далее представим анализ структуры промышленного производства по видам экономической деятельности в табл. 2.5.

Таблица 2.5 - Структура промышленного производства по видам экономической деятельности, % к общему объему производства

Годы

2011

2012

2013

Продукция промышленности, всего

100

100

100

В том числе:




Обрабатывающие производства

15,7

11

8,3

Производство и распределение электроэнергии, газа и воды

84,3

89

91,7


Схематически представим структура продукции промышленности в ЗАТО «Мирный» за 2013 г. на рис.2.2.

Рисунок 2.2 - Структура продукции промышленности в ЗАТО «Мирный» за 2013 г., % к общему объему производства

Анализ показывает, что в структуре промышленного производства по видам экономической деятельности наибольшую долю занимает производство и распределение электроэнергии, газа и воды (в 2011 г. - 84,3%, в 2012 г. - 89%, в 2013 г. -91,7 %); в тоже время наблюдается планомерное снижение показателя «обрабатывающие производства» (в 2011 г. - 15,7%, в 2012 г. -     11%, в 2013 г.-8,3%).

Представим анализ производства основных видов продукции промышленности (табл.2.6).

Таблица 2.6 - Производство основных видов продукции промышленности в натуральном выражении, тонн

Годы

2011

2012

2013

Хлеб и хлебобулочные изделия

402

350,3

401,9

Кондитерские изделия

10,8

7,4

8


Объем инвестиций в основной капитал за счет всех источников финансирования, направленных на развитие экономики и социальной сферы, в 2013 году использован крупными организациями и субъектами среднего предпринимательства на 424,6 млн. рублей, что на 7,7% ниже уровня соответствующего периода предыдущего года в сопоставимых ценах. Общая площадь жилых помещений города по состоянию на 01.01.2014 года составляет 432276,1 кв. м. В 2013 году на территории города ввод жилья не осуществлялся. Объем работ, выполненный по виду деятельности «строительство» крупными и средними организациями в городе, в 2013 году составил 1135,2 млн. рублей, что в 1.7 раза больше уровня предыдущего года в сопоставимых ценах.

Темпы роста продаж (в процентах к предыдущему году: 2011 год, 2012 год, 2013 год) свидетельствуют о динамичном развитии данного вида деятельности в городе.

Рисунок 2.3 - Оборот розничной торговли, млн. рублей

Оборот розничной торговли во всех каналах реализации составил в 2013 году - 2211,1 млн. рублей, что на 7,0% больше, чем в 2012 году. Кроме того, организациями общественного питания реализовано продукции на 68,8 млн. рублей (на 0,4 % меньше уровня 2012 года), табл.2.6. Оборот розничной торговли по крупным организациям и субъектам среднего предпринимательства составил 245,6 млн. рублей, что на 16,3%% больше, чем за 2012 год. В макроструктуре оборота розничной торговли крупных организаций и субъектов среднего предпринимательства преобладающую долю занимают пищевые продукты, включая напитки, и табачные изделия - 89,0%. Объем платных услуг, оказанных населению города в 2013 году, по крупным организациям и субъектам среднего предпринимательства, составил 334,4 млн. рублей, что в сопоставимых ценах на 6,6% больше уровня 2012 года.

Таблица 2.7- Оборот розничной торговли (розничный товарооборот)

Годы

2011

2012

2013

Оборот розничной торговли, млн. рублей

1776

1935,7

2211,1

Оборот розничной торговли на душу населения, тыс. рублей

64,6

71,7

73,4

Индексы оборота розничной торговли, в сопоставимых ценах, % к предыдущему году

112,3

98,7

107


Среднемесячная начисленная заработная плата в расчете на одного работника крупных организаций и субъектов среднего предпринимательства за 2013 год составила 21152 рубля и увеличилась по сравнению с 2012 годом на 14,5%. Численность незанятых граждан, обратившихся в органы государственной службы занятости за содействием в поиске работы (по данным Агентства по труду и занятости населения Архангельской области) на 1 января 2014 года составила 63 человека, из них безработных - 50 человек. По сравнению с 1 января 2013 года численность безработных уменьшилась на 34 человека, или 40,5%.

Уровень и качество жизни в ЗАТО «Мирный» представим в табл.2.8.

Таблица 2.8 - Уровень и качество жизни в ЗАТО «Мирный»

Показатели

Ед.изм

2012 г.

2013 г.

Денежные доходы на душу населения

руб.

31014,78

28689,40

Среднедушевой прожиточный минимум (4 квартал 2013 года)

руб.

7760,00

8497,00

Соотношение среднего душевого дохода к величине прожиточного минимума

в разах

4,26

3,38





Соотношение средней заработной платы и прожиточного минимума

в разах

4,50

4,53

Официально зарегистрированные безработные

чел.

84

50

Уровень безработицы

%

0,19

1,80

Индекс потребительских цен

%

107,80

111,88

 на товары

%

106,50

111,90

 на платные услуги

%

112,00

111,76

Социальная инфраструктура.

В советский период развития в ЗАТО «Мирный» была сформирована развитая сеть учреждений социальной инфраструктуры. По отдельным видам она в настоящее время является избыточной, относительно принятых нормативов (общеобразовательные школы, театры).

Городская система образования включает в себя: 8 детских дошкольных учреждений; 5 общеобразовательных учреждений (4 средние образовательные школы, одна открытая сменная образовательная школа), в которых обучается 2855 учащихся; 2 учреждения дополнительного образования детей - детско-юношеская спортивная школа -748 воспитанников, дом детского творчества -1261 воспитанник.

муниципальный образование мониторинговый социальный

Таблица 2.9 - Показатели социальной сферы в ЗАТО «Мирный»

Показатели

Ед.изм

2012 г.

2013 г.

отклонение

Число детских дошкольных учреждений

ед.

8,00

9,00

1,00

Коэффициент обеспеченности детей дошкольного возраста местами в детских дошкольных учреждениях на 100 детей

%

48,15

48,00

-0,15

Численность детей, посещающих ДДУ

чел.

1530,00

1770,0

 240,0

Охват детей в возрасте до 6 лет ДДУ

%

51,61

53,00

1,36

Численность педагогических работников детских дошкольных учреждений

чел.

143,00

169,00

 26

Нагрузка на одного преподавателя в детских дошкольных учреждениях, уч-ся на 1 преподавателя

чел.

10,7

10,4

- 0,3

Число общеобразовательных школ всего

ед.

5,00

5,00

-1,0

Количество учащихся в общеобразовательных школах (на начало года)

чел.

2855,00

3137,0

282,0

Выпуск учащихся общеобразовательных школ - всего

чел.

674,0

694,0

20

Численность педагогических работников общеобразовательных школ

чел.

131,80

177,0

46,20


В городе осуществляют свою деятельность 4 представительства высших учебных заведений, 1 государственное образовательное учреждение среднего профессионального образования «Мирнинский государственный промышленно-экономический техникум» (566 учащихся). В составе лечебно-профилактических учреждений города: гарнизонный военный госпиталь; муниципальное учреждение здравоохранения «Центральная городская больница», включающая стационарное лечебное отделение на 115 мест, поликлиническое лечебное отделение на 500 посещений в смену, диагностическое и вспомогательное отделение, отделение скорой помощи; муниципальное учреждение здравоохранения Детский санаторий «Лесная поляна» на 150 мест. Центрами досуга жителей города являются: муниципальное культурное учреждение «Кинотеатр «Планета», гарнизонный дом офицеров, гарнизонная библиотека, муниципальное учреждение «Централизованная библиотечная система Мирного (ЦБСМ), зал военно-патриотического воспитания МО РФ.

Образовательная деятельность, соответствующая современным требованиям, предполагает немалые финансовые затраты. На содержание муниципальной системы образования из бюджета Мирного в 2012 году было выделено 476 млн. 225 тыс. рублей. Это на 26 % превышает расходы 2011 года, на 32 % больше средств, ассигнованных в 2010-м, и на 41 % - выделенных в 2009 году.

По услугам дошкольного образования, спортивного характера, организации современного клубного досуга спрос в ЗАТО превышает предложение.

В структуре расходов на оказание образовательных услуг, услуг культуры, физкультуры и спорта доминирующую роль продолжают играть бюджетные средства. Спектр предоставляемых платных услуг сравнительно небольшой, а взимаемая плата минимальна.

На развитие городских образовательных учреждений в 2012 году было направлено 68 млн. 301 тыс. рублей (из них: 27 млн. 937 тыс. рублей - по Федеральной целевой программе «Развитие российских космодромов» (с учетом софинансирования); 20 млн. 353 тыс. рублей - субсидии, полученные из госбюджета на развитие и поддержку социальной и инженерной инфраструктуры; 13 млн. 389 тыс. рублей - из местного бюджета; 6 млн. 622 тыс. рублей - из средств, выделенных на модернизацию образования Архангельской области в 2012 году). Увеличение финансирования сказалось и на том, что в 2012 году детские сады посещало 1770 детей, в среднем это на 240 человек больше по сравнению с 2007-2009 годами. Всего в муниципальных дошкольных учреждениях функционирует 81 группа. Размер родительской платы за содержание ребенка в саду составляет 134 рубля в день, это 14 % от фактических затрат. Кроме того, семьям дошколят положена компенсация: за первого ребенка 20 %, за второго - 50 %, за третьего и всех последующих - 70 % от родительской платы. О значимости городской сферы образования говорит и количество учащихся в школах: в 2012-м в 142 классах получали знания 3137 учеников, оценка их деятельности свидетельствует о росте качества обучения.

В 2012 году в программу социальной поддержки отдельных категорий населения была включена оплата за оказание экстренной медицинской помощи при хирургических заболеваниях. Ее в мирнинском госпитале получили 50 горожан, на что из местного бюджета выделено 955 тыс. рублей. Для снижения остроты кадровой проблемы по решению горсовета была выплачена единовременная материальная помощь девяти выпускникам медицинских учебных заведений, поступившим в 2012 году на работу в больницу. Общая сумма составила 175 тыс. рублей. Оказана материальная помощь в виде частичной компенсации расходов на зубопротезирование и дорогостоящее лечение 126 неработающим пенсионерам, а также инвалидам I, II группы и неработающим инвалидам III группы. Общая сумма компенсации составила в 2012 году 512,2 тыс. рублей. В 2013 году на социальную сферу (образование, культура и кинематография, здравоохранение, социальная политика, физическая культура и спорт) ушло 36 % бюджетных средств, в том числе 23,8 % - на общественно значимые направления: зарплату работникам бюджетной сферы, оплату коммунальных услуг учреждениями образования, библиотеками, а также на доплаты к пенсиям и мероприятия муниципальной целевой программы социальной поддержки отдельных категорий населения. В рамках этой программы в 2013 году проведено десять приуроченных к памятным датам мероприятий, организованных городским Советом ветеранов совместно с другими социально ориентированными некоммерческими структурами.

На поздравление ветеранов Великой Отечественной войны город выделил 16 тыс. рублей, это почти втрое больше, чем в 2011 году. На проведение совместных мероприятий пошло 148,8 тыс. рублей (в 2011 году - 12,5 тыс. рублей, 2012 году - 120 тыс. рублей). В течение года производилась выплата единовременной материальной помощи: ветеранам войны, отмечающим юбилей, - по 700 рублей; детям-инвалидам ко дню рождения - по 500 рублей. На эти цели в 2013 году потрачено в общем 62,9 тыс. рублей (в 2011 году - 52,2 тыс. рублей, в 2012 году - 57,5 тыс. рублей). Ко Дню защитника Отечества 172 ветерана войны получили материальную помощь. К 9 Мая единовременные выплаты (от 400 до 1500 рублей, всего 422,7 тыс. рублей) были направлены участникам войны, труженикам тыла и пенсионерам 1945 года рождения и старше. Это в общей сложности 825 человек. Перечислял город деньги 342 детям из малоимущих семей и воспитываемым одинокими матерями, детям-инвалидам ко Дню семьи, Дню защиты детей, а также 170 школьникам из вышеназванных категорий ко Дню знаний. Всем пенсионерам в возрасте 65 лет и старше, то есть 1120 человекам, к Международному дню пожилых людей выплачено по 580 рублей. (В 2011 и 2012 годах эта выплата составляла 350 рублей на человека).

Единовременную материальную помощь получили ко Дню матери многодетные семьи, матери военнослужащих, погибших при исполнении воинского долга, и семьи, где есть дети, находящиеся под опекой. Из казны для этого было выделено 181,8 тыс. рублей. К Декаде инвалидов 896 человек получили по 500-1000 рублей, общая сумма выплат - 499,5 тыс. рублей. Кроме того, оказана материальная помощь по заявлениям малоимущим семьям, малообеспеченным пенсионерам, семьям, имеющим детей-инвалидов, и гражданам, попавшим в трудную жизненную ситуацию, - всего деньги на общую сумму 630,9 тыс. рублей получили 148 человек. Средний размер матпомощи в 2013 году вырос по сравнению с 2011 годом и 20121 годом (3 000 рублей) и составил 4 300 рублей.

Характеристика сферы здравоохранения в ЗАТО «Мирный» представим ниже.

Число койко-мест на 59 единиц меньше прогнозного, коэффициент обеспеченности населения местами для стационарного лечения составил 109,70 против 119,42 на 10 000 человек населения.

Также ниже численность врачей - коэффициент численности составил 42,39 на 10 000тыс. населения против прогнозных 47,77 Численность среднего медицинского персонала меньше на 28 человек или на 3,05 чел. на 10 000 человек населения.

Показатели характеристики сферы здравоохранения в ЗАТО «Мирный» представим в табл.2.10.

Таблица 2.10- Характеристика сферы здравоохранения в ЗАТО «Мирный»

Показатели

Ед.изм

2012 г.

2013 г.

отклонение

Число койко-мест (для больниц, дневных стационаров)

койко-мест

455

396

- 59

Коэффициент обеспеченности населения местами в больницах для стационарного лечения

на 10000 населения, чел

119,42

109,70

-9,72

Численность врачей,- всего

чел.

182,00

153,00

-29,00

Коэффициент численности врачей

на 10000 населения, чел

47,77

42,39

-5,38

Численность среднего медицинского персонала

чел.

323,00

295,00

-28,00

Коэффициент численности среднего медицинского персонала

на 10000 населения, чел

84,77

81,72

-3,05

Детская смертность до 1 года

чел.

3,00

4,00

1,00

Численность инвалидов - всего

чел.

1848,00

1836,00

- 12


Если сравнить ЗАТО «Мирный» сегодняшний и пятилетней давности, то очевидным отличием можно назвать обилие новых торговых комплексов, точек общепита, магазинов.

В жизни ЗАТО «Мирный» малый бизнес играет серьезную роль, в этой сфере трудятся несколько тысяч жителей Мирного и Плесецкого района. Предприниматели обеспечивают потребителей разнообразными товарами, предоставляют множество услуг: бытовых, медицинских, юридических, образовательных, туристических, транспортных, строительных и т. д.

За счет внебюджетных источников активно ведется в ЗАТО «Мирный» новое строительство. В 2012 году в микрорайоне № 2, на ул. Циргвава, начал возводиться огромный торговый центр - его площадь в 4115 кв. м позволит сконцентрировать в одном месте множество точек самого разного назначения. А на ул. Ломоносова построен магазин площадью 169 кв. м. В связи с отсутствием в Мирном специализированной торговли стройматериалами с широким ассортиментом товаров, планируется сооружение супермаркета, открытие которого удешевит строительные услуги и предоставит горожанам богатый выбор.

Также в ЗАТО «Мирный» большое внимание уделяется содержанию и эксплуатации спортивных сооружений. На совершенствование спортивной базы и приобретение различного инвентаря затрачено более 440 тыс. рублей, это на 85 % больше, чем в 2012 году. На 45 % было увеличено в 2012 году и финансирование в целом по муниципальной ведомственной целевой программе «Мирный спортивный на 2011-2013 годы». В образовательных учреждениях в рамках городской спартакиады школьников проведено десять соревнований с количеством участников 939 человек, в 2012-м их было на 20 % меньше. Благодаря тесному взаимодействию руководства города, космодрома Плесецк, МКОУ ДОД ДЮСШ, спортивной общественности сборные команды и спортсмены Мирного (более 170 человек) приняли участие в 26 областных, всероссийских и международных соревнованиях. Здесь статистика показывает рост более чем на четверть.

Направления городской молодежной политики:

Развитие волонтерского движения:

.        регулярная помощь пожилым людям, ветеранам войны и труда;

.        уборка территорий школ, детских садов, медицинских учреждений и спортивных площадок;

.        посадка деревьев, озеленение города;

.        проведение социологических и праздничных опросов;

.        поддержка и защита интересов инвалидов.

Профилактика негативных проявлений в молодежной среде:

.        регулярное проведение антиникотиновых и антинаркотических акций;

.        городской молодежный фотокроссинг;

.        спортивные и спортивно-развлекательные мероприятия;

.        массовый забег «Курить не модно!», посвященный Всемирному дню без табака.

Коммунальная инфраструктура:

Состояние коммунальной инфраструктуры является одним из сдерживающих факторов развития ЗАТО «Мирный». В электро- и теплоэнергетике при наличии мощностей по генерации, износ сетевого хозяйства затрудняет подключение новых потребителей, приводит к потерям

в сетях, создает потенциальную опасность аварий, в том числе и на социально значимых объектах. В водоснабжении и водоотведении территории ЗАТО «Мирный», кроме износа сетей, есть проблемы по качеству водоподготовки и очистки сточных вод. Это приводит к загрязнению поверхностных водоемов и созданию потенциально опасной ситуации химического и микробного загрязнения водных источников. Некоторые скважины водозаборных сооружений отработали по 3-4 нормативных срока. Очистные сооружения введены в эксплуатацию более 40 лет назад и работают по устаревшей технологии. Средний срок эксплуатации КНС - 33 года.

Жилищный фонд:

Остроту проблемы обеспечения жильем населения за период 2008-2013 гг. удалось несколько снизить. В 2013 г. по сравнению с 2006 г. снизилась и площадь ветхого и аварийного жилищного фонда. Однако жилищная проблема остается актуальной для ЗАТО «Мирный». Жилищный фонд стареет, и требуется увеличение затрат на его содержание и ремонт. С точки зрения управления многоквартирными домами и внедрения норм жилищного кодекса, в ЗАТО «Мирный» достигнуты определенные успехи: 100% собственников помещений самостоятельно выбрали и реализуют один из способов управления, 100% организаций, осуществляющих управление многоквартирными домами и оказание услуг по содержанию и ремонту общего имущества в многоквартирных домах, имеют частную форму собственности, 100% многоквартирных домов расположены на земельных участках, в отношении которых осуществлен государственный кадастровый учет.

Экология:

При наличии на территории ЗАТО «Мирный» потенциально опасного производства, нештатные ситуации на котором могут иметь тяжелые последствия для территорий значительно больших, чем границы ЗАТО «Мирный», результаты мониторинга окружающей среды

в настоящий момент позволяют оценивать экологическую ситуацию как удовлетворительную. Загрязнение приземного слоя атмосферного воздуха вредными химическими веществами небольшое и происходит, в основном, из-за выбросов автотранспорта.

Транспорт и транспортная инфраструктура:

Основным видом транспорта на территории ЗАТО «Мирный», осуществляющим перевозки пассажиров, является автомобильный. Интенсивность транспортного потока год от года возрастает. Растет число транспортных средств, находящихся в собственности граждан. Отсутствие системного капитального ремонта дорог, единой системы пешеходных коммуникаций приводит к ухудшению дорожной ситуации, повышению уровня аварийности. Недостаточная пропускная способность КПП является причиной появления транспортных заторов в часы пик на въезд и выезд из города.

Информационно-телекоммуникационная инфраструктура.

Уровень развития информационного пространства начинает самым непосредственным образом влиять на экономику, деловую и общественно-политическую активность граждан, другие стороны жизни общества. Изменившиеся условия функционирования органов местного самоуправления также привели к тому, что вопросы информатизации процессов управления ЗАТО входят в число приоритетных направлений их деятельности.

В ЗАТО «Мирный» имеется значительное количество компьютерных сетей и автоматизированных информационных систем, содержащих информацию по тем или иным аспектам социально - экономической деятельности на территории. Несмотря на это, возможность оперативного получения достоверной информации, необходимой

для решения задач территориального управления, образования, здравоохранения, социальной защиты населения в настоящее время весьма ограничена. Основными причинами этого являются недостаточность правовых, организационных, методических и финансовых механизмов создания и функционирования телекоммуникационной инфраструктуры органов местного самоуправления, а также механизмов формирования и эффективного использования автоматизированных информационных ресурсов (далее АИР), функционирующих в рамках единого информационного пространства ЗАТО. Межведомственные барьеры мешают доступу к данным ведомственных АИР.

Сложившееся положение не позволяет в полной мере использовать в процессах управления преимущества современных информационных и телекоммуникационных технологий. Количество, качество и доступность АИР уже сейчас определяют уровень развития территории и в ближайшие десятилетия станут одним из решающих факторов ее социально - экономического развития, становления новых отношений информационного общества.

В 2012 и 2013 гг. продолжилась реконструкция городской системы электроснабжения. Проведена замена кабельных линий электропередач напряжением 0,4 кВ и 6 кВ между трансформаторными подстанциями и вводно-распределительными устройствами, в общей сложности проложено 19,5 км. Кабельные линии подключены к жилым домам и трансформаторным подстанциям, смонтировано 54 вводно-распределительных устройства. Сегодня готовность модернизированной системы электроснабжения составляет 93 %, работы будут завершены к началу 2014 г.

Огромным достижением в этой сфере можно считать создание в Мирном многоуровневой автоматизированной системы учета электрической энергии (МАСУЭ), аналогов которой нет во всей Архангельской области. Она позволяет специалистам точно фиксировать поступление и расход энергии в каждом здании, в каждом жилом доме, а население избавляет от необходимости ежемесячно передавать показания своих квартирных счетчиков энергоснабжающей организации. Нужно еще немного времени для отшлифовки взаимодействия всех ее звеньев, но уже сейчас жители оценили удобство и пользу этого новшества. Серьезные перемены затронули также городскую систему холодного и горячего водоснабжения. В рамках реконструкции водозаборов «Южный» и «Северный» продолжается замена и прокладка магистральных трубопроводов. Работы начаты в 2012 году, а завершены в 2013 г..

Обновление системы подачи горячей и холодной воды производилось и в жилищном фонде. К концу 2012 года она была полностью заменена в домах по улицам: Циргвава, 7 и 17; Гагарина, 4, 8; Мира, 9; Ломоносова, 20; Ленина, 61; Неделина, 16 и 26; Степанченко, 12а; переулкам Школьному, 4, 6, 10, 14, 16 и Молодежному, 9. В этих домах, как, впрочем, и во многих других, были установлены также приборы учета воды.

Продолжается реконструкция городской системы канализации, начатая в 2012 году. Доля ее технической готовности - более 70 %.

В 2012 году после модернизации введены в эксплуатацию шесть домов по улице Циргвава. Полным ходом идет реконструкция еще одного дома на этой же улице, семи домов по четной стороне Ломоносова и дома № 67 на улице Ленина. Сейчас представители подрядчика производят замеры в других панельных пятиэтажках, в том числе и на противоположном конце города. В целом реализация проекта 1 этапа продлится в Мирном до 2015 года, а с 2016 года начнется преображение остального жилого фонда.

Очевидно для всех и обновление городской дорожной инфраструктуры. Начатый в 2012 году ремонт на улицах Неделина, Гагарина будет продолжен. В прошлом году были проведены работы по прокладке ливневой канализации. Выполнено асфальтирование улиц (Гагарина - на 60 %, Неделина - на 82 %), устройство парковочных площадок (на 85 %). То, какой красивой и удобной стала проезжая часть улицы, названной в честь первого Главкома РВСН, говорит о возможности сделать комфортным передвижение по всему городу. Полная реконструкция улиц Гагарина, Неделина и Ломоносова, в том числе и пешеходных зон на этих улицах, закончится в текущем году. На других улицах работы согласно контракту должны быть завершены 30 ноября 2015 года.

Возведение путепровода через железную и автомобильную дороги выполнено на 90 %. Общая доля выполнения работ по объекту - 52 %. При своевременном финансировании срок завершения строительства - 2013 год.

Участие муниципального образования в Федеральной целевой программе «Развитие российских космодромов на 2006-2015 годы» позволило решить множество вопросов и в сфере ЖКХ. Например, за последние три года для городских предприятий, занимающихся содержанием и ремонтом жилищного фонда, обслуживанием дорог и инженерных сетей, приобретено 27 единиц спецтехники, а всего за время реализации ФЦП такой техники закуплено 44 единицы.

На основании анализа количественных и качественных данных о процессах социально-экономического развития ЗАТО «Мирный» можно выделить следующие ключевые проблемы в социально-экономическом развитии:

.        Монопрофильность экономики. Зависимость жизни значительной части населения и доходов бюджета ЗАТО «Мирный» от деятельности одного предприятия (космодром Плесецк) и от ситуации на одном рынке продукции создает высокие риски для устойчивого социально- экономического развития ЗАТО «Мирный». Эти риски проявляются в том, что даже незначительные колебания мировой конъюнктуры на рынке космонавтики и продукции космической промышленности, а также процессы текущей реорганизации бизнеса градообразующего предприятия, могут создавать для города и городского сообщества существенные финансовые и социальные проблемы.

.        Закрытость ЗАТО «Мирный». Закрытость ЗАТО «Мирный» является одним из препятствий для привлечения на его территорию новых видов деятельности, новых бизнесов, новых технологий и форматов работы, новых капиталов, новых человеческих ресурсов (особенно в сферы, не связанные с космической отраслью).

.        Вывоз капитала за границы города. Сложившийся в настоящий момент формат участия ЗАТО «Мирный» в Архангельской агломерации приводит к тому, что от трети до половины финансовых ресурсов горожан вывозятся за пределы ЗАТО «Мирный», более 10 % трудоспособного населения работает за границами города и платит там налоги. Встречные потоки незначительны. В результате, частично человеческий и финансовый капитал вывозится из города и не работает на развитие и повышение качества жизни в ЗАТО «Мирный».

.        Расширенная социальная инфраструктура. Наличие в ЗАТО «Мирный» большого количества высокозатратных учреждений социальной сферы, обеспечивающих относительно высокое качество социальных, культурных и образовательных услуг, воспринимается многими, как достижение и сильная сторона ЗАТО «Мирный». В то же время, при существующих трендах бюджетной обеспеченности, содержание этой сети становится неподъемным для ЗАТО «Мирный». Наряду с принятием мер по повышению уровня бюджетной обеспеченности ЗАТО «Мирный» в целом, требуется внедрение новых форм и технологий работы, позволяющих решать стоящие перед городом задачи в социальной сфере, с учетом имеющихся бюджетных и внебюджетных ресурсов.

.2 Сравнительный анализ показателей социально-экономического развития, используемых в исследовании

В качестве основных показателей социально-экономического развития используемых в исследовании были выбраны следующие требования:

.Соответствие показателя концепции методики расчета количественных нормируемых показателей объектов мониторинга в региональных и местных нормативов. То есть, непространственный социально-экономический показатель может быть включен в искомый перечень, если он используется в расчете того или иного нормируемого показателя объекта мониторинга.

) Как следствие предыдущего требования: показатели или их сочетания должны отражать не только современное состояние той или иной социально-экономической сферы муниципального образования, но и ожидаемые изменения этого состояния в долгосрочной перспективе в будущем.

Такие критерии дают представление том, каким является оптимальный уровень детализации мониторинга социально-экономического развития муниципальных образований и, следовательно, каким должен быть уровень детализации перечня показателей при исследовании.

Общая структура анализа показателей социально-экономического развития ЗАО «Мирный» используемых в данном исследовании, включает следующие основные блоки (подсистемы) анализа:

общеэкономические показатели развития ЗАТО «Мирный»;

функциональные показатели развития ЗАТО «Мирный»;

отраслевые показатели развития ЗАТО «Мирный»;

территориальные показатели развития ЗАТО «Мирный».

Важно отметить, что одни и те же исходные показатели были задействованы в различных компонентах при анализе ЗАТО «Мирный».

В первый из указанных показателей были включены компоненты, объединенные решением общесистемной задачи регулирования территориальной дифференциации социально-экономического развития ЗАТО «Мирный»:

определение основных характеристик текущей дифференциации развития ЗАТО «Мирный» по ключевым аспектам состояния экономики и социальной сферы;

выявление характера воздействия на территориальное развитие ЗАТО «Мирный» рыночных механизмов саморегулирования, используемых методов государственного регулирования на муниципальном уровне.

Таблица 2.11- Показатели мониторинговых исследований социально-экономической ситуации на территории муниципального образования ЗАТО «Мирный»

Производственный потенциал

- ВРП на душу населения; - Индекс физического объема ВРП; - Валовая производительность труда по отраслям, производящим товары (отношение суммы объемов промышленной, сельскохозяйственной продукции и подрядных работ в строительстве к общей численности занятых).

Финансовый потенциал

- Дефицит (профицит) бюджета; - Объем собственных бюджетных средств на 1 жителя; - Вклады (депозиты) физических и юридических лиц на рублевых и валютных счетах в Сберегательном банке Российской Федерации; - Инвестиции в основной капитал на душу населения.

Инновационный потенциал

- Внутренние затраты на исследования и разработки; - Число малых предприятий на 10000 чел. населения; - Доля крестьянского (фермерского) хозяйства в производстве зерна (в % от общего объема производства в хозяйствах всех категорий); - Уровень инновационной активности организаций (удельный вес организаций, осуществляющих инновации, в общем числе организаций, %); - Объем инновационных товаров, работ, услуг (в процентах от общего объема отгруженных товаров, выполненных работ, услуг); - Удельный вес организаций, имевших веб-сайт, в общем числе обследо-ванных организаций, соответствующего субъекта Российской Федерации, %; - Число персональных компьютеров с доступом в интернет на 100 работников.

Демографический потенциал

-Коэффициент естественного прироста; - Коэффициент младенческой смертности; - Ожидаемая продолжительность жизни; - Коэффициент миграционного прироста.

Человеческий потенциал

- Численность студентов образовательных учреждений высшего профессионального образования на 10000 чел. населения; - Уровень безработицы; -Уровень экономической активности населения; - Среднедушевые денежные доходы населения; - Потребительские расходы в среднем на душу населения; -Число собственных легковых автомобилей на 1000 чел. населения; - Доля туристов от общей численности населения, отправленных турфирмами в зарубежные туры; - Количество компьютеров (штук на 100 домохозяйств); - Численность зрителей театров на 1000 чел. населения; - Число посещений музеев на 1000 чел. населения.


При этом выявление специфических муниципальным проблем (кризисных ситуации), требующих своего разрешения на основе механизмов государственного территориального регулирования в ЗАТО «Мирный» не были учтены при анализе.

Второй крупный блок исследования объединил важнейшие функциональные компоненты, отражающие такие аспекты, как оценка финансовых ресурсов ЗАТО «Мирный»; муниципальное развитие в сфере уровня жизни и занятости населения; дифференциация цен и тарифов.

Для анализа социально-экономического развития ЗАТО «Мирный» в исследовании были использованы следующие показатели:

Интегральный коэффициент уровня социального развития территории (УСР) рассчитывался на основе следующих показателей (aijt): среднемесячная заработная плата (рублей), численность безработных (чел. на тыс. жителей), численность врачей (чел. на 10 000 жителей), обеспеченность жильем (кв.м на одного жителя), число зарегистрированных преступлений на тыс. жителей.

, (2.1)

При расчете интегрального коэффициента динамики экономического развития (ДЭР) использовались показатели (aijt): объем промышленного производства (млн. руб. на тыс. жителей), объем строительных работ (млн. руб. на тыс. жителей), объем реализации платных услуг (млн. руб. на тыс. жителей), инвестиции в основной капитал (млн. руб. на тыс. жителей).

, (2.2)

Наконец, интегральный коэффициент динамики социального развития территории (ДСР) рассчитывался на основе показателей (aijt): численность постоянного населения (на конец года, тыс. человек), среднемесячная заработная плата (рублей), численность безработных (чел. на тыс. жителей), численность врачей (чел. на 10 000 жителей), обеспеченность жильем (кв.м на одного жителя), число зарегистрированных преступлений на тыс. жителей.

, (2.3)

В целом данные функциональные показатели отражают, с одной стороны, механизмы муниципальной политики, а с другой стороны, конкретные объекты такой политики.

В этом случае первый блок содержит информацию о деловой активности, состоянии институциональной среды на территории муниципального образования, а также общее состояние инфраструктуры и обеспеченность природными ресурсами. Второй блок - социальный - одержит такие факторы, как характеристика уровня жизни, состояние человеческого потенциала, покупательная способность населения.

Третий блок показателей исследования - анализ развития отраслевых комплексов.

В числе данных комплексов могут быть, в частности, выделены транспортный, сферы услуг и производства товаров народного потребления, средств связи и информации.

Здесь отметим, что в настоящее время широкую поддержку в кругах методологов и практиков мониторинговых исследований развития территории получила точка зрения о том, что документы по мониторингу социально-экономического развития должны являться основой для разработки документов территориального планирования.

Система показателей, применяемая в данном исследовании в соответствие с рекомендациями Росстата РФ, используется для учета состояния всех сфер экономики на муниципальном уровне. Здесь важно отметить, что документы территориального планирования муниципальных образований пользуются именно показателями, содержащимися в отчетах, сформированных по методикам Росстата. Общее количество таких показателей - более 300. Показатели объединены в 24 группы (по сферам статистических наблюдений, в частности:

.        Территория,

.        Население,

.        Занятость и заработная плата,

.        Здравоохранение,

.        Социальное обслуживание населения,

.        Образование,

.        Организация отдыха, развлечений и культуры,

.        Спорт,

.        Охрана окружающей среды,

.        Предприятия по переработке отходов,

.        Организация охраны общественного порядка,

.        Основные фонды организаций (без субъектов малого предпринимательства),

.        Инвестиции в основной капитал,

.        Строительство жилья,

.        Коммунальная сфера,

.        Социальная поддержка по оплате жилых помещений и коммунальных услуг,

.        Бытовое обслуживание населения,

.        Розничная торговля и общественное питание,

.        Закупки товаров для государственных и муниципальных нужд,

.        Промышленное производство,

.        Сельское хозяйство,

.        Снабженческо-сбытовые сельскохозяйственные кооперативы,

.        Местный бюджет,

.        Показатели для оценки эффективности деятельности органов местного самоуправления городских округов и муниципальных районов.

Используемый перечень показателей, используемый в данном исследовании содержит позиции, сгруппированные в 9 основных разделов:

. Экономическое развитие

. Доходы населения

. Здоровье

. Дошкольное и дополнительное образование детей

. Образование (общее)

. Физическая культура и спорт

. Жилищно-коммунальное хозяйство

. Доступность и качество жилья

. Организация муниципального управления

Эти показатели определяют стабильность экономической конъюнктуры. Выбор их основан на длительном наблюдении. Точно так же система социальных показателей строится на основе выборки данных, характеризующих стабильность социальной конъюнктуры. Отобранные данные рассматриваются как главные показатели стабильности социальных параметров общества. Опираясь на эти показатели, можно прогнозировать динамику социального развития территории.

Схема анализа эмпирического материала социальных изменений территории детерминируется характером социально-экономического процесса, о котором уже было сказано выше. На наш взгляд, показателем социальных изменений территории является социальное самочувствие населения. Индикатор, или переменная, связывает это состояние с факторами, его обусловливающими. Например, экономическая ситуация на конкретной территории и в России в целом связана с факторами социальной стабильности, удовлетворенностью уровнем жизни, возможностью реализации личных интересов и потребностей в разных сферах жизни.

Многообразие социальной жизни - это многообразие условий жизни, социальных и профессиональных ролей, личностных характеристик. Определяя жизненную ситуацию респондентов, следует указать, к какому типу отношений - контексту ситуации - принадлежит данная эмпирическая наблюдаемая ситуация. Можно представить набор индикаторов, по которому строится индекс удовлетворенности жизненной ситуацией: 1) доход; 2) работа (деятельность); 3) семья; 4) образование; 5) здоровье; 6) обеспеченность товарами и услугами; 7) реализация культурных и социально-политических потребностей; 8) общение; 9) бюджет времени; 10) социальная стабильность; 11) личная безопасность и т. д.

Приведенный «внутренний набор» факторов, по которому следует исследовать социальную ситуацию в территории и соответственно жизненную ситуацию респондентов, является общепринятым в социальной статистике. Этот факт, по-видимому, указывает на то, что в сфере ценностных отношений к образу жизни между обществом и индивидом существует глубокая социальная связь, или аналогия. То, что концентрированно описывает общество, оказывается ничем иным, как концентрированным, сокращенным описанием бытия индивида. Это означает также, что жизненные ситуации индивида дают представление о социальных ситуациях в обществе. Поэтому понятие «жизненная ситуация» является аналитически значимым как для актуальных социологических исследований, так и для исследования исторического процесса.

Жизненная ситуация индивидов находится в строгой корреляции с исторической эпохой, географическим и социокультурным типом (как в нашем конкретном случае), типом производственной (рыночной) и семиотической деятельности, формами политической организации, отношениями собственности и правопорядка. Социальные универсалии выражают общие «межисторические» типы жизненных условий, тогда как их собственные элементы (например, удовлетворенность жизненной ситуацией, социальные настроения, социальное самочувствие) формируются бесконечным разнообразием социально и исторически соотнесенных, но каждый раз индивидуально неповторимых обстоятельств.

.3 Проблемы мониторинговых исследований муниципального образования «Мирный»

Существующие методы анализа и прогнозирования социально-экономического развития муниципального образования целесообразно дополнить, по-нашему мнению, анализом, оценкой и прогнозированием развития экономики муниципальных образований на основе обобщающего интегрального показателя. Использование в мониторинге интегрального показателя будет способствовать выявлению внутренних резервов и неиспользованных возможностей с учетом всей совокупности факторов, определяющих формирование и величину как стоимостной оценки результатов так и стоимостной оценки затрат на их достижение в экономике муниципального образования.

Из этого следует значимость использования в системе мониторинга социально-экономического развития интегрального показателя «Валовой муниципальный продукт» (ВМП), позволяющего по-новому комплексно оценить экономический потенциал муниципального образования, определить наиболее значимые и инновационные направления его развития, способствующие пополнению доходной части местного бюджета.

При высокой степени зависимости местных бюджетов муниципальных образований от бюджетов вышестоящих уровней в условиях существующих межбюджетных отношений, использование интегрального показателя ВМП в системе мониторинга окажет существенное влияние на повышение обоснованности объема средств, выделяемых из ФФП региона для сбалансированности местных бюджетов. В перспективе же, при повышении экономической самостоятельности муниципальных образований, данный показатель будет способствовать определению уровня инновационного развития муниципального образования, повышению его конкурентоспособности и роста жизненного уровня населения.

Различные исследования показывают на имеющуюся взаимосвязь объема ВМП и объема дотаций, выделяемых муниципальному образованию из бюджетов вышестоящих уровней в целом и на душу населения, свидетельствуют о том, что, чем меньше значение интегрального показателя ВМП в муниципальном образовании, тем больше удельный вес дотаций в доходной части местного бюджета.

Таким образом, интегральный показатель «Валовой муниципальный продукт» дополняет существующие инструменты мониторинга, позволяет определить эффективность использования органами местного самоуправления имеющийся экономический потенциал, совокупный объем производства отраслей территории, его структуру, пропорции и темпы роста, оценивает конкурентоспособность муниципального образования и дает возможность выделить направления повышения эффективности развития территории.

Методический подход к выделению и оценке системообразующих отраслей экономики муниципального образования

В значительной части регионов РФ в каждом муниципальном образовании есть приоритетные направления развития экономики, имеющие более высокие темпы экономического роста по ключевым показателям, чем в целом по муниципальному образованию. В этой связи для территорий такого типа особенно важно выделение особых базовых системообразующих отраслей, формирующих экономику муниципального образования как целостную социально-экономическую систему и влияющих на конкурентоспособность и экономическую самостоятельность муниципального образования.

Выделение в системе мониторинга социально-экономического развития муниципального образования отдельной группы показателей, характеризующей уровень развития системообразующих отраслей, формирующих налоговую составляющую местного бюджета, позволит органам местного самоуправления повысить эффективность принимаемых управленческих решений при проведении бюджетной политики, способствующей повышению экономической самостоятельности муниципальной экономики.

Для повышения эффективности использования экономического потенциала муниципального образования в целом и выявления его неиспользуемых элементов может быть предложен методический подход к определению и оценке развития системообразующих отраслей экономики, основанный на использовании интегрального показателя «Валовой муниципальный продукт» (рис. 2.1).

Данный подход предполагает введение в систему мониторинга социально-экономического развития показателей, характеризующих уровень развития отраслей экономики, имеющих наибольший удельный вес в составе ВМП рассматриваемых, в связи с этим, как системообразующие отрасли экономики муниципального образования.

Рисунок 2.1. - Этапы методики определения и оценки развития системообразующих отраслей экономики муниципального образования

Рис. 2.2. Алгоритм реализации методического инструментария мониторинга социально-экономического развития муниципального образования

В рамках нового концептуального подхода к разработке методического инструментария мониторинга социально-экономического развития муниципального образования, возможны предложения по его реализации (рис. 2.2).

Использование данного алгоритма реализации методического инструментария мониторинга социально-экономического развития муниципального образования по выделению неиспользуемых элементов экономического потенциала позволит органам местного самоуправления выявить факторы, влияющие на устойчивое развитие экономики муниципального образования и эффективность системы его управления, оперативно и в полной мере выполнять свои функции и решать поставленные задачи по решению проблем обеспечения жизнедеятельности населения.

В целом, можно сказать, что данный перечень показателей представляет собой исследование социально-экономической ситуации на территории муниципального образования ЗАТО «Мирный».

Таким образом, мониторинг социально-экономического развития ЗАТО «Мирный», представляют собой синтез показатели всех рассмотренных в настоящей работе источников информации о показателях социально-экономического развития муниципального образования. Этот перечень включает группу показателей современного состояния социально-экономической сферы, получаемых на основе статистических данных.

ГЛАВА 3. ОЦЕНКА СОЦИАЛЬНО-ЭКОНОМИЧЕСКОГО РАЗВИТИЯМУНИЦИПАЛЬНОГО ОБРАЗОВАНИЯ (ЗАТО «МИРНЫЙ»)

.1 Разработка технологии мониторинговых исследований социально-экономического развития муниципального образования

Социально-экономическое развитие города (муниципального образования) - это главное мерило всех действий по преобразованию общества, реформированию экономики, улучшению социальной защищенности людей. Поэтому подробный анализ складывающейся ситуации, положительных и отрицательных тенденций развития поможет определить конкретные действия по улучшению условий проживания в муниципальных округах.

Этим целям служит диагностика, позволяющая на основе объективных критериев дать количественную и качественную оценку условий городского развития. Система показателей - индикаторов развития муниципальных округов должна носить конструктивный характер, то есть не только отслеживать тенденции, выявлять проблемы и местные различия, но также помогать принимать управленческие решения, направленные на активизацию их социально - экономического развития.

Исходя из этого, для оценки качества условий проживания в различных муниципальных округах, понимания динамики их развития, требуются новые, более совершенные и оперативные механизмы и методы, основанные на кардинальном изменении общего подхода к анализу и оценке показателей развития. Если ранее в подобных работах советские исследователи обычно исходили из признания несомненного приоритета интересов государства, общества в целом, то теперь бесспорный приоритет отдается интересам человека. При этом собственно экономический рост рассматривается лишь как одна из предпосылок развития городов. Такие принципиальные изменения приоритетов требуют адекватного изменения методических подходов к исследованию муниципальных округов.

Систематизация и анализ показателей, применяемых для оценки условий развития городских поселений, свидетельствуют о том, что, с одной стороны, для оценки эффективности их функционирования и разработки стратегии дальнейшего развития существуют усложненные теории, касающиеся изменений взаимосвязей в городах, а также углубленная система комплексных показателей (экономических, социально-демографических, экологических и др.). С другой стороны, в связи с быстрыми изменениями, происходящими в стране, возникают наиболее острые проблемы развития, требующие краткосрочных, оперативных тактических решений. В этом случае возникает необходимость в относительно простых, эффективных, учитывающих конкретные задачи, показателях.

Такие факторы, как общеевропейский подход, взаимодействие между странами и городами, наряду с международной конкуренцией между ними, говорят о необходимости согласованных усилий по созданию ряда показателей, совершенствование которых после изучения может позволить лучше понять тенденции и проблемы развития муниципальных округов и оценить эффективность различных направлений городской политики.

Необходимо также учитывать тот факт, что западные страны имеют более чем двадцатилетний опыт работы по отбору показателей развития, многообразие подходов, а также обширную и разнообразную информацию, что может быть реализовано и адаптировано при разработке политики в области развития территорий.

В рамках исследований, связанных с концепцией устойчивого развития, отечественные и зарубежные аналитики столкнулись с важнейшей проблемой: необходимо было разработать систему показателей, позволяющую, с одной стороны, дать достаточно полную количественную оценку устойчивости развития муниципальных округов, а с другой стороны, необходимо было ограничиться минимальным количеством значимых параметров.

Программа городских показателей (ПГП), по которой работают более чем в 100 странах мира, постоянно совершенствуется. Эта программа носит универсальный характер и включает широкий набор оценочных показателей, который позволяет отслеживать тенденции городского развития. Перечень их 46 ключевых показателей был принят в качестве минимального набора данных для оценки существующих городских условий и имеющихся тенденций. Ко времени проведения Стамбульской конференции на основе стандартизированной системы показателей была проведена оценка условий проживания в 220 городах ста четырёх стран мирового сообщества.

Данная система показателей предназначена для создания информационной базы по реализации этой программы с учетом международной системы статистических показателей по устойчивому развитию муниципальных пунктов. Создание такой информационной базы позволит: отслеживать процессы развития муниципальных пунктов, вносить необходимые изменения в соответствующие программы по их развитию; инициировать разработку новых программ; войти в единую международную информационную систему по развитию муниципальных округов.

При разработке перечня показателей развития муниципальных округов была сделана попытка из широкого круга возможных показателей выбрать ключевые индикаторы, которые подходят для достаточно быстрого и несложного первого раунда оценки.

Структура системы показателей развития муниципальных округов полностью соответствует Программе городских показателей и состоит из восьми модулей, каждый из которых включает комплекс однородных показателей.

Модуль 0. Базовые данные

Модуль 1. Социально-экономическое развитие

Модуль 2. Инфраструктура

Модуль 3. Транспорт

Модуль 4. Охрана окружающей среды

Модуль 5. Местное самоуправление

Модуль 6. Приемлемость и адекватность жилья

Модуль 7. Обеспечение жильем

В модуле «Базовые данные» содержится основная информация по развитию муниципальных округов, необходимая для расчетов других показателей.

В модуле «Социально-экономическое развитие» приводятся данные об уровне бедности, городском производстве, занятости, здравоохранении, образовании, инвестициях в социальный сектор.

В модуле «Инфраструктура» речь идет об инженерном обеспечении, включая водоснабжение, электроснабжение и телефонную связь.

В модуле «Транспорт» приводится информация о транспорте и дорожной сети.

В модуле «Охрана окружающей среды» приводятся данные о природных ресурсах, качестве воздуха и водных ресурсов, о твердых отходах и стихийных бедствиях.

В модуле «Местное самоуправление» речь идет о системе управления, финансировании и деятельности на местном уровне.

В модуле «Приемлемость и адекватность жилья» содержится информация о доходах, расходах на жилищное строительство и состоянии жилищного фонда.

В модуле «Обеспечение жильем» приводятся данные об обеспечении жильем, включая подготовку земли под застройку, финансирование строительства, субсидии, государственное жилищное строительство и нормы регулирования.

Приведенные индикаторы представляют контрольный список вопросов и проблем, которые необходимо оценить и которые могут служить полезным инструментом контроля за результатом политики и стратегии в области городского развития. Использование стандартизированного набора показателей городского развития значительно облегчает подготовку четких характеристик градостроительных и жилищных условий для решения комплекса следующих основных задач городской политики.

Устойчивое землепользование - обеспечение рациональной и экономически эффективной структуры землепользования; создание наилучших и безопасных условий для основных форм жизнедеятельности населения; согласование на территории города интересов и законных прав государства, городского сообщества, юридических лиц и отдельных граждан; установление согласованных режимов использования территорий различного назначения.

Экономическое развитие - обеспечение снижения уровня бедности, возможности для трудоустройства, повышение производительности труда.

Социальное развитие - обеспечение устойчивого демографического роста и социального развития, здоровья и образования для всех, социальной интеграции.

Развитие инфраструктуры - обеспечение доступности и приемлемости коммунальных услуг, качества и устойчивости систем водоснабжения, канализации, электроснабжения.

Развитие транспорта - обеспечение эффективной и устойчивой системы транспорта, дорожной сети, устойчивого оптимального использования частного и общественного транспорта.

Охрана окружающей среды - обеспечение качества воды, сбора и удаления твердых отходов, устойчивого потребления ресурсов, снижения последствий стихийных бедствий природного и техногенного характера.

Совершенствование местного самоуправления - обеспечение финансовой жизнеспособности муниципальных органов самоуправления, демократического участия и независимости в принятии решений органов управления, эффективное использование общественных ресурсов.

Приемлемость и адекватность жилья - обеспечение доступа к приемлемому жилью, отвечающего требованиям всех категорий жителей.

Обеспечение жильем - создание возможности получения финансов для жилищного строительства, обеспечение эффективной системы строительства жилья, предоставление необходимых территорий для жилищного строительства.

В процессе разработки и согласования системы статистических показателей для оценки условий развития муниципальных округов учитывалась возможность получения информации по каждому индикатору. В силу этого, некоторые стандартизированные показатели методики не были включены в перечень разрабатываемой системы индикаторов.

Созданная, таким образом, в рамках методики Система индикаторов развития муниципальных округов представляет количественный инструмент исследования, обеспечивающий сравнительную оценку исходных ситуаций и стартовых условий развития различных МО. Для более подробной характеристики городских и жилищных условий предлагаемые индикаторы могут быть использованы в сочетании с другими показателями, которые характеризуют конкретные потребности, условия и первоочередные задачи в области активизации социально-экономического развития и улучшения условий проживания в МО.

Одна из важнейших функций этих индикаторов заключается в воздействии на будущую политику, программы и проекты в соответствии с задачами городского развития. Для целей прогнозирования интересны как сопоставление индикаторов на одной территории в динамике, так и сравнение всего набора индикаторов за определенный год по нескольким городам. Они могут использоваться в рамках сотрудничества между городами, а также в целях повышения эффективности планирования и управления населёнными округами. При этом выявляются как складывающиеся за ряд лет тенденции развития в конкретном городе, так и межгородские различия.

На национальном и международном уровнях показатели развития могут содействовать повышению внимания к роли и значению городов в национальной экономике, выявлению и усилению межгородского, межрегионального и межнационального сотрудничества, потребностей в ресурсах различных населённых округов.

Использование показателей-индикаторов городского развития не позволяет составить «идеальную модель» оптимального развития города. Вместе с тем, эти показатели помогают на основе объективных критериев дать сравнительную количественную и качественную оценку условий развития городов различных типов, что позволит осуществлять дифференцированную политику в области их развития в с учетом их округа в международной и национальной системе расселения, социально-демографических особенностей, экономического развития, уровня жизни населения, экологической ситуации, а также культурных и исторических традиций.

При мониторинге социально-экономического развития ЗАТО во внимание принято, что изначально основная цель создания ЗАТО - обеспечение военной безопасности государства. В них расположены предприятия, производящие ядерное оружие, военные объекты, эксплуатирующие это оружие, а также объекты, связанные со стратегическим управлением вооружёнными силами и космическими программами. Большая часть ЗАТО создана в 1950-1960-е годы.

В связи с прекращением гонки вооружений и уточнением правового статуса закрытые города по многим формальным и неформальным отношениям стали ближе к региону своего нахождения (как субъекту Федерации, в котором они расположены, так и близлежащим территориям) - в информационном обмене; в сфере миграции; в экономических отношениях градообразующих предприятий и иных субъектов хозяйственной деятельности, находящихся на территории ЗАТО; в культурных и социальных отношениях и т.д.

Заметные изменения происходят и внутри самих ЗАТО. Градообразующие промышленные и научные предприятия в большей или меньшей степени переходят на выпуск продукции гражданского назначения, расширяются производственные контакты с иностранными партнёрами, в ЗАТО развиваются иные виды экономической активности. Изменяется социально-экономическая ситуация в закрытых городах, изменяются их демографические характеристики. Неизменными остаются стратегическая значимость градообразующих объектов в ЗАТО для государства в целом и зависимость закрытых городов от градообразующих объектов.

В соответствии с этим система показателей мониторинга социально-экономических исследований ЗАТО должна быть построена на приведённой основе, но с учётом особенностей ЗАТО: 1) связанных со статусом ЗАТО; 2) как малого моноспециализированного города; 3) как «неформального» регионального центра; 4) как территории развития.

Последняя характеристика заставляет дополнить систему мониторинговых показателей ориентацией на инновационное развитие ЗАТО.

Основные этапы методики оценки развития ЗАТО представлены в виде алгоритма.

Пусть задан перечень направлений работ, реализующих цель повышения результативности и эффективности инноваций в ЗАТО. Положим, что этот перечень состоит из следующих направлений работ, предложенных во время курса повышения квалификации руководства ЗАТО:

передача малого предпринимательства (и соответствующего бюджета) от субъекта федерации в ЗАТО;

снижение себестоимости продукции за счет улучшения управления и использования лучшего зарубежного аналога - производимой на территории продукции на рынок;

взаимовыгодный для властей и инновационно-активных предприятий налоговый кредит;

кратное повышение реализуемости инноваций за счёт освоения успешного российского опыта;

целевая переподготовка кадров;

компенсация предприятиям роста цен на энергоносители.

На первом этапе проводится оценка результатов реализации мероприятий по приведенным выше направлениям работ и оценка требуемых затрат на выполнение этих работ.

В качестве целевого индикатора (критерия) результата по направлениям работ в данном примере выберем увеличение регионального валового продукта. В некоторых случаях эти оценки могут быть получены в результате специального анализа возможностей роста производства в МО, но чаще они могут быть получены только экспертным путем.

Составим следующую таблицу (в рассматриваемом примере данные в таблице выражаются в условных единицах, за 100 единиц принимается достигнутый уровень целевого индикатора).

Таблица 3.1

Направления работ

Затраты

Результаты

Эффективность затрат

1

2

3

4

5

1

Передача малого предпринимательства в МО

1

15

15/1=15

2

Снижение себестоимости продукции за счет использования инноватизации управления

2

16

16/2=8

3

Существенное снижение доли посредников

2

8

8/2=4

4

Помощь в продвижении продукции

4

20

20/4=5

5

Взаимовыгодный налоговый кредит

1

20

20/1=20

6

Кратное повышение реализуемости инноваций

15

30

30/15=2

7

Целевая переподготовка кадров

1

18

18/1=18

8

Компенсация роста цен на энергоносители

1

3

3/1=3


ИТОГО:

27

130



Перепишем эту таблицу, упорядочив в ней направления работ в порядке убывания их эффективности.

Таблица 3.2

Направления работ

Затраты

Результаты

Эффективность затрат

1

2

3

4

5

5

Взаимовыгодный налоговый кредит

1

20

20/1=20

7

Целевая переподготовка кадров

1

18

18/1=18

1

Передача малого предпринимательства в МО

1

15

15/1=15

2

Снижение себестоимости продукции за счет использования инноватизации управления

2

16

16/2=8

4

Помощь в продвижении продукции

4

20

20/4=5

Существенное снижение доли посредников

2

8

8/2=4

8

Компенсация роста цен на энергоносители

1

3

3/1=3

6

Кратное повышение реализуемости инноваций

15

30

30/15=2


ИТОГО:

27

130



Уже из полученной таблицы видно, что целесообразно вкладывать средства в первую очередь в наиболее эффективные направления.

Для наглядности и удобства пользования данными полезно сформировать следующую таблицу зависимости суммарных результатов от суммарных затрат.

Таблица 3.3

Направления работ

Затраты

Результаты

Суммарные затраты нарастающим итогом

суммарные результаты нарастающ им итогом

Эффектив ность затрат

1

2

3

4

5

6

7

5

Взаимовыгодный налоговый кредит

1

20

1

20

20/1=20

7

Целевая переподготовка кадров

1

18

2

38

18/1=18

1

Передача малого предпринимательства в МО

1

15

3

53

15/1=15

2

Снижение себестоимости продукции за счет использования инноватизации управления

2

16

5

69

16/2=8

4

Помощь в продвижении продукции

4

20

9

89

20/4=5

3

Существенное снижение доли посредников

2

8

11

97

8/2=4

8

Компенсация роста цен на энергоносители

1

3

12

100

3/1=3

6

Кратное повышение реализуемости инноваций

15

30

27

130

30/15=2


Эффект от реализации этих направлений ожидается в размере 100 условных единиц. Наоборот, задавая требуемый уровень результата, из графика можно определить размер требуемых средств. Таким образом, исходя из имеющихся ресурсов, можно оценить потенциал повышения результативности ЗАТО благодаря реализации выбранных мероприятий.

Таким образом, процедура оценки социально-экономического развития ЗАТО описывается следующей последовательностью действий:

составить перечень всех направлений (проектов) инновационного развития, которые могли бы дать вклад в улучшение значений установленных целевых индикаторов;

определить числовой конкретный целевой индикатор, отражающий результат от реализации инновационных мероприятий, например, прирост валового регионального продукта;

произвести оценку прироста результата от реализации каждого направления инновационного развития по отдельности;

оценить величину затрат на реализацию каждого направления инновационного развития;

для каждого направления инновационного развития вычислить величину прироста целевого индикатора на рубль затрат (эффективности);

упорядочить список направлений инновационного развития в порядке убывания показателя их эффективности;

в соответствии с таблицей 3.3 формируется таблица для упорядоченных направлений инновационного развития и рассчитываются суммарные затраты нарастающим итогом и прирост суммарного результата нарастающим итогом;

при необходимости строится график параметрической зависимости суммарного прироста результата от суммарных затрат.

Анализ позволяет оценить потенциал развития в зависимости от имеющихся ресурсов на проведение мероприятий.

В случае, если потенциал развития недостаточен для реализации поставленных целей производится корректировка целей, и соответственно положений стратегии.

.2 Оценка условий социально-экономического развития муниципального образования

Основное назначение - конкретизация сценария инновационного развития МО Мирный (ЗАТО):

Определение путей создания на территории района муниципальной инновационной системы (МИС) в рамках создаваемой национальной инновационной системы (НИС).

Оценка инновационного потенциала и выделение приоритетных направлений и проектов перевода (на базе МИС) района на инновационный путь развития, обеспечивающий повышение темпов развития района, улучшения социально- экономического состояния территории и качества жизни населения.

В первой очереди предусмотрены (с учётом того, что в 2015-2020гг. будет продолжаться реализация большинства принятых ранее муниципальных, региональных и федеральных целевых программ, уже определивших базовый сценарий развития) основные приоритетные и неотложные направления изменений, необходимых для перехода на результативный инновационный путь развития, выделены в отдельные целевые программы и систему управления развитием. Они выполняют роль инструментов координации объединённых усилий Администрации, бизнеса и общества, инновационного процесса в отраслевых и функциональных программах. В результате их выполнения и реализуется инновационный сценарий развития ЗАТО, обеспечивающий по предварительным оценкам не менее, чем полуторократное увеличение темпов роста по сравнению с базовым вариантом развития.

Видение территории в 2020 г. (желаемый образ будущего МО):

Динамично инновационно развивающаяся территория.

ВРП района вырос трехкратно по отношению к 2012 г.

Уровень жизни населения вырос не ниже, чем в 2,5 раза.

Создана доступная социальная инфраструктура, обеспечивающая высокое качество жизни населения.

Развитие городских поселений происходит на основе схемы территориального планирования, сбалансированных генеральных планов развития поселений как части единой геоинформационной системы ЗАТО Мирный.

Система управления муниципальным образованием соответствует высшему российскому уровню.

Реализованы доступные для всего населения возможности гармоничного развития личности, обеспечивается подготовка, из числа жителей района, полного комплекта трудовых ресурсов, способного высокорезультативно и эффективно реализовывать и пополнять высокий инновационный потенциал развития ЗАТО во всех сферах деятельности.

Администрация, муниципальные и государственные предприятия, а также большинство частных перешли на высокорезультативный инновационный путь развития.

Территория, предприятия и население имеют высокий уровень инновационной активности и является частью (возможно вместе с соседями) территории инновационного развития (ТИР).

Муниципальное образование является партнёром Партпроекта НИС «Единой России» по экспериментальной отработке, реализации и тиражированию комплексов мер и технологий, повышающих результативность и эффективность конкурентоспособного инновационного развития муниципальных образований страны, включая целевую переподготовку их персонала.

Таблица 3.4.Целевые установки (2012 - отчётные показатели, далее - прогнозные) ЗАТО Мирный на период 2015-2012 гг.

Показатели

2012 г.

2015 г.

2018 г.

2020 г.

Рост реальных располагаемых денежных доходов населения, в процентах к уровню 2012 г.

100

140

200

350

Доля населения с доходами ниже величины прожиточного минимума, в процентах к уровню 2012 г.

18

11

8

4

Коэффициент естественного прироста населения (на 1000 человек), промилле

-8,8

-7,8

-3

5

Валовый региональный продукт, в процентах к уровню 2012 г. в сопоставимой оценке

100

140

200

350

Валовый региональный продукт, в сопоставимой оценке (млн. руб.)

31300

43900

62600

100000

Валовый региональный продукт на душу населения (тыс. руб./чел.)

460

640

895

1250

Доля инноваций в валовом региональном продукте, в процентах

2

12

25

50

Индекс физического объема платных услуг населению, в процентах к уровню 2012 г., в том числе по видам услуг:

100

130

150

250

в системе образования медицинских учреждений культуры туристских учреждений физической культуры и спорта

100 100 100 100 100

140 115 120 200 120

180 150 160 300 160

220 250 200 400 200

Индекс физического объема оборота розничной торговли, в процентах к уровню 2012 г.

100

150

270

500

Индекс промышленного производства, в процентах к уровню 2012 г.

100

150

250

400

Численность постоянного населения (среднегодовая), тыс. человек

30,6

35,6

37,4

38

Численность занятых в экономике,  тыс. человек

15,7

19,2

21

21,6

Уровень официально зарегистрированной безработицы, в процентах

1,9

1,1

1,05

0,7

Коэффициент миграционного прироста (на 1000 человек), промилле

7,4

10

22

40

Обеспеченность населения амбулаторнополиклиническими учреждениями, посещений в смену на 10 тыс. населения

192

194

196

200

Средняя обеспеченность населения общей площадью жилых домов, кв.м. на человека

26

27

30

35

Число занятых в малом бизнесе, доля занятых в малом бизнесе в общей численности занятых в экономике, в процентах

3000 12,5

4200 15

6000 20

10000 30

Доля оборота малых предприятий в общем обороте организаций, в процентах

5

18

25

30


Достижение конечной цели предполагается в три этапа

Этап 1. (2013 - 2015 гг.). На конец этапа завершены:

первая очередь работ программы инновационного развития;

создана результативная муниципальная инновационная система;

осуществлён выход на ее базе не ниже, чем на докризисный уровень значений основных целевых индикаторов;

проведена целевая переподготовка кадров, способных успешно реализовать программу инновационного развития первой и второй очереди;

получен статус и преференции «Территории инновационного развития».

Этап 2. (2015 - 2018 гг.). Реализованы и дают полную отдачу все приоритетные инновационные направления (муниципальные ЦП первой очереди), на основе чего:

удваивается уровень жизни и ВРП;

существенно улучшаются другие целевые индикаторы;

удваиваются темпы развития;

предприятия территории и   администрация муниципального

образования переходят на механизмы инновационного саморазвития;

полноценно функционирует  система      развития    человеческих

ресурсов, включая реализацию программы развития образования;

подготовлен комплект квалифицированных кадров (в       том числе

из молодежи и школьников) нового типа для полноценной реализации следующего этапа конкурентоспособного на мировом уровне инновационного развития;

реализованы приоритетные  работы       второй       очереди и

сформулированы приоритеты и МЦП третьей очереди.

Этап 3. (2018 - 2020 гг.). Достижение конечных целей.

К основным ресурсам территории относятся:

человеческие ресурсы;

природные ресурсы;

транспортные возможности

человеческие ресурсы

Главными для успешного инновационного развития территории и предприятий являются человеческие ресурсы, поскольку именно они являются как основными носителями и реализаторами инноваций (новых идей, их доведения до получения результатов в областях социальной, экономической и безопасности), так и основными участниками процесса потребления получаемых результатов. Оценки, сделанные на основе анализа успешной российской практики результативного инновационного развития, показывают, что имеющиеся потенциальные возможности реализации новых инновационных идей на российских предприятиях, как правило, кратно превышают достигнутый уровень целевых индикаторов.

В связи с этим в ближайшие 2-3 года инновационный потенциал населения не является самым «узким местом» инновационного развития территории и не требует первоочередного развития (нужны усилия по реализации имеющихся методик выявления, оценки, активизации и реализации этого потенциала на конкретной территории).

Этот потенциал идей, как правило, многократно (на уровне предприятий в 3-4 раза) выше, чем за рубежом, что создает условия для успешного импортозамещения и резкого повышения экономической безопасности страны (состоящей из территорий).

Однако практическая реализуемость идей недопустимо низка (в 78 раз ниже зарубежного уровня) и в первую очередь требует её кратного повышения (что, как показывают примеры успешного российского опыта, происходит при повышении эффективности управления развитием).

Подавляющее большинство населения имеет среднее образование значительно более высокого уровня, чем большинство населения развитых стран мира. И доля людей с высшим образованием в России значительно выше, чем в развитых странах. К этому нужно добавить высокую работоспособность и инициативность значительной части населения (более 30%). Этого достаточно для формирования команд для реализации проектов изменений, составляющих первую очередь стратегии инновационного развития.

Таким образом, имеется достаточное для первого этапа инновационного развития количество человеческих ресурсов с повышенным (по сравнению, например, с Западом) качеством.

На следующем этапе (через 2-3 года) понадобится увеличение их количества и повышение качества, для чего потребуется разработка и реализация ряда приоритетных проектов по развитию имеющихся и привлечению высококвалифицированных и активных человеческих ресурсов.

Инновационный потенциал состоит из перечня (в основном - нестандартных для базового варианта сценария развития МО) проектов и программ изменений, каждый из которых может дать вклад в достижение цели, т.е. в улучшение значения хотя бы одного целевого индикатора.

Таблица 3.5.

Оценка потенциала развития ЗАТО при достижении целей развития по приросту ВРП

Наиболее эффективные проекты

Затраты на инновационные решения, млн. руб.

% к ВРП

+, % от ВРП нарастающим итогом

 затраты, нарастающим итогом

 эффективность, +/1руб. затрат

Освоение опыта и технологий успешного инновационного развития российских предприятий (информационное обеспечение, организация семинаров и стажировок, и т.д.)

2

60

60

2

30,0

Создание муниципальной инновационной системы

15

100

160

17

6,7

Повышение конкурентоспособности, объемов производства и добавочной стоимости предприятий реального сектора экономики

20

60

220

37

3,0

Быстрое разворачивание высококачественной и результативной переподготовки существующих работников

10

20

240

47

2,0

Создание высокотехнологичного транспортно-инфраструктурного кластера

100

160

400

147

1,6

Создание мощного комплекса отдыха, спорта оздоровления

60

80

480

207

1,3

Развитие человеческих ресурсов

25

30

510

232

1,2

Кратное сокращение доли убыточных предприятий за счет их вывода в конкурентоспособное состояние при использовании активного антикризисного управления

10

10

520

242

1,0

Повышение эффективности использования бюджетных средств в социальной сфере

5

5

525

247

1,0

Проектирование устойчивого сбалансированного развития территории

20

10

535

267

0,5


В таблице 3.5 приведена оценка потенциала изменений по вкладу в прирост ВРП за период 2012 - 2020 гг. В ней перечислена часть направлений и проектов, большинство которых является инновационными для данной территории (инновация - это то, что делается в первый раз в данном контексте, и дает результат, дающий вклад в достижение поставленных целей).

Для каждого проекта приведены экспертные оценки затрат (столбец 2) за период и ожидаемых результатов в % к ВРП ЗАТО в 2012 г. (столбец 3) по вкладу в повышение целевого индикатора ВРП, характеризующего как рост экономических результатов, так и уровня жизни работающих, в столбце 4 - прирост ВРП нарастающим итогом.

В столбце 6 приведены оценки эффективности каждого из проектов, которая определяется делением результата на затраты и характеризует отдачу на рубль затрат (если затраты финансируются из бюджета, то это - оценка эффективности использования бюджетных средств). Проекты упорядочены по мере убывания значений их эффективности (первый имеет максимальную эффективность).

На рис. 1. приведен график параметрической зависимости «затраты - результат» суммарных результатов от вложенной суммы затрат, соответствующий столбцам 5 (ось абсцисс на рис. 1) и 4 (ось ординат на рис. 1). График параметрической зависимости «затраты - результат» суммарных результатов от вложенной суммы затрат соответствует столбцам 4 (ось ординат на рис.1) и 5 (ось абсцисс на рис.1)

Рис. 3.1. График параметрической зависимости «затраты-результат».

Таблица 2 и рис. 1 и есть оценка инновационного потенциала достижения цели по росту ВРП. Целевому значению требуемого уровня прироста ВРП (целевой установке ВРП) соответствует горизонтальная прямая. Ее пересечение с кривой «затраты - результат» показывает достижимость требуемого уровня прироста ВРП и дает оценку минимально необходимых затрат.

Оценка показывает, что:

инновационный потенциал изменений достаточен для достижения поставленной целевой установки по приросту ВРП дополнительно к базовому сценарию развития (в 1,5 раза) за счёт инноваций;

для достижения этой цели минимально необходимо (вертикальная прямая из точки пересечения) 120 млн. руб. на запуск дополнительных инновационных проектов;

для достижения цели достаточно реализации проектов, находящихся на рис. 1 слева от вертикальной прямой, а в таблице 2 - находящихся выше целевого уровня в столбце 4.

Аналогично делается оценка инновационного потенциала выполнения каждой из других целевых установок (по уровню жизни, приросту доходной части бюджета и др.), а также по всему комплексу целевых индикаторов.

.3 Предложения по реализации методики мониторинговых исследований социально-экономического развития муниципального образования (ЗАТО «Мирный»)

Проведенный анализ на примере ЗАТО Мирный свидетельствует, что существующая система мониторинга социально-экономического развития муниципальных образований должна обязательно включать информацию по выполнению следующих направлений деятельности органов местного самоуправления:

Оценка неиспользуемых элементов экономического потенциала муниципального образования. Группировка элементов экономического потенциала по видам с выделением потенциала преобразований, включающего способность органов местного самоуправления к изменениям и трансформациям, позволяющая выявить неиспользуемые резервы в экономике и муниципальном сообществе.

Оценка развития системообразующих отраслей экономики муниципального образования. Выделение базовых отраслей, формирующих экономику муниципального образования как целостную социально-экономическую систему, позволит органам местного самоуправления осуществлять поддержку, обеспечить повышение конкурентоспособности и активизировать развитие данных отраслей экономики.

Комплексная оценка состояния экономики муниципального образования и факторов, оказывающих влияние на его социально-экономическое развитие. Решение данной задачи позволит комплексно оценить уровень социально-экономического развития муниципального образования, выявить элементы экономического потенциала, системообразующие отрасли экономики и определить уровень экономической устойчивости муниципального образования.

Для постановки и решения этих и других задач мониторинга социально-экономического развития необходима разработка концептуального подхода по совершенствованию его методического инструментария, представляющего новый взгляд на цели и задачи мониторинга по выявлению неиспользуемых элементов экономического потенциала и обеспечению эффективности деятельности органов местного самоуправления (рис.3.2)

Рис.3.2. Реализация задач мониторинга в соответствии с направлениями деятельности органов местного самоуправления в сфере социально-экономического развития

Для постановки и решения этих и других задач мониторинга социально-экономического развития необходима разработка концептуального подхода по совершенствованию его методического инструментария, представляющего новый взгляд на цели и задачи мониторинга по выявлению неиспользуемых элементов экономического потенциала и обеспечению эффективности деятельности органов местного самоуправления.

Основные положения концептуального подхода к мониторингу социально-экономического развития базируются на принципах научной обоснованности динамики развития объекта и направлений преобразования данного состояния исследуемого объекта в желаемое с оценкой эффективности полученного результата и заключаются в следующем:

обеспечение соответствия целей и задач мониторинга социально-экономического развития муниципального     образования направлениям деятельности органов местного самоуправления в условиях повышения экономической самостоятельности муниципальных образований;

выявление и мониторинг неиспользуемых элементов экономического потенциала муниципального образования с выделением потенциала самоорганизации и самоуправления муниципального сообщества в целях повышения качества и обоснованности принимаемых управленческих решений;

комплексная оценка экономического потенциала социально-экономического развития муниципального     образования, позволяющая определить структуру видов экономической деятельности муниципального образования, обосновать объем средств, выделяемых органами государственного управления региона для сбалансированности местного бюджета и определить совокупный объем налогооблагаемой базы муниципального образования;

выделение и мониторинг развития системообразующих отраслей, имеющих более высокие темпы роста, чем в целом по муниципальному образованию, способствующих выявлению неиспользуемых элементов экономического потенциала, формирующих муниципальную экономику как целостную социально-экономическую систему и определяющих ее экономическую самостоятельность.

В рамках нового концептуального подхода, основываясь на результатах проведенных исследований по выявлению факторов и проблем, влияющих на эффективность проведения мониторинга социально-экономического развития муниципального образования, могут быть обобщены и систематизированы основные принципы мониторинга, обеспечивающие повышение качества управленческих решений:

научной обоснованности - разработка и совершенствование системы мониторинга с учетом достижений теории региональной экономики, апробации новых инструментов оценки полученных данных, использования возможностей современных информационных технологий;

открытости и прозрачности - транспарентность информации, отражающей состояние и динамику развития социально-экономической системы муниципального образования, а также доступность результатов мониторинга заинтересованным группам их потребителей;

комплексности - учет условий и влияния факторов разной природы (экономической,         социальной, организационно-правовой, институциональной и др.), выявление их взаимосвязей и, соответственно, анализ различных видов информации;

оперативности - своевременность обработки информации и получения результатов мониторинга;

периодичности - регулярность сбора информации об исследуемом объекте мониторинга и ряд других.

Формирование положений концептуального подхода к разработке методического инструментария мониторинга социально-экономического развития способствует укреплению экономической базы муниципального образования, расширению ресурсных и финансовых возможностей органов местного самоуправления по эффективному управлению муниципальным образованием.

Система показателей мониторинга, отражающая эффективность использования элементов экономического потенциала муниципального образования

Существующие в настоящее время нормативные положения по вопросам мониторинга в различных субъектах РФ направлена в большей степени на обеспечение информацией органов государственной власти. Они содержат, как правило, ограниченное число показателей, характеризующих эффективность деятельности органов местного самоуправления и, в связи с этим, не в полной мере обеспечивают решение проблемы информационного обеспечения органов местного самоуправления в условиях повышения экономической самостоятельности.

Понятие «экономический потенциал» определяется как способность отраслей, предприятий, хозяйств осуществлять производственно-экономическую деятельность, выпускать продукцию, товары, услуги, удовлетворять запросы населения, общественные потребности, обеспечивать развитие производства и потребления. В целях повышения качества и обоснованности принимаемых управленческих решений на муниципальном уровне необходим мониторинг неиспользуемых элементов экономического потенциала муниципального образования, с выделением потенциала самоорганизации и самоуправления муниципального сообщества. При этом экономический потенциал определяется как совокупность организационных, трудовых и материально-вещественных ресурсов муниципального образования, позволяющий обеспечить максимально возможный уровень производства продукции и услуг.

В этой связи элементы экономического потенциала должны быть объединены в однородные функциональные группы и раскрываются с помощью системы показателей, позволяющих оценить имеющиеся в муниципальном образовании неиспользуемые резервы и возможности, что дополняет существующий инструментарий мониторинга и способствует повышению качества анализа социально-экономического развития муниципального образования с точки зрения полноты задействования в хозяйственном обороте всех элементов экономического потенциала.

ЗАКЛЮЧЕНИЕ

Организация мониторинга социально-экономических процессов требует системного подхода, системы сбора информации до развития методов и информационных технологий анализа информации, оценки и диагностики состояния объекта мониторинга, построения прогнозов на основе обработки информации данных мониторинга.

Количество используемых для комплексной оценки уровня социально-экономического развития частных индикаторов представляется недостаточным для объективной оценки уровня социально-экономического развития субъектов Российской Федерации. Среди используемых для комплексной оценки показателей должны быть учтены не только базовые индикаторы, оказывающие видимое влияние на уровень социально-экономического развития, но также и показатели не столь явные. Совокупность менее значимых показателей может оказать существенное влияние на комплексный показатель уровня социально-экономического развития.

Мониторинг социально-экономического развития муниципальных образований в РФ, осуществляются различными организациями (научные организации, союзы и ассоциации муниципальных образований и т.п.) и с различными целями, но, учитывая важность этого мероприятия для государства, прежде всего и в обязательном порядке - государственными органами.

Выявление и систематизация факторов, влияющих на устойчивое социально-экономическое развитие муниципального образования, выделение наиболее значимых проблем повышения эффективности системы муниципального управления в условиях расширения самостоятельности органов местного самоуправления позволили определить новые требования к организации и качеству проведения мониторинга социально-экономического развития.

Предложенный концептуальный подход к разработке методического инструментария мониторинга социально-экономического развития муниципального образования обеспечивает выявление элементов экономического потенциала и предполагает выделение системообразующих отраслей экономики, влияющих на устойчивость ее развития.

Уточненная система показателей мониторинга, направленная на повышение эффективности использования элементов экономического потенциала муниципального образования дополняет существующий инструментарий мониторинга и способствует выявлению неиспользуемых резервов и возможностей в целях повышения эффективности деятельности органов местного самоуправления.

Использование в мониторинге интегрального показателя «Валовой муниципальный продукт» позволяет по-новому комплексно оценить экономический потенциал муниципального образования и определить наиболее значимые и инновационные направления его развития, способствующие повышению устойчивости муниципальной экономики.

Сформированный методический подход к выделению и оценке системообразующих отраслей экономики муниципального образования, основанный на использовании интегрального показателя «Валовой муниципальный продукт», определяет их роль и значимость для повышения экономического потенциала в целом и выявления его неиспользуемых элементов.

Разработанные предложения по реализации методического инструментария мониторинга социально-экономического        развития муниципального образования предполагают введение в систему мониторинга показателей, отражающих элементы экономического потенциала, выделение системообразующих отраслей экономики муниципального образования и разработку системы мер поддержки их развития.

СПИСОК ИСПОЛЬЗОВАННЫХ ИСТОЧНИКОВ

Европейская хартия местного самоуправления 1985 г. (ратифицирована Российской Федерацией в 1998 г.)

Конституция Российской Федерации (принята 12 декабря 1993 г.)

Федеральный закон от 6 октября 2003 г. N 131-ФЗ «Об общих принципах организации местного самоуправления в Российской Федерации» (с изменениями от 19 июня 2004 г.)

Федеральный закон от 06.10.1999 № 184-ФЗ «Об общих принципах организации законодательных (представительных) и исполнительных органов государственной власти субъектов Российской Федерации» (ред. от 29.12.2004 № 199-ФЗ, с изм. от 12.04.2002 № 9-П);

Указ Президента РФ от 28 апреля 2008 г. № 607 «Об оценке эффективности деятельности органов местного самоуправления городских округов и муниципальных районов».

Постановление Правительства РФ от 22 сентября 1999 г. «Об утверждении критериев присвоения муниципальному образованию статуса наукограда и Порядка рассмотрения предложений о присвоении муниципальному образованию статуса наукограда и прекращения такого статуса»

Распоряжение Правительства РФ от 11 сентября 2008 г. № 1313-р «Методика мониторинга эффективности деятельности органов местного самоуправления городских округов и муниципальных районов».

Распоряжение Правительства РФ от 15.09.2009 г. №806 «Об организации и проведении мониторинга процессов в реальном секторе экономики, финансово-банковской и социальной сферах субъектов РФ».

Аралбаева Г.Г. Мониторинг как инструмент исследования региональной социально-экономической системы // Вестник экономической интеграции. - 2008. - № 5. - С. 99

Бондарев А.Е. Мониторинг социально-экономического развития региона // Регион: Экономика и Социология. - 2010. - № 4. - С. 187-202

Бушмелева Г.В. Содержание понятия «мониторинг промышленного предприятия» // Вестник Ижевского государственного технического университета. - 2006. - № 5. - С. 90-93

Васильев В.И. Гражданин и муниципальная власть // Гражданин, закон и публичная власть. М.: Норма, 2011. 471 с.

Вистбакка И.А. Мониторинг социально-экономического развития региона: определение, цели, задачи, принципы организации // Мониторинг социально-экономических процессов в Республике Карелия: сб.науч.тр. Петрозаводск, 2000. С. 22-31.

Гаврилова Т.А. Базы знаний интеллектуальных систем. / Т.А.Гаврилова, В.Ф. Хорошевский - СПб.: Питер, 2011. - С.42

Гаджиев Р.Н. Методика оценки уровня социально-экономического развития регионов как инструмент критериального определения депрессивных регионов. Ростов н/Д, АСПН СКНЦ ВШ, 2004. - 35 с.

Гриб П.В. Управление устойчивым социально-экономическим развитием региона. Дис … канд. экон. наук, СПб., 2003. - 195 с.

Гриценко Е.В. Местное самоуправление в системе публичного управления федеративного государства. Иркутск, 2007. - 380 с.

Гришина Е.С. Методика проведения мониторинга человеческих ресурсов региона в условиях социально-экономического развития // Экономика и предпринимательство. - 2013. - № 8. - С. 211-213.

Гришина, И. В. Качество жизни населения регионов России: методология исследования и результаты комплексной оценки / И. В. Гришина, А. О. Полынев, С. А. Тимонин // Современные производительные силы. - 2012. - № 1. - С. 70 - 83.

Гутникова, Е.А. Актуальные проблемы социально-экономического развития муниципалитетов / Е.А. Гутникова // Проблемы развития территории. - 2011. - № 2. - С. 34-45.

Дидык В.В. Проблемы мониторинга социально-экономического развития муниципальных образований // Север и рынок: формирование экономического порядка. - 2008. - Т. 1, № 20. -С. 41-45.

Дмитриева, О. Г. Региональная экономическая диагностика / О. Г. Дмитриева. - СПб.: Изд-во Санкт-Петербургского ун-та экономики и финансов, 1992. - 272 с.

Дмитриева, О. Г. Региональная экономическая диагностика / О. Г. Дмитриева. - СПб.: Изд-во Санкт-Петербургского ун-та экономики и финансов, 1992.

Дружинин, А.Г. Концептуальные основы регионализации экономики / А.Г. Дружинин, А.Ч. Ионов / Ростов-на-Дону.- Издательство СКНЦ ВШ. - 2011. - 131 с.

Ехлаков Ю.П. Теоретические основы автоматизированного управления: Учебник. - Томск: Томск. гос. ун-т систем управления и радио-электроники, 2011. - 337 с.

Жеребин В.М. Уровень жизни населения: Основные категории, характеристики и методы оценки. - М.: ЮНИТИ ДАНА, 2012. - 592 с.

Загрядских С.А. Мониторинг как инструмент управления социально-экономическим развитием региона. / Загрядских С. А.//Управление развитием региона и города: Материалы межрегиональной научно-практической конференции, октябрь 2009 г. - М.: Изд-во РАГС, 2010. - 220 - 222 с.

Зотов В.Б. Местное самоуправление и муниципальное управление. М., 2011. 129 с.

Иванов В. В., Коробова А. Н. Муниципальное управление: справочное пособие. М., 2007. 201 с.

Иванов В.Н., Патрушев В.И. Инновационные социальные технологии государственного и муниципального управления. СПб.: Питер, 2011 - 300 с.

Иванов Ю. О показателях экономического благосостояния // Вопросы экономики. 2003. №2. С.103-110.

Кириллов Л, Челак И. Внимание к управлению муниципальной собственностью // Проблемы теории и практики управления, 2005, № 4, с.70-76

Климанов В.В. Региональное развитие и экономическая самостоятельность субъектов Российской Федерации. М.: Эдиториал. УРСС. 2000. С. 94-95.

Ковальджи А.К. Построение индекса социальных условий // Проблемы прогнозирования. 1998. №5. С. 140-145.

Когут А.Е. Региональный мониторинг: качество жизни населения / А.Е. Когут, В.Е. Рохчин. - СПб.: Институт социально-экономических проблем РАН, 1994. - 87 с.

Кремлев Н.Д. Проблемы оценки уровня жизни населения // Вопросы статистики. 2000. №8. С. 18-22.

Кузнецова Е.В. Индекс развития человеческого потенциала и другие показатели социально-экономического развития отдельных зарубежных стран // Вопросы статистики. 2000. №3. С.14-17.

Кузнецова, О. В. Системная диагностика экономики региона / О. В. Кузнецова, А. В. Кузнецов. - М. : Книжный дом «ЛИБРОКОМ», 2012. - 232 с.

Кузнецова, О. В. Системная диагностика экономики региона / О. В. Кузнецова, А. В. Кузнецов. - М. : Книжный дом «ЛИБРОКОМ», 2012.

Кутергина Г.В. Место и роль социально-экономического мониторинга в управлении экономической системой // Управление экономическими системами: электронный научный журнал. - 2013. - № 50. - С. 9-9.

Лексин В.Н., Швецов А.Н. Муниципальная Россия: Социально-экономическая ситуация, право, статистика: в 5 т., 12 кн. Т. 1. М., 2011. 300. С.

Лосевская Е.А., Россинская М.В. Мониторинг как инструмент регулирования устойчивого развития региона // Инженерный вестник Дона. - 2012. - Т. 20, № 2. - С. 555-560.

Лосевская Е.А., Россинская М.В. Мониторинг как инструмент регулирования устойчивого

Малышев М.Л. Мониторинг социально-трудовой сферы : учеб. пособие. - М. : Издательство РГСУ «Союз»; «Перспектива», 2007. - 276 с.

Мартынов М.Ю. Местное самоуправление в политической системе России: Теоретико-прикладной анализ: Дис. д.п.н. Сургут, 2006. 380. С.

Мартышенко Н.С. Компьютерная технология обработки качественных данных опросов потребителей туристских услуг // Маркетинг и маркетинговые исследования. - 2011. - № 3 (93). - С. 184-192.

Мартышенко Н.С., Мартышенко С.Н. Практические вопросы обработки анкетных данных // Практический маркетинг. - 2007. - № 4. - С. 2-8.

Мартышенко Н.С., Романов М.Т., Золотова В.И. Методическое обеспечение анализа структурных изменений при потреблении туристского продукта // Вестник ТГЭУ. - 2012. - № 1. - С. 11-24.

Мартышенко С.Н. Методическое обеспечение анализа данных мониторинга социально-экономических процессов в муниципальных образованиях // Экономика и менеджмент систем управления. - 2012. - Т. 6, № 4.2. - С. 259-267.

Мартышенко С.Н., Егоров Е.А. Информационная технология повышения эффективности обработки качественной информации данных // Информационные технологии моделирования и управления. - 2009. - № 6 (58). - С. 753-760.

Мартышенко С.Н., Мартышенко Н.С. Метод обнаружения ошибок в эмпирических данных // Известия вузов. Северо-Кавказский регион. - 2008. - № 1. - С. 11-14.

Мартышенко С.Н., Мартышенко Н.С., Кустов Д.А. Многомерные статистические методы повышения достоверности маркетинговых данных // Практический маркетинг. - 2007. - № 1.- С. 20-30.

Мокрый В. С.Ключевая роль местного самоуправления в укреплении государственности // Проблемы теории и практики управления, 2005, № 5, с.74-79

Незнамова Е.А. К вопросу о некоторых новых положениях законодательства о местном самоуправлении // Государственная власть и местное самоуправление. 2006. N 5. С. 60.

Новый словарь иностранных слов: более 60000 слов и выражений // М.:АСТ; Мн.: Харвест, 2007- 1152с.

Оводова Т.А. Развитие региональной системы рыночного хозяйства: диагностика, мониторинг, прогнозирование (на примере Республики Адыгея): Автореф. дис. канд. экон. наук / Т.А. Оводова. - Майкоп, 2002. - 45 с.

Оптимизация территориальных систем / под ред. С. А. Суспицына // ИЭОПП СО РАН. - Новосибирск, 2010. - 630 с.

Оптимизация территориальных систем / под ред. С. А. Суспицына // ИЭОПП СО РАН. - Новосибирск, 2010.

Пак Х. С. Методика оценки финансового состояния муниципального образования // Власть и управление на Востоке России. 2009. № 3

Пак Х. С. Методические подходы к оценке деятельности ОМСУ // Управление и экономика: теория и практика: Сборник научных трудов. Вып. 5. Красноярск, 2009

Пак Х. С. Методы оценки экономической деятельности муниципальных образований / Пак Х. С. Пак А. Р. // Экономические реформы в России. Труды V Международной научно-практической конференции. СПб.: Изд-во Политехн. ун-та, 2006

Пак Х. С. Проблемы оценки использования муниципальных ресурсов // Власть и политика на Востоке России. 2006. № 1

Пак Х. С. Проблемы оценки эффективности управления экономическим потенциалом муниципального образования // Ученые записки Санкт-Петербургской академии управления и экономики. 2009. № 4.

Пак Х. С. Резервы роста экономического потенциала территории // Институциональные преобразования российской экономики. Материалы научно-практической конференции. СПб.: Изд-во СПбАУЭ, 2005

Пак Х. С. Экономика муниципалитета: как оценить эффективность управления? // Российское предпринимательство. 2009. № 9

Пак Х.С. Методические подходы к оценке качества государственного и муниципального управления // Экономика и управление. 2009. № 3/6

Парфенова В.Е. Моделирование темпов развития социальной инфраструктуры территорий // Вестник Санкт-Петербургского университета. - 1995. - Серия 5. - Вып. 1(5). - С. 21-23.

Разработка системы мониторинга социально-экономического развития муниципального образования [Электронный ресурс]. - Режим доступа: http://skachate.ru/ekonomika/4068/index.html (дата обращения: 7.09.2013).

Реорганизация местного самоуправления. // Домашний адвокат № 1, 2004. 58 с.

Романов А.Н. Местное самоуправление в Российской Федерации как предмет законодательного регулирования // Российский юридический журнал. 2006. № 3. С. 32;

Рохчин В.Е. Региональное и муниципальное планирование. Часть 1. Региональное планирование / В.Е. Рохчин, В.С. Чекалин. - СПб.: Институт социально-экономических проблем РАН СПбГИЭА, 2005. - 175 с.

Рычихина, Э.Н. Взаимосвязь мониторинга и планирования в управлении муниципальными образованиями / В сб.: Труды Вольного экономического общества. Т.98. М., 2008.

Рычихина, Э.Н. Значение разработки системы управленческого мониторинга для руководства муниципальными образованиями // Вестник Вятского государственного гуманитарного университета. 2009. № 1.

Рычихина, Э.Н. Организация системы мониторинга муниципального образования // Экономика, социология и право. 2009. № 8.

Рычихина, Э.Н. Показатели эффективности управленческого мониторинга муниципального образования // Вопросы государственного и муниципального управления. 2009. № 1.

Рычихина, Э.Н. Проблемы формирования плана развития муниципального образования на основе мониторинга / В сб.: Наука и практика: Проблемы, Идеи, Инновации: Материалы IV международной научно-практической конференции. - Чистополь: ИНЭКА. 2009.

Рычихина, Э.Н. Роль мониторинга в формировании перспективного плана социально-экономического развития муниципального образования [Электронный ресурс] // Региональная экономика и управление: электр. науч. журн. / ГОУ ВПО «ВятГУ», ООО «МЦНИП». - Киров: ООО «Международный центр научно-исследовательских проектов», 2008. № 1 (13). Режим доступа к журн.: http://region.mcnip.ru.

Рычихина, Э.Н. Создание системы мониторинга муниципального образования // Гуманитарные исследования: научно-исследовательский журнал. 2010. № 7.

Рычихина, Э.Н. Социальные механизмы формирования системы мониторинга муниципального образования // Гуманитарные исследования: научно-исследовательский журнал. 2009. № 6.

Рычихина, Э.Н. Управленческий мониторинг: оценка теории и практики руководителями муниципальных образований // Научные ведомости БелГУ. 2009. № 9.

Сергеев А.А Территориальное общественное самоуправление как форма муниципальной демократии // Правоведение, 2003, № 6, с.79-88

Сергеев А.А., Розенфельд В.Г. Административный контроль за законностью правовых актов органов местного самоуправления //Государство и право, 2002, № 12, с.25-30.

Соловьёв С.Г. Должностное лицо местного самоуправления // Правоведение, 2003, № 6, с.28-35.

Стрижкова Л. Качество жизни в российских регионах (динамика, межрегиональные сопоставления // Экономист. 2002. №10. С. 67-76.

Технология реализации федерального закона «Об общих принципах организации местного самоуправления в РФ» в части определения финансовой обеспеченности функций вновь образуемых муниципальных образований на примере Ленинградской области / Мирзалиев М. Н., Бобров И. В., Пак Х. С // Власть и политика на Востоке России. 2005. № 1

Типологии регионов для целей региональной политики / Н. А. Ермакова, А. Т. Калоева. - СПб. : Изд-во СПбГУЭФ, 2011. - 65 с.

Типологии регионов для целей региональной политики / Н. А. Ермакова, А. Т. Калоева. - СПб. : Изд-во СПбГУЭФ, 2011.

Тихомиров Ю.А. Полномочия органов исполнительной власти //Исполнительная власть в Российской Федерации. М., Юрист. 2007. 311.с

Уткин Э.А., Государственное управление. М.: Инфра-М, 2011 - 328 с.

Уткин Э.А., Денисов А.Ф. Государственное и муниципальное управление. М.: Инфра-М, 2011 - 328 с.

Уткин Э.А., Денисов А.Ф. Государственное и региональное управление. М.: Парус, 2010 - 280 с.

Фабричный С. Ю. Особенности правового регулирования муниципальной службы // Правоведение, 2004, № 4, с.36-47

Численность населения Российской Федерации по муниципальным образованиям на 1 января 2013 года. - М.: Федеральная служба государственной статистики Росстат, 2013. - 528 с.

Чуб Б.А. Оценка инвестиционного потенциала субъектов российской экономики на мезоуровне. Под ред. В.В. Бандурина. М., Буквица, 2011. - 227 с.

Экономические, социальные и инновационные индикаторы развития регионов. Доклад Независимого института социальной политики (НИСП) и Института экономической политики им. Е.Т. Гайдара. М.: 2010.

Якишин Ю.В. Социально-экономический мониторинг как инструмент информационно-аналитического обеспечения управления структурной перестройкой экономики города. // Проблемы современной экономики. - 2011. - № 2 (30) [Электронный ресурс]: <http://www.m-economy.ru/>

Официальный сайт министерства экономического развития РФ [Электронный ресурс] -.- Режим доступа: http://www.economy.gov.ru

Официальный сайт Национального рейтингового Агентства РФ [Электронный ресурс] -.- Режим доступа: http://www.ra-national.ru

Официальный сайт Рейтингового Агентства «Эксперт-РА» [Электронный ресурс] -.- Режим доступа: http://www.raexpertl.ru

Официальный сайт муниципального образования «Мирный» [Электронный ресурс]http://www.mirniy.ru/

ПРИЛОЖЕНИЕ 1

Индикаторы текущего социально-экономического развития региона

Индикатор

Ед. измерения

Подгруппа 1 «Основные макроэкономические показатели развития региона»

1.1.

ВРП

млн. руб. + в % к соответствующему периоду предыдущего года

1.2.

Индекс промышленного производства

в % к соответствующему периоду предыдущего года

1.3.

Инвестиции в основной капитал

млн. руб. + в % к соответствующему периоду предыдущего года

1.4.

Среднедушевые денежные доходы населения в месяц

Руб.

1.5.

Реальные денежные доходы населения

в % к соответствующему периоду предыдущего года

1.6.

Индекс потребительских цен

в % к соответствующему периоду предыдущего года

1.7.

Индекс цен на промышленные товары

в % к соответствующему периоду предыдущего года

1.8.

Экспорт товаров

Тыс.руб. + в % к соответствующему периоду предыдущего года

1.9.

Импорт товаров

Тыс.руб. + в % к соответствующему периоду предыдущего года

Подгруппа №2 «Состояние основных секторов экономики края»

2.1.

Динамика добычи полезных ископаемых (в разрезе видов полезных ископаемых)

в % к соответствующему периоду предыдущего года

2.2.

Динамика промышленного производства по сектору обрабатывающих производств (в разрезе видов обрабатывающих производств)

в % к соответствующему периоду предыдущего года

2.3.

Динамика промышленного производства и распределения электроэнергии, газа и воды

в % к соответствующему периоду предыдущего года

2.4.

Грузооборот транспорта (в разрезе видов транспорта)

млн. тонно-км.

2.5.

Пассажирооборот транспорта (в разрезе видов транспорта)

млн. пасс. км.

2.6.

Объем работ, выполненных по виду деятельности «Строительство»

млн. руб.

2.7.

Ввод в действие жилых домов

тыс. м2 общей площади

Подгруппа №3 «Сектор малого и среднего предпринимательства»

3.1.

Количество субъектов МСП ( в разрезе средних, малых предприятий и индивидуальных предпринимателей)

Ед.

3.2.

Оборот МСП (в разрезе средних и малых предприятий)

млн. руб.

3.3.

Налоговые поступления в бюджет края от субъектов МСП (в разрезе средних, малых предприятий и индивидуальных предпринимателей)

млн. руб.

Подгруппа №4 «Состояние банковского сектора»

4.1.

Активы банков

млрд. руб.

4.2.

Собственные средства (капитал) банков

млрд. руб.

4.3.

Объем привлеченных средств (на счетах организаций, депозиты юридических и физических лиц)

млрд. руб.

4.4.

Объем размещенных средств (юридическим и физическим лицам)

млрд. руб.

4.5.

Сведения о просроченной задолженности (юридических и физических лиц)

% от общего объема задолженности

Подгруппа №5 «Финансы предприятий»

5.1.

Сальдированный финансовый результат

млн. руб.

5.2.

Число убыточных организаций

в % к общему количеству организаций

5.3.

Объем кредиторской задолженности, в т. ч. просроченной

млн. руб. + % от общего объема задолженности

5.4.

Объем дебиторской задолженности, в т. ч. просроченной

млн. руб. + % от общего объема задолженности

Подгруппа №6 «Исполнение бюджета»

6.1.

Доходы бюджета, всего

млн. руб.

6.2.

Налоговые доходы (в разрезе основных видов налогов)

млн. руб.

6.3.

Неналоговые доходы

млн. руб.

6.4.

Безвозмездные перечисления

млн. руб.

6.5.

Расходы бюджета, всего

млн. руб.

6.6.

Доля текущих расходов, в общей величине расходов

% от общей величины расходов бюджета

6.7.

Недоимка по налоговым платежам в бюджет

млн. руб.

Подгруппа №7 «Основные показатели рынка труда»

7.1.

Численность занятых в экономике

тыс. чел.

7.2.

Уровень экономической активности населения

%

7.3.

Уровень зарегистрированной безработицы

%

7.4.

Уровень безработицы, рассчитанной по методологии МОТ

%

7.5.

Коэффициент напряженности рынка труда (число безработных на одну вакансию)

чел.




ПРИЛОЖЕНИЕ 2

Мониторинг основных показателей социально-экономического развития ЗАТО «Мирный» за январь- сентябрь 2013 г.

№ п/п

Показатели

ед измер.

кол-во

стоимость

Индексы отчётного месяца, в %






 к предыдущему месяцу

к декабрю предыдущего года

за период с начала года к соответствующему периоду предыдущего года

1

Платные услуги населению


Крупные и средние предприятия

 

 

 

 

 

 


Бытовые услуги - всего

тыс.руб.

 

 8 199,60

 

 

 95,58


Транспортные услуги - всего

тыс.руб.

 

 2 664 074,50

 

 

 123,05


Связь -всего

тыс.руб.

 

 29 260,00

 

 

 95,37


Жилищные услуги - всего

тыс.руб.

 

 391 464,40

 

 

 106,62


Услуги гостиниц - всего

тыс.руб.

 

 72 248,50

 

 

 121,81


Коммунальные услуги - всего

тыс.руб.

 

 595 647,30

 

 

 102,31


Культура - всего

тыс.руб.

 

 17 779,20

 

 

 136,57


Физкультура,спорт - всего

тыс.руб.

 

 16 117,60

 

 

 130,89


Медицинские услуги - всего

тыс.руб.

 

 25 162,30

 

 

 109,41


Санаторно-оздоровит. - всего

тыс.руб.

 

 25 475,10

 

 

 101,36


Образовательные услуги -всего

тыс.руб.

 

 136 502,30

 

 

 122,13


Ветеринарные услуги - всего

тыс.руб.

 

 

 

 221,86


Прочие услуги - всего

тыс.руб.

 

 17 041,50

 

 

 114,74


Итого круп.и средн. предпр-я

тыс.руб.

 

 4 000 758,30

 

 

 117,19


ИП без образования юридического лица

тыс.руб.

 

 199 723,16

 

 

 


малые предприятия

тыс.руб.

 

 8 563,61

 

 

 


Неформальное производство (дорасчет)

тыс.руб.

 

 -

 

 

 


Всего платных услуг

тыс.руб.

 

 4 209 045,07

 

 

 109,20

2

Индексы потребительских цен на товары и услуги


Все товары и платные услуги

 

 

 

100,24

103,87

 104,60


Все товары

 

 

 

100,32

103,61

 105,21


Продовольственные товары

 

 

 

100,15

103,66

 105,20


Непродовольственные товары

 

 

 

100,52

103,58

 105,25


Платные услуги

 

 

 

100,00

104,56

 102,71

3

Прожиточный минимум 2 квартал 2012 года:


 на трудоспособного

руб/чел

 

 11 136,00

 

 

 


 на пенсионера

руб/чел

 

 8 324,00

 

 

 


 на ребенка

руб/чел

 

 9 450,00

 

 

 


 на душу населения

руб/чел

 

 10 264,00

 

 

 

4

 Стоимость минимального набора продуктов питания, рассчитанного по среднероссийским нормам потребления

 

 

 

 

 

 

 

сентябрь м-ц

руб.

 

 4 565,18

100,42

108,07

 

5

Занятость населения


Количество официально зарегистрированных безработных на 01.10.2012г.

чел.

 

 176

 

 

 


Количество получающих пособие по безработице в % к общему числу зарегистрированных безработных

%

 

 82,39

 

 

 


Нагрузка незанятого населения на одну заявленную вакансию (отношение количества безработных к числу вакансий)

чел.

 

 0,14

 

 

 


Уровень безработицы

%

 

0,8

 

 

 

6

Стоимость основных платных услуг для населения на 1.10.2012г.


Разовая поездка в автобусе внутригородского сообщения

руб.

 

21,00

 

 

105,00


Абонентская плата за пользование телефоном в месяц

 

 

 

 

 

 


Тариф «Повременный»

руб.

 

305,0

 

 

117,31


Тариф «Комбинированный»

руб.

 

495,0

 

 

123,75


Тариф «Безлимитный»

руб.

 

595,0

 

 

100,00


Тариф «Социальный»

руб.

 

350,0

 

 

 


Бытовые услуги для населения:

 

 

 

 

 

 


стрижка модельная в женском зале

руб.

 

550,0

 

 

110,00


химическая чистка мужского костюма

руб.

 

740,0

 

 

100,00


одна помывка в бане

руб.

 

132,0

 

 

116,81


Коммунальные услуги для населения (в рублях) :

 

 

 

 

 

 


Отопление

кв.м.

 

36,55

 

 

112,46


Горячее водоснабжение

за 1000л.

 

80,56

 

 

114,20


Холодное водоснабжение

за 1000л.

 

42,56

 

 

112,35


Канализация

за 1000л.

 

21,97

 

 

112,38


Содержание и ремонт жилых помещений в многоквартирных жилых домах со всеми видами благоустройства (в рублях) :

 

 

 

 

 

 


имеющих лифты и мусоропроводы

кв.м./мес.

 

41,86

 

 

105,26


не имеющих лифты и /или мусоропроводы

кв.м./мес.

 

31,51

 

 

105,56


Вывоз (утилизация ) бытовых отходов

кв.м./мес.

 

2,18

 

 

109,55


Электроэнергия (для населения)

руб/квт.час

 

2,59

 

 

106,15

7

Численность постоянного населения (на 01.01.2012г. )

чел.

 

 35 478

 

 

 

8

Средний размер пенсии

руб/мес

 

 16 518,69

 

109,6

 

9

Среднемесячная заработная плата

 

 

 

 

 

 


по району

руб/чел.

 

 

 

 

 


по ЗАТО Мирный (август)

руб/чел.

 

 67 395,70

 

 

 


Похожие работы на - Организация мониторинговых исследований социально-экономического развития муниципального образования (ЗАТО 'Мирный')

 

Не нашли материал для своей работы?
Поможем написать уникальную работу
Без плагиата!
Без нейросетей!